Spandidos Publications Logo
  • About
    • About Spandidos
    • Aims and Scopes
    • Abstracting and Indexing
    • Editorial Policies
    • Reprints and Permissions
    • Job Opportunities
    • Terms and Conditions
    • Contact
  • Journals
    • All Journals
    • Oncology Letters
      • Oncology Letters
      • Information for Authors
      • Editorial Policies
      • Editorial Board
      • Aims and Scope
      • Abstracting and Indexing
      • Bibliographic Information
      • Archive
    • International Journal of Oncology
      • International Journal of Oncology
      • Information for Authors
      • Editorial Policies
      • Editorial Board
      • Aims and Scope
      • Abstracting and Indexing
      • Bibliographic Information
      • Archive
    • Molecular and Clinical Oncology
      • Molecular and Clinical Oncology
      • Information for Authors
      • Editorial Policies
      • Editorial Board
      • Aims and Scope
      • Abstracting and Indexing
      • Bibliographic Information
      • Archive
    • Experimental and Therapeutic Medicine
      • Experimental and Therapeutic Medicine
      • Information for Authors
      • Editorial Policies
      • Editorial Board
      • Aims and Scope
      • Abstracting and Indexing
      • Bibliographic Information
      • Archive
    • International Journal of Molecular Medicine
      • International Journal of Molecular Medicine
      • Information for Authors
      • Editorial Policies
      • Editorial Board
      • Aims and Scope
      • Abstracting and Indexing
      • Bibliographic Information
      • Archive
    • Biomedical Reports
      • Biomedical Reports
      • Information for Authors
      • Editorial Policies
      • Editorial Board
      • Aims and Scope
      • Abstracting and Indexing
      • Bibliographic Information
      • Archive
    • Oncology Reports
      • Oncology Reports
      • Information for Authors
      • Editorial Policies
      • Editorial Board
      • Aims and Scope
      • Abstracting and Indexing
      • Bibliographic Information
      • Archive
    • Molecular Medicine Reports
      • Molecular Medicine Reports
      • Information for Authors
      • Editorial Policies
      • Editorial Board
      • Aims and Scope
      • Abstracting and Indexing
      • Bibliographic Information
      • Archive
    • World Academy of Sciences Journal
      • World Academy of Sciences Journal
      • Information for Authors
      • Editorial Policies
      • Editorial Board
      • Aims and Scope
      • Abstracting and Indexing
      • Bibliographic Information
      • Archive
    • International Journal of Functional Nutrition
      • International Journal of Functional Nutrition
      • Information for Authors
      • Editorial Policies
      • Editorial Board
      • Aims and Scope
      • Abstracting and Indexing
      • Bibliographic Information
      • Archive
    • International Journal of Epigenetics
      • International Journal of Epigenetics
      • Information for Authors
      • Editorial Policies
      • Editorial Board
      • Aims and Scope
      • Abstracting and Indexing
      • Bibliographic Information
      • Archive
    • Medicine International
      • Medicine International
      • Information for Authors
      • Editorial Policies
      • Editorial Board
      • Aims and Scope
      • Abstracting and Indexing
      • Bibliographic Information
      • Archive
  • Articles
  • Information
    • Information for Authors
    • Information for Reviewers
    • Information for Librarians
    • Information for Advertisers
    • Conferences
  • Language Editing
Spandidos Publications Logo
  • About
    • About Spandidos
    • Aims and Scopes
    • Abstracting and Indexing
    • Editorial Policies
    • Reprints and Permissions
    • Job Opportunities
    • Terms and Conditions
    • Contact
  • Journals
    • All Journals
    • Biomedical Reports
      • Information for Authors
      • Editorial Policies
      • Editorial Board
      • Aims and Scope
      • Abstracting and Indexing
      • Bibliographic Information
      • Archive
    • Experimental and Therapeutic Medicine
      • Information for Authors
      • Editorial Policies
      • Editorial Board
      • Aims and Scope
      • Abstracting and Indexing
      • Bibliographic Information
      • Archive
    • International Journal of Epigenetics
      • Information for Authors
      • Editorial Policies
      • Editorial Board
      • Aims and Scope
      • Abstracting and Indexing
      • Bibliographic Information
      • Archive
    • International Journal of Functional Nutrition
      • Information for Authors
      • Editorial Policies
      • Editorial Board
      • Aims and Scope
      • Abstracting and Indexing
      • Bibliographic Information
      • Archive
    • International Journal of Molecular Medicine
      • Information for Authors
      • Editorial Policies
      • Editorial Board
      • Aims and Scope
      • Abstracting and Indexing
      • Bibliographic Information
      • Archive
    • International Journal of Oncology
      • Information for Authors
      • Editorial Policies
      • Editorial Board
      • Aims and Scope
      • Abstracting and Indexing
      • Bibliographic Information
      • Archive
    • Medicine International
      • Information for Authors
      • Editorial Policies
      • Editorial Board
      • Aims and Scope
      • Abstracting and Indexing
      • Bibliographic Information
      • Archive
    • Molecular and Clinical Oncology
      • Information for Authors
      • Editorial Policies
      • Editorial Board
      • Aims and Scope
      • Abstracting and Indexing
      • Bibliographic Information
      • Archive
    • Molecular Medicine Reports
      • Information for Authors
      • Editorial Policies
      • Editorial Board
      • Aims and Scope
      • Abstracting and Indexing
      • Bibliographic Information
      • Archive
    • Oncology Letters
      • Information for Authors
      • Editorial Policies
      • Editorial Board
      • Aims and Scope
      • Abstracting and Indexing
      • Bibliographic Information
      • Archive
    • Oncology Reports
      • Information for Authors
      • Editorial Policies
      • Editorial Board
      • Aims and Scope
      • Abstracting and Indexing
      • Bibliographic Information
      • Archive
    • World Academy of Sciences Journal
      • Information for Authors
      • Editorial Policies
      • Editorial Board
      • Aims and Scope
      • Abstracting and Indexing
      • Bibliographic Information
      • Archive
  • Articles
  • Information
    • For Authors
    • For Reviewers
    • For Librarians
    • For Advertisers
    • Conferences
  • Language Editing
Login Register Submit
  • This site uses cookies
  • You can change your cookie settings at any time by following the instructions in our Cookie Policy. To find out more, you may read our Privacy Policy.

    I agree
Search articles by DOI, keyword, author or affiliation
Search
Advanced Search
presentation
Oncology Letters
Join Editorial Board Propose a Special Issue
Print ISSN: 1792-1074 Online ISSN: 1792-1082
Journal Cover
December-2023 Volume 26 Issue 6

Full Size Image

Sign up for eToc alerts
Recommend to Library

Journals

International Journal of Molecular Medicine

International Journal of Molecular Medicine

International Journal of Molecular Medicine is an international journal devoted to molecular mechanisms of human disease.

International Journal of Oncology

International Journal of Oncology

International Journal of Oncology is an international journal devoted to oncology research and cancer treatment.

Molecular Medicine Reports

Molecular Medicine Reports

Covers molecular medicine topics such as pharmacology, pathology, genetics, neuroscience, infectious diseases, molecular cardiology, and molecular surgery.

Oncology Reports

Oncology Reports

Oncology Reports is an international journal devoted to fundamental and applied research in Oncology.

Experimental and Therapeutic Medicine

Experimental and Therapeutic Medicine

Experimental and Therapeutic Medicine is an international journal devoted to laboratory and clinical medicine.

Oncology Letters

Oncology Letters

Oncology Letters is an international journal devoted to Experimental and Clinical Oncology.

Biomedical Reports

Biomedical Reports

Explores a wide range of biological and medical fields, including pharmacology, genetics, microbiology, neuroscience, and molecular cardiology.

Molecular and Clinical Oncology

Molecular and Clinical Oncology

International journal addressing all aspects of oncology research, from tumorigenesis and oncogenes to chemotherapy and metastasis.

World Academy of Sciences Journal

World Academy of Sciences Journal

Multidisciplinary open-access journal spanning biochemistry, genetics, neuroscience, environmental health, and synthetic biology.

International Journal of Functional Nutrition

International Journal of Functional Nutrition

Open-access journal combining biochemistry, pharmacology, immunology, and genetics to advance health through functional nutrition.

International Journal of Epigenetics

International Journal of Epigenetics

Publishes open-access research on using epigenetics to advance understanding and treatment of human disease.

Medicine International

Medicine International

An International Open Access Journal Devoted to General Medicine.

Journal Cover
December-2023 Volume 26 Issue 6

Full Size Image

Sign up for eToc alerts
Recommend to Library

  • Article
  • Citations
    • Cite This Article
    • Download Citation
    • Create Citation Alert
    • Remove Citation Alert
    • Cited By
  • Similar Articles
    • Related Articles (in Spandidos Publications)
    • Similar Articles (Google Scholar)
    • Similar Articles (PubMed)
  • Download PDF
  • Download XML
  • View XML

  • Supplementary Files
    • Supplementary_Data1.pdf
    • Supplementary_Data2.pdf
Article Open Access

β‑adrenergic receptor activation promotes the proliferation of HepG2 cells via the ERK1/2/CREB pathways

  • Authors:
    • Xingcheng Lin
    • Jingjing He
    • Fuhong Liu
    • Lehui Li
    • Longhua Sun
    • Liyan Niu
    • Haolin Xi
    • Yuan Zhan
    • Xiaohua Liu
    • Ping Hu
  • View Affiliations / Copyright

    Affiliations: Institute of Translational Medicine, Nanchang University, Nanchang, Jiangxi 330001, P.R. China, Department of Respiratory, The First Affiliated Hospital of Nanchang University, Nanchang, Jiangxi 330006, P.R. China, Huan Kui College, Nanchang University, Nanchang, Jiangxi 330001, P.R. China, Queen Mary School, Nanchang University, Nanchang, Jiangxi 330001, P.R. China, Department of Pathology, The First Affiliated Hospital of Nanchang University, Nanchang, Jiangxi 330006, P.R. China, Department of Nursing, The Second Affiliated Hospital of Nanchang University, Nanchang, Jiangxi 330006, P.R. China
    Copyright: © Lin et al. This is an open access article distributed under the terms of Creative Commons Attribution License.
  • Article Number: 519
    |
    Published online on: October 17, 2023
       https://doi.org/10.3892/ol.2023.14106
  • Expand metrics +
Metrics: Total Views: 0 (Spandidos Publications: | PMC Statistics: )
Metrics: Total PDF Downloads: 0 (Spandidos Publications: | PMC Statistics: )
Cited By (CrossRef): 0 citations Loading Articles...

This article is mentioned in:



Abstract

Primary liver cancer is one of the most frequently diagnosed malignant tumors seen in clinics, and typically exhibits aggressive invasive behaviors, a poor prognosis, and is associated with high mortality rates. Long‑term stress exposure causes norepinephrine (NE) release and activates the β‑Adrenergic receptor (β‑AR), which in turn exacerbates the occurrence and development of different types of cancers; however, the molecular mechanisms of β‑AR in liver cancer are not fully understood. In the present study, reverse transcription (RT)‑PCR and RT‑quantitative PCR showed that β‑AR expression was upregulated in human liver cancer cells (HepG2) compared with normal liver cells (LO2). Moreover, NE treatment promoted the growth of HepG2 cells, which could be blocked by propranolol, a β‑AR antagonist. Notably, NE had no significant effect on the migration and epithelial‑mesenchymal transition in HepG2 cells. Further experiments revealed that NE increased the phosphorylation levels of the extracellular signal‑regulated kinase 1/2 (ERK1/2) and cyclic adenosine monophosphate response element‑binding protein (CREB), while inhibition of ERK1/2 and CREB activation significantly blocked NE‑induced cell proliferation. In summary, the findings of the present study suggested that β‑adrenergic receptor activation promoted the proliferation of HepG2 cells through ERK1/2/CREB signaling pathways.

Introduction

Liver cancer is the sixth most common disease (906,000 cases), accounting for 830,000 cancer deaths globally (1). The prevalence and mortality of this malignancy have increased globally and are particularly high in North African and Asian nations (1). Currently, treatments include surgery, transcatheter arterial chemoembolization, liver transplant, radiotherapy, and biotherapy (2,3). Unlike other malignancies, liver cancer is frequently discovered only when it has progressed to the point that liver transplant, surgical treatments, and resection are no longer feasible (4). As a result of the genetic, metabolic, and inflammatory heterogeneity of liver cancer, the development of therapies is difficult; chemotherapy (such as cisplatin, gemcitabine, or doxorubicin) or treatment with multikinase inhibitors (such as first-line sorafenib, second-line regorafenib, Lenvatinib, or third-line cabozantinib) only slightly prolongs overall survival (5). Thus, there is an urgent need for new molecular therapeutic and diagnostic targets to raise the standard of care and survival for people with liver cancer.

Acute stress and chronic stress are two different types of stress (6). Acute stress can help the body adapt to harsh environments and generally have a beneficial effect on the physiological status of a body. Yet, growing epidemiological research indicates that long-term stress exposure may cause various physiological issues, including the emergence and growth of tumors (7,8). Recent work suggests that stress hormone receptors, specifically the Catecholamine hormone receptor and β-adrenergic receptor (β-AR), play an essential role in tumor genesis and development, and are considered to be an important target for cancer therapy (9,10). Specifically, epinephrine and norepinephrine (NE) via β-adrenergic receptors modulate the immune response, angiogenesis, invasion, and inflammation to promote tumor development (11). In fact, numerous studies have shown that the AR pathway plays a role in promoting a variety of tumor types, including melanoma, leukemia, breast, cervical, liver, lung, gastric, oral, and pancreatic cancer (12,13). Although it has been noted that liver cancer cells produce more β-ARs, the exact molecular mechanism by which β-AR regulates the development, invasion, and metastasis of liver cancer is yet unknown (14).

β-AR belongs to the G protein-coupled receptor (GPCR) family, which can regulate multiple malignant biological processes, including tumor cell proliferation, angiogenesis, epithelial-mesenchymal transition (EMT), invasion, metastasis, and anti-apoptotic mechanisms (13). Previous studies have shown that β-AR can activate adenylate cyclase (AC), which in turn activates the cAMP/PKA signaling pathways and cAMP/EPAC/Rap1/MEK1/2/extracellular signal-regulated kinase 1/2 (ERK1/2), and promotes downstream transcription factor expression, including the NF-κB, CREB, AP1, and Ets family of proteins (15,16). For example, it has been reported that NE enhances the invasion and proliferation of oral squamous cell carcinoma (OSCC) through activating β2-AR and inducing activation of ERK and cAMP response element binding protein (CREB). Simultaneously, NE can promote a cancer stem cell-like phenotype and increase the expression of stem cell markers (13). It has been shown that psychological stress can activate EMT, promote tumor growth, and enhance radiation resistance via β-AR (17). By downregulating PPAR expression, chronic stress, and hormone-induced β2-AR activation can enhance breast cancer development and VEGF/FGF2-mediated angiogenesis (18). Isoproterenol, a β-AR agonist, has been shown to play critical roles in regulating VEGF production via β-AR receptors, enhancing vascular distribution in mouse femurs, and the release of the proinflammatory cytokines interleukin-1 (IL-1) and interleukin-6 (IL-6), altering endothelial cell adhesion and promoting cancer cell bone metastasis (19). By stimulating the Notch 1 pathway, NE promotes tumor cell activity and invasion while inhibiting tumor cell death in pancreatic ductal adenocarcinoma (20). Chronic stress may also enhance gastric cancer (GC) cell proliferation and metastasis by stimulating the production of NE and its binding to AR, as well as upregulating NF-κB, CREB, and STAT3 expression (12). Furthermore, chronic stress-induced activation of the miR-337-3P/STAT3 axis may increase breast cancer metastasis (21). Notably, there is limited research on unraveling the role of β-AR signaling in liver cancer. For example, current research has revealed that the sympathetic nervous system (SNS)/β-ARs/CCL2 alleviates immunosuppression in liver cancer cells and overcomes PD-L1 immunotherapy resistance (22). Additionally, β-AR promotes liver cancer growth by increasing YB-1 phosphorylation at S102 via β-arrestin-1-dependent activation of the PI3K/AKT pathway (23). However, the molecular mechanism by which β-AR is activated in liver cancer cells and its downstream signaling pathways governing the occurrence and progression of liver cancer cells are not fully understood.

The aim of the present study was to explore the capacity of β-AR in increasing HepG2 hepatoma cell proliferation, migration, and epithelial cell transformation, as well as the underlying molecular processes. The results showed that β-AR was abundantly expressed in HepG2 cells, and that NE can boost HepG2 cell proliferation via activation of β-AR and its downstream ERK1/2/CREB signaling pathways.

Materials and methods

Antibodies and reagents

Tocris Bioscience supplied the NE and propranolol (PRO). Western blotting antibodies, including phospho-ERK1/2 (Thr202/Tyr204)) (cat. no. 4370; 1:2,000), ERK1/2 (cat. no. 4695; 1:2,000), phospho-CREB (Ser133) (cat. no. 9198; 1:2,000), CREB (cat. no. 9197; 1:2,000), β-actin (cat. no. 4970; 1:5,000), and anti-rabbit IgG HRP-linked antibody (cat. no. 7074, goat anti-rabbit, 1:5,000) were purchased from Cell Signaling Technology, Inc. ADRB1 (cat. no. 28323-1-AP; 1:2,000) and ADRB2 (cat. no. 29864-1-AP; 1:2,000) antibodies were purchased from ProteinTech Group, Inc. All cell culture reagents were purchased from Gibco (Thermo Fisher Scientific, Inc.). SYBR® Premix Ex Taq™ II was purchased from Takara Bio, Inc. MTT was purchased from MilliporeSigma.

Cell culture and transfection

HepG2 (hepatoblastoma), Huh7 (hepatoma), and LO2 (normal liver) cells were purchased from iCell Bioscience Inc. Both cell lines were cultured in DMEM supplemented with 4.5 g/l glucose, 10% FBS, 50 µg/ml streptomycin, and 50 IU/ml penicillin. The cells were regularly tested for mycoplasma and authenticated using Short Tandem Repeat (STR) analysis to confirm their identity. The STR profiles of both cell lines matched the reference profiles provided by the cell bank. Additionally, their growth characteristics and morphology were consistent with the reported characteristics of HepG2 and LO2 cells. Cells were maintained at 37°C in an incubator supplied with 5% CO2 air. Small interfering (si)RNAs were used to knock down CREB expression in HepG2 cells. The cells were transfected for 48 h using Lipofectamine® 3000 (Thermo Fisher Scientific, Inc.) with siRNAs against CREB (Santa Cruz Biotechnology, Inc.) according to the manufacturer's instructions.

Measurement of cell viability

Cells were added to 24-well plates with culture media and incubated at 37°C for 24 h. After the cells had adhered, the cells were serum-starved overnight and treated for 48 h with various treatments. The culture media was then replaced with supplemented medium containing 50 µl MTT reagent (5 mg/ml) in each well. After a further 3 h of incubation at 37°C, the supernatant was removed, and 500 µl dimethyl sulfoxide was added to each well and shaken for 10 min to dissolve the precipitate. The optical density (OD) at 490 nm was then measured. The cell viability is represented as a percentage of the control (100%).

Western blotting

Cells were serum-starved overnight at 37°C prior to treatment. After treatment, the cells were lysed with RIPA buffer on ice to extract total protein. A total of 10 µg protein/lane was loaded and resolved using 10% SDS-PAGE before transfer to a PVDF membrane and blocked for 2 h at room temperature in 5% fat-free milk. Subsequently, the membrane was treated with one of the primary antibodies against ADRB1, ADRB2, phospho-ERK1/2, ERK1/2, phospho-CREB, CREB, or β-actin overnight at 4°C, followed by incubation with the HRP-conjugated anti-rabbit IgG secondary antibody for 2 h at room temperature. Signals were visualized using an enhanced chemiluminescence reagent (Thermo Fisher Scientific, Inc.). Densitometry analysis was performed using ImageJ (version 1.47t; National Institutes of Health).

Wound-healing assays

Wound healing assays were used to assess cell migration. Briefly, HepG2 cells were seeded into a 6-well plate with complete growth medium containing 10% FBS and incubated until they reached 100% confluence. The cells were then cultured in serum starved DMEM (2% FBS) for 12 h. Subsequently, a sterile yellow pipette tip was used to generate a wound, after which, the cells were washed with PBS to remove any floating cells and debris. After adding NE, the cells were cultured in DMEM containing 2% FBS at 37°C. The width of the wound was measured at 0, 12, and 24 h post-scratch, and images of randomly selected fields from each group were captured using a phase-contrast microscope (Olympus Corporation).

RNA extraction and reverse transcription (RT)-PCR

Using TRIzol® reagent (Invitrogen; Thermo Fisher Scientific, Inc.). Total RNA was isolated from HepG2 and LO2 cells. The RNA purity and concentration were measured according to the ratio of absorbance at 260 and 280 nm, using a NanoDrop spectrophotometer (Thermo Fisher Scientific, Inc.). The RNA was then reverse-transcribed into cDNA using the PrimeScript® RT reagent (Takara Bio, Inc.) according to the manufacturer's protocol. The thermocycling protocol was as follows: Amplification step, 94°C for 5 min; followed by 35 cycles of denaturation for 1 min at 94°C; 1 min of annealing at 55°C; elongation at 72°C for 1 min; with a final extension step at 72°C for 1 min. The sequences of the primers are shown in Table SI. Standard electrophoresis was performed on a 1.2% agarose gel at 100 V for 40 min. The bands in the gels were imaged using an UV light transilluminator (ChemiDoc XRS+ system; Bio-Rad Laboratories, Inc.). β-actin was used as the housekeeping gene.

Quantitative (q)PCR

The total RNA and cDNA were obtained as above and qPCR was performed on a ViiA7 system (Applied Biosystems; Thermo Fisher Scientific, Inc.). A total of 20 µl qPCR reaction system contained 6 µl nuclease-free water, 10 µl SYBR Premix Ex Taq II (2X), 0.4 µl ROX Reference Dye II, 2 µl cDNA, 0.8 µl forward primer (10 µM) and 0.8 µl reverse primer (10 µM). The thermocycling conditions were: 95°C for 30 sec; followed by 40 cycles of denaturation at 95°C for 5 sec, annealing at 60°C for 34 sec, elongation at 95°C for 15 sec, and extension at 60°C for 1 min. The 2−ΔΔCq method was used to analyze the expression levels of β1-AR and β2-AR (24); β-actin was used as the housekeeping gene. Each sample was assessed in triplicate.

EMT

The HepG2 cells were seeded into 6-well plates (1×106 cells) in supplemented media. Following adherence of cells, NE was added, and the cells were cultured in DMEM without FBS for 96 h. Random field images were selected and analyzed for morphological changes using ImageJ software (version 1.47t; National Institutes of Health).

Statistical analysis

Data are presented as the mean ± SEM of at least three separate experiments and were analyzed using GraphPad Prism version 6.0 (GraphPad Software, Inc.). Data were compared using a Student's t-test (2 groups) or a one/two-way ANOVA with Bonferroni's Multiple Comparison Corrections (>2 groups). P<0.05 was considered to indicate a statistically significant difference.

Results

β1-AR and β2-AR expression in HepG2 and LO2 cells

To investigate the expression of β1-AR and β2-AR in HepG2 and LO2 cells and compare the differences in the expression of these receptors between the cell lines, RT-PCR and RT-qPCR assay was used. The results indicated that β1-AR and β2-AR expression was detectable in HepG2 and LO2 cells (Fig. 1A). Western blotting was further performed to confirm the results (Fig. 1B and C). Notably, the expression of β2-AR was higher in HepG2 cells than that in the LO2 cells, and the expression of β2-AR was evidently higher than that of β1-AR in HepG2. These findings showed that β-AR, particularly β2-AR, may play an important role in the tumorigenesis and development of liver cancer.

Figure 1.

Expression of β1-AR and β2-AR in HepG2 and LO2 cells. (A) mRNA expression levels of β1-AR, β2-AR, and β-actin in HepG2 and LO2 cells were determined using (A) RT-qPCR and (B) RT-PCR. Data are presented as the mean ± SEM. (C) Western blot analysis was performed to assess the expression of β1-AR and β2-AR in LO2 and HepG2 cells. β2-AR expression was higher in HepG2 cells compared with LO2 cells. RT-PCR, reverse transcription-PCR; RT-qPCR, reverse transcription-quantitative PCR; β-AR, β-Adrenergic receptor.

Effect of NE on the proliferation of HepG2 and LO2 cells

To further investigate the activity of the β-ARs in HepG2 and LO2 cells, cells were treated with the β-AR agonist NE. Cells were treated with different doses of NE for 48 h, and cell viability was assessed using an MTT assay. The results demonstrated that NE significantly promoted the proliferation of HepG2 cells in a dose-dependent manner, with 10 µM concentration showing the most pronounced effect. However, NE did not notably affect the proliferation of LO2 cells (Fig. 2A and B). To confirm the effect of NE on liver cancer, Huh7 liver cancer cells were treated with different doses of NE, and a significant increase in the proliferation of these cells was observed (Fig. S1). Next, the effect of NE on cell viability after treatment of HepG2 cells with NE for 24, 48, or 72 h was assessed. NE increased HepG2 cell growth in a dose and time-dependent manner (Fig. 2C). Additionally, HepG2 cells were co-treated with the non-selective β-AR blocker PRO and NE for 48 h. The results indicated that PRO blocked NE-induced cell growth, suggesting that the proliferative effect of NE may be mediated through the activation of β-AR (Fig. 2D).

Figure 2.

Effect of NE on the proliferation of cells. (A and B) Dose-dependent effects of NE on the proliferation of HepG2 cells. After HepG2 and LO2 cells were treated with increasing concentrations of NE for 48 h, cell viability was examined using an MTT assay. (C) Time-dependent effects of NE on the proliferation of HepG2 cells. Cells were treated with NE for 24, 48, or 72 h, after which the cell viability was examined using an MTT assay. (D) HepG2 cells were treated with 10 µM NE for 48 h in the absence or presence of 20 µM PRO, and cell viability was measured using an MTT assay. Data are presented as the mean ± SEM. *P<0.05, **P<0.01, ***P<0.001 vs. control; ##P<0.01 vs. NE. NE, norepinephrine; PRO, propranolol.

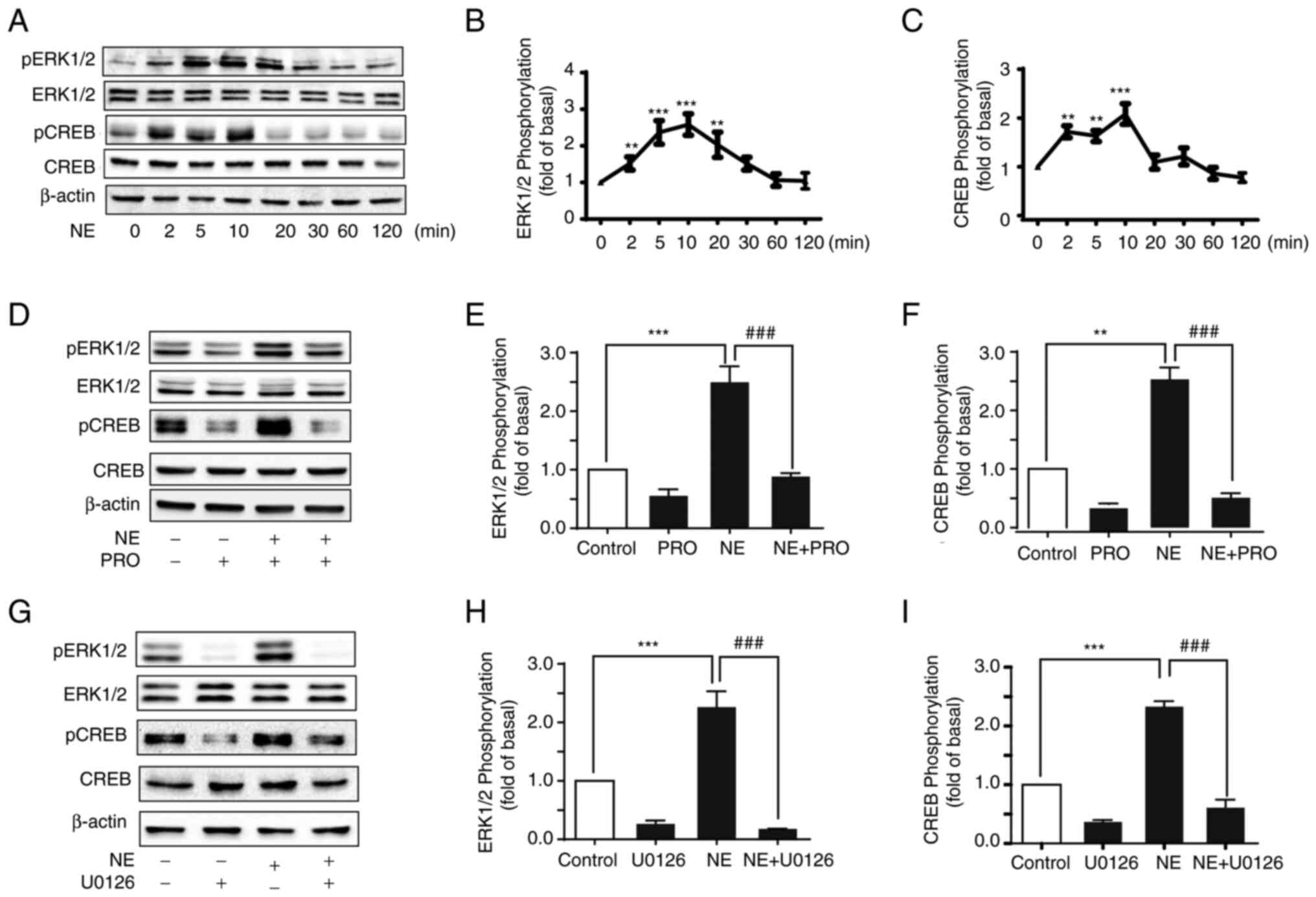
β-AR activation induces ERK1/2 and CREB phosphorylation in HepG2 cells

As it was demonstrated that β-AR activation may have exerted pro-proliferative effects of NE in HepG2, the specific molecular mechanisms were next explored. It has been reported that the MAPK/ERK1/2 pathway is crucial in regulating key processes, such as cell proliferation, survival, and metastatic progression (25). To determine whether ERK1/2 and CREB were implicated in β-AR activation, HepG2 cells were treated with NE, and then, the phosphorylation levels of ERK1/2 and CREB were measured by western blot analysis. NE induced a brief and transitory increase in ERK1/2 phosphorylation but had no effect on ERK1/2 expression levels (Fig. 3A and B). The phosphorylation of ERK1/2 peaked at 10 min and then decreased. Similarly, the transcription factor CREB, which affects processes such as cell cycle, apoptosis, and cellular metabolism, was also transiently phosphorylated and peaked within 10 min (Fig. 3C).

Figure 3.

β-AR activates the ERK1/2/CREB pathway in HepG2 cells. (A-C) HepG2 cells were stimulated with 10 µM NE for different lengths of time, and the phosphorylation levels of ERK1/2 and CREB were detected by western blotting. (D-F) Effects of PRO on ERK1/2 and CREB phosphorylation levels in HepG2 cells treated with NE. Cells were pretreated with 20 µM PRO for 30 min and subsequently treated with NE for 10 min. (G-I) Effects of 20 µM U0126 on ERK1/2 and CREB phosphorylation levels in HepG2 cells treated with NE. Cells were pretreated with 20 µM U0126 for 30 min and subsequently treated with NE for 10 min. Data are presented as the mean ± SEM. **P<0.01, ***P<0.001 vs. control; ###P<0.001 vs. NE. NE, norepinephrine; PRO, propranolol; ERK1/2, extracellular signal-regulated kinase 1/2; CREB, cyclic adenosine monophosphate response element-binding protein; p, phospho.

To confirm that ERK1/2 and CREB phosphorylation was a result of β-AR activation, HepG2 cells were pre-treated with PRO and then stimulated with NE. PRO inhibited the phosphorylation of ERK1/2 and CREB (Fig. 3D-F). As CREB is a key downstream target of ERK1/2, whether NE-induced CREB phosphorylation was mediated by ERK1/2 was assessed. The MEK1/2 inhibitor U0126 was used to treat HepG2 cells. Inhibiting the MAPK pathway significantly inhibited NE-induced ERK1/2 and CREB phosphorylation, suggesting that NE stimulation of β-AR promoted ERK1/2 phosphorylation, which then activated CREB (Fig. 3G-I).

Inhibiting ERK1/2 and CREB abrogates NE-mediated proliferation in HepG2 cells

Considering the potential of NE to significantly increase HepG2 cell proliferation and activate ERK1/2 and CREB phosphorylation, HepG2 cells were pre-treated with U0126 (a selective inhibitor of ERK) and then treated with NE to further demonstrate whether NE-mediated ERK1/2 and CREB activation were involved in cell proliferation. U0126 inhibited the proliferative effects of NE (Fig. 4A). Additionally, knocking down CREB expression using specific siRNAs significantly reduced HepG2 cell growth compared with the control siRNA-transfected cells (Fig. 4B and C). Together, this suggested that ERK1/2 was involved in NE-mediated proliferation in HepG2 cells via CREB phosphorylation.

Figure 4.

β-AR activation promotes the proliferation of HepG2 cells via the ERK1/2/CREB pathway. (A) Effects of U0126 on NE-enhanced cell proliferation in HepG2 cells. Cells were pretreated with 20 µM U0126 for 30 min and then treated with 10 µM NE for 48 h, after which, cell viability was measured using an MTT assay. (B and C) Effects of siRNA-mediated knockdown of CREB on the proliferation of cells treated with NE. Cells were transfected with siRNA against CREB and then treated with NE for 48 h. The expression levels of CREB and β-actin were tested by western blot analysis and cell viability was assessed using an MTT assay. Data are presented as the mean ± SEM. ***P<0.001 vs. control group; ##P<0.01 vs. NE-treated cells transfected with control siRNA. β-AR, β-Adrenergic receptor; ERK1/2, extracellular signal-regulated kinase 1/2; siRNA, small interfering RNA.

Effects of β-AR activation on the migration and EMT of HepG2 cells

Previous studies have reported that NE promotes tumor metastasis in colon cancer and other types of cancer (26,27). Therefore, the role of β-ARs in cell migration in HepG2 cells was investigated. The wound healing assays showed that NE had no significant effect on HepG2 cell migration compared with the control group (Fig. 5A).

Figure 5.

Effect of β-AR activation on HepG2 cell migration and EMT. (A) Cells were treated with NE (0, 5, 10, or 20 µM) for 24 h and the effect of NE on the migration of HepG2 cells was measured using a wound-healing assay. Scale bar, 500 µM. (B) Effects of β-AR activation on the EMT of HepG2 cells. Cells were cultured with NE for 96 h and the morphological changes of NE-induced cells were observed. Scale bar, 100 µM; Magnification, ×10. (C) Effects of NE on E-cadherin and Vimentin in HepG2 cells. EMT, epithelial-mesenchymal transition; NE, norepinephrine; β-AR, β-Adrenergic receptor; ns, not significant.

It has also been shown that β-AR is involved in the EMT process in oral squamous cell carcinoma and glioma cells (28,29). To determine whether β-ARs were involved in the EMT process of HepG2 cells, the morphological changes of the cell nuclei in NE-treated HepG2 cells were observed under a phase-contrast microscope. The results showed that NE treatment did not induce significant morphological changes in HepG2 cells (Fig. 5B). Subsequently, cellular RNA was extracted, and RT-qPCR was used to evaluate the expression of the EMT markers, E-cadherin, and Vimentin. The results demonstrated that NE had no effect on the expression of E-cadherin and Vimentin in HepG2 cells (Fig. 5C).

Activation of β-AR increases the expression of genes related to cell proliferation and cycle regulation

There is growing evidence that NE treatment can regulate the expression of genes related to the cell cycle and proliferation, thereby regulating the occurrence and development of tumors (30). To determine the effect of β-AR on gene expression in HepG2 cells, HepG2 cells were treated with NE, and the expression of cyclinE2, Ki67, P53, P27, HIF-1α, COX-2, and VEGF in HepG2 cells was detected. The results showed that β-AR activation significantly increased the expression of these genes (Fig. 6).

Figure 6.

CyclinE2, Ki67, P53, P27, HIF-1α, Cox-2, and VEGF mRNA expression levels following treatment of HepG2 cells with 10 µM NE. Data are presented as the mean ± SEM. **P<0.01, ***P<0.001 vs. control group. NE, norepinephrine.

Discussion

In the past decade, despite the continuous improvements in understanding the etiology of liver cancer and techniques for diagnosing liver cancer, the prognosis of patients has remained poor (31,32). Therefore, there is an urgent need to identify novel and effective treatment methods. Chronic stress can activate AR through catecholamine neurotransmitters to mediate tumorigenesis; in addition, β-AR is crucial in the link between tumor development and psychological stress (33,34). Although the activated β-AR can regulate the proliferation of various types of cancer, including lung cancer, gastric cancer, pancreatic cancer, prostate cancer, and glioma, amongst others., there are still relatively fewer studies on the regulation of β-AR in the occurrence of hepatocellular carcinoma (12,16,34–36). In the present study, the possible mechanisms by which β-AR regulated the proliferation of hepatoma HepG2 cells were explored. First, it was shown that both β1-AR and β2-AR were expressed in hepatoma HepG2 cells, and the expression levels were higher than those in normal hepatocytes. Second, NE stimulated HepG2 cell proliferation in a dose-and time-dependent manner. The NE-induced pro-proliferative effect could be inhibited after the application of the β-AR blocker PRO, suggesting that the NE-induced pro-proliferative effect was mediated through β-AR. However, NE has no obvious pro-proliferative effect on normal hepatocytes, which is consistent with the expression of β-AR in normal hepatocytes.

β-AR-mediated cAMP/PKA and MAPK signaling pathways are essential signaling pathways regulating tumorigenesis and development (15). Previous studies have found that activation of β-AR by isoproterenol upregulates the phosphorylation of ERK1/2 and CREB in neuroblastoma (36,37). In the present study, NE administration significantly enhanced ERK1/2 and CREB phosphorylation levels in HepG2 cells; the pro-proliferative effect induced by NE was inhibited by treatment with the β-AR blocker PRO; this suggested that NE promoted HepG2 cell proliferation through β-AR, However, the role of α-AR was not determined, nor was the β-AR subtype involved, and subsequent studies should specifically activate α-AR, β1-AR, or β1-AR to address these shortcomings.

Since CREB is a key downstream target of ERK1/2, U0126, a selective inhibitor of ERK1/2, was used to pretreat HepG2 cells to detect changes in CREB protein expression and cell viability. The results showed that NE treatment induced CREB phosphorylation and the increase in HepG2 cell viability was significantly inhibited. Moreover, similar conclusions were obtained after knocking down CREB expression. These findings suggest that NE regulates the ERK1/2/CREB signaling pathway by activating β-AR, which in turn promotes HepG2 cell proliferation. PDK1 has been linked to several pathological traits, including uncontrolled cell reproduction, apoptosis resistance, invasion, dissemination, metastasis, metabolic reprogramming, and aberrant angiogenesis (38). Increased PDK1 expression can increase PI3K/AKT/MTOR signaling, resulting in a radiation-resistant and dedifferentiated phenotype of liver cancer (31). As a consequence, the effect of NE on the phosphorylation levels of PDK1 and AKT proteins was assessed, and the results suggested that the NE-induced increase in proliferation may also be mediated via the PDK1/AKT signaling pathway (Fig. S2). These findings highlight the critical role of β-AR in hepatocarcinogenesis.

EMT is a key step for tumor cell invasion and migration. Tumor cells acquire mesenchymal and fibroblast-like phenotypes during EMT, and this promotes cell migration and spread to tissues distant from the site of origin (39,40). Simultaneously, several studies have shown that NE may also be involved in the metastatic process of various types of cancer (26). However, the effect of NE on cell migration and EMT has not been demonstrated in HepG2 cells. Here, it was found that NE had a negligible effect on the EMT of HepG2 cells. Furthermore, β-AR has been shown to regulate the expression of genes involved in cell proliferation and cycle regulation, thereby regulating the occurrence and development of tumors (30). Consistent with these findings, the results of the present study showed that β-AR activation significantly enhanced the expression of CyclinE2, Ki67, P53, P27, HIF-1α, Cox-2, and VEGF genes in HepG2 cells.

While the current study has revealed the crucial role of NE/AR signaling in regulating the cell proliferation of HepG2 and Huh7 cells, some important questions remain to be addressed. For example, it is unknown whether NE has a broad-spectrum pro-proliferative effect on hepatocellular carcinoma. Additional types of hepatoma cell lines, with different degrees of malignancy, such as SMMC7721 and HCCLM3, will be used to further confirm the role of β-AR/ERK1/2/CREB signaling cascade in hepatoma cell proliferation. Second, in vivo experiments based on animal models of liver cancer should be performed to determine the effect of β-AR-ERK1/2-CREB signaling on tumor growth. Answering these questions is expected to expand our understanding of the role of β-AR in controlling the occurrence and development of hepatocellular carcinoma.

In conclusion, the results of the present study indicate that β-adrenergic receptor activation promotes the proliferation of HepG2 cells by activating the ERK1/2/CREB signaling pathway (Fig. 7), which highlights the significance of β-AR activation in hepatocarcinogenesis and provides a theoretical basis for the development of novel therapeutic approaches that target the ERK1/2/CREB signaling pathway for the management of liver cancer.

Figure 7.

Proposed signaling pathway by which NE mediates HepG2 cell proliferation. NE-induced activation of the β-adrenergic receptor via ERK1/2/CREB and PDK1/AKT signaling pathways, increasing the viability of HepG2 cells. NE, norepinephrine; ERK1/2, extracellular signal-regulated kinase 1/2; CREB, cyclic adenosine monophosphate response element-binding protein; p, phospho.

Supplementary Material

Supporting Data
Supporting Data

Acknowledgements

Not applicable.

Funding

This study was supported by grants from the National Natural Science Foundation of China (grant no. 32160184), the Scientific Project of Jiangxi Province (grant nos. 20202BAB206043 and 190017), and the Department of Public Health of Jiangxi Province (grant no. 20185226).

Availability of data and materials

The datasets used and/or analyzed during the current study are available from the corresponding author on reasonable request.

Authors' contributions

JH, PH, XLiu and XLin designed the study. JH and XLin performed the experiments. FL, XLiu and LL analyzed the data. HX, LS, LN and YZ analyzed the western blotting data. JH, XLin, XLiu and PH wrote the manuscript. XLiu and PH were responsible for ensuring that any issues concerning the accuracy or integrity of the work were properly addressed and resolved. PH and XLin confirm the authenticity of all the raw data. All authors have read and approved the final manuscript.

Ethics approval and consent to participate

Not applicable.

Patient consent for publication

Not applicable.

Competing interests

The authors declare that they have no competing interests.

References

1 

Sung H, Ferlay J, Siegel RL, Laversanne M, Soerjomataram I, Jemal A and Bray F: Global cancer statistics 2020: GLOBOCAN estimates of incidence and mortality worldwide for 36 cancers in 185 countries. CA Cancer J Clin. 71:209–249. 2021. View Article : Google Scholar : PubMed/NCBI

2 

Wang Y, Shen J, Feng S, Liang R, Lai J, Li D, Peng B, Wang Z, Huang C and Kuang M: Hepatic resection versus transarterial chemoembolization in infiltrative hepatocellular carcinoma: A multicenter study. J Gastroenterol Hepatol. 35:2220–2228. 2020. View Article : Google Scholar : PubMed/NCBI

3 

Kim JJ, McFarlane T, Tully S and Wong WWL: Lenvatinib versus sorafenib as first-line treatment of unresectable hepatocellular carcinoma: A cost-utility analysis. Oncologist. 25:e512–e519. 2020. View Article : Google Scholar : PubMed/NCBI

4 

Li J, Zhou M, Liu F, Xiong C, Wang W, Cao Q, Wen X, Robertson JD, Ji X, Wang YA, et al: Hepatocellular carcinoma: Intra-arterial delivery of doxorubicin-loaded hollow gold nanospheres for photothermal ablation-chemoembolization therapy in rats. Radiology. 281:427–435. 2016. View Article : Google Scholar : PubMed/NCBI

5 

Li X, Ramadori P, Pfister D, Seehawer M, Zender L and Heikenwalder M: The immunological and metabolic landscape in primary and metastatic liver cancer. Nat Rev Cancer. 21:541–557. 2021. View Article : Google Scholar : PubMed/NCBI

6 

Dai S, Mo Y, Wang Y, Xiang B, Liao Q, Zhou M, Li X, Li Y, Xiong W, Li G, et al: Chronic stress promotes cancer development. Front Oncol. 10:14922020. View Article : Google Scholar : PubMed/NCBI

7 

Antoni MH and Dhabhar FS: The impact of psychosocial stress and stress management on immune responses in patients with cancer. Cancer. 125:1417–1431. 2019. View Article : Google Scholar : PubMed/NCBI

8 

Krizanova O, Babula P and Pacak K: Stress, catecholaminergic system and cancer. Stress. 19:419–428. 2016. View Article : Google Scholar : PubMed/NCBI

9 

Xia Y, Wei Y, Li ZY, Cai XY, Zhang LL, Dong XR, Zhang S, Zhang RG, Meng R, Zhu F and Wu G: Catecholamines contribute to the neovascularization of lung cancer via tumor-associated macrophages. Brain Behav Immun. 81:111–121. 2019. View Article : Google Scholar : PubMed/NCBI

10 

Seiler A, Sood AK, Jenewein J and Fagundes CP: Can stress promote the pathophysiology of brain metastases? A critical review of biobehavioral mechanisms. Brain Behav Immun. 87:860–880. 2020. View Article : Google Scholar : PubMed/NCBI

11 

Bastos DB, Sarafim-Silva BAM, Sundefeld M, Ribeiro AA, Brandao JDP, Biasoli ER, Miyahara GI, Casarini DE and Bernabe DG: Circulating catecholamines are associated with biobehavioral factors and anxiety symptoms in head and neck cancer patients. PLoS One. 13:e02025152018. View Article : Google Scholar : PubMed/NCBI

12 

Zhang X, Zhang Y, He Z, Yin K, Li B, Zhang L and Xu Z: Chronic stress promotes gastric cancer progression and metastasis: An essential role for ADRB2. Cell Death Dis. 10:7882019. View Article : Google Scholar : PubMed/NCBI

13 

Zhang B, Wu C, Chen W, Qiu L, Li S, Wang T, Xie H, Li Y, Li C and Li L: The stress hormone norepinephrine promotes tumor progression through beta2-adrenoreceptors in oral cancer. Arch Oral Biol. 113:1047122020. View Article : Google Scholar : PubMed/NCBI

14 

Li XQ, Peng WT, Shan S, Wu JJ, Li N, Du JJ, Sun JC, Chen TT, Wei W and Sun WY: beta-arrestin2 regulating beta2-adrenergic receptor signaling in hepatic stellate cells contributes to hepatocellular carcinoma progression. J Cancer. 12:7287–7299. 2021. View Article : Google Scholar : PubMed/NCBI

15 

Cole SW and Sood AK: Molecular pathways: Beta-adrenergic signaling in cancer. Clin Cancer Res. 18:1201–1206. 2012. View Article : Google Scholar : PubMed/NCBI

16 

Nilsson MB, Le X and Heymach JV: β-adrenergic signaling in lung cancer: A potential role for beta-blockers. J Neuroimmune Pharmacol. 15:27–36. 2020. View Article : Google Scholar : PubMed/NCBI

17 

Zhang Y, Zanos P, Jackson IL, Zhang X, Zhu X, Gould T and Vujaskovic Z: Psychological stress enhances tumor growth and diminishes radiation response in preclinical model of lung cancer. Radiother Oncol. 146:126–135. 2020. View Article : Google Scholar : PubMed/NCBI

18 

Zhou J, Liu Z, Zhang L, Hu X, Wang Z, Ni H, Wang Y and Qin J: Activation of beta2-adrenergic receptor promotes growth and angiogenesis in breast cancer by down-regulating PPARγ. Cancer Res Treat. 52:830–847. 2020. View Article : Google Scholar : PubMed/NCBI

19 

Moraes RM, Elefteriou F and Anbinder AL: Response of the periodontal tissues to β-adrenergic stimulation. Life Sci. 281:1197762021. View Article : Google Scholar : PubMed/NCBI

20 

Qian W, Lv S, Li J, Chen K, Jiang Z, Cheng L, Zhou C, Yan B, Cao J, Ma Q and Duan W: Norepinephrine enhances cell viability and invasion, and inhibits apoptosis of pancreatic cancer cells in a Notch-1-dependent manner. Oncol Rep. 40:3015–3023. 2018.PubMed/NCBI

21 

Du P, Zeng H, Xiao Y, Zhao Y, Zheng B, Deng Y, Liu J, Huang B, Zhang X, Yang K, et al: Chronic stress promotes EMT-mediated metastasis through activation of STAT3 signaling pathway by miR-337-3p in breast cancer. Cell Death Dis. 11:7612020. View Article : Google Scholar : PubMed/NCBI

22 

Liu C, Yang Y, Chen C, Li L, Li J, Wang X, Chu Q, Qiu L, Ba Q, Li X and Wang H: Environmental eustress modulates beta-ARs/CCL2 axis to induce anti-tumor immunity and sensitize immunotherapy against liver cancer in mice. Nat Commun. 12:57252021. View Article : Google Scholar : PubMed/NCBI

23 

Liu J, Qu L, Wan C, Xiao M, Ni W, Jiang F, Fan Y, Lu C and Ni R: A novel β2-AR/YB-1/β-catenin axis mediates chronic stress-associated metastasis in hepatocellular carcinoma. Oncogenesis. 9:842020. View Article : Google Scholar : PubMed/NCBI

24 

Livak KJ and Schmittgen TD: Analysis of relative gene expression data using real-time quantitative PCR and the 2(−Delta Delta C(T)) method. Methods. 25:402–408. 2001. View Article : Google Scholar : PubMed/NCBI

25 

Braicu C, Buse M, Busuioc C, Drula R, Gulei D, Raduly L, Rusu A, Irimie A, Atanasov AG, Slaby O, et al: A comprehensive review on MAPK: A promising therapeutic target in cancer. Cancers (Basel). 11:16182019. View Article : Google Scholar : PubMed/NCBI

26 

Han J, Jiang Q, Ma R, Zhang H, Tong D, Tang K, Wang X, Ni L, Miao J, Duan B, et al: Norepinephrine-CREB1-miR-373 axis promotes progression of colon cancer. Mol Oncol. 14:1059–1073. 2020. View Article : Google Scholar : PubMed/NCBI

27 

Pan C, Wu J, Zheng S, Sun H, Fang Y, Huang Z, Shi M, Liang L, Bin J, Liao Y, et al: Depression accelerates gastric cancer invasion and metastasis by inducing a neuroendocrine phenotype via the catecholamine/β2 -AR/MACC1 axis. Cancer Commun (Lond). 41:1049–1070. 2021. View Article : Google Scholar : PubMed/NCBI

28 

Sakakitani S, Podyma-Inoue KA, Takayama R, Takahashi K, Ishigami-Yuasa M, Kagechika H, Harada H and Watabe T: Activation of beta2-adrenergic receptor signals suppresses mesenchymal phenotypes of oral squamous cell carcinoma cells. Cancer Sci. 112:155–167. 2021. View Article : Google Scholar : PubMed/NCBI

29 

Wang X, Wang Y, Xie F, Song ZT, Zhang ZQ, Zhao Y, Wang SD, Hu H, Zhang YS and Qian LJ: Norepinephrine promotes glioma cell migration through up-regulating the expression of Twist1. BMC Cancer. 22:2132022. View Article : Google Scholar : PubMed/NCBI

30 

Mravec B, Horvathova L and Hunakova L: Neurobiology of cancer: The role of beta-adrenergic receptor signaling in various tumor environments. Int J Mol Sci. 21:79582020. View Article : Google Scholar : PubMed/NCBI

31 

Bamodu OA, Chang HL, Ong JR, Lee WH, Yeh CT and Tsai JT: Elevated PDK1 expression drives PI3K/AKT/MTOR signaling promotes radiation-resistant and dedifferentiated phenotype of hepatocellular carcinoma. Cells. 9:7462020. View Article : Google Scholar : PubMed/NCBI

32 

Villanueva A: Hepatocellular carcinoma. N Engl J Med. 380:1450–1462. 2019. View Article : Google Scholar : PubMed/NCBI

33 

Pu J, Zhang X, Luo H, Xu L, Lu X and Lu J: Adrenaline promotes epithelial-to-mesenchymal transition via HuR-TGFbeta regulatory axis in pancreatic cancer cells and the implication in cancer prognosis. Biochem Biophys Res Commun. 493:1273–1279. 2017. View Article : Google Scholar : PubMed/NCBI

34 

Xiao MB, Jin DD, Jiao YJ, Ni WK, Liu JX, Qu LS, Lu CH, Ni RZ, Jiang F and Chen WC: β2-AR regulates the expression of AKR1B1 in human pancreatic cancer cells and promotes their proliferation via the ERK1/2 pathway. Mol Biol Rep. 45:1863–1871. 2018. View Article : Google Scholar : PubMed/NCBI

35 

Decker AM, Jung Y, Cackowski FC, Yumoto K, Wang J and Taichman RS: Sympathetic signaling reactivates quiescent disseminated prostate cancer cells in the bone marrow. Mol Cancer Res. 15:1644–1655. 2017. View Article : Google Scholar : PubMed/NCBI

36 

He JJ, Zhang WH, Liu SL, Chen YF, Liao CX, Shen QQ and Hu P: Activation of β-adrenergic receptor promotes cellular proliferation in human glioblastoma. Oncol Lett. 14:3846–3852. 2017. View Article : Google Scholar : PubMed/NCBI

37 

Deng J, Jiang P, Yang T, Huang M, Xie J, Luo C, Qi W, Zhou T, Yang Z, Zou Y, et al: beta2adrenergic receptor signaling promotes neuroblastoma cell proliferation by activating autophagy. Oncol Rep. 42:1295–1306. 2019.PubMed/NCBI

38 

Gagliardi PA, Puliafito A and Primo L: PDK1: At the crossroad of cancer signaling pathways. Semin Cancer Biol. 48:27–35. 2018. View Article : Google Scholar : PubMed/NCBI

39 

Shan T, Cui X, Li W, Lin W, Li Y, Chen X and Wu T: Novel regulatory program for norepinephrine-induced epithelial-mesenchymal transition in gastric adenocarcinoma cell lines. Cancer Sci. 105:847–856. 2014. View Article : Google Scholar : PubMed/NCBI

40 

Bhat AA, Syed N, Therachiyil L, Nisar S, Hashem S, Macha MA, Yadav SK, Krishnankutty R, Muralitharan S, Al-Naemi H, et al: Claudin-1, a double-edged sword in cancer. Int J Mol Sci. 21:5692020. View Article : Google Scholar : PubMed/NCBI

Related Articles

  • Abstract
  • View
  • Download
  • Twitter
Copy and paste a formatted citation
Spandidos Publications style
Lin X, He J, Liu F, Li L, Sun L, Niu L, Xi H, Zhan Y, Liu X, Hu P, Hu P, et al: β‑adrenergic receptor activation promotes the proliferation of HepG2 cells via the ERK1/2/CREB pathways. Oncol Lett 26: 519, 2023.
APA
Lin, X., He, J., Liu, F., Li, L., Sun, L., Niu, L. ... Hu, P. (2023). β‑adrenergic receptor activation promotes the proliferation of HepG2 cells via the ERK1/2/CREB pathways. Oncology Letters, 26, 519. https://doi.org/10.3892/ol.2023.14106
MLA
Lin, X., He, J., Liu, F., Li, L., Sun, L., Niu, L., Xi, H., Zhan, Y., Liu, X., Hu, P."β‑adrenergic receptor activation promotes the proliferation of HepG2 cells via the ERK1/2/CREB pathways". Oncology Letters 26.6 (2023): 519.
Chicago
Lin, X., He, J., Liu, F., Li, L., Sun, L., Niu, L., Xi, H., Zhan, Y., Liu, X., Hu, P."β‑adrenergic receptor activation promotes the proliferation of HepG2 cells via the ERK1/2/CREB pathways". Oncology Letters 26, no. 6 (2023): 519. https://doi.org/10.3892/ol.2023.14106
Copy and paste a formatted citation
x
Spandidos Publications style
Lin X, He J, Liu F, Li L, Sun L, Niu L, Xi H, Zhan Y, Liu X, Hu P, Hu P, et al: β‑adrenergic receptor activation promotes the proliferation of HepG2 cells via the ERK1/2/CREB pathways. Oncol Lett 26: 519, 2023.
APA
Lin, X., He, J., Liu, F., Li, L., Sun, L., Niu, L. ... Hu, P. (2023). β‑adrenergic receptor activation promotes the proliferation of HepG2 cells via the ERK1/2/CREB pathways. Oncology Letters, 26, 519. https://doi.org/10.3892/ol.2023.14106
MLA
Lin, X., He, J., Liu, F., Li, L., Sun, L., Niu, L., Xi, H., Zhan, Y., Liu, X., Hu, P."β‑adrenergic receptor activation promotes the proliferation of HepG2 cells via the ERK1/2/CREB pathways". Oncology Letters 26.6 (2023): 519.
Chicago
Lin, X., He, J., Liu, F., Li, L., Sun, L., Niu, L., Xi, H., Zhan, Y., Liu, X., Hu, P."β‑adrenergic receptor activation promotes the proliferation of HepG2 cells via the ERK1/2/CREB pathways". Oncology Letters 26, no. 6 (2023): 519. https://doi.org/10.3892/ol.2023.14106
Follow us
  • Twitter
  • LinkedIn
  • Facebook
About
  • Spandidos Publications
  • Careers
  • Cookie Policy
  • Privacy Policy
How can we help?
  • Help
  • Live Chat
  • Contact
  • Email to our Support Team