Spandidos Publications Logo
  • About
    • About Spandidos
    • Aims and Scopes
    • Abstracting and Indexing
    • Editorial Policies
    • Reprints and Permissions
    • Job Opportunities
    • Terms and Conditions
    • Contact
  • Journals
    • All Journals
    • Oncology Letters
      • Oncology Letters
      • Information for Authors
      • Editorial Policies
      • Editorial Board
      • Aims and Scope
      • Abstracting and Indexing
      • Bibliographic Information
      • Archive
    • International Journal of Oncology
      • International Journal of Oncology
      • Information for Authors
      • Editorial Policies
      • Editorial Board
      • Aims and Scope
      • Abstracting and Indexing
      • Bibliographic Information
      • Archive
    • Molecular and Clinical Oncology
      • Molecular and Clinical Oncology
      • Information for Authors
      • Editorial Policies
      • Editorial Board
      • Aims and Scope
      • Abstracting and Indexing
      • Bibliographic Information
      • Archive
    • Experimental and Therapeutic Medicine
      • Experimental and Therapeutic Medicine
      • Information for Authors
      • Editorial Policies
      • Editorial Board
      • Aims and Scope
      • Abstracting and Indexing
      • Bibliographic Information
      • Archive
    • International Journal of Molecular Medicine
      • International Journal of Molecular Medicine
      • Information for Authors
      • Editorial Policies
      • Editorial Board
      • Aims and Scope
      • Abstracting and Indexing
      • Bibliographic Information
      • Archive
    • Biomedical Reports
      • Biomedical Reports
      • Information for Authors
      • Editorial Policies
      • Editorial Board
      • Aims and Scope
      • Abstracting and Indexing
      • Bibliographic Information
      • Archive
    • Oncology Reports
      • Oncology Reports
      • Information for Authors
      • Editorial Policies
      • Editorial Board
      • Aims and Scope
      • Abstracting and Indexing
      • Bibliographic Information
      • Archive
    • Molecular Medicine Reports
      • Molecular Medicine Reports
      • Information for Authors
      • Editorial Policies
      • Editorial Board
      • Aims and Scope
      • Abstracting and Indexing
      • Bibliographic Information
      • Archive
    • World Academy of Sciences Journal
      • World Academy of Sciences Journal
      • Information for Authors
      • Editorial Policies
      • Editorial Board
      • Aims and Scope
      • Abstracting and Indexing
      • Bibliographic Information
      • Archive
    • International Journal of Functional Nutrition
      • International Journal of Functional Nutrition
      • Information for Authors
      • Editorial Policies
      • Editorial Board
      • Aims and Scope
      • Abstracting and Indexing
      • Bibliographic Information
      • Archive
    • International Journal of Epigenetics
      • International Journal of Epigenetics
      • Information for Authors
      • Editorial Policies
      • Editorial Board
      • Aims and Scope
      • Abstracting and Indexing
      • Bibliographic Information
      • Archive
    • Medicine International
      • Medicine International
      • Information for Authors
      • Editorial Policies
      • Editorial Board
      • Aims and Scope
      • Abstracting and Indexing
      • Bibliographic Information
      • Archive
  • Articles
  • Information
    • Information for Authors
    • Information for Reviewers
    • Information for Librarians
    • Information for Advertisers
    • Conferences
  • Language Editing
Spandidos Publications Logo
  • About
    • About Spandidos
    • Aims and Scopes
    • Abstracting and Indexing
    • Editorial Policies
    • Reprints and Permissions
    • Job Opportunities
    • Terms and Conditions
    • Contact
  • Journals
    • All Journals
    • Biomedical Reports
      • Information for Authors
      • Editorial Policies
      • Editorial Board
      • Aims and Scope
      • Abstracting and Indexing
      • Bibliographic Information
      • Archive
    • Experimental and Therapeutic Medicine
      • Information for Authors
      • Editorial Policies
      • Editorial Board
      • Aims and Scope
      • Abstracting and Indexing
      • Bibliographic Information
      • Archive
    • International Journal of Epigenetics
      • Information for Authors
      • Editorial Policies
      • Editorial Board
      • Aims and Scope
      • Abstracting and Indexing
      • Bibliographic Information
      • Archive
    • International Journal of Functional Nutrition
      • Information for Authors
      • Editorial Policies
      • Editorial Board
      • Aims and Scope
      • Abstracting and Indexing
      • Bibliographic Information
      • Archive
    • International Journal of Molecular Medicine
      • Information for Authors
      • Editorial Policies
      • Editorial Board
      • Aims and Scope
      • Abstracting and Indexing
      • Bibliographic Information
      • Archive
    • International Journal of Oncology
      • Information for Authors
      • Editorial Policies
      • Editorial Board
      • Aims and Scope
      • Abstracting and Indexing
      • Bibliographic Information
      • Archive
    • Medicine International
      • Information for Authors
      • Editorial Policies
      • Editorial Board
      • Aims and Scope
      • Abstracting and Indexing
      • Bibliographic Information
      • Archive
    • Molecular and Clinical Oncology
      • Information for Authors
      • Editorial Policies
      • Editorial Board
      • Aims and Scope
      • Abstracting and Indexing
      • Bibliographic Information
      • Archive
    • Molecular Medicine Reports
      • Information for Authors
      • Editorial Policies
      • Editorial Board
      • Aims and Scope
      • Abstracting and Indexing
      • Bibliographic Information
      • Archive
    • Oncology Letters
      • Information for Authors
      • Editorial Policies
      • Editorial Board
      • Aims and Scope
      • Abstracting and Indexing
      • Bibliographic Information
      • Archive
    • Oncology Reports
      • Information for Authors
      • Editorial Policies
      • Editorial Board
      • Aims and Scope
      • Abstracting and Indexing
      • Bibliographic Information
      • Archive
    • World Academy of Sciences Journal
      • Information for Authors
      • Editorial Policies
      • Editorial Board
      • Aims and Scope
      • Abstracting and Indexing
      • Bibliographic Information
      • Archive
  • Articles
  • Information
    • For Authors
    • For Reviewers
    • For Librarians
    • For Advertisers
    • Conferences
  • Language Editing
Login Register Submit
  • This site uses cookies
  • You can change your cookie settings at any time by following the instructions in our Cookie Policy. To find out more, you may read our Privacy Policy.

    I agree
Search articles by DOI, keyword, author or affiliation
Search
Advanced Search
presentation
Oncology Letters
Join Editorial Board Propose a Special Issue
Print ISSN: 1792-1074 Online ISSN: 1792-1082
Journal Cover
December-2023 Volume 26 Issue 6

Full Size Image

Sign up for eToc alerts
Recommend to Library

Journals

International Journal of Molecular Medicine

International Journal of Molecular Medicine

International Journal of Molecular Medicine is an international journal devoted to molecular mechanisms of human disease.

International Journal of Oncology

International Journal of Oncology

International Journal of Oncology is an international journal devoted to oncology research and cancer treatment.

Molecular Medicine Reports

Molecular Medicine Reports

Covers molecular medicine topics such as pharmacology, pathology, genetics, neuroscience, infectious diseases, molecular cardiology, and molecular surgery.

Oncology Reports

Oncology Reports

Oncology Reports is an international journal devoted to fundamental and applied research in Oncology.

Experimental and Therapeutic Medicine

Experimental and Therapeutic Medicine

Experimental and Therapeutic Medicine is an international journal devoted to laboratory and clinical medicine.

Oncology Letters

Oncology Letters

Oncology Letters is an international journal devoted to Experimental and Clinical Oncology.

Biomedical Reports

Biomedical Reports

Explores a wide range of biological and medical fields, including pharmacology, genetics, microbiology, neuroscience, and molecular cardiology.

Molecular and Clinical Oncology

Molecular and Clinical Oncology

International journal addressing all aspects of oncology research, from tumorigenesis and oncogenes to chemotherapy and metastasis.

World Academy of Sciences Journal

World Academy of Sciences Journal

Multidisciplinary open-access journal spanning biochemistry, genetics, neuroscience, environmental health, and synthetic biology.

International Journal of Functional Nutrition

International Journal of Functional Nutrition

Open-access journal combining biochemistry, pharmacology, immunology, and genetics to advance health through functional nutrition.

International Journal of Epigenetics

International Journal of Epigenetics

Publishes open-access research on using epigenetics to advance understanding and treatment of human disease.

Medicine International

Medicine International

An International Open Access Journal Devoted to General Medicine.

Journal Cover
December-2023 Volume 26 Issue 6

Full Size Image

Sign up for eToc alerts
Recommend to Library

  • Article
  • Citations
    • Cite This Article
    • Download Citation
    • Create Citation Alert
    • Remove Citation Alert
    • Cited By
  • Similar Articles
    • Related Articles (in Spandidos Publications)
    • Similar Articles (Google Scholar)
    • Similar Articles (PubMed)
  • Download PDF
  • Download XML
  • View XML

  • Supplementary Files
    • Supplementary_Data.pdf
Article Open Access

Inhibition of cancer cell‑platelet adhesion as a promising therapeutic target for preventing peritoneal dissemination of gastric cancer

  • Authors:
    • Takashi Nakayama
    • Ryo Saito
    • Shinji Furuya
    • Katsutoshi Shoda
    • Suguru Maruyma
    • Koichi Takiguchi
    • Kensuke Shiraishi
    • Hidenori Akaike
    • Yoshihiko Kawaguchi
    • Hidetake Amemiya
    • Hiromichi Kawaida
    • Nagaharu Tsukiji
    • Toshiaki Shirai
    • Hideyuki Shinmori
    • Masami Yamamoto
    • Sachiyo Nomura
    • Tetsuya Tsukamoto
    • Katsue Suzuki‑Inoue
    • Daisuke Ichikawa
  • View Affiliations / Copyright

    Affiliations: First Department of Surgery, Faculty of Medicine, University of Yamanashi, Chuo, Yamanashi 409‑3898, Japan, Department of Clinical and Laboratory, Faculty of Medicine, University of Yamanashi, Chuo, Yamanashi 409‑3898, Japan, Department of Biotechnology, Faculty of Life and Environmental Science, University of Yamanashi, Kofu, Yamanashi 400‑8510, Japan, Laboratory of Physiological Pathology, Nippon Veterinary and Life Science University, Tokyo 180‑8602, Japan, Department of Gastrointestinal Surgery, Graduate School of Medicine, The University of Tokyo, Tokyo 113‑8655, Japan, Department of Diagnostic Pathology, Fujita Health University School of Medicine, Toyoake, Aichi 470‑1192, Japan
    Copyright: © Nakayama et al. This is an open access article distributed under the terms of Creative Commons Attribution License.
  • Article Number: 538
    |
    Published online on: November 1, 2023
       https://doi.org/10.3892/ol.2023.14125
  • Expand metrics +
Metrics: Total Views: 0 (Spandidos Publications: | PMC Statistics: )
Metrics: Total PDF Downloads: 0 (Spandidos Publications: | PMC Statistics: )
Cited By (CrossRef): 0 citations Loading Articles...

This article is mentioned in:


Abstract

Platelets form complexes with gastric cancer (GC) cells via direct contact, enhancing their malignant behavior. In the present study, the molecules responsible for GC cell‑platelet interactions were examined and their therapeutic application in inhibiting the peritoneal dissemination of GC was investigated. First, the inhibitory effects of various candidate surface molecules were investigated on platelets and GC cells, such as C‑type lectin‑like receptor 2 (CLEC‑2), glycoprotein VI (GPVI) and integrin αIIbβ3, in the platelet‑induced enhancement of GC cell malignant potential. Second, the therapeutic effects of molecules responsible for the development and progression of GC were investigated in a mouse model of peritoneal dissemination. Platelet‑induced enhancement of the migratory ability of GC cells was markedly inhibited by an anti‑GPVI antibody and inhibitor of galectin‑3, a GPVI ligand. However, neither the CLEC‑2 inhibitor nor the integrin‑blocking peptide significantly suppressed this enhanced migratory ability. In experiments using mouse GC cells and platelets, the migratory and invasive abilities enhanced by platelets were significantly suppressed by the anti‑GPVI antibody and galectin‑3 inhibitor. Furthermore, in vivo analyses demonstrated that the platelet‑induced enhancement of peritoneal dissemination was significantly suppressed by the coadministration of anti‑GPVI antibody and galectin‑3 inhibitor, and was nearly eliminated by the combined treatment. The inhibition of adhesion resulting from GPVI‑galectin‑3 interaction may be a promising therapeutic strategy for preventing peritoneal dissemination in patients with GC.

Introduction

Platelets play a role in various malignancies, particularly in hematogenous metastases (1–3). In a previous in vivo study, we reported that platelets form complexes with gastric cancer (GC) cells and enhance their malignant behavior through direct contact. Malignant enhancement of GC cells has not been observed in environments affected by the molecules and exosomes secreted by platelets (4). Therefore, GC cell-platelet adhesion is crucial for enhancing the malignant potential.

Various molecules on both platelets and cancer cells have been reported to play crucial roles in cancer cell-platelet adhesion. C-type lectin-like receptor 2 (CLEC-2) is expressed on platelets and stimulate the Src- and Syk-mediated platelet activation (5–7). The CLEC-2 ligand podoplanin (PDPN) is expressed in various malignant cells, lymphatic endothelial cells, and renal podocytes (8,9). Glycoprotein VI (GPVI) is also a major collagen receptor on platelets and plays an important role in collagen-induced platelet activation and aggression (10,11). Moreover, some studies have reported that this molecule can induce hematogenous metastases in breast and colorectal cancer by interacting with galectin-3 (Gal-3) on cancer cells (12). Integrin αIIbβ3 is another membrane protein abundantly expressing on the surface of platelets and is an essential molecule for platelet activation and aggregation via interactions with fibrinogen and other substances (13). Furthermore, in mouse models, inhibitors of integrin αIIbβ3 have been reported to be useful in suppressing cancer metastasis (14).

In clinical practice, some studies, including ours, have demonstrated that substantial intraoperative blood loss increases postoperative peritoneal dissemination in patients with GC (15). We hypothesized that intraoperative free GC cell-platelet contact could enhance peritoneal dissemination. These findings prompted us to investigate the potential therapeutic applications for suppressing peritoneal dissemination by targeting cancer cell interactions with platelets in GC. In this study, we examined the molecules responsible for cancer cell-platelet interactions and their therapeutic applications in inhibiting the development of peritoneal dissemination in GC. We successfully demonstrated that the GPVI-Gal-3 interaction could be involved in the promotion of GC cell metastasis by platelets, providing a promising therapeutic target for the prevention of peritoneal metastasis in patients with GC.

Materials and methods

Cell lines

Two human GC cell lines were used: NUGC-3 (RRID: CVCL_1612) and MKN74 (RRID: CVCL_2791). These cells were purchased from the Japanese Collection of Research Bioresources Cell Bank (Osaka, Japan) and were cultured in RPMI 1640 medium (Thermo Fisher Scientific Inc., Waltham, MA, USA) supplemented with 100 U/ml penicillin (Sigma-Aldrich, Merck KGaA, Darmstadt, Germany), 100 µg/ml streptomycin (Sigma-Aldrich, Merck KGaA), and 10% fetal bovine serum (Thermo Fisher Scientific Inc.). The cells were grown in a 5% carbon dioxide atmosphere at 37°C.

YTN16 cells were obtained from the Department of Gastrointestinal Surgery, Graduate School of Medicine, University of Tokyo, Japan. YTN16 is a mouse GC cell line established from p53 heterozygous knockout C57BL/6 mice (16). YTN16 cells were cultured in high-glucose Dulbecco's modified Eagle medium (Sigma-Aldrich Japan, Tokyo, Japan) containing 1.0 ml/l MITO (Coning Japan, Tokyo, Japan), 10 ml/l L-glutamine, 10 ml/l penicillin/streptomycin, and 10% fetal bovine serum (FBS), on plastic dishes coated with type I collagen solution (Iwaki Scitech Div. AGC Techno Glass Co. Ltd. Shizuoka, Japan) in a 5% carbon dioxide atmosphere at 37°C.

Mesenchymal stem cells were provided by the Cell Bank, RIKEN BioResource Center (Tsukuba, Japan), and were used as a noncancer cell line for quantitative reverse transcription-polymerase chain reaction.

Reverse transcription-quantitative polymerase chain reaction (RT-qPCR)

Total RNA was extracted from cocultured GC cells (NUGC-3, MKN74, and YTN16) using the miRNeasy Mini Kit (Qiagen, Hilden, Germany) according to the manufacturer's instructions. Subsequently, a NanoDrop 2000 spectrophotometer (Thermo Fisher Scientific, Inc.) was used to measure the total RNA concentration and 1 µg total RNA was reverse-transcribed using the HighCapacity cDNA Reverse Transcription Kit (Thermo Fisher Scientific Inc.) as per the manufacturer's instructions. Transcript levels were quantified using the specific primer sets listed below and SYBR Green Master Mix (Thermo Fisher Scientific Inc.). Total RNA levels were quantified using RT-qPCR according to standard procedures. The RT-qPCR conditions were as follows: Preheating for 10 min at 95°C; repeating 40 cycles at 95°C for 15 sec and 60°C for 60 sec. The glyceraldehyde-3-phosphate dehydrogenase (GAPDH) mRNA levels were used as internal controls for normalization, and Gal-3 mRNA levels were demonstrated using the 2-ΔΔCq method (17).

Primer sequences were designed using Primer3Plus (https://www.bioinformatics.nl/cgibin/primer3plus/primer3plus.cgi) from the most conserved region of each sequence obtained from the National Center for Biotechnology Information database (https://www.ncbi.nlm.nih.gov/nuccore). Each experiment was performed in triplicates.

The following primers were used for RT-qPCR assay: Human Gal-3 [forward, 5′-CACCTGCACCTGGAGTCTAC-3′ and reverse, 5′-GCACTTGGCTGTCCAGAAGA-3′]; GAPDH [forward, 5′-GTCTCCTCTGACTTCAACAGCG-3′ and reverse, 5′-ACCACCCTGTTGCTGTAGCCAA-3′]. Moreover, the primer sequences of mouse Gal-3 were quoted from the previous report [forward, 5′-CAGGAAAATGGCAGACAGCTT-3′ and reverse, 5′-CCCATGCACCCGGATATC-3′] (18).

Platelet preparation

Human platelets (hPLTs) were obtained from healthy human volunteers, and washed platelets were purified from whole blood as previously reported (19). Mouse platelets (mPLTs) were obtained from C57BL/6 male mice (Japan SLC Inc., Hamamatsu, Japan), and washed platelets were purified from whole blood, as previously reported (20,21).

The platelets were used in various experiments immediately after extraction. Human and mouse GC cells were cocultured with hPLTs and mPLTs, respectively, in the functional assays described below. This study was conducted with permission from the Ethics Committee and Committee of Laboratory Animal Experimentation at the University of Yamanashi, and all experiments were performed from the viewpoint of animal welfare (approval nos. 2159 and A2-14). Platelets were adjusted to a final concentration of 100,000 per µl and used in all experiments.

Migration and invasion assays

Migration and invasion assays were performed using Falcon Cell Culture Inserts with 8-µm pore membranes (Corning Inc., Corning, NY, USA) and BioCoat Matrigel (BD Bioscience, Franklin Lakes, New Jersey, USA), similar to our previous report (4). Briefly, the optimal cell number of 1×105 NUGC-3 cells, 5×105 MKN74 cells, and 2×105 YTN16 cells were seeded in the upper chambers in an FBS-free medium with or without platelets, and a 10% FBS medium was added to the lower chambers. For the suppression or stimulation experiments, the cells were treated with various agents (inhibitors or stimulators) and platelets. After a 24-h incubation period, cells that had not migrated or invaded the pores were removed using cotton swabs. Migrated or invaded cells were fixed and stained with Diff-Quick staining reagent (Sysmex, Kobe, Japan) or Hoechst fluorescent dye (Thermo Fisher Scientific Inc.). Cells were counted in four independent fields at 100× magnification using a BZ-X710 All-in-One fluorescence microscope (Keyence Corp., Osaka, Japan) and the BZ-X Analyzer Software (Keyence Corp.). Each assay was performed in triplicate.

Reagents

The inhibitory effects of various agents on platelet-contact-induced malignant potential were also evaluated. The Gal-3 inhibitor GB1107 was purchased from MedChemExpress (Monmouth Junction, NJ, USA), and a 10 µM solution was used. rat antimouse-GPVI monoclonal therapeutic antibody JAQ1 (M011-0) and its negative control, rat IgG, were purchased from EMFRET Analytics & Co. KG (Wurzburg, Germany). They were then diluted in phosphate-buffered saline (PBS) at a concentration of 10 µg/ml as working solutions for preincubation with platelets for 10 min before each assay. Samples were diluted in PBS. The Gly-Arg-Gly-Asp-Ser-Pro (GRGDSP), an integrin-blocking peptide, was purchased from MedChemExpress and a 500-µM solution was used. Cobalt hematoporphyrin (Co-HP; 1.53 µM) a CLEC-2 suppressant, was prepared in our laboratory as previously described (22).

In vivo peritoneal dissemination mouse model

We used 6-week-old male C57BL/6 mice (Japan SLC Inc., Hamamatsu, Japan) as the peritoneal dissemination mouse model since the commercially available anti-GPVI antibody is the only available antimouse monoclonal antibody. They were housed in a clean, temperature-controlled cage environment with a 12-h light-dark cycle. The mice were provided with free access to a regular laboratory chow diet and water. The experiment consisted of five groups of six mice, randomly allocated to each group by animal technicians who were not directly involved in the study. The researchers were blinded to the treatment groups. A total of 2×105 YTN16 cells in 500 µl of Hanks' balanced salt solution [HBSS(−), Fujifilm Wako Pure Chemical Corporation, Osaka, Japan] were then intraperitoneal injected into mice on day 0 in the non-treatment (NT) group. In the mPLT group, we injected mouse platelets into YTN16 cells. The mPLTs were adjusted to a final concentration of 100,000/µl and were used in all experiments. In suppression experiments, mice were injected with the inhibitors JAQ1, GB1107, or both, in addition to YTN16 cells and mPLTs, into the peritoneal cavity. After intraperitoneal injection, the mice were housed in separate cages. Physical condition and body weight were monitored weekly. After 5 weeks, the mice were sacrificed and their peritoneal dissemination was examined. For anesthesia, a mixture of medetomidine hydrochloride (0.3 mg/kg), midazolam (4 mg/kg), and butorphanol tartrate (5 mg/kg) was diluted with saline to a volume that would provide a dose of 5 µl/g body weight and administered by intraperitoneal injection (23–25). Anesthesia was performed based on the aforementioned doses. However, if the depth of anesthesia was deemed inadequate by assessment (e.g., loss of the postural reaction and righting reflex, the eyelid reflex, the pedal withdrawal reflex in the forelimbs and hind limbs, and tail pinch reflex), the dosage was increased to ensure adequate anesthetic depth. Peritoneal dissemination was evaluated as the endpoint of tumor excision from the host. The number and weight of tumors were measured and subjected to further analysis. All of the mice were euthanized at the end of the experiment. Mice were sacrificed by using CO2 inhalation, and death was confirmed by the absence of breathing and heartbeat. The CO2 flow rate was set to displace 30% of the cage volume/minute. All the animal experiments were approved by the Institutional Animal Care and Use Committee of the University of Yamanashi, Japan (approval no. A2-14).

Image analysis of the adhesion between GC cells and platelets

NUGC-3 cells cocultured with platelets were observed under a laser confocal microscope (LSM-10; Olympus Corp., Tokyo, Japan). Platelets were incubated with JAQ1 for 15 min before being cocultured with NUGC-3 cells (platelets treated with IgG under the same conditions were used as the control).

PlasMem Bright Red (P505, Dojindo Molecular Technologies, Inc., Tokyo, Japan) and APC Mouse Anti-Human CD42b (BD Pharmingen, San Diego, CA, USA) were used to stain the NUGC-3 cells and platelet membranes, respectively. All reagents were used at concentrations recommended by the manufacturer.

Statistical analysis

All quantitative values are represented as mean ± standard error or median and were statistically analyzed using unpaired Student's t-test and the Mann-Whitney U-test. To account for multiple comparisons, we employed one-way ANOVA followed by Dunnett's post-hoc test when we assumed equal-variance condition, comparing each group with mPLT group. We also employed Kruskal-Wallis test followed by the Steel test when we assumed unequal-variance condition, comparing each group with mPLT group. Statistical significance was set at P<0.05. All statistical analyses were conducted using EZR (Saitama Medical Center, Jichi Medical University, Saitama, Japan), a graphical user interface for R (R Foundation for Statistical Computing, Vienna, Austria) (26), and JMP 17 (SAS Institute Inc., Cary, NC, USA).

Results

Investigation of responsible molecules in the GC cells-platelet interaction

The primary objective of this study was to identify the mechanisms involved in cancer cell-platelet adhesion in GCs that could serve as potential therapeutic targets. Therefore, we examined the inhibitory effects of molecules that play important roles in the direct interaction between GC cells and platelets. Various candidate molecules, such as platelet GPVI and its ligands Gal-3 (12), CLEC-2, PDPN (7,27–29), integrin, and fibrinogen (30,31), were examined for their involvement in GC cell-platelet interactions (Fig. 1). Human platelets were cocultured with GC cells in all inhibitory experiments except for the anti-GPVI experiment. In the suppression analysis of GPVI, mPLT was used instead of hPLT for coculture with GC cells because of the characteristic features of the rat antimouse-GPVI monoclonal therapeutic antibody (JAQ1). The expression of Gal-3 in NUGC-3, MKN74, and YTN16 cells was confirmed by RT-qPCR (Fig. S1). In exploratory analyses, various candidate molecules were examined for their inhibitory effects on migratory ability, which was most markedly enhanced by GC cell-platelet interactions in our previous study (4). Consequently, JAQ1 markedly decreased the platelet-induced enhancement of migratory ability by 40% (P<0.01). However, neither Co-HP, a CLEC-2 suppressant, nor Gly-Arg-Gly-Asp-Ser-Pro (GRGDSP), an integrin-blocking peptide, significantly suppressed this enhanced migratory ability (Fig. 2A and B). The effect of JAQ1 was also examined in MKN74 cells, which showed a significant inhibition of migration (Fig. S2). Notably, the inhibitory effect of JAQ1 on platelet adhesion to GC cells was confirmed by imaging experiments using fluorescent staining, providing robust support for our findings of phenotypic changes in GC cells (Fig. S3).

Figure 1.

Major candidate molecules involved in the interaction between cancer cells and platelets. Inhibitors targeting the candidate molecules are shown. CLEC-2, C-type lectin-like receptor 2; Co-HP, cobalt hematoporphyrin; GPVI, glycoprotein VI; Gal-3, galectin-3; PDPN, podoplanin.

Figure 2.

Inhibitory effects in migratory ability by various candidate molecules. (A) Comparison of the number of migrated cells to each control in response to various inhibitors. (B) Microscopic images of migration assays with and without each inhibitor shows that antimouse monoclonal antibodies against GPVI and JAQ1 significantly suppress the migration of GC cells (NUGC-3), which is enhanced by platelet contact. Conversely, inhibitory assays using Co-HP for CLEC-2 and GRGDSP peptides for integrin show no considerable inhibition (magnification, ×100). Co-HP, cobalt hematoporphyrin; GRGDSP, Gly-Arg-Gly-Asp-Ser-Pro; hPLT, human platelets; mPLT, mouse platelets; NS, not significant.

Inhibition of GPVI-Gal-3 in the platelet-induced enhancement of malignant potential

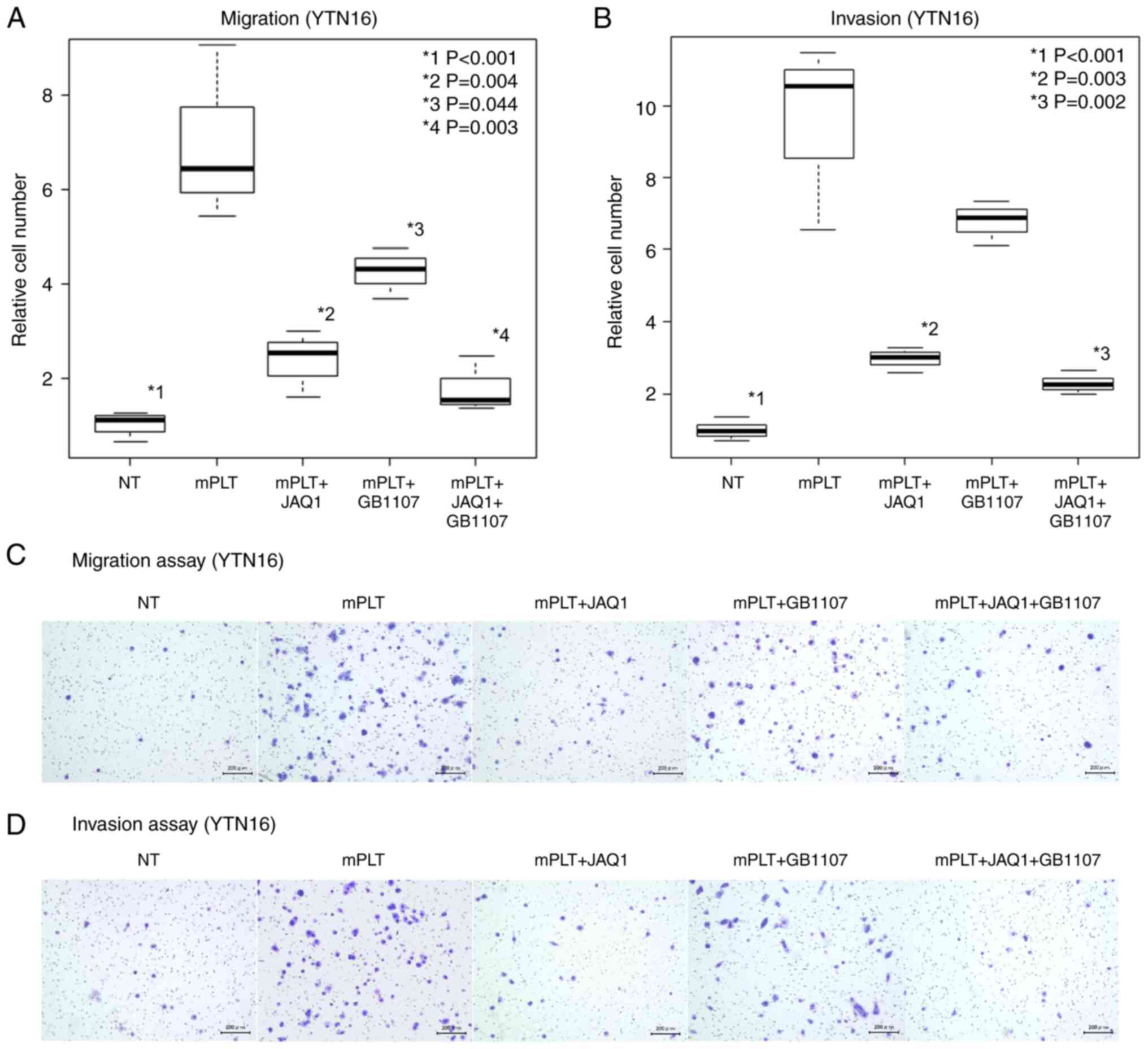
Based on these findings, we focused on inhibiting GPVI-Gal-3 contact in platelet-induced enhancement of the malignant potential of GC cells and examined their suppressive efficacy in vitro. YTN16, a mouse GC cell line, was used in the subsequent experiments because the anti-GPVI antibody is a mouse monoclonal antibody. Similar to human GC cells, the migratory and invasive abilities were significantly increased upon coculture with mPLT in the YTN16 experiments (P<0.001; Fig. 3A and B). JAQ1 demonstrated a more marked suppression of enhanced malignant potential in the migration and invasion assays than GB1107 (55% reduction, P=0.004; Fig. 3A and 63% reduction, P=0.003; Fig. 3B). In addition, the effect of GB1107 was limited to the invasion assays (Fig. 3B). The administration of JAQ1 and GB1107 demonstrated the most effective inhibitory effect (69% reduction, P=0.003; Fig. 3A, and 75% reduction, P=0.002; Fig. 3B). Images of the migration and invasion assays are shown in Fig. 3C and D. Taken together, these in vitro findings indicate that JAQ1 and GB1107 inhibit cancer cell-platelet interactions and could be potential therapeutic targets for the inhibition of GC peritoneal metastasis.

Figure 3.

Inhibitory effect of GPVI/galectin-3 inhibitors on tumor development in mouse cell lines (YTN16). Results of the (A) migration and (B) invasion assays and (C and D) their microscopic images show that JAQ1 significantly suppresses both the platelet-induced enhancement of migratory and invasive abilities of YTN16 cells (P=0.004, vs. mPLT group, and P=0.003, vs. mPLT group, respectively; magnification, ×100). Furthermore, the Gal-3 inhibitor GB1107 tended to suppress this enhanced ability, especially in migration assays (P=0.044 vs. mPLT group, and P=0.071 vs. mPLT group, respectively; magnification, ×100). Gal-3, galectin-3; hPLT, human platelets; mPLT, mouse platelets.

Therapeutic effect in peritoneal dissemination by inhibition of GC cells-platelet interaction

To determine the potential clinical relevance of the impact of JAQ1- and GB1107-mediated inhibition of GC cell-platelet interactions, we conducted in vivo experiments using the mouse model. In the mouse model, the body weight changes are shown in Fig. 4A. The addition of platelets along with YTN16 resulted in a significant increase in the number of peritoneal tumors and total tumor weight (P=0.040 and P=0.037, respectively) (Fig. 4B and C). Coadministration of JAQ1 resulted in a marked decrease in the number of peritoneal tumors and tumor weight compared to those in the mPLT group (56 and 57% reduction, P=0.043 and P=0.044, respectively) (Fig. 4B and C). The GB1107 group showed a similar tendency, although the difference in tumor weight was insignificant (Fig. 4C). The administration of JAQ1 and GB1107 almost completely suppressed the platelet-induced enhancement of tumor development during peritoneal dissemination (67 and 70% reduction, respectively; P=0.042) (Fig. 4B-D). These results highlight the possibility that inhibitors of GC cell development through JAQ1/GB1107-based GC cell-platelet interactions could provide significant therapeutic benefits for patients with peritoneal metastases of GC, one of the most refractory diseases.

Figure 4.

Therapeutic effects of JAQ1 and GB1107 in peritoneal dissemination. Trends in (A) mouse weight, (B) number of peritoneal tumors, (C) weight of the tumor mass and (D) findings from each representative abdominal cavity can be observed. All groups, except for the mPLT group, show similar increasing trends in mouse weight. Both the number of tumors and their weights are enhanced by platelet contact (P=0.040 vs. NT group and P=0.037 vs. NT group, respectively) and reduced by coadministration of JAQ1 and GB1107 (P=0.042 vs. mPLT group). NT, nontreatment; mPLT, mouse platelet.

Discussion

The prognosis of peritoneal dissemination from GC is poor, and treatments are still being explored (32,33). Several risk factors for peritoneal dissemination have been reported. We previously reported that a large amount of intraoperative bleeding increases the recurrence pattern of peritoneal dissemination in patients with GC (15). Kamei et al also demonstrated that the amount of intraoperative blood loss was significantly correlated with peritoneal recurrence, and large blood loss was an independent risk factor for peritoneal recurrence in multivariate analysis (34). Intraoperative blood loss is often clinically accompanied by blood transfusion and is sometimes considered to have an immunosuppressive effect. However, both studies demonstrated that intraoperative blood loss did not correlate with other recurrence patterns such as nodal or hematogenous metastases. These findings may be attributed to the local effects of intraoperative bleeding in the peritoneal cavity. Numerous studies have demonstrated the presence of free cancer cells in the peritoneal cavity of patients with advanced GC. Exfoliated cancer cells may have a greater opportunity to perioperatively contact the blood components in the peritoneal cavity. Among the various blood components, platelets have been reported to promote hematogenous metastasis by interacting with circulating tumor cells in some cancers. Therefore, we hypothesized that intraperitoneally free cancer cells have a chance to contact platelets via intraoperative bleeding and subsequently increase the potential for peritoneal metastasis due to enhanced malignant potential through cancer cell-platelet interactions. In previous studies, platelets were found to be present around cancer cells and on the surfaces of fibroblasts after binding to podoplanin (35,36). Although interactions between cancer cells, platelets, and fibroblasts are also important in the microenvironment of peritoneal dissemination, we showed that the malignant behavior of GC cells, especially their migratory and invasive abilities, was drastically enhanced by direct contact with platelets, partially via epithelial-mesenchymal transition-related mechanisms (4).

In this study, we investigated the molecules involved in enhancing the malignant potential associated with direct contact between GC cells and platelets. First, we examined the molecules potentially responsible for direct adhesion. In vitro analysis revealed that JAQ1, an antiplatelet agent against GPVI, inhibited the migration and invasion of GC cells. However, no inhibitory effect was observed by the blockade of other membrane molecules, such as CLEC-2 and integrin αIIbβ3. Moreover, GB1107, a known ligand of GPVI, inhibited the platelet-induced enhancement of malignant potential in the migration assay. The Gal-3 inhibitor GB1107 reportedly inhibits the migration and invasion of thyroid cancer cell lines (37), indicating the existence of a Gal-3-specific direct pathway for the enhancement of malignancy in cancer cells.

To confirm these in vivo results, we investigated the inhibitory effects of antibodies and additional effects of platelets on GC cells using a mouse peritoneal dissemination model. Instead of human GC cell lines or nude mice, a mouse GC cell line derived from C57BL/6 mice was injected intraperitoneally into the syngeneic mice to confirm its effects under physiological conditions. As expected from the results of the in vitro analyses, peritoneal dissemination was significantly increased by simultaneous administration of platelets and GC cells. These results indicate that platelets may promote peritoneal dissemination during intraoperative bleeding when free cancer cells are present in the peritoneal cavity. Therefore, surgeons should make the greatest effort to minimize the contact between platelets and GC cells. Surgeons must reduce intraoperative bleeding and immediately arrest the hemorrhage. Moreover, thermocoagulation of hemorrhage-adherent areas, where platelet-exfoliating GC cell complexes potentially exist, may effectively prevent postoperative peritoneal dissemination.

In vivo analyses also clearly demonstrated that the platelet-induced enhancement of peritoneal dissemination was markedly decreased by the additional administration of each GPVI and Gal-3 inhibitor and was almost completely suppressed by coadministration compared to a single administration. These results suggest that the GPVI-Gal-3 interaction between platelets and GC cells is critical for peritoneal dissemination and is a promising therapeutic target for dismal recurrence patterns in patients with GC. The GPVI-Gal-3 interaction plays an important role in the initial steps of the metastatic process; therefore, inhibition occurs during GC surgery. GPVI plays a role in hemostasis and the immune system; however, its hemostatic ability must be maintained during surgery. On that point, the GPVI signaling shares several factors in platelet activation pathways with other hemostasis-related molecules, such as CLEC-2, and the other molecules can function as hemostasis-related molecules even when the function of GPVI of platelets is suppressed.

This study had some limitations. First, JAQ1, an anti-GPVI therapeutic antibody used in this study, was developed for mouse platelets but not human platelets. Although the inhibitory effect of JAQ1 was confirmed in vitro using human GC cell lines, owing to its cross-antigenicity, we only evaluated its effect on mouse GC cell lines using a mouse peritoneal dissemination model in vivo. Second, both antibodies, JAQ1 and GB1107, were administered intraperitoneally in the mouse model used in this study; however, oral or intravenous administration may be more suitable to completely inhibit GC cell-platelet complex formation. Third, an exhaustive investigation of the side effects of anti-GPVI, mainly in terms of its hemostatic ability, is required for clinical applications. A similar strategy may be applied to patients with various types of cancer; however, the combination of the responsible molecules should be investigated for each type of cancer.

In conclusion, both anti-GPVI and anti-Gal-3 inhibitors suppressed the platelet-induced enhancement of malignant potential in GC cells in vitro, and inhibition of this interaction completely suppressed the platelet-induced enhancement of peritoneal dissemination in vivo. Thus, GPVI-Gal-3 interaction is a promising therapeutic target for preventing peritoneal dissemination in patients with GC.

Supplementary Material

Supporting Data

Acknowledgments

The authors would like to thank Ms. Arisa Ogihara (University of Yamanashi, Yamanashi, Japan) for their technical assistance.

Funding

The present study was partially supported by the Japan Society for the Promotion of Science (JSPS KAKENHI grant nos. 20K17642 and 20K09031).

Availability of data and materials

The datasets used and/or analyzed during the current study are available from the corresponding author upon reasonable request.

Authors' contributions

TN, RS, SF, KaS, SM, KT, KeS, HAk, YK, HAm, HK, NT, TS, HS, MY, SN, TT, KSI and DI contributed substantially to the conception and design of this study. TN and RS confirm the authenticity of all the raw data. SF, KaS, SM, KT and KeS were responsible for data acquisition, analysis and interpretation. HAk, YK, HAm, HK, HS, MY, SN and TT were responsible for conceptualization, methodology and data curation. TN, RS, NT and TS were responsible for conceptualization, project administration, enrolment of patients, investigation and writing of the manuscript. KSI and DI were responsible for supervision. The work reported in this paper was performed by the authors unless otherwise specified. All authors read and approved the final manuscript.

Ethics approval and consent to participate

This study was approved by the Ethics Committee and Committee of Laboratory Animal Experimentation at the University of Yamanashi (approval nos. 2159 and A2-14). This study was conducted in accordance with the ethical standards of The Declaration of Helsinki and its amendments (38). Written informed consent for the use of samples was obtained from all volunteers. All animals were treated in compliance with ARRIVE 2.0 guidelines (39) and the Guide for the Care and Use of Laboratory Animals (National Institutes of Health) (40).

Patient consent for publication

Consent for publication was obtained from all healthy volunteers.

Competing interests

The authors declare that they have no competing interests.

Glossary

Abbreviations

Abbreviations:

CLEC-2

C-type lectin-like receptor 2

Co-HP

cobalt hematoporphyrin

Gal-3

galectin-3

GC

gastric cancer

GPVI

glycoprotein VI

GRGDSP

Gly-Arg-Gly-Asp-Ser-Pro

hPLTs

human platelets

mPLTs

mouse platelets

NT

non-treatment

PDPN

podoplanin

PBS

phosphate-buffered saline

References

1 

Labelle M, Begum S and Hynes RO: Direct signaling between platelets and cancer cells induces an epithelial-mesenchymal-like transition and promotes metastasis. Cancer Cell. 20:576–590. 2011. View Article : Google Scholar : PubMed/NCBI

2 

Rothwell PM, Wilson M, Price JF, Belch JFF, Mead TW and Mehta Z: Effect of daily aspirin on risk of cancer metastasis: A study of incident cancers during randomised controlled trials. Lancet. 379:1591–1601. 2012. View Article : Google Scholar : PubMed/NCBI

3 

Shirai T, Inoue O, Tamura S, Tsukiji N, Sasaki T, Endo H, Satoh K, Osada M, Sato-Uchida H, Fujii H, et al: C-type lectin-like receptor 2 promotes hematogenous tumor metastasis and prothrombotic state in tumor-bearing mice. J Thromb Haemost. 15:513–525. 2017. View Article : Google Scholar : PubMed/NCBI

4 

Saito R, Shoda K, Maruyama S, Yamamoto A, Takiguchi K, Furuya S, Hosomura N, Akaike H, Kawaguchi Y, Amemiya H, et al: Platelets enhance malignant behaviours of gastric cancer cells via direct contacts. Br J Cancer. 124:570–573. 2021. View Article : Google Scholar : PubMed/NCBI

5 

Suzuki-Inoue K, Fuller GL, García A, Eble JA, Pöhlmann S, Inoue O, Gartner TK, Hughan SC, Pearce AC, Laing GD, et al: A novel Syk-dependent mechanism of platelet activation by the C-type lectin receptor CLEC-2. Blood. 107:542–549. 2006. View Article : Google Scholar : PubMed/NCBI

6 

Suzuki-Inoue K, Inoue O and Ozaki Y: Novel platelet activation receptor CLEC-2: From discovery to prospects. J Thromb Haemost. 9 (Suppl 1):S44–S55. 2011. View Article : Google Scholar : PubMed/NCBI

7 

Suzuki-Inoue K: Roles of the CLEC-2-podoplanin interaction in tumor progression. Platelets. 1–7. 2018.(Epub ahead of print). PubMed/NCBI

8 

Breiteneder-Geleff S, Soleiman A, Kowalski H, Horvat R, Amann G, Kriehuber E, Diem K, Weninger W, Tschachler E, Alitalo K and Kerjaschki D: Angiosarcomas express mixed endothelial phenotypes of blood and lymphatic capillaries: Podoplanin as a specific marker for lymphatic endothelium. Am J Pathol. 154:385–394. 1999. View Article : Google Scholar : PubMed/NCBI

9 

Fujita N and Takagi S: The impact of Aggrus/podoplanin on platelet aggregation and tumour metastasis. J Biochem. 152:407–413. 2012. View Article : Google Scholar : PubMed/NCBI

10 

Moroi M, Jung SM, Okuma M and Shinmyozu K: A patient with platelets deficient in glycoprotein VI that lack both collagen-induced aggregation and adhesion. J Clin Invest. 84:1440–1445. 1989. View Article : Google Scholar : PubMed/NCBI

11 

Sugiyama T, Okuma M, Ushikubi F, Sensaki S, Kanaji K and Uchino H: A novel platelet aggregating factor found in a patient with defective collagen-induced platelet aggregation and autoimmune thrombocytopenia. Blood. 69:1712–1720. 1987. View Article : Google Scholar : PubMed/NCBI

12 

Mammadova-Bach E, Gil-Pulido J, Sarukhanyan E, Burkard P, Shityakov S, Schonhart C, Stegner D, Remer K, Nurden P, Nurden AT, et al: Platelet glycoprotein VI promotes metastasis through interaction with cancer cell-derived galectin-3. Blood. 135:1146–1160. 2020.PubMed/NCBI

13 

Ma YQ, Qin J and Plow EF: Platelet integrin alpha(IIb)beta(3): Activation mechanisms. J Thromb Haemost. 5:1345–1352. 2007. View Article : Google Scholar : PubMed/NCBI

14 

Zhang C, Liu Y, Gao Y, Shen J, Zheng S, Wei M and Zeng X: Modified heparins inhibit integrin alpha(IIb)beta(3) mediated adhesion of melanoma cells to platelets in vitro and in vivo. Int J Cancer. 125:2058–2065. 2009. View Article : Google Scholar : PubMed/NCBI

15 

Arita T, Ichikawa D, Konishi H, Komatsu S, Shinozaki A, Hiramoto H, Hamada J, Shoda K, Kawaguchi T, Hirajima S, et al: Increase in peritoneal recurrence induced by intraoperative hemorrhage in gastrectomy. Ann Surg Oncol. 22:758–764. 2015. View Article : Google Scholar : PubMed/NCBI

16 

Yamamoto M, Nomura S, Hosoi A, Nagaoka K, Iino T, Yasuda T, Saito T, Matsushita H, Uchida E, Seto Y, et al: Established gastric cancer cell lines transplantable into C57BL/6 mice show fibroblast growth factor receptor 4 promotion of tumor growth. Cancer Sci. 109:1480–1492. 2018. View Article : Google Scholar : PubMed/NCBI

17 

Livak KJ and Schmittgen TD: Analysis of relative gene expression data using real-time quantitative PCR and the 2(−Delta Delta C(T)) method. Methods. 25:402–408. 2001. View Article : Google Scholar : PubMed/NCBI

18 

Huan Y, Caixia L and Wei Z: Expression of galectin-3 in mouse endometrium and its effect during embryo implantation. Reprod Biomed Online. 24:116–122. 2012. View Article : Google Scholar : PubMed/NCBI

19 

Satoh K, Fukasawa I, Kanemaru K, Yoda S, Kimura Y, Inoue O, Ohta M, Kinouchi H and Ozaki Y: Platelet aggregometry in the presence of PGE(1) provides a reliable method for cilostazol monitoring. Thromb Res. 130:616–621. 2012. View Article : Google Scholar : PubMed/NCBI

20 

Suzuki-Inoue K, Inoue O, Frampton J and Watson SP: Murine GPVI stimulates weak integrin activation in PLCgamma2-/-platelets: Involvement of PLCgamma1 and PI3-kinase. Blood. 102:1367–1373. 2003. View Article : Google Scholar : PubMed/NCBI

21 

Inoue O, Hokamura K, Shirai T, Osada M, Tsukiji N, Hatakeyama K, Umemura K, Asada Y, Suzuki-Inoue K and Ozaki Y: Vascular smooth muscle cells stimulate platelets and facilitate thrombus formation through platelet CLEC-2: Implications in atherothrombosis. PLoS One. 10:e01393572015. View Article : Google Scholar : PubMed/NCBI

22 

Tsukiji N, Osada M, Sasaki T, Shirai T, Satoh K, Inoue O, Umetani N, Mochizuki C, Saito T, Kojima S, et al: Cobalt hematoporphyrin inhibits CLEC-2-podoplanin interaction, tumor metastasis, and arterial/venous thrombosis in mice. Blood Adv. 2:2214–2225. 2018. View Article : Google Scholar : PubMed/NCBI

23 

Kawai S, Takagi Y, Kaneko S and Kurosawa T: Effect of three types of mixed anesthetic agents alternate to ketamine in mice. Exp Anim. 60:481–487. 2011. View Article : Google Scholar : PubMed/NCBI

24 

Narikiyo K, Mizuguchi R, Ajima A, Shiozaki M, Hamanaka H, Johansen JP, Mori K and Yoshihara Y: The claustrum coordinates cortical slow-wave activity. Nat Neurosci. 23:741–753. 2020. View Article : Google Scholar : PubMed/NCBI

25 

Olajide OJ, Gbadamosi IT, Yawson EO, Arogundade T, Lewu FS, Ogunrinola KY, Adigun OO, Bamisi O, Lambe E, Arietarhire LO, et al: Hippocampal degeneration and behavioral impairment during alzheimer-like pathogenesis involves glutamate excitotoxicity. J mol Neurosci. 71:1205–1220. 2021. View Article : Google Scholar : PubMed/NCBI

26 

Kanda Y: Investigation of the freely available easy-to-use software ‘EZR’ for medical statistics. Bone Marrow Transplant. 48:452–458. 2013. View Article : Google Scholar : PubMed/NCBI

27 

Suzuki-Inoue K: Platelets and cancer-associated thrombosis: Focusing on the platelet activation receptor CLEC-2 and podoplanin. Blood. 134:1912–1918. 2019. View Article : Google Scholar : PubMed/NCBI

28 

Hwang BO, Park SY, Cho ES, Zhang X, Lee SK, Ahn HJ, Chun KS, Chung WY and Song NY: Platelet CLEC2-podoplanin axis as a promising target for oral cancer treatment. Front Immunol. 12:8076002021. View Article : Google Scholar : PubMed/NCBI

29 

Sasaki T, Shirai T, Tsukiji N, Otake S, Tamura S, Ichikawa J, Osada M, Satoh K, Ozaki Y and Suzuki-Inoue K: Functional characterization of recombinant snake venom rhodocytin: rhodocytin mutant blocks CLEC-2/podoplanin-dependent platelet aggregation and lung metastasis. J Thromb Haemost. 16:960–972. 2018. View Article : Google Scholar : PubMed/NCBI

30 

Huang J, Li X, Shi X, Zhu M, Wang J, Huang S, Huang X, Wang H, Li L, Deng H, et al: Platelet integrin αIIbβ3: Signal transduction, regulation, and its therapeutic targeting. J Hematol Oncol. 12:262019. View Article : Google Scholar : PubMed/NCBI

31 

Obermann WMJ, Brockhaus K and Eble JA: Platelets, constant and cooperative companions of sessile and disseminating tumor cells, crucially contribute to the tumor microenvironment. Front Cell Dev Biol. 9:6745532021. View Article : Google Scholar : PubMed/NCBI

32 

Kitayama J, Ishigami H, Yamaguchi H, Sakuma Y, Horie H, Hosoya Y, Lefor AK and Sata N: Treatment of patients with peritoneal metastases from gastric cancer. Ann Gastroenterol Surg. 2:116–123. 2018. View Article : Google Scholar : PubMed/NCBI

33 

Huang B, Rouvelas I and Nilsson M: Gastric and gastroesophageal junction cancer: Risk factors and prophylactic treatments for prevention of peritoneal recurrence after curative intent surgery. Ann Gastroenterol Surg. 6:474–485. 2022. View Article : Google Scholar : PubMed/NCBI

34 

Kamei T, Kitayama J, Yamashita H and Nagawa H: Intraoperative blood loss is a critical risk factor for peritoneal recurrence after curative resection of advanced gastric cancer. World J Surg. 33:1240–1246. 2009. View Article : Google Scholar : PubMed/NCBI

35 

Miyashita T, Tajima H, Gabata R, Okazaki M, Shimbashi H, Ohbatake Y, Okamoto K, Nakanuma S, Sakai S, Makino I, et al: Impact of extravasated platelet activation and podoplanin-positive cancer-associated fibroblasts in pancreatic cancer stroma. Anticancer Res. 39:5565–5572. 2019. View Article : Google Scholar : PubMed/NCBI

36 

Yamaguchi T, Fushida S, Kinoshita J, Okazaki M, Ishikawa S, Ohbatake Y, Terai S, Okamoto K, Nakanuma S, Makino I, et al: Extravasated platelet aggregation contributes to tumor progression via the accumulation of myeloid-derived suppressor cells in gastric cancer with peritoneal metastasis. Oncol Lett. 20:1879–1887. 2020. View Article : Google Scholar : PubMed/NCBI

37 

Lee JJ, Hsu YC, Li YS and Cheng SP: Galectin-3 inhibitors suppress anoikis resistance and invasive capacity in thyroid cancer cells. Int J Endocrinol. 2021:55834912021. View Article : Google Scholar : PubMed/NCBI

38 

World Medical Association, . World medical association declaration of Helsinki: Ethical principles for medical research involving human subjects. JAMA. 310:2191–2194. 2013. View Article : Google Scholar : PubMed/NCBI

39 

Percie du Sert N, Ahluwalia A, Alam S, Avey MT, Baker M, Browne WJ, Clark A, Cuthill IC, Dirnagl U, Emerson M, et al: Reporting animal research: Explanation and elaboration for the ARRIVE guidelines 2.0. PLoS Biol. 18:e30004112020. View Article : Google Scholar : PubMed/NCBI

40 

National Research Council (US), . Committee for the update of the guide for the care and use of laboratory animals: Guide for the Care and Use of Laboratory Animals. 8th edition. National Academies Press; Washington, DC: 2011

Related Articles

  • Abstract
  • View
  • Download
  • Twitter
Copy and paste a formatted citation
Spandidos Publications style
Nakayama T, Saito R, Furuya S, Shoda K, Maruyma S, Takiguchi K, Shiraishi K, Akaike H, Kawaguchi Y, Amemiya H, Amemiya H, et al: Inhibition of cancer cell‑platelet adhesion as a promising therapeutic target for preventing peritoneal dissemination of gastric cancer. Oncol Lett 26: 538, 2023.
APA
Nakayama, T., Saito, R., Furuya, S., Shoda, K., Maruyma, S., Takiguchi, K. ... Ichikawa, D. (2023). Inhibition of cancer cell‑platelet adhesion as a promising therapeutic target for preventing peritoneal dissemination of gastric cancer. Oncology Letters, 26, 538. https://doi.org/10.3892/ol.2023.14125
MLA
Nakayama, T., Saito, R., Furuya, S., Shoda, K., Maruyma, S., Takiguchi, K., Shiraishi, K., Akaike, H., Kawaguchi, Y., Amemiya, H., Kawaida, H., Tsukiji, N., Shirai, T., Shinmori, H., Yamamoto, M., Nomura, S., Tsukamoto, T., Suzuki‑Inoue, K., Ichikawa, D."Inhibition of cancer cell‑platelet adhesion as a promising therapeutic target for preventing peritoneal dissemination of gastric cancer". Oncology Letters 26.6 (2023): 538.
Chicago
Nakayama, T., Saito, R., Furuya, S., Shoda, K., Maruyma, S., Takiguchi, K., Shiraishi, K., Akaike, H., Kawaguchi, Y., Amemiya, H., Kawaida, H., Tsukiji, N., Shirai, T., Shinmori, H., Yamamoto, M., Nomura, S., Tsukamoto, T., Suzuki‑Inoue, K., Ichikawa, D."Inhibition of cancer cell‑platelet adhesion as a promising therapeutic target for preventing peritoneal dissemination of gastric cancer". Oncology Letters 26, no. 6 (2023): 538. https://doi.org/10.3892/ol.2023.14125
Copy and paste a formatted citation
x
Spandidos Publications style
Nakayama T, Saito R, Furuya S, Shoda K, Maruyma S, Takiguchi K, Shiraishi K, Akaike H, Kawaguchi Y, Amemiya H, Amemiya H, et al: Inhibition of cancer cell‑platelet adhesion as a promising therapeutic target for preventing peritoneal dissemination of gastric cancer. Oncol Lett 26: 538, 2023.
APA
Nakayama, T., Saito, R., Furuya, S., Shoda, K., Maruyma, S., Takiguchi, K. ... Ichikawa, D. (2023). Inhibition of cancer cell‑platelet adhesion as a promising therapeutic target for preventing peritoneal dissemination of gastric cancer. Oncology Letters, 26, 538. https://doi.org/10.3892/ol.2023.14125
MLA
Nakayama, T., Saito, R., Furuya, S., Shoda, K., Maruyma, S., Takiguchi, K., Shiraishi, K., Akaike, H., Kawaguchi, Y., Amemiya, H., Kawaida, H., Tsukiji, N., Shirai, T., Shinmori, H., Yamamoto, M., Nomura, S., Tsukamoto, T., Suzuki‑Inoue, K., Ichikawa, D."Inhibition of cancer cell‑platelet adhesion as a promising therapeutic target for preventing peritoneal dissemination of gastric cancer". Oncology Letters 26.6 (2023): 538.
Chicago
Nakayama, T., Saito, R., Furuya, S., Shoda, K., Maruyma, S., Takiguchi, K., Shiraishi, K., Akaike, H., Kawaguchi, Y., Amemiya, H., Kawaida, H., Tsukiji, N., Shirai, T., Shinmori, H., Yamamoto, M., Nomura, S., Tsukamoto, T., Suzuki‑Inoue, K., Ichikawa, D."Inhibition of cancer cell‑platelet adhesion as a promising therapeutic target for preventing peritoneal dissemination of gastric cancer". Oncology Letters 26, no. 6 (2023): 538. https://doi.org/10.3892/ol.2023.14125
Follow us
  • Twitter
  • LinkedIn
  • Facebook
About
  • Spandidos Publications
  • Careers
  • Cookie Policy
  • Privacy Policy
How can we help?
  • Help
  • Live Chat
  • Contact
  • Email to our Support Team