Spandidos Publications Logo
  • About
    • About Spandidos
    • Aims and Scopes
    • Abstracting and Indexing
    • Editorial Policies
    • Reprints and Permissions
    • Job Opportunities
    • Terms and Conditions
    • Contact
  • Journals
    • All Journals
    • Oncology Letters
      • Oncology Letters
      • Information for Authors
      • Editorial Policies
      • Editorial Board
      • Aims and Scope
      • Abstracting and Indexing
      • Bibliographic Information
      • Archive
    • International Journal of Oncology
      • International Journal of Oncology
      • Information for Authors
      • Editorial Policies
      • Editorial Board
      • Aims and Scope
      • Abstracting and Indexing
      • Bibliographic Information
      • Archive
    • Molecular and Clinical Oncology
      • Molecular and Clinical Oncology
      • Information for Authors
      • Editorial Policies
      • Editorial Board
      • Aims and Scope
      • Abstracting and Indexing
      • Bibliographic Information
      • Archive
    • Experimental and Therapeutic Medicine
      • Experimental and Therapeutic Medicine
      • Information for Authors
      • Editorial Policies
      • Editorial Board
      • Aims and Scope
      • Abstracting and Indexing
      • Bibliographic Information
      • Archive
    • International Journal of Molecular Medicine
      • International Journal of Molecular Medicine
      • Information for Authors
      • Editorial Policies
      • Editorial Board
      • Aims and Scope
      • Abstracting and Indexing
      • Bibliographic Information
      • Archive
    • Biomedical Reports
      • Biomedical Reports
      • Information for Authors
      • Editorial Policies
      • Editorial Board
      • Aims and Scope
      • Abstracting and Indexing
      • Bibliographic Information
      • Archive
    • Oncology Reports
      • Oncology Reports
      • Information for Authors
      • Editorial Policies
      • Editorial Board
      • Aims and Scope
      • Abstracting and Indexing
      • Bibliographic Information
      • Archive
    • Molecular Medicine Reports
      • Molecular Medicine Reports
      • Information for Authors
      • Editorial Policies
      • Editorial Board
      • Aims and Scope
      • Abstracting and Indexing
      • Bibliographic Information
      • Archive
    • World Academy of Sciences Journal
      • World Academy of Sciences Journal
      • Information for Authors
      • Editorial Policies
      • Editorial Board
      • Aims and Scope
      • Abstracting and Indexing
      • Bibliographic Information
      • Archive
    • International Journal of Functional Nutrition
      • International Journal of Functional Nutrition
      • Information for Authors
      • Editorial Policies
      • Editorial Board
      • Aims and Scope
      • Abstracting and Indexing
      • Bibliographic Information
      • Archive
    • International Journal of Epigenetics
      • International Journal of Epigenetics
      • Information for Authors
      • Editorial Policies
      • Editorial Board
      • Aims and Scope
      • Abstracting and Indexing
      • Bibliographic Information
      • Archive
    • Medicine International
      • Medicine International
      • Information for Authors
      • Editorial Policies
      • Editorial Board
      • Aims and Scope
      • Abstracting and Indexing
      • Bibliographic Information
      • Archive
  • Articles
  • Information
    • Information for Authors
    • Information for Reviewers
    • Information for Librarians
    • Information for Advertisers
    • Conferences
  • Language Editing
Spandidos Publications Logo
  • About
    • About Spandidos
    • Aims and Scopes
    • Abstracting and Indexing
    • Editorial Policies
    • Reprints and Permissions
    • Job Opportunities
    • Terms and Conditions
    • Contact
  • Journals
    • All Journals
    • Biomedical Reports
      • Information for Authors
      • Editorial Policies
      • Editorial Board
      • Aims and Scope
      • Abstracting and Indexing
      • Bibliographic Information
      • Archive
    • Experimental and Therapeutic Medicine
      • Information for Authors
      • Editorial Policies
      • Editorial Board
      • Aims and Scope
      • Abstracting and Indexing
      • Bibliographic Information
      • Archive
    • International Journal of Epigenetics
      • Information for Authors
      • Editorial Policies
      • Editorial Board
      • Aims and Scope
      • Abstracting and Indexing
      • Bibliographic Information
      • Archive
    • International Journal of Functional Nutrition
      • Information for Authors
      • Editorial Policies
      • Editorial Board
      • Aims and Scope
      • Abstracting and Indexing
      • Bibliographic Information
      • Archive
    • International Journal of Molecular Medicine
      • Information for Authors
      • Editorial Policies
      • Editorial Board
      • Aims and Scope
      • Abstracting and Indexing
      • Bibliographic Information
      • Archive
    • International Journal of Oncology
      • Information for Authors
      • Editorial Policies
      • Editorial Board
      • Aims and Scope
      • Abstracting and Indexing
      • Bibliographic Information
      • Archive
    • Medicine International
      • Information for Authors
      • Editorial Policies
      • Editorial Board
      • Aims and Scope
      • Abstracting and Indexing
      • Bibliographic Information
      • Archive
    • Molecular and Clinical Oncology
      • Information for Authors
      • Editorial Policies
      • Editorial Board
      • Aims and Scope
      • Abstracting and Indexing
      • Bibliographic Information
      • Archive
    • Molecular Medicine Reports
      • Information for Authors
      • Editorial Policies
      • Editorial Board
      • Aims and Scope
      • Abstracting and Indexing
      • Bibliographic Information
      • Archive
    • Oncology Letters
      • Information for Authors
      • Editorial Policies
      • Editorial Board
      • Aims and Scope
      • Abstracting and Indexing
      • Bibliographic Information
      • Archive
    • Oncology Reports
      • Information for Authors
      • Editorial Policies
      • Editorial Board
      • Aims and Scope
      • Abstracting and Indexing
      • Bibliographic Information
      • Archive
    • World Academy of Sciences Journal
      • Information for Authors
      • Editorial Policies
      • Editorial Board
      • Aims and Scope
      • Abstracting and Indexing
      • Bibliographic Information
      • Archive
  • Articles
  • Information
    • For Authors
    • For Reviewers
    • For Librarians
    • For Advertisers
    • Conferences
  • Language Editing
Login Register Submit
  • This site uses cookies
  • You can change your cookie settings at any time by following the instructions in our Cookie Policy. To find out more, you may read our Privacy Policy.

    I agree
Search articles by DOI, keyword, author or affiliation
Search
Advanced Search
presentation
Oncology Letters
Join Editorial Board Propose a Special Issue
Print ISSN: 1792-1074 Online ISSN: 1792-1082
Journal Cover
March-2024 Volume 27 Issue 3

Full Size Image

Sign up for eToc alerts
Recommend to Library

Journals

International Journal of Molecular Medicine

International Journal of Molecular Medicine

International Journal of Molecular Medicine is an international journal devoted to molecular mechanisms of human disease.

International Journal of Oncology

International Journal of Oncology

International Journal of Oncology is an international journal devoted to oncology research and cancer treatment.

Molecular Medicine Reports

Molecular Medicine Reports

Covers molecular medicine topics such as pharmacology, pathology, genetics, neuroscience, infectious diseases, molecular cardiology, and molecular surgery.

Oncology Reports

Oncology Reports

Oncology Reports is an international journal devoted to fundamental and applied research in Oncology.

Experimental and Therapeutic Medicine

Experimental and Therapeutic Medicine

Experimental and Therapeutic Medicine is an international journal devoted to laboratory and clinical medicine.

Oncology Letters

Oncology Letters

Oncology Letters is an international journal devoted to Experimental and Clinical Oncology.

Biomedical Reports

Biomedical Reports

Explores a wide range of biological and medical fields, including pharmacology, genetics, microbiology, neuroscience, and molecular cardiology.

Molecular and Clinical Oncology

Molecular and Clinical Oncology

International journal addressing all aspects of oncology research, from tumorigenesis and oncogenes to chemotherapy and metastasis.

World Academy of Sciences Journal

World Academy of Sciences Journal

Multidisciplinary open-access journal spanning biochemistry, genetics, neuroscience, environmental health, and synthetic biology.

International Journal of Functional Nutrition

International Journal of Functional Nutrition

Open-access journal combining biochemistry, pharmacology, immunology, and genetics to advance health through functional nutrition.

International Journal of Epigenetics

International Journal of Epigenetics

Publishes open-access research on using epigenetics to advance understanding and treatment of human disease.

Medicine International

Medicine International

An International Open Access Journal Devoted to General Medicine.

Journal Cover
March-2024 Volume 27 Issue 3

Full Size Image

Sign up for eToc alerts
Recommend to Library

  • Article
  • Citations
    • Cite This Article
    • Download Citation
    • Create Citation Alert
    • Remove Citation Alert
    • Cited By
  • Similar Articles
    • Related Articles (in Spandidos Publications)
    • Similar Articles (Google Scholar)
    • Similar Articles (PubMed)
  • Download PDF
  • Download XML
  • View XML

  • Supplementary Files
    • Supplementary_Data1.pdf
    • Supplementary_Data2.pdf
Article Open Access

Prognosis value of circulating tumor cell PD‑L1 and baseline characteristics in patients with NSCLC treated with immune checkpoint inhibitors plus platinum‑containing drugs

  • Authors:
    • Xiaona Su
    • Ci Zhou
    • Shu Chen
    • Qiang Ma
    • He Xiao
    • Qian Chen
    • Hua Zou
  • View Affiliations / Copyright

    Affiliations: Department of Oncology, Daping Hospital, Army Medical Center of People's Liberation Army (Chongqing Daping Hospital), Chongqing 400042, P.R. China, Institute of Surgery Research, Daping Hospital, Army Medical Center of People's Liberation Army (Chongqing Daping Hospital), Chongqing 400042, P.R. China, Department of Pathology, Daping Hospital, Army Medical Center of People's Liberation Army (Chongqing Daping Hospital), Chongqing 400042, P.R. China
    Copyright: © Su et al. This is an open access article distributed under the terms of Creative Commons Attribution License.
  • Article Number: 131
    |
    Published online on: January 30, 2024
       https://doi.org/10.3892/ol.2024.14264
  • Expand metrics +
Metrics: Total Views: 0 (Spandidos Publications: | PMC Statistics: )
Metrics: Total PDF Downloads: 0 (Spandidos Publications: | PMC Statistics: )
Cited By (CrossRef): 0 citations Loading Articles...

This article is mentioned in:



Abstract

Immune checkpoint inhibitors (ICIs) combined with platinum‑containing chemotherapy are recommended as the standard first‑line treatment for non‑small cell lung cancer (NSCLC). However, specific prognostic markers for this combination therapy are yet to be identified. Evaluation of circulating tumor cells (CTCs) and cell surface programmed death‑ligand 1 (PD‑L1) exhibits potential in predicting the efficacy of the aforementioned combination therapy. Thus, the present study aimed to evaluate the prognostic value of CTC PD‑L1 testing and other clinical characteristics in patients with NSCLC treated with combination therapy as first‑line treatment. In total, 40 patients with advanced NSCLC were included in the present study, and all patients underwent CTC PD‑L1 testing at initial diagnosis to determine the association between CTC PD‑L1 and tissue PD‑L1. The prognostic value of CTC PD‑L1 and the baseline characteristics of 26 patients with NSCLC were analyzed, and the prognostic values of changes in CTC PD‑L1 and baseline characteristics during 6 months of treatment were further explored. Results of the present study demonstrated that there was no association between CTC PD‑L1 and tissue PD‑L1 levels. After 6 months of combination therapy, tumor shrinkage, CYFA19 levels and treatment maintenance were associated with progression‑free survival (PFS) of patients. Notably, CTC PD‑L1 and tissue PD‑L1 levels, TNM stage, nutritional score, inflammation score and other blood indicators were not associated with PFS. In conclusion, the evaluation of CTCs and CTC PD‑L1 suggested that undetectable CTCs at 6 months of NSCLC treatment are associated with a good prognosis. In addition, negative CTC PD‑L1 expression may change to positive CTC PD‑L1 expression in line with disease progression, and this may be indicative of poor prognosis.

Introduction

Lung cancer remains the leading cause of cancer-related death. In 2022, the number of patients with cancer in China and in the United States was 4,820,000 and 2,370,000, respectively, and the number of cancer-related deaths was 3,210,000 and 609,360 respectively (1). A survey conducted by The American Cancer Society revealed that the incidence of lung cancer decreased between 2009 and 2018, with 3 and 1% of males and females affected every year, respectively. Notably, the incidence of lung cancer is declining in females, and lung cancer occurs in the younger generation due to the increased incidence of smoking (2). In clinical practice, small molecule inhibitors, such as anaplastic lymphoma kinase tyrosine kinase inhibitors and immune checkpoint inhibitors (ICIs), such as anti-programmed death-1 (PD-1)/PD-ligand 1 (PD-L1) antibodies are used in the treatment of lung cancer, with the median survival rate of patients with lung cancer increasing from 8.9 to 12.6 months (3). In addition, results of a previous study (4) demonstrated that ICIs in combination with platinum-containing chemotherapy are effective in prolonging the overall survival (OS) of patients with advanced lung cancer, and are recommended by relevant guidelines (5) as a standard first-line treatment option for non-small cell lung cancer (NSCLC). However, monitoring the efficacy of treatment and prognosis during combination therapy remains challenging.

Circulating tumor cells (CTCs) derived from tumor in situ or metastatic lesions (6) are more representative of tumor heterogeneity than tissue biopsy, and these can be monitored at different stages of treatment. Notably, the value of CTCs in treatment monitoring is progressing. PD-L1 levels may be monitored in the clinic to determine the efficacy of NSCLC treatment using ICIs (7). At present, PD-L1 testing is performed using immunohistochemistry (IHC); however, results may be impacted by tumor heterogeneity. Thus, CTC PD-L1 testing is increasingly considered to be more accurate in reflecting real-time cancer progression in patients. Chen et al (8) revealed a 57% concordance rate between the two methods by performing PD-L1 tissue and CTC PD-L1 testing separately in patients with NSCLC; however, positive PD-L1 expression was detected using a CTC assay. In addition, Yue et al (9) used CTC PD-L1 testing to assess the efficacy of IBI308, a PD-1 inhibitor, for the treatment of gastric cancer. The results demonstrated that changes in CTC PD-L1 levels, and the high/moderate expression of CTCs were notably associated with disease progression. In addition, CTC PD-L1 levels at baseline exhibited potential in predicting the progression-free survival (PFS) of patients.

The novel CTC detection device, CytoBot, uses a dual physical and immunological capture mechanism (10). Notably, the efficacy of CytoBot is yet to be fully elucidated. In a previous study, CytoBot was used to detect CTCs in patients with advanced lung cancer, and the potential association between CTCs and other blood markers such as carcinoembryonic antigen (CEA) 211 and lymphocytes, was determined. Thus, the effectiveness of CytoBot has been initially validated (11). In the present study, the functionality of CytoBot was further determined through CTC PD-L1 detection, and the results were compared with tissue biopsies. In addition, the prognostic value of CTCs, CTC PD-L1, tissue PD-L1 expression levels, TNM stage, prognostic nutritional index (PNI), systemic inflammatory score (SIS) and tumor shrinkage at 6 months of treatment with ICIs in combination with platinum-containing chemotherapy were determined, and the prognostic values of changes in PNI and SIS were determined. The present study also aimed to determine the association between PFS and changes in CTC, CTC PD-L1 and baseline characteristics during treatment, and to determine the feasibility of clinical applications.

Materials and methods

Patients

In total, 40 male patients diagnosed with advanced lung cancer at Army Medical Center of PLA (Chongqing Daping Hospital) from May 2021 to July 2022 were enrolled in the present study. Based on clinical guidelines, patients that are driver gene-positive prefer targeted therapy (4); mutations in a panel of driver genes consisting of EGFR, ALK, ROS1, RET, KRAS, BRAF, HER2, NRAS and MET were investigated using ARMS/reverse transcription-PCR (Human Lung Cancer Multi-Gene Assay Kit; Amoy Diagnostics Co., Ltd.) carried out in the Department of Pathology, Daping Hospital, Army Medical Center of PLA. Immunotherapy is not used as a first-line treatment. Asian females notably exhibit more driver gene-positive lung adenocarcinomas than males (12). In the present study, 16 adenocarcinomas and 24 squamous carcinomas were identified using histological analysis (Table I). The inclusion criteria were as follows: i) Confirmed advanced lung cancer; ii) no relevant treatment; iii) previous tissue PD-L1 puncture test; iv) complete patient information, including computed tomography (CT) images; and v) patient consent to participate in the study. Patients were excluded from the present study for the following reasons: i) History of previous lung cancer or immunosuppression; ii) presence of other cancers; iii) previous surgical resection; and iv) incomplete patient information.

Table I.

Baseline and CTC, CTC PD-L1 detection in the full patient population.

Table I.

Baseline and CTC, CTC PD-L1 detection in the full patient population.

Clinical characteristics
Sex, n (%)
  Male40 (100.0)
  Female0 (0.0)
Age, years (range)62.25 (47–73)
Smoking, n (%)
  Yes24 (60.0)
  No16 (40.0)
Histology, n (%)
  Adenocarcinoma16 (40.0)
  Squamous24 (60.0)
T, n (%)
  T2-T317 (42.5)
  T423 (57.5)
N, n (%)
  010 (25.0)
  221 (52.5)
  39 (22.5)
M, n (%)
  010 (25.0)
  130 (75.0)
CTC, n (%)
  ≤325 (62.5)
  >315 (37.5)
CTC PD-L1, n (%)
  Negative34 (85.0)
  Positive6 (15.0)
Number of CTC, n (range)3 (1–7)

[i] CTC, circulating tumor cell; PD-L1, programmed cell death-ligand 1.

In addition, the efficacy of ICIs with platinum-containing chemotherapy during first-line treatment for advanced squamous lung cancer or driver-negative lung adenocarcinoma was assessed in 26 patients (Fig. S1). The potential association between PFS and baseline patient characteristics, blood markers [platelets (PTLs), SIS, red blood cell distribution width (RDW), neutrophils, hemoglobin (HB), neutrophil-to-lymphocyte ratio (NLR), lymphocyte-to-mononuclear ratio (LMR), white blood cell (WBC), CEA, cytokeratin 19 (CTFRA-19), PNI], CTCs, CTC PD-L1 and tissue PD-L1 expression levels, tumor shrinkage at 6 months and inflammatory changes and maintenance therapy were also determined.

The present study adhered to the Declaration of Helsinki and approval was obtained from the Ethics Committee of the Army Medical Center of PLA (Chongqing Daping Hospital, Chongqing, China; approval no. 2020209). All patients provided written informed consent.

Mutation tests of driver genes

Mutant Gene Detection Kits (fluorescent PCR method) were used (AmoyDx), and this detection is based on the ADx-ARMS method. ADx-ARMS aims to design specific mutation detection primers for these sites.

For this test, formalin fixation and paraffin embedding (FFPE) samples were used (range, 5–10 µm). FFPE samples were first deparaffinized: FFPE samples were taken into 15-ml centrifuge tubes, 1 ml of xylene (cat. no. 534056, Sigma-Aldrich; Merck KGaA) was added, the sample was mixed for 10 sec and then centrifuged for 2 min at room temperature at 13,000 × g, and the supernatant was removed. A total of 1 ml of anhydrous ethanol (cat. no. 362808; Sigma-Aldrich; Merck KGaA) was added, the sample was mixed for 10 sec and then the supernatant was removed. The sample was left at room temperature for 10 min to allow the ethanol to fully evaporate. TRIzol® (cat. no. 15596026; Invitrogen; Thermo Fisher Scientific, Inc.) was added and mixed for 5 min, chloroform was then added and centrifuged at 4°C and 12,000 × g for 15 min. Isopropanol (0.5 ml; cat. no. 563935; Sigma-Aldrich; Merck KGaA) was added, mixed at room temperature for 10 min and centrifuged at 4°C and 12,000 × g for 10 min; following centrifugation, the supernatant was discarded. A total of 1 ml of 75% ethanol (cat. no. 362808; Sigma-Aldrich; Merck KGaA) was added, gently washing the precipitate at 4°C and 7,500 × g for 5 min, followed by discarding the supernatant. A total of 45 µl RNA sample was used and 5 µl enzyme mixture (hot start enzyme, reverse transcriptase and uracil glycosylase, was added; the reaction was vortexed and mixed for 15 sec. A total of 10 µl mixture was added in the PCR system (primers, probes, magnesium ions, dNTPs), and rapidly mixed for 15 sec. PCR amplification was carried out using a Stratagene Mx3000PM (Agilent Technologies, Inc.): Stage 1: 42°C for 5 min, 95°C for 5 min (one cycle); stage 2: 42°C for 5 min, 95°C for 5 min; stage 3: 42°C for 5 min, 95°C for 5 min; stage 4: 42°C for 5 min, 95°C for 5 min. Stage 1: 42°C for 5 min, 95°C for 5 min (one cycle); stage 2: 95°C for 25 sec, 64°C for 20 sec, 72°C for 20 sec (10 cycles); stage 3: 93°C for 25 sec, 60°C for 35 sec, 72°C for 20 sec (36 cycles). If the 2-ΔΔCq value of the carboxyfluorescein signal was <35, the sample contained a gene fusion (i.e. mutation-positive), and conversely, it did not contain a gene fusion (13).

CTC and CTC PD-L1 measurements

Prior to the CTC test, 4 ml peripheral blood was obtained from patients using an EDTA blood collection tube with anticoagulants. The sample was stored at 4°C for <8 h prior to the test.

The CTC test was performed using the CytoBot kit (cat. no. H1000; Holosensor Medical Ltd.), according to the manufacturer's instructions. Briefly, blood samples were diluted 1:1 with PBS (pH 7.0). Subsequently, lymphocytes and tumor cells were separated from the blood using a density gradient separation solution, and the obtained cell precipitate was resuspended in 300 µl PBS (pH 7.0). The final cell suspension was added to the cell separator, and the CTC assay program was selected on the CytoBot to initiate the test. The 30-min procedure included CTC isolation, capture and immunofluorescent staining of the nuclei using DAPI (cat. no. D9542; Sigma-Aldrich; Merck KGaA), staining of the lymphocyte marker CD45 (cat. no. 304001; BioLegend, Inc.) and staining of epithelial markers using panCK (cat. no. ab215838; Abcam). At the end of the procedure, the cell isolators were placed directly under a fluorescence microscope (RX50M; Sunny Optical Technology Co., Ltd.) for observation and counting.

The CTC PD-L1 assay was also performed using the CytoBot, according to the manufacturer's instructions. Pre-treatment and procedures were performed as previously described; however, the CTC PD-L1 assay procedure was selected prior to the test initiation.

Tissue puncture PD-L1 assay

Tissue PD-L1 evaluation was performed using tissue puncture and IHC assays. Briefly, samples were obtained from the tumor using a tissue puncture needle. Fixation, dehydration and embedding: Tissue was placed in 4% paraformaldehyde (cat. no. 1004965000; Sigma-Aldrich; Merck KGaA) for 3–4 h. To dehydrate, tissue was placed in 75% alcohol (cat. no. 362808; Sigma-Aldrich; Merck KGaA) for 1.5, 85% alcohol for 1.5 h, 95% alcohol for 1 h, anhydrous ethanol for 1.5 h, and then embedded with paraffin. The tissue masses were then cut into pieces of 5 µm as required. The paraffin sections were incubated at 60°C for 30–60 min, and then sequentially placed in xylene (cat. no. 534056; Sigma-Aldrich; Merck KGaA) I, II, and III for 10 min each, an ethanol gradient (high to low: 100, 95, 80, and 70%) for 2 min each, and washed three times with PBS. The sections were infiltrated with pre-warmed containment permeabilization solution [40 ml PBS + 120 ul TritonX-100 (cat. no. T8787; Sigma-Aldrich; Merck KGaA) + 400 µl 30% H2O2 (1.08597; Sigma-Aldrich; Merck KGaA) for 30 min (to prevent light). Sections were placed in a solution of antigen repair solution (0.01 M sodium citrate; pH 6.0; cat. no. SAB5702489; Sigma-Aldrich; Merck KGaA) and then incubated room temperature for 20 min. The endogenous enzyme activity was deactivated by incubation with 3% H2O2 for 10 min at room temperature. After washing, non-specific loci were blocked by goat serum blocking solution (cat. no. WE0320; Beijing Baiolaibo Technology Co., Ltd.) for 30 min at 37°C. Diluted anti-PD-L1 antibody (50 µl; 1:1,000; cat. no. 11146105; Dako) was added and incubated at 37°C for 1–2 h. A total of 20 µl diluted secondary antibody (HRP Anti-Rabbit IgG antibody; 1:500; cat. no. ab288151; Abcam) was added after washing and incubated at 37°C for 1–2 h. Chromogenic Reaction: DAB (cat. no. D12384; Sigma-Aldrich; Merck KGaA) was added for 10 min and the reaction was observed and confirmed by microscopy. For observation, the sample was re-stained with hematoxylin (cat. no. H3136; Sigma-Aldrich; Merck KGaA) for 30 sec, washed with water, differentiated with 1% hydrochloric acid alcohol (cat. no. 123864-74-4; Byxbio) for 2 sec, and rinsed with tap water for 3 min. For dehydration, ethanol gradients (from low to high: 50, 70, 95, 100%) were used for 2 min each. Xylene was used for 5 min to make the sections transparent, and then neutral gum was added to seal the sections. Results were observed under a light microscope, ×200 (RX50M; Sunny Optical Technology Co., Ltd.).

Statistical analysis

SPSS (version, 24.0; IBM Corp.) was used for statistical analysis. A χ2-test and Kaplan-Meier analyses were performed, and receiver operating characteristic (ROC) curves were used for determining the predictive value of CTC PD-L1. Pearson's correlation coefficient was used for assessing the correlation between CTCs in the blood and the level of tissue PD-L1 expression. The baseline data and clinical test indicators of the patients were included before and after treatment as variables in the analysis, and were then analyzed and explored separately under different subgroups. The impact of these blood biochemistry indexes on prognosis were evaluated using Cox regression analysis and visualized using a forest plot. The results are presented by subgroup hazard ratio (HR) and P-value. P<0.05 was considered to indicate a statistically significant difference.

Results

Baseline characteristics of patients with advanced NSCLC

A total number of 40 male patients with advanced NSCLC were enrolled in the present study, aged 47–73 years. CTC detection was positive in all patients at initial diagnosis. In total, 26 patients received first-line therapy with ICIs (tislelizumab or carrilizumab) plus platinum-containing dual-drug chemotherapy for a total of 4–6 cycles. Thereafter, ICIs were maintained every 3 weeks, and clinical response and survival outcomes were assessed. In total, 21, two and three patients were evaluated as partial response (PR), stable disease (SD) and progressive disease (PD), respectively. Treatment was decreased or delayed in three cases due to the presence of adverse events (AEs), including two cases of grade 3 interstitial pneumonia and one case of myocarditis. Notably, all AEs were manageable. In addition, CTC and CTC PD-L1 evaluation was repeated at 6 months in 11 patients, and the potential association between changes in CTCs and CTC PD-L1, and the efficacy of NSCLC immunotherapy was determined.

CTC and CTC PD-L1 detection in patients with advanced NSCLC

CTC detection was performed in all 40 patients with advanced NSCLC, and all patients exhibited a CTC count of 1–7 CTCs/4 ml blood. Of these, 25 patients exhibited a CTC count of ≤3 (62.5% of patients; Table I). Tumor size was significantly associated with CTC number in all 40 patients (Fig. 1A), while lymph node invasiveness and tumor metastasis were not associated with tumor size (Fig. 1B and C). The number of CTCs in patients with positive tissue PD-L1 expression was significantly higher than that in patients with negative tissue PD-L1 expression (Fig. 1D). The percentage of positive tissue PD-L1 expression in patients with positive CTC PD-L1 was significantly higher than that in patients with negative CTC PD-L1 (Fig. 1E).

Figure 1.

CTC and CTC PD-L1 tests in patients with NSCLC. CTC counts in 40 patients with NSCLC with different (A) T, (B) N and (C) M stages. (D) CTC number in 40 patients with positive or negative PD-L1 expression in tissues. (E) PD-L1 levels in 40 patients with positive or negative CTC PD-L1 expression. Data are expressed as the mean ± standard deviation. ANOVA or t tests were used for analysis. *P<0.05; ****P<0.0001. CTCs, circulating tumor cells; PD-L1, programmed death-ligand 1; NSCLC, non-small cell lung cancer.

There was no correlation between CTC counts in the blood and tissue PD-L1 expression in 40 patients with NSCLC [Fig. 2A; r=0.05010, 95% confidence interval (CI),-0.2656–0.3561]. However, these results may have been impacted by the small sample size included in the present study. The area under the ROC curve (AUC) was 0.9221 (95% CI, 0.8450–0.9992), indicating that CTC number detection influenced the rate of positive CTC PD-L1 detection, and CTC detection was most effective in identifying patients with negative PD-L1 expression when the cut-off value was ≥3.5, with a sensitivity and specificity of 100 and 73.5%, respectively (Fig. 2B).

Figure 2.

Correlation between CTC PD-L1 and tissue PD-L1 expression. (A) Correlation analysis between CTC count and PD-L1 expression in tissues. (B) Receiver operating characteristic analysis of CTC PD-L1 and PD-L1 expression in tissues. CTCs, circulating tumor cells; PD-L1, programmed death-ligand 1; AUC, area under curve; 95% CI, 95% confidence interval.

Prognostic value of baseline characteristics and blood indicators in patients with NSCLC

The baseline characteristics of patients were collected, including age, histological classification, a history of smoking, TNM stage, maintenance treatment, tumor volume and shrinkage, blood panel including PTL, SIS, RDW, HB, NLR, LMR, CEA, PNI, neutrophils, lymphocytes, monocytes, CYFRA19, albumin, CTCs and CTC PD-L1. A correlation analysis between patient characteristics and PFS of patients was performed. Our data shown that the expression of PD-L1 in the tumor tissue prior to ICI treatment was significantly associated with PFS (Fig. 3A), and also the level of CEA (Fig. 3C). However, the rest of indicators were significantly associated with PFS (Fig. 3B and C).

Figure 3.

Prognostic value of baseline characteristics and CTCs in 26 patients with NSCLC. Association between PFS and (A) tissue PD-L1 levels, (B) baseline characteristics, CTCs and CTC PD-L1, and (C) other blood indicators. CTCs, circulating tumor cells; NSCLC, non-small cell lung cancer; PFS, progression-free survival; PD-L1, programmed death-ligand 1; SQC, squamous-cell carcinoma; ADC, adenocarcinoma; PTL, platelet; SIS, systemic inflammatory score; RDW, red blood cell distribution width; WBC, white blood cell; HB, hemoglobin; NLR, neutrophil-to-lymphocyte ratio; LMR, lymphocyte-to-mononuclear ratio; CEA, carcinoembryonic antigen; CYFRA-19, cytokeratin 19; PNI, prognostic nutritional index.

Prognostic factors of NSCLC during treatment with ICIs plus platinum-containing chemotherapy

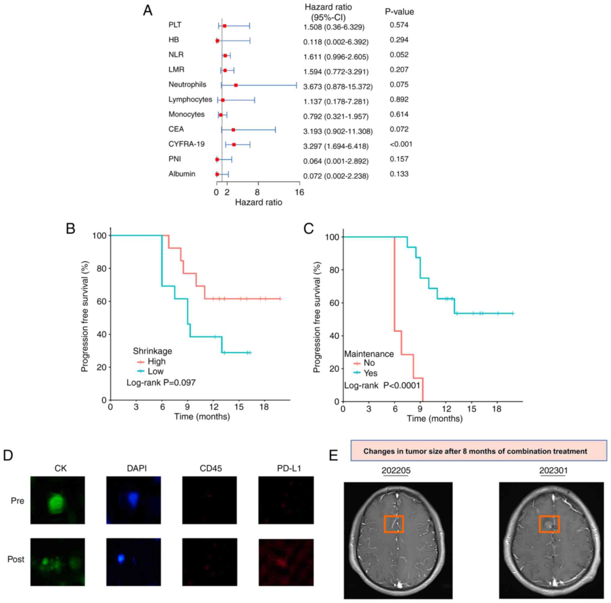
To identify accessible indicators of disease prognosis, 26 patients with advanced NSCLC were treated with a combination of ICIs, and platinum-containing chemotherapy (Table II). In total, only 11/26 enrolled patients underwent re-testing of CTC PD-L1 after 6 months of treatment due to segregation because of the COVID-19 pandemic. We investigated whether the rate of decline in blood indicators was correlated with PFS during combination therapy. Data shown that SIS (Table SI), PNI (Table SII; Fig. 4A) and blood indicators (Fig. 4A) were not associated with PFS in treated patients. However, a decline in the rate of blood CYFRA19 (Table SII; Fig. 4A) was associated with PFS. Moreover, it was revealed that tumor shrinkage (Fig. 4B) was significantly associated with PFS, as the high decrease of tumor shrinkage was associated with better prognosis. Following the exclusion of three patients due to the presence of AEs, it was revealed that maintenance treatment [ICIs + platinum-containing chemotherapy (200 mg tislelizumab or camrelizumab, carboplatin for AUC=5) administered intravenously every 3 weeks] was significantly associated with PFS (Fig. 4C). Notably, maintenance treatment may exhibit potential in predicting treatment outcomes and the prognosis of patients in clinical practice.

Figure 4.

Prognostic value of blood indicators in 11 patients with NSCLC following treatment. (A) Association between PFS and blood indicators in 11 patients with NSCLC. Association between PFS and (B) treatment maintenance or (C) tumor shrinkage. (D) CTC PD-L1 expression following treatment with ICIs in combination with platinum-containing compounds. (E) Tumor metastasis. NSCLC, non-small cell lung cancer; PFS, progression-free survival; PD-L1, programmed death-ligand 1; CTCs, circulating tumor cells; ICIs, immune checkpoint inhibitors; PLT, platelet; HB, hemoglobin; NLR, neutrophil-to-lymphocyte ratio; LMR, lymphocyte-to-mononuclear ratio; CEA, carcinoembryonic antigen; CYFRA-19, cytokeratin 19; PNI, prognostic nutritional index; CK, cytokeratin.

Table II.

Patient characteristics and CTC, CTC PD-L1 after combination treatment.

Table II.

Patient characteristics and CTC, CTC PD-L1 after combination treatment.

Clinical characteristicsn (%)
Sex
  Male26 (100.0)
  Female0 (0.0)
Histology
  Adenocarcinoma8 (30.8)
  Squamous18 (69.2)
Smoking
  No2 (7.7)
  Yes24 (92.3)
Maintenance ICB
  No10 (38.5)
  Yes16 (61.5)
T
  T2-T311 (42.3)
  T415 (57.7)
N
  06 (23.1)
  216 (61.5)
  34 (15.4)
M
  010 (38.5)
  116 (61.5)
Line ICB
  126 (100.0)
CTC
  ≤317 (65.4)
  >39 (34.6)
CTC PD-L1
  Negative23 (88.5)
  Positive3 (11.5)
PFS
  012 (46.2)
  114 (53.8)

[i] CTC, circulating tumor cell; PD-L1, programmed cell death-ligand 1; PFS, progression free survival; ICI, immune checkpoint inhibitor; ICB, immune checkpoint blockade.

In addition, one patient with negative CTC PD-L1 expression prior to treatment exhibited positive PD-L1 expression during ICI maintenance therapy (Fig. 4D). Notably, CT imaging revealed new intracranial lesions and tumor progression (Fig. 4E). By the median follow-up time of 13 months, the median PFS for patients with ≥1 CTC at 6 months of treatment was 8.2 months (95% CI, 7.5-NA), while the median PFS for patients with no detectable CTCs was not reached (Fig. 5, n=11). These results highlighted that the patients with no detectable CTCs at 6 months of treatment had a longer PFS and an improved prognosis.

Figure 5.

Median PFS of patients with no detectable CTCs following treatment. PFS, progression-free survival; CTCs, circulating tumor cells.

Discussion

ICIs combined with platinum-containing drugs are the first-line treatment option for patients with NSCLC and positive PD-L1 expression, and clinical trials have demonstrated that this treatment regimen is effective in prolonging patient OS (4,14). However, the roles of certain markers in predicting treatment outcomes are yet to be determined. A novel tumor marker is required to determine the effectiveness of ICIs in combination with platinum-containing drugs for the treatment of advanced lung cancer. Results of the present study demonstrated that positive CTC PD-L1 expression was detected during disease progression following treatment of NSCLC, and may be indicative of immune escape and drug resistance.

Results of previous studies highlighted the predictive role of CTCs and CTC PD-L1 in tumor prognosis. Yue et al (9) revealed that CTC PD-L1 levels at baseline were notably predictive of PFS. Moreover, Kong et al (15) systematically analyzed the association between CTC surface PD-L1 expression levels and patient prognosis, and the results demonstrated that CTC PD-L1 expression was associated with shorter OS and PFS of patients. In total, 40 male patients with advanced lung cancer were included in the present study. The results revealed no significant association between CTC PD-L1 detection and IHC results, and the number of CTCs and CTC PD-L1 in the peripheral blood of patients was not significantly associated with either advanced cancer progression or PFS. A newly developed CTC separation device, CytoBot, was used in the present study, which was validated for the diagnosis of breast cancer (10) and lung cancer (11). However, the value of CytoBot in determining patient prognosis was not demonstrated in the present study. Results of the present study revealed that the number of CTCs significantly impacted the detection rate of CTC PD-L1, perhaps due to tumor heterogeneity. Notably, a previous study revealed that PD-L1 positivity was notably higher on CTCs than on tissues (83 vs. 41%); however, there was no association between CTC PD-L1 and tissue PD-L1 expression (16). Janning et al (7) compared the efficiency of the EpCAM-based CellSearch® detection system (Veridex, LLC) and the epitope-independent Parsortix® system (ANGLE plc) in detecting CTC PD-L1, and the results demonstrated that tumor heterogeneity notably affected CTC PD-L1 detection, and the concordance of CTC PD-L1 detection with clinical puncture results. In addition, tumor heterogeneity also affects the results of tissue puncture analyses, and a small number of tissue samples obtained through puncture do not represent the entire tumor profile. However, the tissue puncture remains the gold standard of clinical testing. In addition, results of a previous study demonstrated that acquired PD-L1 positivity (conversion to positive expression following initial negative expression during treatment) also occurs in the clinic (17). Notably, acquired PD-L1expression was associated with enhanced metastasis and drug resistance. Peng et al (18) demonstrated that hepatocyte growth factor, MET amplification and EGFR-T790M upregulate PD-L1 expression in NSCLC, and enhance immune escape of tumor cells through various mechanisms. Further clinical trials are required to improve the accuracy of CTC detection tests.

At present, markers and patient characteristics that may aid in predicting the efficacy of clinical treatment with ICIs in combination with platinum-containing compounds are limited. Thus, novel methods for real-time monitoring during treatment are required. In addition, these methods should be reproducible, less invasive and more cost-effective. Routine blood tests are easily obtainable. Results of a previous study revealed that SIS may exhibit potential in predicting patient prognosis, and a combination of SIS and NLR exhibits prognostic value in advanced pancreatic adenocarcinoma (19). Zaitsu et al (20) retrospectively analyzed the clinical characteristics of 73 patients who received immunotherapy for lung cancer. The results demonstrated that ≥50% PD-L1 expression, ≤1 SIS and <5.6 NLR were notably associated with longer PFS in patients, indicating that SIS may exhibit potential as a prognostic marker for immunotherapy in lung cancer. A previous meta-analysis demonstrated that patients with high PNI prior to treatment exhibited a longer OS, disease-free survival/relapse-free survival and PFS (21). In addition, a previous study revealed that PNI exhibited potential in predicting the OS of patients with extended-stage SCLC following first-line treatment (22). Tumor shrinkage is a relatively common prognostic indicator in chemotherapy, but it is not often used in the context of novel treatment options, such as immunotherapy. Notably, immunotherapy or other treatments may cause cancer tissue to enlarge for a short period prior to shrinkage (23). The potential association between PFS and the clinical characteristics of patients, maintenance treatment, NLR, LMR, CEA and CYFRA-19 was determined in the present study, before and after 6 months of treatment. Results of the present study revealed that only tumor shrinkage and maintenance therapy were significantly associated with patient prognosis. Blood and tissue samples were collected a long time apart, some even for months, and it is hypothesized that this may lead to inaccurate analysis of tissue PD-L1 and blood PD-L1 association. Blood samples were immediately taken from all patients, which was usually used for testing within 1 week. Meanwhile, it was anticipated that these patients would be undergoing long-term treatment, so patients were screened for negative driver genes based on their clinical characteristics, including sex, no pleural effusion, type of tumor, molecular phenotype, which was at least 1 week earlier than waiting for the genetic testing results. One of the limitations of the present study was the in-contain of female patients.

CTCs have previously been used as biomarkers for monitoring response to cancer treatment in numerous clinical trials (24,25), either alone, or in combination with imaging tests or serum biomarkers, like microRNA. In some cases, CTCs are more sensitive than imaging tests, and researchers may prefer to use CTCs in the evaluation of treatment efficacy (26). CTC detection is non-invasive, and may aid in reducing the frequent radiation exposure during imaging. In addition, the potential association between PFS and the aforementioned factors before and after treatment was analyzed in the present study. The current study revealed that only changes in CYFRA-19 before and after treatment were associated with PFS. This result may be due to the small sample size included in the present study, including 26/40 patients with advanced lung cancer who received conventional drug therapy and maintained their current treatment regimen. Thus, further clinical trials with larger sample sizes are required.

Novel therapeutic prognostic markers have been identified through the development of analytical techniques. CD8A is mainly expressed in cytotoxic T lymphocytes (CTLs) (27), and CD8A expression levels are closely associated with tumor stage, with a higher expression observed at early-stage lung adenocarcinoma than late-stage disease (28). Ock et al (29) demonstrated that CD8A is a quantifiable indicator for assessment of CD8+ CTL recruitment or activity, and exhibits potential in predicting the response to anti-PD-1/PD-L1 therapy. Moreover, CD8A exhibits a high predictive value for immunotherapy outcomes, with an AUC of >0.5 in 21/25 patients treated with ICIs (28). Thus, CD8A may exhibit potential as a biomarker of tumor microenvironment remodeling and as a promising predictor of immunotherapy efficacy. Carbohydrate Antigen 72–4 (CA72-4) is a routine serum tumor marker used in clinical practice (30). Results of a previous study (31) revealed that CA72-4 may increase sensitivity and specificity when combined with other biomarkers, like CEA. Moreover, Su et al (32) demonstrated the superior predictive efficacy of CA72-4 when combined with CA125 in 137 patients with SCLC treated with first-line chemotherapy. There are other markers that have an important role in cancer development, such as RANKL and insulin receptor substrate-4 (33). In cancer cells, RANKL expression is frequently increased, leading to increased bone resorption and development of bone metastases. The specific role of the RANK-RANKL-OPG system in cancer development is thoroughly discussed by De Leon-Oliva et al (34). However, the relationship between these markers and treatment with ICIs plus platinum-containing drug treatment has not been reported.

Neoplastic transformation is caused by the accumulation of somatic mutations in the DNA of affected cells. There are notable differences in the frequency of genetic mutations between individual tumors and between different types of tumors. Notably, tumor mutation burden (TMB) may be used to predict ICI efficacy (35). Rizvi et al (36) performed whole-exome sequencing in patients with NSCLC treated with pembrolizumab, and the results demonstrated that a higher burden of non-synonymous mutations in tumors was associated with improved response, persistent clinical benefits and improved PFS. These results suggested that TMB exhibits potential as a biomarker for certain cancers, and in identifying patients who may benefit from immunotherapy. Alternate biomarkers for ICI treatment, such as tumor infiltrating lymphocytes (37), the gene expression profile of T cells (38), the immune gene expression profile (39) and microbiome characterization (40), exhibit potential in predicting therapeutic outcomes.

The present study retrospectively analyzed the expression of PD-L1 on CTCs in the peripheral blood of 40 patients with advanced lung cancer, and compared the detection tests with IHC assays. Moreover, the association between PFS and CTCs, CTC PD-L1 and other clinical features was evaluated before and after treatment with ICIs in combination with platinum-containing compounds. The current standard treatment protocol for patients with driver-negative advanced NSCLC involves ICIs combined with platinum-containing chemotherapy. However, CTC counts and CTC PDL-1 expression are not associated with PFS at initial diagnosis. Undetectable CTC at 6 months of treatment may be indicative of good prognosis, whereas the transition of negative CTC PD-L1 expression to positive may be indicative of poor prognosis. Notably, the nature of the present study was observational, and there are numerous limitations. Thus, additional ROC analyses are required with increased sample sizes. The present study provided a novel theoretical basis for the detection of CTC PD-L1 in predicting patient prognosis.

Supplementary Material

Supporting Data
Supporting Data

Acknowledgements

Not applicable.

Funding

The present study was funded by the Chongqing Science and Health Joint Medical Research Project (grant no. 2021MSXM327) and the special subject of improving scientific and technological innovation ability of the Military Medical University (grant no. 2020XQN21).

Availability of data and materials

The datasets used and/or analyzed during the current study are available from the corresponding author on reasonable request.

Authors' contributions

XS, CZ and HZ conceived and designed the study. HZ coordinated the present study and provided administrative support. CZ and QC provided the study materials or patients. SC, QC and QM collected and assembled the data. HX, QC and CZ analyzed and interpreted the data. XS and HZ confirm the authenticity of all the raw data. All authors contributed to the writing of the manuscript. All authors have read and approved the final version of the manuscript.

Ethics approval and consent to participate

The present study adheres to the Declaration of Helsinki and has received approval from the Ethics Committee of Army Medical Center of PLA (Chongqing Daping Hospital, Chongqing, China; approval no. 2020209). All participants provided written informed consent.

Patient consent for publication

Not applicable.

Competing interests

The authors declare that they have no competing interests.

References

1 

Siegel RL, Miller KD, Fuchs HE and Jemal A: Cancer statistics, 2022. CA Cancer J Clin. 72:7–33. 2022. View Article : Google Scholar : PubMed/NCBI

2 

Siegel RL, Miller KD, Fuchs HE and Jemal A: Cancer Statistics, 2021. CA Cancer J Clin. 71:7–33. 2021. View Article : Google Scholar : PubMed/NCBI

3 

Antonia SJ, López-Martin JA, Bendell J, Ott PA, Taylor M, Eder JP, Jäger D, Pietanza MC, Le DT, de Braud F, et al: Nivolumab alone and nivolumab plus ipilimumab in recurrent small-cell lung cancer (CheckMate 032): A multicentre, open-label, phase 1/2 trial. Lancet Oncol. 17:883–895. 2016. View Article : Google Scholar : PubMed/NCBI

4 

Singh N, Temin S, Baker S Jr, Blanchard E, Brahmer JR, Celano P, Duma N, Ellis PM, Elkins IB, Haddad RY, et al: Therapy for Stage IV Non-Small-Cell lung cancer with driver alterations: ASCO living guideline. J Clin Oncol. 40:3310–3322. 2022. View Article : Google Scholar : PubMed/NCBI

5 

Jones GS and Baldwin DR: Recent advances in the management of lung cancer. Clin Med (Lond). 18 (Suppl 2):S41–S46. 2018. View Article : Google Scholar : PubMed/NCBI

6 

Ricciuti B, Wang X, Alessi JV, Rizvi H, Mahadevan NR, Li YY, Polio A, Lindsay J, Umeton R, Sinha R, et al: Association of high tumor mutation burden in Non-Small cell lung cancers with increased immune infiltration and improved clinical outcomes of PD-L1 blockade across PD-L1 expression levels. JAMA Oncol. 8:1160–1168. 2022. View Article : Google Scholar : PubMed/NCBI

7 

Janning M, Kobus F, Babayan A, Wikman H, Velthaus JL, Bergmann S, Schatz S, Falk M, Berger LA, Bottcher LM, et al: Determination of PD-L1 expression in circulating tumor cells of NSCLC patients and correlation with response to PD-1/PD-L1 inhibitors. Cancers (Basel). 11:8352019. View Article : Google Scholar : PubMed/NCBI

8 

Chen YL, Huang WC, Lin FM, Hsieh HB, Hsieh CH, Hsieh RK, Chen KW, Yen MH, Lee J, Su S, et al: Novel circulating tumor cell-based blood test for the assessment of PD-L1 protein expression in treatment-naive, newly diagnosed patients with non-small cell lung cancer. Cancer Immunol Immunother. 68:1087–1094. 2019. View Article : Google Scholar : PubMed/NCBI

9 

Yue C, Jiang Y, Li P, Wang Y, Xue J, Li N, Li D, Wang R, Dang Y, Hu Z, et al: Dynamic change of PD-L1 expression on circulating tumor cells in advanced solid tumor patients undergoing PD-1 blockade therapy. Oncoimmunology. 7:e14381112018. View Article : Google Scholar : PubMed/NCBI

10 

Wang J, Dallmann R, Lu R, Yan J and Charmet J: Flow Rate-Independent multiscale liquid biopsy for precision oncology. ACS Sens. 8:1200–1210. 2023. View Article : Google Scholar : PubMed/NCBI

11 

Mei ZF, Yan J, Qian L, He YC, Feng JJ, Wang J, Jie ZJ and Zou H: Enrichment of circulating tumor cells of lung cancer and correlation with serum leukomonocyte and tumor biomarkers: A retrospective study. Technol Cancer Res Treat. 22:20710575812023. View Article : Google Scholar : PubMed/NCBI

12 

Ahn MJ, Mendoza MJL, Pavlakis N, Kato T, Soo RA, Kim DW, Liam CK, Hsia TC, Lee CK, Reungwetwattana T, et al: Asian Thoracic Oncology Research Group (ATORG) Expert Consensus Statement on MET Alterations in NSCLC: Diagnostic and Therapeutic Considerations. Clin Lung Cancer. 23:670–685. 2022. View Article : Google Scholar : PubMed/NCBI

13 

Livak KJ and Schmittgen TD: Analysis of relative gene expression data using real-time quantitative PCR and the 2(−Delta Delta C(T)) method. Methods. 25:402–408. 2001. View Article : Google Scholar : PubMed/NCBI

14 

Esposito G, Palumbo G, Carillio G, Manzo A, Montanino A, Sforza V, Costanzo R, Sandomenico C, La Manna C, Martucci N, et al: Immunotherapy in small cell lung cancer. Cancers (Basel). 12:25222020. View Article : Google Scholar : PubMed/NCBI

15 

Kong D, Zhang W, Yang Z, Li G, Cheng S, Zhang K and Feng L: Correlation between PD-L1 expression ON CTCs and prognosis of patients with cancer: A systematic review and meta-analysis. Oncoimmunology. 10:19384762021. View Article : Google Scholar : PubMed/NCBI

16 

Guibert N, Delaunay M, Lusque A, Boubekeur N, Rouquette I, Clermont E, Mourlanette J, Gouin S, Dormoy I, Favre G, et al: PD-L1 expression in circulating tumor cells of advanced non-small cell lung cancer patients treated with nivolumab. Lung Cancer. 120:108–112. 2018. View Article : Google Scholar : PubMed/NCBI

17 

Dill EA, Gru AA, Atkins KA, Friedman LA, Moore ME, Bullock TN, Cross JV, Dillon PM and Mills AM: PD-L1 Expression and intratumoral heterogeneity across breast cancer subtypes and stages: An assessment of 245 primary and 40 metastatic tumors. Am J Surg Pathol. 41:334–342. 2017. View Article : Google Scholar : PubMed/NCBI

18 

Peng S, Wang R, Zhang X, Ma Y, Zhong L, Li K, Nishiyama A, Arai S, Yano S and Wang W: EGFR-TKI resistance promotes immune escape in lung cancer via increased PD-L1 expression. Mol Cancer. 18:1652019. View Article : Google Scholar : PubMed/NCBI

19 

Ma LX, Wang Y, Espin-Garcia O, Allen MJ, Jang GH, Zhang A, Dodd A, Ramotar S, Hutchinson S, Tehfe M, et al: Systemic inflammatory prognostic scores in advanced pancreatic adenocarcinoma. Br J Cancer. 128:1916–1921. 2023. View Article : Google Scholar : PubMed/NCBI

20 

Zaitsu J, Yamashita Y, Ishikawa A, Saito A, Kagimoto A, Mimura T, Hirakawa T, Mito M, Fukuhara K, Senoo T, et al: Systemic inflammatory score predicts response and prognosis in patients with lung cancer treated with immunotherapy. Anticancer Res. 41:3673–3682. 2021. View Article : Google Scholar : PubMed/NCBI

21 

Wang Z, Wang Y, Zhang X and Zhang T: Pretreatment prognostic nutritional index as a prognostic factor in lung cancer: Review and meta-analysis. Clin Chim Acta. 486:303–310. 2018. View Article : Google Scholar : PubMed/NCBI

22 

Bahceci A, Kotek SA and Isik D: The prognostic values of prognostic nutritional index in extensive-stage small-cell lung cancer. Anticancer Drugs. 33:e534–e540. 2022. View Article : Google Scholar : PubMed/NCBI

23 

Ayoub M, Eleneen Y and Colen RR: Cancer Imaging in Immunotherapy. Adv Exp Med Biol. 1244:309–324. 2020. View Article : Google Scholar : PubMed/NCBI

24 

Magbanua M, Savenkov O, Asmus EJ, Ballman KV, Scott JH, Park JW, Dickler M, Partridge A, Carey LA, Winer EP and Rugo HS: Clinical significance of circulating tumor cells in hormone receptor-positive metastatic breast cancer patients who received letrozole with or without bevacizumab. Clin Cancer Res. 26:4911–4920. 2020. View Article : Google Scholar : PubMed/NCBI

25 

Graf RP, Hullings M, Barnett ES, Carbone E, Dittamore R and Scher HI: Clinical Utility of the Nuclear-localized AR-V7 biomarker in circulating tumor cells in improving physician treatment choice in castration-resistant prostate cancer. Eur Urol. 77:170–177. 2020. View Article : Google Scholar : PubMed/NCBI

26 

Yu M, Bardia A, Wittner BS, Stott SL, Smas ME, Ting DT, Isakoff SJ, Ciciliano JC, Wells MN, Shah AM, et al: Circulating breast tumor cells exhibit dynamic changes in epithelial and mesenchymal composition. Science. 339:580–584. 2013. View Article : Google Scholar : PubMed/NCBI

27 

Ma K, Qiao Y, Wang H and Wang S: Comparative expression analysis of PD-1, PD-L1, and CD8A in lung adenocarcinoma. Ann Transl Med. 8:14782020. View Article : Google Scholar : PubMed/NCBI

28 

Niu D, Chen Y, Mi H, Mo Z and Pang G: The epiphany derived from T-cell-inflamed profiles: Pan-cancer characterization of CD8A as a biomarker spanning clinical relevance, cancer prognosis, immunosuppressive environment, and treatment responses. Front Genet. 13:9744162022. View Article : Google Scholar : PubMed/NCBI

29 

Ock CY, Keam B, Kim S, Lee JS, Kim M, Kim TM, Jeon YK, Kim DW, Chung DH and Heo DS: Pan-Cancer immunogenomic perspective on the tumor microenvironment based on PD-L1 and CD8 T-Cell infiltration. Clin Cancer Res. 22:2261–2270. 2016. View Article : Google Scholar : PubMed/NCBI

30 

Wang SL, Yu GY, Yao J, Li ZS, Mao AR and Bai Y: Diagnostic role of carbohydrate antigen 72-4 for gastrointestinal malignancy screening in Chinese patients: A prospective study. J Dig Dis. 19:685–692. 2018. View Article : Google Scholar : PubMed/NCBI

31 

Xu Y, Zhang P, Zhang K and Huang C: The application of CA72-4 in the diagnosis, prognosis, and treatment of gastric cancer. Biochim Biophys Acta Rev Cancer. 187:1886342021. View Article : Google Scholar : PubMed/NCBI

32 

Su Y, Lu C, Zheng S, Zou H, Shen L, Yu J, Weng Q, Wang Z, Chen M, Zhang R, et al: Precise prediction of the sensitivity of platinum chemotherapy in SCLC: Establishing and verifying the feasibility of a CT-based radiomics nomogram. Front Oncol. 13:10061722023. View Article : Google Scholar : PubMed/NCBI

33 

Guijarro LG, Justo BF, Boaru DL, De Castro-Martinez P, De Leon-Oliva D, Fraile-Martinez O, Garcia-Montero C, Alvarez-Mon M, Toledo-Lobo M and Ortega MA: Is Insulin Receptor Substrate4 (IRS4) a platform involved in the activation of several oncogenes? Cancers (Basel). 15:46512023. View Article : Google Scholar : PubMed/NCBI

34 

De Leon-Oliva D, Barrena-Blazquez S, Jimenez-Alvarez L, Fraile-Martinez O, Garcia-Montero C, Lopez-Gonzalez L, Torres-Carranza D, Garcia-Puente LM, Carranza ST, Alvarez-Mon MA, et al: The RANK-RANKL-OPG System: A multifaceted regulator of homeostasis, immunity, and cancer. Medicina (Kaunas). 59:17522023. View Article : Google Scholar : PubMed/NCBI

35 

Chan TA, Yarchoan M, Jaffee E, Swanton C, Quezada SA, Stenzinger A and Peters S: Development of tumor mutation burden as an immunotherapy biomarker: utility for the oncology clinic. Ann Oncol. 30:44–56. 2019. View Article : Google Scholar : PubMed/NCBI

36 

Rizvi NA, Hellmann MD, Snyder A, Kvistborg P, Makarov V, Havel JJ, Lee W, Yuan J, Wong P, Ho TS, et al: Cancer immunology. Mutational landscape determines sensitivity to PD-1 blockade in non-small cell lung cancer. Science. 348:124–128. 2015. View Article : Google Scholar : PubMed/NCBI

37 

Tumeh PC, Harview CL, Yearley JH, Shintaku IP, Taylor EJ, Robert L, Chmielowski B, Spasic M, Henry G, Ciobanu V, et al: PD-1 blockade induces responses by inhibiting adaptive immune resistance. Nature. 515:568–571. 2014. View Article : Google Scholar : PubMed/NCBI

38 

Cristescu R, Mogg R, Ayers M, Albright A, Murphy E, Yearley J, Sher X, Liu XQ, Lu H, Nebozhyn M, et al: Pan-tumor genomic biomarkers for PD-1 checkpoint blockade-based immunotherapy. Science. 362:eaar35932018. View Article : Google Scholar : PubMed/NCBI

39 

Auslander N, Zhang G, Lee JS, Frederick DT, Miao B, Moll T, Tian T, Wei Z, Madan S, Sullivan RJ, et al: Robust prediction of response to immune checkpoint blockade therapy in metastatic melanoma. Nat Med. 24:1545–1549. 2018. View Article : Google Scholar : PubMed/NCBI

40 

Roy S and Trinchieri G: Microbiota: A key orchestrator of cancer therapy. Nat Rev Cancer. 17:271–285. 2017. View Article : Google Scholar : PubMed/NCBI

Related Articles

  • Abstract
  • View
  • Download
  • Twitter
Copy and paste a formatted citation
Spandidos Publications style
Su X, Zhou C, Chen S, Ma Q, Xiao H, Chen Q and Zou H: Prognosis value of circulating tumor cell PD‑L1 and baseline characteristics in patients with NSCLC treated with immune checkpoint inhibitors plus platinum‑containing drugs. Oncol Lett 27: 131, 2024.
APA
Su, X., Zhou, C., Chen, S., Ma, Q., Xiao, H., Chen, Q., & Zou, H. (2024). Prognosis value of circulating tumor cell PD‑L1 and baseline characteristics in patients with NSCLC treated with immune checkpoint inhibitors plus platinum‑containing drugs. Oncology Letters, 27, 131. https://doi.org/10.3892/ol.2024.14264
MLA
Su, X., Zhou, C., Chen, S., Ma, Q., Xiao, H., Chen, Q., Zou, H."Prognosis value of circulating tumor cell PD‑L1 and baseline characteristics in patients with NSCLC treated with immune checkpoint inhibitors plus platinum‑containing drugs". Oncology Letters 27.3 (2024): 131.
Chicago
Su, X., Zhou, C., Chen, S., Ma, Q., Xiao, H., Chen, Q., Zou, H."Prognosis value of circulating tumor cell PD‑L1 and baseline characteristics in patients with NSCLC treated with immune checkpoint inhibitors plus platinum‑containing drugs". Oncology Letters 27, no. 3 (2024): 131. https://doi.org/10.3892/ol.2024.14264
Copy and paste a formatted citation
x
Spandidos Publications style
Su X, Zhou C, Chen S, Ma Q, Xiao H, Chen Q and Zou H: Prognosis value of circulating tumor cell PD‑L1 and baseline characteristics in patients with NSCLC treated with immune checkpoint inhibitors plus platinum‑containing drugs. Oncol Lett 27: 131, 2024.
APA
Su, X., Zhou, C., Chen, S., Ma, Q., Xiao, H., Chen, Q., & Zou, H. (2024). Prognosis value of circulating tumor cell PD‑L1 and baseline characteristics in patients with NSCLC treated with immune checkpoint inhibitors plus platinum‑containing drugs. Oncology Letters, 27, 131. https://doi.org/10.3892/ol.2024.14264
MLA
Su, X., Zhou, C., Chen, S., Ma, Q., Xiao, H., Chen, Q., Zou, H."Prognosis value of circulating tumor cell PD‑L1 and baseline characteristics in patients with NSCLC treated with immune checkpoint inhibitors plus platinum‑containing drugs". Oncology Letters 27.3 (2024): 131.
Chicago
Su, X., Zhou, C., Chen, S., Ma, Q., Xiao, H., Chen, Q., Zou, H."Prognosis value of circulating tumor cell PD‑L1 and baseline characteristics in patients with NSCLC treated with immune checkpoint inhibitors plus platinum‑containing drugs". Oncology Letters 27, no. 3 (2024): 131. https://doi.org/10.3892/ol.2024.14264
Follow us
  • Twitter
  • LinkedIn
  • Facebook
About
  • Spandidos Publications
  • Careers
  • Cookie Policy
  • Privacy Policy
How can we help?
  • Help
  • Live Chat
  • Contact
  • Email to our Support Team