Spandidos Publications Logo
  • About
    • About Spandidos
    • Aims and Scopes
    • Abstracting and Indexing
    • Editorial Policies
    • Reprints and Permissions
    • Job Opportunities
    • Terms and Conditions
    • Contact
  • Journals
    • All Journals
    • Oncology Letters
      • Oncology Letters
      • Information for Authors
      • Editorial Policies
      • Editorial Board
      • Aims and Scope
      • Abstracting and Indexing
      • Bibliographic Information
      • Archive
    • International Journal of Oncology
      • International Journal of Oncology
      • Information for Authors
      • Editorial Policies
      • Editorial Board
      • Aims and Scope
      • Abstracting and Indexing
      • Bibliographic Information
      • Archive
    • Molecular and Clinical Oncology
      • Molecular and Clinical Oncology
      • Information for Authors
      • Editorial Policies
      • Editorial Board
      • Aims and Scope
      • Abstracting and Indexing
      • Bibliographic Information
      • Archive
    • Experimental and Therapeutic Medicine
      • Experimental and Therapeutic Medicine
      • Information for Authors
      • Editorial Policies
      • Editorial Board
      • Aims and Scope
      • Abstracting and Indexing
      • Bibliographic Information
      • Archive
    • International Journal of Molecular Medicine
      • International Journal of Molecular Medicine
      • Information for Authors
      • Editorial Policies
      • Editorial Board
      • Aims and Scope
      • Abstracting and Indexing
      • Bibliographic Information
      • Archive
    • Biomedical Reports
      • Biomedical Reports
      • Information for Authors
      • Editorial Policies
      • Editorial Board
      • Aims and Scope
      • Abstracting and Indexing
      • Bibliographic Information
      • Archive
    • Oncology Reports
      • Oncology Reports
      • Information for Authors
      • Editorial Policies
      • Editorial Board
      • Aims and Scope
      • Abstracting and Indexing
      • Bibliographic Information
      • Archive
    • Molecular Medicine Reports
      • Molecular Medicine Reports
      • Information for Authors
      • Editorial Policies
      • Editorial Board
      • Aims and Scope
      • Abstracting and Indexing
      • Bibliographic Information
      • Archive
    • World Academy of Sciences Journal
      • World Academy of Sciences Journal
      • Information for Authors
      • Editorial Policies
      • Editorial Board
      • Aims and Scope
      • Abstracting and Indexing
      • Bibliographic Information
      • Archive
    • International Journal of Functional Nutrition
      • International Journal of Functional Nutrition
      • Information for Authors
      • Editorial Policies
      • Editorial Board
      • Aims and Scope
      • Abstracting and Indexing
      • Bibliographic Information
      • Archive
    • International Journal of Epigenetics
      • International Journal of Epigenetics
      • Information for Authors
      • Editorial Policies
      • Editorial Board
      • Aims and Scope
      • Abstracting and Indexing
      • Bibliographic Information
      • Archive
    • Medicine International
      • Medicine International
      • Information for Authors
      • Editorial Policies
      • Editorial Board
      • Aims and Scope
      • Abstracting and Indexing
      • Bibliographic Information
      • Archive
  • Articles
  • Information
    • Information for Authors
    • Information for Reviewers
    • Information for Librarians
    • Information for Advertisers
    • Conferences
  • Language Editing
Spandidos Publications Logo
  • About
    • About Spandidos
    • Aims and Scopes
    • Abstracting and Indexing
    • Editorial Policies
    • Reprints and Permissions
    • Job Opportunities
    • Terms and Conditions
    • Contact
  • Journals
    • All Journals
    • Biomedical Reports
      • Information for Authors
      • Editorial Policies
      • Editorial Board
      • Aims and Scope
      • Abstracting and Indexing
      • Bibliographic Information
      • Archive
    • Experimental and Therapeutic Medicine
      • Information for Authors
      • Editorial Policies
      • Editorial Board
      • Aims and Scope
      • Abstracting and Indexing
      • Bibliographic Information
      • Archive
    • International Journal of Epigenetics
      • Information for Authors
      • Editorial Policies
      • Editorial Board
      • Aims and Scope
      • Abstracting and Indexing
      • Bibliographic Information
      • Archive
    • International Journal of Functional Nutrition
      • Information for Authors
      • Editorial Policies
      • Editorial Board
      • Aims and Scope
      • Abstracting and Indexing
      • Bibliographic Information
      • Archive
    • International Journal of Molecular Medicine
      • Information for Authors
      • Editorial Policies
      • Editorial Board
      • Aims and Scope
      • Abstracting and Indexing
      • Bibliographic Information
      • Archive
    • International Journal of Oncology
      • Information for Authors
      • Editorial Policies
      • Editorial Board
      • Aims and Scope
      • Abstracting and Indexing
      • Bibliographic Information
      • Archive
    • Medicine International
      • Information for Authors
      • Editorial Policies
      • Editorial Board
      • Aims and Scope
      • Abstracting and Indexing
      • Bibliographic Information
      • Archive
    • Molecular and Clinical Oncology
      • Information for Authors
      • Editorial Policies
      • Editorial Board
      • Aims and Scope
      • Abstracting and Indexing
      • Bibliographic Information
      • Archive
    • Molecular Medicine Reports
      • Information for Authors
      • Editorial Policies
      • Editorial Board
      • Aims and Scope
      • Abstracting and Indexing
      • Bibliographic Information
      • Archive
    • Oncology Letters
      • Information for Authors
      • Editorial Policies
      • Editorial Board
      • Aims and Scope
      • Abstracting and Indexing
      • Bibliographic Information
      • Archive
    • Oncology Reports
      • Information for Authors
      • Editorial Policies
      • Editorial Board
      • Aims and Scope
      • Abstracting and Indexing
      • Bibliographic Information
      • Archive
    • World Academy of Sciences Journal
      • Information for Authors
      • Editorial Policies
      • Editorial Board
      • Aims and Scope
      • Abstracting and Indexing
      • Bibliographic Information
      • Archive
  • Articles
  • Information
    • For Authors
    • For Reviewers
    • For Librarians
    • For Advertisers
    • Conferences
  • Language Editing
Login Register Submit
  • This site uses cookies
  • You can change your cookie settings at any time by following the instructions in our Cookie Policy. To find out more, you may read our Privacy Policy.

    I agree
Search articles by DOI, keyword, author or affiliation
Search
Advanced Search
presentation
Oncology Letters
Join Editorial Board Propose a Special Issue
Print ISSN: 1792-1074 Online ISSN: 1792-1082
Journal Cover
August-2024 Volume 28 Issue 2

Full Size Image

Sign up for eToc alerts
Recommend to Library

Journals

International Journal of Molecular Medicine

International Journal of Molecular Medicine

International Journal of Molecular Medicine is an international journal devoted to molecular mechanisms of human disease.

International Journal of Oncology

International Journal of Oncology

International Journal of Oncology is an international journal devoted to oncology research and cancer treatment.

Molecular Medicine Reports

Molecular Medicine Reports

Covers molecular medicine topics such as pharmacology, pathology, genetics, neuroscience, infectious diseases, molecular cardiology, and molecular surgery.

Oncology Reports

Oncology Reports

Oncology Reports is an international journal devoted to fundamental and applied research in Oncology.

Experimental and Therapeutic Medicine

Experimental and Therapeutic Medicine

Experimental and Therapeutic Medicine is an international journal devoted to laboratory and clinical medicine.

Oncology Letters

Oncology Letters

Oncology Letters is an international journal devoted to Experimental and Clinical Oncology.

Biomedical Reports

Biomedical Reports

Explores a wide range of biological and medical fields, including pharmacology, genetics, microbiology, neuroscience, and molecular cardiology.

Molecular and Clinical Oncology

Molecular and Clinical Oncology

International journal addressing all aspects of oncology research, from tumorigenesis and oncogenes to chemotherapy and metastasis.

World Academy of Sciences Journal

World Academy of Sciences Journal

Multidisciplinary open-access journal spanning biochemistry, genetics, neuroscience, environmental health, and synthetic biology.

International Journal of Functional Nutrition

International Journal of Functional Nutrition

Open-access journal combining biochemistry, pharmacology, immunology, and genetics to advance health through functional nutrition.

International Journal of Epigenetics

International Journal of Epigenetics

Publishes open-access research on using epigenetics to advance understanding and treatment of human disease.

Medicine International

Medicine International

An International Open Access Journal Devoted to General Medicine.

Journal Cover
August-2024 Volume 28 Issue 2

Full Size Image

Sign up for eToc alerts
Recommend to Library

  • Article
  • Citations
    • Cite This Article
    • Download Citation
    • Create Citation Alert
    • Remove Citation Alert
    • Cited By
  • Similar Articles
    • Related Articles (in Spandidos Publications)
    • Similar Articles (Google Scholar)
    • Similar Articles (PubMed)
  • Download PDF
  • Download XML
  • View XML
Article Open Access

Comprehensive pan‑cancer analysis of MTDH for human tumor prognosis and as an immunological biomarker including breast and kidney cancer

  • Authors:
    • Lixian Yang
    • Mingqiang Han
    • Xiaoling Zhao
    • Lei Zheng
    • Fanting Kong
    • Shiyu Zhang
    • Lining Jia
    • Xiaowei Li
    • Meng Wang
  • View Affiliations / Copyright

    Affiliations: Department of Breast Surgery, Xingtai People's Hospital, Xingtai, Hebei 054001, P.R. China, Department of Thyroid Surgery, Xingtai People's Hospital, Xingtai, Hebei 054001, P.R. China, Oncology Laboratory, Xingtai People's Hospital, Xingtai, Hebei 054001, P.R. China
    Copyright: © Yang et al. This is an open access article distributed under the terms of Creative Commons Attribution License.
  • Article Number: 349
    |
    Published online on: June 3, 2024
       https://doi.org/10.3892/ol.2024.14482
  • Expand metrics +
Metrics: Total Views: 0 (Spandidos Publications: | PMC Statistics: )
Metrics: Total PDF Downloads: 0 (Spandidos Publications: | PMC Statistics: )
Cited By (CrossRef): 0 citations Loading Articles...

This article is mentioned in:



Abstract

Metadherin (MTDH), initially discovered in primary astrocytes of the human fetus through rapid subtraction hybridization and labeled as astrocyte elevated gene‑1, represents a widely recognized oncogene present in multiple types of cancers. However, the role of MTDH in different types of cancer remains unclear. To address this, a comprehensive analysis of MTDH across various types of cancers was conducted by utilizing multiple databases such as The Cancer Genome Atlas. The present analysis discovered that MTDH exhibits differential expression in different types of cancer and is associated with important factors including tumor mutational burden and microsatellite instability. These findings highlighted the significance of MTDH in the tumor microenvironment and its involvement in the development of immune cells in specific cancers. Furthermore, the results of the present study indicated that the expression of MTDH is strongly correlated with clinical prognosis, mutations and immune cell infiltration. MTDH could serve as a potential indicator of patient prognosis and potentially play a role in modulating the immune system. Given its potential as a novel immunological checkpoint, MTDH may be a viable target for tumor immunotherapy.

Introduction

Remarkable advancements have occurred in the last few decades regarding cancer diagnostic techniques and treatment approaches, leading to enhanced patient survival rates and overall well-being. Nevertheless, cancer remains a substantial cause of morbidity and mortality worldwide, imposing a considerable strain on healthcare systems and economies (1). The tumor microenvironment (TME) plays a crucial function in the initiation and advancement of human malignancies and encompasses diverse cell types, including a substantial fraction of infiltrating immune cells (2). The interactions between immune components and stromal elements in TMEs remain unclear. The identification of tumor-immune cell interactions was made possible by the emergence of immune therapeutic vaccines and checkpoint blockade (3). Immunotherapy has emerged as a successful method of treating different forms of cancer by reinvigorating the immune system of the body (4). In contrast to conventional cancer therapies, immunotherapy utilizes checkpoint-blocking drugs such as anti-CTLA-4, anti-PD-1 and anti-PD-L1 to treat cancer (5). Consequently, it is imperative to comprehensively understand various immuno-phenotypes and authenticate novel therapeutic targets in the realm of cancer treatment.

Metadherin (MTDH), also known as astrocyte elevated gene-1 (AEG-1) and lysine-rich CEACAM1 co-isolated, is an integral protein of 64 kDa. MTDH was initially cloned from primary human fetal astrocytes as a transcript induced by human immunodeficiency virus 1 (6). MTDH plays a significant role in the development and progression of various cancer types including hepatocellular carcinoma (HCC), breast cancer (BRCA), prostate cancer, gastric cancer, renal cancer, colorectal cancer, non-small cell lung cancer, esophageal squamous cell carcinoma and glioma. Its overexpression has been linked to promotion of cancer invasion, angiogenesis, autophagy and formation of metastases. In HCC, MTDH was shown to enhance cell invasion and migration, leading to increased metastatic potential. In BRCA, MTDH expression is associated with poor prognosis and decreased overall survival (OS) rates. In prostate cancer, MTDH promotes angiogenesis, facilitating the growth and spread of the tumor. In gastric cancer, MTDH contributes to tumor progression and resistance to chemotherapy. Overall, the expression of MTDH in various cancer types is a common factor in promoting cancer aggressiveness and the formation of metastases. Understanding the mechanisms by which MTDH influences these processes may provide new insights for targeted therapies and improving patient outcomes in these malignancies (7–11). MTDH downregulation leads to a decrease in cell proliferation and an increase in apoptosis (12). Conversely, overexpression of MTDH in invasive BRCA is indicative of a negative prognosis (13,14). Additionally, MTDH is known to enhance resistance to both chemotherapy and tamoxifen (15–18). However, the assessment of MTDH in prior investigations is currently restricted to only a handful of malignancies; as a result, the overall clinical implications and biological functions of MTDH in cancer remain ambiguous and demand additional elucidation.

The present study aimed to thoroughly examine the expression pattern of MTDH in various types of cancer by utilizing publicly available transcriptional and clinical data. Additionally, the authors performed comprehensive analyses on discrepancies in mutations, protein levels, prognostic significance and biological functions associated with MTDH. Furthermore, the relationship between MTDH and infiltration of immune cells, microsatellite instability (MSI), tumor mutational burden (TMB), immune-related genes and immune checkpoint genes in TMEs were assessed. Moreover, in the present study, the potential of MTDH as an immunotherapy target for diverse forms of cancer was appraised through the utilization of immunotherapy cohorts.

Materials and methods

Data source and availability

The possible impact of the MTDH gene on cancer was investigated by utilization of various databases. The UCSC Xena database (https://xena.ucsc.edu/) provided RNA expression and clinical data from The Cancer Genome Atlas (TCGA) and Genotype-Tissue Expression (GTEx) (19). Information regarding DNA copy number and methylation was obtained from the cBioPortal database (https://www.cbioportal.org/). Reactome database (reactome.org/) was used for enrichment analysis. CancerSEA (biocc.hrbmu.edu.cn/CancerSEA/home.jsp) was used to comprehensively analyze MTDH function in pan-cancer at single-cell resolution. The expression data were standardized by converting them to log2 (x+0.001). Comparisons of MTDH expression profiles among different tumor types and adjacent normal tissues were conducted using TIMER2 (20).

Cell lines and cell culture

To verify the expression of MTDH in BRCA and kidney cancer, the normal breast cell line MCF10A, the BRCA cell lines MCF7, BT549 and SK-BR3, the normal kidney cell line 293T, and the kidney cancer cell ACHN and 786-O were obtained from Procell Life Science & Technology Co., Ltd. (https://www.procell.com.cn/). The cell lines were maintained in Dulbecco's Modified Eagle's Medium supplemented with 10% fetal bovine serum (Procell Life Science & Technology Co., Ltd.) and 1% penicillin-streptomycin at 37°C in a 5% CO2 atmosphere.

Collection of pathological samples

Between August 2021 and April 2023, a collective of 20 BC tissues, 18 kidney cancer tissues, along with their respective normal tissue samples, were obtained from Xingtai People's Hospital (Xingtai, China). The breast cancer samples were all female, aged 28–65 years, while the kidney cancer patients included 11 men and 7 women, aged 36–68 years. Tissue samples were frozen in liquid nitrogen and stored in a refrigerator at −80°C. Tissue sections were 7 µm thick. Approval for the current investigation was obtained from the Medical Ethics Committee of Xingtai People's Hospital [approval no. 2021(031)] and the research was conducted following the guidelines of the Declaration of Helsinki (as revised in 2013). Written informed consent was obtained from all patients.

Reverse transcription-quantitative polymerase chain reaction (RT-qPCR) analysis

Cells and tissue were used to isolate total RNA with the TRIzol® reagent (Invitrogen; Thermo Fisher Scientific, Inc.) as per the manufacturer's instructions. The first-strand cDNA was synthesized using the Takara PrimeScript RT reagent kit (Takara Bio, Inc.) according to the manufacturer's instructions. The RT-qPCR assay was carried out using the SYBR Premix Ex Taq (Takara Bio, Inc.) following the manufacturer's protocol. The following primer pairs were used for qPCR: MTDH forward, 5′-AAATGGGCGGACTGTTGAAGT-3′ and reverse, 5′-CTGTTTTGCACTGCTTTAGCAT-3′; and GAPDH forward 5′-GTCTCCTCTGACTTCAACAGCG-3′ and reverse 5′-ACCACCCTGTTGCTGTAGCCAA-3′. GAPDH was utilized as a reference for relative quantification in the experiment. The following thermocycling conditions were used for qPCR: Initial denaturation at 95°C for 5 min; followed by 40 cycles of denaturation at 95°C for 5 sec, 60°C for 30 sec and 72°C for 30 sec, with a final extension step at 72°C for 2 min. The relative mRNA expression was calculated using the comparative cycle threshold (2-ΔΔCq) method (21).

Protein level analysis of MTDH in multiple cancers

The Human Protein Atlas (HPA) database (https://www.proteinatlas.org/) was employed to examine the protein levels of MTDH in both human tumor and normal tissues. Additionally, the string database (https://string-db.org/) was utilized to construct the protein-protein interaction (PPI) network associated with MTDH (22). Furthermore, the Metascape (https://metascape.org/) database was utilized for conducting Gene Ontology (GO) enrichment analysis (23).

Evaluation of genetic alterations in MTDH

TMB was calculated using Perl scripts based on the total number of somatic mutations per million bases. MSI scores were calculated based on DNA-seq data from TCGA (https://www.cancer.gov/ccg/research/genome-sequencing/tcga). The correlation between MTDH expression and TMB or MSI was assessed using Spearman's test by utilizing the ‘cor.test’ tool package of R software (https://www.r-project.org; v.3.6.3). Radar plots showing the correlations were created using the radar chart function of the ‘fmsb’ (cran.r-project.org/web/packages/fmsb/index.html) package in R.

Relationship between MTDH expression and survival prognosis

To analyze the link between survival outcomes and MTDH mRNA expression levels, the present analysis employed both the Kaplan-Meier analysis and the Cox proportional hazards model. The ‘maxstat’ (https://cran.r-project.org/web/packages/maxstat/) and ‘survival’ (https://cran.r-project.org/web/packages/survival/) R packages (24) were utilized for this investigation. To establish the most suitable thresholds, the ‘maxstat’ R package was applied for the computation. The optimal thresholds were determined using the ‘maxstat’ R package.

Tumor immune microenvironment and MTDH expression

Data from genes linked to various immune-related pathways such as chemokines, receptors, MHC, immunosuppressants, immuno-stimulants, as well as immune checkpoint pathways were extracted from each cancer sample. The gene expression data was then used to calculate the tumor stroma score of each patient using the ‘ESTIMATE’ R package (17). Additionally, infiltration scores of immune-related cells in patients were evaluated using the EPIC, Timer and quanTIseq methods from the ‘IOBR’ R package (25).

Statistical analysis

Data were analyzed using SPSS 23.0 (IBM Corp.) and GraphPad Prism 8 (GraphPad Software, Inc.). Pearson correlation coefficients were utilized to conduct the correlation analysis between MTDH and all genes based on TCGA data. Subsequently, MTDH-correlated genes were selected for gene set enrichment analysis (12). To make group comparisons, unpaired Student's t-test, paired Student's t-test, Mann-Whitney U-test, or one-way ANOVA were employed. One-way ANOVA was followed by Bonferroni's post hoc test. Each experiment was replicated thrice and the data are presented as the mean ± standard deviation. To determine the relationship between MTDH expression levels and patient survival, univariate Cox analysis and Kaplan-Meier (KM) plotter was used, followed by the log-rank test. P<0.05 was considered to indicate a statistically significant difference.

Results

Gene expression of MTDH

TIMER 2.0 analysis revealed that the expression levels of MTDH were significantly increased in BRCA, cholangiocarcinoma (CHOL), colon adenocarcinoma (COAD), esophageal carcinoma (ESCA), head and neck squamous cell carcinoma (HNSC), kidney renal clear cell carcinoma (KIRC), liver hepatocellular carcinoma (LIHC), lung adenocarcinoma (LUAD), lung squamous cell carcinoma (LUSC), rectum adenocarcinoma (READ) and stomach adenocarcinoma (STAD). By contrast, the expression of MTDH was significantly lower in thyroid cancer (THCA) and uterine corpus endometrial carcinoma (UCEC) compared with normal controls (Fig. 1A).

Figure 1.

Differential expression of MTDH in pan-cancer. (A) TIMER shows the level of MTDH expression in The Cancer Genome Atlas tumors and nearby tissues, if available. (B) Expression of MTDH in normal and cancerous tissues. (C) Representative immunohistochemistry images from the HPA database showing MTDH protein expression in LUAD, LIHC, BRCA, KIRC, COAD and STAD tumor and normal tissues. (D) Immunofluorescence staining of the subcellular location of MTDH in the HPA database. (E) Comparison of MTDH mRNA expression levels between normal breast tissue and tumor tissues. (F) Relative expression levels of MTDH mRNA in BRCA cells and a normal breast cell line. (G) Comparison of MTDH mRNA expression levels between normal kidney tissue and tumor tissues. (H) Relative expression levels of MTDH mRNA in KIRC cells and a normal kidney cell line. *P<0.05, **P<0.01 and ***P<0.001, ****P<0.0005 vs. normal. MTDH, metadherin; HPA, Human Protein Atlas; LUAD, lung adenocarcinoma; LIHC, liver hepatocellular carcinoma; BRCA, breast cancer; KIRC, kidney renal clear cell carcinoma; COAD, colon adenocarcinoma; STAD, stomach adenocarcinoma; ER, endoplasmic reticulum.

After including the normal tissues of the GTEx dataset as controls, the difference in MTDH expression between normal and tumor tissues was further evaluated. It was found that glioblastoma multiforme (GBM), lower grade glioma (LGG), GBMLGG, BRCA, LUAD, ESCA, stomach and esophageal carcinoma (STES), COAD, COADREAD, prostate adenocarcinoma (PRAD), STAD, HNSC, KIRC, LUSC, LIHC, Wilms' tumor, skin cutaneous melanoma (SKCM), THCA, READ, ovarian serous cystadenocarcinoma (OV), pancreatic adenocarcinoma (PAAD), acute lymphoblastic leukemia, acute myeloid leukemia (LAML) and CHOL showed higher expression in the tumor tissues. In contrast with that in the control tissues, MTDH expression was decreased in tenosynovial giant cell tumor (TGCT), uterine carcinosarcoma (UCS), adrenocortical cancer (ACC) and kidney chromophobe (KICH) tissues (Fig. 1B; P<0.05).

Immunohistochemistry images for MTDH protein expression in tumor and normal tissues were extracted from the HPA database and analyzed. MTDH protein was overexpressed in LUAD, LIHC, BRCA, KIRC, COAD and STAD, suggesting that MTDH might play an oncogenic role in the development of these types of cancers (Fig. 1C).

MTDH subcellular localization was obtained by immunofluorescence localization of the nuclei, microtubules and endoplasmic reticulum in A-431, U-2OS and U-251 MG cells. MTDH was located not only in microtubules and cytoplasm but also in the nuclei (Fig. 1D). RT-qPCR analysis revealed that in both BRCA and KIRC, the expression of MTDH was higher in cancerous tissues or cells than in their corresponding normal tissues or cells (Fig. 1E-H).

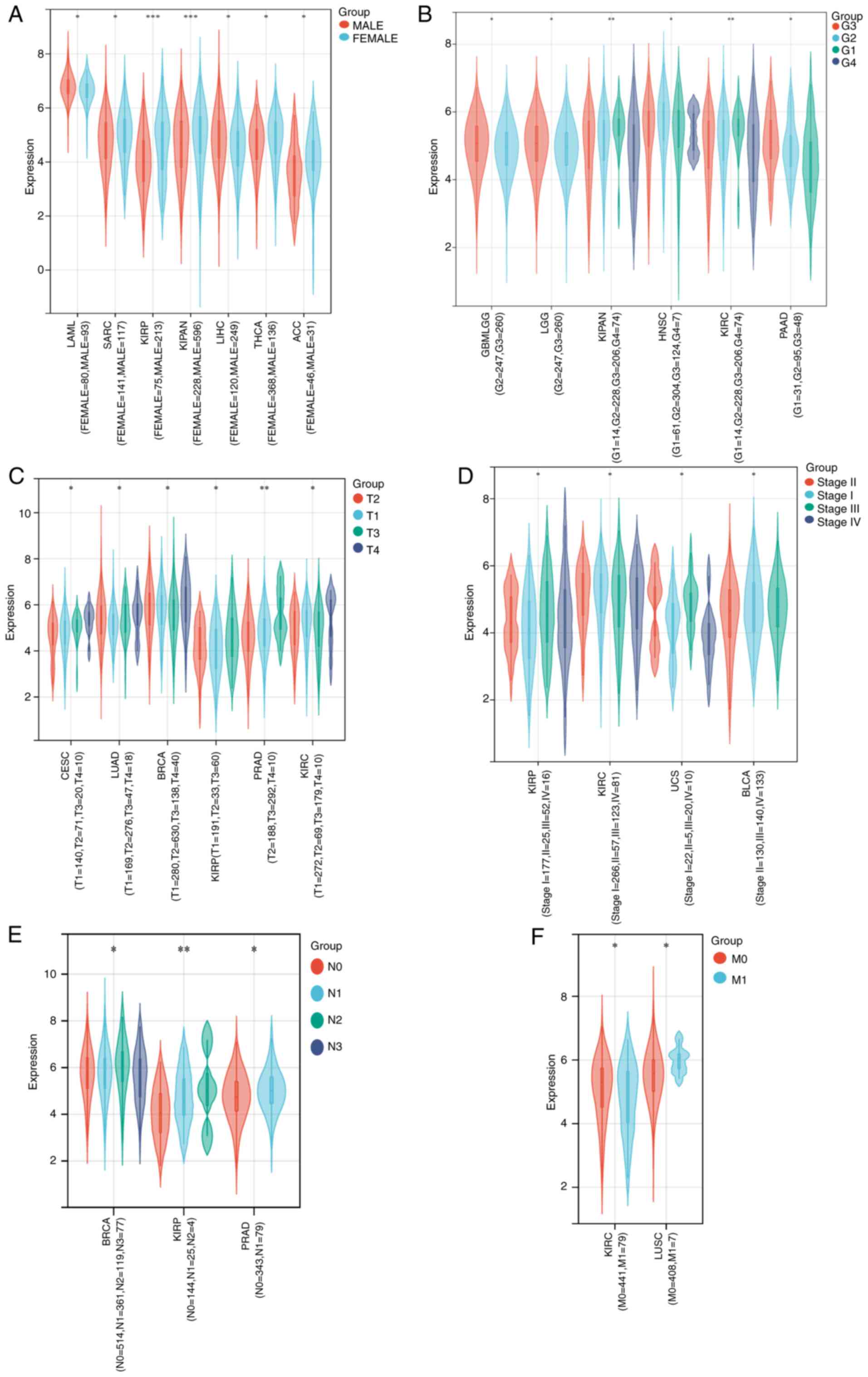
Associations between MTDH expression and clinicopathologic variables

As illustrated in Fig. 2, high expression of MTDH was significantly associated with sex in LAML (P=0.02), SARC (P=0.03), kidney renal papillary cell carcinoma (KIRP; P=0.00012), KICH + KIRC + KIRP (KIPAN) (P=0.00036), LIHC (P=0.02), THCA (P=0.02) and ACC (P=0.04) (Fig. 2A); histological grade in GBMLGG (P=0.04), LGG (P=0.04), KIPAN (P=0.0094), HNSC (P=0.03), KIRC (P=0.0094) and PAAD (P=0.01) (Fig. 2B); tumor stage in cervical squamous cell carcinoma and endocervical adenocarcinoma (CESC; P=0.03), LUAD (P=0.02), BRCA (P=0.03), KIRP (P=0.01), PRAD (P=0.0011) and KIRC (P=0.01) (Fig. 2C); pathologic stage in KIRP (P=0.05), KIRC (P=0.03), UCS (P=0.01) and bladder urothelial carcinoma (BLCA; P=0.02) (Fig. 2D); N stage in BRCA (P=0.01), KIRP (P=0.0071) and PRAD (P=0.01) (Fig. 2E); and M stage in KIRC (P=0.04) and LUSC (P=0.02) (Fig. 2F).

Figure 2.

MTDH expression and pan-cancer. Expression of MTDH in patients with different types of cancer of different (A) sex, (B) histological grade, (C) tumor grade, (D) pathological stage, (E) lymph node grade and (F) metastatic stage. *P<0.05, **P<0.01 and ***P<0.001 vs. normal. MTDH, metadherin.

DNA methylation analysis of MTDH

The present study conducted a comparison between the methylation levels of the MTDH promoter in normal tissues and primary tumor tissues. By utilizing TCGA dataset, 12 tumor types [BLCA, BRCA, LUAD, THCA, HNSC, KIRC, sarcoma (SARC), LIHC, LUSC, PAAD, PRAD and UCEC] were analyzed as depicted in Fig. 3A. The present analysis discovered notable differences in methylation levels within the MTDH promoter across various types of tumors and their corresponding non-cancerous tissues. Significantly elevated methylation levels were observed in SARC, PAAD, LUSC and KIRC tumor samples compared with their respective normal tissue counterparts. On the other hand, the methylation level of the MTDH promoter was higher in normal tissues compared with tumor tissues in LIHC, LUAD, HNSC, BLCA, BRCA, UCEC, THCA and PRAD. The P-values for all the aforementioned comparisons were P<0.05. Subsequently, a detailed analysis of various typical RNA methylation patterns of the MTDH gene was conducted using R software, as demonstrated in Fig. 3B. ACC, OV, BRCA and GBM revealed a positive correlation between MTDH expression and prevalent RNA methylation types including M6A, M5C and M1A.

Figure 3.

Association between MTDH with methylation and methyltransferase. (A) The promoter methylation level of MTDH in LIHC, LUAD, HNSC, BLCA, BRCA, UCEC, THCA, SARC, PRAD, PAAD, LUSC and KIRC. (B) The correlation between MTDH expression and m1A, m5C and m6A regulatory genes. *P<0.05 and ***P<0.001. MTDH, metadherin; LIHC, liver hepatocellular carcinoma; LUAD, lung adenocarcinoma; HNSC, head and neck squamous cell carcinoma; BLCA, bladder urothelial carcinoma; BRCA, breast cancer; UCEC, uterine corpus endometrial carcinoma; THCA, thyroid cancer; SARC, sarcoma; PRAD, prostate adenocarcinoma; PAAD, pancreatic adenocarcinoma; LUSC, lung squamous cell carcinoma; KIRC, kidney renal clear cell carcinoma.

Relationship between MTDH expression and prognosis in multiple cancers

To thoroughly evaluate the association between MTDH expression and prognosis in patients with cancer, the correlation of MTDH with survival-related factors such as OS, progression-free survival and disease-specific survival (DSS) was examined across 33 different types of cancer. This analysis was conducted through the use of univariate Cox analysis and KM techniques.

OS

The present study demonstrated significant associations between MTDH expression and OS for 6 types of cancer, including GBMLGG [P<0.001, hazard ratio (HR)=1.735], PAAD (P=0.003, HR=1.857), BRCA (P=0.002, HR=1.687), LGG (P<0.001, HR=1.84), KICH (P=0.005, HR=10.296) and KIRC (P=0.01, HR=0.676) (Fig. 4A). Kaplan-Meier OS curves demonstrated a significant positive association between OS and low expression of MTDH in GBMLGG (P<0.001), PAAD (P=0.004), BRCA (P=0.002), LGG (P<0.001) and KICH (P=0.028); however, a significant negative association was observed between OS and low expression of MTDH in KIRC (P=0.011) (Fig. 4B).

Figure 4.

Association between the expression level of MTDH and OS. (A) Forest plots showing the relationship between the expression of MTDH and OS in 33 tumor types from The Cancer Genome Atlas. (B) Kaplan-Meier curves showing the association between the expression level of MTDH and OS in KIRC, PAAD, BRCA, LGG, GBMLGG and KICH. MTDH, metadherin; OS, overall survival; KIRC, kidney renal clear cell carcinoma; PAAD, pancreatic adenocarcinoma; BRCA, breast cancer; LGG, lower grade glioma; GBM, glioblastoma multiforme; KICH, kidney chromophobe; HR, hazard ratio; CI, confidence interval.

DSS

MTDH expression was significantly associated with DSS in BLCA (P=0.017, HR=1.541), BRCA (P=0.042, HR=1.565), COADREAD (P=0.018, HR=0.581), COAD (P=0.037, HR=0.588), GBMLGG (P<0.001, HR=1.813), KIRC (P=0.013, HR=0.615), LGG (P<0.001, HR=1.869), mesothelioma (MESO; P=0.02, HR=2.202) PAAD (P=0.016, HR=1.784) and uveal melanoma (UVM; P=0.049, HR=2.597) (Fig. 5A). Kaplan-Meier curves of DSS demonstrated that high expression of MTDH was significantly associated with a favorable prognosis in COAD (P=0.040), COADREAD (P=0.020) and KIRC (P=0.013), and was significantly associated with unfavorable prognosis in PAAD (P=0.016), MESO (P=0.020), GBMLGG (P<0.001), LGG (P<0.001), BRCA (P=0.045), BLCA (P=0.018) and UVM (P=0.049) (Fig. 5B).

Figure 5.

Association between the expression of MTDH and DSS. (A) Forest plots showing the relationship between the expression of MTDH and DSS in 33 tumor types from The Cancer Genome Atlas. (B) Kaplan-Meier curves demonstrating the association between the expression of MTDH and DSS in PAAD, MESO, GBMLGG, LGG, BRCA, BLCA, UVM, COAD, COADREAD and KIRC. MTDH, metadherin; DSS, disease-specific survival; PAAD, pancreatic adenocarcinoma; MESO, mesothelioma; GBM, glioblastoma multiforme; LGG, lower grade glioma; BRCA, breast cancer; BLCA, bladder urothelial carcinoma; UVM, uveal melanoma; COAD, colon adenocarcinoma; READ, rectum adenocarcinoma; KIRC, kidney renal clear cell carcinoma; HR, hazard ratio; CI, confidence interval.

Progress free interval (PFI)

Furthermore, the present study demonstrated significant associations between the expression level of MTDH and PFI in 10 types of cancer: ACC (P=0.024, HR=2.075), BLCA (P=0.006, HR=1.516), CESC (P=0.042, HR=1.636), GBMLGG (P<0.001, HR=1.616), KICH (P=0.021, HR=6.168), KIRP (P=0.012, HR=1.998), LGG (P=0.013, HR=1.418), PAAD (P=0.014, HR=1.628), STAD (P=0.006, HR=0.600) and UVM (P=0.042, HR=2.229) (Fig. 6A). Kaplan-Meier curves demonstrated that higher expression level of MTDH was significantly associated with poor PFI in ACC (P=0.024), UVM (P=0.042), BLCA (P=0.006), PAAD (P=0.014), LGG (0.013), KIRP (P=0.012), KICH (P=0.021), GBMLGG (P<0.001) and CESC (P=0.042) (Fig. 6B).

Figure 6.

Association between the expression of MTDH and PFI. (A) Forest plots showing the relationship between MTDH expression and PFI in 33 tumor types from The Cancer Genome Atlas. (B) Kaplan-Meier curves showing the correlation between MTDH expression and PFI in ACC, UVM, BLCA, PAAD, LGG, KIRP, KICH, GBMLGG, CESC and STAD. MTDH, metadherin; PFI, progression-free interval; ACC, adrenocortical cancer; UVM, uveal melanoma; BLCA, bladder urothelial carcinoma; PAAD, pancreatic adenocarcinoma; LGG, lower grade glioma; KIRP, kidney renal papillary cell carcinoma; KICH, kidney chromophobe; GBM, glioblastoma multiforme; CESC, cervical squamous cell carcinoma and endocervical adenocarcinoma; STAD, stomach adenocarcinoma.

Summary of patient prognosis indicators

The results collectively demonstrated a notable association between expression of MTDH and prognosis in different cancer categories, such as BLCA, BRCA, LGG and UVM. These findings support a possible utility of MTDH as a biomarker for forecasting patient outcomes.

Functional enrichment analysis of MTDH in pan-cancer

To gain an improved understanding of the functions and mechanisms of MTDH and the 100 central genes, Metascape was utilized to analyze GO biological processes (BP) and Reactome gene sets. The findings indicated that MTDH and its adjacent genes are primarily associated with biological processes such as assembly of ribonucleoprotein complexes, DNA-directed transcription and processing of mRNA. The Reactome pathways that these genes partake in include ESR-mediated signaling, pathways impacted by adenoid cystic carcinoma and viral infection pathways (Fig. 7A). Additionally, to explore the connection between MTDH and various types of cancer, a PPI network was established using data sourced from the Metascape online platform (Fig. 7B).

Figure 7.

MTDH-related differentially expressed genes and functional enrichment analysis of MTDH in pan-cancer using Metascape. (A) The top 20 Kyoto Encyclopedia of Genes and Genomes pathways were identified using Metascape. (B) The top 20 biological processes were enriched using Metascape. MTDH, metadherin; GO, Gene Ontology.

Expression pattern of MTDH at single-cell levels

The analysis of candidate molecules' functions at single-cell levels is crucial and can be achieved using single-cell transcriptome sequencing (25,26). Subsequently, the association between the expression of MTDH and 14 functional states of cancer was examined using single-cell sequencing data from CancerSEA (biocc.hrbmu.edu.cn/CancerSEA/). Positive associations with metastasis were observed in most types of tumors with MTDH expression (Fig. 8A). In addition, Fig. 8B displayed the significant correlation between the expression level of MTDH and differentiation in metastasis, differentiation, proliferation, inflammation, epithelial-to-mesenchymal transition (EMT) and angiogenesis in AML, invasion in OV, proliferation in RCC and stemness and EMT in prostate cancer. While in BC, the expression of MTDH was positively related to apoptosis, DNA repair and DNA damage (Fig. 8B).

Figure 8.

Function of MTDH in single-cell functional analysis from the CancerSEA database. (A) Functional status of MTDH in different human cancers. (B) Correlation analysis between functional status and MTDH in AML, BC, RCC, OV and PC. *P<0.05, **P<0.01 and ***P<0.001. MTDH, metadherin; AML, acute myeloid leukemia; BC, breast cancer; RCC, renal cell carcinoma; OV, ovarian serous cystadenocarcinoma; PC, prostate cancer.

Correlation analysis on TMB and MSI

The present study investigated the correlation of TMB/MSI with MTDH expression. The findings demonstrated that there was a significant positive correlation of MTDH expression with TMB in LUAD (P=0.006), STAD (P<0.001) and STES (P<0.001), while a significant negative correlation in THCA (P<0.001) was observed (Fig. 9B). Moreover, it was found that MTDH expression was positively correlated with MSI in COAD (P=0.022), STES (P<0.001) and TGCT (P=0.008) and negatively correlated with MSI in BRCA (P=0.001), diffuse large B cell lymphoma (P<0.001), LUAD (P=0.007), PRAD (P=0.002) and THCA (P<0.001) (Fig. 9C).

Figure 9.

Correlation analysis between the expression level of MTDH in pan-cancer and tumor microenvironment, TMB and MSI. (A) Correlation analysis between MTDH expression in pan-cancer and immune score, MTDH expression and stromal score and MTDH expression and estimate immune score. (B) Correlation between TMB and MTDH expression. (C) Correlation between MSI and MTDH expression. The Spearman correlation test was used. MTDH, metadherin; TMB, tumor mutational burden; MSI, microsatellite instability.

Roles of MTDH on the regulation of immune cell infiltration

According to recent studies, it has been proven that immune infiltration plays a crucial role in the onset, advancement and spread of human malignancies (27–30). Numerous computational models, including TIMER, EPIC, QUANTISEQ, XCELL, MCPCOUNTER, CIBERSORT, CIBERSORT-ABS and TIDE, were employed to investigate the association between MTDH expression and the infiltration of diverse immune cell populations across various cancer types. Remarkably, the present study uncovered a significant positive association between neutrophil infiltration and MTDH expression specifically in cases of COAD and THCA (Fig. 10A). In TGCT, a strong relationship was observed between the presence of cancer-associated fibroblasts and MTDH expression (Fig. 10B). Furthermore, CD8(+) T cell infiltration in UVM showed a positive correlation with MTDH expression (Fig. 10C). Additionally, in SKCM, macrophage presence was linked to higher levels of MTDH expression (Fig. 10D). These results suggested that MTDH could serve as a promising immune-related indicator for tumor progression.

Figure 10.

Correlation analysis between metadherin expression and (A and B) T cell, (C) B cell and (D) macrophage γdelta.

Pearson's analysis of MTDH expression and functioning of genes in immune regulation and immune checkpoints

To demonstrate the potential connections between MTDH expression and immune status within tumors, an investigation was carried out analyzing immune-related genes and immune infiltration patterns in the TME. The aim was to examine the impact of MTDH on various cancers from an immunological standpoint. The data from Fig. 11A and B revealed a correlation between MTDH expression and a wide range of immunoregulatory and checkpoint genes in UVM, OV, READ, KIPAN and KIRC. Interestingly, even in PRAD, which is typically considered a ‘cold’ tumor with low immune activity and limited response to immunotherapy, MTDH expression showed significant associations with immune-related genes.

Figure 11.

Correlation between the expression of MTDH and chemokine, chemokine receptor, MHC, immunostimulatory, immuno-inhibitory and immune checkpoints. (A) Correlation between the expression of MTDH and chemokine, chemokine receptor, MHC, immuno-stimulator, and immuno-inhibitor. (B) Correlation between the expression of MTDH and immune checkpoints. *P<0.05. MTDH, metadherin; MHC, major histocompatibility complex.

Discussion

MTDH, also known as AEG-1, is a key oncoprotein involved in the advancement of different types of cancers. More specifically, MTDH plays a critical role in the tumor necrosis factor alpha-induced protein 2 (TNFAIP2)-induced EMT in urothelial carcinoma cells (31). Moreover, MTDH is implicated in the regulation of the NF-kB pathway, impacting the metastatic and proliferative capabilities of gastric cancer (32). In the case of BRCA, the progression of the disease is closely linked to elevated MTDH expression (33). Notably, various studies emphasized the significant association between MTDH and EMT in diverse cancer types, such as head and neck squamous cell carcinoma, non-small cell lung cancer and nasopharyngeal carcinoma (34–36).

However, limited data are available regarding the prognostic significance of MTDH in varying types of solid cancers. The present study also uncovered that MTDH serves as a detrimental factor in BRCA, CHOL, COAD, ESCA, HNSC, KIRC, LIHC, LUAD, LUSC, READ and STAD, whereas acting as a protective element in THCA and UCEC, indicating that MTDH possessed contrasting roles in different cancer types. Varied levels of MTDH expression may signify distinctive underlying mechanisms and functions in disparate tumor categories. The authors were interested in the mechanism of action of MTDH in BRCA and kidney cancer because of the differential expression of MTDH in both BRCA and kidney cancer from previous studies in the literature and bioinformatics analyses, and the significant effect on their prognosis (13,37). Through RT-qPCR analysis, the present study evaluated MTDH expression in BRCA and renal clear cell carcinoma tissues and cell lines, confirming that MTDH levels were elevated in these tissues and cell lines compared with their normal counterparts.

Subsequently, the association between MTDH expression and sex in pan-cancer was investigated. It was noticed that LAML and LIHC were higher in men, while SARC, KIRP, KIPAN, THCA and ACC were higher in women. However, the underlying mechanism remains to be further explored. In addition, MTDH expression was positively connected with histological grade in GBMLGG, LGG, KIPAN, HNSC, KIRC and PAAD. Furthermore, the expression of MTDH associated with the T stage in CESC, LUAD, BRCA, KIRP, PRAD and KIRC, N stage in BRCA, KIRP and PRAD, M stage in KIRC and LUSC, and pathological stage in KIRP, KIRP, UCS and BLCA, further suggesting that it plays a pivotal role in tumor development.

To investigate the underlying reasons behind the high expression of MTDH across multiple types of cancer, the present study involved the analysis of the methylation of the DNA promoter as well as RNA modifications including m1A, m2C and m6A methylation. The present findings revealed patterns of hypomethylation within the promoter region of MTDH in diverse cancer tissues. This observation provides some insight into the potential explanation for the overexpression of MTDH mRNA in these cancer types. Additionally, it is worth noting that RNA m6A methylation serves as a crucial mechanism that influences the regulation of RNA expression. In the current study, a total of 21 genes related to RNA m6A methylation were collected and a comprehensive correlation analysis was conducted to explore the relationship between MTDH and these m6A methylation-associated genes across various types of cancers. The results from this analysis revealed a significant and consistent association between MTDH and m6A methylation-related genes in the context of pan-cancer. This discovery strongly suggested that the mechanism underlying m6A methylation could have a crucial role in governing the expression of MTDH in cancerous tissues. Zhang et al (38) further demonstrated that the pathway involving MTDH, m6A RNA methylation and EMT might contribute to the development of immunotherapy resistance in BRCA, while the present study focused on the validation of MTDH in BRCA and kidney cancer, as well as the functional clustering of MTDH-related genes in GO and Kyoto Encyclopedia of Genes and Genomes, which has its own unique innovation points.

Cox proportional hazards model analysis (including OS, DSS and PFI) and Kaplan-Meier analysis were conducted to investigate the prognostic significance of MTDH expression in pan-cancer. The analysis revealed an association between the high expression of MTDH in GBMLGG, PAAD, BRCA, LGG, KICH and a positive impact on OS. Interestingly, the expression of MTDH was negatively correlated with OS of KIRC, and the mechanism remains to be further studied. An association was observed between elevated MTDH levels and unfavorable DSS in PAAD, MESO, GBMLGG, LGG, BRCA, BLCA and UVM. Additionally, the PFI findings demonstrated that MTDH posed a significant risk factor for patients with ACC, UVM, BLCA, PAAD, LGG, KIRP, KICH, GBMLGG and CESC. MTDH overexpression influences the bleak prognosis of BRCA, and thereby, targeting MTDH was proposed as a potential therapy for this disease according to a previous investigation (13). Given these findings, it was hypothesized that MTDH inhibition could serve as a promising approach for therapeutic targets in various tumor types.

There have been substantial advancements and numerous significant breakthroughs in the field of cancer immunotherapy over the past few decades. These advancements have led to improved clinical outcomes for patients with different types of cancer (39). The application of immunotherapy in the treatment of tumors has not only enhanced the overall quality of life but also improved the survival rates (40). However, it is crucial to note that the immunosuppressive nature of the TME can promote tumor progression, invasion and resistance to therapy (41). Tumor cells can evade immune detection by activating immune checkpoints, leading to a potential decrease in T cell effectiveness against these cells. The field of cancer immunotherapy has seen significant advancements with the development of immune checkpoint inhibitors, offering a promising strategy. The use of high-throughput sequencing technologies has led to the identification of numerous new immune checkpoints (42). The present research set out to explore the potential of MTDH as an innovative target for immunotherapy in the TME. The current study findings indicated a strong link between elevated MTDH levels and estimation, stromal and immune scores. Moreover, a direct connection between MTDH expression and both MSI and TMB was noticed. Furthermore, a thorough evaluation of MTDH along with other immune checkpoints was carried out. The outcomes displayed a favorable relationship between MTDH and various immune checkpoints, showing that MTDH expression correlated with the majority of immunoregulatory genes and checkpoint genes in UVM, OV, READ, KIPAN, KIRC and PRAD. This in-depth analysis provided evidence for the potential of MTDH in signaling the immune microenvironment. Additionally, MTDH demonstrated potential as a prognostic marker for the immunotherapy response.

In TMEs, the presence of inflammatory cells can either facilitate or hinder tumor growth as well as the efficacy of anti-tumor immunotherapy. It is of utmost importance to comprehend the role played by these cells in the development of effective cancer treatments (43). T cells, an essential component of the defense of the adaptive immune system against cancer, play a critical role. Regulatory T cells (Tregs), essential in creating immunosuppressive surroundings, inhibit the differentiation and activation of CD4(+) helper T cells and CD8(+) cytotoxic T cells (44). Throughout the immune response to tumors, Tregs secrete cytokines such as IL-35, TGF-β and IL-10. These cytokines inhibit the ability of the body to fight against tumors and support the growth and development of cancer (45). Tumor-associated macrophages (TAMs), a crucial component of TMEs, can regulate inflammation. Additionally, TAMs possess the capability to either aid, impede, or initiate tumor development through the secretion of cytokines and modulation of other immune cells (46,47). Growing research indicates that macrophages associated with tumors, specifically the M2 subtype, are crucial in fostering an immune-suppressive TME by aiding in the enlistment of Tregs and hindering the development and activity of T cells (48,49). Tumor-associated neutrophils exhibit diverse effects on tumor immunity based on their subtypes, which can either be anti-tumorigenic or pro-tumorigenic, as indicated by several studies (50). Non-neoplastic cells necessitate the presence of tumor mesenchyme's essential elements known as cancer-related fibroblasts (CAFs). Their significance lies in their ability to advance tumor progression and metastasis through their support to cancer cell growth, invasion and survival. CAFs employ diverse intricate mechanisms to interact with tumor cells, such as the secretion of extracellular matrix, growth factors and cytokines (50). The present study delved into the correlation between MTDH and the presence of inflammatory cells in the TME. It was found that MTDH demonstrates a significant association with various types of inflammatory cells across different cancer types, including macrophages, M2 macrophages, T cells, Tregs, CAFs, monocytes, neutrophils and natural killer cells. These results indicated that MTDH is closely linked to both tumor cells and the surrounding stromal cells within the TME. Furthermore, MTDH has been identified to play a crucial role in several immune-related pathways, influencing the proliferation, activation and migration of mast cells, T cells, fibroblasts and macrophages. Overall, the current findings strongly suggested that MTDH contributes to the development of an immunosuppressive microenvironment in cancer.

Using CancerSEA, pan-cancer single-cell investigations on MTDH were conducted. The current analysis revealed a positive correlation between MTDH and apoptosis, as well as DNA repair, in certain tumor types. Across different cancer categories, MTDH was found to stimulate MAPK, PI3K/AKT and WNT/b-catenin pathways, ultimately encouraging various indicators of aggressive cancer traits. These characteristics include tumor expansion, spread, angiogenesis and resilience against chemotherapy (10,51).

In general, it is important to consider the limitations of the present study. Initially, it is essential to note that these findings primarily stem from bioinformatics analysis. To ascertain the potential function of MTDH, it is necessary to conduct in vivo and in vitro experiments. Additionally, it is imperative to acknowledge that systematic bias may have been introduced by the utilization of microarray and sequencing data from various databases. Another limitation is the retrospective nature of the data employed in the present study. Therefore, for further validation, prospective studies should be conducted. The relevant experimental studies in the present study are only for two cancer types, BRCA and kidney cancer, and the authors will continue to explore the function of MTDH in other cancer types in the future.

In conclusion, upregulation of MTDH was significantly associated with prognosis, immune cell infiltration, mutations of tumor-associated genes and its promoter methylation in multiple cancers, especially BRCA and renal cancer. MTDH may act as a novel biomarker for survival and immunotherapy across cancers in the immediate future.

Acknowledgments

Not applicable.

Funding

The present study was supported by Xingtai Science and Technology Plan Project (grant no. 2023ZZ104), Xingtai City key research and development plan (grant no. 2021ZC148) and Scientific research fund of Health Commission of Hebei (grant no. 20220224).

Availability of data and materials

The data generated in the present study may be requested from the corresponding author.

Authors' contributions

LXY, MQH and FTK conceived the research and supervised the experimental design. SYZ, XLZ and LNJ conducted data analysis and material input. XWL, LZ and MW wrote and contributed to the validation of the manuscript and acquisition of data. XWL, LZ, MW, LXY and FTK interpreted the data. LXY and MQH confirm the authenticity of all the raw data. All authors have read and approved the final manuscript.

Ethics approval and consent to participate

All procedures performed in the present study involving human participants were in accordance with The Declaration of Helsinki (as revised in 2013). The study was approved by the Institutional Ethics committee of Xingtai People's Hospital [approval no. 2021(031); Xingtai, China]. Written informed consent was obtained from each patient.

Patient consent for publication

Not applicable.

Competing interests

The authors declare that they have no competing interests.

Glossary

Abbreviations

Abbreviations:

GBM

glioblastoma multiforme

LGG

lower grade glioma

BRCA

breast cancer

LUAD

lung adenocarcinoma

ESCA

esophageal carcinoma

STES

stomach and esophageal carcinoma

COAD

colon adenocarcinoma

PRAD

prostate adenocarcinoma

STAD

stomach adenocarcinoma

HNSC

head and neck squamous cell carcinoma

KIRC

kidney renal clear cell carcinoma

LUSC

lung squamous cell carcinoma

LIHC

liver hepatocellular carcinoma

SKCM

skin cutaneous melanoma

THCA

thyroid cancer

READ

rectum adenocarcinoma

OV

ovarian serous cystadenocarcinoma

PAAD

pancreatic adenocarcinoma

LAML

acute myeloid leukemia

CHOL

cholangiocarcinoma

ACC

adrenocortical cancer

References

1 

Arnold M, Rutherford MJ, Bardot A, Ferlay J, Andersson TM, Myklebust TÅ, Tervonen H, Thursfield V, Ransom D, Shack L, et al: Progress in cancer survival, mortality, and incidence in seven high-income countries 1995–2014 (ICBP SURVMARK-2): A population-based study. Lancet Oncol. 20:1493–1505. 2019. View Article : Google Scholar : PubMed/NCBI

2 

Bindea G, Mlecnik B, Tosolini M, Kirilovsky A, Waldner M, Obenauf AC, Angell H, Fredriksen T, Lafontaine L, Berger A, et al: Spatiotemporal dynamics of intratumoral immune cells reveal the immune landscape in human cancer. Immunity. 39:782–795. 2013. View Article : Google Scholar : PubMed/NCBI

3 

Schumacher TN and Schreiber RD: Neoantigens in cancer immunotherapy. Science. 348:69–74. 2015. View Article : Google Scholar : PubMed/NCBI

4 

Topalian SL, Drake CG and Pardoll DM: Immune checkpoint blockade: A common denominator approach to cancer therapy. Cancer Cell. 27:450–461. 2015. View Article : Google Scholar : PubMed/NCBI

5 

Becht E, Giraldo NA, Dieu-Nosjean MC, Sautès-Fridman C and Fridman WH: Cancer immune contexture and immunotherapy. Curr Opin Immunol. 39:7–13. 2016. View Article : Google Scholar : PubMed/NCBI

6 

Su ZZ, Kang DC, Chen Y, Pekarskaya O, Chao W, Volsky DJ and Fisher PB: Identification and cloning of human astrocyte genes displaying elevated expression after infection with HIV-1 or exposure to HIV-1 envelope glycoprotein by rapid subtraction hybridization, RaSH. Oncogene. 21:3592–3602. 2002. View Article : Google Scholar : PubMed/NCBI

7 

Blanco MA, Alečković M, Hua Y, Li T, Wei Y, Xu Z, Cristea IM and Kang Y: Identification of staphylococcal nuclease domain-containing 1 (SND1) as a Metadherin-interacting protein with metastasis-promoting functions. J Biol Chem. 286:19982–19992. 2011. View Article : Google Scholar : PubMed/NCBI

8 

Kang DC, Su ZZ, Sarkar D, Emdad L, Volsky DJ and Fisher PB: Cloning and characterization of HIV-1-inducible astrocyte elevated gene-1, AEG-1. Gene. 353:8–15. 2005. View Article : Google Scholar : PubMed/NCBI

9 

Lee SG, Kang DC, DeSalle R, Sarkar D and Fisher PB: AEG-1/MTDH/LYRIC, the beginning: Initial cloning, structure, expression profile, and regulation of expression. Adv Cancer Res. 120:1–38. 2013. View Article : Google Scholar : PubMed/NCBI

10 

Yoo BK, Emdad L, Lee SG, Su ZZ, Santhekadur P, Chen D, Gredler R, Fisher PB and Sarkar D: Astrocyte elevated gene-1 (AEG-1): A multifunctional regulator of normal and abnormal physiology. Pharmacol Ther. 130:1–8. 2011. View Article : Google Scholar : PubMed/NCBI

11 

Liu HY, Liu CX, Han B, Zhang XY and Sun RP: AEG-1 is associated with clinical outcome in neuroblastoma patients. Cancer Biomark. 11:115–121. 2012. View Article : Google Scholar : PubMed/NCBI

12 

Subramanian A, Kuehn H, Gould J, Tamayo P and Mesirov JP: GSEA-P: A desktop application for gene set enrichment analysis. Bioinformatics. 23:3251–3253. 2007. View Article : Google Scholar : PubMed/NCBI

13 

Tokunaga E, Nakashima Y, Yamashita N, Hisamatsu Y, Okada S, Akiyoshi S, Aishima S, Kitao H, Morita M and Maehara Y: Overexpression of metadherin/MTDH is associated with an aggressive phenotype and a poor prognosis in invasive breast cancer. Breast Cancer. 21:341–349. 2014. View Article : Google Scholar : PubMed/NCBI

14 

Meng X, Brachova P, Yang S, Xiong Z, Zhang Y, Thiel KW and Leslie KK: Knockdown of MTDH sensitizes endometrial cancer cells to cell death induction by death receptor ligand TRAIL and HDAC inhibitor LBH589 co-treatment. PLoS One. 6:e209202011. View Article : Google Scholar : PubMed/NCBI

15 

Meng X, Thiel KW and Leslie KK: Drug resistance mediated by AEG-1/MTDH/LYRIC. Adv Cancer Res. 120:135–157. 2013. View Article : Google Scholar : PubMed/NCBI

16 

Heo J, Lim CK, Whang DR, Shin J, Jeong SY, Park SY, Kwon IC and Kim S: Self-deprotonation and colorization of 1,3-bis(dicyanomethylidene)indan in polar media: A facile route to a minimal polymethine dye for NIR fluorescence imaging. Chemistry. 18:8699–8704. 2012. View Article : Google Scholar : PubMed/NCBI

17 

Yoshihara K, Shahmoradgoli M, Martínez E, Vegesna R, Kim H, Torres-Garcia W, Treviño V, Shen H, Laird PW, Levine DA, et al: Inferring tumour purity and stromal and immune cell admixture from expression data. Nat Commun. 4:26122013. View Article : Google Scholar : PubMed/NCBI

18 

Emdad L, Das SK, Dasgupta S, Hu B, Sarkar D and Fisher PB: AEG-1/MTDH/LYRIC: signaling pathways, downstream genes, interacting proteins, and regulation of tumor angiogenesis. Adv Cancer Res. 120:75–111. 2013. View Article : Google Scholar : PubMed/NCBI

19 

Goldman M, Craft B, Hastie M, Repečka K, McDade F, Kamath A, Banerjee A, Luo Y, Rogers D, Brooks AN, et al: The UCSC Xena platform for public and private cancer genomics data visualization and interpretation. bioRxiv. 3264702019.

20 

Li T, Fu J, Zeng Z, Cohen D, Li J, Chen Q, Li B and Liu XS: TIMER2.0 for analysis of tumor-infiltrating immune cells. Nucleic Acids Res. 48((W1)): W509–W514. 2020. View Article : Google Scholar : PubMed/NCBI

21 

Livak KJ and Schmittgen TD: Analysis of relative gene expression data using real-time quantitative PCR and the 2(−Delta Delta C(T)) method. Methods. 25:402–408. 2001. View Article : Google Scholar : PubMed/NCBI

22 

Szklarczyk D, Gable AL, Nastou KC, Lyon D, Kirsch R, Pyysalo S, Doncheva NT, Legeay M, Fang T, Bork P, et al: The STRING database in 2021: Customizable protein-protein networks, and functional characterization of user-uploaded gene/measurement sets. Nucleic Acids Res. 49((D1)): D605–D612. 2021. View Article : Google Scholar : PubMed/NCBI

23 

Liao Y, Wang J, Jaehnig EJ, Shi Z and Zhang B: WebGestalt 2019: Gene set analysis toolkit with revamped UIs and APIs. Nucleic Acids Res. 47((W1)): W199–W205. 2019. View Article : Google Scholar : PubMed/NCBI

24 

Ogłuszka M, Orzechowska M, Jędroszka D, Witas P and Bednarek AK: Evaluate Cutpoints: Adaptable continuous data distribution system for determining survival in Kaplan-Meier estimator. Comput Methods Programs Biomed. 177:133–139. 2019. View Article : Google Scholar : PubMed/NCBI

25 

Zeng D, Ye Z, Shen R, Yu G, Wu J, Xiong Y, Zhou R, Qiu W, Huang N, Sun L, et al: IOBR: multi-omics immuno-oncology biological research to decode tumor microenvironment and signatures. Front Immunol. 12:6879752021. View Article : Google Scholar : PubMed/NCBI

26 

He J, Ding H, Li H, Pan Z and Chen Q: Intra-tumoral expression of SLC7A11 is associated with immune microenvironment, drug resistance, and prognosis in cancers: A pan-cancer analysis. Front Genet. 12:7708572021. View Article : Google Scholar : PubMed/NCBI

27 

Li L, Yao W, Yan S, Dong X, Lv Z, Jing Q, Wang Q, Ma B, Hao C, Xue D and Wang D: Pan-cancer analysis of prognostic and immune infiltrates for CXCs. Cancers (Basel. 13:41532021. View Article : Google Scholar : PubMed/NCBI

28 

Stenström J, Hedenfalk I and Hagerling C: Regulatory T lymphocyte infiltration in metastatic breast cancer-an independent prognostic factor that changes with tumor progression. Breast Cancer Res. 23:272021. View Article : Google Scholar : PubMed/NCBI

29 

Ren L, Yi J, Yang Y, Li W, Zheng X, Liu J, Li S, Yang H, Zhang Y, Ge B, et al: Systematic pan-cancer analysis identifies APOC1 as an immunological biomarker which regulates macrophage polarization and promotes tumor metastasis. Pharmacol Res. 183:1063762022. View Article : Google Scholar : PubMed/NCBI

30 

Shan L, Lu Y, Song Y, Zhu X, Xiang CC, Zuo ED and Cheng X: Identification of nine M6A-related long noncoding RNAs as prognostic signatures associated with oxidative stress in oral cancer based on data from the cancer genome atlas. Oxid Med Cell Longev. 2022:95298142022. View Article : Google Scholar : PubMed/NCBI

31 

Niwa N, Tanaka N, Hongo H, Miyazaki Y, Takamatsu K, Mizuno R, Kikuchi E, Mikami S, Kosaka T and Oya M: TNFAIP2 expression induces epithelial-to-mesenchymal transition and confers platinum resistance in urothelial cancer cells. Lab Invest. 99:1702–1713. 2019. View Article : Google Scholar : PubMed/NCBI

32 

Jiao Y, Yang H, Qian J, Gong Y, Liu H, Wu S, Cao L and Tang L: miR-3664-5P suppresses the proliferation and metastasis of gastric cancer by attenuating the NF-κB signaling pathway through targeting MTDH. Int J Oncol. 54:845–858. 2019.PubMed/NCBI

33 

Luo L, Tang H, Ling L, Li N, Jia X, Zhang Z, Wang X, Shi L, Yin J, Qiu N, et al: LINC01638 lncRNA activates MTDH-Twist1 signaling by preventing SPOP-mediated c-Myc degradation in triple-negative breast cancer. Oncogene. 37:6166–6179. 2018. View Article : Google Scholar : PubMed/NCBI

34 

Qin Y, Wang J, Zhu G, Li G, Tan H, Chen C, Pi L, She L, Chen X, Wei M, et al: CCL18 promotes the metastasis of squamous cell carcinoma of the head and neck through MTDH-NF-κB signalling pathway. J Cell Mol Med. 23:2689–2701. 2019. View Article : Google Scholar : PubMed/NCBI

35 

Yin Q, Han Y, Zhu D, Li Z, Shan S, Jin W, Lu Q and Ren T: miR-145 and miR-497 suppress TGF-β-induced epithelial-mesenchymal transition of non-small cell lung cancer by targeting MTDH. Cancer Cell Int. 18:1052018. View Article : Google Scholar : PubMed/NCBI

36 

Yu C, Liu Y and Qin Z: Metadherin contributes to epithelial-mesenchymal transition and paclitaxel resistance induced by acidic extracellular pH in nasopharyngeal carcinoma. Oncol Lett. 15:3858–3863. 2018.PubMed/NCBI

37 

Li J, Li C, Li H, Zhang T, Hao X, Chang J and Xu Y: MicroRNA-30a-5p suppresses tumor cell proliferation of human renal cancer via the MTDH/PTEN/AKT pathway. Int J Mol Med. 41:1021–1029. 2018.PubMed/NCBI

38 

Zhang F, Huang H, Qin Y, Chen C, She L, Wang J, Huang D, Tang Q, Liu Y, Zhu G and Zhang X: MTDH associates with m6A RNA methylation and predicts cancer response for immune checkpoint treatment. iScience. 24:1031022021. View Article : Google Scholar : PubMed/NCBI

39 

Zhang H, Dai Z, Wu W, Wang Z, Zhang N, Zhang L, Zeng WJ, Liu Z and Cheng Q: Regulatory mechanisms of immune checkpoints PD-L1 and CTLA-4 in cancer. J Exp Clin Cancer Res. 40:1842021. View Article : Google Scholar : PubMed/NCBI

40 

Esfahani K, Roudaia L, Buhlaiga N, Del Rincon SV, Papneja N and Miller WH Jr: A review of cancer immunotherapy: From the past, to the present, to the future. Curr Oncol. 27 (Suppl 2):S87–S97. 2020. View Article : Google Scholar : PubMed/NCBI

41 

Zhang H, Luo YB, Wu W, Zhang L, Wang Z, Dai Z, Feng S, Cao H, Cheng Q and Liu Z: The molecular feature of macrophages in tumor immune microenvironment of glioma patients. Comput Struct Biotechnol J. 19:4603–4618. 2021. View Article : Google Scholar : PubMed/NCBI

42 

Zhang H, Wang Z, Dai Z, Wu W, Cao H, Li S, Zhang N and Cheng Q: Novel Immune Infiltrating cell signature based on cell pair algorithm is a prognostic marker in cancer. Front Immunol. 12:6944902021. View Article : Google Scholar : PubMed/NCBI

43 

Hiam-Galvez KJ, Allen BM and Spitzer MH: Systemic immunity in cancer. Nat Rev Cancer. 21:345–359. 2021. View Article : Google Scholar : PubMed/NCBI

44 

Josefowicz SZ, Lu LF and Rudensky AY: Regulatory T cells: Mechanisms of differentiation and function. Annu Rev Immunol. 30:531–564. 2012. View Article : Google Scholar : PubMed/NCBI

45 

Li C, Jiang P, Wei S, Xu X and Wang J: Regulatory T cells in tumor microenvironment: New mechanisms, potential therapeutic strategies and future prospects. Mol Cancer. 19:1162020. View Article : Google Scholar : PubMed/NCBI

46 

Chen Y, Song Y, Du W, Gong L, Chang H and Zou Z: Tumor-associated macrophages: An accomplice in solid tumor progression. J Biomed Sci. 26:782019. View Article : Google Scholar : PubMed/NCBI

47 

Duan Z and Luo Y: Targeting macrophages in cancer immunotherapy. Signal Transduct Target Ther. 6:1272021. View Article : Google Scholar : PubMed/NCBI

48 

Yin M, Li X, Tan S, Zhou HJ, Ji W, Bellone S, Xu X, Zhang H, Santin AD, Lou G and Min W: Tumor-associated macrophages drive spheroid formation during early transcoelomic metastasis of ovarian cancer. J Clin Invest. 126:4157–4173. 2016. View Article : Google Scholar : PubMed/NCBI

49 

Mantovani A, Marchesi F, Malesci A, Laghi L and Allavena P: Tumour-associated macrophages as treatment targets in oncology. Nat Rev Clin Oncol. 14:399–416. 2017. View Article : Google Scholar : PubMed/NCBI

50 

Galli F, Aguilera JV, Palermo B, Markovic SN, Nisticò P and Signore A: Relevance of immune cell and tumor microenvironment imaging in the new era of immunotherapy. J Exp Clin Cancer Res. 39:892020. View Article : Google Scholar : PubMed/NCBI

51 

Manna D and Sarkar D: Multifunctional role of astrocyte elevated gene-1 (AEG-1) in cancer: Focus on drug resistance. Cancers (Basel). 13:17922021. View Article : Google Scholar : PubMed/NCBI

Related Articles

  • Abstract
  • View
  • Download
  • Twitter
Copy and paste a formatted citation
Spandidos Publications style
Yang L, Han M, Zhao X, Zheng L, Kong F, Zhang S, Jia L, Li X and Wang M: Comprehensive pan‑cancer analysis of MTDH for human tumor prognosis and as an immunological biomarker including breast and kidney cancer. Oncol Lett 28: 349, 2024.
APA
Yang, L., Han, M., Zhao, X., Zheng, L., Kong, F., Zhang, S. ... Wang, M. (2024). Comprehensive pan‑cancer analysis of MTDH for human tumor prognosis and as an immunological biomarker including breast and kidney cancer. Oncology Letters, 28, 349. https://doi.org/10.3892/ol.2024.14482
MLA
Yang, L., Han, M., Zhao, X., Zheng, L., Kong, F., Zhang, S., Jia, L., Li, X., Wang, M."Comprehensive pan‑cancer analysis of MTDH for human tumor prognosis and as an immunological biomarker including breast and kidney cancer". Oncology Letters 28.2 (2024): 349.
Chicago
Yang, L., Han, M., Zhao, X., Zheng, L., Kong, F., Zhang, S., Jia, L., Li, X., Wang, M."Comprehensive pan‑cancer analysis of MTDH for human tumor prognosis and as an immunological biomarker including breast and kidney cancer". Oncology Letters 28, no. 2 (2024): 349. https://doi.org/10.3892/ol.2024.14482
Copy and paste a formatted citation
x
Spandidos Publications style
Yang L, Han M, Zhao X, Zheng L, Kong F, Zhang S, Jia L, Li X and Wang M: Comprehensive pan‑cancer analysis of MTDH for human tumor prognosis and as an immunological biomarker including breast and kidney cancer. Oncol Lett 28: 349, 2024.
APA
Yang, L., Han, M., Zhao, X., Zheng, L., Kong, F., Zhang, S. ... Wang, M. (2024). Comprehensive pan‑cancer analysis of MTDH for human tumor prognosis and as an immunological biomarker including breast and kidney cancer. Oncology Letters, 28, 349. https://doi.org/10.3892/ol.2024.14482
MLA
Yang, L., Han, M., Zhao, X., Zheng, L., Kong, F., Zhang, S., Jia, L., Li, X., Wang, M."Comprehensive pan‑cancer analysis of MTDH for human tumor prognosis and as an immunological biomarker including breast and kidney cancer". Oncology Letters 28.2 (2024): 349.
Chicago
Yang, L., Han, M., Zhao, X., Zheng, L., Kong, F., Zhang, S., Jia, L., Li, X., Wang, M."Comprehensive pan‑cancer analysis of MTDH for human tumor prognosis and as an immunological biomarker including breast and kidney cancer". Oncology Letters 28, no. 2 (2024): 349. https://doi.org/10.3892/ol.2024.14482
Follow us
  • Twitter
  • LinkedIn
  • Facebook
About
  • Spandidos Publications
  • Careers
  • Cookie Policy
  • Privacy Policy
How can we help?
  • Help
  • Live Chat
  • Contact
  • Email to our Support Team