Spandidos Publications Logo
  • About
    • About Spandidos
    • Aims and Scopes
    • Abstracting and Indexing
    • Editorial Policies
    • Reprints and Permissions
    • Job Opportunities
    • Terms and Conditions
    • Contact
  • Journals
    • All Journals
    • Oncology Letters
      • Oncology Letters
      • Information for Authors
      • Editorial Policies
      • Editorial Board
      • Aims and Scope
      • Abstracting and Indexing
      • Bibliographic Information
      • Archive
    • International Journal of Oncology
      • International Journal of Oncology
      • Information for Authors
      • Editorial Policies
      • Editorial Board
      • Aims and Scope
      • Abstracting and Indexing
      • Bibliographic Information
      • Archive
    • Molecular and Clinical Oncology
      • Molecular and Clinical Oncology
      • Information for Authors
      • Editorial Policies
      • Editorial Board
      • Aims and Scope
      • Abstracting and Indexing
      • Bibliographic Information
      • Archive
    • Experimental and Therapeutic Medicine
      • Experimental and Therapeutic Medicine
      • Information for Authors
      • Editorial Policies
      • Editorial Board
      • Aims and Scope
      • Abstracting and Indexing
      • Bibliographic Information
      • Archive
    • International Journal of Molecular Medicine
      • International Journal of Molecular Medicine
      • Information for Authors
      • Editorial Policies
      • Editorial Board
      • Aims and Scope
      • Abstracting and Indexing
      • Bibliographic Information
      • Archive
    • Biomedical Reports
      • Biomedical Reports
      • Information for Authors
      • Editorial Policies
      • Editorial Board
      • Aims and Scope
      • Abstracting and Indexing
      • Bibliographic Information
      • Archive
    • Oncology Reports
      • Oncology Reports
      • Information for Authors
      • Editorial Policies
      • Editorial Board
      • Aims and Scope
      • Abstracting and Indexing
      • Bibliographic Information
      • Archive
    • Molecular Medicine Reports
      • Molecular Medicine Reports
      • Information for Authors
      • Editorial Policies
      • Editorial Board
      • Aims and Scope
      • Abstracting and Indexing
      • Bibliographic Information
      • Archive
    • World Academy of Sciences Journal
      • World Academy of Sciences Journal
      • Information for Authors
      • Editorial Policies
      • Editorial Board
      • Aims and Scope
      • Abstracting and Indexing
      • Bibliographic Information
      • Archive
    • International Journal of Functional Nutrition
      • International Journal of Functional Nutrition
      • Information for Authors
      • Editorial Policies
      • Editorial Board
      • Aims and Scope
      • Abstracting and Indexing
      • Bibliographic Information
      • Archive
    • International Journal of Epigenetics
      • International Journal of Epigenetics
      • Information for Authors
      • Editorial Policies
      • Editorial Board
      • Aims and Scope
      • Abstracting and Indexing
      • Bibliographic Information
      • Archive
    • Medicine International
      • Medicine International
      • Information for Authors
      • Editorial Policies
      • Editorial Board
      • Aims and Scope
      • Abstracting and Indexing
      • Bibliographic Information
      • Archive
  • Articles
  • Information
    • Information for Authors
    • Information for Reviewers
    • Information for Librarians
    • Information for Advertisers
    • Conferences
  • Language Editing
Spandidos Publications Logo
  • About
    • About Spandidos
    • Aims and Scopes
    • Abstracting and Indexing
    • Editorial Policies
    • Reprints and Permissions
    • Job Opportunities
    • Terms and Conditions
    • Contact
  • Journals
    • All Journals
    • Biomedical Reports
      • Information for Authors
      • Editorial Policies
      • Editorial Board
      • Aims and Scope
      • Abstracting and Indexing
      • Bibliographic Information
      • Archive
    • Experimental and Therapeutic Medicine
      • Information for Authors
      • Editorial Policies
      • Editorial Board
      • Aims and Scope
      • Abstracting and Indexing
      • Bibliographic Information
      • Archive
    • International Journal of Epigenetics
      • Information for Authors
      • Editorial Policies
      • Editorial Board
      • Aims and Scope
      • Abstracting and Indexing
      • Bibliographic Information
      • Archive
    • International Journal of Functional Nutrition
      • Information for Authors
      • Editorial Policies
      • Editorial Board
      • Aims and Scope
      • Abstracting and Indexing
      • Bibliographic Information
      • Archive
    • International Journal of Molecular Medicine
      • Information for Authors
      • Editorial Policies
      • Editorial Board
      • Aims and Scope
      • Abstracting and Indexing
      • Bibliographic Information
      • Archive
    • International Journal of Oncology
      • Information for Authors
      • Editorial Policies
      • Editorial Board
      • Aims and Scope
      • Abstracting and Indexing
      • Bibliographic Information
      • Archive
    • Medicine International
      • Information for Authors
      • Editorial Policies
      • Editorial Board
      • Aims and Scope
      • Abstracting and Indexing
      • Bibliographic Information
      • Archive
    • Molecular and Clinical Oncology
      • Information for Authors
      • Editorial Policies
      • Editorial Board
      • Aims and Scope
      • Abstracting and Indexing
      • Bibliographic Information
      • Archive
    • Molecular Medicine Reports
      • Information for Authors
      • Editorial Policies
      • Editorial Board
      • Aims and Scope
      • Abstracting and Indexing
      • Bibliographic Information
      • Archive
    • Oncology Letters
      • Information for Authors
      • Editorial Policies
      • Editorial Board
      • Aims and Scope
      • Abstracting and Indexing
      • Bibliographic Information
      • Archive
    • Oncology Reports
      • Information for Authors
      • Editorial Policies
      • Editorial Board
      • Aims and Scope
      • Abstracting and Indexing
      • Bibliographic Information
      • Archive
    • World Academy of Sciences Journal
      • Information for Authors
      • Editorial Policies
      • Editorial Board
      • Aims and Scope
      • Abstracting and Indexing
      • Bibliographic Information
      • Archive
  • Articles
  • Information
    • For Authors
    • For Reviewers
    • For Librarians
    • For Advertisers
    • Conferences
  • Language Editing
Login Register Submit
  • This site uses cookies
  • You can change your cookie settings at any time by following the instructions in our Cookie Policy. To find out more, you may read our Privacy Policy.

    I agree
Search articles by DOI, keyword, author or affiliation
Search
Advanced Search
presentation
Oncology Letters
Join Editorial Board Propose a Special Issue
Print ISSN: 1792-1074 Online ISSN: 1792-1082
Journal Cover
August-2024 Volume 28 Issue 2

Full Size Image

Sign up for eToc alerts
Recommend to Library

Journals

International Journal of Molecular Medicine

International Journal of Molecular Medicine

International Journal of Molecular Medicine is an international journal devoted to molecular mechanisms of human disease.

International Journal of Oncology

International Journal of Oncology

International Journal of Oncology is an international journal devoted to oncology research and cancer treatment.

Molecular Medicine Reports

Molecular Medicine Reports

Covers molecular medicine topics such as pharmacology, pathology, genetics, neuroscience, infectious diseases, molecular cardiology, and molecular surgery.

Oncology Reports

Oncology Reports

Oncology Reports is an international journal devoted to fundamental and applied research in Oncology.

Experimental and Therapeutic Medicine

Experimental and Therapeutic Medicine

Experimental and Therapeutic Medicine is an international journal devoted to laboratory and clinical medicine.

Oncology Letters

Oncology Letters

Oncology Letters is an international journal devoted to Experimental and Clinical Oncology.

Biomedical Reports

Biomedical Reports

Explores a wide range of biological and medical fields, including pharmacology, genetics, microbiology, neuroscience, and molecular cardiology.

Molecular and Clinical Oncology

Molecular and Clinical Oncology

International journal addressing all aspects of oncology research, from tumorigenesis and oncogenes to chemotherapy and metastasis.

World Academy of Sciences Journal

World Academy of Sciences Journal

Multidisciplinary open-access journal spanning biochemistry, genetics, neuroscience, environmental health, and synthetic biology.

International Journal of Functional Nutrition

International Journal of Functional Nutrition

Open-access journal combining biochemistry, pharmacology, immunology, and genetics to advance health through functional nutrition.

International Journal of Epigenetics

International Journal of Epigenetics

Publishes open-access research on using epigenetics to advance understanding and treatment of human disease.

Medicine International

Medicine International

An International Open Access Journal Devoted to General Medicine.

Journal Cover
August-2024 Volume 28 Issue 2

Full Size Image

Sign up for eToc alerts
Recommend to Library

  • Article
  • Citations
    • Cite This Article
    • Download Citation
    • Create Citation Alert
    • Remove Citation Alert
    • Cited By
  • Similar Articles
    • Related Articles (in Spandidos Publications)
    • Similar Articles (Google Scholar)
    • Similar Articles (PubMed)
  • Download PDF
  • Download XML
  • View XML

  • Supplementary Files
    • Supplementary_Data1.pdf
    • Supplementary_Data2.pdf
    • Supplementary_Data3.xlsx
    • Supplementary_Data4.xlsx
Article Open Access

Comprehensive analysis of signaling lymphocyte activation molecule family as a prognostic biomarker and correlation with immune infiltration in clear cell renal cell carcinoma

  • Authors:
    • Na Song
    • Ziwei Wang
    • Pingyu Shi
    • Kai Cui
    • Yanwu Fan
    • Liqun Zeng
    • Wenyu Di
    • Jinsong Li
    • Wei Su
    • Haijun Wang
  • View Affiliations / Copyright

    Affiliations: Department of Pathology, Xinxiang Key Laboratory of Tumor Precision Medicine, The First Affiliated Hospital of Xinxiang Medical University, Weihui, Henan 453100, P.R. China, Department of Pathology, School of Basic Medical Sciences, Xinxiang Medical University, Xinxiang, Henan 453000, P.R. China
    Copyright: © Song et al. This is an open access article distributed under the terms of Creative Commons Attribution License.
  • Article Number: 354
    |
    Published online on: June 3, 2024
       https://doi.org/10.3892/ol.2024.14487
  • Expand metrics +
Metrics: Total Views: 0 (Spandidos Publications: | PMC Statistics: )
Metrics: Total PDF Downloads: 0 (Spandidos Publications: | PMC Statistics: )
Cited By (CrossRef): 0 citations Loading Articles...

This article is mentioned in:



Abstract

Clear cell renal cell carcinoma (ccRCC) is a common type of kidney cancer and accounts for 2‑3% of all cancer cases. Furthermore, a growing number of immunotherapy approaches are being used in antitumor treatment. Signaling lymphocyte activation molecule family (SLAMF) members have been well studied in several cancers, whereas their roles in ccRCC have not been investigated. The present study comprehensively assessed the molecular mechanisms of SLAMF members in ccRCC, performed using The Cancer Genome Atlas database, with analysis of gene transcription, prognosis, biological function, clinical features, tumor‑associated immune cells and the correlation with programmed cell death protein 1/programmed death‑ligand 1 immune checkpoints. Simultaneously, the Tumor Immune Dysfunction and Exclusion algorithm was used to predict the efficacy of immune checkpoint blockade (ICB) therapy in patients with high and low SLAMF expression levels. The results demonstrated that all SLAMF members were highly expressed in ccRCC, and patients with high expression levels of SLAMF1, 4, 7 and 8 had a worse prognosis that those with low expression. SLAMF members were not only highly associated with immune activation but also with immunosuppressive agents. The level of immune cell infiltration was associated with the prognosis of patients with ccRCC with high SLAMF expression. Moreover, high ICB response rates were observed in patients with high expression levels of SMALF1 and 4. In summary, SLAMF members may serve as future potential biomarkers for predicting the prognosis of ccRCC and emerge as a novel immunotherapy target.

Introduction

Renal cell carcinoma (RCC) is one of the most common cancers in the world, ranking sixth and tenth in men and women, respectively (1). Clear cell (cc)RCC accounts for 75–80% of all instances of RCC, with the remaining % comprised of several non-cc cancer subtypes (2,3). The incidence of ccRCC, also known as kidney renal clear cell carcinoma (KIRC), has progressively increased in recent years, accounting for ~5% of adult malignant tumors (4,5). Therefore, its treatment and development warrant increased attention. Early ccRCC is often overlooked by patients due to its mild symptoms, such as fever and fatigue, with ~30% of patients already presenting with metastasis at the time of diagnosis (6–8). Although surgery can be used for tumor removal, ~25% of patients still experience relapse and metastasis (9). The 5-year survival rate is notably high at 90% for early ccRCC but drops to ~33.3% for advanced cases (10).

In recent years, the widespread use of immune checkpoint inhibitors (ICIs) in tumor therapy, especially for ccRCC, has marked revolutionary progress. Immunotherapy demonstrates a significant advantage over conventional chemotherapy, radiation therapy and standard tyrosine kinase inhibitor therapy, either alone or combined with other agents such as nivolumab plus ipilimumab or cabozantinib, pembrolizumab plus axitinib or lenvatinib, and avelumab plus axitinib (11). Additionally, several biological target molecules associated with the diagnosis and prognosis of RCC immunotherapy have been elucidated, including programmed cell death ligand 1 (PD-L1), tumor mutation burden and specific single gene mutations, such as Von Hippel-Lindau, polybromo 1, SET domain containing 2, breast cancer gene 1-associated protein 1 and lysine demethylase 5C. Moreover, DNA-damage repair gene alterations, including common mutations like checkpoint kinase 2, ataxia telangiectasia mutated kinase, MutS homolog 6 and MutY DNA glycosylase, are associated with immunotherapy (12). There are highly infiltrating immune cells in ccRCC, and it was one of the first cancers used in immunotherapy (13); however, the molecular mechanism of ccRCC development is still unclear. Furthermore, the results of a meta-analysis by Santoni et al (14) demonstrated that sex-related differences in the efficacy of ICIs remain an important but undiscussed aspect in cancer immunotherapy trials. In addition, clinical trials should emphasize assessment such as quality of life (15) and European Cancer Organization performance status (16) when evaluating the treatment effect of ICIs in RCC.

The signaling lymphocyte activation molecule family (SLAMF) is a group of receptors that are closely associated with the immune system. They are mainly expressed in hematopoietic cells and immune cells, and they have also been reported in cancer cells (17,18). The family has nine members, including SLAMF1 (CD150), SLAMF2 (CD48), SLAMF3 (CD299; Ly-9), SLAMF4 (CD244, 2B4), SLAMF5 (CD84), SLAMF6 (CD352; Ly108; NTB-A), SLAMF7 (CD319; CRACC; CS1), SLAMF8 (CD353; BLAME) and SLAMF9 (CD84H1; CD2F10; SF2001) (19). Increasing research results indicate that SLAMFs serve a crucial role in tumor immune regulation (18,20). SLAMF1 and SLAMF3 have been reported to be the key genes regulating immune infiltration in ovarian cancer (21). The activation of SLAMF5 upregulates PD-L1 expression and myeloid-derived suppressor cells formation, inhibiting T cell function (22). Reduced SLAMF7 in mouse models leads to decreased programmed cell death protein 1 (PD-1) in CD8+ T cells, reducing T cell failure and tumor progression (23). Additionally, SLAMF4 and SLAMF6 are associated with immune cell exhaustion (24,25). However, the molecular mechanism of SLAMFs in ccRCC remains insufficiently investigated.

In the present study, the expression of SLAMFs in ccRCC was analyzed on the basis of The Cancer Genome Atlas (TCGA) and Genotype-Tissue Expression (GTEx) data. The relationship between SLAMFs expression and prognosis in ccRCC was assessed using the Kaplan-Meier database. Finally, the Tumor Immune Estimation Resource (TIMER) was used to assess the correlation of SLAMFs with immune infiltration. The findings of the present study contribute to the understanding of the molecular mechanisms of SLAMFs in ccRCC development.

Materials and methods

mRNA expression levels of SLAMFs in cancers

TCGA (https://portal.gdc.cancer.gov/) is a comprehensive cancer analysis database that contains data, such as mRNA expression, micro mi(RNA) expression, patient clinical information and methylation. The GTEx portal (https://www.genome.gov/Funded-Programs-Projects/Genotype-Tissue-Expression-Project) serves as a database for transcriptome sequencing of human tissues (26). Data from the TCGA and GTEx databases were downloaded and processed for analysis in the present study (27). The mRNA levels of SLAMFs in 33 cancer and paracancerous tissues were assessed using R software (version 4.2.0; The R Foundation). Additionally, the transcription levels of SALMF1/4/7/8 in ccRCC cell lines were evaluated based on GSE20491 (https://www.ncbi.nlm.nih.gov/geo/query/acc.cgi?acc=GSE20491).

Analysis of SLAMFs with clinical characteristics

Gene Expression Profiling Interactive Analysis (GEPIA)2 (http://gepia2.cancer-pku.cn/#index) is a comprehensive web server designed for large-scale expression profiling and interactive analysis. It encompasses modules such as gene expression modules, prognostic modules and clinical features modules (28). The University of Alabama at Birmingham Cancer data analysis Portal (UALCAN; http://ualcan.path.uab.edu/index.html) is a dedicated portal for facilitating tumor subgroup gene expression and survival analyses (29). The correlations of SLAMFs with clinical features of ccRCC, such as cancer stage, ethnicity, sex, age, tumor grade and lymph node metastasis, were assessed using the GEPIA2 and UALCAN databases.

Analysis of diagnostic value and survival rate

Receiver operating characteristic (ROC) analysis, a widely accepted method for analyzing and comparing diagnostic accuracy (30), was used to assess the diagnostic value of SLAMFs in ccRCC. The area under the curve (AUC) from the ROC curves, indicative of the diagnostic value, was calculated using data from the TCGA database. To evaluate the impact of SLAMFs on survival in cancers, especially ccRCC, the Kaplan-Meier Plotter (http://kmplot.com/analysis) was used. This platform incorporates data on 30,000 genes (mRNA, miRNA and protein) and covers 21 types of tumors (31). The overall survival (OS) of SLAMFs in ccRCC was analyzed using the Kaplan-Meier Plotter with default settings, and the data set of kidney renal clear cell carcinoma (n=530) was used for this analysis.

Analysis of gene mutations and correlation

The cBioPortal website (https://www.cbioportal.org/) serves as a comprehensive database for assessing the genomic features of tumors. Currently, it stores genomic information, such as DNA copy number data, mRNA and miRNA expression data, non-synonymous mutations and protein level and phosphoprotein level data. Gene alterations of SLAMFs were evaluated using the cBioPortal portal (32,33). Furthermore, an analysis of the correlations and co-expression of genes with SLAMFs in ccRCC was performed using the TCGA database. Genes with a correlation coefficient >0.6 and P<0.001 were screened. The intersection of co-expressed genes of SLAMFs was depicted using an online Venn diagram tool (http://bioinformatics.psb.ugent.be/webtools/Venn/). Subsequently, the top 20 co-expressed genes were selected, and their correlations to SLAMFs were plotted.

Gene enrichment analysis

The Gene Ontology (GO) database (http://geneontology.org/) categorizes protein function into three components based on its biological information: Biological process (BP), cellular component (CC) and molecular function (MF). Additionally, the Kyoto Encyclopedia of Genes and Genomes (KEGG) database (https://www.genome.jp/kegg/) was used to assess the pathways associated with the genes. To evaluate the molecular mechanism of ccRCC, GO/KEGG analyses of the co-expressed genes related to SLAMFs were performed. The threshold for GO/KEGG analysis was P.adj<0.05, and the threshold for gene count with the default setting was >1. Furthermore, gene set enrichment analysis (GSEA) of the co-expression genes of SLAMFs was performed (34). The gene sets used for GSEA were obtained from the Molecular Signatures Database (https://www.gsea-msigdb.org/gsea/msigdb/index.jsp).

Analysis of immune cell infiltration and somatic copy number

TIMER (https://cistrome.shinyapps.io/timer) is a web server designed for the comprehensive analysis of tumor-infiltrating immune cells (TIICs) in several cancer types based on TCGA (35). The abundance of TIICs, including B cells, CD4+ T cells, CD8+ T cells, neutrophils, macrophages and dendritic cells, was evaluated using the TIMER portal. The estimate algorithm was used to analyze the immune score in the overall internal environment of ccRCC. Furthermore, the somatic copy number alterations (SCNA) module in TIMER was used to assess the relationship between SLAMFs SCNA and tumor immune-related cell infiltration levels (35). Additionally, the Tumor Immune Dysfunction and Exclusion (TIDE) score was used to assess the efficacy of immune checkpoint blockade (ICB) in ccRCC with high and low expression of SLAMF (4,9,17,21,36).

Correlation analysis of SLAMFs with immunoinhibitory checkpoints

TIMER2.0 (http://timer.cistrome.org/) offers three modules, immunity, exploration and estimation, to assess the associations between immune infiltrates and genetic or clinical features based on the TCGA cohorts (37). In comparison with TIMER, TIMER 2.0 provides more detailed information on immune infiltrates cells. The present study used TIMER 2.0 to evaluate the correlation between three tumor-related immune cells [(M2, Treg and cancer-associated fibroblasts (CAFs)] and the expression of SLAMFs by three algorithms (EPIC, QUANTISEQ and CIBERSORT-ABS). Additionally, using R software (version 4.2.0), the correlations between PD-1, PD-L1, PD-L2 and SLAMF were assessed.

Correlation analysis of SLAMFs with immune-related molecules

Chemokine/chemokine receptors serve a crucial role in the development and homeostasis of the immune system, influencing several immune and inflammatory responses (38). Furthermore, chemokine/chemokine receptors are implicated in several essential steps of tumor metastasis, such as tumor cell adhesion, vascular extravasations, metastatic colonization, angiogenesis and proliferation (39). In addition, major histocompatibility complex (MHC) molecules are key players in antigen presentation and the induction of immune responses (40). Therefore, an analysis was performed to assess the correlations between SLAMFs expression and chemokines/chemokine receptors, as well as with MHC molecules in ccRCC.

Effects of immune cells combined with SLAMFs on the prognosis of ccRCC

The Kaplan-Meier plotter website was used to analyze the impact of SLAMFs on the prognosis of ccRCC considering changes in the content of immune cells. Using the four types of immune cells available in the TIMER database (https://cistrome.shinyapps.io/timer) (35), namely B cells, CD4+ T cells, CD8+ T cells and macrophages, their effects on the prognosis of patients with ccRCC in relation to SLAMFs expression was assessed.

Cell culture and reverse transcription-quantitative polymerase chain reaction (RT-qPCR)

The cell lines were purchased from Pricella (Procell Life Science & Technology Co., Ltd.), and the reverse transcription kit was purchased from Thermo Fisher Scientific, Inc. Human ccRCC 786-O and 769-P cell lines were cultured in an incubator (37°C; 5% CO2) in RPMI 1640 medium containing 10% fetal bovine serum (cat. no. C04001; ViaCell Inc.) and 1% penicillin/streptomycin (cat. no. C0222; Beyotime Institute of Biotechnology) for 2 days. To assess the expression levels of SLAMF1/4/7/8 in the ccRCC cell lines, cell clusters from 786-O and 769-P were extracted. Total RNA was extracted with RNAiso PLUS (cat. no. 9108; Takara Bio, Inc.), and then cDNA was synthesized using the RevertAid First Strand cDNA Synthesis Kit (cat. no. K1622; Thermo Fisher Scientific, Inc.) according to the instructions provided by the manufacturer. qPCR was performed with UltraSYBR Mixture containing high ROX (cat. no. CW2602M; CoWin Biosciences) following the manufacturer's instructions. The mRNA expression of SLAMF members in ccRCC cell lines was assessed using the human kidney HK-2 cell line as control cells and 18S rRNA as an internal reference. The primers for RT-qPCR were designed by PrimerBank (The Massachusetts General Hospital; http://pga.mgh.harvard.edu/primerbank/index.html) (41) and the sequences are as follows: SLAMF1 (NM_003037), sense: 5′-GGAGAACAGTGTCGAGAACAAA-3′ and antisense: 5′-CGTATCCCCAGGGTGAGATTC-3′; SLAMF4 (also known as CD244, NM_001166663), sense: 5′-TCGTGATTCTAAGCGCACTGT-3′ and antisense: 5′-CAGGTTCTTGTGACGTGGGAG-3′; SLAMF7 (NM_021181), sense: 5′-GGCAGCTCACAGGGTCAG-3′ and antisense: 5′-GGGTTGTGTTGAAGGTCCAGA-3′; SLAMF8 (NM_020125), sense: 5′-CTTCTCTGGGAAGATGCAGTG-3′ and antisense: 5′-TTTCGCTGATGTTGGGGGC-3′; 18S rRNA, sense: 5′-GTAACCCGTTGAACCCCATT-3′ and antisense: 5′-CCATCCAATCGGTAGTAGCG-3′ (42). Relative mRNA expression was calculated using the comparative 2−ΔΔCq method (43).

Statistical analysis

All analyses were performed using R software (version 4.2.0; The R Foundation; http://www.r-project.org/) (44), with graph making and statistical analysis using the Xiantao Academic Platform (www.xiantaozi.com) and GraphPad (version 9.5.1). The Wilcoxon rank-sum test was used to analyze differences in expression in Figs. 1A, S1, 5E, 8B and 13. The paired t-test was used to analyze differences in Fig. 1C. One-way ANOVA was performed on the GEPIA website to analyze the differences in gene expression between pathological stage in Fig. 2A-I. One-way ANOVA with Tukey's honestly significant difference test was used for analysis of Fig. 5A-D and F. Spearman's rank was used for correlation analysis. pROC package (version 1.17.0.1) (https://cran.r-project.org/web/packages/pROC/index.html) was used for the ROC curve analysis, whilst the clusterprofiler package (version 3.14.3) was used for enrichment analysis and visualization (45). The estimate package (version 1.0.13) (https://rdrr.io/rforge/estimate/) was used to analyze the immune score (46). P<0.05 was considered to indicate a statistically significant difference.

Figure 1.

Expression of SLAMF in ccRCC and normal tissues. (A) Expression levels of SLAMF1 in 33 tumor and normal tissues. (B) Unpaired and (C) paired tissue expression of SLAMF family in ccRCC. *P<0.05; **P<0.01; ***P<0.001. SLAMF, signaling lymphocyte activation molecule family; ccRCC, clear cell renal cell carcinoma; TPM, transcript per million; ns, not significant.

Figure 5.

Expression of SLAMF members in different tumor stages and cell lines. Associations between SLAMF1, 4, 7 and 8 expression levels with different (A) T, (B) N and (C) M staging, and (D) grading. Differential expression of SLAMF1, 4, 7 and 8 in (E) normal and ccRCC cell lines in GSE20491, and (F) normal (HK-2) and ccRCC cell lines (786-O and 769-P). *P<0.05; **P<0.01; ***P<0.001. SLAMF, signaling lymphocyte activation molecule family; T, tumor; N, node; M, metastasis; G, grade; ccRCC, clear cell renal cell carcinoma; TPM, transcript per million; ns, not significant.

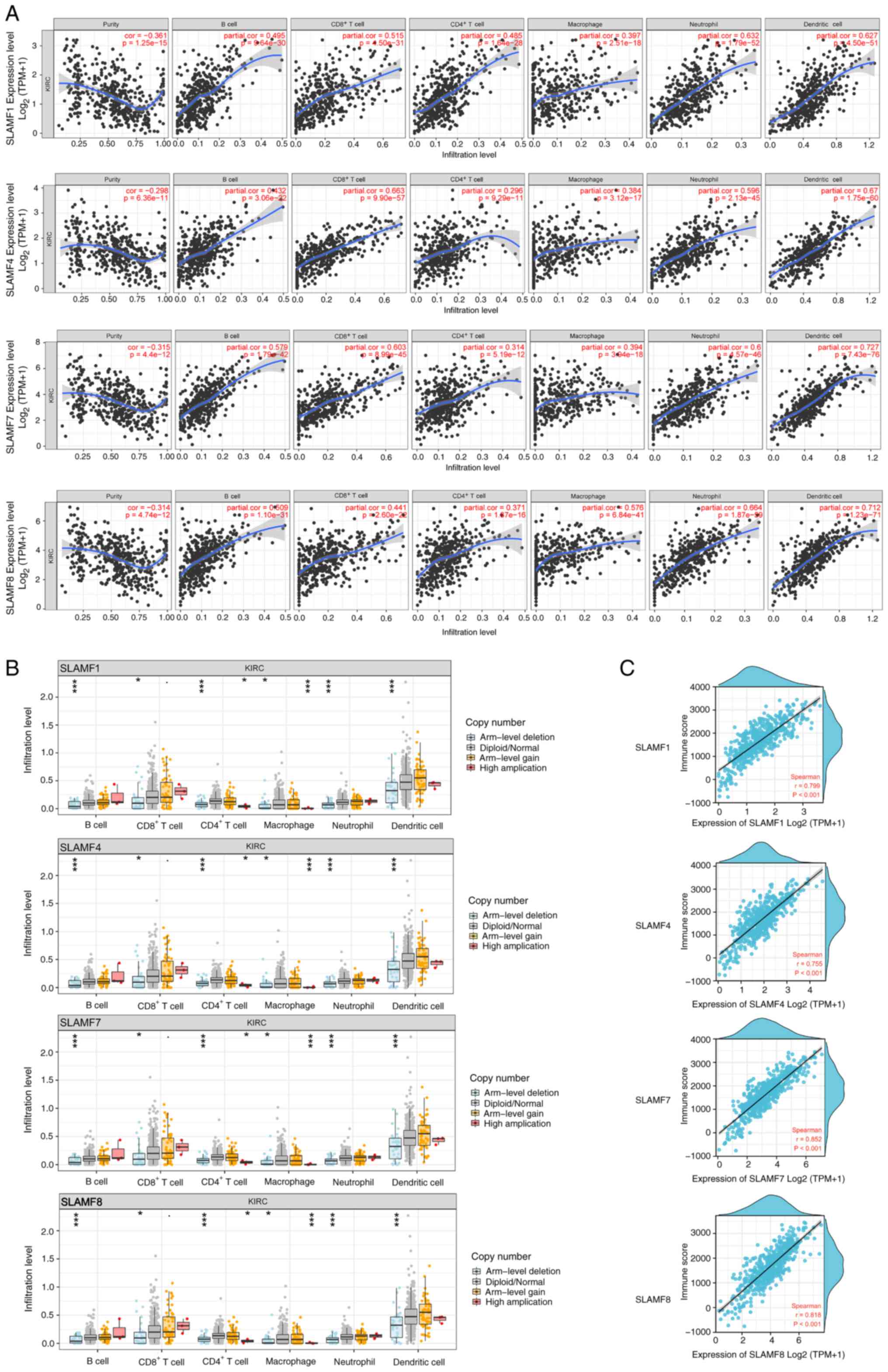
Figure 8.

Immune infiltration analysis of SLAMF members. (A) Correlation between the expression of SLAMF members and the immune infiltration level. (B) Association between the somatic copy number alterations of SLAMF members and immune cell infiltration level in clear cell renal cell carcinoma. (C) Correlation analysis between SLAMF membership and immunity scores. SLAMF1: r=0.799, P<0.001. SLAMF4: r=0.755, P<0.001. SLAMF7: r=0.852, P<0.001. SLAMF8, r=0.818, P<0.001. *P<0.05; ***P<0.001. SLAMF, signaling lymphocyte activation molecule family; TPM, transcript per million; cor, correlation; KIRC, kidney renal clear cell carcinoma.

Figure 13.

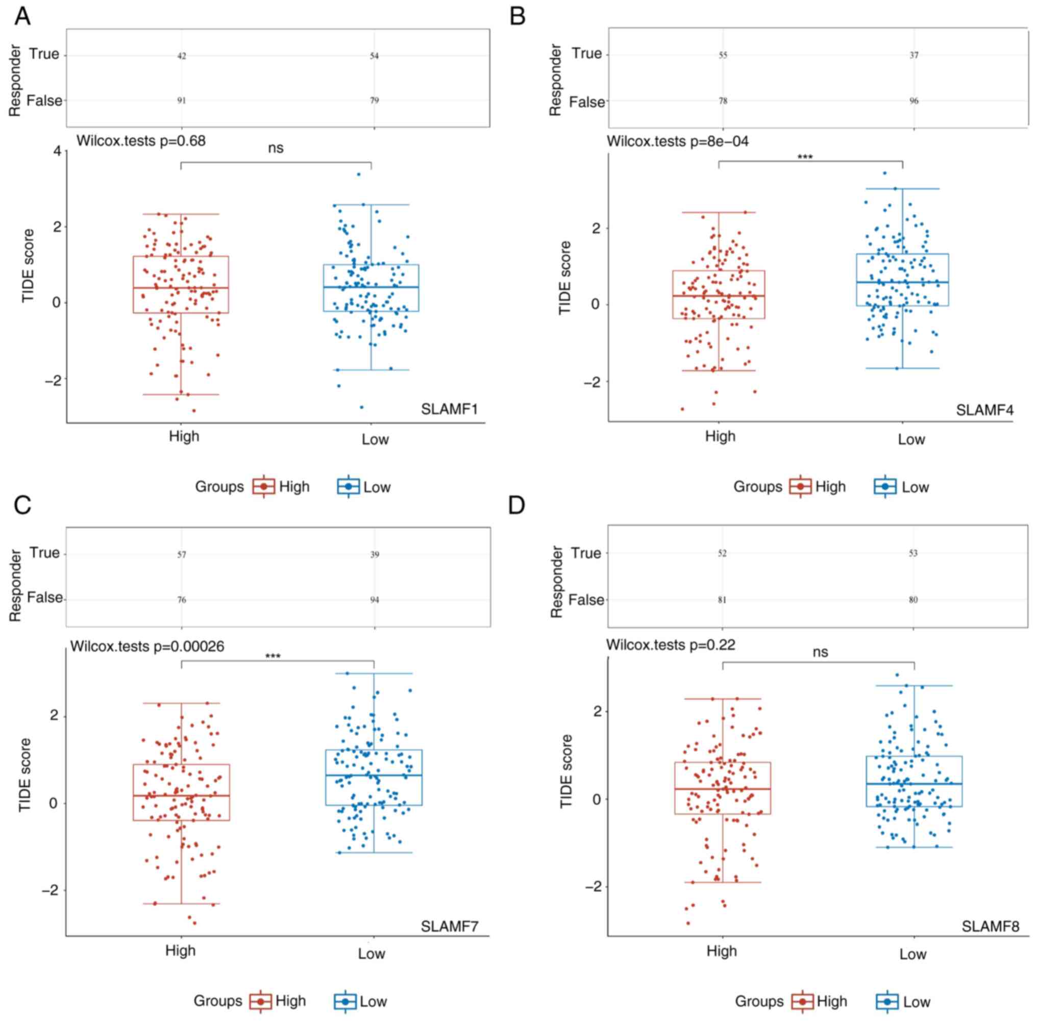
Immunotherapy prediction based on TIDE scores. Evaluation of ICB efficacy based on TIDE algorithm in patients with high and low expression of (A) SLAMF1 (P=0.68), (B) SLAMF4 (P=8×10-4), (C) SLAMF7 (P=0.00026) and (D) SLAMF8 (P=0.22). Red represents the top 25% of high-expression samples and blue represents the top 25% of low-expression samples. TIDE score was inversely proportional to ICB efficacy. ***P<0.001. TIDE, Tumor Immune Dysfunction and Exclusion; SLAMF, signaling lymphocyte activation molecule family; ns, not significant; ICB, immune checkpoint blockade.

Figure 2.

SLAMF expression in different tumor stages and the diagnostic value in ccRCC. Association between ccRCC stage and (A) SLAMF1, (B) SLAMF2, (C) SLAMF3, (D) SLAMF4, (E) SLAMF5, (F) SLAMF6, (G) SLAMF7, (H) SLAMF8 and (I) SLAMF9 expression, with log2(TPM+1) representing the gene transcription level. Diagnostic value of (J) SLAMF1-3, (K) SLAMF4-6 and (L) SLAMF7-9. SLAMF, signaling lymphocyte activation molecule family; ccRCC, clear cell renal cell carcinoma; TPM, transcript per million; FPR, false positive rate; TPR, true positive rate; AUC, area under the curve.

Results

Increased transcription levels of SLAMFs in ccRCC

To compare the expression of the SLAMFs in tumor with normal tissues, the mRNA levels of the SLAMFs were assessed using TCGA and GTEx data. The results revealed significantly elevated expression of SLAMFs in esophageal carcinoma, glioblastoma multiforme, KIRC, low-grade glioma, pancreatic adenocarcinoma, skin cutaneous melanoma and stomach adenocarcinoma compared with corresponding normal tissues (Figs. 1A and SI). Additionally, SLAMFs (excluding SLAMF4) demonstrated significantly high expression in ovarian cancer and testicular cancer compared with normal tissue (Figs. 1A and S1). Moreover, the expression of SLAMFs in ccRCC was analyzed using both paired and unpaired methods. The results demonstrated that the mRNA expression level of SLAMFs in tumor tissues were significantly higher than those in normal tissues (Fig. 1B and C).

SLAMFs are highly associated with clinical features

To assess the association between SLAMFs with clinical characteristics, two online analysis tools were used. The results from the GEPIA2 database indicated that SLAMF3 and 5 demonstrated no statistically significant association with ccRCC staging; however, SLAMF1, 2, 4, 6, 7, 8 and 9 were significantly associated with the staging of ccRCC (Fig. 2A-I). Additionally, results from the UALCAN database indicated that SLAMFs were significantly associated with ethnicity, sex, age, tumor grade, ccRCC subtypes and nodal metastasis status. Compared with lower grade and lower age group, higher expression of SLAMFs was observed with significantly higher tumor grade and age. The ccB subtype in ccRCC demonstrated a significantly stronger association with SLAMF expression compared with the ccA subtype (SLAMF1, 3, 7, 8 and 9) (Table SI). These findings suggest that SLAMFs may contribute to the progression of ccRCC.

Prognosis of SLAMFs and associations among members

The diagnostic value of SLAMFs was assessed using ROC analysis, revealing high diagnostic values for SLAMF1-8 with corresponding AUC values of 0.820, 0.892, 0.884, 0.928, 0.924, 0.907, 0.913 and 0.920, respectively. By contrast, SLAMF9 demonstrated a relatively low diagnostic value, with an AUC value of 0.614 (Fig. 2J-L). Furthermore, to assess the effect of SLAMFs on the survival rate of patients with ccRCC, the effect of high and low expression of SLAMFs on OS were compared (Fig. 3). The results indicated that a high expression of SLAMF1, 4, 7, 8 and 9 was significantly associated with a worse prognosis in ccRCC compared with the low expression groups; however, the expression of SLAMF2, 3, 5 and 6 had no significant association with the prognosis of ccRCC. These findings suggest that certain members of SLAMFs, particularly SLAMF1, 4, 7, 8 and 9, may contribute to a poor prognosis in ccRCC.

Figure 3.

Effects of SLAMF expression on overall survival in patients with ccRCC. Association between the prognosis of patients with ccRCC and the high and low expression of (A) SLAMF1, (B) SLAMF2, (C) SLAMF3, (D) SLAMF4, (E) SLAMF5, (F) SLAMF6, (G) SLAMF7, (H) SLAMF8 and (I) SLAMF9. SLAMF, signaling lymphocyte activation molecule family; ccRCC, clear cell renal cell carcinoma; HR, hazard ratio.

Mutation frequency and related genes in SLAMFs

A comprehensive analysis of the mutation, copy number and structure of the SLAMFs was performed, revealing their primary involvement in missense mutations and amplifications (Fig. 4A). According to the analysis results, the main alteration of SLAMFs gene in ccRCC was amplification, that is, the increase in gene copy number, which was associated with an increase in SLAMFs gene expression. This was consistent with the results shown in Fig. 1. Since SLAMFs have a significant effect on the prognosis of patients with ccRCC, the co-expressed genes of SLAMF1, 4, 7, 8 and 9 were screened. A notably strong correlation was revealed for SLAMF1, 4, 7 and 8 (Fig. 4B). Subsequently, co-expressed genes were screened for each SLAMF in ccRCC, resulting in 463 co-expressed genes identified for SLAMF1, 452 for SLAMF4, 544 for SLAMF7, and 488 co-expressed genes for SLAMF8. In total, 288 co-expressed genes were identified for SLAMF1, 4, 7 and 8 (Fig. 4C). Additionally, the association between SLAMF1, 4, 7 and 8 expression levels with different tumor-node-metastasis staging and grading was analyzed (Fig. 5A-D). In addition, the expression of SLAMF1, 4, 7 and 8 in ccRCC cell lines (786-O and 769-P) was higher compared with that in a normal renal epithelial cell line (HK-2) (Fig. 5E and F). Furthermore, the top 20 genes that were among the 288 co-expressed genes associated with SLAMF1, 4, 7 and 8 were assessed (Fig. 6) (P<0.05).

Figure 4.

Gene alterations and associations among SLAMF members. (A) Alterations of SLAMF mutation, copy number and structure. (B) Correlations among SLAMF1, 4, 7, 8 and 9. (C) Co-expressed genes of SLAMF1, 4, 7 and 8. SLAMF, signaling lymphocyte activation molecule family; TCGA, The Cancer Genome Atlas; CNA, copy number alterations.

Figure 6.

Association between the top 20 co-expressed genes in clear cell renal cell carcinoma with SLAMF members. (A) SLAMF1, (B) SLAMF4, (C) SLAMF7 and (D) SLAMF8. ***P<0.001. SLAMF, signaling lymphocyte activation molecule family; TPM, transcript per million.

SLAMFs are associated with immune activation

GO/KEGG analysis was performed on 288 co-expressed genes associated with SLAMF1, 4, 7 and 8. The GO and BP analysis demonstrated significant associations between T cell activation, regulation of T cell activation, regulation of lymphocyte activation, leukocyte cell-cell adhesion and positive regulation of cell activation and SLAMF co-expression genes. CC analysis highlighted a significant association between T cell receptors, whilst MF analysis reveal a significant association with cytokines/cytokines receptor activity and SLAMF co-expression genes (P.adj<0.05; Fig. 7 and Table SII). KEGG pathway enrichment analysis demonstrated that SLAMFs co-expression genes were significantly associated with cell adhesion molecules (CAMs), hematopoietic cell and helper T 1, 2 and 17 immune cell differentiation, and T cell receptor signaling pathway (Fig. 7). In addition, KEGG enrichment analysis was performed using the top 20 co-expressed genes associated with SLAMF1, 4, 7 and 8 in (P.adj<0.05; Table SII). GSEA indicated involvement in pathways such as the Jak-stat signaling pathway, toll like receptor signaling pathway, B cell receptor signaling pathway and nod like receptor signaling pathway (Table SIII). These findings suggested that SLAMFs and their co-expressed genes may participate in the regulating of the immune system function and contribute to the development of ccRCC.

Figure 7.

Enrichment analysis of signaling lymphocyte activation molecule family co-expressed genes, with the five most significantly items enriched in BP, CC, MF and KEGG gene sets for co-expressed genes. BP, biological process; CC, cellular component; MG, molecular function; KEGG, Kyoto Encyclopedia of Genes and Genomes; MHC, major histocompatibility complex; Th, T helper.

SLAMFs promote the infiltration of immune cells

The TIMER results indicated that SLAMF1, 4, 7 and 8 were positively correlated with infiltration levels of B cells, CD4+ T cells, CD8+ T cells, macrophages, neutrophils and dendritic cells in ccRCC (Fig. 8A). To further assess these findings, the correlations between SLAMF1, 4, 7 and 8 and immune cell gene markers were analyzed, including B cells, CD8+ T cells, T cells, monocytes, tumor-associated macrophages (TAMs), M1 macrophages, M2 macrophages and T cell exhaustion (Table SIV, Table SV, Table SVI, Table SVII). The results demonstrated that SLAMF1, 4, 7 and 8 were significantly positively correlated with gene markers of immune cells. This suggests that SLAMFs can promote immune cell infiltration in the tumor microenvironment (TME). Analysis of SCNA revealed that arm-level deletion of SLAMF1, 4, 7 and 8 was significantly associated with decreased infiltration levels of B cells, CD4+ T cells, CD8+ T cells, macrophages, neutrophils and dendritic cells (Fig. 8B; P<0.001). Moreover, the level of immune infiltration in the ccRCC strongly and significantly correlated with the expression of SLAMF1, 4, 7 and 8 (Fig. 8C). In summary, the results indicate that SLAMF1, 4, 7 and 8 can promote immune cells infiltration in ccRCC.

Association of the SLAMFs with immunoinhibitors

A total of three algorithms were used (EPIC, QUANTISEQ and CIBERSORT-ABS) based on the TIMER database to analyze the correlations between the infiltration levels of M2 macrophages, Treg cells and CAFs in ccRCC and the expression of SLAMFs (Fig. 9). The infiltration levels of M2 macrophages and Treg cells were significantly positively correlated with the expressions of SLAMF1, 4, 7 and 8. Meanwhile, the infiltration level of CAFs was only significantly correlated with the expression of SLAMF1 and 8. Nevertheless, the overall trend indicates a notable upregulation of tumor-related immune cells with increased expression of SLAMF members. Additionally, PD-1 is a crucial immunosuppressive molecule (47), and the results of the present study demonstrated that the expression of SLAMF1, 4, 7 and 8 was significantly positively correlated with the expression of PD-1 and its ligands PD-L1 and PD-L2 in ccRCC (Fig. 10). These findings suggest that SLAMF may inhibit the tumor-killing effect of immune cells via PD-1 and tumor-associated immune cells.

Figure 9.

Correlation between tumor-associated immune cells and SLAMF members in clear cell renal cell carcinoma. Correlation between (A) SLAMF1, (B) SLAMF4, (C) SLAMF7 and (D) SLAMF8 expression with cancer-associated fibroblasts, M2 macrophages and Treg infiltration levels. SLAMF, signaling lymphocyte activation molecule family; TPM, transcript per million; KIRC, kidney renal clear cell carcinoma.

Figure 10.

Correlation between SLAMF members and PDCD1/PD-L1 immune checkpoints. Correlation between (A) SLAMF1, (B) SLAMF4, (C) SLAMF7 and (D) SLAMF8 expression and PDCD1, PD-L1 and PD-L2 expression. SLAMF, signaling lymphocyte activation molecule family; PDCD1, programmed cell death 1; PD-L, programmed death-ligand; TPM, transcript per million.

Association between chemokines/chemokine receptors with SLAMFs

Based on the results of the functional analysis of SLAMFs, the association between cytokines and SLAMFs were further assessed. The findings revealed that the SLAMF1, 4, 7 and 8 were generally positively associated with chemokines/chemokine receptors in ccRCC (Fig. 11A and B). Moreover, C-C motif chemokine ligand (CCL)4, CCL5, C-X-C motif chemokine ligand (CXCL)9, CXCL10, CXCL11, X-C motif chemokine ligand (XCL)1, XCL2, C-C motif chemokine receptor (CCR)1, CCR2, CCR4, CCR5, CCR8, C-X-C motif chemokine receptor (CXCR)3, CXCR6 and X-C motif chemokine receptor 1 were significantly correlated with SLAMF1, 4, 7 and 8 exhibited (r>0.5; P<0.001). As the main molecules in antigen presentation, MHCs were also demonstrated to be significantly positively correlated with SLAMF1, 4, 7 and 8 (P<0.001; Fig. 11C) (48). These results suggest that SLAMFs may promote immune cell infiltration in ccRCC through interactions with chemokines and MHCs.

Figure 11.

Correlation of SLAMF members with immune-related molecules. Correlation between SLAMF1, SLAMF4, SLAMF7, SLAMF8 and (A) chemokines, (B) chemokine receptors and (C) major histocompatibility complex molecules. SLMAF, signaling lymphocyte activation molecule family; CCL, chemokine (C-C motif) ligand; CXCL, chemokine (C-X-C motif) ligand; CX3CL, chemokine (C-X3-C motif) ligand; XCL, chemokine (X-C motif) ligand; HLA, human leukocyte antigen; B2M, β-2 microglobulin; TABPB, transporter associated with antigen processing binding protein.

Increased level of immune cell infiltration affects the prognosis of SLAMFs in ccRCC

A prognosis analysis of SLAMFs were performed in combination with B cells, CD4+ T cells, CD8+ T cells and macrophages in ccRCC (Fig. 12). Forest plots containing hazard ratio (HR) and P-values were used to present the results. The results showed that, in the group with decreased B cell infiltration levels, ccRCC patients with high expression of SLAMF4 and 7 had a better prognosis than those with low expression of SLAMFs. Patients with ccRCC with high expression of SLAMF1, 4, 7 and 8 had a worse prognosis than those with low expression of SLAMFs in the group with enriched CD4+ T cell infiltration levels, whilst those with high expression of SLAMF1, 4 and 7 had better prognosis in the group with decreased CD4+ T cell infiltration levels. In the group with enriched CD8+ T cell infiltration levels, patients with ccRCC had a worse prognosis with high expression of SLAMF1, 7 and 8 than those with low expression of SLAMFs, whilst those with high expression of SLAMF7 had a better prognosis in the group with decreased CD8+ T cells infiltration levels. In the group with enriched macrophage infiltration levels, patients with ccRCC with high expression of SLAMF1, 4, 7 and 8 had a worse prognosis, whereas those with high expression of SLAMF4 and 7 had a better prognosis in the group with decreased macrophages infiltration levels. These results suggest that SLAMFs may impact the prognosis of patients through the level of immune cell infiltration in ccRCC. Furthermore, the high-expression SLAMF4 and 7 groups had significantly lower TIDE scores, compared with the low-expression groups (Fig. 13). The TIDE score was inversely proportional to ICB efficacy, indicating that a high expression of SLAMF4 and 7 was associated with an improved response to ICB therapy in patients with ccRCC.

Figure 12.

Effect of SLAMF members on ccRCC prognosis may be related to the level of immune cell infiltration (B cells, CD4+ T cells, CD8+ T cells and macrophages). Effect of (A) B cells, (B) CD8+ T cells, (C) CD4+ T cells and (D) macrophages on the prognosis of patients with ccRCC with high expression of SLAMF1, SLAMF4, SLAMF7 and SLAMF8. SLAMF, signaling lymphocyte activation molecule family; HR, hazard ratio; CI, confidence interval.

Discussion

With the advent of the era of immune-targeted tumor therapy, an increasing number of SLAMF members, which are associated with the immune system, have been extensively studied in several tumors, including head and neck squamous cell carcinoma, gastric cancer, colorectal cancer, ovarian cancer and chronic lymphocytic leukemia (25,49–53). However, research on the role of SLAMF members in ccRCC has been limited. In the present study, a flow chart of the present research is shown in Fig. 14. In addition, it was demonstrated that SLAMF members were differentially expressed in several cancers relative to normal tissues, and notably, the expression of nine SLAMF members was upregulated in ccRCC, providing a compelling rationale for further investigation. Moreover, the high expression of SLAMF was associated with cancer stage, tumor grade and ccRCC subtype. The results also indicated that a high expression of SLAMF members was associated with poor prognosis in patients with ccRCC.

Figure 14.

Flow chart of the study design. SLAMF, signaling lymphocyte activation molecule family; ccRCC, clear cell renal cell carcinoma; TCGA, The Cancer Genome Atlas; GO, Gene Ontology; KEGG, Kyoto Encyclopedia of Genes and Genomes; PD-1, programmed cell death protein 1; PD-L, programmed death-ligand.

Previous studies reported that SLAMF members strongly bind SLAMF-associated proteins (SAP). They have also identified mutations in SAP in patients with X-linked lymphoproliferative immunodeficiency disease, and reported that reduced SAP exerts inhibitory effects on SLAMF members (54,55). These findings suggest that SLAMF has a regulatory role in the immune system. In the field of cancer, SLAMF members have been reported to have an inhibitory effect on immune responses in the TME, contributing to the immune escape of tumors (50). However, the molecular mechanism of SLAMF members in ccRCC has been rarely studied.

Based on data from TCGA and GTEx, the present study comprehensively explored the biological role of SLAMF in ccRCC for the first time, to the best of our knowledge, including: SLAMF expression and gene changes, clinical characteristics and diagnostic significance, correlation of immune cell infiltration, and prediction of immune checkpoint inhibitor efficacy. The present study lays a theoretical foundation for the future research of SLAMF in ccRCC, especially in immunotherapy. The present study demonstrated that the molecular mechanisms of SLAMF members are associated with immunity, as expected. Furthermore, the pathway enrichment of SLAMF members was associated with CAMs and leukocyte cell-cell adhesion. Cancer migration is a process wherein cancer cells are shed from the primary tumor site and metastasize to distant sites, in which CAMs serve an essential role in this process (56). The metastasis of ccRCC is associated with a poor prognosis for patients with cancer (57), and blocking the metastasis of ccRCC may improve the prognosis. The high expression of SLAMF members may be a factor contributing to ccRCC metastasis and there is evidence that SLAMF members are involved in several physiological and pathological processes, including the regulation of immune responses (58).

In the present study, the high expression of SLAMF members was highly correlated with several immune cells, a finding which is consistent with previous results. There is evidence to suggest that SLAMF1 serves a co-stimulatory role in the activation and differentiation of T and B cells (19), the formation of germinal centers, and antibody production (59,60). Moreover, SLAMF1 is markedly upregulated in CD8+ T cells compared with CD4+ T cells (61). However, in tumor cells, a high expression of SLAMF1 can promote the growth and survival of tumor cells. There are reports that SLAMF1 can mediate the survival and proliferation of tumor cells through the PI3K/Akt signaling pathway, and participate in regulating cell metabolism, proliferation and survival (62,63). SLAMF4 serves a complex role in cancer immunity, acting as an inhibitory immune checkpoint and ‘don't eat me’ receptor on macrophages, hindering tumor cell phagocytosis (64). In CD8+ T cells, particularly in cancers like head and neck squamous cell carcinoma, SLAMF4 expression is notably increased, especially in exhausted T cells expressing other co-inhibitory receptors like PD-1 (50,65). Immunogenic peptides from SLAMF7 antigens activate specific cytotoxic T lymphocyte clones against multiple myeloma (66). In mouse models lacking SLAMF7, tumor growth is slower, and CD8+ T cells express lower levels of PD-1 (23). SLAMF8 is expressed in anaplastic large-cell lymphoma cell lines and serves a role in oncogenic signaling pathways, with knockdown of SLAMF8 associated with a reduction in cell proliferation and an increase in apoptosis (67). High SLAMF8 expression is associated with a worse prognosis in glioma, including reduced OS and chemotherapy resistance (68), but it is correlated with improved efficacy of anti-PD-1 immunotherapy in gastrointestinal cancers (69).

In the present study, based on the gene mutations of SLAMF members, it was demonstrated that the arm-level deletion of SLAMF members was associated with the level of immune cell infiltration in tumors. Furthermore, the effect of the expression of SLAMF members on the prognosis of patients with ccRCC was regulated by immune cells. Specifically, enriched immune cells in patients with ccRCC and high SLAMF expression were associated with a worse prognosis relative to decreased immune cells. Although immune cells resisted tumor cells under normal conditions, the prognosis of ccRCC was poor. Therefore, we hypothesize that tumor cells may inhibit immune cells through several mechanisms to achieve immune escape. The results of the present study demonstrated that the expression of SLAMF was generally positively correlated with the infiltration of CAFs, M2 macrophages and Tregs cells, that is, high expression of SLAMF can promote the infiltration of these cells in the TME. Existing studies had reported that immunosuppressive suppressor cell subsets are transferred to the TME through the secretion of cytokines (including chemokines and interleukins) by CAFs (48,70). Interferon-γ secretion by CD8+ T cells would be inhibited by Tregs, which are immunosuppressive regulatory molecules (71). M2 macrophages, which function as tumor-associated immune macrophages, have also been reported to promote cancer progression in many cancers (72,73). Tregs, CAFs and M2 cells differ from normal immune cells, exerting a negative effect on the immune response. The present study demonstrated that certain SLAMF members inhibited tumor-related immune cell function by promoting the infiltration of tumor immune negative regulatory cells, such as CAFs, M2 macrophages and Tregs cells.

Moreover, PD-1 immunotherapy has made considerable progress in the treatment of several cancers (74). PD-1 mainly binds to two ligands, PD-L1 and PD-L2, participating in the activation of the PD-1 signaling pathway. The activation of the PD-1 signaling pathway can inhibit the activity of T cells, and prevent dendritic cells (DCs) from activating T cells. Therefore, anti-PD-1 treatment is highly beneficial for tumor treatment (75). In the present study, SLAMF members were positively correlated with PD-1 and its ligands PD-L1/2.

Chemokines serve a crucial role in guiding the migration of immune cells. Recent studies have demonstrated that chemokine receptors induce CD8+ T cells and DCs to migrate to the TME by binding to ligands (76). However, Tregs and TAMs are also induced to migrate to the TME, leading to immune tolerance (76). Additionally, chemokines promote tumor progression through several mechanisms, including angiogenesis and metastasis (77). In the present study, the expression of chemokines/chemokine receptors and SLAMF members were positively correlated. Past research has reported that the CCL17/CCL22-CCR4 axis migrated Tregs to the TME; CXCL9/10/11/12-CXCR3/CXCR4 axis migrated CD8+ T cells to the TME; and the CCL2/CCR2 axis migrated TAM to the TME (76). CXCL13+CD8+ T cells could not only exhaust immune cells but also damage the function of CD8+ T cells (78). Furthermore, CCL4 and CCL5 have been reported participate in the proliferation, metastasis and invasion of ccRCC cells (79,80). These findings indicate that although immune cells migrate to the TME, they may inhibit immune function to promote immune escape via chemokines.

In summary, through the analysis of the biological function of SLAMF members in ccRCC, it was demonstrated that SLAMF1, 4, 7 and 8 may serve an important role in ccRCC: They may promote the progression of ccRCC through immune-related pathways and may become new immunotherapeutic targets in the future. The current study has certain limitations that need to be addressed. First, the results are mainly based on bioinformatic analysis of public datasets, and further experimental validation, especially in vivo, as well as validation of clinical samples, are needed to confirm the findings. Second, the expression of SLAMF members, especially SLAMF1, 4, 7 and 8, maybe used as clinical prognostic biomarkers of ccRCC, but the appropriate threshold of their expression levels need to be determined, and the accuracy, feasibility and clinical practicability of expression detection needs to be fully demonstrated in a larger patient population. Third, more clinical trials and population data are needed to further validate the expression of SLAMF members and the efficacy of ICI therapy. Nevertheless, the present study provides valuable insight into the potential role of SLAMF members as prognostic biomarkers for ccRCC and promotes further research into their clinical relevance and therapeutic potential.

Supplementary Material

Supporting Data
Supporting Data
Supporting Data
Supporting Data

Acknowledgements

Not applicable.

Funding

The present work was supported by the Program for Young Key Teachers in Colleges and Universities in Henan Province (grant nos. 2020GGJS150 and 2021GGJS104) and the Key Medical Science and Technology Research Program Project of Henan Province (grant no. 20232028).

Availability of data and materials

The data generated in the present study may be requested from the corresponding author.

Authors' contributions

HW and NS conceived and coordinated the study. HW and NS confirm the authenticity of all the raw data. KC and NS wrote the manuscript. KC, LZ and YF analyzed the data, and made the figures and tables. ZW, WD, JL, WS and PS processed the data. WS and HW reviewed and revised the article. All authors contributed to interpretation of data, manuscript revision and critical discussion. All authors contributed to the article and have read and approved the final manuscript.

Ethics approval and consent to participate

Not applicable.

Patient consent for publication

Not applicable.

Competing of interests

The authors declare that they have no competing interests.

Glossary

Abbreviations

Abbreviations:

AUC

area under curve

BP

biological process

CAF

cancer-associated fibroblast

CAM

cell adhesion molecule

CC

cellular component

RCC

renal cell carcinoma

ccRCC

clear cell RCC

GEPIA

Gene Expression Profiling Interactive Analysis

GO

Gene Ontology

GSEA

gene set enrichment analysis

GTEx

Genotype-Tissue Expression

ICB

immune checkpoint blockade

ICIs

immune checkpoint inhibitors

KEGG

Kyoto Encyclopedia of Genes and Genomes

KIRC

kidney renal clear cell carcinoma

MF

molecular function

MHC

major histocompatibility complex

OS

overall survival

ROC

receiver operating characteristic

SCNA

somatic copy number alteration

SLAMF

signaling lymphocyte activation molecule family member

TAM

tumor-associated macrophage

TCGA

The Cancer Genome Atlas

TIDE

Tumor Immune Dysfunction and Exclusion

TME

tumor microenvironment

References

1 

Siegel RL, Miller KD, Fuchs HE and Jemal A: Cancer statistics, 2021. CA Cancer J Clin. 71:7–33. 2021. View Article : Google Scholar : PubMed/NCBI

2 

Moch H, Cubilla AL, Humphrey PA, Reuter VE and Ulbright TM: The 2016 WHO classification of tumours of the urinary system and male genital organs-part A: Renal, penile, and testicular tumours. Eur Urol. 70:93–105. 2016. View Article : Google Scholar : PubMed/NCBI

3 

Marchetti A, Rosellini M, Mollica V, Rizzo A, Tassinari E, Nuvola G, Cimadamore A, Santoni M, Fiorentino M, Montironi R and Massari F: The molecular characteristics of non-clear cell renal cell carcinoma: What's the story morning glory? Int J Mol Sci. 22:62372021. View Article : Google Scholar : PubMed/NCBI

4 

Jiang J, Han P, Qian J, Zhang S, Wang S, Cao Q and Shao P: Knockdown of ALPK2 blocks development and progression of renal cell carcinoma. Exp Cell Res. 392:1120292020. View Article : Google Scholar : PubMed/NCBI

5 

He YH, Chen C and Shi Z: The biological roles and clinical implications of microRNAs in clear cell renal cell carcinoma. J Cell Physiol. 233:4458–4465. 2018. View Article : Google Scholar : PubMed/NCBI

6 

Gao S, Yan L, Zhang H, Fan X, Jiao X and Shao F: Identification of a metastasis-associated gene signature of clear cell renal cell carcinoma. Front Genet. 11:6034552021. View Article : Google Scholar : PubMed/NCBI

7 

Cochetti G, Cari L, Nocentini G, Maulà V, Suvieri C, Cagnani R, Rossi De Vermandois JA and Mearini E: Detection of urinary miRNAs for diagnosis of clear cell renal cell carcinoma. Sci Rep. 10:212902020. View Article : Google Scholar : PubMed/NCBI

8 

Obeng RC, Arnold RS, Ogan K, Master VA, Pattaras JG, Petros JA and Osunkoya AO: Molecular characteristics and markers of advanced clear cell renal cell carcinoma: Pitfalls due to intratumoral heterogeneity and identification of genetic alterations associated with metastasis. Int J Urol. 27:790–797. 2020. View Article : Google Scholar : PubMed/NCBI

9 

Cros J, Sbidian E, Posseme K, Letierce A, Guettier C, Benoît G and Ferlicot S: Nestin expression on tumour vessels and tumour-infiltrating macrophages define a poor prognosis subgroup of pt1 clear cell renal cell carcinoma. Virchows Arch. 469:331–337. 2016. View Article : Google Scholar : PubMed/NCBI

10 

Janowitz T, Welsh SJ, Zaki K, Mulders P and Eisen T: Adjuvant therapy in renal cell carcinoma-past, present, and future. Semin Oncol. 40:482–491. 2013. View Article : Google Scholar : PubMed/NCBI

11 

Motzer RJ, Jonasch E, Agarwal N, Alva A, Baine M, Beckermann K, Carlo MI, Choueiri TK, Costello BA, Derweesh IH, et al: Kidney cancer, version 3.2022, NCCN clinical practice guidelines in oncology. J Natl Compr Canc Netw. 20:71–90. 2022. View Article : Google Scholar : PubMed/NCBI

12 

Rosellini M, Marchetti A, Mollica V, Rizzo A, Santoni M and Massari F: Prognostic and predictive biomarkers for immunotherapy in advanced renal cell carcinoma. Nat Rev Urol. 20:133–157. 2023. View Article : Google Scholar : PubMed/NCBI

13 

Wang B, Chen D and Hua H: TBC1D3 family is a prognostic biomarker and correlates with immune infiltration in kidney renal clear cell carcinoma. Mol Ther Oncolytics. 22:528–538. 2021. View Article : Google Scholar : PubMed/NCBI

14 

Santoni M, Rizzo A, Mollica V, Matrana MR, Rosellini M, Faloppi L, Marchetti A, Battelli N and Massari F: The impact of gender on the efficacy of immune checkpoint inhibitors in cancer patients: The MOUSEION-01 study. Crit Rev Oncol Hematol. 170:1035962022. View Article : Google Scholar : PubMed/NCBI

15 

Rizzo A, Mollica V, Dall'Olio FG, Ricci AD, Maggio I, Marchetti A, Rosellini M, Santoni M, Ardizzoni A and Massari F: Quality of life assessment in renal cell carcinoma phase II and III clinical trials published between 2010 and 2020: A systematic review. Future Oncol. 17:2671–2681. 2021. View Article : Google Scholar : PubMed/NCBI

16 

Mollica V, Rizzo A, Marchetti A, Tateo V, Tassinari E, Rosellini M, Massafra R, Santoni M and Massari F: The impact of ECOG performance status on efficacy of immunotherapy and immune-based combinations in cancer patients: The MOUSEION-06 study. Clin Exp Med. 23:5039–5049. 2023. View Article : Google Scholar : PubMed/NCBI

17 

Dragovich MA and Mor A: The SLAM family receptors: Potential therapeutic targets for inflammatory and autoimmune diseases. Autoimmun Rev. 17:674–682. 2018. View Article : Google Scholar : PubMed/NCBI

18 

Gunes M, Rosen ST, Shachar I and Gunes EG: Signaling lymphocytic activation molecule family receptors as potential immune therapeutic targets in solid tumors. Front Immunol. 15:12974732024. View Article : Google Scholar : PubMed/NCBI

19 

Farhangnia P, Ghomi SM, Mollazadehghomi S, Nickho H, Akbarpour M and Delbandi AA: SLAM-family receptors come of age as a potential molecular target in cancer immunotherapy. Front Immunol. 14:11741382023. View Article : Google Scholar : PubMed/NCBI

20 

Tojjari A, Giles FJ, Vilbert M, Saeed A and Cavalcante L: SLAM modification as an immune-modulatory therapeutic approach in cancer. Cancers (Basel). 15:48082023. View Article : Google Scholar : PubMed/NCBI

21 

Su R, Jin C, Zhou L, Cao Y, Kuang M, Li L and Xiang J: Construction of a ceRNA network of hub genes affecting immune infiltration in ovarian cancer identified by WGCNA. BMC Cancer. 21:9702021. View Article : Google Scholar : PubMed/NCBI

22 

Lewinsky H, Gunes EG, David K, Radomir L, Kramer MP, Pellegrino B, Perpinial M, Chen J, He TF, Mansour AG, et al: CD84 is a regulator of the immunosuppressive microenvironment in multiple myeloma. JCI Insight. 6:e1416832021.PubMed/NCBI

23 

O'Connell P, Hyslop S, Blake MK, Godbehere S, Amalfitano A and Aldhamen YA: SLAMF7 Signaling reprograms t cells toward exhaustion in the tumor microenvironment. J Immunol. 206:193–205. 2021. View Article : Google Scholar : PubMed/NCBI

24 

Agresta L, Hoebe KHN and Janssen EM: The emerging role of CD244 signaling in immune cells of the tumor microenvironment. Front Immunol. 9:28092018. View Article : Google Scholar : PubMed/NCBI

25 

Yigit B, Wang N, Ten Hacken E, Chen SS, Bhan AK, Suarez-Fueyo A, Katsuyama E, Tsokos GC, Chiorazzi N, Wu CJ, et al: SLAMF6 as a regulator of exhausted CD8+ T cells in cancer. Cancer Immunol Res. 7:1485–1496. 2019. View Article : Google Scholar : PubMed/NCBI

26 

GTEx Consortium: The genotype-tissue expression (GTEx) project. Nat Genet. 45:580–585. 2013. View Article : Google Scholar : PubMed/NCBI

27 

Vivian J, Rao AA, Nothaft FA, Ketchum C, Armstrong J, Novak A, Pfeil J, Narkizian J, Deran AD, Musselman-Brown A, et al: Toil enables reproducible, open source, big biomedical data analyses. Nat Biotechnol. 35:314–316. 2017. View Article : Google Scholar : PubMed/NCBI

28 

Tang Z, Kang B, Li C, Chen T and Zhang Z: GEPIA2: An enhanced web server for large-scale expression profiling and interactive analysis. Nucleic Acids Res. 47((W1)): W556–W560. 2019. View Article : Google Scholar : PubMed/NCBI

29 

Chandrashekar DS, Bashel B, Balasubramanya SAH, Creighton CJ, Ponce-Rodriguez I, Chakravarthi BVSK and Varambally S: UALCAN: A portal for facilitating tumor subgroup gene expression and survival analyses. Neoplasia. 19:649–658. 2017. View Article : Google Scholar : PubMed/NCBI

30 

Obuchowski NA and Bullen JA: Receiver operating characteristic (ROC) curves: Review of methods with applications in diagnostic medicine. Phys Med Biol. 63:07TR012018. View Article : Google Scholar : PubMed/NCBI

31 

Lánczky A and Győrffy B: Web-based survival analysis tool tailored for medical research (KMplot): Development and implementation. J Med Internet Res. 23:e276332021. View Article : Google Scholar : PubMed/NCBI

32 

Cerami E, Gao J, Dogrusoz U, Gross BE, Sumer SO, Aksoy BA, Jacobsen A, Byrne CJ, Heuer ML, Larsson E, et al: The cBio cancer genomics portal: an open platform for exploring multidimensional cancer genomics data. Cancer Discov. 2:401–404. 2012. View Article : Google Scholar : PubMed/NCBI

33 

Gao J, Aksoy BA, Dogrusoz U, Dresdner G, Gross B, Sumer SO, Sun Y, Jacobsen A, Sinha R, Larsson E, et al: Integrative analysis of complex cancer genomics and clinical profiles using the cBioPortal. Sci Signal. 6:pl12013. View Article : Google Scholar : PubMed/NCBI

34 

Subramanian A, Tamayo P, Mootha VK, Mukherjee S, Ebert BL, Gillette MA, Paulovich A, Pomeroy SL, Golub TR, Lander ES and Mesirov JP: Gene set enrichment analysis: A knowledge-based approach for interpreting genome-wide expression profiles. Proc Natl Acad Sci USA. 102:15545–15550. 2005. View Article : Google Scholar : PubMed/NCBI

35 

Li T, Fan J, Wang B, Traugh N, Chen Q, Liu JS, Li B and Liu XS: TIMER: A web server for comprehensive analysis of tumor-infiltrating immune cells. Cancer Res. 77:e108–e110. 2017. View Article : Google Scholar : PubMed/NCBI

36 

Jiang P, Gu S, Pan D, Fu J, Sahu A, Hu X, Li Z, Traugh N, Bu X, Li B, et al: Signatures of T cell dysfunction and exclusion predict cancer immunotherapy response. Nat Med. 24:1550–1558. 2018. View Article : Google Scholar : PubMed/NCBI

37 

Li T, Fu J, Zeng Z, Cohen D, Li J, Chen Q, Li B and Liu XS: TIMER2.0 for analysis of tumor-infiltrating immune cells. Nucleic Acids Res. 48((W1)): W509–W514. 2020. View Article : Google Scholar : PubMed/NCBI

38 

Hughes CE and Nibbs RJB: A guide to chemokines and their receptors. FEBS J. 285:2944–2971. 2018. View Article : Google Scholar : PubMed/NCBI

39 

Kakinuma T and Hwang ST: Chemokines, chemokine receptors, and cancer metastasis. J Leukoc Biol. 79:639–651. 2006. View Article : Google Scholar : PubMed/NCBI

40 

Kotsias F, Cebrian I and Alloatti A: Antigen processing and presentation. Int Rev Cell Mol Biol. 348:69–121. 2019. View Article : Google Scholar : PubMed/NCBI

41 

Wang X, Spandidos A, Wang H and Seed B: PrimerBank: A PCR primer database for quantitative gene expression analysis, 2012 update. Nucleic Acids Res. 40((Database Issue)): D1144–D1149. 2012. View Article : Google Scholar : PubMed/NCBI

42 

Wang H, Song C, Ding Y, Pan X, Ge Z, Tan BH, Gowda C, Sachdev M, Muthusami S, Ouyang H, et al: Transcriptional regulation of JARID1B/KDM5B histone demethylase by ikaros, histone deacetylase 1 (HDAC1), and casein kinase 2 (CK2) in B-cell acute lymphoblastic leukemia. J Biol Chem. 291:4004–4018. 2016. View Article : Google Scholar : PubMed/NCBI

43 

Livak KJ and Schmittgen TD: Analysis of relative gene expression data using real-time quantitative PCR and the 2(−Delta Delta C(T)) method. Methods. 25:402–408. 2001. View Article : Google Scholar : PubMed/NCBI

44 

Chan BKC: Data analysis using R programming. Adv Exp Med Biol. 1082:47–122. 2018. View Article : Google Scholar : PubMed/NCBI

45 

Yu G, Wang LG, Han Y and He QY: clusterProfiler: An R package for comparing biological themes among gene clusters. OMICS. 16:284–287. 2012. View Article : Google Scholar : PubMed/NCBI

46 

Yoshihara K, Shahmoradgoli M, Martínez E, Vegesna R, Kim H, Torres-Garcia W, Treviño V, Shen H, Laird PW, Levine DA, et al: Inferring tumour purity and stromal and immune cell admixture from expression data. Nat Commun. 4:26122013. View Article : Google Scholar : PubMed/NCBI

47 

Han Y, Liu D and Li L: PD-1/PD-L1 pathway: current researches in cancer. Am J Cancer Res. 10:727–742. 2020.PubMed/NCBI

48 

Wen M, Li Y, Qin X, Qin B and Wang Q: Insight into cancer immunity: MHCs, immune cells and commensal microbiota. Cells. 12:18822023. View Article : Google Scholar : PubMed/NCBI

49 

Ma R, Qu X, Che X, Yang B, Li C, Hou K, Guo T, Xiao J and Liu Y: Comparative analysis and in vitro experiments of signatures and prognostic value of immune checkpoint genes in colorectal cancer. Onco Targets Ther. 14:3517–3534. 2021. View Article : Google Scholar : PubMed/NCBI

50 

Agresta L, Lehn M, Lampe K, Cantrell R, Hennies C, Szabo S, Wise-Draper T, Conforti L, Hoebe K and Janssen EM: CD244 represents a new therapeutic target in head and neck squamous cell carcinoma. J Immunother Cancer. 8:e0002452020. View Article : Google Scholar : PubMed/NCBI

51 

Lewinsky H, Barak AF, Huber V, Kramer MP, Radomir L, Sever L, Orr I, Mirkin V, Dezorella N, Shapiro M, et al: CD84 regulates PD-1/PD-L1 expression and function in chronic lymphocytic leukemia. J Clin Invest. 128:5465–5478. 2018. View Article : Google Scholar : PubMed/NCBI

52 

Wu D, Zhang P, Ma J, Xu J, Yang L, Xu W, Que H, Chen M and Xu H: Serum biomarker panels for the diagnosis of gastric cancer. Cancer Med. 8:1576–1583. 2019. View Article : Google Scholar : PubMed/NCBI

53 

Quan Q, Xiong X, Wu S and Yu M: Identification of immune-related key genes in ovarian cancer based on WGCNA. Front Genet. 12:7602252021. View Article : Google Scholar : PubMed/NCBI

54 

Veillette A and Latour S: The SLAM family of immune-cell receptors. Curr Opin Immunol. 15:277–285. 2003. View Article : Google Scholar : PubMed/NCBI

55 

Wu N and Veillette A: SLAM family receptors in normal immunity and immune pathologies. Curr Opin Immunol. 38:45–51. 2016. View Article : Google Scholar : PubMed/NCBI

56 

Smart JA, Oleksak JE and Hartsough EJ: Cell adhesion molecules in plasticity and metastasis. Mol Cancer Res. 19:25–37. 2021. View Article : Google Scholar : PubMed/NCBI

57 

Ishihara M, Hu J, Zhang X, Choi Y, Wong A, Cano-Ruiz C, Zhao R, Tan P, Tso JL and Wu L: Comparing metastatic clear cell renal cell carcinoma model established in mouse kidney and on chicken chorioallantoic membrane. J Vis Exp. 10.3791/60314. 2020. View Article : Google Scholar

58 

Fouquet G, Marcq I, Debuysscher V, Bayry J, Rabbind Singh A, Bengrine A, Nguyen-Khac E, Naassila M and Bouhlal H: Signaling lymphocytic activation molecules Slam and cancers: Friends or foes? Oncotarget. 9:16248–16262. 2018. View Article : Google Scholar : PubMed/NCBI

59 

De Salort J, Sintes J, Llinàs L, Matesanz-Isabel J and Engel P: Expression of SLAM (CD150) cell-surface receptors on human B-cell subsets: From pro-B to plasma cells. Immunol Lett. 134:129–136. 2011. View Article : Google Scholar : PubMed/NCBI

60 

Karampetsou MP, Comte D, Suárez-Fueyo A, Katsuyama E, Yoshida N, Kono M, Kyttaris VC and Tsokos GC: Signaling lymphocytic activation molecule family member 1 engagement inhibits T cell-B cell interaction and diminishes interleukin-6 production and plasmablast differentiation in systemic lupus erythematosus. Arthritis Rheumatol. 71:99–108. 2019. View Article : Google Scholar : PubMed/NCBI

61 

Wang N, Morra M, Wu C, Gullo C, Howie D, Coyle T, Engel P and Terhorst C: CD150 is a member of a family of genes that encode glycoproteins on the surface of hematopoietic cells. Immunogenetics. 53:382–394. 2001. View Article : Google Scholar : PubMed/NCBI

62 

Gordiienko I, Shlapatska L, Kholodniuk V, Sklyarenko L, Gluzman DF, Clark EA and Sidorenko SP: The interplay of CD150 and CD180 receptor pathways contribute to the pathobiology of chronic lymphocytic leukemia B cells by selective inhibition of Akt and MAPK signaling. PLoS One. 12:e01859402017. View Article : Google Scholar : PubMed/NCBI

63 

Yurchenko M, Shlapatska LM, Romanets OL, Ganshevskiy D, Kashuba E, Zamoshnikova A, Ushenin YV, Snopok BA and Sidorenko SP: CD150-mediated Akt signalling pathway in normal and malignant B cells. Exp Oncol. 33:9–18. 2011.PubMed/NCBI

64 

Li D, Xiong W, Wang Y, Feng J, He Y, Du J, Wang J, Yang M, Zeng H, Yang YG, et al: SLAMF3 and SLAMF4 are immune checkpoints that constrain macrophage phagocytosis of hematopoietic tumors. Sci Immunol. 7:eabj55012022.PubMed/NCBI

65 

Mittal R, Wagener M, Breed ER, Liang Z, Yoseph BP, Burd EM, Farris AB III, Coopersmith CM and Ford ML: Phenotypic T cell exhaustion in a murine model of bacterial infection in the setting of pre-existing malignancy. PLoS One. 9:e935232014. View Article : Google Scholar : PubMed/NCBI

66 

Bae J, Song W, Smith R, Daley J, Tai YT, Anderson KC and Munshi NC: A novel immunogenic CS1-specific peptide inducing antigen-specific cytotoxic T lymphocytes targeting multiple myeloma. Br J Haematol. 157:687–701. 2012. View Article : Google Scholar : PubMed/NCBI

67 

Sugimoto A, Kataoka TR, Ito H, Kitamura K, Saito N, Hirata M, Ueshima C, Takei Y, Moriyoshi K, Otsuka Y, et al: SLAM family member 8 is expressed in and enhances the growth of anaplastic large cell lymphoma. Sci Rep. 10:25052020. View Article : Google Scholar : PubMed/NCBI

68 

Zou CY, Guan GF, Zhu C, Liu TQ, Guo Q, Cheng W and Wu AH: Costimulatory checkpoint SLAMF8 is an independent prognosis factor in glioma. CNS Neurosci Ther. 25:333–342. 2019. View Article : Google Scholar : PubMed/NCBI

69 

Zhang Q, Cheng L, Qin Y, Kong L, Shi X, Hu J, Li L, Ding Z, Wang T, Shen J, et al: SLAMF8 expression predicts the efficacy of anti-PD1 immunotherapy in gastrointestinal cancers. Clin Transl Immunology. 10:e13472021. View Article : Google Scholar : PubMed/NCBI

70 

De Jaeghere EA, Denys HG and De Wever O: Fibroblasts fuel immune escape in the tumor microenvironment. Trends Cancer. 5:704–723. 2019. View Article : Google Scholar : PubMed/NCBI

71 

Langhans B, Nischalke HD, Krämer B, Dold L, Lutz P, Mohr R, Vogt A, Toma M, Eis-Hübinger AM, Nattermann J, et al: Role of regulatory T cells and checkpoint inhibition in hepatocellular carcinoma. Cancer Immunol Immunother. 68:2055–2066. 2019. View Article : Google Scholar : PubMed/NCBI

72 

Sumitomo R, Hirai T, Fujita M, Murakami H, Otake Y and Huang CL: M2 tumor-associated macrophages promote tumor progression in non-small-cell lung cancer. Exp Ther Med. 18:4490–4498. 2019.PubMed/NCBI

73 

Tu D, Dou J, Wang M, Zhuang H and Zhang X: M2 macrophages contribute to cell proliferation and migration of breast cancer. Cell Biol Int. 45:831–838. 2021. View Article : Google Scholar : PubMed/NCBI

74 

Wu X, Gu Z, Chen Y, Chen B, Chen W, Weng L and Liu X: Application of PD-1 blockade in cancer immunotherapy. Comput Struct Biotechnol J. 17:661–674. 2019. View Article : Google Scholar : PubMed/NCBI

75 

Ai L, Xu A and Xu J: Roles of PD-1/PD-L1 pathway: Signaling, cancer, and beyond. Adv Exp Med Biol. 1248:33–59. 2020. View Article : Google Scholar : PubMed/NCBI

76 

Kohli K, Pillarisetty VG and Kim TS: Key chemokines direct migration of immune cells in solid tumors. Cancer Gene Ther. 29:10–21. 2022. View Article : Google Scholar : PubMed/NCBI

77 

Marcuzzi E, Angioni R, Molon B and Calì B: Chemokines and chemokine receptors: Orchestrating tumor metastasization. Int J Mol Sci. 20:962018. View Article : Google Scholar : PubMed/NCBI

78 

Dai S, Zeng H, Liu Z, Jin K, Jiang W, Wang Z, Lin Z, Xiong Y, Wang J, Chang Y, et al: Intratumoral CXCL13+CD8+T cell infiltration determines poor clinical outcomes and immunoevasive contexture in patients with clear cell renal cell carcinoma. J Immunother Cancer. 9:e0018232021. View Article : Google Scholar : PubMed/NCBI

79 

Zhang L, Zhang M, Wang L, Li J, Yang T, Shao Q, Liang X, Ma M, Zhang N, Jing M, et al: Identification of CCL4 as an immune-related prognostic biomarker associated with tumor proliferation and the tumor microenvironment in clear cell renal cell carcinoma. Front Oncol. 11:6946642021. View Article : Google Scholar : PubMed/NCBI

80 

Lin J, Yu M, Xu X, Wang Y, Xing H, An J, Yang J, Tang C, Sun D and Zhu Y: Identification of biomarkers related to CD8+ T cell infiltration with gene co-expression network in clear cell renal cell carcinoma. Aging (Albany NY). 12:3694–3712. 2020. View Article : Google Scholar : PubMed/NCBI

Related Articles

  • Abstract
  • View
  • Download
  • Twitter
Copy and paste a formatted citation
Spandidos Publications style
Song N, Wang Z, Shi P, Cui K, Fan Y, Zeng L, Di W, Li J, Su W, Wang H, Wang H, et al: Comprehensive analysis of signaling lymphocyte activation molecule family as a prognostic biomarker and correlation with immune infiltration in clear cell renal cell carcinoma. Oncol Lett 28: 354, 2024.
APA
Song, N., Wang, Z., Shi, P., Cui, K., Fan, Y., Zeng, L. ... Wang, H. (2024). Comprehensive analysis of signaling lymphocyte activation molecule family as a prognostic biomarker and correlation with immune infiltration in clear cell renal cell carcinoma. Oncology Letters, 28, 354. https://doi.org/10.3892/ol.2024.14487
MLA
Song, N., Wang, Z., Shi, P., Cui, K., Fan, Y., Zeng, L., Di, W., Li, J., Su, W., Wang, H."Comprehensive analysis of signaling lymphocyte activation molecule family as a prognostic biomarker and correlation with immune infiltration in clear cell renal cell carcinoma". Oncology Letters 28.2 (2024): 354.
Chicago
Song, N., Wang, Z., Shi, P., Cui, K., Fan, Y., Zeng, L., Di, W., Li, J., Su, W., Wang, H."Comprehensive analysis of signaling lymphocyte activation molecule family as a prognostic biomarker and correlation with immune infiltration in clear cell renal cell carcinoma". Oncology Letters 28, no. 2 (2024): 354. https://doi.org/10.3892/ol.2024.14487
Copy and paste a formatted citation
x
Spandidos Publications style
Song N, Wang Z, Shi P, Cui K, Fan Y, Zeng L, Di W, Li J, Su W, Wang H, Wang H, et al: Comprehensive analysis of signaling lymphocyte activation molecule family as a prognostic biomarker and correlation with immune infiltration in clear cell renal cell carcinoma. Oncol Lett 28: 354, 2024.
APA
Song, N., Wang, Z., Shi, P., Cui, K., Fan, Y., Zeng, L. ... Wang, H. (2024). Comprehensive analysis of signaling lymphocyte activation molecule family as a prognostic biomarker and correlation with immune infiltration in clear cell renal cell carcinoma. Oncology Letters, 28, 354. https://doi.org/10.3892/ol.2024.14487
MLA
Song, N., Wang, Z., Shi, P., Cui, K., Fan, Y., Zeng, L., Di, W., Li, J., Su, W., Wang, H."Comprehensive analysis of signaling lymphocyte activation molecule family as a prognostic biomarker and correlation with immune infiltration in clear cell renal cell carcinoma". Oncology Letters 28.2 (2024): 354.
Chicago
Song, N., Wang, Z., Shi, P., Cui, K., Fan, Y., Zeng, L., Di, W., Li, J., Su, W., Wang, H."Comprehensive analysis of signaling lymphocyte activation molecule family as a prognostic biomarker and correlation with immune infiltration in clear cell renal cell carcinoma". Oncology Letters 28, no. 2 (2024): 354. https://doi.org/10.3892/ol.2024.14487
Follow us
  • Twitter
  • LinkedIn
  • Facebook
About
  • Spandidos Publications
  • Careers
  • Cookie Policy
  • Privacy Policy
How can we help?
  • Help
  • Live Chat
  • Contact
  • Email to our Support Team