Spandidos Publications Logo
  • About
    • About Spandidos
    • Aims and Scopes
    • Abstracting and Indexing
    • Editorial Policies
    • Reprints and Permissions
    • Job Opportunities
    • Terms and Conditions
    • Contact
  • Journals
    • All Journals
    • Oncology Letters
      • Oncology Letters
      • Information for Authors
      • Editorial Policies
      • Editorial Board
      • Aims and Scope
      • Abstracting and Indexing
      • Bibliographic Information
      • Archive
    • International Journal of Oncology
      • International Journal of Oncology
      • Information for Authors
      • Editorial Policies
      • Editorial Board
      • Aims and Scope
      • Abstracting and Indexing
      • Bibliographic Information
      • Archive
    • Molecular and Clinical Oncology
      • Molecular and Clinical Oncology
      • Information for Authors
      • Editorial Policies
      • Editorial Board
      • Aims and Scope
      • Abstracting and Indexing
      • Bibliographic Information
      • Archive
    • Experimental and Therapeutic Medicine
      • Experimental and Therapeutic Medicine
      • Information for Authors
      • Editorial Policies
      • Editorial Board
      • Aims and Scope
      • Abstracting and Indexing
      • Bibliographic Information
      • Archive
    • International Journal of Molecular Medicine
      • International Journal of Molecular Medicine
      • Information for Authors
      • Editorial Policies
      • Editorial Board
      • Aims and Scope
      • Abstracting and Indexing
      • Bibliographic Information
      • Archive
    • Biomedical Reports
      • Biomedical Reports
      • Information for Authors
      • Editorial Policies
      • Editorial Board
      • Aims and Scope
      • Abstracting and Indexing
      • Bibliographic Information
      • Archive
    • Oncology Reports
      • Oncology Reports
      • Information for Authors
      • Editorial Policies
      • Editorial Board
      • Aims and Scope
      • Abstracting and Indexing
      • Bibliographic Information
      • Archive
    • Molecular Medicine Reports
      • Molecular Medicine Reports
      • Information for Authors
      • Editorial Policies
      • Editorial Board
      • Aims and Scope
      • Abstracting and Indexing
      • Bibliographic Information
      • Archive
    • World Academy of Sciences Journal
      • World Academy of Sciences Journal
      • Information for Authors
      • Editorial Policies
      • Editorial Board
      • Aims and Scope
      • Abstracting and Indexing
      • Bibliographic Information
      • Archive
    • International Journal of Functional Nutrition
      • International Journal of Functional Nutrition
      • Information for Authors
      • Editorial Policies
      • Editorial Board
      • Aims and Scope
      • Abstracting and Indexing
      • Bibliographic Information
      • Archive
    • International Journal of Epigenetics
      • International Journal of Epigenetics
      • Information for Authors
      • Editorial Policies
      • Editorial Board
      • Aims and Scope
      • Abstracting and Indexing
      • Bibliographic Information
      • Archive
    • Medicine International
      • Medicine International
      • Information for Authors
      • Editorial Policies
      • Editorial Board
      • Aims and Scope
      • Abstracting and Indexing
      • Bibliographic Information
      • Archive
  • Articles
  • Information
    • Information for Authors
    • Information for Reviewers
    • Information for Librarians
    • Information for Advertisers
    • Conferences
  • Language Editing
Spandidos Publications Logo
  • About
    • About Spandidos
    • Aims and Scopes
    • Abstracting and Indexing
    • Editorial Policies
    • Reprints and Permissions
    • Job Opportunities
    • Terms and Conditions
    • Contact
  • Journals
    • All Journals
    • Biomedical Reports
      • Information for Authors
      • Editorial Policies
      • Editorial Board
      • Aims and Scope
      • Abstracting and Indexing
      • Bibliographic Information
      • Archive
    • Experimental and Therapeutic Medicine
      • Information for Authors
      • Editorial Policies
      • Editorial Board
      • Aims and Scope
      • Abstracting and Indexing
      • Bibliographic Information
      • Archive
    • International Journal of Epigenetics
      • Information for Authors
      • Editorial Policies
      • Editorial Board
      • Aims and Scope
      • Abstracting and Indexing
      • Bibliographic Information
      • Archive
    • International Journal of Functional Nutrition
      • Information for Authors
      • Editorial Policies
      • Editorial Board
      • Aims and Scope
      • Abstracting and Indexing
      • Bibliographic Information
      • Archive
    • International Journal of Molecular Medicine
      • Information for Authors
      • Editorial Policies
      • Editorial Board
      • Aims and Scope
      • Abstracting and Indexing
      • Bibliographic Information
      • Archive
    • International Journal of Oncology
      • Information for Authors
      • Editorial Policies
      • Editorial Board
      • Aims and Scope
      • Abstracting and Indexing
      • Bibliographic Information
      • Archive
    • Medicine International
      • Information for Authors
      • Editorial Policies
      • Editorial Board
      • Aims and Scope
      • Abstracting and Indexing
      • Bibliographic Information
      • Archive
    • Molecular and Clinical Oncology
      • Information for Authors
      • Editorial Policies
      • Editorial Board
      • Aims and Scope
      • Abstracting and Indexing
      • Bibliographic Information
      • Archive
    • Molecular Medicine Reports
      • Information for Authors
      • Editorial Policies
      • Editorial Board
      • Aims and Scope
      • Abstracting and Indexing
      • Bibliographic Information
      • Archive
    • Oncology Letters
      • Information for Authors
      • Editorial Policies
      • Editorial Board
      • Aims and Scope
      • Abstracting and Indexing
      • Bibliographic Information
      • Archive
    • Oncology Reports
      • Information for Authors
      • Editorial Policies
      • Editorial Board
      • Aims and Scope
      • Abstracting and Indexing
      • Bibliographic Information
      • Archive
    • World Academy of Sciences Journal
      • Information for Authors
      • Editorial Policies
      • Editorial Board
      • Aims and Scope
      • Abstracting and Indexing
      • Bibliographic Information
      • Archive
  • Articles
  • Information
    • For Authors
    • For Reviewers
    • For Librarians
    • For Advertisers
    • Conferences
  • Language Editing
Login Register Submit
  • This site uses cookies
  • You can change your cookie settings at any time by following the instructions in our Cookie Policy. To find out more, you may read our Privacy Policy.

    I agree
Search articles by DOI, keyword, author or affiliation
Search
Advanced Search
presentation
Oncology Letters
Join Editorial Board Propose a Special Issue
Print ISSN: 1792-1074 Online ISSN: 1792-1082
Journal Cover
August-2024 Volume 28 Issue 2

Full Size Image

Sign up for eToc alerts
Recommend to Library

Journals

International Journal of Molecular Medicine

International Journal of Molecular Medicine

International Journal of Molecular Medicine is an international journal devoted to molecular mechanisms of human disease.

International Journal of Oncology

International Journal of Oncology

International Journal of Oncology is an international journal devoted to oncology research and cancer treatment.

Molecular Medicine Reports

Molecular Medicine Reports

Covers molecular medicine topics such as pharmacology, pathology, genetics, neuroscience, infectious diseases, molecular cardiology, and molecular surgery.

Oncology Reports

Oncology Reports

Oncology Reports is an international journal devoted to fundamental and applied research in Oncology.

Experimental and Therapeutic Medicine

Experimental and Therapeutic Medicine

Experimental and Therapeutic Medicine is an international journal devoted to laboratory and clinical medicine.

Oncology Letters

Oncology Letters

Oncology Letters is an international journal devoted to Experimental and Clinical Oncology.

Biomedical Reports

Biomedical Reports

Explores a wide range of biological and medical fields, including pharmacology, genetics, microbiology, neuroscience, and molecular cardiology.

Molecular and Clinical Oncology

Molecular and Clinical Oncology

International journal addressing all aspects of oncology research, from tumorigenesis and oncogenes to chemotherapy and metastasis.

World Academy of Sciences Journal

World Academy of Sciences Journal

Multidisciplinary open-access journal spanning biochemistry, genetics, neuroscience, environmental health, and synthetic biology.

International Journal of Functional Nutrition

International Journal of Functional Nutrition

Open-access journal combining biochemistry, pharmacology, immunology, and genetics to advance health through functional nutrition.

International Journal of Epigenetics

International Journal of Epigenetics

Publishes open-access research on using epigenetics to advance understanding and treatment of human disease.

Medicine International

Medicine International

An International Open Access Journal Devoted to General Medicine.

Journal Cover
August-2024 Volume 28 Issue 2

Full Size Image

Sign up for eToc alerts
Recommend to Library

  • Article
  • Citations
    • Cite This Article
    • Download Citation
    • Create Citation Alert
    • Remove Citation Alert
    • Cited By
  • Similar Articles
    • Related Articles (in Spandidos Publications)
    • Similar Articles (Google Scholar)
    • Similar Articles (PubMed)
  • Download PDF
  • Download XML
  • View XML

  • Supplementary Files
    • Supplementary_Data.pdf
Article Open Access

ZBTB20 suppresses tumor growth in glioblastoma through activating the TET1/FAS/caspase‑3 pathway

  • Authors:
    • Ping Duan
    • Bo Li
    • Yifan Zhou
    • Huanhuan Cao
    • Shiyue Chen
    • Ying Xing
  • View Affiliations / Copyright

    Affiliations: Department of Physiology and Neurobiology, College of Medicine, Zhengzhou University, Zhengzhou, Henan 450001, P.R. China
    Copyright: © Duan et al. This is an open access article distributed under the terms of Creative Commons Attribution License.
  • Article Number: 358
    |
    Published online on: June 5, 2024
       https://doi.org/10.3892/ol.2024.14491
  • Expand metrics +
Metrics: Total Views: 0 (Spandidos Publications: | PMC Statistics: )
Metrics: Total PDF Downloads: 0 (Spandidos Publications: | PMC Statistics: )
Cited By (CrossRef): 0 citations Loading Articles...

This article is mentioned in:



Abstract

Zinc finger and BTB domain containing 20 (ZBTB20) is a key transcription repressor that regulates multiple physiological and pathophysiological processes. Thus far, the role of ZBTB20 in glioblastoma (GBM), a World Health Organization grade IV glioma, remains unclear. In the present study, the expression profile data of ZBTB20 in GBM tissues from public databases was analyzed. It was found that ZBTB20 expression in GBM tissues was significantly lower than that measured in lower grade glioma tissues. Furthermore, patients with GBM with lower ZBTB20 expression were associated with a shorter overall survival time. Gain‑ and loss‑of‑function experiments in GBM cells were also performed. The results demonstrated that ZBTB20 overexpression decreased GBM cell proliferation, while ZBTB20 knockdown significantly enhanced it. Cell cycle analysis showed the ZBTB20 overexpression may have inhibited proliferation through cell cycle arrest at the G2/M phase, while ZBTB20 knockdown increased the percentages of cells in both the S phase and G2/M phase. Ten‑eleven translocation 1 (TET1) is an important tumor suppressor involved in the formation of various types of tumor, and it was upregulated in ZBTB20‑overexpressing GBM cells. It was further demonstrated that ZBTB20 activated the TET1/FAS/caspase‑3 pathway. The results of the present study therefore indicated the potential role of ZBTB20 as a tumor suppressor and therapeutic target for GBM.

Introduction

The human zinc finger and BTB domain containing 20 (ZBTB20) gene (also termed DPZF, HOF and Zfp288) is located in chr3q13.31 and encodes a protein composed of 741 amino acids. ZBTB20 is a member of the poxvirus and zinc-finger (POZ) domain and Kruppel-like family of transcription repressors (1,2), which are characterized by a distinct and unique N-terminal BTB/POZ domain and C-terminal DNA-binding zinc finger domains. ZBTB20 participates in various physiological and pathophysiological processes, including glucose metabolism (3), growth regulation (2) and nervous system development (4–6).

The role of ZBTB20 in tumorigenesis is complex. Several studies have identified ZBTB20 as a tumor promoter. The expression of ZBTB20 is increased in hepatocellular carcinoma (HCC) (7,8), gastric carcinoma (9) and non-small cell lung cancer (10) and is correlated with poor prognosis. Increased expression of ZBTB20 in HCC was positively correlated with tumor vein invasion, recurrence and metastasis (7). In HCC (8) and non-small cell lung cancer (10), ZBTB20 promotes cell proliferation by inhibiting forkhead box O1 expression. ZBTB20 knockdown significantly reduces cell proliferation, migration and invasion through induction of IκBα expression and inhibits the NF-κB signaling pathway in gastric cancer cells, whereas overexpression exerts the opposite effects (9). A report has also indicated that ZBTB20 may act as a tumor suppressor gene. ZBTB20 mRNA levels were significantly reduced in primary prostate cancer samples compared with benign tissues, and the recurrence-free survival of patients with tumors expressing low levels of ZBTB20 was markedly reduced (11). ZBTB20 expression is positively associated with the expression of phosphatase and tensin homolog (PTEN) and has a role in human PTEN-regulated tumor suppressor networks (11,12).

Glioma is a type of neuroepithelial tumor and the most common primary intracranial tumor (13). These tumors are graded from I to IV based on morphology and malignant behavior, according to the 2021 World Health Organization (WHO) classification (14). Glioblastoma (GBM), which is classified as a grade IV tumor, has the highest incidence (~46.1%) among all primary malignant brain tumors in the US (15). Liu et al (16) reported that miR-758-5p suppresses glioblastoma proliferation, migration and invasion by targeting ZBTB20. However, the clinical expression profile and role of ZBTB20 in GBM remain to be further explored. The objective of the present study was to investigate the clinical role of ZBTB20 in GBM and identify the possible molecular mechanisms underlying this role. For this purpose, the expression levels of ZBTB20 in glioma specimens were analyzed using publicly available data and the function of ZBTB20 was investigated through in vitro gain- and loss-of-function experiments.

Materials and methods

Cell culture

The human GBM cell lines U251 (cat no. TCHu58) was purchased from the National Collection of Authenticated Cell Cultures in August 2018 and May 2019, respectively. The cell line was authenticated by short tandem repeat analysis and subjected to mycoplasma detection at the National Collection of Authenticated Cell Cultures. 293T cells were provided by the Stem Cell Research Center of Zhengzhou University (Zhengzhou, China) and tested for mycoplasma contamination using a Mycoplasma Detection Kit (Beijing Solarbio Science & Technology Co., Ltd.) at the same institution. The cells were cultured in Dulbecco's Modified Eagle's Medium (DMEM; Hyclone) supplemented with 10% fetal bovine serum (FBS; Biological Industries) and 1% (v/v) penicillin-streptomycin (GIBCO; Thermo Fisher Scientific, Inc.). Cultures were maintained in a 37°C incubator with 5% CO2 and passaged with Trypsin-EDTA (0.25%) (GIBCO; Thermo Fisher Scientific, Inc.).

Lentiviral infection

The GeneCopoeia HIV-Based Lentiviral Expression System, a modified version of the third-generation self-inactivating (SIN) lentiviral vector system, was used to produce lentivirus. ZBTB20 (NM_001164342.2) knock-in and knockdown experiments in U251 cells were performed using a lentiviral system (pReceiver-Lv105 and psi-LVRU6GP; GeneCopoeia, Inc.), with ZBTB20 complementary DNA (cDNA) or short hairpin RNAs (shRNAs) targeting 5′-GCACTGGACTTCAGGATAAGT-3′ (shZBTB20-a), 5′-GCATGTGTCTGACGGATAAGT-3′ (shZBTB20-b) and 5′-GCCAAACACTTCTAGAGAAAT-3′ (shZBTB20-c). Lentivirus packaging was performed using the Lenti-Pac™ HIV Expression Packaging Kit (GeneCopoeia, Inc.). A total of 2 days before transfection, 1.3–1.5×106 293T lentiviral packaging cells were seeded in a 10-cm dish in 10 ml DMEM supplemented with 10% heat-inactivated FBS. In a sterile polypropylene tube, 2.5 µg lentiviral open reading frame/shRNA expression plasmid and 5.0 µl (0.5 µg/µl) Lenti-Pac HIV packaging mix (ratio: 1:1) were diluted in 200 µl Opti-MEM® I (Invitrogen; Thermo Fisher Scientific, Inc.). In a separate tube, 15 µl EndoFectin Lenti was diluted in 200 µl Opti-MEM I. The diluted EndoFectin Lenti reagent was added drop-wise to the DNA solution while the DNA-containing tube was gently vortexed. The mixture was then incubated for 10–25 min at room temperature. The DNA-EndoFectin Lenti complex was added directly to each dish and the cells were incubated in a 37°C incubator with 5% CO2 overnight. The overnight culture medium was then replaced with fresh DMEM supplemented with 2–5% heat-inactivated FBS. TiterBoost reagent (1:500) was added to the culture medium and incubation was continued in a 37°C incubator with 5% CO2. The pseudovirus-containing culture medium was collected in sterile capped tubes 48 h post transfection and the tubes were centrifuged at 500 × g for 10 min at room temperature. The supernatant was then filtered through 0.45-µm polyethersulfone low protein-binding filters. The lentivirus titer was estimated by transduction of U251 cells and the fraction of eGFP fluorescent cells was counted using a fluorescent microscope.

The cells were transduced with lentivirus (MOI 10) in the presence of 5 µg/ml polybrene (MilliporeSigma). After 8–10 h of transduction, the culture medium was replaced. After 72 h of transduction, the cells were selected using 2 µg/ml puromycin (Beijing Solarbio Science & Technology Co., Ltd.) for 2–3 weeks, after which the cells were maintained in culture medium containing 2 µg/ml puromycin. The expression of ZBTB20 in cells was detected by reverse transcription-quantitative polymerase chain reaction (RT-qPCR) and western blotting. The cells transfected with lentivirus containing empty pReceiver-Lv105 (NC group) were used as the control for the ZBTB20 overexpression experiments (ZBTB20 group), and cells transfected with lentivirus containing psi-LVRU6GP with a scramble sequence (5′-GCTTCGCGCCGTAGTCTTA-3′; GeneCopoeia, Inc.; shNC group) were used as the control for the ZBTB20 knockdown experiments (shZBTB20 group).

RT-qPCR

TRIzol (Invitrogen; Thermo Fisher Scientific, Inc.) was added to the U251 cell culture for the extraction of total RNA. First-strand cDNA was prepared using the RT Reagent Kit (Takara Bio, Inc.), according to the manufacturer's instructions. Next, qPCR was performed using diluted cDNA and the One Step SYBR PrimeScript PLUS RT-PCR Kit (Takara Bio, Inc.) with an ABI 7500 fluorescence quantitative PCR system (Applied Biosystems; Thermo Fisher Scientific, Inc.). The primers used in the present study are shown in Table SI. The PCR cycling conditions included an initial holding period at 95°C for 5 min, followed by a two-step PCR program consisting of 40 cycles of 95°C for 5 sec and 60°C for 10 sec. The expression levels were normalized to those of the housekeeping gene, glyceraldehyde-3-phosphate dehydrogenase and analyzed using the 2−ΔΔCq method (17).

Western blot analysis

Cell lysis buffer for Western and IP (Beyotime Institute of Biotechnology) was added to the cultured U251 cells. Cell lysates were collected and centrifuged at 10,000 × g for 5 min at 4°C. The supernatant was taken and the protein concentrations were determined using a Bicinchoninic Acid Protein Assay kit (CoWin Biosciences). The protein was subjected to SDS-PAGE (Shanghai Sangong Pharmaceutical Co., Ltd.) using a PowerPAC HC High-Current Power Supply electrophoresis machine (Bio-Rad Laboratories, Inc.); 6% SDS-PAGE was used for the detection of ten-eleven translocation 1 (TET1), 12% SDS-PAGE was used for the detection of cleaved caspase-3 (CASP3) and 10% SDS-PAGE was used for all other proteins. When detecting ZBTB20 expression in the ZBTB20 overexpression group, 15 µg sample per well was loaded, whereas 30 µg per well was used for all other experiments. After sample loading was completed, a constant voltage of 100V was used to separate proteins. The separated proteins were then transferred to methanol pretreated polyvinylidene fluoride membranes (MilliporeSigma) at 4°C. For TET1, a constant current of 270 mA for 4 h was used and for cleaved CASP3, a constant current of 200 mA for 50 min was used. For all other proteins a constant current of 200 mA for 60 min was used. After membrane transfer, the membrane was incubated in Western Blocking Buffer (Beyotime Institute of Biotechnology) at room temperature for 1 h. The membranes were then washed with Tris-buffered saline with 0.05% Tween-20 three times, 5 min each time. Next, the membranes were separately incubated overnight at 4°C with the following antibodies: Polyclonal rabbit anti-human ZBTB20 (dilution, 1:2,000; cat. no. ab127702; Abcam), polyclonal rabbit anti-TET1 (1:1,000; cat. no. A21766; ABclonal Biotech Co., Ltd.), polyclonal rabbit anti-human FAS (1:1,000; cat. no. A2639; ABclonal Biotech Co., Ltd.), polyclonal rabbit anti-human B-cell lymphoma-2 (BCL2; 1:2,000; cat. no. BA0412; Wuhan Boster Biological Technology, Ltd.), polyclonal rabbit anti-human BCL2 associated X (BAX; 1:2,000, cat. no. BA0315-2; Wuhan Boster Biological Technology, Ltd.), monoclonal rabbit anti-human CASP3 (1:1,000, cat. no. AF1213; Beyotime Institute of Biotechnology), monoclonal rabbit anti-human cleaved CASP3 (1:1,000; cat. no. AF1150; Beyotime Institute of Biotechnology), monoclonal rabbit anti-human phosphorylated-extracellular signal regulated kinase (p-ERK; 1:1,000; cat. no. AP0485; ABclonal Biotech Co., Ltd.), polyclonal rabbit anti-human ERK (1:1,000; cat. no. A16686; ABclonal Biotech Co., Ltd.), monoclonal rabbit anti-human p-cyclic AMP-responsive-element-binding protein (CREB; 1:500; cat. no. ab32096; Abcam), monoclonal mouse anti-human CREB (1:500; cat. no. ab178322; Abcam) and monoclonal rabbit anti-human β-actin (1:10,000; cat. no. AC026; ABclonal Biotech Co., Ltd.). The membranes were then incubated with goat anti-rabbit IgG H&L (HRP) (1:20,000; cat. no. ab205718; Abcam) or goat anti-mouse IgG H&L (HRP) (1:10,000; cat. no. ab205719; Abcam) for 30 min at 37°C. Finally, the bands were visualized using enhanced chemiluminescence (Beyotime Institute of Biotechnology) and the Bio-Rad Gel Doc XR + IMAGELAB system.

Cell proliferation assay

The U251 cells were digested with Trypsin-EDTA (0.25%) (GIBCO; Thermo Fisher Scientific, Inc.) and seeded into a 96-well plate. At 0, 24, 48 and 72 h after seeding, Cell Counting Kit-8 (Beyotime Institute of Biotechnology) solution was added to the wells [1:10 (v/v)]. After incubation for 1 h at 37°C, the optical density at a wavelength of 450 nm was determined through spectrophotometry (Life Science Analyzer: BioMate 3 Spectrophotometer; Thermo Fisher Scientific Inc.).

Cell cycle analysis

The U251 cells were seeded and cultured for 48 h before use. Then the cells were trypsinized and collected by centrifugation at 800 × g for 5 min at room temperature. The cells were washed with cold PBS, collected by centrifugation at 800 × g for 5 min at 4°C and fixed in 70% ethanol at −20°C overnight. After centrifugation at 1,800 × g for 5 min at 4°C, the cells were collected and washed with cold PBS. The cells were again collected by centrifugation at 1,800 × g for 5 min at 4°C and the supernatant was discarded. Next, 200 µl of propidium iodide/RNase staining buffer (cat. no. 550825; BD Pharmingen; BD Biosciences) was added to each tube, mixed and incubated at room temperature for 15 min, avoiding light. A total of three parallel samples were set up for each group. The samples were run on a customized BD LSR II Flow Cytometer (BD Biosciences), and the data were analyzed using FlowJo software (v10.6.2; FlowJo LLC).

Bobcat339 drug treatment

The U251 cells were seeded into a 6-well plate and cultured to ~70% confluency. Subsequently, 30 µM Bobcat339 (Beijing Solarbio Science & Technology Co., Ltd.) was added to the culture medium. After a 24-h incubation in a 37°C incubator at 37°C, the cells were harvested and proteins were extracted for western blotting as aforementioned.

Bioinformatics

TCGA cohorts of mRNA expression and survival data in low-grade glioma (LGG) (18) and GBM (19) were downloaded from University of California Santa Cruz (UCSC) Xena (https://tcga.xenahubs.net; dataset ID: TCGA.GBMLGG.sampleMap/HiSeqV2_PANCAN). TCGA brain LGG and GBM gene expression had been determined by RNAseq, mean-normalized (per gene) across all TCGA cohorts. Values in this dataset are generated at UCSC by combining ‘gene expression RNAseq’ values of all TCGA cohorts and values are then mean-centered per gene, and then, the extracted converted data only belong to this cohort. The mRNA expression and survival data of patients with glioma (DataSet ID: mRNA-array_301) were obtained from the Chinese Glioma Genome Atlas (CGGA; http://www.cgga.org.cn/) (20). The patients with incomplete information were excluded from analysis. Data regarding the association between the expression level of ZBTB20 and other genes were downloaded from the cBioPortal (http://cbioportal.org).

Statistical analysis

Statistical analysis was conducted using SPSS version 19.0 software (IBM Corp.). The correlation between ZBTB20 expression and the clinicopathological parameters of glioma was evaluated through Pearson correlation analysis. Univariate analysis of ZBTB20 expression and survival data was performed using the Kaplan-Meier and log-rank tests. For the in vitro experiments, independent sample t-tests were used for the comparisons between two groups. One-way analysis of variance followed by the Bonferroni test was conducted for the comparison of multiple groups. P<0.05 was considered to indicate a statistically significant difference.

Results

Relationship between ZBTB20 expression and the clinicopathological characteristics of GBM

The analysis based on TCGA data demonstrated that the ZBTB20 mRNA expression level was higher in LGG tissues (including astrocytoma, mixed glioma and oligodendroglioma tissues) vs. GBM (WHO grade IV) tissues (Fig. 1A). The results obtained from the analysis of CGGA and TCGA data were consistent. The expression of ZBTB20 in GBM (WHO grade IV) was significantly lower than that observed in non-GBM (WHO grade II and III) (Table I and Fig. 1C). After sorting patients with primary glioma into the high, middle and low ZBTB20 expression groups, analysis of TCGA data demonstrated that the survival time of the top 33.77% expression group was significantly higher than that of the middle 33.12% and the bottom 33.12% expression groups (Fig. 1B). Furthermore, analysis of the CGGA data demonstrated that the overall survival time of patients in the top 50% expression group was significantly higher than that of the bottom 50% expression group (Fig. 1D).

Figure 1.

Relationship between ZBTB20 expression and the clinicopathological characteristics of GBM. (A) Transcriptional expression of ZBTB20 in glioma tissues based on analysis of TCGA data. (B) Analysis of the effect of ZBTB20 expression on the survival of patients with primary GBM based on analysis of TCGA data. Samples were assigned to the low (bottom 33.12%), middle (middle 33.12%) and high (top 33.77%) groups according to the ZBTB20 expression level. (C) Transcriptional expression of ZBTB20 in glioma tissues based on analysis of CGGA data. (D) Analysis of the effect of ZBTB20 expression on the survival of patients with primary GBM based on analysis of CGGA data. Samples were assigned to the low (bottom 49.59%) and high (top 50.41%) groups according to the ZBTB20 expression level. All survival analyses were conducted using the Kaplan-Meier method. ***P<0.001. GBM, glioblastoma; ZBTB20, zinc finger and BTB domain containing 20; TGGA, The Cancer Genome Atlas; CGGA, Chinese Glioma Genome Atlas.

Table I.

Number of samples in the different WHO grade subgroups.

Table I.

Number of samples in the different WHO grade subgroups.

Tumor typeWHOn
GBMIV124
non-GBMII, III172

[i] GBM, glioblastoma; WHO, World Health Organization.

ZBTB20 inhibits the proliferation of GBM cells

Gain- and loss-of-function experiments in U251 GBM cells verified that ZBTB20 expression was increased in ZBTB20-overexpressing cells (ZBTB20 group) and decreased in ZBTB20-knockdown cells (shZBTB20 group) (Fig. 2A and B). ZBTB20 overexpression significantly repressed cell proliferation, whereas ZBTB20 knockdown exerted the opposite effect (Fig. 2C). Cell cycle analysis showed that ZBTB20 overexpression increased the percentage of cells in the G2/M phase, but not that of cells in S phase (Fig. 2D and E). These findings suggested that ZBTB20 overexpression may inhibit cell proliferation through cell cycle arrest at the G2/M phase. In addition, ZBTB20 knockdown increased the percentages of cells in both the S phase and G2/M phase (Fig. 2D and E).

Figure 2.

ZBTB20 represses the proliferation of glioblastoma cells. Expression of ZBTB20 in U251 cells with ZBTB20 overexpression (A) or ZBTB20 knockdown (B) was detected by western blotting and reverse transcription-quantitative polymerase chain reaction. shZBTB20-c was used in further experiments, where the shZBTB20 group consisted of U251 cells transfected with shZBTB20-c. (C) Cell proliferation was determined using Cell Counting Kit-8. The cell viability of the experimental and control groups at the same time points were compared. The cell cycle of transfected cells was analyzed by (D) flow cytometry, (E) which was quantified and shown as a histogram. All experiments were independent experiments and were repeated three times. Data are presented as the mean ± standard deviation. *P<0.05, **P<0.01 and ***P<0.001 vs. NC. NC, negative control; sh, short hairpin (RNA); ZBTB20, zinc finger and BTB domain containing 20; OD450, optical density at 450 nm.

ZBTB20 promotes apoptosis in GBM cells

To analyze the role of ZBTB20 in apoptosis, the expression levels of BAX, BCL2 and CASP3 in ZBTB20-overexpressing GBM cells were detected, and it was found that ZBTB20 overexpression increased the expression of BAX and cleaved CASP3, whereas it decreased the level of BCL2 (Fig. 3A and B).

Figure 3.

ZBTB20 promotes apoptosis in glioblastoma cells. (A) Western blotting was used to detect BCL2, BAX, CASP3 and cleaved CASP3 expression in ZBTB20-overexpressing U251 cells, (B) the levels of which were semi-quantified and are presented as histograms. The independent experiment was repeated three times. Data are presented as the mean ± standard deviation. *P<0.05. BCL2, B-cell lymphoma-2; BAX, BCL2 associated X; CASP3, caspase-3; NC, negative control; ZBTB20, zinc finger and BTB domain containing 20.

ZBTB20 upregulates TET1/FAS/CASP3 in GBM cells

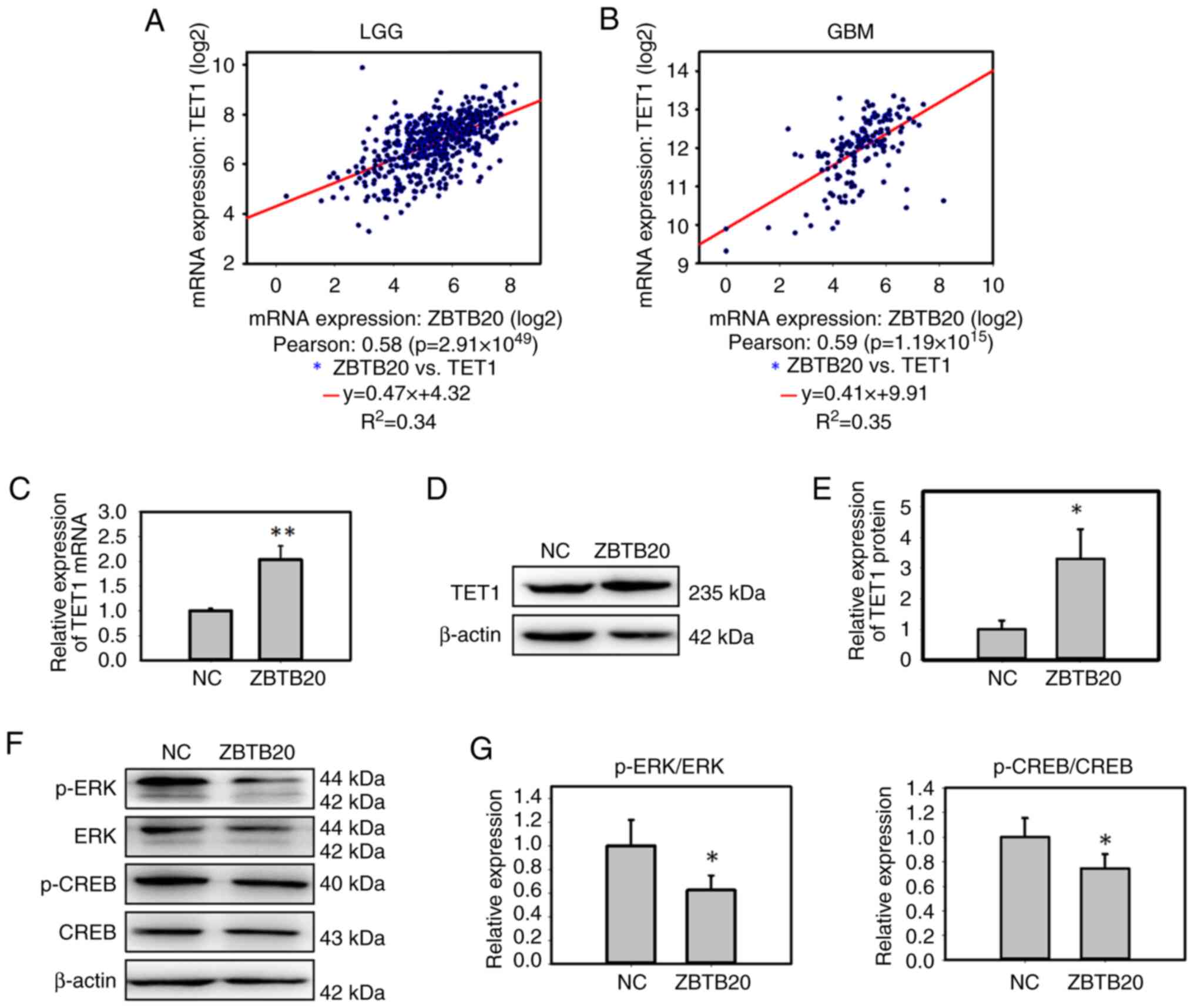
TET1 is a member of the TET family, which are tumor suppressor genes in glioma (21–24). Therefore, the expression levels of ZBTB20 and TET1 in glioma tissues were analyzed, and a positive correlation between the two proteins was found in both GBM and LGG tissues (Fig. 4A and B). In vitro, ZBTB20 overexpression increased TET1 expression in GBM cells at both the mRNA and protein levels (Fig. 4C-E). It was further demonstrated that ZBTB20 overexpression decreased the expression of p-ERK and its downstream signal, p-CREB (Fig. 4F and G), indicating that ZBTB20 may decrease the activity of the ERK signaling pathway. Previous studies have shown that TET1 is transcriptionally suppressed via the ERK signaling pathway in non-malignant and lung cancer cell lines (25,26). Therefore, we hypothesize that ZBTB20 may increase TET1 expression through inactivation of the ERK signaling pathway in GBM cells.

Figure 4.

ZBTB20 increases TET1 expression and decreases the activity of the ERK signaling pathway in GBM cells. Analysis of the correlation between ZBTB20 and TET1 transcriptional expression in (A) LGG and (B) GBM tissues. The results were downloaded from the cBioPortal. Expression of TET1 in ZBTB20-overexpressing U251 cells was determined using (C) reverse transcription-quantitative polymerase chain reaction and (D) western blotting. (E) Histogram of the western blotting analysis of ZBTB20-overexpressing U251 cells. (F) Expression of key genes in the ERK signaling pathway were detected by western blotting, (G) which were semi-quantified and presented as histograms. All experiments were independent experiments and were repeated three times. Data are presented as the mean ± standard deviation. *P<0.05, **P<0.01. ERK, extracellular signal regulated kinase; CREB, cyclic AMP-responsive-element-binding protein; GBM, glioblastoma; LGG, lower grade glioma; NC, negative control; p-, phosphorylated; TET1, ten-eleven translocation 1; ZBTB20, zinc finger and BTB domain containing 20.

A previous study has reported that TET1 can maintain the 5-hydroxymethylcytosine (5-hmC)-modified state of the FAS promoter and hence promote FAS expression (25). The activation of FAS can induce apoptotic signaling and activate CASP8/10/3/6/7, thus initiating the apoptotic process (27,28). In the present study, it was demonstrated that ZBTB20 overexpression increased the expression of FAS both at the mRNA and protein levels in GBM cells (Fig. 5A-C). To study the possible effect of TET1 on FAS expression, the TET1 inhibitor, Bobcat339, was used to treat ZBTB20-overexpressing GBM cells. It was demonstrated that the TET1 inhibitor decreased the activation of FAS/CASP3 and the apoptosis process induced by ZBTB20 overexpression (Fig. 5D-F), indicating that ZBTB20 activated the FAS/CASP3 pathway through TET1.

Figure 5.

ZBTB20 increases the activity of FAS/CASP3 signaling through the TET1 pathway. Expression of FAS in ZBTB20-overexpressing U251 cells was detected using (A) reverse transcription-quantitative polymerase chain reaction and (B) western blotting. (C) Histogram of the western blotting analysis of ZBTB20-overexpressing U251 cells. (D) Expression of key genes in the FAS/CASP3 signaling pathway in ZBTB20-overexpressing U251 cells treated with 30 µM Bobcat339 for 24 h were detected by western blotting, which was semi-quantified and presented as histograms for (E) FAS and (F) cleaved CASP3/CASP3. All experiments were independent experiments and were repeated three times. Data are presented as the mean ± standard deviation. *P<0.05, **P<0.01, ***P<0.001. CASP3, caspase 3; NC, negative control; ZBTB20, zinc finger and BTB domain containing 20.

Discussion

At present, the role of ZBTB20 in glioma is largely unclear. In the present study, it was found that ZBTB20 expression in GBM (the most malignant type of glioma) was lower than that measured in LGG. Furthermore, lower ZBTB20 expression was correlated with a poorer prognosis in patients with GBM. The clinical characteristics of ZBTB20 therefore indicated that ZBTB20 may be a tumor suppressor gene in GBM. The anticancer effect of the ZBTB20 gene was further demonstrated in the present study through gain- and loss-of-function experiments. Overexpression and knockdown of ZBTB20 promoted and suppressed cell proliferation, respectively. These results were inconsistent with those previously reported in a study by Liu et al (16), in which it was demonstrated that ZBTB20 knockdown inhibited the proliferation of glioma cells. This divergence might be due to the use of different experimental methods. For example, Liu et al (16) used transient transfection through the delivery of chemosynthetic ZBTB20 siRNA into glioma cells and drew conclusions based on the short-term effect of ZBTB20 knockdown. By contrast, in the present study, cell models with stable expression of ZBTB20 or shRNA against ZBTB20 were used, which more closely resemble the in vivo condition for tumor formation (a long-term process).

It should be noted that the ZBTB20 gene may play different roles in different tumor types and the mechanisms involved may be different. Based on previous reports, how ZBTB20 inhibits tumor growth in GBM cannot be explained. However, in the present study, an interesting finding in the correlation analysis of gene expression in glioma samples was observed, that is, ZBTB20 was correlated with another tumor suppressor, TET1. TET1 is a member of the TET protein family, which contains three members (TET1, TET2 and TET3) (29). These proteins possess a similar C-terminal catalytic domain, which can catalyze the transformation of 5-methylcytosine into 5-hmC (30). Evidence has indicated that TET1 acts as a tumor suppressor in different glioma types, including GBM. The levels of 5-hmC, the product of TET1 action, were markedly depleted in astrocytomas compared with normal brain (21) and have been associated with poor survival in patients with anaplastic glioma (22) and GBM (23). TET1 expression in GBM cells inhibits tumor formation (24), while downregulation of TET1 promotes glioma cell proliferation and invasion by targeting the Wnt/β-catenin pathway (31). In the present study, to demonstrate a possible regulatory relationship between ZBTB20 and TET1, the expression levels of TET1 and the ERK pathway [which has been shown to transcriptionally inhibit TET1 expression (25,26)] in ZBTB20-overexpressing cells were examined. The results demonstrated that ZBTB20 may promote TET1 expression through inactivation of ERK pathway. It is also worth noting that inhibition of ERK signaling may be involved in the ZBTB20-mediated cell proliferation and apoptosis as a previous study has demonstrated the role of ERK signaling in cell proliferation, differentiation, migration, senescence and apoptosis (32). Further evidence also indicates that ERK signaling is hyperactive in malignant glioma and therefore targeting ERK signaling may be a novel therapeutic strategy for targeting malignant gliomas (33). In addition, the activating pathway of ERK/CREB is associated with the malignant behaviors of GBM cells (34). ERK inhibition in GBM is associated with autophagy activation and tumorigenesis suppression (35). The ERK/CREB signaling pathway also regulates the tumor characteristics of other carcinomas such as acute myoloid leukemia (36) and gastric cancer (37). Based on the aforementioned reports, it may be hypothesized that ZBTB20 inhibits the proliferation and promote the apoptosis of GBM cells by inhibiting the ERK/CREB signaling pathway. However, in the present study, further experiments exploring how ZBTB20 changed the ERK pathway were not performed.

The results of the present study also implied that the TET1/FAS/CASP3 pathway was activated in GBM cells by ZBTB20. FAS, also termed the tumor necrosis factor receptor superfamily 6 gene, encodes a type I transmembrane glycoprotein containing 319 amino acids (38). A previous study has reported that the FAS promoter is maintained in a 5-hmC-modified state by TET1 and hence, it cannot be silenced by methylation (25). The activation of FAS can induce and activate CASP3/6/7/8/9/10, thus initiating the apoptotic process (28,39–42).

Limitations remain in the present study. Although it was demonstrated that the ZBTB20 gene inhibited glioma growth through the TET1/FAS/CASP3 signaling pathway, the mechanism through which ZBTB20 promotes TET1 expression remains unclear. In addition, ZBTB20 is regarded as a transcriptional repressor. However, the genes that ZBTB20 specifically transcriptionally regulates in this process were not identified in the present study. Another limitation of the present study is that there were few observational indicators in the ZBTB20 knockdown group experiments, such as a lack of detection of apoptosis indicators.

In summary, the results of the present study demonstrated that low expression of ZBTB20 was associated with a poorer prognosis in patients with GBM. It was also demonstrated that ZBTB20 inhibited cell proliferation and promoted apoptosis by activating the TET1/FAS/CASP3 pathway in GBM cells. Therefore, ZBTB20 may be a tumor suppressor gene and may serve as a target for the diagnosis and treatment of glioma.

Supplementary Material

Supporting Data

Acknowledgements

Not applicable.

Funding

This project was supported by the Science and Technology Department of Henan Province (grant no. 201403003).

Availability of data and materials

The data generated in the present study may be requested from the corresponding author.

Authors' contributions

PD designed the experimental process and contributed to bioinformatics analyses and cell experiments. YX contributed to the conception of the study and assisted with performing the analysis with constructive discussions. YZ contributed to cellular experiments. BL contributed to cell cycle detection by flow cytometry. HC and SC contributed to molecular biology testing. All authors read and approved the final version of the manuscript. PD and YX confirm the authenticity of all the raw data.

Ethics approval and consent to participate

Not applicable.

Patient consent for publication

Not applicable.

Competing interests

The authors declare that they have no competing interests.

Glossary

Abbreviations

Abbreviations:

CGGA

Chinese Glioma Genome Atlas

TCGA

The Cancer Genome Atlas

TET1

ten-eleven translocation 1

ZBTB20

zinc finger and BTB domain containing 20

GBM

glioblastoma

References

1 

Xie Z, Zhang H, Tsai W, Zhang Y, Du Y, Zhong J, Szpirer C, Zhu M, Cao X, Barton MC, et al: Zinc finger protein ZBTB20 is a key repressor of alpha-fetoprotein gene transcription in liver. Proc Natl Acad Sci USA. 105:10859–10864. 2008. View Article : Google Scholar : PubMed/NCBI

2 

Zhang W, Mi J, Li N, Sui L, Wan T, Zhang J, Chen T and Cao X: Identification and characterization of DPZF, a novel human BTB/POZ zinc finger protein sharing homology to BCL-6. Biochem Biophys Res Commun. 282:1067–1073. 2001. View Article : Google Scholar : PubMed/NCBI

3 

Sutherland AP, Zhang H, Zhang Y, Michaud M, Xie Z, Patti ME, Grusby MJ and Zhang WJ: Zinc finger protein Zbtb20 is essential for postnatal survival and glucose homeostasis. Mol Cell Biol. 29:2804–2815. 2009. View Article : Google Scholar : PubMed/NCBI

4 

Mitchelmore C, Kjaerulff KM, Pedersen HC, Nielsen JV, Rasmussen TE, Fisker MF, Finsen B, Pedersen KM and Jensen NA: Characterization of two novel nuclear BTB/POZ domain zinc finger isoforms. Association with differentiation of hippocampal neurons, cerebellar granule cells, and macroglia. J Biol Chem. 277:7598–7609. 2002. View Article : Google Scholar : PubMed/NCBI

5 

Nielsen JV, Blom JB, Noraberg J and Jensen NA: Zbtb20-induced CA1 pyramidal neuron development and area enlargement in the cerebral midline cortex of mice. Cereb Cortex. 20:1904–1914. 2010. View Article : Google Scholar : PubMed/NCBI

6 

Nielsen JV, Nielsen FH, Ismail R, Noraberg J and Jensen NA: Hippocampus-like corticoneurogenesis induced by two isoforms of the BTB-zinc finger gene Zbtb20 in mice. Development. 134:1133–1140. 2007. View Article : Google Scholar : PubMed/NCBI

7 

Wang Q, Tan YX, Ren YB, Dong LW, Xie ZF, Tang L, Cao D, Zhang WP, Hu HP and Wang HY: Zinc finger protein ZBTB20 expression is increased in hepatocellular carcinoma and associated with poor prognosis. BMC Cancer. 11:2712011. View Article : Google Scholar : PubMed/NCBI

8 

Kan H, Huang Y, Li X, Liu D, Chen J and Shu M: Zinc finger protein ZBTB20 is an independent prognostic marker and promotes tumor growth of human hepatocellular carcinoma by repressing FoxO1. Oncotarget. 7:14336–14349. 2016. View Article : Google Scholar : PubMed/NCBI

9 

Zhang Y, Zhou X, Zhang M, Cheng L, Zhang Y and Wang X: ZBTB20 promotes cell migration and invasion of gastric cancer by inhibiting IkappaBalpha to induce NF-κB activation. Artif Cells Nanomed Biotechnol. 47:3862–3872. 2019. View Article : Google Scholar : PubMed/NCBI

10 

Zhao JG, Ren KM and Tang J: Zinc finger protein ZBTB20 promotes cell proliferation in non-small cell lung cancer through repression of FoxO1. FEBS Lett. 588:4536–4542. 2014. View Article : Google Scholar : PubMed/NCBI

11 

de la Rosa J, Weber J, Friedrich MJ, Li Y, Rad L, Ponstingl H, Liang Q, de Quirós SB, Noorani I, Metzakopian E, et al: A single-copy sleeping beauty transposon mutagenesis screen identifies new PTEN-cooperating tumor suppressor genes. Nat Genet. 49:730–741. 2017. View Article : Google Scholar : PubMed/NCBI

12 

de la Rosa J, Weber J, Rad R, Bradley A and Cadinanos J: Disentangling PTEN-cooperating tumor suppressor gene networks in cancer. Mol Cell Oncol. 4:e13255502017. View Article : Google Scholar : PubMed/NCBI

13 

Lapointe S, Perry A and Butowski NA: Primary brain tumours in adults. Lancet. 392:432–446. 2018. View Article : Google Scholar : PubMed/NCBI

14 

Louis DN, Perry A, Wesseling P, Brat DJ, Cree IA, Figarella-Branger D, Hawkins C, Ng HK, Pfister SM, Reifenberger G, et al: The 2021 WHO classification of tumors of the central nervous system: A summary. Neuro Oncol. 23:1231–1251. 2021. View Article : Google Scholar : PubMed/NCBI

15 

Ostrom QT, Gittleman H, Fulop J, Liu M, Blanda R, Kromer C, Wolinsky Y, Kruchko C and Barnholtz-Sloan JS: CBTRUS statistical report: Primary brain and central nervous system tumors diagnosed in the United States in 2008–2012. Neuro Oncol. 17 (Suppl 4):iv1–iv62. 2015. View Article : Google Scholar : PubMed/NCBI

16 

Liu J, Jiang J, Hui X, Wang W, Fang D and Ding L: Mir-758-5p suppresses glioblastoma proliferation, migration and invasion by targeting ZBTB20. Cell Physiol Biochem. 48:2074–2083. 2018. View Article : Google Scholar : PubMed/NCBI

17 

Livak KJ and Schmittgen TD: Analysis of relative gene expression data using real-time quantitative PCR and the 2(−Delta Delta C(T)) method. Methods. 25:402–408. 2001. View Article : Google Scholar : PubMed/NCBI

18 

Cancer Genome Atlas Research Network, . Brat DJ, Verhaak RG, Aldape KD, Yung WK, Salama SR, Cooper LA, Rheinbay E, Miller CR, Vitucci M, et al: Comprehensive, integrative genomic analysis of diffuse lower-grade gliomas. N Engl J Med. 372:2481–2498. 2015. View Article : Google Scholar : PubMed/NCBI

19 

Brennan CW, Verhaak RG, McKenna A, Campos B, Noushmehr H, Salama SR, Zheng S, Chakravarty D, Sanborn JZ, Berman SH, et al: The somatic genomic landscape of glioblastoma. Cell. 155:462–477. 2013. View Article : Google Scholar : PubMed/NCBI

20 

Zhao Z, Zhang KN, Wang Q, Li G, Zeng F, Zhang Y, Wu F, Chai R, Wang Z, Zhang C, et al: Chinese glioma genome atlas (CGGA): A comprehensive resource with functional genomic data from Chinese glioma patients. Genomics Proteomics Bioinformatics. 19:1–12. 2021. View Article : Google Scholar : PubMed/NCBI

21 

Orr BA, Haffner MC, Nelson WG, Yegnasubramanian S and Eberhart CG: Decreased 5-hydroxymethylcytosine is associated with neural progenitor phenotype in normal brain and shorter survival in malignant glioma. PLoS One. 7:e410362012. View Article : Google Scholar : PubMed/NCBI

22 

Zhang F, Liu Y, Zhang Z, Li J, Wan Y, Zhang L, Wang Y, Li X, Xu Y, Fu X, et al: 5-hydroxymethylcytosine loss is associated with poor prognosis for patients with WHO grade II diffuse astrocytomas. Sci Rep. 6:208822016. View Article : Google Scholar : PubMed/NCBI

23 

Johnson KC, Houseman EA, King JE, von Herrmann KM, Fadul CE and Christensen BC: 5-Hydroxymethylcytosine localizes to enhancer elements and is associated with survival in glioblastoma patients. Nat Commun. 7:131772016. View Article : Google Scholar : PubMed/NCBI

24 

Forloni M, Gupta R, Nagarajan A, Sun LS, Dong Y, Pirazzoli V, Toki M, Wurtz A, Melnick MA, Kobayashi S, et al: Oncogenic EGFR represses the TET1 DNA demethylase to induce silencing of tumor suppressors in cancer cells. Cell Rep. 16:457–471. 2016. View Article : Google Scholar : PubMed/NCBI

25 

Wu BK and Brenner C: Suppression of TET1-dependent DNA demethylation is essential for KRAS-mediated transformation. Cell Rep. 9:1827–1840. 2014. View Article : Google Scholar : PubMed/NCBI

26 

Thakur S and Brenner C: KRAS-driven miR-29b expression is required for tumor suppressor gene silencing. Oncotarget. 8:74755–74766. 2017. View Article : Google Scholar : PubMed/NCBI

27 

Scaffidi C, Schmitz I, Zha J, Korsmeyer SJ, Krammer PH and Peter ME: Differential modulation of apoptosis sensitivity in CD95 type I and type II cells. J Biol Chem. 274:22532–22538. 1999. View Article : Google Scholar : PubMed/NCBI

28 

Neumann L, Pforr C, Beaudouin J, Pappa A, Fricker N, Krammer PH, Lavrik IN and Eils R: Dynamics within the CD95 death-inducing signaling complex decide life and death of cells. Mol Syst Biol. 6:3522010. View Article : Google Scholar : PubMed/NCBI

29 

Ito S, D'Alessio AC, Taranova OV, Hong K, Sowers LC and Zhang Y: Role of Tet proteins in 5mC to 5hmC conversion, ES-cell self-renewal and inner cell mass specification. Nature. 466:1129–1133. 2010. View Article : Google Scholar : PubMed/NCBI

30 

He YF, Li BZ, Li Z, Liu P, Wang Y, Tang Q, Ding J, Jia Y, Chen Z, Li L, et al: Tet-mediated formation of 5-carboxylcytosine and its excision by TDG in mammalian DNA. Science. 333:1303–1307. 2011. View Article : Google Scholar : PubMed/NCBI

31 

Ji J, You Q, Zhang J, Wang Y, Cheng J, Huang X and Zhang Y: Downregulation of TET1 promotes glioma cell proliferation and invasion by targeting Wnt/β-catenin pathway. Anal Cell Pathol (Amst). 2021:89807112021.PubMed/NCBI

32 

Sun Y, Liu WZ, Liu T, Feng X, Yang N and Zhou HF: Signaling pathway of MAPK/ERK in cell proliferation, differentiation, migration, senescence and apoptosis. J Recept Signal Transduct Res. 35:600–604. 2015. View Article : Google Scholar : PubMed/NCBI

33 

Lo HW: Targeting Ras-RAF-ERK and its interactive pathways as a novel therapy for malignant gliomas. Curr Cancer Drug Targets. 10:840–848. 2010. View Article : Google Scholar : PubMed/NCBI

34 

Yang F, Xu M, Wang S, Song L, Yu D, Li Y, Cao R, Xiong Z, Chen Z, Zhang Q, et al: Gain-Of-function E76K-mutant SHP2 promotes cell proliferation, metastasis, and tumor growth in glioblastoma through activation of the ERK/CREB pathway. Onco Targets Ther. 12:9435–9447. 2019. View Article : Google Scholar : PubMed/NCBI

35 

Yang K, Luan L, Li X, Sun X and Yin J: ERK inhibition in glioblastoma is associated with autophagy activation and tumorigenesis suppression. J Neurooncol. 156:123–137. 2022. View Article : Google Scholar : PubMed/NCBI

36 

Gong R, Li H, Liu Y, Wang Y, Ge L, Shi L, Wu G, Lyu J, Gu H and He L: Gab2 promotes acute myeloid leukemia growth and migration through the SHP2-Erk-CREB signaling pathway. J Leukoc Biol. 112:669–677. 2022. View Article : Google Scholar : PubMed/NCBI

37 

Shen J, Li M and Min L: HSPB8 promotes cancer cell growth by activating the ERK-CREB pathway and is indicative of a poor prognosis in gastric cancer patients. Oncol Rep. 39:2978–2986. 2018.PubMed/NCBI

38 

Itoh N, Yonehara S, Ishii A, Yonehara M, Mizushima S, Sameshima M, Hase A, Seto Y and Nagata S: The polypeptide encoded by the cDNA for human cell surface antigen Fas can mediate apoptosis. Cell. 66:233–243. 1991. View Article : Google Scholar : PubMed/NCBI

39 

Rokhlin OW, Glover RA and Cohen MB: Fas-mediated apoptosis in human prostatic carcinoma cell lines occurs via activation of caspase-8 and caspase-7. Cancer Res. 58:5870–5875. 1998.PubMed/NCBI

40 

Pirnia F, Schneider E, Betticher DC and Borner MM: Mitomycin C induces apoptosis and caspase-8 and −9 processing through a caspase-3 and Fas-independent pathway. Cell Death Differ. 9:905–914. 2002. View Article : Google Scholar : PubMed/NCBI

41 

Wang J, Chun HJ, Wong W, Spencer DM and Lenardo MJ: Caspase-10 is an initiator caspase in death receptor signaling. Proc Natl Acad Sci USA. 98:13884–13888. 2001. View Article : Google Scholar : PubMed/NCBI

42 

Suita H, Shinomiya T and Nagahara Y: Caspase-6 induces 7A6 antigen localization to mitochondria during FAS-induced apoptosis of Jurkat cells. Anticancer Res. 37:1697–1704. 2017. View Article : Google Scholar : PubMed/NCBI

Related Articles

  • Abstract
  • View
  • Download
  • Twitter
Copy and paste a formatted citation
Spandidos Publications style
Duan P, Li B, Zhou Y, Cao H, Chen S and Xing Y: ZBTB20 suppresses tumor growth in glioblastoma through activating the TET1/FAS/caspase‑3 pathway. Oncol Lett 28: 358, 2024.
APA
Duan, P., Li, B., Zhou, Y., Cao, H., Chen, S., & Xing, Y. (2024). ZBTB20 suppresses tumor growth in glioblastoma through activating the TET1/FAS/caspase‑3 pathway. Oncology Letters, 28, 358. https://doi.org/10.3892/ol.2024.14491
MLA
Duan, P., Li, B., Zhou, Y., Cao, H., Chen, S., Xing, Y."ZBTB20 suppresses tumor growth in glioblastoma through activating the TET1/FAS/caspase‑3 pathway". Oncology Letters 28.2 (2024): 358.
Chicago
Duan, P., Li, B., Zhou, Y., Cao, H., Chen, S., Xing, Y."ZBTB20 suppresses tumor growth in glioblastoma through activating the TET1/FAS/caspase‑3 pathway". Oncology Letters 28, no. 2 (2024): 358. https://doi.org/10.3892/ol.2024.14491
Copy and paste a formatted citation
x
Spandidos Publications style
Duan P, Li B, Zhou Y, Cao H, Chen S and Xing Y: ZBTB20 suppresses tumor growth in glioblastoma through activating the TET1/FAS/caspase‑3 pathway. Oncol Lett 28: 358, 2024.
APA
Duan, P., Li, B., Zhou, Y., Cao, H., Chen, S., & Xing, Y. (2024). ZBTB20 suppresses tumor growth in glioblastoma through activating the TET1/FAS/caspase‑3 pathway. Oncology Letters, 28, 358. https://doi.org/10.3892/ol.2024.14491
MLA
Duan, P., Li, B., Zhou, Y., Cao, H., Chen, S., Xing, Y."ZBTB20 suppresses tumor growth in glioblastoma through activating the TET1/FAS/caspase‑3 pathway". Oncology Letters 28.2 (2024): 358.
Chicago
Duan, P., Li, B., Zhou, Y., Cao, H., Chen, S., Xing, Y."ZBTB20 suppresses tumor growth in glioblastoma through activating the TET1/FAS/caspase‑3 pathway". Oncology Letters 28, no. 2 (2024): 358. https://doi.org/10.3892/ol.2024.14491
Follow us
  • Twitter
  • LinkedIn
  • Facebook
About
  • Spandidos Publications
  • Careers
  • Cookie Policy
  • Privacy Policy
How can we help?
  • Help
  • Live Chat
  • Contact
  • Email to our Support Team