Spandidos Publications Logo
  • About
    • About Spandidos
    • Aims and Scopes
    • Abstracting and Indexing
    • Editorial Policies
    • Reprints and Permissions
    • Job Opportunities
    • Terms and Conditions
    • Contact
  • Journals
    • All Journals
    • Oncology Letters
      • Oncology Letters
      • Information for Authors
      • Editorial Policies
      • Editorial Board
      • Aims and Scope
      • Abstracting and Indexing
      • Bibliographic Information
      • Archive
    • International Journal of Oncology
      • International Journal of Oncology
      • Information for Authors
      • Editorial Policies
      • Editorial Board
      • Aims and Scope
      • Abstracting and Indexing
      • Bibliographic Information
      • Archive
    • Molecular and Clinical Oncology
      • Molecular and Clinical Oncology
      • Information for Authors
      • Editorial Policies
      • Editorial Board
      • Aims and Scope
      • Abstracting and Indexing
      • Bibliographic Information
      • Archive
    • Experimental and Therapeutic Medicine
      • Experimental and Therapeutic Medicine
      • Information for Authors
      • Editorial Policies
      • Editorial Board
      • Aims and Scope
      • Abstracting and Indexing
      • Bibliographic Information
      • Archive
    • International Journal of Molecular Medicine
      • International Journal of Molecular Medicine
      • Information for Authors
      • Editorial Policies
      • Editorial Board
      • Aims and Scope
      • Abstracting and Indexing
      • Bibliographic Information
      • Archive
    • Biomedical Reports
      • Biomedical Reports
      • Information for Authors
      • Editorial Policies
      • Editorial Board
      • Aims and Scope
      • Abstracting and Indexing
      • Bibliographic Information
      • Archive
    • Oncology Reports
      • Oncology Reports
      • Information for Authors
      • Editorial Policies
      • Editorial Board
      • Aims and Scope
      • Abstracting and Indexing
      • Bibliographic Information
      • Archive
    • Molecular Medicine Reports
      • Molecular Medicine Reports
      • Information for Authors
      • Editorial Policies
      • Editorial Board
      • Aims and Scope
      • Abstracting and Indexing
      • Bibliographic Information
      • Archive
    • World Academy of Sciences Journal
      • World Academy of Sciences Journal
      • Information for Authors
      • Editorial Policies
      • Editorial Board
      • Aims and Scope
      • Abstracting and Indexing
      • Bibliographic Information
      • Archive
    • International Journal of Functional Nutrition
      • International Journal of Functional Nutrition
      • Information for Authors
      • Editorial Policies
      • Editorial Board
      • Aims and Scope
      • Abstracting and Indexing
      • Bibliographic Information
      • Archive
    • International Journal of Epigenetics
      • International Journal of Epigenetics
      • Information for Authors
      • Editorial Policies
      • Editorial Board
      • Aims and Scope
      • Abstracting and Indexing
      • Bibliographic Information
      • Archive
    • Medicine International
      • Medicine International
      • Information for Authors
      • Editorial Policies
      • Editorial Board
      • Aims and Scope
      • Abstracting and Indexing
      • Bibliographic Information
      • Archive
  • Articles
  • Information
    • Information for Authors
    • Information for Reviewers
    • Information for Librarians
    • Information for Advertisers
    • Conferences
  • Language Editing
Spandidos Publications Logo
  • About
    • About Spandidos
    • Aims and Scopes
    • Abstracting and Indexing
    • Editorial Policies
    • Reprints and Permissions
    • Job Opportunities
    • Terms and Conditions
    • Contact
  • Journals
    • All Journals
    • Biomedical Reports
      • Information for Authors
      • Editorial Policies
      • Editorial Board
      • Aims and Scope
      • Abstracting and Indexing
      • Bibliographic Information
      • Archive
    • Experimental and Therapeutic Medicine
      • Information for Authors
      • Editorial Policies
      • Editorial Board
      • Aims and Scope
      • Abstracting and Indexing
      • Bibliographic Information
      • Archive
    • International Journal of Epigenetics
      • Information for Authors
      • Editorial Policies
      • Editorial Board
      • Aims and Scope
      • Abstracting and Indexing
      • Bibliographic Information
      • Archive
    • International Journal of Functional Nutrition
      • Information for Authors
      • Editorial Policies
      • Editorial Board
      • Aims and Scope
      • Abstracting and Indexing
      • Bibliographic Information
      • Archive
    • International Journal of Molecular Medicine
      • Information for Authors
      • Editorial Policies
      • Editorial Board
      • Aims and Scope
      • Abstracting and Indexing
      • Bibliographic Information
      • Archive
    • International Journal of Oncology
      • Information for Authors
      • Editorial Policies
      • Editorial Board
      • Aims and Scope
      • Abstracting and Indexing
      • Bibliographic Information
      • Archive
    • Medicine International
      • Information for Authors
      • Editorial Policies
      • Editorial Board
      • Aims and Scope
      • Abstracting and Indexing
      • Bibliographic Information
      • Archive
    • Molecular and Clinical Oncology
      • Information for Authors
      • Editorial Policies
      • Editorial Board
      • Aims and Scope
      • Abstracting and Indexing
      • Bibliographic Information
      • Archive
    • Molecular Medicine Reports
      • Information for Authors
      • Editorial Policies
      • Editorial Board
      • Aims and Scope
      • Abstracting and Indexing
      • Bibliographic Information
      • Archive
    • Oncology Letters
      • Information for Authors
      • Editorial Policies
      • Editorial Board
      • Aims and Scope
      • Abstracting and Indexing
      • Bibliographic Information
      • Archive
    • Oncology Reports
      • Information for Authors
      • Editorial Policies
      • Editorial Board
      • Aims and Scope
      • Abstracting and Indexing
      • Bibliographic Information
      • Archive
    • World Academy of Sciences Journal
      • Information for Authors
      • Editorial Policies
      • Editorial Board
      • Aims and Scope
      • Abstracting and Indexing
      • Bibliographic Information
      • Archive
  • Articles
  • Information
    • For Authors
    • For Reviewers
    • For Librarians
    • For Advertisers
    • Conferences
  • Language Editing
Login Register Submit
  • This site uses cookies
  • You can change your cookie settings at any time by following the instructions in our Cookie Policy. To find out more, you may read our Privacy Policy.

    I agree
Search articles by DOI, keyword, author or affiliation
Search
Advanced Search
presentation
Oncology Letters
Join Editorial Board Propose a Special Issue
Print ISSN: 1792-1074 Online ISSN: 1792-1082
Journal Cover
December-2024 Volume 28 Issue 6

Full Size Image

Sign up for eToc alerts
Recommend to Library

Journals

International Journal of Molecular Medicine

International Journal of Molecular Medicine

International Journal of Molecular Medicine is an international journal devoted to molecular mechanisms of human disease.

International Journal of Oncology

International Journal of Oncology

International Journal of Oncology is an international journal devoted to oncology research and cancer treatment.

Molecular Medicine Reports

Molecular Medicine Reports

Covers molecular medicine topics such as pharmacology, pathology, genetics, neuroscience, infectious diseases, molecular cardiology, and molecular surgery.

Oncology Reports

Oncology Reports

Oncology Reports is an international journal devoted to fundamental and applied research in Oncology.

Experimental and Therapeutic Medicine

Experimental and Therapeutic Medicine

Experimental and Therapeutic Medicine is an international journal devoted to laboratory and clinical medicine.

Oncology Letters

Oncology Letters

Oncology Letters is an international journal devoted to Experimental and Clinical Oncology.

Biomedical Reports

Biomedical Reports

Explores a wide range of biological and medical fields, including pharmacology, genetics, microbiology, neuroscience, and molecular cardiology.

Molecular and Clinical Oncology

Molecular and Clinical Oncology

International journal addressing all aspects of oncology research, from tumorigenesis and oncogenes to chemotherapy and metastasis.

World Academy of Sciences Journal

World Academy of Sciences Journal

Multidisciplinary open-access journal spanning biochemistry, genetics, neuroscience, environmental health, and synthetic biology.

International Journal of Functional Nutrition

International Journal of Functional Nutrition

Open-access journal combining biochemistry, pharmacology, immunology, and genetics to advance health through functional nutrition.

International Journal of Epigenetics

International Journal of Epigenetics

Publishes open-access research on using epigenetics to advance understanding and treatment of human disease.

Medicine International

Medicine International

An International Open Access Journal Devoted to General Medicine.

Journal Cover
December-2024 Volume 28 Issue 6

Full Size Image

Sign up for eToc alerts
Recommend to Library

  • Article
  • Citations
    • Cite This Article
    • Download Citation
    • Create Citation Alert
    • Remove Citation Alert
    • Cited By
  • Similar Articles
    • Related Articles (in Spandidos Publications)
    • Similar Articles (Google Scholar)
    • Similar Articles (PubMed)
  • Download PDF
  • Download XML
  • View XML

  • Supplementary Files
    • Supplementary_Data.pdf
Article Open Access

Revolutionizing prognostic predictions in colorectal cancer: Macrophage‑driven transcriptional insights from single‑cell RNA sequencing and gene co‑expression network analysis

  • Authors:
    • Yang Feng
    • Zhuo Cheng
    • Jingyuan Gao
    • Tao Huang
    • Jun Wang
    • Qian Tang
    • Ke Pu
    • Chang Liu
  • View Affiliations / Copyright

    Affiliations: Key Laboratory of Surgical Critical Care and Life Support, Xi'an Jiaotong University, Ministry of Education, Xi'an, Shaanxi 710061, P.R. China, Department of Gastroenterology, Dazhou Central Hospital, Dazhou, Sichuan 635000, P.R. China, Department of Immunology, Shaanxi University of Chinese Medicine, Xianyang, Shaanxi 712046, P.R. China, Department of Gastroenterology, Affiliated Hospital of North Sichuan Medical College, Nanchong, Sichuan 637000, P.R. China, Statesboro Office, Southeast Medical Group, Atlanta, GA 30022, USA
    Copyright: © Feng et al. This is an open access article distributed under the terms of Creative Commons Attribution License.
  • Article Number: 587
    |
    Published online on: October 3, 2024
       https://doi.org/10.3892/ol.2024.14721
  • Expand metrics +
Metrics: Total Views: 0 (Spandidos Publications: | PMC Statistics: )
Metrics: Total PDF Downloads: 0 (Spandidos Publications: | PMC Statistics: )
Cited By (CrossRef): 0 citations Loading Articles...

This article is mentioned in:



Abstract

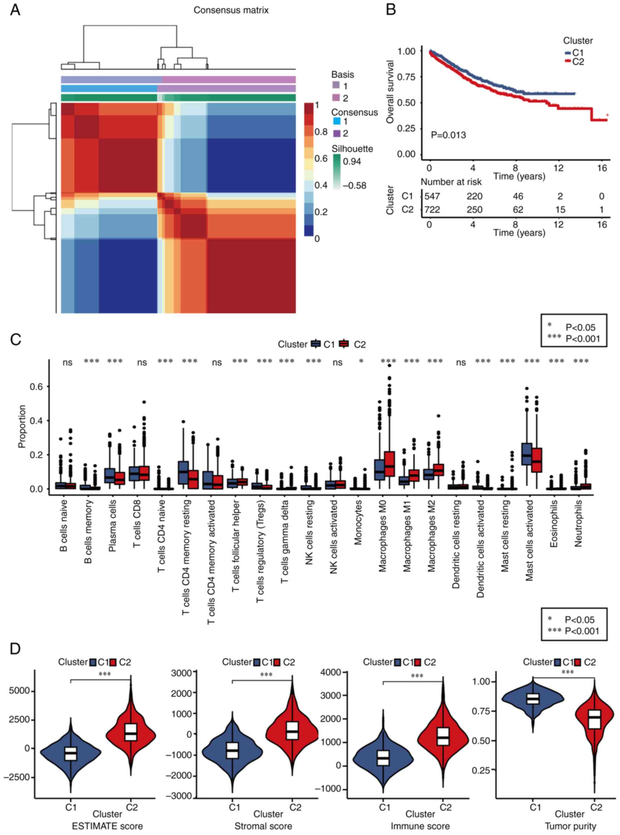
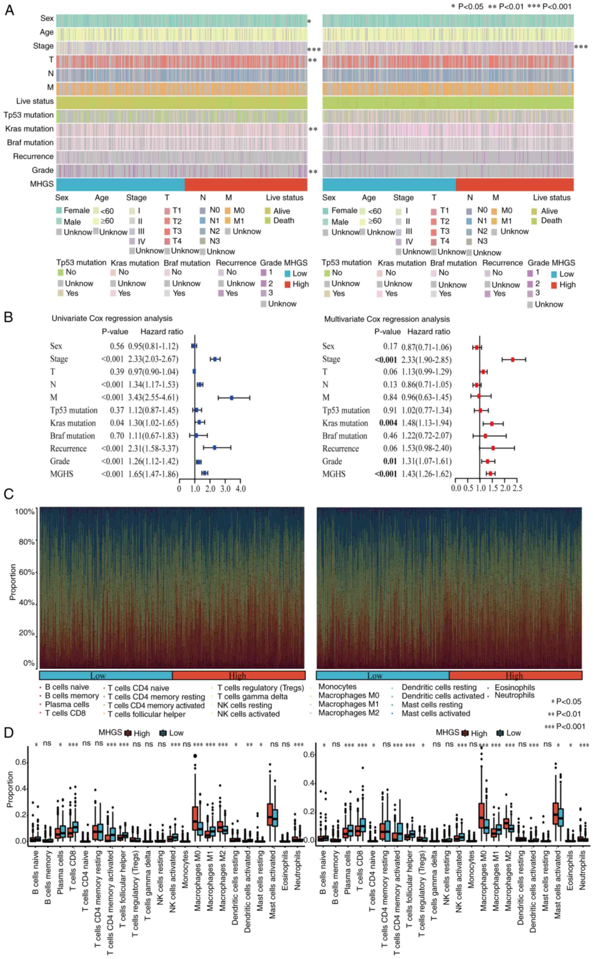
Tumor‑associated macrophages have become important biomarkers for cancer diagnosis, prognosis and therapy. The dynamic changes in macrophage subpopulations significantly impact the outcomes of cancer immunotherapy. Hence, identifying additional macrophage‑related biomarkers is essential for enhancing prognostic predictions in colorectal cancer (CRC) immunotherapy. CRC single‑cell RNA sequencing (scRNA‑seq) data was obtained from the Gene Expression Omnibus (GEO) database. The data were processed, normalized and clustered using the ‘Seurat’ package. Cell types within each cluster were annotated using the ‘SingleR’ package. Weighted gene co‑expression network analysis identified modules corresponding to specific cell types. A non‑negative matrix factorization algorithm was employed to segregate different clusters based on the selected module. Differentially expressed genes (DEGs) were identified across various clusters and a prognostic model was constructed using lasso regression and Cox regression analyses. The robustness of the model was validated using The Cancer Genome Atlas (TCGA) database and GEO microarrays. Additionally, the prognosis, immune characteristics and response to immune checkpoint inhibitor (ICI) therapy were individually analyzed. The scRNA‑seq data from GSE200997, consisting of 23 samples, were analyzed. Dimensionality reduction and cluster identification allowed the isolation of the primary myeloid cell subpopulations. The macrophage‑related brown module was identified, which was further divided into two clusters. Using the DEGs from these clusters, a prognostic model was developed, comprising five macrophage‑related genes. The robustness of the model was confirmed using microarray datasets GSE17536, GSE38832 and GSE39582, as well as TCGA cohort. Patients classified as high‑risk by the present model exhibited poorer survival rates, lower tumor mutation burden, reduced microsatellite instability, lower tumor purity, more severe tumor immune dysfunction and exclusion, and less benefit from ICIs therapy compared with low‑risk patients. The present prognostic model shows promise as a biomarker for risk stratification and predicting therapeutic efficacy in patients with CRC. However, further well‑designed prospective studies are necessary to validate the findings.
View Figures

Figure 1

Figure 2

Figure 3

Figure 4

Figure 5

Figure 6

Figure 7

Figure 8

Figure 9

View References

1 

Siegel RL, Miller KD, Fuchs HE and Jemal A: Cancer statistics, 2022. CA Cancer J Clin. 72:7–33. 2022. View Article : Google Scholar : PubMed/NCBI

2 

Ladabaum U, Dominitz JA, Kahi C and Schoen RE: Strategies for colorectal cancer screening. Gastroenterology. 158:418–432. 2020. View Article : Google Scholar : PubMed/NCBI

3 

Han L, Dai W, Mo S, Xiang W, Li Q, Xu Y, Cai G and Wang R: Nomogram of conditional survival probability of long-term survival for metastatic colorectal cancer: A real-world data retrospective cohort study from SEER database. Int J Surg. 92:1060132021. View Article : Google Scholar : PubMed/NCBI

4 

Kahi CJ, Boland CR, Dominitz JA, Giardiello FM, Johnson DA, Kaltenbach T, Lieberman D, Levin TR, Robertson DJ and Rex DK: Colonoscopy surveillance after colorectal cancer resection: Recommendations of the US multi-society task force on colorectal cancer. Am J Gastroenterol. 111:337–346; quiz 347. 2016. View Article : Google Scholar : PubMed/NCBI

5 

Biller LH and Schrag D: Diagnosis and treatment of metastatic colorectal cancer: A review. JAMA. 325:669–685. 2021. View Article : Google Scholar : PubMed/NCBI

6 

Siegel RL, Miller KD, Sauer AG, Fedewa SA, Butterly LF, Anderson JC, Cercek A, Smith RA and Jemal A: Colorectal cancer statistics, 2020. CA Cancer J Clin. 70:145–164. 2020. View Article : Google Scholar : PubMed/NCBI

7 

Osseis M, Nehmeh WA, Rassy N, Derienne J, Noun R, Salloum C, Rassy E, Boussios S and Azoulay D: Surgery for T4 colorectal cancer in older patients: Determinants of outcomes. J Pers Med. 12:15342022. View Article : Google Scholar : PubMed/NCBI

8 

Chan TA, Yarchoan M, Jaffee E, Swanton C, Quezada SA, Stenzinger A and Peters S: Development of tumor mutation burden as an immunotherapy biomarker: Utility for the oncology clinic. Ann Oncol. 30:44–56. 2019. View Article : Google Scholar : PubMed/NCBI

9 

Samstein RM, Lee CH, Shoushtari AN, Hellmann MD, Shen R, Janjigian YY, Barron DA, Zehir A, Jordan EJ, Omuro A, et al: Tumor mutational load predicts survival after immunotherapy across multiple cancer types. Nat Genet. 51:202–206. 2019. View Article : Google Scholar : PubMed/NCBI

10 

Riley RS, June CH, Langer R and Mitchell MJ: Delivery technologies for cancer immunotherapy. Nat Rev Drug Discov. 18:175–196. 2019. View Article : Google Scholar : PubMed/NCBI

11 

Overman MJ, Lonardi S, Wong KYM, Lenz HJ, Gelsomino F, Aglietta M, Morse MA, Van Cutsem E, McDermott R, Hill A, et al: Durable clinical benefit with nivolumab plus ipilimumab in DNA mismatch repair-deficient/microsatellite instability-high metastatic colorectal cancer. J Clin Oncol. 36:773–779. 2018. View Article : Google Scholar : PubMed/NCBI

12 

Overman MJ, McDermott R, Leach JL, Lonardi S, Lenz HJ, Morse MA, Desai J, Hill A, Axelson M, Moss RA, et al: Nivolumab in patients with metastatic DNA mismatch repair-deficient or microsatellite instability-high colorectal cancer (CheckMate 142): An open-label, multicentre, phase 2 study. Lancet Oncol. 18:1182–1191. 2017. View Article : Google Scholar : PubMed/NCBI

13 

Ganesh K, Stadler ZK, Cercek A, Mendelsohn RB, Shia J, Segal NH and Diaz LA Jr: Immunotherapy in colorectal cancer: Rationale, challenges and potential. Nat Rev Gastroenterol Hepatol. 16:361–375. 2019. View Article : Google Scholar : PubMed/NCBI

14 

Adeleke S, Haslam A, Choy A, Diaz-Cano S, Galante JR, Mikropoulos C and Boussios S: Microsatellite instability testing in colorectal patients with Lynch syndrome: Lessons learned from a case report and how to avoid such pitfalls. Per Med. 19:277–286. 2022. View Article : Google Scholar : PubMed/NCBI

15 

Krenkel O and Tacke F: Liver macrophages in tissue homeostasis and disease. Nat Rev Immunol. 17:306–321. 2017. View Article : Google Scholar : PubMed/NCBI

16 

Ruffell B and Coussens LM: Macrophages and therapeutic resistance in cancer. Cancer Cell. 27:462–472. 2015. View Article : Google Scholar : PubMed/NCBI

17 

Mantovani A, Bottazzi B, Colotta F, Sozzani S and Ruco L: The origin and function of tumor-associated macrophages. Immunol Today. 13:265–270. 1992. View Article : Google Scholar : PubMed/NCBI

18 

Ginhoux F, Schultze JL, Murray PJ, Ochando J and Biswas SK: New insights into the multidimensional concept of macrophage ontogeny, activation and function. Nat Immunol. 17:34–40. 2016. View Article : Google Scholar : PubMed/NCBI

19 

Mantovani A, Marchesi F, Malesci A, Laghi L and Allavena P: Tumour-associated macrophages as treatment targets in oncology. Nat Rev Clin Oncol. 14:399–416. 2017. View Article : Google Scholar : PubMed/NCBI

20 

Pan Y, Yu Y, Wang X and Zhang T: Tumor-associated macrophages in tumor immunity. Front Immunol. 11:5830842020. View Article : Google Scholar : PubMed/NCBI

21 

An Y and Yang Q: Tumor-associated macrophage-targeted therapeutics in ovarian cancer. Int J Cancer. 149:21–30. 2021. View Article : Google Scholar : PubMed/NCBI

22 

Jung KY, Cho SW, Kim YA, Kim D, Oh BC, Park DJ and Park YJ: Cancers with higher density of tumor-associated macrophages were associated with poor survival rates. J Pathol Transl Med. 49:318–324. 2015. View Article : Google Scholar : PubMed/NCBI

23 

Yeung OW, Lo CM, Ling CC, Qi X, Geng W, Li CX, Ng KT, Forbes SJ, Guan XY, Poon RTP, et al: Alternatively activated (M2) macrophages promote tumour growth and invasiveness in hepatocellular carcinoma. J Hepatol. 62:607–616. 2015. View Article : Google Scholar : PubMed/NCBI

24 

Zhou SL, Zhou ZJ, Hu ZQ, Huang XW, Wang Z, Chen EB, Fan J, Cao Y, Dai Z and Zhou J: Tumor-associated neutrophils recruit macrophages and T-regulatory cells to promote progression of hepatocellular carcinoma and resistance to sorafenib. Gastroenterology. 150:1646–1658.e1617. 2016. View Article : Google Scholar : PubMed/NCBI

25 

Gubin MM, Esaulova E, Ward JP, Malkova ON, Runci D, Wong P, Noguchi T, Arthur CD, Meng W, Alspach E, et al: High-dimensional analysis delineates myeloid and lymphoid compartment remodeling during successful immune-checkpoint cancer therapy. Cell. 175:1014–1030.e1019. 2018. View Article : Google Scholar : PubMed/NCBI

26 

Molgora M, Esaulova E, Vermi W, Hou J, Chen Y, Luo J, Brioschi S, Bugatti M, Omodei AS, Ricci B, et al: TREM2 modulation remodels the tumor myeloid landscape enhancing Anti-PD-1 immunotherapy. Cell. 182:886–900.e817. 2020. View Article : Google Scholar : PubMed/NCBI

27 

Xiong H, Mittman S, Rodriguez R, Moskalenko M, Pacheco-Sanchez P, Yang Y, Nickles D and Cubas R: Anti-PD-L1 treatment results in functional remodeling of the macrophage compartment. Cancer Res. 79:1493–1506. 2019. View Article : Google Scholar : PubMed/NCBI

28 

Boussios S, Ozturk MA, Moschetta M, Karathanasi A, Zakynthinakis-Kyriakou N, Katsanos KH, Christodoulou DK and Pavlidis N: The developing story of predictive biomarkers in colorectal cancer. J Pers Med. 9:122019. View Article : Google Scholar : PubMed/NCBI

29 

Chen H, Ye F and Guo G: Revolutionizing immunology with single-cell RNA sequencing. Cell Mol Immunol. 16:242–249. 2019. View Article : Google Scholar : PubMed/NCBI

30 

Liang L, Yu J, Li J, Li N, Liu J, Xiu L, Zeng J, Wang T and Wu L: Integration of scRNA-Seq and bulk RNA-Seq to analyse the heterogeneity of ovarian cancer immune cells and establish a molecular risk model. Front Oncol. 11:7110202021. View Article : Google Scholar : PubMed/NCBI

31 

Bao X, Shi R, Zhao T, Wang Y, Anastasov N, Rosemann M and Fang W: Integrated analysis of single-cell RNA-seq and bulk RNA-seq unravels tumour heterogeneity plus M2-like tumour-associated macrophage infiltration and aggressiveness in TNBC. Cancer Immunol Immunother. 70:189–202. 2021. View Article : Google Scholar : PubMed/NCBI

32 

Chen Z, Yu M, Yan J, Guo L, Zhang B, Liu S, Lei J, Zhang W, Zhou B, Gao J, et al: PNOC expressed by B cells in cholangiocarcinoma was survival related and LAIR2 could be a T cell exhaustion biomarker in tumor microenvironment: Characterization of immune microenvironment combining single-cell and bulk sequencing technology. Front Immunol. 12:6472092021. View Article : Google Scholar : PubMed/NCBI

33 

Li X, Liao Z, Deng Z, Chen N and Zhao L: Combining bulk and single-cell RNA-sequencing data to reveal gene expression pattern of chondrocytes in the osteoarthritic knee. Bioengineered. 12:997–1007. 2021. View Article : Google Scholar : PubMed/NCBI

34 

Shi L, Mao H and Ma J: Integrated analysis of tumor-associated macrophages and M2 macrophages in CRC: Unraveling molecular heterogeneity and developing a novel risk signature. BMC Med Genomics. 17:1452024. View Article : Google Scholar : PubMed/NCBI

35 

Khaliq AM, Erdogan C, Kurt Z, Turgut SS, Grunvald MW, Rand T, Khare S, Borgia JA, Hayden DM, Pappas SG, et al: Refining colorectal cancer classification and clinical stratification through a single-cell atlas. Genome Biol. 23:1132022. View Article : Google Scholar : PubMed/NCBI

36 

Langfelder P and Horvath S: WGCNA: An R package for weighted correlation network analysis. BMC Bioinformatics. 9:5592008. View Article : Google Scholar : PubMed/NCBI

37 

Brunet JP, Tamayo P, Golub TR and Mesirov JP: Metagenes and molecular pattern discovery using matrix factorization. Proc Natl Acad Sci USA. 101:4164–4169. 2004. View Article : Google Scholar : PubMed/NCBI

38 

Newman AM, Liu CL, Green MR, Gentles AJ, Feng W, Xu Y, Hoang CD, Diehn M and Alizadeh AA: Robust enumeration of cell subsets from tissue expression profiles. Nat Methods. 12:453–457. 2015. View Article : Google Scholar : PubMed/NCBI

39 

Charoentong P, Finotello F, Angelova M, Mayer C, Efremova M, Rieder D, Hackl H and Trajanoski Z: Pan-cancer immunogenomic analyses reveal genotype-immunophenotype relationships and predictors of response to checkpoint blockade. Cell Rep. 18:248–262. 2017. View Article : Google Scholar : PubMed/NCBI

40 

Mariathasan S, Turley SJ, Nickles D, Castiglioni A, Yuen K, Wang Y, Kadel EE III, Koeppen H, Astarita JL, Cubas R, et al: TGFβ attenuates tumour response to PD-L1 blockade by contributing to exclusion of T cells. Nature. 554:544–548. 2018. View Article : Google Scholar : PubMed/NCBI

41 

Ayers M, Lunceford J, Nebozhyn M, Murphy E, Loboda A, Kaufman DR, Albright A, Cheng JD, Kang SP, Shankaran V, et al: IFN-γ-related mRNA profile predicts clinical response to PD-1 blockade. J Clin Invest. 127:2930–2940. 2017. View Article : Google Scholar : PubMed/NCBI

42 

Jiang L, Liu JY, Shi Y, Tang B, He T, Liu JJ, Fan JY, Wu B, Xu XH, Zhao YL, et al: MTMR2 promotes invasion and metastasis of gastric cancer via inactivating IFNγ/STAT1 signaling. J Exp Clin Cancer Res. 38:2062019. View Article : Google Scholar : PubMed/NCBI

43 

Reiner A, Spona J, Reiner G, Schemper M, Kolb R, Kwasny W, Függer R, Jakesz R and Holzner JH: Estrogen receptor analysis on biopsies and fine-needle aspirates from human breast carcinoma. Correlation of biochemical and immunohistochemical methods using monoclonal antireceptor antibodies. Am J Pathol. 125:443–449. 1986.PubMed/NCBI

44 

Snyder A, Makarov V, Merghoub T, Yuan J, Zaretsky JM, Desrichard A, Walsh LA, Postow MA, Wong P, Ho TS, et al: Genetic basis for clinical response to CTLA-4 blockade in melanoma. N Engl J Med. 371:2189–2199. 2014. View Article : Google Scholar : PubMed/NCBI

45 

Zhou KI, Hanks BA and Strickler JH: Management of microsatellite instability high (MSI-H) gastroesophageal adenocarcinoma. J Gastrointest Cancer. 55:483–496. 2024. View Article : Google Scholar : PubMed/NCBI

46 

Wu Z, Huang X, Han X, Li Z, Zhu Q, Yan J, Yu S, Jin Z, Wang Z, Zheng Q and Wang Y: The chemokine CXCL9 expression is associated with better prognosis for colorectal carcinoma patients. Biomed Pharmacother. 78:8–13. 2016. View Article : Google Scholar : PubMed/NCBI

47 

Sathe A, Mason K, Grimes SM, Zhou Z, Lau BT, Bai X, Su A, Tan X, Lee H, Suarez CJ, et al: Colorectal cancer metastases in the liver establish immunosuppressive spatial networking between tumor-associated SPP1+ macrophages and fibroblasts. Clin Cancer Res. 29:244–260. 2023. View Article : Google Scholar : PubMed/NCBI

48 

Cabrero-de Las Heras S, Hernández-Yagüe X, González A, Losa F, Soler G, Bugés C, Baraibar I, Esteve A, Pardo-Cea MÁ, Ree AH, et al: Changes in serum CXCL13 levels are associated with outcomes of colorectal cancer patients undergoing first-line oxaliplatin-based treatment. Biomed Pharmacother. 176:1168572024. View Article : Google Scholar : PubMed/NCBI

49 

Ding L, Getz G, Wheeler DA, Mardis ER, McLellan MD, Cibulskis K, Sougnez C, Greulich H, Muzny DM, Morgan MB, et al: Somatic mutations affect key pathways in lung adenocarcinoma. Nature. 455:1069–1075. 2008. View Article : Google Scholar : PubMed/NCBI

50 

Langnaese K, Colleaux L, Kloos DU, Fontes M and Wieacker P: Cloning of Z39Ig, a novel gene with immunoglobulin-like domains located on human chromosome X. Biochim Biophys Acta. 1492:522–525. 2000. View Article : Google Scholar : PubMed/NCBI

51 

Small AG, Al-Baghdadi M, Quach A, Hii C and Ferrante A: Complement receptor immunoglobulin: A control point in infection and immunity, inflammation and cancer. Swiss Med Wkly. 146:w143012016.PubMed/NCBI

52 

Helmy KY, Katschke KJ Jr, Gorgani NN, Kljavin NM, Elliott JM, Diehl L, Scales SJ, Ghilardi N and van Lookeren Campagne M: CRIg: A macrophage complement receptor required for phagocytosis of circulating pathogens. Cell. 124:915–927. 2006. View Article : Google Scholar : PubMed/NCBI

53 

Chow A, Schad S, Green MD, Hellmann MD, Allaj V, Ceglia N, Zago G, Shah NS, Sharma SK, Mattar M, et al: Tim-4+ cavity-resident macrophages impair anti-tumor CD8+ T cell immunity. Cancer Cell. 39:973–988.e979. 2021. View Article : Google Scholar : PubMed/NCBI

54 

Li J, Diao B, Guo S, Huang X, Yang C, Feng Z, Yan W, Ning Q, Zheng L, Chen Y and Wu Y: VSIG4 inhibits proinflammatory macrophage activation by reprogramming mitochondrial pyruvate metabolism. Nat Commun. 8:13222017. View Article : Google Scholar : PubMed/NCBI

55 

Vogt L, Schmitz N, Kurrer MO, Bauer M, Hinton HI, Behnke S, Gatto D, Sebbel P, Beerli RR, Sonderegger I, et al: VSIG4, a B7 family-related protein, is a negative regulator of T cell activation. J Clin Invest. 116:2817–2826. 2006. View Article : Google Scholar : PubMed/NCBI

56 

Srirussamee K, Mobini S, Cassidy NJ and Cartmell SH: Direct electrical stimulation enhances osteogenesis by inducing Bmp2 and Spp1 expressions from macrophages and preosteoblasts. Biotechnol Bioeng. 116:3421–3432. 2019. View Article : Google Scholar : PubMed/NCBI

57 

Wei J, Marisetty A, Schrand B, Gabrusiewicz K, Hashimoto Y, Ott M, Grami Z, Kong LY, Ling X, Caruso H, et al: Osteopontin mediates glioblastoma-associated macrophage infiltration and is a potential therapeutic target. J Clin Invest. 129:137–149. 2019. View Article : Google Scholar : PubMed/NCBI

58 

Su X, Xu BH, Zhou DL, Ye ZL, He HC, Yang XH, Zhang X, Liu Q, Ma JJ, Shao Q, et al: Polymorphisms in matricellular SPP1 and SPARC contribute to susceptibility to papillary thyroid cancer. Genomics. 112:4959–4967. 2020. View Article : Google Scholar : PubMed/NCBI

59 

Chen P, Zhao D, Li J, Liang X, Li J, Chang A, Henry VK, Lan Z, Spring DJ, Rao G, et al: Symbiotic macrophage-glioma cell interactions reveal synthetic lethality in PTEN-null glioma. Cancer Cell. 35:868–884.e866. 2019. View Article : Google Scholar : PubMed/NCBI

60 

Zhang Y, Du W, Chen Z and Xiang C: Upregulation of PD-L1 by SPP1 mediates macrophage polarization and facilitates immune escape in lung adenocarcinoma. Exp Cell Res. 359:449–457. 2017. View Article : Google Scholar : PubMed/NCBI

61 

Hurley PJ, Hughes RM, Simons BW, Huang J, Miller RM, Shinder B, Haffner MC, Esopi D, Kimura Y, Jabbari J, et al: Androgen-regulated SPARCL1 in the tumor microenvironment inhibits metastatic progression. Cancer Res. 75:4322–4334. 2015. View Article : Google Scholar : PubMed/NCBI

62 

Naschberger E, Liebl A, Schellerer VS, Schütz M, Britzen-Laurent N, Kölbel P, Schaal U, Haep L, Regensburger D, Wittmann T, et al: Matricellular protein SPARCL1 regulates tumor microenvironment-dependent endothelial cell heterogeneity in colorectal carcinoma. J Clin Invest. 126:4187–4204. 2016. View Article : Google Scholar : PubMed/NCBI

63 

Zhao SJ, Jiang YQ, Xu NW, Li Q, Zhang Q, Wang SY, Li J, Wang YH, Zhang YL, Jiang SH, et al: SPARCL1 suppresses osteosarcoma metastasis and recruits macrophages by activation of canonical WNT/β-catenin signaling through stabilization of the WNT-receptor complex. Oncogene. 37:1049–1061. 2018. View Article : Google Scholar : PubMed/NCBI

64 

Wu L, Sun S, Qu F, Sun M, Liu X, Sun Q, Cheng L, Zheng Y and Su G: CXCL9 influences the tumor immune microenvironment by stimulating JAK/STAT pathway in triple-negative breast cancer. Cancer Immunol Immunother. 72:1479–1492. 2023. View Article : Google Scholar : PubMed/NCBI

65 

Yang M, Lu J, Zhang G, Wang Y, He M, Xu Q, Xu C and Liu H: CXCL13 shapes immunoactive tumor microenvironment and enhances the efficacy of PD-1 checkpoint blockade in high-grade serous ovarian cancer. J Immunother Cancer. 9:e0011362021. View Article : Google Scholar : PubMed/NCBI

66 

Marcovecchio PM, Thomas G and Salek-Ardakani S: CXCL9-expressing tumor-associated macrophages: New players in the fight against cancer. J Immunother Cancer. 9:e0020452021. View Article : Google Scholar : PubMed/NCBI

67 

Xie Y, Chen Z, Zhong Q, Zheng Z, Chen Y, Shangguan W, Zhang Y, Yang J, Zhu D and Xie W: M2 macrophages secrete CXCL13 to promote renal cell carcinoma migration, invasion, and EMT. Cancer Cell Int. 21:6772021. View Article : Google Scholar : PubMed/NCBI

68 

Zhao S, Mi Y, Guan B, Zheng B, Wei P, Gu Y, Zhang Z, Cai S, Xu Y, Li X, et al: Tumor-derived exosomal miR-934 induces macrophage M2 polarization to promote liver metastasis of colorectal cancer. J Hematol Oncol. 13:1562020. View Article : Google Scholar : PubMed/NCBI

69 

Huang D, Sun W, Zhou Y, Li P, Chen F, Chen H, Xia D, Xu E, Lai M, Wu Y and Zhang H: Mutations of key driver genes in colorectal cancer progression and metastasis. Cancer Metastasis Rev. 37:173–187. 2018. View Article : Google Scholar : PubMed/NCBI

70 

Popat S, Hubner R and Houlston RS: Systematic review of microsatellite instability and colorectal cancer prognosis. J Clin Oncol. 23:609–618. 2005. View Article : Google Scholar : PubMed/NCBI

71 

Ward R, Meagher A, Tomlinson I, O'Connor T, Norrie M, Wu R and Hawkins N: Microsatellite instability and the clinicopathological features of sporadic colorectal cancer. Gut. 48:821–829. 2001. View Article : Google Scholar : PubMed/NCBI

72 

García-Marín R, Reda S, Riobello C, Cabal VN, Suárez-Fernández L, Vivanco B, Álvarez-Marcos C, López F, Llorente JL and Hermsen MA: Prognostic and therapeutic implications of immune classification by CD8(+) tumor-infiltrating lymphocytes and PD-L1 expression in sinonasal squamous cell carcinoma. Int J Mol Sci. 22:69262021. View Article : Google Scholar : PubMed/NCBI

73 

Zhang Y, Wang X, Shi M, Song Y, Yu J and Han S: Programmed death ligand 1 and tumor-infiltrating CD8+ T lymphocytes are associated with the clinical features in meningioma. BMC Cancer. 22:11712022. View Article : Google Scholar : PubMed/NCBI

74 

Chen YP, Zhang Y, Lv JW, Li YQ, Wang YQ, He QM, Yang XJ, Sun Y, Mao YP, Yun JP, et al: Genomic analysis of tumor microenvironment immune types across 14 solid cancer types: Immunotherapeutic implications. Theranostics. 7:3585–3594. 2017. View Article : Google Scholar : PubMed/NCBI

Related Articles

  • Abstract
  • View
  • Download
  • Twitter
Copy and paste a formatted citation
Spandidos Publications style
Feng Y, Cheng Z, Gao J, Huang T, Wang J, Tang Q, Pu K and Liu C: Revolutionizing prognostic predictions in colorectal cancer: Macrophage‑driven transcriptional insights from single‑cell RNA sequencing and gene co‑expression network analysis. Oncol Lett 28: 587, 2024.
APA
Feng, Y., Cheng, Z., Gao, J., Huang, T., Wang, J., Tang, Q. ... Liu, C. (2024). Revolutionizing prognostic predictions in colorectal cancer: Macrophage‑driven transcriptional insights from single‑cell RNA sequencing and gene co‑expression network analysis. Oncology Letters, 28, 587. https://doi.org/10.3892/ol.2024.14721
MLA
Feng, Y., Cheng, Z., Gao, J., Huang, T., Wang, J., Tang, Q., Pu, K., Liu, C."Revolutionizing prognostic predictions in colorectal cancer: Macrophage‑driven transcriptional insights from single‑cell RNA sequencing and gene co‑expression network analysis". Oncology Letters 28.6 (2024): 587.
Chicago
Feng, Y., Cheng, Z., Gao, J., Huang, T., Wang, J., Tang, Q., Pu, K., Liu, C."Revolutionizing prognostic predictions in colorectal cancer: Macrophage‑driven transcriptional insights from single‑cell RNA sequencing and gene co‑expression network analysis". Oncology Letters 28, no. 6 (2024): 587. https://doi.org/10.3892/ol.2024.14721
Copy and paste a formatted citation
x
Spandidos Publications style
Feng Y, Cheng Z, Gao J, Huang T, Wang J, Tang Q, Pu K and Liu C: Revolutionizing prognostic predictions in colorectal cancer: Macrophage‑driven transcriptional insights from single‑cell RNA sequencing and gene co‑expression network analysis. Oncol Lett 28: 587, 2024.
APA
Feng, Y., Cheng, Z., Gao, J., Huang, T., Wang, J., Tang, Q. ... Liu, C. (2024). Revolutionizing prognostic predictions in colorectal cancer: Macrophage‑driven transcriptional insights from single‑cell RNA sequencing and gene co‑expression network analysis. Oncology Letters, 28, 587. https://doi.org/10.3892/ol.2024.14721
MLA
Feng, Y., Cheng, Z., Gao, J., Huang, T., Wang, J., Tang, Q., Pu, K., Liu, C."Revolutionizing prognostic predictions in colorectal cancer: Macrophage‑driven transcriptional insights from single‑cell RNA sequencing and gene co‑expression network analysis". Oncology Letters 28.6 (2024): 587.
Chicago
Feng, Y., Cheng, Z., Gao, J., Huang, T., Wang, J., Tang, Q., Pu, K., Liu, C."Revolutionizing prognostic predictions in colorectal cancer: Macrophage‑driven transcriptional insights from single‑cell RNA sequencing and gene co‑expression network analysis". Oncology Letters 28, no. 6 (2024): 587. https://doi.org/10.3892/ol.2024.14721
Follow us
  • Twitter
  • LinkedIn
  • Facebook
About
  • Spandidos Publications
  • Careers
  • Cookie Policy
  • Privacy Policy
How can we help?
  • Help
  • Live Chat
  • Contact
  • Email to our Support Team