Spandidos Publications Logo
  • About
    • About Spandidos
    • Aims and Scopes
    • Abstracting and Indexing
    • Editorial Policies
    • Reprints and Permissions
    • Job Opportunities
    • Terms and Conditions
    • Contact
  • Journals
    • All Journals
    • Oncology Letters
      • Oncology Letters
      • Information for Authors
      • Editorial Policies
      • Editorial Board
      • Aims and Scope
      • Abstracting and Indexing
      • Bibliographic Information
      • Archive
    • International Journal of Oncology
      • International Journal of Oncology
      • Information for Authors
      • Editorial Policies
      • Editorial Board
      • Aims and Scope
      • Abstracting and Indexing
      • Bibliographic Information
      • Archive
    • Molecular and Clinical Oncology
      • Molecular and Clinical Oncology
      • Information for Authors
      • Editorial Policies
      • Editorial Board
      • Aims and Scope
      • Abstracting and Indexing
      • Bibliographic Information
      • Archive
    • Experimental and Therapeutic Medicine
      • Experimental and Therapeutic Medicine
      • Information for Authors
      • Editorial Policies
      • Editorial Board
      • Aims and Scope
      • Abstracting and Indexing
      • Bibliographic Information
      • Archive
    • International Journal of Molecular Medicine
      • International Journal of Molecular Medicine
      • Information for Authors
      • Editorial Policies
      • Editorial Board
      • Aims and Scope
      • Abstracting and Indexing
      • Bibliographic Information
      • Archive
    • Biomedical Reports
      • Biomedical Reports
      • Information for Authors
      • Editorial Policies
      • Editorial Board
      • Aims and Scope
      • Abstracting and Indexing
      • Bibliographic Information
      • Archive
    • Oncology Reports
      • Oncology Reports
      • Information for Authors
      • Editorial Policies
      • Editorial Board
      • Aims and Scope
      • Abstracting and Indexing
      • Bibliographic Information
      • Archive
    • Molecular Medicine Reports
      • Molecular Medicine Reports
      • Information for Authors
      • Editorial Policies
      • Editorial Board
      • Aims and Scope
      • Abstracting and Indexing
      • Bibliographic Information
      • Archive
    • World Academy of Sciences Journal
      • World Academy of Sciences Journal
      • Information for Authors
      • Editorial Policies
      • Editorial Board
      • Aims and Scope
      • Abstracting and Indexing
      • Bibliographic Information
      • Archive
    • International Journal of Functional Nutrition
      • International Journal of Functional Nutrition
      • Information for Authors
      • Editorial Policies
      • Editorial Board
      • Aims and Scope
      • Abstracting and Indexing
      • Bibliographic Information
      • Archive
    • International Journal of Epigenetics
      • International Journal of Epigenetics
      • Information for Authors
      • Editorial Policies
      • Editorial Board
      • Aims and Scope
      • Abstracting and Indexing
      • Bibliographic Information
      • Archive
    • Medicine International
      • Medicine International
      • Information for Authors
      • Editorial Policies
      • Editorial Board
      • Aims and Scope
      • Abstracting and Indexing
      • Bibliographic Information
      • Archive
  • Articles
  • Information
    • Information for Authors
    • Information for Reviewers
    • Information for Librarians
    • Information for Advertisers
    • Conferences
  • Language Editing
Spandidos Publications Logo
  • About
    • About Spandidos
    • Aims and Scopes
    • Abstracting and Indexing
    • Editorial Policies
    • Reprints and Permissions
    • Job Opportunities
    • Terms and Conditions
    • Contact
  • Journals
    • All Journals
    • Biomedical Reports
      • Information for Authors
      • Editorial Policies
      • Editorial Board
      • Aims and Scope
      • Abstracting and Indexing
      • Bibliographic Information
      • Archive
    • Experimental and Therapeutic Medicine
      • Information for Authors
      • Editorial Policies
      • Editorial Board
      • Aims and Scope
      • Abstracting and Indexing
      • Bibliographic Information
      • Archive
    • International Journal of Epigenetics
      • Information for Authors
      • Editorial Policies
      • Editorial Board
      • Aims and Scope
      • Abstracting and Indexing
      • Bibliographic Information
      • Archive
    • International Journal of Functional Nutrition
      • Information for Authors
      • Editorial Policies
      • Editorial Board
      • Aims and Scope
      • Abstracting and Indexing
      • Bibliographic Information
      • Archive
    • International Journal of Molecular Medicine
      • Information for Authors
      • Editorial Policies
      • Editorial Board
      • Aims and Scope
      • Abstracting and Indexing
      • Bibliographic Information
      • Archive
    • International Journal of Oncology
      • Information for Authors
      • Editorial Policies
      • Editorial Board
      • Aims and Scope
      • Abstracting and Indexing
      • Bibliographic Information
      • Archive
    • Medicine International
      • Information for Authors
      • Editorial Policies
      • Editorial Board
      • Aims and Scope
      • Abstracting and Indexing
      • Bibliographic Information
      • Archive
    • Molecular and Clinical Oncology
      • Information for Authors
      • Editorial Policies
      • Editorial Board
      • Aims and Scope
      • Abstracting and Indexing
      • Bibliographic Information
      • Archive
    • Molecular Medicine Reports
      • Information for Authors
      • Editorial Policies
      • Editorial Board
      • Aims and Scope
      • Abstracting and Indexing
      • Bibliographic Information
      • Archive
    • Oncology Letters
      • Information for Authors
      • Editorial Policies
      • Editorial Board
      • Aims and Scope
      • Abstracting and Indexing
      • Bibliographic Information
      • Archive
    • Oncology Reports
      • Information for Authors
      • Editorial Policies
      • Editorial Board
      • Aims and Scope
      • Abstracting and Indexing
      • Bibliographic Information
      • Archive
    • World Academy of Sciences Journal
      • Information for Authors
      • Editorial Policies
      • Editorial Board
      • Aims and Scope
      • Abstracting and Indexing
      • Bibliographic Information
      • Archive
  • Articles
  • Information
    • For Authors
    • For Reviewers
    • For Librarians
    • For Advertisers
    • Conferences
  • Language Editing
Login Register Submit
  • This site uses cookies
  • You can change your cookie settings at any time by following the instructions in our Cookie Policy. To find out more, you may read our Privacy Policy.

    I agree
Search articles by DOI, keyword, author or affiliation
Search
Advanced Search
presentation
Oncology Letters
Join Editorial Board Propose a Special Issue
Print ISSN: 1792-1074 Online ISSN: 1792-1082
Journal Cover
February-2025 Volume 29 Issue 2

Full Size Image

Sign up for eToc alerts
Recommend to Library

Journals

International Journal of Molecular Medicine

International Journal of Molecular Medicine

International Journal of Molecular Medicine is an international journal devoted to molecular mechanisms of human disease.

International Journal of Oncology

International Journal of Oncology

International Journal of Oncology is an international journal devoted to oncology research and cancer treatment.

Molecular Medicine Reports

Molecular Medicine Reports

Covers molecular medicine topics such as pharmacology, pathology, genetics, neuroscience, infectious diseases, molecular cardiology, and molecular surgery.

Oncology Reports

Oncology Reports

Oncology Reports is an international journal devoted to fundamental and applied research in Oncology.

Experimental and Therapeutic Medicine

Experimental and Therapeutic Medicine

Experimental and Therapeutic Medicine is an international journal devoted to laboratory and clinical medicine.

Oncology Letters

Oncology Letters

Oncology Letters is an international journal devoted to Experimental and Clinical Oncology.

Biomedical Reports

Biomedical Reports

Explores a wide range of biological and medical fields, including pharmacology, genetics, microbiology, neuroscience, and molecular cardiology.

Molecular and Clinical Oncology

Molecular and Clinical Oncology

International journal addressing all aspects of oncology research, from tumorigenesis and oncogenes to chemotherapy and metastasis.

World Academy of Sciences Journal

World Academy of Sciences Journal

Multidisciplinary open-access journal spanning biochemistry, genetics, neuroscience, environmental health, and synthetic biology.

International Journal of Functional Nutrition

International Journal of Functional Nutrition

Open-access journal combining biochemistry, pharmacology, immunology, and genetics to advance health through functional nutrition.

International Journal of Epigenetics

International Journal of Epigenetics

Publishes open-access research on using epigenetics to advance understanding and treatment of human disease.

Medicine International

Medicine International

An International Open Access Journal Devoted to General Medicine.

Journal Cover
February-2025 Volume 29 Issue 2

Full Size Image

Sign up for eToc alerts
Recommend to Library

  • Article
  • Citations
    • Cite This Article
    • Download Citation
    • Create Citation Alert
    • Remove Citation Alert
    • Cited By
  • Similar Articles
    • Related Articles (in Spandidos Publications)
    • Similar Articles (Google Scholar)
    • Similar Articles (PubMed)
  • Download PDF
  • Download XML
  • View XML

  • Supplementary Files
    • Supplementary_Data1.pdf
    • Supplementary_Data2.xlsx
    • Supplementary_Data3.xlsx
    • Supplementary_Data4.xlsx
    • Supplementary_Data5.xlsx
    • Supplementary_Data6.xlsx
Article Open Access

A novel algorithm for the detection of microsatellite instability in endometrial cancer using next‑generation sequencing data

  • Authors:
    • Bing Zhou
    • Yu Wang
    • Lu Ding
    • Xiaolei Tian
    • Wu Sun
    • Wei Zhang
    • Yin-Hua Liu
  • View Affiliations / Copyright

    Affiliations: Department of Pathology, Yijishan Hospital, The First Affiliated Hospital of Wannan Medical College, Wuhu, Anhui 241001, P.R. China, Department of Gynecology, Yijishan Hospital, The First Affiliated Hospital of Wannan Medical College, Wuhu, Anhui 241001, P.R. China
    Copyright: © Zhou et al. This is an open access article distributed under the terms of Creative Commons Attribution License.
  • Article Number: 86
    |
    Published online on: December 3, 2024
       https://doi.org/10.3892/ol.2024.14832
  • Expand metrics +
Metrics: Total Views: 0 (Spandidos Publications: | PMC Statistics: )
Metrics: Total PDF Downloads: 0 (Spandidos Publications: | PMC Statistics: )
Cited By (CrossRef): 0 citations Loading Articles...

This article is mentioned in:



Abstract

The molecular‑based detection of microsatellite instability (MSI) in endometrial cancer is complex, due to the low sensitivity of PCR and a lack of standardization in next‑generation sequencing (NGS) methods. In the present study, sequenced data were obtained from an NGS panel following the addition of five commonly used microsatellite loci. Subsequently, a novel algorithm, namely MSIPeak, was developed for data analysis. Results of the present study demonstrated that MSI data obtained using MSIPeak were presented in a peak, using a threshold of 1.10 to distinguish stable and unstable loci. MSIPeak was further validated using synthetic DNA samples and endometrial cancer tissue and the results were compared with the immunohistochemical analysis‑determined mismatch repair status. The PCR results demonstrated a 3‑base‑pair (bp) deletion in synthetic DNA samples, compared with 1‑ and 2‑bp deletion controls. Results obtained using MSIPeak demonstrated notable differences in peak profiles and positive scores in synthetic DNA samples with 1‑, 2‑ and 3‑bp deletions, compared with controls. Thus, the results of the present study demonstrated that NGS‑based MSI detection exhibited a higher sensitivity compared with PCR. In addition, NGS‑based MSI detection exhibited higher levels of repeatability and applicability compared with other MSI‑NGS‑based methods, such as MSISensor2 and MANTIS. Collectively, the results of the present study highlighted that the combination of MSIPeak and NGS exhibits potential in the detection of cancer.

Introduction

Microsatellites are short tandem repetitive DNA sequences with repeating units of 1 to 6 bases that are spread throughout the human genome. Notably, replication errors commonly occur in microsatellites during cell division (1,2). For the maintenance of homeostasis, the majority of replication errors are recognized and repaired by the DNA mismatch repair (MMR) system, which includes the mutL homolog 1 (MLH1), mutS Homolog 2 (MSH2), MSH6 and PMS1 homolog 2, mismatch repair system component (PMS2) proteins. A deficiency in MMR (dMMR) leads to an increase in microsatellite instability (MSI) (3). In such a state, MMR protein expression levels reflect the status of MSI. Notably, MSI promotes carcinogenesis and serves a major role in mechanisms underlying malignant transformation (4), which is a sensitive indicator of genetic instability in various types of cancer, including endometrial and colorectal cancer (5–7).

At present, MSI is detected in clinical practice using immunohistochemical (IHC) analysis of the impaired DNA MMR proteins, and PCR is used for the analysis of microsatellite sites (8). Notably, PCR-based microsatellite analysis is the gold standard for MSI detection, involving the examination of PCR product length in a limited set of informative microsatellite sites (9). The Promega Corporation MSI analysis system is one of the most widely used commercial PCR assays, consisting of 5 mononucleotide markers for MSI detection, namely BAT-25, BAT-26, NR-21, NR-24 and MONO-27 (10). Although MSI-PCR is widely used in colorectal cancer and other gastrointestinal tumors, MMR-IHC is recommended in endometrial cancer due to the relatively low sensitivity of MSI-PCR (11,12). Tumors with dMMR often exhibit high MSI (MSI-H) that is detected using DNA-based testing (13); however, results of a previous study reported a 1–10% discrepancy between MMR protein and MSI status in numerous types of cancer (11). In addition, previous studies reported high levels of discrepancy between these factors (6,14). Samples with MSI-H may exhibit MMR proficiency (pMMR) as a result of MMR gene methylation (15) and MMR proteins may exhibit abnormal functions with an expected antigen structure (16). Notably, MMR may exert effects on factors other than the four common proteins, MLH1, MSH2, MSH6 and PMS2, detected using IHC analysis (17). A previous study reported that >20% of patients with endometrial cancer exhibit dMMR/MSI-H status, and accurate identification of this type is crucial for treatment optimization and the assessment of prognosis. Thus, the use of IHC analysis alone in the detection of dMMR may lead to inaccurate diagnoses of pMMR in patients with MSI-H (18). The development of a novel MSI detection method with high levels of sensitivity is required.

Next-generation sequencing (NGS) is used for the comprehensive analysis of genomic profiles and MSI status, and simultaneous analysis may decrease the number of tissue samples required and increase the efficiency of examination. NGS-based algorithms demonstrate a comparable accuracy to PCR-based MSI detection (19,20). Notably, existing algorithms, such as MSIsensor (21) and MANTIS (22), measure MSI levels using the read-count distribution of microsatellites with different repeat lengths. The aforementioned algorithms require the analysis of >10 (or even ≥40) loci for accurate MSI evaluation (22). NGS-based microsatellite testing selects mononucleotide repeats with stable repeat lengths among samples with microsatellite stability (MSS) (9,23). At present, various loci and numerous methods of MSI detection are used in research, leading to low levels of reliability and a lack of consistency.

In the present study, a novel algorithm was developed for the detection of MSI status, using NGS for the analysis of five mononucleotide repeats, namely BAT-25, BAT-26, NR-21, NR-24 and MONO-27. Notably, the aforementioned loci are often analyzed using MSI-PCR in clinical settings, with the ability to represent the MSI status of a sample. NGS was integrated into the algorithm to improve the sensitivity of the MSI detection, which may lead to improved detection of pMMR in patients with endometrial cancer and MSI-H.

Materials and methods

Patients

A total of 181 patients aged 37 to 86 years (median, 56) with endometrial cancer were retrospectively enrolled from the First Affiliated Hospital of Wannan Medical College (Wuhu, China). Inclusion criteria were as: i) Female; pathologically diagnosed as endometrial cancer in the past 3 years; no other malignant tumors nor serious chronic diseases; can be contacted and agree to participate in the project and sign an informed consent form. Exclusion criteria were set as: tissue sample retained in pathology department was too small; tumor cells in the sample was less than 10%; patients lost contact or were unwilling to participate in the research project.

These patients were diagnosed with endometrial cancer from April 2021 to November 2022 and tissues were collected. This was performed between November 2022 and June 2023. The present study was approved by the Ethics Committee of the First Affiliated Hospital of Wannan Medical College (approval no. 2022-110) and each patient provided written informed consent for their clinical information as well as their genomics data (from PCR and NGS) to be reported in the journal. Tumor and matched adjacent non-tumor tissues were collected from all patients and the MMR status was verified using IHC analysis of MSH2, MSH6, PMS2 and MLH1 protein expression levels. All IHC results were tested and reported by pathologists in the pathology department of the hospital. Antibodies including MLH1 (cat. no. ZM-0154, ZSGB-bio), MSH2 (clone FE11, cat. no. ZA-0622, ZSGB-bio, China), MSH6 (clone EP49, cat. no. ZA-0541, ZSGB-bio, China), and PMS2 (clone EP51, cat. no. ZA-0542, ZSGB-bio, China), were stained using Dako's automated staining system (LINK48, Dako, CA, USA) with 1:1,000 dilutions. All staining procedures were performed according to the manufacturer's recommendations and previous study (24).

Surgically specimens were fixed in 10% neutral-buffered formalin for 24–72 h at room temperature and embedded in paraffin. DNA was extracted from 10-µm-thick sections of formalin-fixed paraffin-embedded (FFPE) tumor tissue blocks using the GeneRead DNA FFPE kit (Qiagen, GmbH), according to the manufacturer's instructions. Samples were analyzed using MSI-PCR and NGS. After extraction, DNA quality was evaluated by 1% agarose gel electrophoresis and the concentration of all samples was quantifed using the Qubit dsDNA HS Assay kit (Termo Fisher Scientifc, Waltham, MA, USA) with a Qubit 3.0 Fluorometer.

Spike-in samples with synthetic DNA

For each of the five microsatellite loci, namely BAT-25, BAT-26, NR-21, NR-24 and MONO-27, four plasmids were synthesized by Sangon Biotech (China). These included a wild-type fragment and deletions of the wild-type, consisting of 1-, 2- and 3-bp deletions. Plasmids were utilized as spike-in fragments and mixed into the DNA of noncancerous endometrial tissue at a ratio of 1:1.

MSI-PCR analysis

MSI-PCR analysis was performed using the MSI Analysis System (Promega Corporation) (25) as previously described (26,27). Briefly, the five microsatellite loci, namely BAT-25, BAT-26, NR-21, NR-24 and MONO-27, and two pentanucleotide repeats PENTAC and PENTAD, were amplified in a single multiplex 25 µl PCR reaction. PENTAC and PENTAD were used as reference genes to detect potential contamination. Fluorescently labeled primers used for MSI-PCR analysis are supplied by Sangon Biotech and listed in Table SI. The following thermocycling conditions were used for the PCR: Initial denaturation at 95°C for 11 min and 96°C for 1 min; 10 cycles of 94°C for 30 sec, ramp 68 sec to 58°C, hold for 30 sec, ramp 50 sec to 70°C and hold for 1 min; 20 cycles at 90°C for 30 sec, ramp 60 sec to 58°C, hold for 30 sec, ramp 50 sec to 70°C and hold for 1 min; 60°C for 30 min; hold at 4°C. PCR products were analyzed using a 3500 Genetic Analyzer (Thermo Fisher Scientific, Inc.). GeneMapper 6.0 (Thermo Fisher Scientific, Inc.) was used to determine the size differences between tumor samples and adjacent tissues. A tumor was defined as exhibiting MSI-H if ≥2 markers were unstable, and MSS was defined according to the presence of ≤1 unstable mononucleotide markers in the tumor sample. The term ‘unstable’ was used for markers with a shift of ≥2 bp, or if the shoulder pattern extended the range of the smallest peak by ≥2 bp in the tumor allele.

MSI detection using NGS

NGS was performed on a NextSeq 500 or Novaseq 6000 (Illumina, Inc.) using a custom amplicon-based gene panel that comprised five microsatellite loci included in the Promega Corporation MSI kit. Initially, libraries were generated with the Hieff NGS™ OnePot Pro DNA Library Prep Kit (Shanghai Yeasen Biotechnology Co., Ltd.) according to the manufacturer's protocol. Briefly, 20 ng fragmented genomic DNA was used to amplify the target regions and amplified products were purified (Table SII). Subsequent rounds of PCR were carried out through the addition of sequencing adapters and barcodes to amplicons. Following the purification of the library, quantification of the DNA library was performed using Labchip GX Touch (PerkinElmer). The libraries with 1 pM concentration were then sequenced using the Novaseq 6000 NGS (Illumina, Inc.) platforms and NovaSeq 6000 SP reagent kit (100 cycles; cat. no. 2002746; Illumina Inc.), according to the manufacturer's instructions using 2X150 bp paired-end reads at an average depth of 5,000× for tissue.

A novel algorithm, MSIPeak, was developed in the present study to determine the MSI status of all samples using NGS read-count distribution. MSIPeak program flow was divided into four main steps, as follows (Fig. 1).

Figure 1.

Program flow of MSIPeak for each microsatellite locus in each sample. MSI, microsatellite instability.

Step I: The sequencing data of each tumor tissue and matched adjacent tissues were read in FastQ format files. For each MSI locus, reads coverage information, including reads count, was extracted from FastQ files.

Step II: Minimum-maximum normalization was performed on the reads count of each microsatellite locus. Values were scaled to the range (0,1) for subsequent data processing.

Here, i represents a single microsatellite locus, xi represents the reads count prior to normalization, xnew represents the reads count value following normalization, and xmin and xmax represent the minimum and maximum values of the reads count for each locus, respectively.

Reads count values were smoothed using the sliding window. Following normalization and smoothing, peak data of the microsatellite loci of tumor and matched adjacent tissues were analyzed. The local maximum values of each repeat were compared with the values of neighboring points.

Step III: For each peak determined in the tumor and adjacent tissues, peak shift size, peak area difference and Shannon coefficient difference were calculated to score the MSI status of each locus (Fig. 2):

Figure 2.

Schematic of microsatellite positioning point parameters calculation, including shift_size, H_diff and H.

Here, i represents a single microsatellite locus, lx represents the peak value of the microsatellite locus in the tumor sample and ly represents the peak value of the microsatellite locus in the matched adjacent tissue.

Here, H_diff represents the area difference of each microsatellite locus peak, × and y refer to the vectors of area values of MSI loci in tumor and adjacent tissues, respectively, i represents a single microsatellite locus, and xi and yi represent the area values of the ith MSI locus in tumor and adjacent tissues, respectively.

Here, H represents the Shannon coefficient difference between tumor and adjacent tissues. Hx represents the Shannon-Wiener diversity index of the tumor sample, Hy represents the Shannon-Wiener diversity index of the adjacent sample, i represents a single microsatellite locus, pi represents the relative abundance of the ith microsatellite locus in the tumor sample and p'i represents the relative abundance of the ith microsatellite locus in the adjacent sample.

Step IV: The final score for each MSI locus was calculated using the following equation:

When the score was ≥1.10, the MSI status of this locus was considered unstable. After the stability of all five markers had been determined, the MSI status of the patient was evaluated. Samples with two or more unstable markers were considered MSI-H and samples with <2 unstable markers were considered MSS.

Comparison of MSIPeak with MSIsensor and MANTIS

Among previously published NGS-based MSI studies, MSIsensor (21) and MANTIS (22) were widely used analytical methods (2,5,28,29). The calculation principles of these two algorithms are markedly different from MSIPeak (Table I). Therefore, MSIPeak was compared with the MSIsensor and MANTIS algorithms. MSISensor2 (30), an upgraded version of MSIsensor, and Mantis were run according to their manuscript, for the analysis of in-house whole-exome sequencing (WES) data from 25 endometrial cancer samples. The WES library was constructed using the commercial Hi-Exon 35 Panel and supporting library construction kit (cat. no. P10016-96, Shanghai HeYin Biotechnology Co., LTd.). A total of 50 ng fragmented genomic DNA was used for a capture-based library (Table SIII) according to the manufacturer's protocol of the library construction kit. After the quantification of the DNA library by the Labchip GX Touch (PerkinElmer), WES library with 1 pM concentration was performed on the same Novaseq 6000 NGS (Illumina, Inc.) platforms and NovaSeq 6000 SP reagent kit (100 cycles; cat. no. 2002746; Illumina Inc.), according to the manufacturer's instructions using 2×150 bp paired-end reads at an average depth of 150×. To obtain clean reads, FASTQ files from tumor tissue and white blood samples were done by fastp (https://github.com/OpenGene/fastp, version 0.19.3). Clean reads were mapped to the reference genome (hg38/GRCh38) by Burrows-Wheeler aligner (BWA, https://github.com/lh3/bwa, version 0.7.12-r1039) and perform alignment processing by SAMtools (https://github.com/samtools/samtools, version 0.1.19–96b5f2294a). The quality score was recalibrated using GATK (https://github.com/broadinstitute/gatk, version 4.1.0.0) to generate the final binary SAM (BAM) files used for subsequent analyses. Lastly MSI status was detected using the MANTIS (version v1.0.5) (22) and MSISensor2 (Version 0.1) (30).

Table I.

Comparison of MSIPeak with the published algorithms based on next-generation sequencing data.

Table I.

Comparison of MSIPeak with the published algorithms based on next-generation sequencing data.

ParametersMSIPeakMSISensorMANTIS
No. of lociFiveTens to thousandsDozens to thousands
Origin of the lociFixedGenome-wide or target screeningGenome wide or target screening
Data preprocessingObtainment of coverage information of loci, and perform normalization and data smoothing processing.Calculation of the coverage of each locus without mentioning normalization and data smoothing steps.Calculation of the coverage of each locus and data normalization.
Comparison between tumor and normal samplesPeak shift, Peak area difference and Shannon coefficient. differenceNumber of repetitions and allele distribution for each locus.The repeat length distribution and stability level of each locus.
Scoring criteria of each locusThe final score of each MSI locus is obtained by the peak shift, peak area difference and Shannon coefficient difference. Loci with a score ≥1.10 are rated as unstable.Calculation of the proportion of unstable positioning points, and if the proportion exceeds a threshold, it is rated as unstable. The threshold is determined by the cumulative distribution of this indicator on a set of samples.The average L1 norm of all loci is the MSI score of the sample. If the score exceeds the threshold, it is rated as unstable.
Criteria of MSI≥2 of 5 loci are unstableDefault 20%Default 0.4

[i] MSI, microsatellite instability.

Statistical analysis

The chi-square test was used to compare the frequencies of MSI-H and MSS tumors identified through PCR and NGS, with the dMMR and pMMR status determined by IHC. For chi-square test analysis, P<0.001 was considered to indicate a statistically significant difference in PCR and NGS in ability to detect MSI-H. Cohen's κ was calculated to evaluate the level of agreement between IHC-based and molecular-based methods, PCR and NGS. A Cohen's κ of P<0.001 was considered to indicate a statistically significant difference between methods. All data presented in figures and tables are reported as percentages for categorical comparisons. P<0.05 was considered to indicate a statistically significant difference. The statistical analyses were performed using R software (version 4.3.2; RStudio).

Results

MSI-PCR and MSI-NGS using synthetic DNA samples

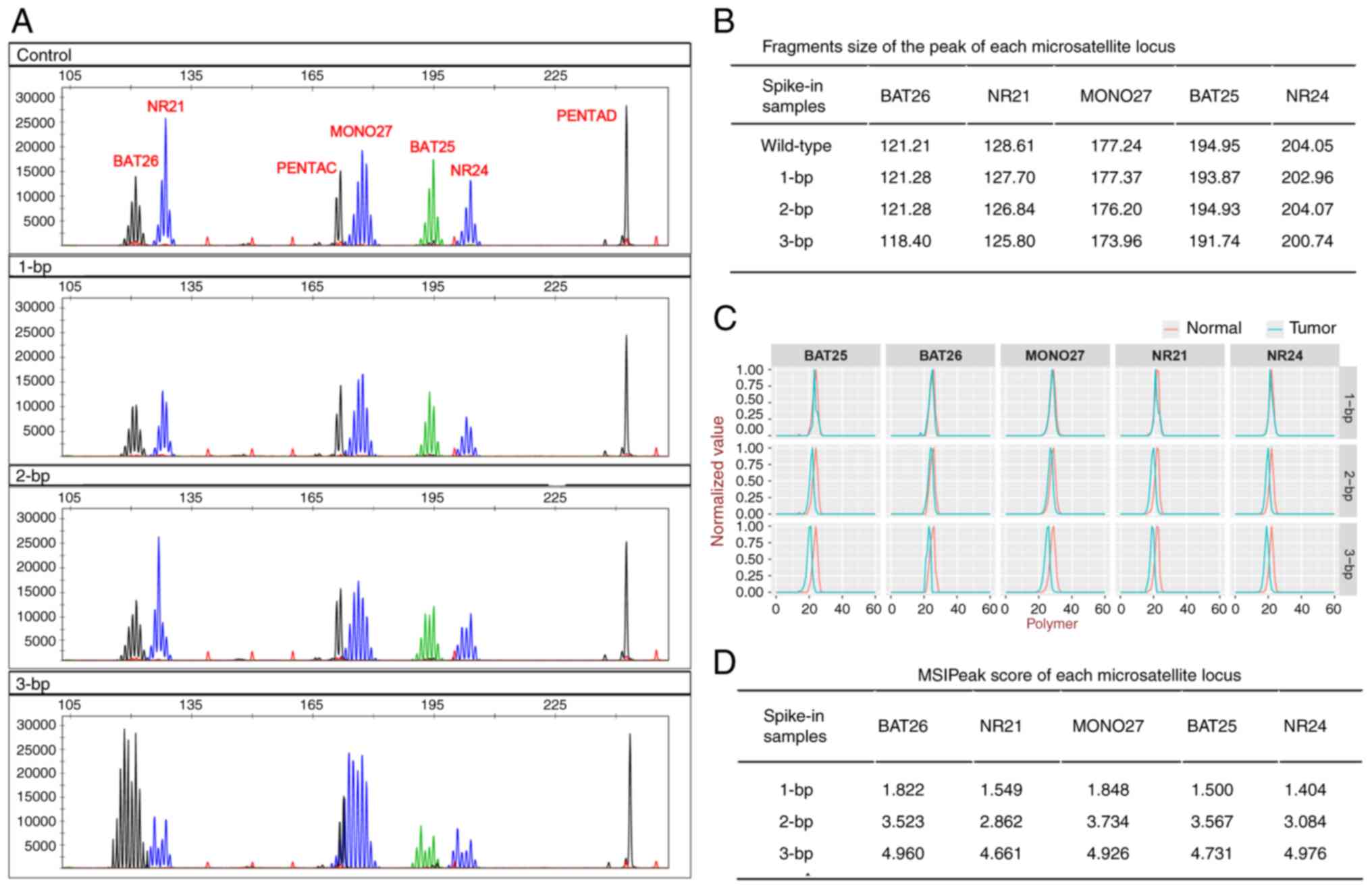
The present study demonstrated that spike-in DNA sample profiles with 3-bp deletions displayed notable left-shifts, which could be distinguished from those of the wild-type fragments (Fig. 3A). Spike-in DNA sample profiles with 2-bp deletions exhibited ambiguous extensions on the left shoulder of BAT25 and NR24, compared with the wild-type fragments. However, there were no notable shifts in BAT26, NR21 and MONO27 with 2-bp deletions or in the five markers with 1-bp deletions (Fig. 3A and B).

Figure 3.

MSI detection using spike-in DNA samples. (A) MSI-PCR detection of spike-in DNA samples with wild-type fragments (control), 1-, 2- and 3-bp deletions, from top to bottom. The polymorphic pentanucleotide repeat markers PENTAC and PENTAD were used as quality controls for sample authentication. (B) Fragment sizes of peaks for each microsatellite locus in spike-in DNA samples. (C) MSI-NGS detection of spike-in DNA samples with 1-, 2- and 3-bp deletions, displayed from top to bottom. The red line represents wild-type samples and the blue line represents spike-in samples with 1–3-bp deletions. Polymer, number of base repeats size of each microsatellite locus; normalized-value, minimum-maximum normalization value of each microsatellite locus at each polymer. (D) MSIPeak score of each microsatellite locus in spike-in DNA samples. MSI, microsatellite instability; bp, base pair; NGS, next-generation sequencing.

Results obtained using MSI-NGS are presented as peaks, which were comparable with those obtained using MSI-PCR (Fig. 3C). Peaks of the spike-in DNA samples with 1-bp deletions exhibited subtle shifts compared with those of the wild-type fragments. However, the score was more than the threshold of 1.10 (Fig. 3D). Spike-in DNA samples with 1- or 2-bp deletions exhibited shifts and scores that were indicative of MSI (Fig. 3C and D).

MMR/MSI detection in FFPE samples

A total of 39 endometrial cancer samples were identified as dMMR and the remaining 142 samples were identified as pMMR (Table II). Within the 39 dMMR samples, 16 were classified as MSI-H using PCR testing and 36 were identified as MSI-H using NGS (Table II). The concordance between IHC and NGS was significantly higher compared with that between IHC and PCR (Cohen's κ=0.492 vs. 0.872; P<0.001; Table II). All 16 dMMR/MSI-H samples confirmed using IHC and PCR were also defined as MSI-H using NGS (Fig. 4; Tables SIV and SV). In addition, a further 20 MSI-H samples were identified using NGS alone, with the profiles exhibiting minor shifts that did not meet the criteria for MSI-H based on PCR analysis (data not shown).

Figure 4.

Venn diagram of dMMR/MSI-H samples defined using IHC analysis, MSI-PCR and MSI-NGS. dMMR, mismatch repair deficiency; MSI, microsatellite instability; MSI-H, high MSI; IHC, immunohistochemical; NGS, next-generation sequencing; MMR, mismatch repair; dMMR, MMR deficiency.

Table II.

Concordance between MMR-IHC and PCR- or NGS-based methods.

Table II.

Concordance between MMR-IHC and PCR- or NGS-based methods.

A, Tumors with dMMR identified by IHC technology

TypePCR, n (%)NGS, n (%)Chi-square P-value
MSI-H16 (8.84)36 (19.89)<0.001
MSS23 (12.71)3 (1.66)0.444

B, Tumors with pMMR identified by IHC technology

TypePCR, n (%)NGS, n (%)Chi-square P-value

MSI-H2 (1.10)5 (2.76)<0.001
MSS140 (77.35)137 (75.69)0.251

[i] MSI, microsatellite instability; MSI-H, high MSI; MSS, microsatellite stability; MMR, mismatch repair; dMMR, MMR deficiency; IHC, immunohistochemical; NGS, next-generation sequencing. The concordance between IHC and NGS was significantly higher compared with that between IHC and PCR (Cohen's κ=0.492 vs. 0.872; P<0.001).

Comparison with MSISensor2 and MANTIS

Among the 25 samples with available WES data, 8 dMMR and 17 pMMR cases were identified using IHC analysis. MSIPeak, MSISensor2 and MANTIS consistently classified the 17 pMMR samples as MSS (Fig. 5A). However, MSIPeak was the only algorithm to identify all 8 dMMR samples as MSI-H, while MSISensor2 and MANTIS classified 2 and 3 dMMR samples as MSS, respectively (Fig. 5A and B; Table SVI).

Figure 5.

Accuracy of MSIPeak was compared with that of MSISensor2 and MANTIS. (A) Bar chart presenting cases where MMR and MSI status were detected using different methods. (B) Venn diagram presenting the consistency between the different detection methods in all samples. The accuracy of the three algorithms was assessed and compared based on results obtained from MMR-IHC. MMR, mismatch repair; MSI, microsatellite instability; IHC, immunohistochemical.

Discussion

In endometrial cancer, MMR detection using IHC analysis has been recommended over MSI detection using PCR. Notably, results obtained using MSI and MMR exhibited low levels of concordance in gynecologic tumors compared with gastrointestinal tumors (11). The subtle leftward shifts in endometrial cancer were 1–3 bp, whereas those observed in colorectal cancer were >6 bp (31,32). The results of the present study obtained using MSI-PCR showed that synthetic DNA fragments with 1–2 bp differences displayed ambiguous shifts that could not be distinguished from the matched adjacent tissue samples. In addition, results obtained using MSI-PCR demonstrated that numerous samples could not be classified as MSI based on the shifts of their peaks. These ambiguous shifts imply that endometrial cancer samples with 1–2 bp shifts cannot be differentiated from MSS samples, contributing to the low concordance between MSI and MMR in endometrial cancer.

Limitations of IHC analysis for the detection of MMR (15–18,33) have led to the requirement for detecting specific microsatellite repeats. Thus, numerous NGS-based MSI detection methods have been introduced (20,34–37), and these have detected a greater number of microsatellite markers compared with the 5 to 6 markers detected using PCR. Microsatellite markers analyzed using NGS technology have varied among studies and have only been demonstrated in specific cohorts or tumor types. However, the five markers in the Promega Corporation system (8) have been widely used in clinical practice for a number of tumor types (3–7). Notably, these markers are used to represent the status of MMR proteins. In the present study, all samples defined as MSI-H using MSI-PCR were also defined as MSI-H using MSI-NGS. These results suggested that the novel algorithm developed in the present study exhibits the capability to identify relatively large shifts in endometrial cancer samples. Samples with IHC analysis-verified dMMR and PCR-verified MSS were further categorized into two groups according to shift using NGS combined with MSIPeak. These results suggest that the novel algorithm may exhibit potential in the identification of samples with sublet shifts.

MSIPeak uses the same markers as PCR, but levels of sensitivity are improved compared with PCR. Potential reasons include that, first, the interpretation of PCR results relies on the analysis of capillary electrophoresis patterns, which has a certain degree of subjectivity. Independent investigators may interpret electrophoresis patterns differently, potentially resulting in poor reproducibility of the results. In cases where endometrial MSI is offset by 1–3 bp, errors may occur (32). By contrast, MSIPeak performs minimum-maximum normalization and data smoothing during the data preprocessing, which may reduce the impact of sequencing depth and data fluctuations on MSI detection. Furthermore, MSIPeak analyzes the differences in peak values between tumor samples and matched adjacent tissues from multiple dimensions, including the peak shift, peak area difference and Shannon coefficient difference (38,39). Thus, the MSI status was comprehensively evaluated to provide more accurate detection results.

MSIPeak sorts loci from small to large based on the distribution of different ploymer repetitions at each locus. Subsequently, the peak of each locus is identified, and shift size, area difference and Shannon-Wiener diversity index are evaluated in tumor and adjacent tissues (38,39). Results of the present study demonstrated that MSIPeak exhibited higher levels of accuracy compared with alternate NGS-based algorithms, such as MSISensor2 and MANTIS. However, further analyses using a larger number of samples are required to verify the results. Notably, MSISensor2 and MANTIS are designed to be performed using microsatellite loci across the entire genome or exon ranges (21,22,30). Loci derived from different batches may vary, which may affect the results. In addition, MSISensor2 and MANTIS have been extensively applied in the context of colorectal cancer (2,5,28,29); however, these algorithms are not widely used in endometrial cancer. Certain parameters and/or thresholds of these algorithms may require further refinement for effective MSI detection in endometrial cancer.

MSIPeak demonstrated high levels of reproducibility and adaptability for MSI detection in endometrial cancer. The five common loci detected using MSIPeak are small in size, and these can be integrated into other NGS sequencing panels, using associated amplicons for amplicon-based panels or associated probes for capture-based panels. Notably, this integration does not require specifically designed sequencing panels, and is inexpensive compared with WES or whole genome sequencing. Thus, NGS-based MSI detection exhibits potential in patient diagnosis, with high levels of flexibility and cost effectiveness.

In conclusion, a novel algorithm was developed for the detection of MSI in the present study, namely MSIPeak. This algorithm was designed to detect only five commonly used microsatellite loci, allowing it to be easily integrated into existing NGS panels, which could thereby lead to potential reductions in experimental costs. Results obtained using MSIPeak are presented in peak form for intuitive and convenient identification, which is comparable with MSI-PCR. However, MSIPeak demonstrated higher levels of accuracy and objectivity compared with PCR. In addition, MSIPeak may exhibit potential in detecting MSI in endometrial cancer. Further investigations with increased sample sizes are required to validate the present results and to explore the utility of this algorithm in other types of cancer, such as colorectal cancer. Future investigations should focus on refining and developing a widely applicable NGS-based MSI detection algorithm that could be effectively used across various types of cancer.

Supplementary Material

Supporting Data
Supporting Data
Supporting Data
Supporting Data
Supporting Data
Supporting Data

Acknowledgements

Not applicable.

Funding

The present study was supported by the Key Project of Wannan Medical College (grant no. WK2022ZF02), Natural Science Foundation of Anhui Provincial Education Department (grant no. 2023AH051779), The First Affiliated Hospital/Yijishan Hospital of Wannan Medical College (grant nos. KY27530533, YR202214, CX2023018 and GF2019G19) and Anhui New Era Education Quality Project (Postgraduate Education; grant no. 2022zyxwjxalk158).

Availability of data and materials

The data generated in the present study may be found in The National Center for Biotechnology Information Sequence Read Archive repository under accession number PRJNA1100268 or at the following URL: https://www.ncbi.nlm.nih.gov/sra/PRJNA1100268.

Authors' contributions

BZ, YW, LD, XT, WS, WZ and YL acquired the data. BZ and YW carried out the molecular experiments and drafted the manuscript. LD analyzed and interpreted the data. XT and WS performed histological examination of the tissue samples. WZ and YL designed the research aims and acquired financial support for the project. BZ and YL confirm the authenticity of all the raw data. All authors read and approved the final manuscript.

Ethics approval and consent to participate

The present study was approved by the Ethics Committee of the First Affiliated Hospital of Wannan Medical College (approval no. 2022-110). Each patient provided written informed consent to participate.

Patient consent for publication

Not applicable.

Competing interests

The authors declare that they have no competing interests.

Glossary

Abbreviations

Abbreviations:

MSI-H

high microsatellite instability

MSS

microsatellite stability

PCR

polymerase chain reaction

NGS

next-generation sequencing

IHC

immunohistochemistry

MMR

mismatch repair

dMMR

mismatch repair deficiency

pMMR

MMR proficiency

FFPE

formalin-fixed paraffin-embedded

WES

whole-exome sequencing

WGS

whole-genome sequencing

Bp

base pair

References

1 

Lynch HT, Snyder CL, Shaw TG, Heinen CD and Hitchins MP: Milestones of lynch syndrome: 1895–2015. Nat Rev Cancer. 15:181–194. 2015. View Article : Google Scholar : PubMed/NCBI

2 

Li K, Luo H, Huang L, Luo H and Zhu X: Microsatellite instability: A review of what the oncologist should know. Cancer Cell Int. 20:162020. View Article : Google Scholar : PubMed/NCBI

3 

Sinicrope FA and Sargent DJ: Molecular pathways: Microsatellite instability in colorectal cancer: prognostic, predictive, and therapeutic implications. Clin Cancer Res. 18:1506–1512. 2012. View Article : Google Scholar : PubMed/NCBI

4 

Aaltonen LA, Peltomäki P, Leach FS, Sistonen P, Pylkkänen L, Mecklin JP, Järvinen H, Powell SM, Jen J, Hamilton SR, et al: Clues to the pathogenesis of familial colorectal cancer. Science. 260:812–816. 1993. View Article : Google Scholar : PubMed/NCBI

5 

Bonneville R, Krook MA, Kautto EA, Miya J, Wing MR, Chen HZ, Reeser JW, Yu L and Roychowdhury S: Landscape of microsatellite instability across 39 cancer types. JCO Precis Oncol. 2017.PO.17.00073. 2017. View Article : Google Scholar : PubMed/NCBI

6 

Nádorvári ML, Kenessey I, Kiss A, Barbai T, Kulka J, Rásó E and Tímár J: Comparison of standard mismatch repair deficiency and microsatellite instability tests in a large cancer series. J Transl Med. 22:1502024. View Article : Google Scholar : PubMed/NCBI

7 

Chung Y, Nam SK, Chang HE, Lee C, Kang GH, Lee HS and Park KU: Evaluation of an eight marker-panel including long mononucleotide repeat markers to detect microsatellite instability in colorectal, gastric, and endometrial cancers. BMC Cancer. 23:11002023. View Article : Google Scholar : PubMed/NCBI

8 

McConechy MK, Talhouk A, Li-Chang HH, Leung S, Huntsman DG, Gilks CB and McAlpine JN: Detection of DNA mismatch repair (MMR) deficiencies by immunohistochemistry can effectively diagnose the microsatellite instability (MSI) phenotype in endometrial carcinomas. Gynecol Oncol. 137:306–310. 2015. View Article : Google Scholar : PubMed/NCBI

9 

Boyarskikh U, Kechin A, Khrapov E, Fedyanin M, Raskin G, Mukhina M, Kravtsova E, Tsukanov A, Achkasov S and Filipenko M: Detecting microsatellite instability in endometrial, colon, and stomach cancers using targeted NGS. Cancers (Basel). 15:50652023. View Article : Google Scholar : PubMed/NCBI

10 

Murphy KM, Zhang S, Geiger T, Hafez MJ, Bacher J, Berg KD and Eshleman JR: Comparison of the microsatellite instability analysis system and the Bethesda panel for the determination of microsatellite instability in colorectal cancers. J Mol Diagn. 8:305–311. 2006. View Article : Google Scholar : PubMed/NCBI

11 

Bartley AN, Mills AM, Konnick E, Overman M, Ventura CB, Souter L, Colasacco C, Stadler ZK, Kerr S, Howitt BE, et al: Mismatch repair and microsatellite instability testing for immune checkpoint inhibitor therapy: Guideline from the college of American pathologists in collaboration with the association for molecular pathology and fight colorectal cancer. Arch Pathol Lab Med. 146:1194–1210. 2022. View Article : Google Scholar : PubMed/NCBI

12 

Dedeurwaerdere F, Claes KB, Van Dorpe J, Rottiers I, Van der Meulen J, Breyne J, Swaerts K and Martens G: Comparison of microsatellite instability detection by immunohistochemistry and molecular techniques in colorectal and endometrial cancer. Sci Rep. 11:128802021. View Article : Google Scholar : PubMed/NCBI

13 

Lindor NM, Burgart LJ, Leontovich O, Goldberg RM, Cunningham JM, Sargent DJ, Walsh-Vockley C, Petersen GM, Walsh MD, Leggett BA, et al: Immunohistochemistry versus microsatellite instability testing in phenotyping colorectal tumors. J Clin Oncol. 20:1043–1048. 2002. View Article : Google Scholar : PubMed/NCBI

14 

Lorenzi M, Amonkar M, Zhang J, Mehta S and Liaw KL: Epidemiology of microsatellite instability high (MSI-H) and deficient mismatch repair (dMMR) in solid tumors: A structured literature review. J Oncol. 2020:18079292020. View Article : Google Scholar

15 

McCarthy AJ, Capo-Chichi JM, Spence T, Grenier S, Stockley T, Kamel-Reid S, Serra S, Sabatini P and Chetty R: Heterogenous loss of mismatch repair (MMR) protein expression: A challenge for immunohistochemical interpretation and microsatellite instability (MSI) evaluation. J Pathol Clin Res. 5:115–129. 2019. View Article : Google Scholar : PubMed/NCBI

16 

Stelloo E, Jansen AML, Osse EM, Nout RA, Creutzberg CL, Ruano D, Church DN, Morreau H, Smit VTHBM, van Wezel T and Bosse T: Practical guidance for mismatch repair-deficiency testing in endometrial cancer. Ann Oncol. 28:96–102. 2017. View Article : Google Scholar : PubMed/NCBI

17 

Shia J: Immunohistochemistry versus microsatellite instability testing for screening colorectal cancer patients at risk for hereditary nonpolyposis colorectal cancer syndrome. Part I. The utility of immunohistochemistry. J Mol Diagn. 10:293–300. 2008. View Article : Google Scholar : PubMed/NCBI

18 

Hechtman JF, Rana S, Middha S, Stadler ZK, Latham A, Benayed R, Soslow R, Ladanyi M, Yaeger R, Zehir A and Shia J: Retained mismatch repair protein expression occurs in approximately 6% of microsatellite instability-high cancers and is associated with missense mutations in mismatch repair genes. Mod Pathol. 33:871–879. 2020. View Article : Google Scholar : PubMed/NCBI

19 

Zhou T, Chen L, Guo J, Zhang M, Zhang Y, Cao S, Lou F and Wang H: MSIFinder: A python package for detecting MSI status using random forest classifier. BMC Bioinformatics. 22:1852021. View Article : Google Scholar : PubMed/NCBI

20 

Salipante SJ, Scroggins SM, Hampel HL, Turner EH and Pritchard CC: Microsatellite instability detection by next generation sequencing. Clin Chem. 60:1192–1199. 2014. View Article : Google Scholar : PubMed/NCBI

21 

Niu B, Ye K, Zhang Q, Lu C, Xie M, McLellan MD, Wendl MC and Ding L: MSIsensor: Microsatellite instability detection using paired tumor-normal sequence data. Bioinformatics. 30:1015–1016. 2014. View Article : Google Scholar : PubMed/NCBI

22 

Kautto EA, Bonneville R, Miya J, Yu L, Krook MA, Reeser JW and Roychowdhury S: Performance evaluation for rapid detection of pan-cancer microsatellite instability with MANTIS. Oncotarget. 8:7452–7463. 2017. View Article : Google Scholar : PubMed/NCBI

23 

Zhu L, Huang Y, Fang X, Liu C, Deng W, Zhong C, Xu J, Xu D and Yuan Y: A novel and reliable method to detect microsatellite instability in colorectal cancer by next-generation sequencing. J Mol Diagn. 20:225–231. 2018. View Article : Google Scholar : PubMed/NCBI

24 

Yoshida H, Takigawa W, Kobayashi-Kato M, Nishikawa T, Shiraishi K and Ishikawa M: Mismatch repair protein expression in endometrial cancer: Assessing concordance and unveiling pitfalls in two different immunohistochemistry assays. J Pers Med. 13:12602023. View Article : Google Scholar : PubMed/NCBI

25 

Bacher JW, Flanagan LA, Smalley RL, Nassif NA, Burgart LJ, Halberg RB, Megid WM and Thibodeau SN: Development of a fluorescent multiplex assay for detection of MSI-high tumors. Dis Markers. 20:237–250. 2004. View Article : Google Scholar : PubMed/NCBI

26 

Nakagomi T, Goto T, Hirotsu Y, Shikata D, Yokoyama Y, Higuchi R, Amemiya K, Okimoto K, Oyama T, Mochizuki H and Omata M: New therapeutic targets for pulmonary sarcomatoid carcinomas based on their genomic and phylogenetic profiles. Oncotarget. 9:10635–10649. 2018. View Article : Google Scholar : PubMed/NCBI

27 

Takaoka S, Hirotsu Y, Ohyama H, Mochizuki H, Amemiya K, Oyama T, Ashizawa H, Yoshimura D, Nakagomi K, Hosoda K, et al: Molecular subtype switching in early-stage gastric cancers with multiple occurrences. J Gastroenterol. 54:674–686. 2019. View Article : Google Scholar : PubMed/NCBI

28 

Johansen AFB, Kassentoft CG, Knudsen M, Laursen MB, Madsen AH, Iversen LH, Sunesen KG, Rasmussen MH and Andersen CL: Validation of computational determination of microsatellite status using whole exome sequencing data from colorectal cancer patients. BMC Cancer. 19:9712019. View Article : Google Scholar : PubMed/NCBI

29 

Yu F, Makrigiorgos A, Leong KW and Makrigiorgos GM: Sensitive detection of microsatellite instability in tissues and liquid biopsies: Recent developments and updates. Comput Struct Biotechnol J. 19:4931–4940. 2021. View Article : Google Scholar : PubMed/NCBI

30 

Jia P, Yang X, Guo L, Liu B, Lin J, Liang H, Sun J, Zhang C and Ye K: MSIsensor-pro: Fast, accurate, and matched-normal-sample-free detection of microsatellite instability. Genomics Proteomics Bioinformatics. 18:65–71. 2020. View Article : Google Scholar : PubMed/NCBI

31 

Wang Y, Shi C, Eisenberg R and Vnencak-Jones CL: Differences in microsatellite instability profiles between endometrioid and colorectal cancers: A potential cause for false-negative results? J Mol Diagn. 19:57–64. 2017. View Article : Google Scholar : PubMed/NCBI

32 

Wu X, Snir O, Rottmann D, Wong S, Buza N and Hui P: Minimal microsatellite shift in microsatellite instability high endometrial cancer: A significant pitfall in diagnostic interpretation. Mod Pathol. 32:650–658. 2019. View Article : Google Scholar : PubMed/NCBI

33 

Tan WCC, Nerurkar SN, Cai HY, Ng HHM, Wu D, Wee YTF, Lim JCT, Yeong J and Lim TKH: Overview of multiplex immunohistochemistry/immunofluorescence techniques in the era of cancer immunotherapy. Cancer Commun (Lond). 40:135–153. 2020. View Article : Google Scholar : PubMed/NCBI

34 

Ali AS and Alalem LS: Next-generation sequencing and immunohistochemistry approaches for microsatellite instability detection in endometrial cancer. Cell Mol Biol (Noisy-le-grand). 69:237–242. 2023. View Article : Google Scholar : PubMed/NCBI

35 

Bonneville R, Krook MA, Chen HZ, Smith A, Samorodnitsky E, Wing MR, Reeser JW and Roychowdhury S: Detection of microsatellite instability biomarkers via next-generation sequencing. Methods Mol Biol. 2055:119–132. 2020. View Article : Google Scholar : PubMed/NCBI

36 

Evrard C, Cortes U, Ndiaye B, Bonnemort J, Martel M, Aguillon R, Tougeron D and Karayan-Tapon L: An innovative and accurate next-generation sequencing-based microsatellite instability detection method for colorectal and endometrial tumors. Lab Invest. 104:1002972024. View Article : Google Scholar : PubMed/NCBI

37 

Pang J, Gindin T, Mansukhani M, Fernandes H and Hsiao S: Microsatellite instability detection using a large next-generation sequencing cancer panel across diverse tumour types. J Clin Pathol. 73:83–89. 2020. View Article : Google Scholar : PubMed/NCBI

38 

Felinger A: 8 Peak detection. Data Handl Sci Technol. 21:183–190. 1998.

39 

Spellerberg IF and Fedor PJ: A tribute to claude shannon (1916–2001) and a plea for more rigorous use of species richness, species diversity and the ‘shannon-wiener’ index. Glob Ecol Biogeogr. 12:177–179. 2003. View Article : Google Scholar

Related Articles

  • Abstract
  • View
  • Download
  • Twitter
Copy and paste a formatted citation
Spandidos Publications style
Zhou B, Wang Y, Ding L, Tian X, Sun W, Zhang W and Liu Y: A novel algorithm for the detection of microsatellite instability in endometrial cancer using next‑generation sequencing data. Oncol Lett 29: 86, 2025.
APA
Zhou, B., Wang, Y., Ding, L., Tian, X., Sun, W., Zhang, W., & Liu, Y. (2025). A novel algorithm for the detection of microsatellite instability in endometrial cancer using next‑generation sequencing data. Oncology Letters, 29, 86. https://doi.org/10.3892/ol.2024.14832
MLA
Zhou, B., Wang, Y., Ding, L., Tian, X., Sun, W., Zhang, W., Liu, Y."A novel algorithm for the detection of microsatellite instability in endometrial cancer using next‑generation sequencing data". Oncology Letters 29.2 (2025): 86.
Chicago
Zhou, B., Wang, Y., Ding, L., Tian, X., Sun, W., Zhang, W., Liu, Y."A novel algorithm for the detection of microsatellite instability in endometrial cancer using next‑generation sequencing data". Oncology Letters 29, no. 2 (2025): 86. https://doi.org/10.3892/ol.2024.14832
Copy and paste a formatted citation
x
Spandidos Publications style
Zhou B, Wang Y, Ding L, Tian X, Sun W, Zhang W and Liu Y: A novel algorithm for the detection of microsatellite instability in endometrial cancer using next‑generation sequencing data. Oncol Lett 29: 86, 2025.
APA
Zhou, B., Wang, Y., Ding, L., Tian, X., Sun, W., Zhang, W., & Liu, Y. (2025). A novel algorithm for the detection of microsatellite instability in endometrial cancer using next‑generation sequencing data. Oncology Letters, 29, 86. https://doi.org/10.3892/ol.2024.14832
MLA
Zhou, B., Wang, Y., Ding, L., Tian, X., Sun, W., Zhang, W., Liu, Y."A novel algorithm for the detection of microsatellite instability in endometrial cancer using next‑generation sequencing data". Oncology Letters 29.2 (2025): 86.
Chicago
Zhou, B., Wang, Y., Ding, L., Tian, X., Sun, W., Zhang, W., Liu, Y."A novel algorithm for the detection of microsatellite instability in endometrial cancer using next‑generation sequencing data". Oncology Letters 29, no. 2 (2025): 86. https://doi.org/10.3892/ol.2024.14832
Follow us
  • Twitter
  • LinkedIn
  • Facebook
About
  • Spandidos Publications
  • Careers
  • Cookie Policy
  • Privacy Policy
How can we help?
  • Help
  • Live Chat
  • Contact
  • Email to our Support Team