Spandidos Publications Logo
  • About
    • About Spandidos
    • Aims and Scopes
    • Abstracting and Indexing
    • Editorial Policies
    • Reprints and Permissions
    • Job Opportunities
    • Terms and Conditions
    • Contact
  • Journals
    • All Journals
    • Oncology Letters
      • Oncology Letters
      • Information for Authors
      • Editorial Policies
      • Editorial Board
      • Aims and Scope
      • Abstracting and Indexing
      • Bibliographic Information
      • Archive
    • International Journal of Oncology
      • International Journal of Oncology
      • Information for Authors
      • Editorial Policies
      • Editorial Board
      • Aims and Scope
      • Abstracting and Indexing
      • Bibliographic Information
      • Archive
    • Molecular and Clinical Oncology
      • Molecular and Clinical Oncology
      • Information for Authors
      • Editorial Policies
      • Editorial Board
      • Aims and Scope
      • Abstracting and Indexing
      • Bibliographic Information
      • Archive
    • Experimental and Therapeutic Medicine
      • Experimental and Therapeutic Medicine
      • Information for Authors
      • Editorial Policies
      • Editorial Board
      • Aims and Scope
      • Abstracting and Indexing
      • Bibliographic Information
      • Archive
    • International Journal of Molecular Medicine
      • International Journal of Molecular Medicine
      • Information for Authors
      • Editorial Policies
      • Editorial Board
      • Aims and Scope
      • Abstracting and Indexing
      • Bibliographic Information
      • Archive
    • Biomedical Reports
      • Biomedical Reports
      • Information for Authors
      • Editorial Policies
      • Editorial Board
      • Aims and Scope
      • Abstracting and Indexing
      • Bibliographic Information
      • Archive
    • Oncology Reports
      • Oncology Reports
      • Information for Authors
      • Editorial Policies
      • Editorial Board
      • Aims and Scope
      • Abstracting and Indexing
      • Bibliographic Information
      • Archive
    • Molecular Medicine Reports
      • Molecular Medicine Reports
      • Information for Authors
      • Editorial Policies
      • Editorial Board
      • Aims and Scope
      • Abstracting and Indexing
      • Bibliographic Information
      • Archive
    • World Academy of Sciences Journal
      • World Academy of Sciences Journal
      • Information for Authors
      • Editorial Policies
      • Editorial Board
      • Aims and Scope
      • Abstracting and Indexing
      • Bibliographic Information
      • Archive
    • International Journal of Functional Nutrition
      • International Journal of Functional Nutrition
      • Information for Authors
      • Editorial Policies
      • Editorial Board
      • Aims and Scope
      • Abstracting and Indexing
      • Bibliographic Information
      • Archive
    • International Journal of Epigenetics
      • International Journal of Epigenetics
      • Information for Authors
      • Editorial Policies
      • Editorial Board
      • Aims and Scope
      • Abstracting and Indexing
      • Bibliographic Information
      • Archive
    • Medicine International
      • Medicine International
      • Information for Authors
      • Editorial Policies
      • Editorial Board
      • Aims and Scope
      • Abstracting and Indexing
      • Bibliographic Information
      • Archive
  • Articles
  • Information
    • Information for Authors
    • Information for Reviewers
    • Information for Librarians
    • Information for Advertisers
    • Conferences
  • Language Editing
Spandidos Publications Logo
  • About
    • About Spandidos
    • Aims and Scopes
    • Abstracting and Indexing
    • Editorial Policies
    • Reprints and Permissions
    • Job Opportunities
    • Terms and Conditions
    • Contact
  • Journals
    • All Journals
    • Biomedical Reports
      • Information for Authors
      • Editorial Policies
      • Editorial Board
      • Aims and Scope
      • Abstracting and Indexing
      • Bibliographic Information
      • Archive
    • Experimental and Therapeutic Medicine
      • Information for Authors
      • Editorial Policies
      • Editorial Board
      • Aims and Scope
      • Abstracting and Indexing
      • Bibliographic Information
      • Archive
    • International Journal of Epigenetics
      • Information for Authors
      • Editorial Policies
      • Editorial Board
      • Aims and Scope
      • Abstracting and Indexing
      • Bibliographic Information
      • Archive
    • International Journal of Functional Nutrition
      • Information for Authors
      • Editorial Policies
      • Editorial Board
      • Aims and Scope
      • Abstracting and Indexing
      • Bibliographic Information
      • Archive
    • International Journal of Molecular Medicine
      • Information for Authors
      • Editorial Policies
      • Editorial Board
      • Aims and Scope
      • Abstracting and Indexing
      • Bibliographic Information
      • Archive
    • International Journal of Oncology
      • Information for Authors
      • Editorial Policies
      • Editorial Board
      • Aims and Scope
      • Abstracting and Indexing
      • Bibliographic Information
      • Archive
    • Medicine International
      • Information for Authors
      • Editorial Policies
      • Editorial Board
      • Aims and Scope
      • Abstracting and Indexing
      • Bibliographic Information
      • Archive
    • Molecular and Clinical Oncology
      • Information for Authors
      • Editorial Policies
      • Editorial Board
      • Aims and Scope
      • Abstracting and Indexing
      • Bibliographic Information
      • Archive
    • Molecular Medicine Reports
      • Information for Authors
      • Editorial Policies
      • Editorial Board
      • Aims and Scope
      • Abstracting and Indexing
      • Bibliographic Information
      • Archive
    • Oncology Letters
      • Information for Authors
      • Editorial Policies
      • Editorial Board
      • Aims and Scope
      • Abstracting and Indexing
      • Bibliographic Information
      • Archive
    • Oncology Reports
      • Information for Authors
      • Editorial Policies
      • Editorial Board
      • Aims and Scope
      • Abstracting and Indexing
      • Bibliographic Information
      • Archive
    • World Academy of Sciences Journal
      • Information for Authors
      • Editorial Policies
      • Editorial Board
      • Aims and Scope
      • Abstracting and Indexing
      • Bibliographic Information
      • Archive
  • Articles
  • Information
    • For Authors
    • For Reviewers
    • For Librarians
    • For Advertisers
    • Conferences
  • Language Editing
Login Register Submit
  • This site uses cookies
  • You can change your cookie settings at any time by following the instructions in our Cookie Policy. To find out more, you may read our Privacy Policy.

    I agree
Search articles by DOI, keyword, author or affiliation
Search
Advanced Search
presentation
Oncology Letters
Join Editorial Board Propose a Special Issue
Print ISSN: 1792-1074 Online ISSN: 1792-1082
Journal Cover
April-2025 Volume 29 Issue 4

Full Size Image

Sign up for eToc alerts
Recommend to Library

Journals

International Journal of Molecular Medicine

International Journal of Molecular Medicine

International Journal of Molecular Medicine is an international journal devoted to molecular mechanisms of human disease.

International Journal of Oncology

International Journal of Oncology

International Journal of Oncology is an international journal devoted to oncology research and cancer treatment.

Molecular Medicine Reports

Molecular Medicine Reports

Covers molecular medicine topics such as pharmacology, pathology, genetics, neuroscience, infectious diseases, molecular cardiology, and molecular surgery.

Oncology Reports

Oncology Reports

Oncology Reports is an international journal devoted to fundamental and applied research in Oncology.

Experimental and Therapeutic Medicine

Experimental and Therapeutic Medicine

Experimental and Therapeutic Medicine is an international journal devoted to laboratory and clinical medicine.

Oncology Letters

Oncology Letters

Oncology Letters is an international journal devoted to Experimental and Clinical Oncology.

Biomedical Reports

Biomedical Reports

Explores a wide range of biological and medical fields, including pharmacology, genetics, microbiology, neuroscience, and molecular cardiology.

Molecular and Clinical Oncology

Molecular and Clinical Oncology

International journal addressing all aspects of oncology research, from tumorigenesis and oncogenes to chemotherapy and metastasis.

World Academy of Sciences Journal

World Academy of Sciences Journal

Multidisciplinary open-access journal spanning biochemistry, genetics, neuroscience, environmental health, and synthetic biology.

International Journal of Functional Nutrition

International Journal of Functional Nutrition

Open-access journal combining biochemistry, pharmacology, immunology, and genetics to advance health through functional nutrition.

International Journal of Epigenetics

International Journal of Epigenetics

Publishes open-access research on using epigenetics to advance understanding and treatment of human disease.

Medicine International

Medicine International

An International Open Access Journal Devoted to General Medicine.

Journal Cover
April-2025 Volume 29 Issue 4

Full Size Image

Sign up for eToc alerts
Recommend to Library

  • Article
  • Citations
    • Cite This Article
    • Download Citation
    • Create Citation Alert
    • Remove Citation Alert
    • Cited By
  • Similar Articles
    • Related Articles (in Spandidos Publications)
    • Similar Articles (Google Scholar)
    • Similar Articles (PubMed)
  • Download PDF
  • Download XML
  • View XML

  • Supplementary Files
    • Supplementary_Data.pdf
Article Open Access

Profile and clinical significance of SPARCL1 and its prognostic significance in breast cancer

  • Authors:
    • Xin-Yu Xu
    • Ying-Wen Han
    • Yun-Xiao Song
    • Zhen-Yu Zhou
    • Shu Chen
    • Yu-Wei Liu
    • Ying Zhou
    • Jie Chen
  • View Affiliations / Copyright

    Affiliations: Medical Laboratory, Department of General Medicine, Zhongshan‑Xuhui Hospital, Fudan University, Shanghai 200031, P.R. China, Department of Nuclear Medicine, Shanghai Chest Hospital, School of Medicine, Shanghai Jiao Tong University, Shanghai 200030, P.R. China, Department of Laboratory Medicine, School of Medicine, Jiangsu University, Zhenjiang, Jiangsu 212003, P.R. China, Department of General Surgery, Affiliated Hospital of Jiangsu University, Zhenjiang, Jiangsu 212013, P.R. China, Department of General Medicine, Zhongshan‑Xuhui Hospital, Fudan University, Shanghai 200031, P.R. China
    Copyright: © Xu et al. This is an open access article distributed under the terms of Creative Commons Attribution License.
  • Article Number: 196
    |
    Published online on: February 24, 2025
       https://doi.org/10.3892/ol.2025.14942
  • Expand metrics +
Metrics: Total Views: 0 (Spandidos Publications: | PMC Statistics: )
Metrics: Total PDF Downloads: 0 (Spandidos Publications: | PMC Statistics: )
Cited By (CrossRef): 0 citations Loading Articles...

This article is mentioned in:



Abstract

Secreted protein acidic and cysteine‑rich like 1 (SPARCL1; also known as MAST9) exhibits low expression levels in several malignant tumors and is positively associated with tumor growth and poor prognosis. Furthermore, there may be an association between SPARCL1 and breast cancer; however, further comprehensive research is necessary. The present study assessed the relationship between SPARCL1 expression and breast cancer using RNA sequencing and clinical data from The Cancer Genome Atlas database (including tumor mutations, immune infiltration and prognosis data), cell experiments and clinical samples. The findings indicated that SPARCL1 expression was significantly lower in breast cancer tissues compared with other malignant tumors, with its downregulation negatively associated with the overall survival rate of patients. Moreover, analysis of receiver operator characteristic curve analysis, and univariate and multivariate Cox regression models suggested that SPARCL1 has potential as a diagnostic biomarker for breast cancer detection. Additionally, low expression of SPARCL1 was demonstrated to be associated with the degree of immune infiltration, whilst functional enrichment analysis revealed its involvement in key areas such as cell cycle regulation, protein/ATP binding processes, cellular aging mechanisms, oocyte meiosis pathways and DNA replication processes. Overall, the results of the present study highlight how big data mining combined with experimental verification can provide insights into the role of SPARCL1 in breast cancer pathogenesis and its potential as a biomarker for the disease. However, further investigations are warranted to validate these findings and provide a more comprehensive understanding of the implications of SPARCL1 therapy in patients with breast cancer.

Introduction

The most prevalent cancer among women is breast cancer (1–3), which can be classified into different subtypes based on the expression of specific marker genes, including Luminal A, Luminal B, basal-like [triple-negative breast cancer (TNBC)], human epidermal growth factor receptor 2 (HER2) positive and normal-like breast cancer (4–6). Certain patients with breast cancer, particularly those with the TNBC subtype, often experience a poor prognosis due to metastasis progression despite receiving advanced treatment strategies such as surgery, endocrine therapy, radiotherapy and chemotherapy (7,8). Therefore, it is imperative to identify novel biomarkers for use in the field of breast cancer prognosis, facilitating early detection and treatment.

The secreted protein acidic and cysteine-rich like 1 (SPARCL1) is an extracellular matrix glycoprotein that has been implicated in the pathological mechanisms of several diseases, including cancer (9–12). However, the significance of SPARCL1 in relation to breast cancer has been insufficiently researched. The mRNA level of SPARCL1 in human breast cancer tissue has been reported in sporadic research to be differentially expressed (13,14). In this research, nearly all normal breast tissue immunohistochemistry (IHC) samples exhibited a positive signal for SPARCL1, whereas only ~50% of the breast cancer samples demonstrated a positive signal. The observed phenotype alteration suggests a potential association between the downregulation of SPARCL1 and the initiation and progression of breast cancer (15,16). However, further comprehensive investigations are warranted to ascertain whether SPARCL1 holds promise as a novel biomarker for breast cancer. Therefore, the aim of the present study was to systematically evaluate the prognostic significance of SPARCL1 in relation to breast cancer.

Materials and methods

The cancer genome atlas (TCGA)

TCGA (http://cancergenome.nih.gov/) database was used as a primary resource for retrieving breast cancer mRNA expression data and clinical information. The present study examined multi-omics patient data, which have been systematically and categorically organized in multiple databases based on the original TCGA datasets. Subsequent databases [University of ALabama at Birmingham CANcer data analysis Portal (UALCAN), Gene Expression Profiling Interactive Analysis (GEPIA), Breast Cancer Gene-Expression Miner (bc-GenExMiner) and OncoLnc] provided comprehensive and detailed information pertaining to each aspects. This encompassed the expression profiles of SPARCL1 at both gene and protein levels in breast cancer, distinct expression patterns across various subtypes of breast cancer, and the association between SPARCL1 and patient survival outcomes, respectively. The number of patients recorded in each database has been specifically utilized for various analyses.

Gene expression data processing

Firstly, the UALCAN (https://ualcan.path.uab.edu/) (17,18) database was used to analyze SPARCL1 mRNA expression levels in pan-cancer and subsequently assess its mRNA expression in breast cancer (primary tumor, n=1,097; normal, n=114). Subsequently, comparative protein expression of SPARCL1 in normal and tumor samples were assessed using the Clinical Proteomic Tumor Analysis Consortium sub-database of UALCAN (https://ualcan.path.uab.edu/analysis-prot.html) (18,19) (primary tumor, n=125; normal, n=18). Additionally, GEPIA 2 (http://gepia2.cancer-pku.cn/#general) (20) was used to evaluate SPARCL1 expression in TCGA tumors by matching TCGA normal and Genotype-Tissue Expression (GTEx) project data for breast cancer (tumor, n=1,085; normal, n=291).

Breast cancer clinical pathological parameters

bc-GenExMiner v5.0 (https://bcgenex.ico.unicancer.fr/BC-GEM/GEM-Accueil.php?js=1) (21,22) was used for statistical analysis of SPARCL1 gene expression and its association with clinicopathological features in patients with breast cancer. RNA-sequencing data was specifically focused on and the expression profile characteristics of SPARCL1 in different subpopulations of breast cancer were assessed based on pathological parameters such as receptor status, TNBC subtypes and TNBC/basal-like classification (23).

Survival prognosis analysis

The OncoLnc tool (http://www.oncolnc.org/) was used for the analysis of the association between SPARCL1 expression and prognosis in patients with breast cancer. Additionally, the Kaplan-Meier Plotter database (https://kmplot.com/analysis/index.php?p=service) (24) was used to assess the results obtained from the OncoLnc tool through survival data analysis. Furthermore, GEPIA 2 was used to perform SPARCL1 survival analysis specifically in TNBC.

Immune infiltration of SPARCL1 in breast cancer

The Tumor Immune Estimation Resource (TIMER) (http://timer.cistrome.org/) (25) is an integrated tool designed for the systematic evaluation of immune infiltration in several cancer types by analyzing gene and protein expression. In the present study, the differential expression of SPARCL1 between breast invasive carcinoma and adjacent normal tissues was assessed.

IHC

The present study analyzed paraffin-embedded breast cancer samples obtained from patients at the Affiliated Hospital of Jiangsu University (Zhenjiang China). The samples were collected from patients aged between 20 and 45 years, who were randomly selected in September 2021 and were diagnosed with malignant breast cancer. A total of three breast cancer tissue sections and adjacent normal breast tissue sections from three patients were randomly selected for SPARCL1 immunohistochemical staining. The construction of the tissue chip was performed using a tissue arrayer [identification number F1001101); Zhongke Guanghua (Xi'an) Intelligent Biological Technology Co., Ltd.] on paraffin-embedded tissue blocks, according to the manufacturer's protocol. Goat anti-human MAST9 (SPARCL1) polyclonal antibodies (cat. no. AF2728; R&D Systems, Inc.) was used at a dilution of 1:100. PBS was used as a negative control to facilitate comparative analysis in subsequent studies. The intensity of protein expression was indicated by brown staining.

The DAB Detection Kit (Polymer) [cat. no. GK600705; Gene Technology (Shanghai) Co., Ltd.] was used for IHC. The sections (10 µm) underwent IHC as follows: Tissue sections were removed from the −80°C freezer and baked in a 37°C oven for 1 h. Subsequently, the sections were immersed in pre-prepared PBS buffer (pH 7.2-7.4; composition: NaCl 37 mmol/l, KCl 2.7 mmol/l, Na2HPO4 4.3 mmol/l, KH2PO4 1.4 mmol/l) for 15 min. Excess liquid was carefully drained from the sections without allowing them to dry, and the tissue areas were circumscribed using a histochemical pen, followed by antigen retrieval using Proteinase K (cat. no. ab64220; Abcam) at room temperature for 30 min. A drop of H2O2 blocker was applied to the tissues, which were then incubated at room temperature for 30 min. The excess liquid was removed and the sections were washed three times with PBS (5 min each). Prior to adding the primary antibody (1:200) diluted with antibody diluent solution [cat. no. GT100910; Gene Technology (Shanghai) Co., Ltd.], the sections were dried and placed in a humidified chamber at 4°C overnight. The next day, the sections were warmed up and rinsed with PBS three times (5 min each) before applying secondary antibody (1:500) diluted with antibody diluent solution at room temperature for 30 min. The sections were rinsed again three times with PBS (5 min each) before adding DAB (1:25) to observe the color development of tissues, followed by rinsing under running water. Finally, the tissue sections were briefly immersed in ethanol hydrochloric acid solution and rinsed under running water; the tissue sections were then sequentially soaked in increasing concentrations of ethanol (70, 80 and 95%) and anhydrous ethanol, air-dried, and consecutively immersed in xylene I and II for 8 min each prior to sealing the sections, complete air drying and examining the experimental results under a fluorescence microscope in bright-field observation (Leica Microsystems, Inc.).

Cell culture conditions

The MCF7, BT-549 and MDA-MB-468 cell lines were obtained from the National Collection of Authenticated Cell Cultures of the Chinese Academy of Sciences. The cells were cultured under the following conditions: MCF7 cells were cultured in MEM (cat. no. 11095080; Gibco; Thermo Fisher Scientific, Inc.) supplemented with 89% high-quality fetal bovine serum (Gibco; Thermo Fisher Scientific, Inc.), 10% non-essential amino acid solution (cat. no. 11140050; Gibco; Thermo Fisher Scientific, Inc.) and human recombinant insulin (cat. no. 91077C-1G; Sigma-Aldrich KGaA) at a final concentration of 0.01 mg/ml. BT-549 cells were cultured in RPMI 1640 medium (cat. no. 11875093; Gibco; Thermo Fisher Scientific, Inc.) supplemented with 0.01 mg/ml insulin and 90% high-quality fetal bovine serum. MDA-MB-468 cells were cultured in L-15 medium (cat. no. 114-15064; Gibco; Thermo Fisher Scientific, Inc.) supplemented with 10% high-quality fetal bovine serum.

RNA extraction and reverse transcription-quantitative (q)PCR

TRIzol™ reagent (Invitrogen™; Thermo Fisher Scientific, Inc.) was used to isolate total RNA from cultured cells following the manufacturer's protocol. The RNA was reverse transcribed into cDNA using a PrimeScript™ RT Reagent Kit (cat. no. RR0114A; Takara Biotechnology Co., Ltd.) in accordance with the manufacturer's instructions. Briefly, the samples were incubated at 30°C for 10 min, followed by 42°C for 30 min. Subsequently, the samples were exposed to a temperature of 95°C for 5 min and finally cooled at 4°C for another 10 min. qPCR was performed using the LightCycler® 96 system (Roche Diagnostics, Ltd.), following the manufacturer's instructions and using the TB Green® Premix Ex Taq™ II kit (cat. no. RR820A; Takara Biotechnology Co., Ltd.). Briefly, qPCR was performed under the following conditions: Initial denaturation at 95°C for 30 sec; followed by 45 cycles of denaturation at 95°C for 10 sec and annealing/extension at 60°C for 30 sec; and final melt curve at 95°C for 15 sec, annealing at 60°C for 1 min and a final extension step at 95°C for another 15 sec. The primers used for the detection of SPARCL1 mRNA were as follows: (sense) 5′-ACGGTAGCACCTGACAACAC-3′ and (antisense) 5′-ATGGTGGGAATCGTCTTCTGT-3′. For GAPDH, the primer sequences used were as follows: (sense) 5′-ACAACTTTGGTATCGTGGAAGG-3′ and (antisense) 5′-GCCATCACGCCACAGTTTC-3′. The expression levels of SPARCL1 mRNA were normalized to the expression levels of GAPDH, which served as an internal control. Gene transcript levels were determined using the 2−ΔΔCq method (26). The SPARCL1 CDS (NM_001128310) for overexpression experiments was synthesized by Sangon Biotech Co., Ltd. and subsequently cloned into the pcDNA3.1 plasmid (27). The plasmid (1 µg) was transfected into BT-549 cells using Lipofectamine® 3000 Transfection Reagent (cat. no. L3000001; Invitrogen; Thermo Fisher Scientific, Inc.) in a 6-well plate containing 2×106 cells/well. The transfection procedure strictly adhered to the guidelines provided in the product manual. As for the control group, an empty pcDNA3.1 plasmid (Sangon Biotech Co., Ltd.) was employed. After 6 h of transfection, the cells were placed in complete culture medium and further cultured for 24 and 48 h. Subsequently, RNA was extracted at 0, 24 and 48 h after transfection, and reverse transcribed into cDNA. Finally, the expression of corresponding genes was detected by qPCR.

Analysis of co-expressed genes and their molecular functions

The mutation module of cBioPortal (https://www.cbioportal.org/) was used to visualize SPARCL1 mutations and changes in expression levels in breast cancer. To identify co-expressed genes with SPARCL1, Pearson's correlation coefficient analysis was performed using multiomics data from 32 distinct cancer types using the LinkedOmics database (https://www.linkedomics.org/login.php) (28). Enrichment analyses based on the top 50 genes related to SPARCL1 were performed using the Database for Annotation, Visualization, and Integrated Discovery (DAVID; http://david.ncifcrf.gov/) with its sub-databases Gene Ontology (GO) and Kyoto Encyclopedia of Genes and Genomes (KEGG). The resulting enrichment outcomes were then visualized for bioinformatics analyses using WPS Office 2023 version: 12.1.0.18608 (https://www.wps.cn/).

Receiver operating characteristic (ROC) curve and Cox regression analysis

The application value of SPARCL1 in breast cancer diagnosis was assessed using the ROC curve analysis. The dataset utilized in this study was obtained from the Breast Invasive Carcinoma (TCGA, PanCancer Atlas) dataset available on the cBioportal database. The ROC Curve module in GraphPad 8.0.1 software (Dotmatics) was employed for analysis and calculation of the area under the curve (AUC). After integrating clinical data and SPARCL1 gene expression from the Breast Invasive Carcinoma (TCGA, PanCancer Atlas) dataset, multivariate and univariate analyses were performed using R version 4.4.2. (https://cran.r-project.org/bin/windows/base/) Specific software packages, including survival package (https://cran.r-project.org/web/packages/survival/index.html) and survminer package (https://github.com/kassambara/survminer), were utilized in the analysis.

Statistical analysis

Statistical analyses were performed using GraphPad Prism 9.0 software. Kaplan-Meier analysis was used to compare the survival times of the SPARCL1 high and low expression groups, whilst the P-value was determined using the log-rank test. Additionally, survival curves were generated by using the GEPIA database and OncoLnc web tool. The clinicopathological features of breast cancer and the association between SPARCL1 and overall survival (OS) were assessed using univariate Cox regression analysis. The differences between two groups were compared using unpaired Student's t-test. Differences between more than two groups were compared using one-way ANOVA and Tukey's post hoc test. P<0.05 was considered to indicate a statistically significant difference.

Results

Expression of SPARCL1 in breast cancer and its experimental validation in breast cancer tissue

The UALCAN database was used to analyze the mRNA expression level of SPARCL1 in all cancer tissues within the TCGA database to identify any differential expression changes between tumor and normal samples. The results demonstrated that the expression level of SPARCL1 was markedly downregulated in a broad range of tumor tissues, including breast cancer, with 20/24 tumors showing overexpression (Fig. 1A). The expression levels of both RNA and protein for SPARCL1 were also revealed to be significantly lower in breast cancer samples compared with normal samples (Fig. 1B and C). Subsequently, a comparative analysis of the TCGA normal and GTEx data was performed to elucidate the expression profile of SPARCL1 in both tumor and normal tissues. The findings further demonstrated that SPARCL1 exhibited significant downregulation specifically in the tumor tissue, in comparison with that in normal tissues (Fig. 1D). Additionally, IHC was performed to confirm that SPARCL1 exhibited a notably lower expression level in tumor tissue compared with that in the adjacent normal tissue (Fig. 1E).

Figure 1.

Expression levels of SPARCL1 in several types of cancer. (A) University of ALabama at Birmingham CANcer data analysis Portal database was used to analyze the expression levels of SPARCL1 in several types of pan-cancer tissues and their corresponding normal tissues. (B) Expression of SPARCL1 was significantly downregulated in breast cancer tissues compared with normal tissues. (C) Expression of the SPARCL1 protein in breast cancer. (D) Expression levels of SPARCL1 in breast cancer tissues were significantly lower than those in normal tissues, as indicated by the Gene Expression Profiling Interactive Analysis database. (E) SPARCL1 immunohistochemical staining performed on breast cancer and adjacent normal breast tissues (n=3). The intensity of the expressed protein is indicated by the brown coloration. *P<0.05. SPARCL1, secreted protein acidic and cysteine-rich like 1; TCGA, The Cancer Genome Atlas; CPTAC, Clinical Proteomic Tumor Analysis Consortium; TPM, transcripts per million; BRCA, breast cancer.

Downregulation of SPARCL1 is associated with TNBC, as analyzed based on the clinical pathological parameters

bc-GenExMiner v5.0 was used to assess the association between SPARCL1 expression and clinical pathological characteristics. The expression of SPARCL1 was positively associated with ER and PR. The ER and PR positive group demonstrated significantly higher levels of SPARCL1 compared with the ER and PR negative group (P<0.0001; Fig. 2A and B). Conversely, the HER2 negative group demonstrated significantly higher levels of SPARCL1 compared with the HER2 positive group (P<0.0001; Fig. 2C). The expression of SPARCL1 was also significantly downregulated in patients with breast cancer with ER and PR double negative breast cancer compared with the ER+/PR+, ER+/PR- and ER-/PR+ groups (P<0.0001; Fig. 2D). Furthermore, SPARCL1 expression levels were revealed to be significantly downregulated in the basal-like subtype compared with the non-basal-like subtype (P<0.0001; Fig. 2E), as well as in individuals with TNBC compared with those without TNBC (P<0.0001; Fig. 2F). Additionally, the TNBC and basal-like breast cancer group exhibited significantly lower SPARCL1 expression levels than the non-TNBC and non-basal-like group (Fig. 2G). The expression of SPARCL1 was also demonstrated in breast cell lines, namely MCF-7 (non-TNBC), BT-549 (TNBC) and MDA-MB 468 (TNBC), with the RT-qPCR results validating the previous analyses performed using big data (Fig. 2H). Meanwhile, an overexpression assay was performed for the detection of the growth phenotype change after SPARCL1 overexpression in BT-549 cells (Figs. 2I and S1). The findings revealed that an elevated expression of SPARCL1 exerted a suppressive effect on the proliferation of BT-549 cells.

Figure 2.

Association between SPARCL1 expression and clinical pathological parameters. Using bc-GenExMiner v5.0 software, box plots were generated to demonstrate the associations between SPARCL1 expression and several clinical and pathological markers: (A) ER, (B) PR, (C) HER2, (D) ER/PR, (E) basal-like status, (F) TNBC status and (G) basal-like/TNBC status. (H) Reverse transcription-quantitative PCR was used to detect SPARCL1 expression in several breast cancer cell lines. (I) Overexpression assay for detection of the growth phenotype change after SPACLE1 overexpression in BT-549 cells. *P<0.05; **P<0.01; ***P<0.001. SPARCL1, secreted protein acidic and cysteine-rich like 1; ER, estrogen receptor; PR, progesterone receptor; HER2, human epidermal growth factor receptor 2; TNBC, triple-negative breast cancer; IHC, immunohistochemistry; RNA-seq, RNA-sequencing; OD, optical density.

The aforementioned findings indicate a significant association between diminished SPARCL1 expression and TNBC.

ROC curve and Cox regression analysis indicate the crucial role of SPARCL1 in clinical prognosis

The viability of discriminating SPARCL1 expression levels between normal and malignant breast tissues was evaluated using a ROC curve. The test quality was quantified by the AUC, which yielded a value of 0.9674 (Fig. 3).

Figure 3.

Receiver operating characteristic curve analysis was used to assess the role of SPARCL1 in breast cancer clinical prognosis. False-positive rates are represented on the x-axis and true-positive rates are represented on the y-axis. SPARCL1, secreted protein acidic and cysteine-rich like 1; AUC, area under the curve.

Furthermore, univariate Cox regression analysis revealed that a low level of SPARCL1 [hazard ratio (HR)=1.381; P=0.0492], as well as tumor stage (American Joint Committee on Cancer Tumor Stage Code; P=0.0492) (29,30), node (N) stage (Neoplasm Disease Lymph Node Stage American Joint Committee on Cancer Code; P=2.37×10−6) (29,30) and metastasis (M) stage (American Joint Committee on Cancer Metastasis Stage Code; P=0.00104) (29,30) were significantly associated with the OS of patients with breast cancer. The univariate analysis also indicated a significant association between HER-2 positive status (P=0.0108) or Luminal A positive status (P=0.00617) and decreased OS (Table I). Furthermore, the multiple Cox regression analysis demonstrated that the expression level of SPARCL1 was an independent prognostic factor (low vs. high; HR=1.3997; P=0.0421) for patients with breast cancer after adjusting for M and N stage statuses (Table II).

Table I.

Univariate Cox analysis for overall survival of patients with breast cancer.

Table I.

Univariate Cox analysis for overall survival of patients with breast cancer.

VariableHR (95% CI)P-value
HER2 positive1.57 (1.11-2.23)0.0108a
Luminal B positive1.39 (0.93-2.07)0.105
Luminal A positive0.63 (0.45-0.88) 0.00617b
TNBC positive0.79 (0.50-1.24)0.297
N stage (N0 vs. N1-N2)0.43 (0.30-0.61) 2.37×10−6c
T stage (T1-T2 vs. T3-T4)0.61 (0.43-0.88) 0.00822c
M stage (M0 vs. M1)0.51 (0.35-0.76) 0.00104c
SPARCL1 low expression1.38 (1.00-1.91)0.0492a

a P<0.05;

b P<0.01;

c P<0.001. HR, hazard ratio; CI, confidence interval; HER2, human epidermal growth factor receptor 2; TNBC, triple negative breast cancer; N, node; T, tumor; M, metastasis; SPARCL1, secreted protein acidic and cysteine-rich like 1.

Table II.

Multivariate Cox analysis for overall survival of patients with breast cancer.

Table II.

Multivariate Cox analysis for overall survival of patients with breast cancer.

VariableHR (95% CI)P-value
N stage (N0 vs. N1-N2)0.4736 (0.3296-0.6806) 5.36×10−5a
T stage (T1-T2 vs. T3-T4)0.7588 (0.5222-1.1024) 1.48×10−1
M stage (M0 vs. M1)0.6622 (0.4397-0.9971)0.0484b
SPARCL1 low expression1.3997 (1.0121-1.9357)0.0421b

a P<0.001;

b P<0.05. HR, hazard ratio; CI, confidence interval; N, node; T, tumor; M, metastasis; SPARCL1, secreted protein acidic and cysteine-rich like 1.

These findings further indicate the significant association between SPARCL1 expression and OS in patients with breast cancer. Therefore, the expression value of SPARCL1 may serve as a reliable predictor for prognosis in patients with breast cancer.

Relationship between SPARCL1 expression and survival outcomes

To assess the potential association between SPARCL1 expression and survival in patients with breast cancer, the patients were stratified into two groups based on upper percentile (50%) and lower percentile (50%) expression of SPARCL1 levels. Subsequently, the OncoLnc online was used to compare the OS rates of these two groups. Notably, a significant association was demonstrated between poor prognosis in patients with breast cancer and low SPARCL1 expression (P=0.04; Fig. 4A). The association between SPARCL1 expression levels and breast cancer prognosis was also analyzed using the Kaplan-Meier Plotter database with the same pattern detected as that depicted in Fig. 4A (n=1,090; P=0.0095; Fig. 4B). Subsequently, the GEPIA database was used to analyze whether the expression of SPARCL1 was related to the prognosis of the different subtypes of breast cancer. The results revealed that low SPARCL1 expression predicted worse OS outcomes in patients with TNBC compared with in the high SPARCL1 expression group (P=0.041; Fig. 4C). These findings indicate that high SPARCL1 expression could potentially be used as a prognostic biomarker in TNBC sub type of breast cancer.

Figure 4.

Association between breast cancer survival prognosis and SPARCL1 gene expression. (A) With the OncoLnc tool, the relationship between SPARCL1 expression and the prognosis of patients with breast cancer was analyzed. (B) Kaplan-Meier Plotter database was used to analyze survival data. (C) SPARCL1 survival analysis in triple negative breast cancer using the Gene Expression Profiling Interactive Analysis 2 database. SPARCL1, secreted protein acidic and cysteine-rich like 1; HR, hazard ratio.

Relationship between tumor-infiltrating immune cells and SPARCL1 expression

Previous research reported that the quantity and activity of lymphocytes infiltrating tumors have a marked impact on the survival outcomes of certain patients (31). Therefore, the present study assessed the correlation between SPARCL1 and breast cancer in infiltrating tumors using the TIMER2.0 database. The tumor purity had a strong correlation with its impact on the detection of clinical tumor immune infiltration. Analysis of the TIMER database revealed a significant negative correlation between SPARCL1 expression and tumor purity in breast cancer (cor=−0.42; P=8.69×10−44) and the expression of SPARCL1 was also revealed to be inversely correlated with the presence of B cells (cor=−0.073; P=2.32×10−2). Meanwhile, the expression levels of SPARCL1 exhibited significantly positive correlations with the infiltrating levels of CD8+ T cells (partial.cor=0.369; P=9.32×10−33), CD4+ T cells (partial.cor=0.234; P=2.08×10−13), macrophages (partial.cor = 0.353; P=3.86×10−30), neutrophils (partial.cor=0.157; P=1.06×10−6) and dendritic cells (partial.cor = 0.133; P=3.88×10−5) in breast cancer (Fig. 5A).

Figure 5.

Correlation between the levels of immune cell infiltration in breast cancer and the expression of SPARCL1. (A) Correlation between SPARCL1 expression and the level of immune infiltration in breast tumors. (B) Association between somatic copy number variations of SPARCL1 and the extent of immunological infiltrates. *P<0.05; **P<0.01; ***P<0.001. SPARCL1, secreted protein acidic and cysteine-rich like 1; BRCA, breast cancer; TPM, transcripts per million.

Furthermore, copy number alterations are closely associated with tumor development and progression. They have garnered attention due to their crucial role in personalized treatment and prognosis assessment of tumors (32). Therefore, based on the analysis of the TIMER database, a significant association was demonstrated between arm-level gain of SPARCL1 and three infiltrating immune cell types (CD8+ T cells, CD4+ T cells and dendritic cells). Additionally, two infiltrating immune cell types (CD4+ T cells and macrophages) were revealed to be significantly associated with arm-level deletion of SPARCL1. Furthermore, it was demonstrated that macrophage immune cells were associated with deep-deletion of SPARCL1. However, the presence of immunological infiltrates in B cells was not significantly associated with somatic copy number alterations (Fig. 5B). These results indicate that SPARCL1 expression is closely associated with immune infiltration in breast tumors.

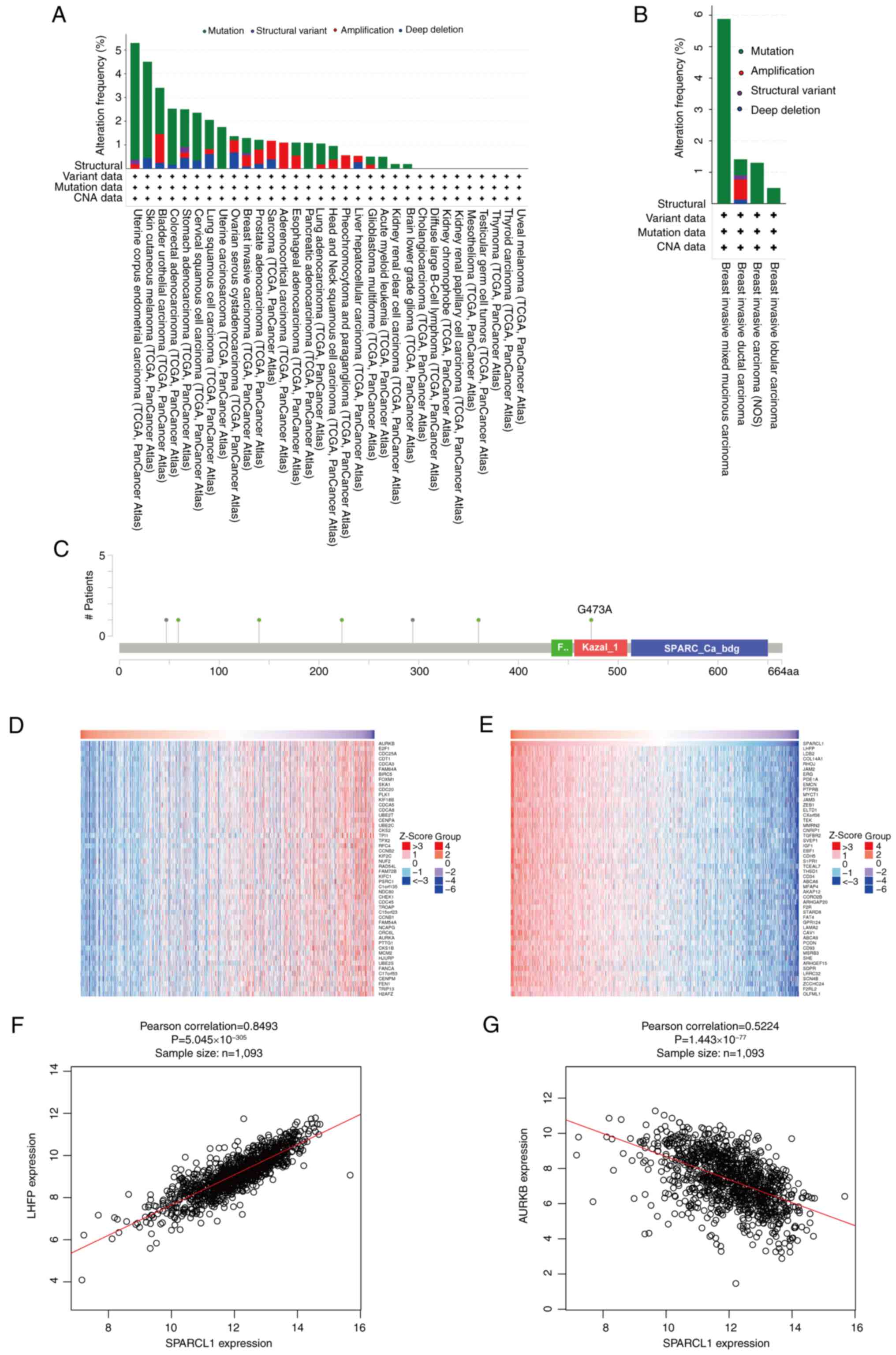
Analysis of the alterations in the SPARCL1 gene and its co-expression with other genes in breast cancer

The genetic variation of SPARCL1 across several malignancies was analyzed using the TCGA PanCancer Atlas Studies platform from the cBioPortal database. A total of ~1.5% of the 10,967 (10,953 patients in 32 studies) samples exhibited changes in the SPARCL1 gene (Fig. 6A). The genetic alterations of SPARCL1 in breast cancer samples encompassed structural variants, mutations and copy number alterations. Among the several subtypes of breast cancer, breast invasive mixed mucinous carcinoma exhibited the highest frequency of changes (5.9%), followed by invasive ductal carcinoma and invasive carcinoma of the breast (Fig. 6B). The somatic SPARCL1 mutations were detected in 0.6% of breast cancer samples. These five mutations were identified as missense mutations, resulting in protein alterations at F140S, G473A, E223Q, S59F and D360N (Fig. 6C). Furthermore, the co-expression of SPARCL1 was assessed using the LinkedOmics database and the top 50 important genes that positively co-express with SPARCL1 were identified (Fig. 6D), as well as the top 50 important genes that negatively co-express with SPARCL1 (Fig. 6E). Notably, Lipoma HMGIC fusion partner (Pearson's correlation=0.8493; P=5.045×10−305) was identified as the most significant positive gene associated with SPARCL1 (Fig. 6F), whilst Aurora kinase B (Pearson's correlation=−0.5224; P=1.443×10−77) was revealed to be the most significant negative gene associated with SPARCL1 (Fig. 6G).

Figure 6.

Co-expression and mutational characteristics of SPARCL1 in breast cancer. (A) Pan-cancer frequency variations attributed to the mutation type of SPARCL1. (B) Frequency and nature of SPARCL1 genetic alterations identified in different subtypes of breast cancer. (C) Analysis of SPARCL1 mutations in breast cancer. Heat maps identifying the genes that exhibit (D) positive and (E) negative associations with SPARCL1 in breast cancer. (F) Relationship between SPARCL1 and LHFP expression and (G) SPARCL1 and AURKB expression in breast cancer, analyzed using the LinkedOmics database. SPARCL1, secreted protein acidic and cysteine-rich like 1; LHFP, lipoma HMGIC fusion partner; AURKB, Aurora kinase B.

Enrichment analyses of genes co-expressed with SPARCL1

DAVID was used to performed GO and KEGG enrichment analyses. The genes that exhibited a negative association with SPARCL1 were primarily enriched in cell cycle [biological process (BP)], nucleus [cellular component (CC)] and protein/ATP binding [molecular function (MF)], according to the GO analysis (Fig. 7A). A notable association between these positive correlation genes and the cell cycle, cellular senescence, oocyte meiosis and DNA replication pathways was demonstrated using KEGG pathway enrichment analysis (Fig. 7B).

Figure 7.

Co-expression of genes with secreted protein acidic and cysteine-rich like 1 were subjected to GO and KEGG enrichment analyses. Analysis of (A) GO enrichment and (B) enrichment analysis of KEGG pathways for positively related genes. Analysis of (C) GO enrichment and (D) enrichment analysis of KEGG pathways for negatively related genes. GO, Gene Ontology; KEGG, Kyoto Encyclopedia of Genes and Genomes; FDR, false discovery rate.

By contrast, the genes that exhibited a positive association with SPARCL1 were primarily enriched in angiogenesis, maintenance of permeability of blood-brain barrier and adhesion (BP), focal adhesion, extracellular region and plasma membrane (CC) and extracellular matrix structural constituent (MF), according to the GO analysis (Fig. 7C). A marked association between these negative association genes and the focal adhesion, transcriptional misregulation in cancer, Rap1 signaling and PI3K-Akt pathways was demonstrated by KEGG pathway enrichment analysis (Fig. 7D).

Discussion

Women have a higher likelihood of dying from breast cancer compared with any other form of cancer worldwide (33,34). Previous studies have reported that the absence of clinical pathological features, such as genotyping and age staging, pose challenges in accurately predicting the prognosis of patients with cancer (35–38). Consequently, further research is needed for a comprehensive understanding of the molecular pathways involved in tumor development and prognosis.

SPARCL1 serves as a molecular marker for tumor-associated endothelial cells, exhibiting anti-adhesive properties and the ability to impede cell adhesion and proliferation. In the context of tumor cell growth and proliferation, downregulation of SPARCL1 expression often occurs as a negative regulator (39,40), potentially contributing to heightened cellular proliferative activity and progression through the cell cycle. Recent research findings have also reported diminished or absent expression patterns of SPARCL1 in diverse human tumor tissues (41,42); however, further investigation is required to elucidate its potential relevance to specific types of human tumors such as breast cancer.

The present study assessed the association between low expression of SPARCL1 and the occurrence and development of malignant breast cancer. Pan-cancer analysis demonstrated downregulation of SPARCL1 in several malignancies, including breast cancer. To further assess these findings, the present study used the GEPIA and UALCAN databases, and the bc-GenExMiner network tool revealed an association between SPARCL1 expression and both triple-negative and basal-like subtype states. Additionally, ROC regression analysis was used to evaluate the relationship between SPARCL1 expression levels and clinicopathological features of breast cancer. The results suggest that SPARCL1 expression may serve as a prognostic indicator for breast cancer, particularly TNBC. Furthermore, OncoLnc, GEPIA and the Kaplan-Meier Plotter databases were used to assess the association between SPARCL1 expression and breast cancer prognosis to determine its predictive value. The findings indicated that downregulation of SPARCL1 is associated with poor prognosis and can be considered as a potential biomarker for predicting outcomes in patients with breast cancer.

Furthermore, univariate and multivariate Cox regression analyses were performed to evaluate the impact of risk variables on breast cancer. The results demonstrated that downregulation of SPARCL1 expression significantly predicts breast cancer.

In previous studies, immune cell infiltration has been reported to be a prognostic indicator for cancer progression (43,44). Using the TIMER 2.0 database, a correlation between SPARCL1 expression and immune infiltration was demonstrated (45,46). Notably, arm-level gain of SPARCL1 was significantly associated with three infiltrating immune cell types (CD8+ T cells, CD4+ T cells and dendritic cells). Arm-level deletion of SPARCL1 also exhibited associations with two infiltrating immune cell types (CD4+ T cells and macrophages) (47,48). Additionally, deep-deletion of SPARCL1 was reported to be associated with macrophage immune cells.

Among the GO analysis, the top GO terms associated with positively co-expressed genes of SPARCL1 were linked to blood-brain barrier function. Furthermore, the occurrence of breast cancer metastasis in the central nervous system has been documented in scientific literature. Previous research has reported that disruption of the blood-brain barrier or tumor barrier can facilitate an augmentation in immune infiltration within cancer cells (49,50). Therefore, the finding in the present study suggests that SPARCL1, which is closely associated with immune infiltration, may exert a regulatory role in the blood-brain barrier during breast cancer metastasis. However, further investigation is warranted.

The PI3K-AKT signaling pathway is an intracellular signal transduction pathway that regulates several cellular functions in response to extracellular signals, including metabolism, proliferation, cell survival, growth and angiogenesis (51,52). In breast cancer, PTEN expression deletion is commonly observed as it serves as the upstream regulator of PIK3/AKT/MTOR involved in several metabolic and proliferation pathways (53,54). In the present study, the KEGG enrichment analysis revealed that the co-expressed genes of SPRACL1 exhibited significant associations with the regulation of cell cycle, progression through oocyte meiosis, cellular adhesion and activation of the PI3K-Akt signaling pathway, and the data also demonstrated that overexpression of SPARCL1 could exert an inhibitory effect on the cell growth of BT-549. Additionally, previous research has reported that the PI3K-AKT pathway is implicated in the regulation of the blood-brain barrier (55). Therefore, further comprehensive experimental validation is required to assess related gene co-expression pathways associated with SPARCL1.

The association between SPARCL1 and immune infiltration in the present study suggests its potential involvement in the process of immune infiltration in breast cancer, although the interacting genes may not have a direct relationship. Gene interactions are intricate and can be more significant in different biological processes. These interactions are regulated by several factors, including transcription factors and epigenetic modifications, which can influence the connection between genes and immune infiltration under specific conditions. The temporal and spatial specificity of gene expression is also crucial and can impact the role of genes in immune infiltration. Moreover, statistical chance cannot be disregarded, necessitating further experimental validation (56,57). Therefore, whilst genes are associated with immune infiltration, it is essential to perform additional research to uncover the true nature of their relationship.

Moreover, the present study assessed the ability to distinguish SPARCL1 expression levels between normal and malignant breast tissues using ROC curve analysis. The effectiveness of the test was demonstrated by an AUC value of 0.9674. However, achieving an AUC of 0.96 for a single gene is somewhat unrealistic. Factors that contribute to overfitting of the ROC curve include noisy data, inadequate training data and overly complex models (58,59). Due to insufficient clinical data, the present study had to rely on publicly available datasets from TCGA for basic analysis purposes. The inadequacy of the sample size in the current methodology poses a risk of overfitting the ROC curve, as it may become excessively tailored to the specific dataset and result in inaccurate predictions on new data. Therefore, future research should prioritize enhancing robustness and reliability by expanding the dataset with comprehensive clinical data. This will ensure models are trained on diverse and representative cases, thereby reducing the likelihood of overfitting and improving analysis precision and reliability.

In conclusion, SPARCL1 may serve as an independent prognostic biomarker in patients with breast cancer. The results of the present study are based on data from a comprehensive online database, which have been further validated through clinical samples and in vitro experiments. However, additional clinical case data is required for further validation. Furthermore, there is a need for extensive research to elucidate the clinical function and immune escape mechanism of SPARCL1 in breast cancer. The results of the present study could provide valuable references for future investigations into the functional role of SPARCL1 in breast cancer.

Supplementary Material

Supporting Data

Acknowledgements

Not applicable.

Funding

The present work was supported by the National Natural Science Foundation of China (grant no. 82101630) and the Xuhui District Highland Discipline Construction Project for General Practice Medicine (grant nos. SHXH202201 and SHXHZDXK2023).

Availability of data and materials

The data generated in the present study may be requested from the corresponding author.

Authors' contributions

YZ, YL and JC designed the research. YL performed the bioinformatics analysis. XX performed the experimental analyses, collected data from databases and drafted the work or revised it critically for important intellectual content. YH and YS contributed substantially to the conception and design of the work. ZZ, SC and YZ contributed substantially to the acquisition, analysis and interpretation of the data. All authors wrote the draft of the manuscript. JC and YZ confirm the authenticity of all the raw data. All authors have read and approved the final version of the manuscript.

Ethics approval and consent to participate

The present study was approved by the Scientific Research Ethics Committee of Jiangsu University Affiliated Hospital (approval no. KY2023H1207-08). Informed written consent for participation was obtained from the three patients with malignant tumors.

Patient consent for publication

Not applicable.

Competing interests

The authors declare that they have no competing interests.

References

1 

Akram M, Iqbal M, Daniyal M and Khan AU: Awareness and current knowledge of breast cancer. Biol Res. 50:332017. View Article : Google Scholar : PubMed/NCBI

2 

Kolak A, Kamińska M, Sygit K, Budny A, Surdyka D, Kukiełka-Budny B and Burdan F: Primary and secondary prevention of breast cancer. Ann Agric Environ Med. 24:549–553. 2017. View Article : Google Scholar : PubMed/NCBI

3 

Barzaman K, Karami J, Zarei Z, Hosseinzadeh A, Kazemi MH, Moradi-Kalbolandi S, Safari E and Farahmand L: Breast cancer: Biology, biomarkers, and treatments. Int Immunopharmacol. 84:1065352020. View Article : Google Scholar : PubMed/NCBI

4 

Derakhshan F and Reis-Filho JS: Pathogenesis of triple-negative breast cancer. Annu Rev Pathol. 17:181–204. 2022. View Article : Google Scholar : PubMed/NCBI

5 

Yin L, Duan JJ, Bian XW and Yu SC: Triple-negative breast cancer molecular subtyping and treatment progress. Breast Cancer Res. 22:612020. View Article : Google Scholar : PubMed/NCBI

6 

Howard FM and Olopade OI: Epidemiology of triple-negative breast cancer: A review. Cancer J. 27:8–16. 2021. View Article : Google Scholar : PubMed/NCBI

7 

Russo A, Incorvaia L, Capoluongo E, Tagliaferri P, Gori S, Cortesi L, Genuardi M, Turchetti D, De Giorgi U, Di Maio M, et al: Implementation of preventive and predictive BRCA testing in patients with breast, ovarian, pancreatic, and prostate cancer: A position paper of Italian scientific societies. ESMO Open. 7:1004592022. View Article : Google Scholar : PubMed/NCBI

8 

Copson ER, Maishman TC, Tapper WJ, Cutress RI, Greville-Heygate S, Altman DG, Eccles B, Gerty S, Durcan LT, Jones L, et al: Germline BRCA mutation and outcome in young-onset breast cancer (POSH): A prospective cohort study. Lancet Oncol. 19:169–180. 2018. View Article : Google Scholar : PubMed/NCBI

9 

Gagliardi F, Narayanan A and Mortini P: SPARCL1 a novel player in cancer biology. Crit Rev Oncol Hematol. 109:63–68. 2017. View Article : Google Scholar : PubMed/NCBI

10 

He K, Li C, Yuan H, Jiang K and Deng G: Immunological role and prognostic value of SPARCL1 in pan-cancer analysis. Pathol Oncol Res. 28:16106872022. View Article : Google Scholar : PubMed/NCBI

11 

Zhou Y and Zhang Q: Association of tumor suppressor sparcl1 with clinical staging and prognosis of NSCLC. Ann Clin Lab Sci. 51:756–765. 2021.PubMed/NCBI

12 

Hu H, Cai W, Zheng S and Ge W: SPARCL1, a novel prognostic predictive factor for GI malignancies: a meta-analysis. Cell Physiol Biochem. 44:1485–1496. 2017. View Article : Google Scholar : PubMed/NCBI

13 

Cao F, Wang K, Zhu R, Hu YW, Fang WZ and Ding HZ: Clinicopathological significance of reduced SPARCL1 expression in human breast cancer. Asian Pac J Cancer Prev. 14:195–200. 2013. View Article : Google Scholar : PubMed/NCBI

14 

Chen M, Zheng W and Fang L: Identifying liver metastasis-related hub genes in breast cancer and characterizing SPARCL1 as a potential prognostic biomarker. PeerJ. 11:e153112023. View Article : Google Scholar : PubMed/NCBI

15 

Su Z, Wang G and Li L: CHRDL1, NEFH, TAGLN and SYNM as novel diagnostic biomarkers of benign prostatic hyperplasia and prostate cancer. Cancer Biomark. 38:143–159. 2023. View Article : Google Scholar : PubMed/NCBI

16 

Oliveras-Ferraros C, Vazquez-Martin A, Cuyàs E, Corominas-Faja B, Rodríguez-Gallego E, Fernández-Arroyo S, Martin-Castillo B, Joven J and Menendez JA: Acquired resistance to metformin in breast cancer cells triggers transcriptome reprogramming toward a degradome-related metastatic stem-like profile. Cell Cycle. 13:1132–1144. 2014. View Article : Google Scholar : PubMed/NCBI

17 

Chandrashekar DS, Karthikeyan SK, Korla PK, Patel H, Shovon AR, Athar M, Netto GJ, Qin ZS, Kumar S, Manne U, et al: UALCAN: An update to the integrated cancer data analysis platform. Neoplasia. 25:18–27. 2022. View Article : Google Scholar : PubMed/NCBI

18 

Chandrashekar DS, Bashel B, Balasubramanya SAH, Creighton CJ, Ponce-Rodriguez I, Chakravarthi BVSK and Varambally S: UALCAN: A portal for facilitating tumor subgroup gene expression and survival analyses. Neoplasia. 19:649–658. 2017. View Article : Google Scholar : PubMed/NCBI

19 

Chen F, Zhang Y, Chandrashekar DS, Varambally S and Creighton CJ: Global impact of somatic structural variation on the cancer proteome. Nat Commun. 14:56372023. View Article : Google Scholar : PubMed/NCBI

20 

Tang Z, Kang B, Li C, Chen T and Zhang Z: GEPIA2: An enhanced web server for large-scale expression profiling and interactive analysis. Nucleic Acids Res 47 (W1). W556–W560. 2019. View Article : Google Scholar : PubMed/NCBI

21 

Jézéquel P, Campone M, Gouraud W, Guérin-Charbonnel C, Leux C, Ricolleau G and Campion L: bc-GenExMiner: An easy-to-use online platform for gene prognostic analyses in breast cancer. Breast Cancer Res Treat. 131:765–775. 2012. View Article : Google Scholar : PubMed/NCBI

22 

Jézéquel P, Gouraud W, Ben Azzouz F, Guérin-Charbonnel C, Juin PP, Lasla H and Campone M: bc-GenExMiner 4.5: New mining module computes breast cancer differential gene expression analyses. Database (Oxford). 2021:baab0072021. View Article : Google Scholar : PubMed/NCBI

23 

Prat A, Pineda E, Adamo B, Galván P, Fernández A, Gaba L, Díez M, Viladot M, Arance A and Muñoz M: Clinical implications of the intrinsic molecular subtypes of breast cancer. Breast. 24 (Suppl 2):S26–S35. 2015. View Article : Google Scholar : PubMed/NCBI

24 

Győrffy B: Survival analysis across the entire transcriptome identifies biomarkers with the highest prognostic power in breast cancer. Comput Struct Biotechnol J. 19:4101–4109. 2021. View Article : Google Scholar : PubMed/NCBI

25 

Li T, Fu J, Zeng Z, Cohen D, Li J, Chen Q, Li B and Liu XS: TIMER2.0 for analysis of tumor-infiltrating immune cells. Nucleic Acids Res 48 (W1). W509–W514. 2020. View Article : Google Scholar : PubMed/NCBI

26 

Livak KJ and Schmittgen TD: Analysis of relative gene expression data using real-time quantitative PCR and the 2(−Delta Delta C(T)) method. Methods. 25:402–408. 2001. View Article : Google Scholar : PubMed/NCBI

27 

Kim YM, Kang M, Choi JH, Lee BH, Kim GH, Ohn JH, Kim SY, Park MS and Yoo HW: A review of the literature on common CYP17A1 mutations in adults with 17-hydroxylase/17,20-lyase deficiency, a case series of such mutations among Koreans and functional characteristics of a novel mutation. Metabolism. 63:42–49. 2014. View Article : Google Scholar : PubMed/NCBI

28 

Vasaikar SV, Straub P, Wang J and Zhang B: LinkedOmics: Analyzing multi-omics data within and across 32 cancer types. Nucleic Acids Res. 46(D1): D956–D963. 2018. View Article : Google Scholar : PubMed/NCBI

29 

Edge SB and Compton CC: The American joint committee on cancer: The 7th edition of the AJCC cancer staging manual and the future of TNM. Ann Surg Oncol. 17:1471–1474. 2010. View Article : Google Scholar : PubMed/NCBI

30 

Olawaiye AB, Baker TP, Washington MK and Mutch DG: The new (version 9) American joint committee on cancer tumor, node, metastasis staging for cervical cancer. CA Cancer J Clin. 71:287–298. 2021. View Article : Google Scholar : PubMed/NCBI

31 

Stanton SE and Disis ML: Clinical significance of tumor-infiltrating lymphocytes in breast cancer. J Immunother Cancer. 4:592016. View Article : Google Scholar : PubMed/NCBI

32 

Lu H, Lou H, Wengert G, Paudel R, Patel N, Desai S, Crum B, Linton-Reid K, Chen M, Li D, et al: Tumor and local lymphoid tissue interaction determines prognosis in high-grade serous ovarian cancer. Cell Rep Med. 4:1010922023. View Article : Google Scholar : PubMed/NCBI

33 

Thorat MA and Balasubramanian R: Breast cancer prevention in high-risk women. Best Pract Res Clin Obstet Gynaecol. 65:18–31. 2020. View Article : Google Scholar : PubMed/NCBI

34 

Winters S, Martin C, Murphy D and Shokar NK: Breast cancer epidemiology, prevention, and screening. Prog Mol Biol Transl Sci. 151:1–32. 2017. View Article : Google Scholar : PubMed/NCBI

35 

Maughan KL, Lutterbie MA and Ham PS: Treatment of breast cancer. Am Fam Physician. 81:1339–1346. 2010.PubMed/NCBI

36 

Peart O: Breast intervention and breast cancer treatment options. Radiol Technol. 86:535M–562M. 2015.PubMed/NCBI

37 

Ben-Dror J, Shalamov M and Sonnenblick A: The history of early breast cancer treatment. Genes (Basel). 13:9602022. View Article : Google Scholar : PubMed/NCBI

38 

Tesch ME and Partridge AH: Treatment of breast cancer in young adults. Am Soc Clin Oncol Educ Book. 42:1–12. 2022.PubMed/NCBI

39 

Zhang HP, Wu J, Liu ZF, Gao JW and Li SY: SPARCL1 is a novel prognostic biomarker and correlates with tumor microenvironment in colorectal cancer. Biomed Res Int. 2022:13982682022. View Article : Google Scholar : PubMed/NCBI

40 

Yu Y, Chen Y, Ma J, Yu X, Yu G and Li Z: SPARCL1 is a novel predictor of tumor recurrence and survival in hilar cholangiocarcinoma. Tumour Biol. 37:4159–4167. 2016. View Article : Google Scholar : PubMed/NCBI

41 

Gao S, Gang J, Yu M, Xin G and Tan H: Computational analysis for identification of early diagnostic biomarkers and prognostic biomarkers of liver cancer based on GEO and TCGA databases and studies on pathways and biological functions affecting the survival time of liver cancer. BMC Cancer. 21:7912021. View Article : Google Scholar : PubMed/NCBI

42 

Li H, Lei Y, Li G and Huang Y: Identification of tumor-suppressor genes in lung squamous cell carcinoma through integrated bioinformatics analyses. Oncol Res. 32:187–197. 2023. View Article : Google Scholar : PubMed/NCBI

43 

Yang H, Zou X, Yang S, Zhang A, Li N and Ma Z: Identification of lactylation related model to predict prognostic, tumor infiltrating immunocytes and response of immunotherapy in gastric cancer. Front Immunol. 14:11499892023. View Article : Google Scholar : PubMed/NCBI

44 

Zhao H, Luo K, Liu M, Cai Y, Liu S, Li S, Zhao Y and Zhang H: Immune regulation and prognostic prediction model establishment and validation of PSMB6 in lung adenocarcinoma. Front Genet. 15:14580472024. View Article : Google Scholar : PubMed/NCBI

45 

Xiao X, Peng J, Chen Y, Lu X, Sun W, Xiao W, Yuan M and Huang X: Comprehensive analysis of differential gene expression and correlated immune infiltration in bladder cancer. Iran J Public Health. 52:1225–1237. 2023.PubMed/NCBI

46 

Chen Z, Sun X, Kang Y, Zhang J, Jia F, Liu X and Zhu H: A novel risk model based on the correlation between the expression of basement membrane genes and immune infiltration to predict the invasiveness of pituitary adenomas. Front Endocrinol (Lausanne). 13:10797772023. View Article : Google Scholar : PubMed/NCBI

47 

Zhao G, Gentile ME, Xue L, Cosgriff CV, Weiner AI, Adams-Tzivelekidis S, Wong J, Li X, Kass-Gergi S, Holcomb NP, et al: Vascular endothelial-derived SPARCL1 exacerbates viral pneumonia through pro-inflammatory macrophage activation. bioRxiv [Preprint]. 2023.05.25.541966. 2023.

48 

Strunz M, Jarrell JT, Cohen DS, Rosin ER, Vanderburg CR and Huang X: Modulation of SPARC/hevin proteins in Alzheimer's disease brain injury. J Alzheimers Dis. 68:695–710. 2019. View Article : Google Scholar : PubMed/NCBI

49 

Sheybani ND, Witter AR, Garrison WJ, Miller GW, Price RJ and Bullock TNJ: Profiling of the immune landscape in murine glioblastoma following blood brain/tumor barrier disruption with MR image-guided focused ultrasound. J Neurooncol. 156:109–122. 2022. View Article : Google Scholar : PubMed/NCBI

50 

Sadique FL, Subramaiam H, Krishnappa P, Chellappan DK and Ma JH: Recent advances in breast cancer metastasis with special emphasis on metastasis to the brain. Pathol Res Pract. 260:1553782024. View Article : Google Scholar : PubMed/NCBI

51 

Ersahin T, Tuncbag N and Cetin-Atalay R: The PI3K/AKT/mTOR interactive pathway. Mol Biosyst. 11:1946–1954. 2015. View Article : Google Scholar : PubMed/NCBI

52 

Xu F, Na L, Li Y and Chen L: Roles of the PI3K/AKT/mTOR signalling pathways in neurodegenerative diseases and tumours. Cell Biosci. 10:542020. View Article : Google Scholar : PubMed/NCBI

53 

Carnero A, Blanco-Aparicio C, Renner O, Link W and Leal JF: The PTEN/PI3K/AKT signalling pathway in cancer, therapeutic implications. Curr Cancer Drug Targets. 8:187–198. 2008. View Article : Google Scholar : PubMed/NCBI

54 

Li G, Zhang C, Liang W, Zhang Y, Shen Y and Tian X: Berberine regulates the Notch1/PTEN/PI3K/AKT/mTOR pathway and acts synergistically with 17-AAG and SAHA in SW480 colon cancer cells. Pharm Biol. 59:21–30. 2021. View Article : Google Scholar : PubMed/NCBI

55 

Zhu L, Yang F, Wang G and Li Q: CXC motif chemokine receptor type 4 disrupts blood-brain barrier and promotes brain metastasis through activation of the PI3K/AKT pathway in lung cancer. World Neurosurg. 166:e369–e381. 2022. View Article : Google Scholar : PubMed/NCBI

56 

Tusup M, Kündig TM and Pascolo S: Epitranscriptomics modifier pentostatin indirectly triggers Toll-like receptor 3 and can enhance immune infiltration in tumors. Mol Ther. 30:1163–1170. 2022. View Article : Google Scholar : PubMed/NCBI

57 

Pan M, Wei X, Xiang X, Liu Y, Zhou Q and Yang W: Targeting CXCL9/10/11-CXCR3 axis: An important component of tumor-promoting and antitumor immunity. Clin Transl Oncol. 25:2306–2320. 2023. View Article : Google Scholar : PubMed/NCBI

58 

Wu J, Yang S, Gou F, Zhou Z, Xie P, Xu N and Dai Z: Intelligent segmentation medical assistance system for MRI images of osteosarcoma in developing countries. Comput Math Methods Med. 2022:77035832022.PubMed/NCBI

59 

Gygi JP, Kleinstein SH and Guan L: Predictive overfitting in immunological applications: Pitfalls and solutions. Hum Vaccin Immunother. 19:22518302023. View Article : Google Scholar : PubMed/NCBI

Related Articles

  • Abstract
  • View
  • Download
  • Twitter
Copy and paste a formatted citation
Spandidos Publications style
Xu X, Han Y, Song Y, Zhou Z, Chen S, Liu Y, Zhou Y and Chen J: Profile and clinical significance of SPARCL1 and its prognostic significance in breast cancer. Oncol Lett 29: 196, 2025.
APA
Xu, X., Han, Y., Song, Y., Zhou, Z., Chen, S., Liu, Y. ... Chen, J. (2025). Profile and clinical significance of SPARCL1 and its prognostic significance in breast cancer. Oncology Letters, 29, 196. https://doi.org/10.3892/ol.2025.14942
MLA
Xu, X., Han, Y., Song, Y., Zhou, Z., Chen, S., Liu, Y., Zhou, Y., Chen, J."Profile and clinical significance of SPARCL1 and its prognostic significance in breast cancer". Oncology Letters 29.4 (2025): 196.
Chicago
Xu, X., Han, Y., Song, Y., Zhou, Z., Chen, S., Liu, Y., Zhou, Y., Chen, J."Profile and clinical significance of SPARCL1 and its prognostic significance in breast cancer". Oncology Letters 29, no. 4 (2025): 196. https://doi.org/10.3892/ol.2025.14942
Copy and paste a formatted citation
x
Spandidos Publications style
Xu X, Han Y, Song Y, Zhou Z, Chen S, Liu Y, Zhou Y and Chen J: Profile and clinical significance of SPARCL1 and its prognostic significance in breast cancer. Oncol Lett 29: 196, 2025.
APA
Xu, X., Han, Y., Song, Y., Zhou, Z., Chen, S., Liu, Y. ... Chen, J. (2025). Profile and clinical significance of SPARCL1 and its prognostic significance in breast cancer. Oncology Letters, 29, 196. https://doi.org/10.3892/ol.2025.14942
MLA
Xu, X., Han, Y., Song, Y., Zhou, Z., Chen, S., Liu, Y., Zhou, Y., Chen, J."Profile and clinical significance of SPARCL1 and its prognostic significance in breast cancer". Oncology Letters 29.4 (2025): 196.
Chicago
Xu, X., Han, Y., Song, Y., Zhou, Z., Chen, S., Liu, Y., Zhou, Y., Chen, J."Profile and clinical significance of SPARCL1 and its prognostic significance in breast cancer". Oncology Letters 29, no. 4 (2025): 196. https://doi.org/10.3892/ol.2025.14942
Follow us
  • Twitter
  • LinkedIn
  • Facebook
About
  • Spandidos Publications
  • Careers
  • Cookie Policy
  • Privacy Policy
How can we help?
  • Help
  • Live Chat
  • Contact
  • Email to our Support Team