Spandidos Publications Logo
  • About
    • About Spandidos
    • Aims and Scopes
    • Abstracting and Indexing
    • Editorial Policies
    • Reprints and Permissions
    • Job Opportunities
    • Terms and Conditions
    • Contact
  • Journals
    • All Journals
    • Oncology Letters
      • Oncology Letters
      • Information for Authors
      • Editorial Policies
      • Editorial Board
      • Aims and Scope
      • Abstracting and Indexing
      • Bibliographic Information
      • Archive
    • International Journal of Oncology
      • International Journal of Oncology
      • Information for Authors
      • Editorial Policies
      • Editorial Board
      • Aims and Scope
      • Abstracting and Indexing
      • Bibliographic Information
      • Archive
    • Molecular and Clinical Oncology
      • Molecular and Clinical Oncology
      • Information for Authors
      • Editorial Policies
      • Editorial Board
      • Aims and Scope
      • Abstracting and Indexing
      • Bibliographic Information
      • Archive
    • Experimental and Therapeutic Medicine
      • Experimental and Therapeutic Medicine
      • Information for Authors
      • Editorial Policies
      • Editorial Board
      • Aims and Scope
      • Abstracting and Indexing
      • Bibliographic Information
      • Archive
    • International Journal of Molecular Medicine
      • International Journal of Molecular Medicine
      • Information for Authors
      • Editorial Policies
      • Editorial Board
      • Aims and Scope
      • Abstracting and Indexing
      • Bibliographic Information
      • Archive
    • Biomedical Reports
      • Biomedical Reports
      • Information for Authors
      • Editorial Policies
      • Editorial Board
      • Aims and Scope
      • Abstracting and Indexing
      • Bibliographic Information
      • Archive
    • Oncology Reports
      • Oncology Reports
      • Information for Authors
      • Editorial Policies
      • Editorial Board
      • Aims and Scope
      • Abstracting and Indexing
      • Bibliographic Information
      • Archive
    • Molecular Medicine Reports
      • Molecular Medicine Reports
      • Information for Authors
      • Editorial Policies
      • Editorial Board
      • Aims and Scope
      • Abstracting and Indexing
      • Bibliographic Information
      • Archive
    • World Academy of Sciences Journal
      • World Academy of Sciences Journal
      • Information for Authors
      • Editorial Policies
      • Editorial Board
      • Aims and Scope
      • Abstracting and Indexing
      • Bibliographic Information
      • Archive
    • International Journal of Functional Nutrition
      • International Journal of Functional Nutrition
      • Information for Authors
      • Editorial Policies
      • Editorial Board
      • Aims and Scope
      • Abstracting and Indexing
      • Bibliographic Information
      • Archive
    • International Journal of Epigenetics
      • International Journal of Epigenetics
      • Information for Authors
      • Editorial Policies
      • Editorial Board
      • Aims and Scope
      • Abstracting and Indexing
      • Bibliographic Information
      • Archive
    • Medicine International
      • Medicine International
      • Information for Authors
      • Editorial Policies
      • Editorial Board
      • Aims and Scope
      • Abstracting and Indexing
      • Bibliographic Information
      • Archive
  • Articles
  • Information
    • Information for Authors
    • Information for Reviewers
    • Information for Librarians
    • Information for Advertisers
    • Conferences
  • Language Editing
Spandidos Publications Logo
  • About
    • About Spandidos
    • Aims and Scopes
    • Abstracting and Indexing
    • Editorial Policies
    • Reprints and Permissions
    • Job Opportunities
    • Terms and Conditions
    • Contact
  • Journals
    • All Journals
    • Biomedical Reports
      • Information for Authors
      • Editorial Policies
      • Editorial Board
      • Aims and Scope
      • Abstracting and Indexing
      • Bibliographic Information
      • Archive
    • Experimental and Therapeutic Medicine
      • Information for Authors
      • Editorial Policies
      • Editorial Board
      • Aims and Scope
      • Abstracting and Indexing
      • Bibliographic Information
      • Archive
    • International Journal of Epigenetics
      • Information for Authors
      • Editorial Policies
      • Editorial Board
      • Aims and Scope
      • Abstracting and Indexing
      • Bibliographic Information
      • Archive
    • International Journal of Functional Nutrition
      • Information for Authors
      • Editorial Policies
      • Editorial Board
      • Aims and Scope
      • Abstracting and Indexing
      • Bibliographic Information
      • Archive
    • International Journal of Molecular Medicine
      • Information for Authors
      • Editorial Policies
      • Editorial Board
      • Aims and Scope
      • Abstracting and Indexing
      • Bibliographic Information
      • Archive
    • International Journal of Oncology
      • Information for Authors
      • Editorial Policies
      • Editorial Board
      • Aims and Scope
      • Abstracting and Indexing
      • Bibliographic Information
      • Archive
    • Medicine International
      • Information for Authors
      • Editorial Policies
      • Editorial Board
      • Aims and Scope
      • Abstracting and Indexing
      • Bibliographic Information
      • Archive
    • Molecular and Clinical Oncology
      • Information for Authors
      • Editorial Policies
      • Editorial Board
      • Aims and Scope
      • Abstracting and Indexing
      • Bibliographic Information
      • Archive
    • Molecular Medicine Reports
      • Information for Authors
      • Editorial Policies
      • Editorial Board
      • Aims and Scope
      • Abstracting and Indexing
      • Bibliographic Information
      • Archive
    • Oncology Letters
      • Information for Authors
      • Editorial Policies
      • Editorial Board
      • Aims and Scope
      • Abstracting and Indexing
      • Bibliographic Information
      • Archive
    • Oncology Reports
      • Information for Authors
      • Editorial Policies
      • Editorial Board
      • Aims and Scope
      • Abstracting and Indexing
      • Bibliographic Information
      • Archive
    • World Academy of Sciences Journal
      • Information for Authors
      • Editorial Policies
      • Editorial Board
      • Aims and Scope
      • Abstracting and Indexing
      • Bibliographic Information
      • Archive
  • Articles
  • Information
    • For Authors
    • For Reviewers
    • For Librarians
    • For Advertisers
    • Conferences
  • Language Editing
Login Register Submit
  • This site uses cookies
  • You can change your cookie settings at any time by following the instructions in our Cookie Policy. To find out more, you may read our Privacy Policy.

    I agree
Search articles by DOI, keyword, author or affiliation
Search
Advanced Search
presentation
Oncology Letters
Join Editorial Board Propose a Special Issue
Print ISSN: 1792-1074 Online ISSN: 1792-1082
Journal Cover
May-2025 Volume 29 Issue 5

Full Size Image

Sign up for eToc alerts
Recommend to Library

Journals

International Journal of Molecular Medicine

International Journal of Molecular Medicine

International Journal of Molecular Medicine is an international journal devoted to molecular mechanisms of human disease.

International Journal of Oncology

International Journal of Oncology

International Journal of Oncology is an international journal devoted to oncology research and cancer treatment.

Molecular Medicine Reports

Molecular Medicine Reports

Covers molecular medicine topics such as pharmacology, pathology, genetics, neuroscience, infectious diseases, molecular cardiology, and molecular surgery.

Oncology Reports

Oncology Reports

Oncology Reports is an international journal devoted to fundamental and applied research in Oncology.

Experimental and Therapeutic Medicine

Experimental and Therapeutic Medicine

Experimental and Therapeutic Medicine is an international journal devoted to laboratory and clinical medicine.

Oncology Letters

Oncology Letters

Oncology Letters is an international journal devoted to Experimental and Clinical Oncology.

Biomedical Reports

Biomedical Reports

Explores a wide range of biological and medical fields, including pharmacology, genetics, microbiology, neuroscience, and molecular cardiology.

Molecular and Clinical Oncology

Molecular and Clinical Oncology

International journal addressing all aspects of oncology research, from tumorigenesis and oncogenes to chemotherapy and metastasis.

World Academy of Sciences Journal

World Academy of Sciences Journal

Multidisciplinary open-access journal spanning biochemistry, genetics, neuroscience, environmental health, and synthetic biology.

International Journal of Functional Nutrition

International Journal of Functional Nutrition

Open-access journal combining biochemistry, pharmacology, immunology, and genetics to advance health through functional nutrition.

International Journal of Epigenetics

International Journal of Epigenetics

Publishes open-access research on using epigenetics to advance understanding and treatment of human disease.

Medicine International

Medicine International

An International Open Access Journal Devoted to General Medicine.

Journal Cover
May-2025 Volume 29 Issue 5

Full Size Image

Sign up for eToc alerts
Recommend to Library

  • Article
  • Citations
    • Cite This Article
    • Download Citation
    • Create Citation Alert
    • Remove Citation Alert
    • Cited By
  • Similar Articles
    • Related Articles (in Spandidos Publications)
    • Similar Articles (Google Scholar)
    • Similar Articles (PubMed)
  • Download PDF
  • Download XML
  • View XML

  • Supplementary Files
    • Supplementary_Data1.pdf
    • Supplementary_Data2.xlsx
Article Open Access

Machine learning‑based construction of damage‑associated molecular patterns related score identifies subtypes of pancreatic adenocarcinoma with distinct prognosis

  • Authors:
    • Jing Liang
    • Hui Wu
    • Zewen Song
    • Guoyin Li
    • Jianfeng Zhang
    • Wenxin Ding
  • View Affiliations / Copyright

    Affiliations: Department of Oncology, Xiangxi Autonomous Prefecture People's Hospital, Ji Shou University, Jishou, Hunan 416000, P.R. China, College of Life Science and Agronomy, Zhoukou Normal University, Zhoukou, Henan 466001, P.R. China, Department of Cardiovascular Surgery, The Second Xiangya Hospital of Central South University, Central South University, Changsha, Hunan 410000, P.R. China
    Copyright: © Liang et al. This is an open access article distributed under the terms of Creative Commons Attribution License.
  • Article Number: 246
    |
    Published online on: March 24, 2025
       https://doi.org/10.3892/ol.2025.14992
  • Expand metrics +
Metrics: Total Views: 0 (Spandidos Publications: | PMC Statistics: )
Metrics: Total PDF Downloads: 0 (Spandidos Publications: | PMC Statistics: )
Cited By (CrossRef): 0 citations Loading Articles...

This article is mentioned in:



Abstract

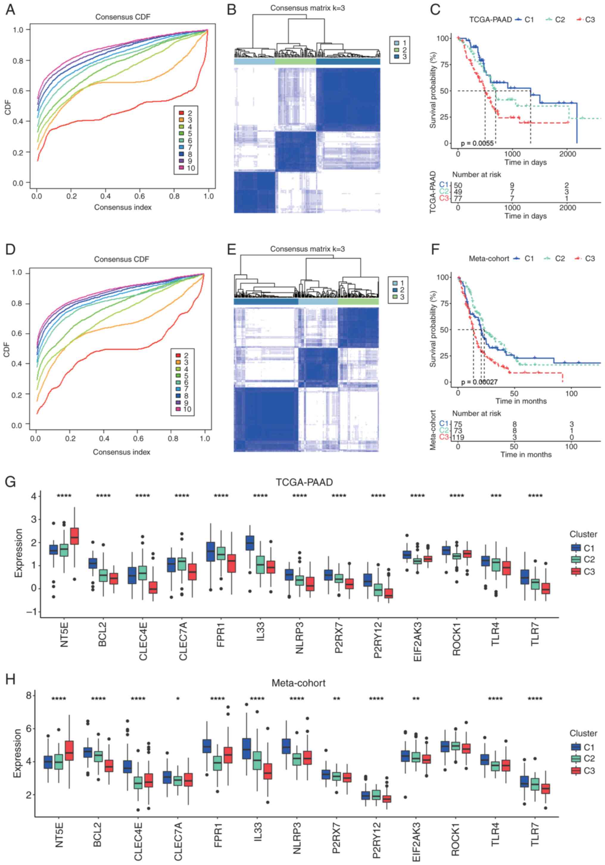
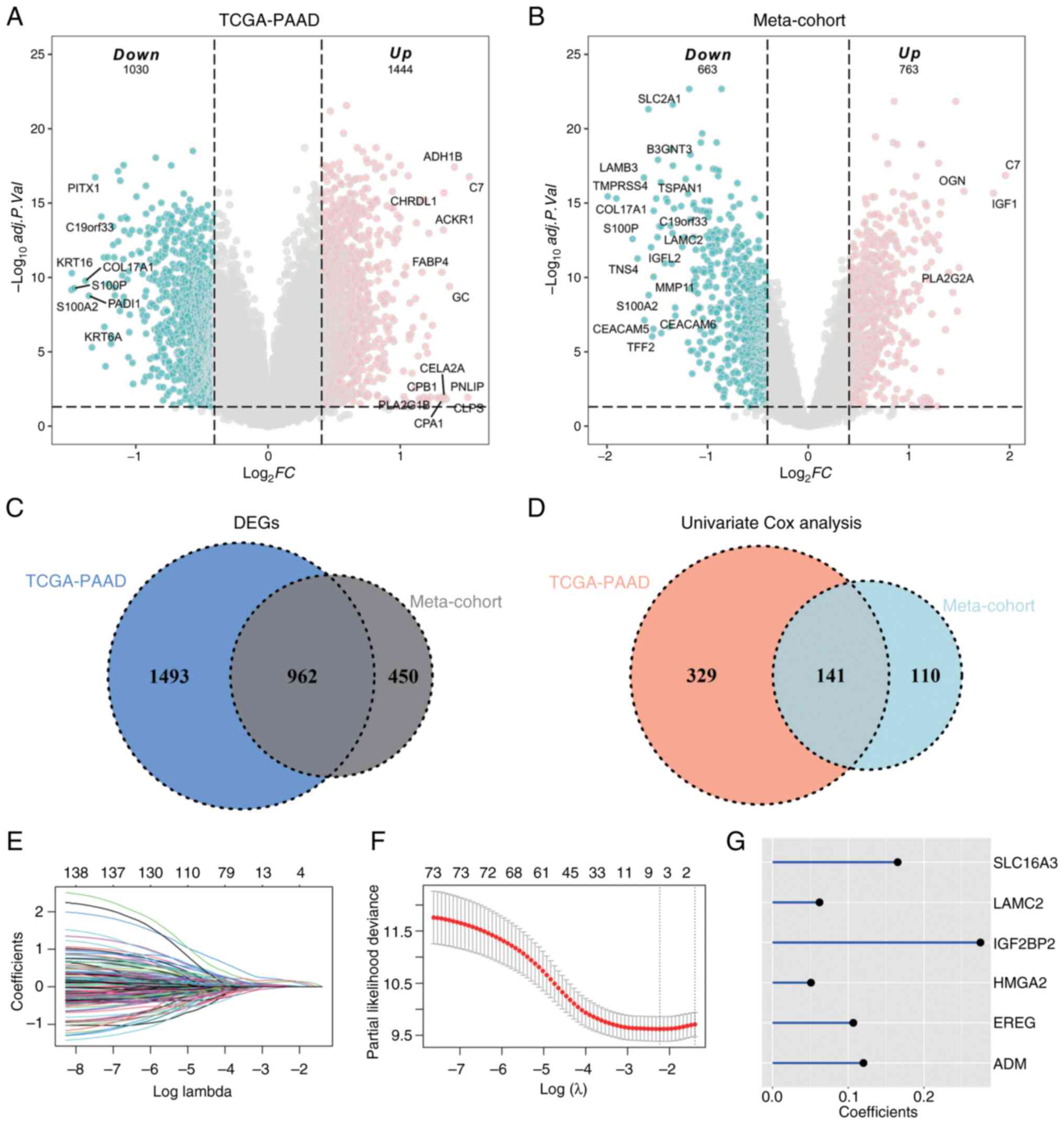
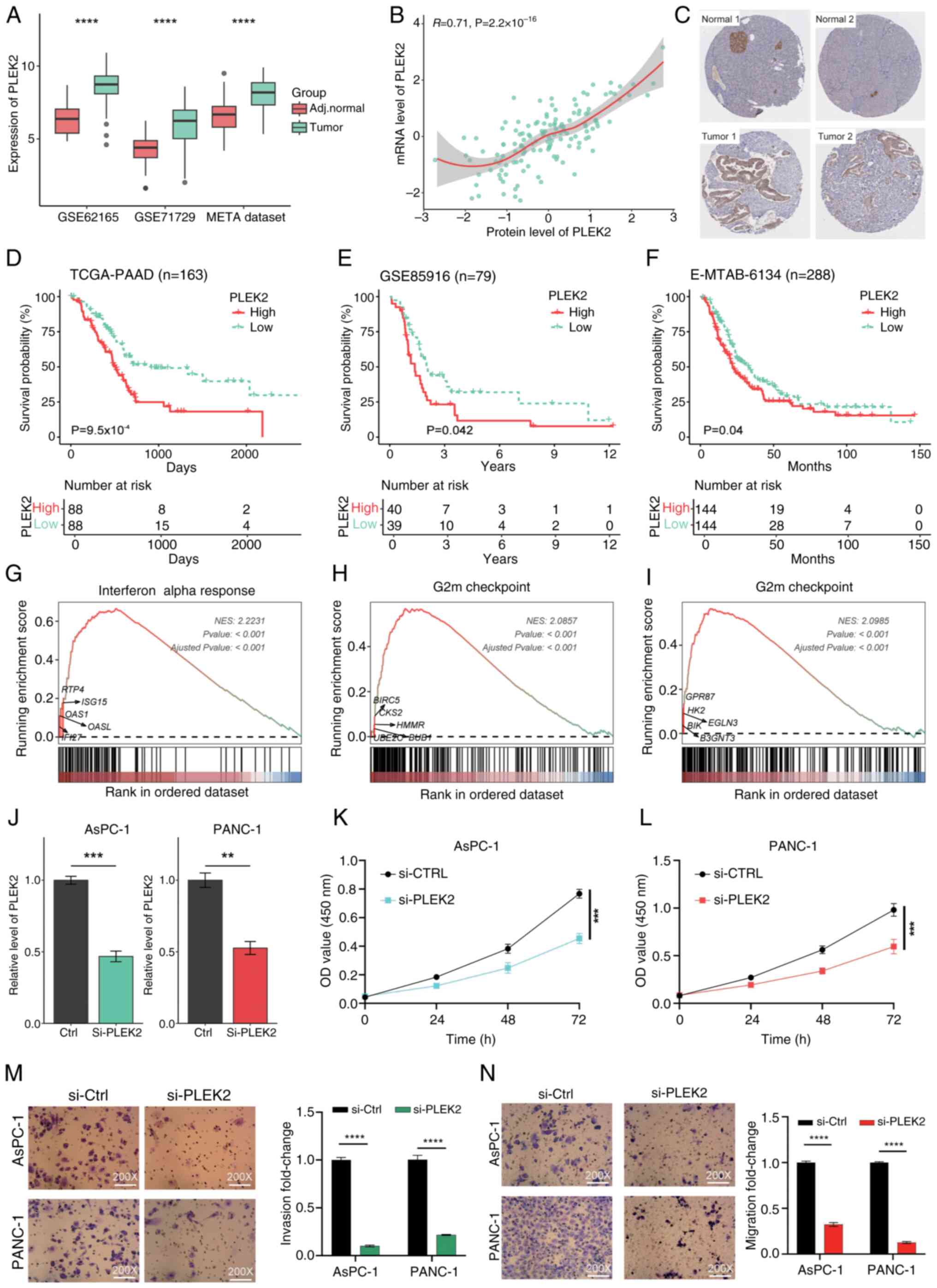
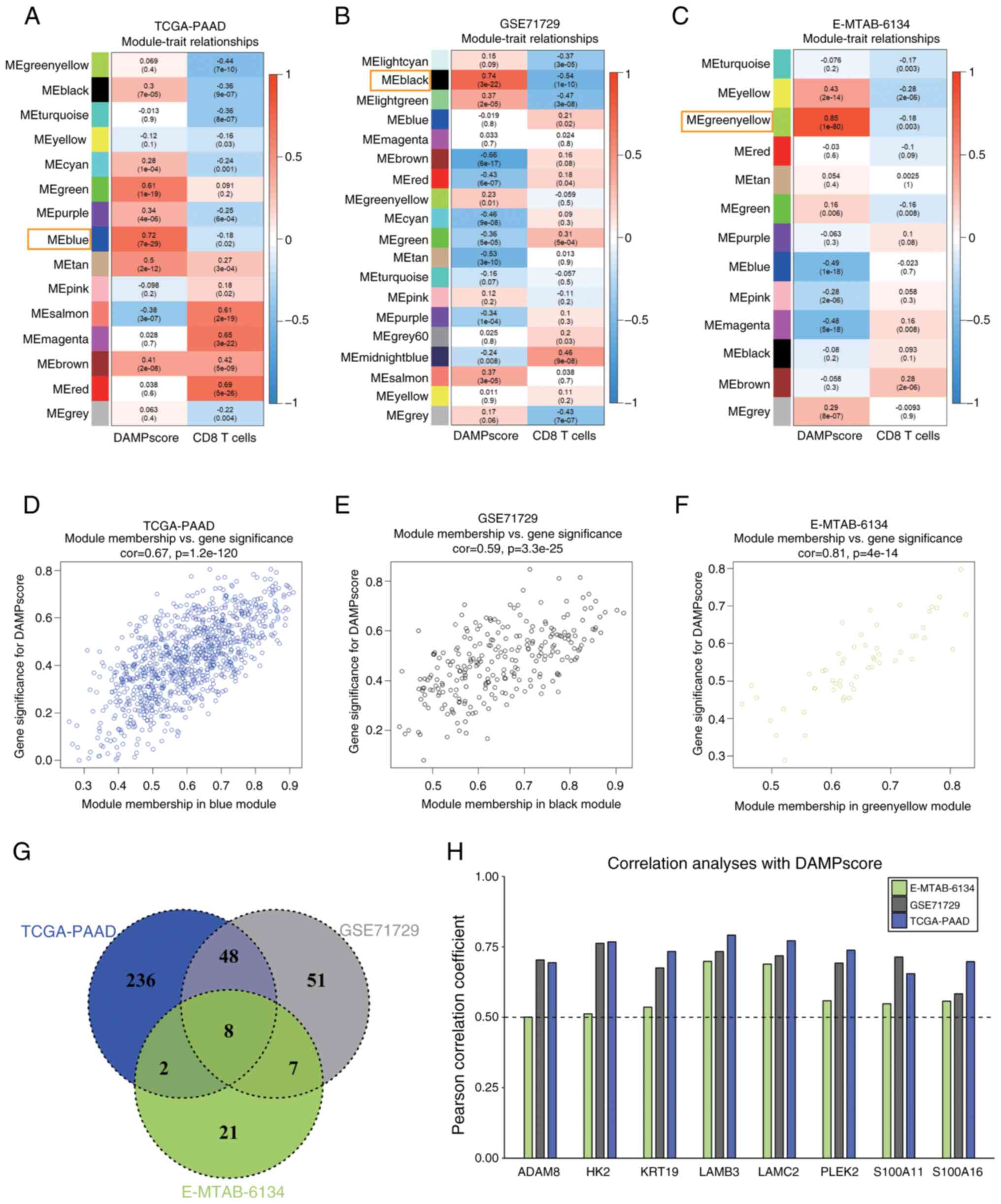
The present study aimed to assess the prognostic significance of Damage‑Associated Molecular Pattern (DAMP)‑related gene expression in pancreatic adenocarcinoma (PAAD) and to develop a scoring system based on these genes. Consensus clustering was performed on patients with PAAD using data from The Cancer Genome Atlas (TCGA) and Meta‑cohort datasets, identifying three distinct clusters: C1 (pro‑DAMP), C2 (intermediate) and C3 (anti‑DAMP). Differential gene expression analysis between clusters C1 and C3 identified 141 significant genes. Least Absolute Shrinkage and Selection Operator Cox regression was utilized to derive an optimal predictor set, leading to the identification of six hub genes associated with the DAMP status, which were then employed to calculate the DAMPscore. Weighted Gene Co‑expression Network Analysis revealed a strong correlation between these eight hub genes and the DAMPscore. The functionality of these hub genes in PAAD was validated using a Cell Counting Kit‑8 assay and Transwell assays. The results indicated that patients with PAAD with elevated DAMPscores exhibited significantly reduced survival times. Receiver operating characteristic (ROC) curve analysis indicated that the DAMPscore has robust prognostic capabilities. In the Meta‑cohort, the area under the ROC curve (AUC) values for the DAMPscore to predict overall survival at 1, 3 and 5 years were 0.65, 0.70 and 0.77, respectively, while the AUC values for the TCGA‑PAAD cohort were 0.71, 0.73 and 0.72, respectively. Additional cohorts, such as E‑MTAB‑6134 and ICGC‑AU, corroborated the predictive power of the DAMPscore. A comparison of the DAMPscore with other prognostic models revealed that it consistently exhibited a superior C‑index across most PAAD cohorts. Furthermore, in vitro experiments demonstrated that PLEK2, a hub gene related to the DAMPscore, is involved in critical biological processes such as cell proliferation, migration and invasion. In conclusion, the DAMPscore is a promising prognostic biomarker for PAAD, surpassing traditional models in various datasets. This study emphasizes the role of DAMP‑related pathways in influencing tumor biology and highlights the importance of immune modulation in PAAD prognosis, suggesting that therapeutic strategies targeting DAMP signaling could improve patient outcomes.
View Figures

Figure 1

Figure 2

Figure 3

Figure 4

Figure 5

Figure 6

Figure 7

View References

1 

Klein AP: Pancreatic cancer epidemiology: Understanding the role of lifestyle and inherited risk factors. Nat Rev Gastroenterol Hepatol. 18:493–502. 2021. View Article : Google Scholar : PubMed/NCBI

2 

Stoffel EM, Brand RE and Goggins M: Pancreatic cancer: Changing epidemiology and new approaches to risk assessment, early detection, and prevention. Gastroenterology. 164:752–765. 2023. View Article : Google Scholar : PubMed/NCBI

3 

Cai J, Chen H, Lu M, Zhang Y, Lu B, You L, Zhang T, Dai M and Zhao Y: Advances in the epidemiology of pancreatic cancer: Trends, risk factors, screening, and prognosis. Cancer Lett. 520:1–11. 2021. View Article : Google Scholar : PubMed/NCBI

4 

Liu Z, Liu L, Weng S, Guo C, Dang Q, Xu H, Wang L, Lu T, Zhang Y, Sun Z and Han X: Machine learning-based integration develops an immune-derived lncRNA signature for improving outcomes in colorectal cancer. Nat Commun. 13:8162022. View Article : Google Scholar : PubMed/NCBI

5 

Chen S, Jiang L, Gao F, Zhang E, Wang T, Zhang N, Wang X and Zheng J: Machine learning-based pathomics signature could act as a novel prognostic marker for patients with clear cell renal cell carcinoma. Br J Cancer. 126:771–777. 2022. View Article : Google Scholar : PubMed/NCBI

6 

Roh JS and Sohn DH: Damage-associated molecular patterns in inflammatory diseases. Immune Netw. 18:e272018. View Article : Google Scholar : PubMed/NCBI

7 

Ashrafizadeh M, Farhood B, Eleojo Musa A, Taeb S and Najafi M: Damage-associated molecular patterns in tumor radiotherapy. Int Immunopharmacol. 86:1067612020. View Article : Google Scholar : PubMed/NCBI

8 

Huang H, Tohme S, Al-Khafaji AB, Tai S, Loughran P, Chen L, Wang S, Kim J, Billiar T, Wang Y and Tsung A: Damage-associated molecular pattern-activated neutrophil extracellular trap exacerbates sterile inflammatory liver injury. Hepatology. 62:600–614. 2015. View Article : Google Scholar : PubMed/NCBI

9 

Ahmed A and Tait SWG: Targeting immunogenic cell death in cancer. Mol Oncol. 14:2994–3006. 2020. View Article : Google Scholar : PubMed/NCBI

10 

Li X, Kang J, Yue J, Xu D, Liao C, Zhang H, Zhao J, Liu Q, Jiao J, Wang L and Li G: Identification and validation of immunogenic cell death-related score in uveal melanoma to improve prediction of prognosis and response to immunotherapy. Aging (Albany NY). 15:3442–3464. 2023. View Article : Google Scholar : PubMed/NCBI

11 

Yanai H, Hangai S and Taniguchi T: Damage-associated molecular patterns and Toll-like receptors in the tumor immune microenvironment. Int Immunol. 33:841–846. 2021. View Article : Google Scholar : PubMed/NCBI

12 

Zhang X, Liu Y, Zhang Z, Tan J, Zhang J, Ou H, Li J and Song Z: Multi-omics analysis of anlotinib in pancreatic cancer and development of an anlotinib-related prognostic signature. Front Cell Dev Biol. 9:6492652021. View Article : Google Scholar : PubMed/NCBI

13 

Wilkerson MD and Hayes DN: ConsensusClusterPlus: A class discovery tool with confidence assessments and item tracking. Bioinformatics. 26:1572–1573. 2010. View Article : Google Scholar : PubMed/NCBI

14 

Qu H, Zhao H, Zhang X, Liu Y, Li F, Sun L and Song Z: Integrated analysis of the ETS family in melanoma reveals a regulatory role of ETV7 in the immune microenvironment. Front Immunol. 11:6127842020. View Article : Google Scholar : PubMed/NCBI

15 

Zhu Z, Li G, Li Z, Wu Y, Yang Y, Wang M, Zhang H, Qu H, Song Z and He Y: Core immune cell infiltration signatures identify molecular subtypes and promote precise checkpoint immunotherapy in cutaneous melanoma. Front Immunol. 13:9146122022. View Article : Google Scholar : PubMed/NCBI

16 

Langfelder P and Horvath S: WGCNA: An R package for weighted correlation network analysis. BMC Bioinformatics. 9:5592008. View Article : Google Scholar : PubMed/NCBI

17 

Tang J, Kong D, Cui Q, Wang K, Zhang D, Gong Y and Wu G: Prognostic genes of breast cancer identified by gene co-expression network analysis. Front Oncol. 8:3742018. View Article : Google Scholar : PubMed/NCBI

18 

Jun Z: GseaVis: An Implement R Package to Visualize GSEA Results. 2022.

19 

Li G, Song Z, Wu C, Li X, Zhao L, Tong B, Guo Z, Sun M, Zhao J, Zhang H, et al: Downregulation of NEDD4L by EGFR signaling promotes the development of lung adenocarcinoma. J Transl Med. 20:472022. View Article : Google Scholar : PubMed/NCBI

20 

Song Z, Yu Z, Chen L, Zhou Z, Zou Q and Liu Y: MicroRNA-1181 supports the growth of hepatocellular carcinoma by repressing AXIN1. Biomed Pharmacother. 119:1093972019. View Article : Google Scholar : PubMed/NCBI

21 

Garg AD, De Ruysscher D and Agostinis P: Immunological metagene signatures derived from immunogenic cancer cell death associate with improved survival of patients with lung, breast or ovarian malignancies: A large-scale meta-analysis. Oncoimmunology. 5:e10699382015. View Article : Google Scholar : PubMed/NCBI

22 

Xu M, Lu JH, Zhong YZ, Jiang J, Shen YZ, Su JY and Lin SY: Immunogenic cell death-relevant damage-associated molecular patterns and sensing receptors in triple-negative breast cancer molecular subtypes and implications for immunotherapy. Front Oncol. 12:8709142022. View Article : Google Scholar : PubMed/NCBI

23 

Bailey P, Chang DK, Nones K, Johns AL, Patch AM, Gingras MC, Miller DK, Christ AN, Bruxner TJ, Quinn MC, et al: Genomic analyses identify molecular subtypes of pancreatic cancer. Nature. 531:47–52. 2016. View Article : Google Scholar : PubMed/NCBI

24 

Zhang J, Chen M, Fang C and Luo P: A cancer-associated fibroblast gene signature predicts prognosis and therapy response in patients with pancreatic cancer. Front Oncol. 12:10521322022. View Article : Google Scholar : PubMed/NCBI

25 

Wei X, Zhou X, Zhao Y, He Y, Weng Z and Xu C: A 14-gene gemcitabine resistance gene signature is significantly associated with the prognosis of pancreatic cancer patients. Sci Rep. 11:60872021. View Article : Google Scholar : PubMed/NCBI

26 

Xiao M, Liang X, Yan Z, Chen J, Zhu Y, Xie Y, Li Y, Li X, Gao Q, Feng F, et al: A DNA-methylation-driven genes based prognostic signature reveals immune microenvironment in pancreatic cancer. Front Immunol. 13:8039622022. View Article : Google Scholar : PubMed/NCBI

27 

Tao S, Tian L, Wang X and Shou Y: A pyroptosis-related gene signature for prognosis and immune microenvironment of pancreatic cancer. Front Genet. 13:8179192022. View Article : Google Scholar : PubMed/NCBI

28 

Zhuo Z, Lin H, Liang J, Ma P, Li J, Huang L, Chen L, Yang H, Bai Y and Sha W: Mitophagy-related gene signature for prediction prognosis, immune scenery, mutation, and chemotherapy response in pancreatic cancer. Front Cell Dev Biol. 9:8025282022. View Article : Google Scholar : PubMed/NCBI

29 

Wang C, Chen Y, Xinpeng Y, Xu R, Song J, Ruze R, Xu Q and Zhao Y: Construction of immune-related signature and identification of S100A14 determining immune-suppressive microenvironment in pancreatic cancer. BMC Cancer. 22:8792022. View Article : Google Scholar : PubMed/NCBI

30 

Zhang H, Pan YZ, Cheung M, Cao M, Yu C, Chen L, Zhan L, He ZW and Sun CY: LAMB3 mediates apoptotic, proliferative, invasive, and metastatic behaviors in pancreatic cancer by regulating the PI3K/Akt signaling pathway. Cell Death Dis. 10:2302019. View Article : Google Scholar : PubMed/NCBI

31 

Lin H, Yang P, Li B, Chang Y, Chen Y, Li Y, Liu K, Liang X, Chen T, Dai Y, et al: S100A10 promotes pancreatic ductal adenocarcinoma cells proliferation, migration and adhesion through JNK/LAMB3-LAMC2 axis. Cancers (Basel). 15:2022022. View Article : Google Scholar : PubMed/NCBI

32 

Erice O, Narayanan S, Feliu I, Entrialgo-Cadierno R, Malinova A, Vicentini C, Guruceaga E, Delfino P, Trajkovic-Arsic M, Moreno H, et al: LAMC2 regulates key transcriptional and targetable effectors to support pancreatic cancer growth. Clin Cancer Res. 29:1137–1154. 2023. View Article : Google Scholar : PubMed/NCBI

33 

Borden EC: Interferons α and β in cancer: Therapeutic opportunities from new insights. Nat Rev Drug Discov. 18:219–234. 2019. View Article : Google Scholar : PubMed/NCBI

34 

Ganapathy-Kanniappan S and Geschwind JF: Tumor glycolysis as a target for cancer therapy: Progress and prospects. Mol Cancer. 12:1522013. View Article : Google Scholar : PubMed/NCBI

35 

Kepp O, Senovilla L, Vitale I, Vacchelli E, Adjemian S, Agostinis P, Apetoh L, Aranda F, Barnaba V, Bloy N, et al: Consensus guidelines for the detection of immunogenic cell death. Oncoimmunology. 3:e9556912014. View Article : Google Scholar : PubMed/NCBI

36 

Antonioli L, Pacher P, Vizi ES and Haskó G: CD39 and CD73 in immunity and inflammation. Trends Mol Med. 19:355–367. 2013. View Article : Google Scholar : PubMed/NCBI

37 

Yu M, Wang H, Ding A, Golenbock DT, Latz E, Czura CJ, Fenton MJ, Tracey KJ and Yang H: HMGB1 signals through toll-like receptor (TLR) 4 and TLR2. Shock. 26:174–179. 2006. View Article : Google Scholar : PubMed/NCBI

38 

Ghiringhelli F, Apetoh L, Tesniere A, Aymeric L, Ma Y, Ortiz C, Vermaelen K, Panaretakis T, Mignot G, Ullrich E, et al: Activation of the NLRP3 inflammasome in dendritic cells induces IL-1beta-dependent adaptive immunity against tumors. Nat Med. 15:1170–1178. 2009. View Article : Google Scholar : PubMed/NCBI

39 

Li G, Zhang H, Zhao J, Liu Q, Jiao J, Yang M and Wu C: Machine learning-based construction of immunogenic cell death-related score for improving prognosis and response to immunotherapy in melanoma. Aging (Albany NY). 15:2667–2688. 2023. View Article : Google Scholar : PubMed/NCBI

40 

Liu J, Shi Y and Zhang Y: Multi-omics identification of an immunogenic cell death-related signature for clear cell renal cell carcinoma in the context of 3P medicine and based on a 101-combination machine learning computational framework. EPMA J. 14:275–305. 2023. View Article : Google Scholar : PubMed/NCBI

41 

Liu X, Yao S, Feng Y, Li P, Li Y and Xia S: Construction of a novel damage-associated molecular-pattern-related signature to assess lung adenocarcinoma's prognosis and immune landscape. Biomolecules. 14:1082024. View Article : Google Scholar : PubMed/NCBI

42 

Cai T, Yao W, Qiu L, Zhu AR, Shi Z and Du Y: PLEK2 promotes the proliferation and migration of non-small cell lung cancer cells in a BRD4-dependent manner. Mol Biol Rep. 49:3693–3704. 2022. View Article : Google Scholar : PubMed/NCBI

43 

Shen H, He M, Lin R, Zhan M, Xu S, Huang X, Xu C, Chen W, Yao Y, Mohan M and Wang J: PLEK2 promotes gallbladder cancer invasion and metastasis through EGFR/CCL2 pathway. J Exp Clin Cancer Res. 38:2472019. View Article : Google Scholar : PubMed/NCBI

44 

Mao D, Zhou Z, Chen H, Liu X, Li D, Chen X, He Y, Liu M and Zhang C: Pleckstrin-2 promotes tumour immune escape from NK cells by activating the MT1-MMP-MICA signalling axis in gastric cancer. Cancer Lett. 572:2163512023. View Article : Google Scholar : PubMed/NCBI

45 

Du B and Waxman DJ: Medium dose intermittent cyclophosphamide induces immunogenic cell death and cancer cell autonomous type I interferon production in glioma models. Cancer Lett. 470:170–180. 2020. View Article : Google Scholar : PubMed/NCBI

46 

Omori R, Eguchi J, Hiroishi K, Ishii S, Hiraide A, Sakaki M, Doi H, Kajiwara A, Ito T, Kogo M and Imawari M: Effects of interferon-alpha-transduced tumor cell vaccines and blockade of programmed cell death-1 on the growth of established tumors. Cancer Gene Ther. 19:637–643. 2012. View Article : Google Scholar : PubMed/NCBI

47 

Paik S, Tang G, Shak S, Kim C, Baker J, Kim W, Cronin M, Baehner FL, Watson D, Bryant J, et al: Gene expression and benefit of chemotherapy in women with node-negative, estrogen receptor-positive breast cancer. J Clin Oncol. 24:3726–3734. 2006. View Article : Google Scholar : PubMed/NCBI

Related Articles

  • Abstract
  • View
  • Download
  • Twitter
Copy and paste a formatted citation
Spandidos Publications style
Liang J, Wu H, Song Z, Li G, Zhang J and Ding W: Machine learning‑based construction of damage‑associated molecular patterns related score identifies subtypes of pancreatic adenocarcinoma with distinct prognosis. Oncol Lett 29: 246, 2025.
APA
Liang, J., Wu, H., Song, Z., Li, G., Zhang, J., & Ding, W. (2025). Machine learning‑based construction of damage‑associated molecular patterns related score identifies subtypes of pancreatic adenocarcinoma with distinct prognosis. Oncology Letters, 29, 246. https://doi.org/10.3892/ol.2025.14992
MLA
Liang, J., Wu, H., Song, Z., Li, G., Zhang, J., Ding, W."Machine learning‑based construction of damage‑associated molecular patterns related score identifies subtypes of pancreatic adenocarcinoma with distinct prognosis". Oncology Letters 29.5 (2025): 246.
Chicago
Liang, J., Wu, H., Song, Z., Li, G., Zhang, J., Ding, W."Machine learning‑based construction of damage‑associated molecular patterns related score identifies subtypes of pancreatic adenocarcinoma with distinct prognosis". Oncology Letters 29, no. 5 (2025): 246. https://doi.org/10.3892/ol.2025.14992
Copy and paste a formatted citation
x
Spandidos Publications style
Liang J, Wu H, Song Z, Li G, Zhang J and Ding W: Machine learning‑based construction of damage‑associated molecular patterns related score identifies subtypes of pancreatic adenocarcinoma with distinct prognosis. Oncol Lett 29: 246, 2025.
APA
Liang, J., Wu, H., Song, Z., Li, G., Zhang, J., & Ding, W. (2025). Machine learning‑based construction of damage‑associated molecular patterns related score identifies subtypes of pancreatic adenocarcinoma with distinct prognosis. Oncology Letters, 29, 246. https://doi.org/10.3892/ol.2025.14992
MLA
Liang, J., Wu, H., Song, Z., Li, G., Zhang, J., Ding, W."Machine learning‑based construction of damage‑associated molecular patterns related score identifies subtypes of pancreatic adenocarcinoma with distinct prognosis". Oncology Letters 29.5 (2025): 246.
Chicago
Liang, J., Wu, H., Song, Z., Li, G., Zhang, J., Ding, W."Machine learning‑based construction of damage‑associated molecular patterns related score identifies subtypes of pancreatic adenocarcinoma with distinct prognosis". Oncology Letters 29, no. 5 (2025): 246. https://doi.org/10.3892/ol.2025.14992
Follow us
  • Twitter
  • LinkedIn
  • Facebook
About
  • Spandidos Publications
  • Careers
  • Cookie Policy
  • Privacy Policy
How can we help?
  • Help
  • Live Chat
  • Contact
  • Email to our Support Team