Spandidos Publications Logo
  • About
    • About Spandidos
    • Aims and Scopes
    • Abstracting and Indexing
    • Editorial Policies
    • Reprints and Permissions
    • Job Opportunities
    • Terms and Conditions
    • Contact
  • Journals
    • All Journals
    • Oncology Letters
      • Oncology Letters
      • Information for Authors
      • Editorial Policies
      • Editorial Board
      • Aims and Scope
      • Abstracting and Indexing
      • Bibliographic Information
      • Archive
    • International Journal of Oncology
      • International Journal of Oncology
      • Information for Authors
      • Editorial Policies
      • Editorial Board
      • Aims and Scope
      • Abstracting and Indexing
      • Bibliographic Information
      • Archive
    • Molecular and Clinical Oncology
      • Molecular and Clinical Oncology
      • Information for Authors
      • Editorial Policies
      • Editorial Board
      • Aims and Scope
      • Abstracting and Indexing
      • Bibliographic Information
      • Archive
    • Experimental and Therapeutic Medicine
      • Experimental and Therapeutic Medicine
      • Information for Authors
      • Editorial Policies
      • Editorial Board
      • Aims and Scope
      • Abstracting and Indexing
      • Bibliographic Information
      • Archive
    • International Journal of Molecular Medicine
      • International Journal of Molecular Medicine
      • Information for Authors
      • Editorial Policies
      • Editorial Board
      • Aims and Scope
      • Abstracting and Indexing
      • Bibliographic Information
      • Archive
    • Biomedical Reports
      • Biomedical Reports
      • Information for Authors
      • Editorial Policies
      • Editorial Board
      • Aims and Scope
      • Abstracting and Indexing
      • Bibliographic Information
      • Archive
    • Oncology Reports
      • Oncology Reports
      • Information for Authors
      • Editorial Policies
      • Editorial Board
      • Aims and Scope
      • Abstracting and Indexing
      • Bibliographic Information
      • Archive
    • Molecular Medicine Reports
      • Molecular Medicine Reports
      • Information for Authors
      • Editorial Policies
      • Editorial Board
      • Aims and Scope
      • Abstracting and Indexing
      • Bibliographic Information
      • Archive
    • World Academy of Sciences Journal
      • World Academy of Sciences Journal
      • Information for Authors
      • Editorial Policies
      • Editorial Board
      • Aims and Scope
      • Abstracting and Indexing
      • Bibliographic Information
      • Archive
    • International Journal of Functional Nutrition
      • International Journal of Functional Nutrition
      • Information for Authors
      • Editorial Policies
      • Editorial Board
      • Aims and Scope
      • Abstracting and Indexing
      • Bibliographic Information
      • Archive
    • International Journal of Epigenetics
      • International Journal of Epigenetics
      • Information for Authors
      • Editorial Policies
      • Editorial Board
      • Aims and Scope
      • Abstracting and Indexing
      • Bibliographic Information
      • Archive
    • Medicine International
      • Medicine International
      • Information for Authors
      • Editorial Policies
      • Editorial Board
      • Aims and Scope
      • Abstracting and Indexing
      • Bibliographic Information
      • Archive
  • Articles
  • Information
    • Information for Authors
    • Information for Reviewers
    • Information for Librarians
    • Information for Advertisers
    • Conferences
  • Language Editing
Spandidos Publications Logo
  • About
    • About Spandidos
    • Aims and Scopes
    • Abstracting and Indexing
    • Editorial Policies
    • Reprints and Permissions
    • Job Opportunities
    • Terms and Conditions
    • Contact
  • Journals
    • All Journals
    • Biomedical Reports
      • Information for Authors
      • Editorial Policies
      • Editorial Board
      • Aims and Scope
      • Abstracting and Indexing
      • Bibliographic Information
      • Archive
    • Experimental and Therapeutic Medicine
      • Information for Authors
      • Editorial Policies
      • Editorial Board
      • Aims and Scope
      • Abstracting and Indexing
      • Bibliographic Information
      • Archive
    • International Journal of Epigenetics
      • Information for Authors
      • Editorial Policies
      • Editorial Board
      • Aims and Scope
      • Abstracting and Indexing
      • Bibliographic Information
      • Archive
    • International Journal of Functional Nutrition
      • Information for Authors
      • Editorial Policies
      • Editorial Board
      • Aims and Scope
      • Abstracting and Indexing
      • Bibliographic Information
      • Archive
    • International Journal of Molecular Medicine
      • Information for Authors
      • Editorial Policies
      • Editorial Board
      • Aims and Scope
      • Abstracting and Indexing
      • Bibliographic Information
      • Archive
    • International Journal of Oncology
      • Information for Authors
      • Editorial Policies
      • Editorial Board
      • Aims and Scope
      • Abstracting and Indexing
      • Bibliographic Information
      • Archive
    • Medicine International
      • Information for Authors
      • Editorial Policies
      • Editorial Board
      • Aims and Scope
      • Abstracting and Indexing
      • Bibliographic Information
      • Archive
    • Molecular and Clinical Oncology
      • Information for Authors
      • Editorial Policies
      • Editorial Board
      • Aims and Scope
      • Abstracting and Indexing
      • Bibliographic Information
      • Archive
    • Molecular Medicine Reports
      • Information for Authors
      • Editorial Policies
      • Editorial Board
      • Aims and Scope
      • Abstracting and Indexing
      • Bibliographic Information
      • Archive
    • Oncology Letters
      • Information for Authors
      • Editorial Policies
      • Editorial Board
      • Aims and Scope
      • Abstracting and Indexing
      • Bibliographic Information
      • Archive
    • Oncology Reports
      • Information for Authors
      • Editorial Policies
      • Editorial Board
      • Aims and Scope
      • Abstracting and Indexing
      • Bibliographic Information
      • Archive
    • World Academy of Sciences Journal
      • Information for Authors
      • Editorial Policies
      • Editorial Board
      • Aims and Scope
      • Abstracting and Indexing
      • Bibliographic Information
      • Archive
  • Articles
  • Information
    • For Authors
    • For Reviewers
    • For Librarians
    • For Advertisers
    • Conferences
  • Language Editing
Login Register Submit
  • This site uses cookies
  • You can change your cookie settings at any time by following the instructions in our Cookie Policy. To find out more, you may read our Privacy Policy.

    I agree
Search articles by DOI, keyword, author or affiliation
Search
Advanced Search
presentation
Oncology Letters
Join Editorial Board Propose a Special Issue
Print ISSN: 1792-1074 Online ISSN: 1792-1082
Journal Cover
September-2025 Volume 30 Issue 3

Full Size Image

Sign up for eToc alerts
Recommend to Library

Journals

International Journal of Molecular Medicine

International Journal of Molecular Medicine

International Journal of Molecular Medicine is an international journal devoted to molecular mechanisms of human disease.

International Journal of Oncology

International Journal of Oncology

International Journal of Oncology is an international journal devoted to oncology research and cancer treatment.

Molecular Medicine Reports

Molecular Medicine Reports

Covers molecular medicine topics such as pharmacology, pathology, genetics, neuroscience, infectious diseases, molecular cardiology, and molecular surgery.

Oncology Reports

Oncology Reports

Oncology Reports is an international journal devoted to fundamental and applied research in Oncology.

Experimental and Therapeutic Medicine

Experimental and Therapeutic Medicine

Experimental and Therapeutic Medicine is an international journal devoted to laboratory and clinical medicine.

Oncology Letters

Oncology Letters

Oncology Letters is an international journal devoted to Experimental and Clinical Oncology.

Biomedical Reports

Biomedical Reports

Explores a wide range of biological and medical fields, including pharmacology, genetics, microbiology, neuroscience, and molecular cardiology.

Molecular and Clinical Oncology

Molecular and Clinical Oncology

International journal addressing all aspects of oncology research, from tumorigenesis and oncogenes to chemotherapy and metastasis.

World Academy of Sciences Journal

World Academy of Sciences Journal

Multidisciplinary open-access journal spanning biochemistry, genetics, neuroscience, environmental health, and synthetic biology.

International Journal of Functional Nutrition

International Journal of Functional Nutrition

Open-access journal combining biochemistry, pharmacology, immunology, and genetics to advance health through functional nutrition.

International Journal of Epigenetics

International Journal of Epigenetics

Publishes open-access research on using epigenetics to advance understanding and treatment of human disease.

Medicine International

Medicine International

An International Open Access Journal Devoted to General Medicine.

Journal Cover
September-2025 Volume 30 Issue 3

Full Size Image

Sign up for eToc alerts
Recommend to Library

  • Article
  • Citations
    • Cite This Article
    • Download Citation
    • Create Citation Alert
    • Remove Citation Alert
    • Cited By
  • Similar Articles
    • Related Articles (in Spandidos Publications)
    • Similar Articles (Google Scholar)
    • Similar Articles (PubMed)
  • Download PDF
  • Download XML
  • View XML
Case Report Open Access

A FANCD2 gene mutation case analysis providing potential insights into the molecular mechanisms of gastric adenocarcinoma: A case report

  • Authors:
    • Kexin Zheng
    • Fengying Du
    • Yaodong Sang
    • Kangdi Dong
    • Kun Xiao
    • Ronghua Zhang
    • Changqing Jing
    • Liang Shang
    • Leping Li
  • View Affiliations / Copyright

    Affiliations: Department of Gastroenterological Surgery, Shandong Provincial Hospital, Shandong University, Jinan, Shandong 250021, P.R. China, Department of Digestive Tumour Translational Medicine, Engineering Laboratory of Shandong Province, Shandong Provincial Hospital, Jinan, Shandong 250021, P.R. China, Department of Digestive Tumour Translational Medicine, Engineering Laboratory of Shandong Province, Shandong Provincial Hospital, Jinan, Shandong 250021, P.R. China, Department of Gastroenterological Surgery, Shandong Provincial Hospital, Shandong University, Jinan, Shandong 250021, P.R. China
    Copyright: © Zheng et al. This is an open access article distributed under the terms of Creative Commons Attribution License.
  • Article Number: 422
    |
    Published online on: July 3, 2025
       https://doi.org/10.3892/ol.2025.15168
  • Expand metrics +
Metrics: Total Views: 0 (Spandidos Publications: | PMC Statistics: )
Metrics: Total PDF Downloads: 0 (Spandidos Publications: | PMC Statistics: )
Cited By (CrossRef): 0 citations Loading Articles...

This article is mentioned in:



Abstract

The present case report describes the potential role of Fanconi anaemia complementation group D2 (FANCD2) gene mutations in poorly differentiated gastric adenocarcinoma. A 32‑year‑old male patient was found to have poorly differentiated adenocarcinoma by gastrointestinal endoscopy and pathological examination confirmed this diagnosis. The N1378Sfs*5 mutation in the FANCD2 gene was identified by gene sequencing of postoperative tissues. FANCD2 gene mutation leads to the instability and abnormal function of FANCD2 protein, which may promote the development and progression of gastric cancer. Bioinformatics was used to analyze gastric cancer data and identified key DNA repair genes and FANCD2's core pathways via gene set enrichment analysis and a protein‑protein interactin network. FANCD2 gene mutation not only affects the DNA repair process but may also be involved in cell cycle regulation and apoptosis pathway, which plays an important role in the development of gastric adenocarcinoma. As FANCD2 gene mutation may be a risk factor for familial gastric cancer, genetic counselling services and early screening programs for FANCD2 gene mutation should be developed, with a special focus on individuals with a family history of gastric cancer.

Introduction

Gastric adenocarcinoma is one of the most common malignant tumours, characterized by unclear symptoms in early stages, poor prognosis and a high metastasis rate (1). In previous decades, with the continuous improvements in surgical operations, radiotherapy, chemotherapy and other treatments, the incidence and mortality rates of gastric cancer have steadily decreased (2). However, gastric cancer is still the fifth most common malignant tumor and the fourth leading cause of cancer-associated death worldwide (3). The high incidence and mortality rates of gastric adenocarcinoma cannot be ignored worldwide and the prognosis of advanced gastric adenocarcinoma remains unsatisfactory. Therefore, the exploration for new treatment strategies and targets for gastric adenocarcinoma have become the primary focuses of oncology research.

In recent years, notable progress has been made in the study of tumour genomics, which has provided an opportunity to gain a deeper understanding of the molecular mechanisms underlying cancer occurrence and development. The Fanconi anaemia complementation group D2 (FANCD2) protein is key in DNA repair and is involved in homologous recombination repair (HRR) process (4). Mutation of the FANCD2 gene has been associated with the occurrence of a variety of tumours, including gastric adenocarcinoma, hereditary bone marrow failure (BMF), spontaneous tumours and hereditary breast and ovarian cancer predisposition syndromes (5). However, further research is warranted to explore the molecular mechanism of FANCD2 and its interaction with tumours.

The purpose of the present case report was to explore the role of FANCD2 gene mutations in the carcinogenesis and development of gastric adenocarcinoma. The present report highlighted a case of poorly differentiated gastric adenocarcinoma caused by a FANCD2 gene mutation and conducted an in-depth analysis through clinical pathology, tumour genomics and bioinformatics analyses. The results provided more information on the relationship between FANCD2 gene mutations and the occurrence and development of gastric adenocarcinoma, and may potentially manifest novel ideas and methods for early diagnosis, personalized treatment and prognostic evaluation of gastric adenocarcinoma in the future.

Case report

The patient is a 32-year-old man who presented with vomiting after eating beginning in November 2022, admitted to Shandong Provincial Hosptial (Jinan, China). The vomit was mostly gastric fluid with some gastric contents. The patient complained that within the following week intermittent acid reflux was accompanied by vomiting of gastric juices without vomiting of blood, gastroparesis or black stools. Therefore, 8 days later, the patient underwent an electron gastroscopy examination at Dezhou Municipal Hospital (Jinan, China). The examination indicated an ulcer of ~4.5 cm in diameter on the side of the lesser curvature of the gastric sinus, with congestion and erosion at the margins and white moss on the bottom (Fig. 1A), and a biopsy was taken during examination. The pathological results of the biopsy demonstrated that the gastric mucosa conformed to poorly differentiated adenocarcinoma, some cells appeared as signet-ring cells Helicobacter pylori (+++), staining was performed following our team's established protocol (6).

Patient case data. (A) CT image of
the stomach (the white arrows indicate the gastric cancer site).
(B) Surgical specimen (the white arrows indicate the gastric cancer
site). (C) Postoperative pathology (H&E staining) - at 200 µm,
active nuclear division is visible, and at 50 µm, signet ring cells
are visible. (D) FANCD2 immunohistochemical staining results from
the postoperative pathology of the patient; no FANCD2 staining was
observed at both 200 and 50 µm magnifications. Left IHC images, 200
µm; right IHC images, 50 µm. FANCD2, Fanconi anaemia
complementation group D2; IHC, immunohistochemistry.

Figure 1.

Patient case data. (A) CT image of the stomach (the white arrows indicate the gastric cancer site). (B) Surgical specimen (the white arrows indicate the gastric cancer site). (C) Postoperative pathology (H&E staining) - at 200 µm, active nuclear division is visible, and at 50 µm, signet ring cells are visible. (D) FANCD2 immunohistochemical staining results from the postoperative pathology of the patient; no FANCD2 staining was observed at both 200 and 50 µm magnifications. Left IHC images, 200 µm; right IHC images, 50 µm. FANCD2, Fanconi anaemia complementation group D2; IHC, immunohistochemistry.

The patient came to Shandong Provincial Hospital (Jinan, China) for further diagnosis and treatment 2 days later. After admission, gastroscopy, lower abdominal enhanced CT and blood tumor marker detection were completed, the enhanced abdominal CT (November 2022) suggested the following: i) There was slight thickening and abnormal enhancement of the gastric wall in the gastric sinus (Fig. 1B). This finding was consistent with the CT findings of cancer (considered T2 stage), which suggested a tumour; and ii) there were no obvious abnormalities in the chest or lower abdomen.

Subsequently, 9 days later, after important organ dysfunction, extensive abdominal adhesions, coagulation dysfunction, and cardiovascular and cerebrovascular disease were excluded, laparoscopic radical gastrectomy for gastric cancer (distal gastrectomy plus gastrojejunal anastomosis plus Braun anastomosis plus D2 lymph node dissection) was performed under general anaesthesia (November 2022). During the operation, limited thickening of the gastric wall was observed in the gastric sinus without reaching the periphery. There were no enlarged lymph nodes in the perigastric area. The patient was followed up via outpatient visits every half year and the last follow-up was in May 2024. Postoperative pathology with staining performed following our team's established protocol (6) revealed ulcerative poorly differentiated adenocarcinoma (lateral to the lesser curvature of the gastric antrum), Lauren type: Diffuse type. The area was 2.5×2.5 cm and the cut area 2.5×0.5 cm (Fig. 1C). The lesion invaded the deep muscular layer, with focal involvement of nerves and no clear intravascular tumour thrombus was observed. No cancer was detected in ‘upper tangent’, ‘lower tangent’ or lymph node dissection groups. Based on the 8th gastric cancer guidelines formulated with reference to the National Comprehensive Cancer Network (NCCN) Clinical Practice Guidelines in Oncology, the postoperative pathological stage was pT2N0Mx (https://www.nccnchina.org.cn/guide/index) (7). After obtaining informed consent from the patient, the tissue samples obtained during surgery were sent for genetic examination. Using adjacent non-cancerous tissue as the control sample, DNA was extracted using an AllPrep DNA Mini Kit (cat. no. 80204; Qiagen GmbH) and Sure Select Human All Exon V6 (cat. no. 5190-8863; Aligent Technologies, Inc.) according to the manufacturer's instructions from both the adjacent non-cancerous tissue and the surgically resected tumour tissue. The Agilent 2100 Bioanalyzer (Agilent, Technologies, Inc.) was used for DNA quality check, and libraries were loaded at 20 pM and measured with an Invitrogen Qubit (Thermo Fisher Scientific, Inc.) for sequencing. The extracted DNA underwent paired-end sequencing using NovaSeq 6000 SP reagent kit (cat. no. 2002746; Illumina, Inc.) and whole-exome sequencing technology on the NovaSeq 6000 platform (Illumina, Inc.) with a read length of 250bp, which covered all exonic regions of the genes, as well as partial intronic and promoter regions. The obtained FASTQ sequencing data were quality controlled and cleaned via Trimmomatic 0.39 (http://www.usadellab.org/cms/?page=trimmomatic) before being mapped to the hg19 human reference genome using BWA 0.7.17-r1188 (https://bio-bwa.sourceforge.net/). GATK 4.3.0.0 (https://gatk.broadinstitute.org/hc/en-us) was employed to identify all possible variations, including single-nucleotide variants, small and large insertions and deletions in DNA, amplifications and deletions of gene copy numbers, as well as gene fusions and rearrangements, among other forms of genetic variations. By comparing the differences between the tumour tissue and the control sample, mutations exclusive to the tumour cells were considered somatic mutations, while those also present in the control sample were regarded as germline mutations. The genetic testing results demonstrated that all exons of 65 genes contained 1 heritable embryogenic pathogenic variant, namely the Insertion and Deletion (InDel) of exon 42 of FANCD2. Specifically, codon 1,378 of the FANCD2 gene, asparagine, is changed to serine and is terminally encoded at codon 5 of a new reading frame, notated as FANCD2 N1378Sfs*5 variant. It has been predicted that the N1378Sfs*5 variant may cause nonsense mutation-mediated mRNA degradation process of FANCD2 in cells, which may result in a functional deletion of the FANCD2 gene (Fig. 2). For immunohistochemical staining for FANCD2 that was subsequently performed on the postoperative tumour tissue sections of the patient, formalin (10%) was applied as the fixative at room temperature for 24 h, followed by embedding in paraffin wax. The sections were cut to a thickness of 5 µm. For permeabilization, 0.3% Triton X-100 was applied for 10 min at room temperature. The blocking was performed with 5% normal goat serum (cat. no. ZLI-9021; ZSGB-BIO) for 30 min at room temperature. The primary antibody used was FANCD2 (cat. no. ab108928; Abcam), diluted at 1:50, and incubated at 4°C overnight. The secondary antibody was from the goat enhanced polymer detection system (cat. no. PV-9003; ZSGB-BIO) used according to the manufacturer's instructions, which includes a polymer horseradish peroxidase and 3,3′-diaminobenzidine substrate for color development. The secondary antibody was incubated at room temperature for 30 min. Light microscopy was used for imaging. Immunohistochemical staining confirmed that the FANCD2 in the patient was a nonsense mutation, which resulted in reduced FANCD2 protein expression levels (Fig. 1D).

FANCD2 mutation in the 32-year-old
male patient with gastric adenocarcinoma. The light blue arrows
indicate the direction of DNA transcription, the dark blue arrows
represent the direction of the flowchart and the red arrows point
to the location of mutations. FANCD2, Fanconi anaemia
complementation group D2; STAD, stomach adenocarcinoma; Ala,
Alanine; Met, Methionine; Leu, Leucine; Thr, Threonine; Asn,
Asparagine; Ser, Serine; Gln, Glutamine.

Figure 2.

FANCD2 mutation in the 32-year-old male patient with gastric adenocarcinoma. The light blue arrows indicate the direction of DNA transcription, the dark blue arrows represent the direction of the flowchart and the red arrows point to the location of mutations. FANCD2, Fanconi anaemia complementation group D2; STAD, stomach adenocarcinoma; Ala, Alanine; Met, Methionine; Leu, Leucine; Thr, Threonine; Asn, Asparagine; Ser, Serine; Gln, Glutamine.

Bioinformatics analyses

To analyse the function of the FANCD2 gene, sequencing data from patients with gastric cancer were obtained from the Gene Expression Omnibus (GEO; http://www.ncbi.nlm.nih.gov/geo/) and The Cancer Genome Atlas (TCGA; http://portal.gdc.cancer.gov/) databases. The samples were classified into high-expression and low-expression groups based on the expression level of the FANCD2 gene via the median value. The background annotation sets, including c2.cp.kegg.v7.4.symbols.gmt, c2.cp.reactome.v7.4.symbols.gmt, h.all-v7.4.symbols.gmt and c5.go.bp-v7.4.symbols.gmt, were downloaded from the Molecular Signature database (http://www.gsea-msigdb.org/gsea/downloads.jsp). Gene Set Enrichment Analysis (GSEA) software (version 3.0; www.gsea-msigdb.org) was utilized to perform enrichment analysis of pathways and molecular mechanisms related to FANCD2. The minimum gene set was set to 5 and the maximum gene set to 5,000, with 1,000 resampling iterations. P<0.05 and FDR <0.05 were considered to indicate statistical significance. Marker genes enriched in signalling pathways related to DNA repair were extracted and combined, designated as DNA repair-related genes. Protein-protein interaction analysis of these DNA repair-related genes, along with FANCD2, was conducted using the Search Tool for the Retrieval of Interacting Genes/Proteins database (https://cn.string-db.org/). The generated network diagram was then imported into Cytoscape (version 3.8.2; http://cytoscape.org/). The ‘EcCentricity’ algorithm of the ‘cytoHubba’ plugin was used to screen the top 10 key genes, which were then subjected to correlation analysis with FANCD2 to explore the interactive regulatory network of FANCD2. Functional enrichment analysis was performed for these top 10 critical DNA repair genes and FANCD2 to identify the core regulatory pathways of FANCD2.

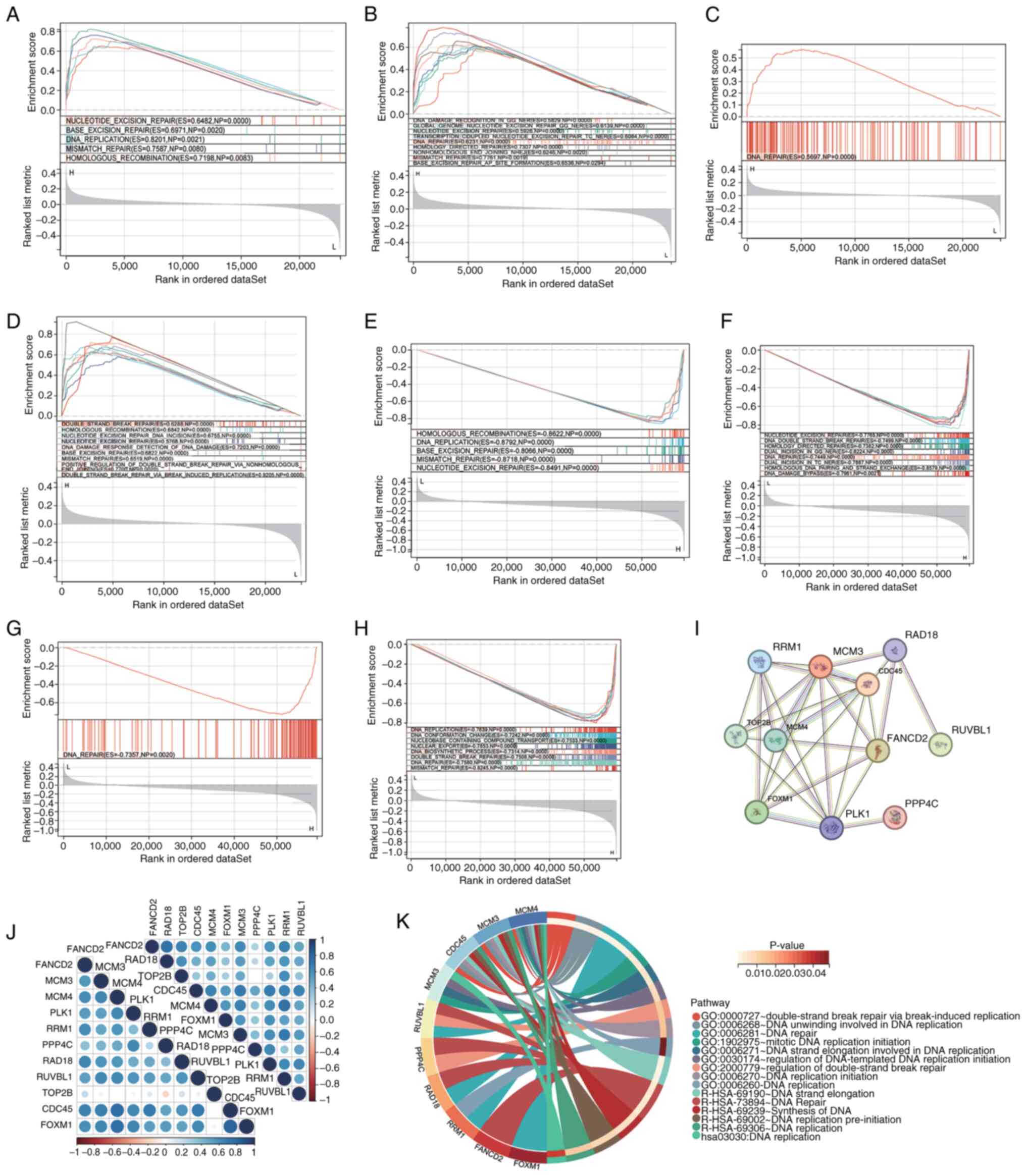
By obtaining the Asian Cancer Research Group cohort from the GEO database, 300 patients with gastric cancer and TCGA-stomach adenocarcinoma (STAD) cohort sequencing data from 410 patients with gastric cancer were collected to analyse the function of FANCD2 using bioinformatics methods (8). The analysis demonstrated that utilizing the Kyoto Encyclopedia of Genes and Genomes database, Hallmark Gene Sets and Gene Ontology-Biological Process as annotation backgrounds effectively annotated DNA repair-related signaling pathways, such as ‘DNA replication’ (9) and ‘mismatch repair’ (10) (Fig. 3A), ‘DNA repair’ and ‘DNA damage recognition in Global Genome Nucleotide Excision Repair’ (11,12) (Fig. 3B and C) and ‘DNA-damage-response detection-of-DNA-damage’ (10,12,13) (Fig. 3D). These results were well validated in the TCGA-STAD dataset (Fig. 3E-H). Furthermore, the enriched markers of DNA repair related signalling pathways were extracted and merged, which resulted in a total of 1,107 DNA repair-related genes and the top 10 key genes (Fig. 3I). Correlation analysis between the top 10 key DNA repair genes and FANCD2 indicated a strong positive correlation (P<0.05), particularly with cell division cycle 45, radiation sensitive protein (RAD)18, ribonucleotide reductase catalytic subunit M1 and minichromosome maintenance complex component 4 (Fig. 3J). Functional enrichment analysis of the top 10 key DNA repair genes and FANCD2 demonstrated that these 11 genes were well annotated in numerous DNA damage repair signalling pathways, among which FANCD2 interacted with RAD18, protein phosphatase 4 catalytic subunit and RuvB-like 1 in an interlocking manner in the R-HSA 73894-DNA repair pathway (Fig. 3K).

FANCD2 is involved in the DNA damage
repair pathway. GSEA analysis of (A) KEGG pathways, (B) REACTOME
pathways, (C) HALLMARK pathways and (D) GO-BP pathways based on
FANCD2 expression levels in gastric cancer samples from the ACRG
cohort. GSEA analysis of (E) KEGG pathways, (F) REACTOME pathways,
(G) HALLMARK pathways and (H) GO-BP pathways based on FANCD2
expression levels in gastric cancer samples from the TCGA-STAD
cohort. (I) Interaction network of the top 10 key genes in DNA
repair and FANCD2. (J) Correlation coefficient matrix of the top 10
key genes in DNA repair and FANCD2 (lower left for the ACRG cohort,
upper right for the TCGA-STAD cohort). The coloured scale bar
represents the correlation coefficient, with red representing a
negative correlation and blue representing a positive correlation,
and the darker the color, the stronger the correlation. (K)
Functional enrichment chord diagram of the top 10 key genes in DNA
repair and FANCD2. The coloured scale bar represents the size of
the P-value, with a lighter colour indicating a smaller P-value.
FANCD2, Fanconi anaemia complementation group D2; GSEA, Gene Set
Enrichment Analysis; KEGG, Kyoto Encyclopaedia of Genes and
Genomes; REACTOME, Reaction and complex transformation or molecular
environment; HALLMARK, Hallmark Gene Sets; GO-BP, Gene
Ontology-Biological Process; ACRG, Asian Cancer Research Group;
TCGA, The Cancer Genome Atlas Program; STAD, stomach
adenocarcinoma; RAD18, RAD18 E3 ubiquitin protein ligase; RRM1,
ribonucleotide reductase catalytic subunit M1; MCM, minichromosome
maintenance protein; CDC45, cell division cycle 45; TOP2B, DNA
topoisomerase II beta; RUVBL1, RuvB like AAA ATPase 1; PPP4C,
protein phosphatase 4 catalytic subunit; FOXM1, forkhead box M1;
PLK1, polo-like kinase 1; ES, enrichment score; NP, normalized
P-value.

Figure 3.

FANCD2 is involved in the DNA damage repair pathway. GSEA analysis of (A) KEGG pathways, (B) REACTOME pathways, (C) HALLMARK pathways and (D) GO-BP pathways based on FANCD2 expression levels in gastric cancer samples from the ACRG cohort. GSEA analysis of (E) KEGG pathways, (F) REACTOME pathways, (G) HALLMARK pathways and (H) GO-BP pathways based on FANCD2 expression levels in gastric cancer samples from the TCGA-STAD cohort. (I) Interaction network of the top 10 key genes in DNA repair and FANCD2. (J) Correlation coefficient matrix of the top 10 key genes in DNA repair and FANCD2 (lower left for the ACRG cohort, upper right for the TCGA-STAD cohort). The coloured scale bar represents the correlation coefficient, with red representing a negative correlation and blue representing a positive correlation, and the darker the color, the stronger the correlation. (K) Functional enrichment chord diagram of the top 10 key genes in DNA repair and FANCD2. The coloured scale bar represents the size of the P-value, with a lighter colour indicating a smaller P-value. FANCD2, Fanconi anaemia complementation group D2; GSEA, Gene Set Enrichment Analysis; KEGG, Kyoto Encyclopaedia of Genes and Genomes; REACTOME, Reaction and complex transformation or molecular environment; HALLMARK, Hallmark Gene Sets; GO-BP, Gene Ontology-Biological Process; ACRG, Asian Cancer Research Group; TCGA, The Cancer Genome Atlas Program; STAD, stomach adenocarcinoma; RAD18, RAD18 E3 ubiquitin protein ligase; RRM1, ribonucleotide reductase catalytic subunit M1; MCM, minichromosome maintenance protein; CDC45, cell division cycle 45; TOP2B, DNA topoisomerase II beta; RUVBL1, RuvB like AAA ATPase 1; PPP4C, protein phosphatase 4 catalytic subunit; FOXM1, forkhead box M1; PLK1, polo-like kinase 1; ES, enrichment score; NP, normalized P-value.

Discussion

The present case report described a 32-year-old male patient with poorly differentiated gastric adenocarcinoma characterized by a mutation in the FANCD2 gene. FANCD2 is a type of DNA damage repair protein that serves a key role in cells by forming complexes with SLX4, FAN1 and other proteins to repair DNA damage (14). Currently, publicly available reports suggest that FANC family mutations can lead to genomic instability and cancer in humans, among which FANCD2 serves an important role in breast cancer, pancreatic cancer, colorectal cancer, glioma and other malignant tumours (15–17). In breast cancer, combined with the results of pathological immunohistochemical staining after surgery, tumour tissue with overexpression of FANCD2 is positively associated with high grade, high proliferation (high Ki-67), HER2 positivity, overexpression of P53 and other classical pathological indicators, which indicate that high levels of FANCD2 may independently predict poor prognosis in patients with breast cancer and, therefore, FANCD2 may be a potential indicator for breast cancer screening (17). In a previous study on pancreatic cancer, ubiquitinated FANCD2 was found to be capable of combining with Fan1 nuclease to affect the process of DNA inter-strand crosslinks (ICLs) and thus leads to genetic instability, which is key in the occurrence, development and prognosis of pancreatic cancer (4). In gastric adenocarcinoma, abnormal expression or mutation of FANCD2 is often associated with malignancy and poor prognosis of the tumour (5,17).

The FANCD2 gene mutation (N1378Sfs*5 exon 42) found in the patient from the present case is an InDel mutation, which involves the transformation of asparagine to serine in the 1,378th codon of the FANCD2 gene and the termination of coding in the 5th codon of the new reading box (13,18–20). It has been predicted that the InDel mutation may cause nonsense mutation-mediated mRNA degradation in the cell, which may lead to functional loss of the FANCD2 gene. The FANCD2 N1378Sfs*5 variant was not included in the normal population database. The N1378Sfs*5 variant was found to be a heritable embryonic pathogenic variant of FANCD2, which further confirmed that the mutation is the fundamental cause of the disease.

Mutations in the FANCD2 gene in gastric cancer are associated with multiple molecular mechanisms. The main possible mechanisms are described below.

The FANC family is mainly involved in DNA repair, especially in the process of inter-strand crosslink (21). In addition to ICLs, the FANC family is also key in the stabilization of the DNA replication forks (22). The FANCD2 gene encodes the FANCD2 protein, which is a core member of the FA pathway. FANCD2 is a DNA damage repair protein involved in the HRR pathway. The FA core complex ubiquitinates the FANCD2-FANCI heterodimer (21), which promotes the recruitment of DNA repair effectors to chromatin damage sites and regulates DNA damage and mitosis (5). When FANCD2 is mutated, it can lead to impaired DNA damage repair ability, which makes cells unable to properly repair DNA double-strand breaks or other types of DNA damage and thereby increases the risk of cell mutation and cancer (14). FANCD2 is also involved in the regulation of apoptosis and survival signalling pathways (23). FANCD2 serves an important role in cell cycle regulation. FANCD2 interacts with cell cycle checkpoint proteins such as RAD51 and breast cancer gene 1 to ensure that cells undergo DNA replication and chromosome separation at the right time (5). Under normal circumstances, FANCD2 can promote apoptosis by activating the P53 signalling pathway (24,25). When FANCD2 is mutated, it may lead to disordered cell cycle regulation and dysregulation of apoptosis signalling pathways, which results in abnormal chromosomal allocation and cell proliferation (5). This may enhance the ability of cells to evade apoptosis and achieve unlimited proliferation.

A previous study has reported that FANCD2 is also associated with immune response regulation (26). In some cases, mutations in FANCD2 may affect the immunogenicity of tumour cells, which enables them to evade immune surveillance or resist immunotherapy (27). Studies have demonstrated that the upregulation of FANCD2 can alleviate the ferroptosis in the glioblastoma cells to promote the resistance to temozolomide. By contrast, knock down of FANCD2 can increase reactive oxygen species levels and inhibit cell survival. These findings suggested that FANCD2 may be a new target for tumour treatment.

In gastric adenocarcinoma, several gene mutations and up- or downregulation can affect the processes of cell growth, differentiation and apoptosis (26). Among them, mutations in DNA repair genes are particularly important. They can affect the ability of cells to repair DNA damage, which lead to insufficient apoptosis and the occurrence of tumours. In the present case report, the FANCD2 gene was identified as a novel gene mutation associated with gastric adenocarcinoma. However, it is important to note that the present case report lacks both in vivo and in vitro experimental validation. The lack of these experimental validations is a notable limitation of the present case report and highlights the need for further research in this area. A deeper understanding of these mechanisms can provide novel ideas and directions for the diagnosis and treatment of gastric adenocarcinoma, enable the development of new treatment strategies for FANCD2 mutations and improve the survival rate and quality of life of patients with gastric cancer.

In summary, the present case report described a case of poorly differentiated gastric adenocarcinoma caused by a mutation in the FANCD2 gene. The InDel mutation in exon 42 of FANCD2, which was mutated to N1378Ss*5, may have contributed to the development of an imprinted cell carcinoma in the gastric antrum in the male patient of the present case study at a young age. This mutation leads to protein instability and functional abnormalities, which thereby promotes the occurrence and development of gastric cancer. To the best of our knowledge, this first identified mutation in FANCD2 is a hereditary germline mutation, which could potentially be a cause of familial gastric cancer. This finding has enhanced the understanding of the molecular mechanisms of gastric adenocarcinoma. The development of specific anti-gastric cancer drugs that target germline mutations in exon 42 of FANCD2 is necessary and urgent.

A previous study has demonstrated the potential role of FANCD2 gene mutations in poorly differentiated gastric adenocarcinomas (26), which provides important clues for further research. For a deeper understanding of these findings and their clinical application, future research should explore how FANCD2 gene mutations affect key biological processes such as DNA repair, cell cycle regulation and apoptosis to elucidate their molecular mechanisms in the development of gastric adenocarcinoma development.

Through collaboration with other health care organizations, further data on patients carrying the FANCD2 gene mutation should be collected to verify whether it is a common cause of gastric adenocarcinoma and to explore its association with clinical features and prognosis. Given that FANCD2 mutations may be a risk factors for familial gastric cancer, genetic counselling and early screening programs should be developed, especially for those with a related family history. Based on the understanding of FANCD2 dysfunction, new drug targets should be sought to develop new therapies or evaluate the efficacy of existing treatments such as PARP inhibitors. In addition, long-term follow-up of similar patients to monitor disease progression and treatment efficacy can help to develop personalized treatment plans. Comprehensive genomic analysis using bioinformatics technology to identify key factors and pathways interacting with FANCD2 and to construct a complete map of the disease network. The study found a novel FANCD2 mutation in gastric adenocarcinoma, highlighting its role in DNA repair. This mutation has clinical significance for diagnosis, prognosis and personalized treatment strategies. These studies enhance our understanding of the FANCD2 gene and its role in the pathogenesis of gastric adenocarcinoma and promote the development of novel diagnostic and therapeutic approaches, which ultimately improves patient survival and their quality of life.

Acknowledgements

Not applicable.

Funding

This work was supported by the National Natural Science Foundation of China (grant nos. 82372772 and 82203854), the Key Research and Development Program of Shandong Province (grant no. 2021CXGC011104) and the Special Foundation for Taishan Scholars Program of Shandong Province (grant no. ts20190978).

Availability of data and materials

The data generated in the present study may be found in the National Genomics Data Centre under accession no. HRA010591 or at the following URL: https://ngdc.cncb.ac.cn/gsa-human/browse/HRA010591. Additionally, the data is also available in the Sequence Read Archive under the accession no. SRP586054 or at the following URL: https://www.ncbi.nlm.nih.gov/sra/?term=SRP586054, as well as in the BioProject database under the accession no. PRJNA1264037 or at the following URL: https://www.ncbi.nlm.nih.gov/bioproject/?term=PRJNA1264037. The remaining data generated in the present study may be requested from the corresponding author.

Authors' contributions

KZ contributed to the writing of the manuscript, and H&E and IHC experiments. FD and YS performed the data analysis and contributed to writing the manuscript. KX performed the re-analysis and verification of the results. KD and RZ performed surgeries on the patients, provided comprehensive management throughout the process, and confirmed the authenticity of all the raw data. KX, CJ, LS and LL participated in the conceptualization and design of the study. All authors read and approved the final manuscript.

Ethics approval and consent to participate

The experimental protocol was established, according to the ethical guidelines of the Helsinki Declaration and was approved by the Human Ethics Committee of Shandong Provincial Hospital (Jinan, China; approval no. SWYX:NO.2025–292). Written informed consent was obtained from the patient, explicitly stating that clinical specimens may be utilized for scientific research purposes, with the assurance that no patient-identifying information would be included.

Patient consent for publication

Written informed consent was obtained from the patient for publication of the present case report and any accompanying images.

Competing interests

The authors declare that they have no competing interests.

References

1 

Ganesh K and Massagué J: Targeting metastatic cancer. Nat Med. 27:34–44. 2021. View Article : Google Scholar : PubMed/NCBI

2 

Smyth EC, Nilsson M, Grabsch HI, van Grieken NC and Lordick F: Gastric cancer. Lancet. 396:635–648. 2020. View Article : Google Scholar

3 

Guan WL, He Y and Xu RH: Gastric cancer treatment: Recent progress and future perspectives. J Hematol Oncol. 16:572023. View Article : Google Scholar

4 

Lachaud C, Moreno A, Marchesi F, Toth R, Blow JJ and Rouse J: Ubiquitinated Fancd2 recruits Fan1 to stalled replication forks to prevent genome instability. Science. 351:846–849. 2016. View Article : Google Scholar : PubMed/NCBI

5 

Nalepa G and Clapp DW: Fanconi anaemia and cancer: An intricate relationship. Nat Rev Cancer. 18:168–185. 2018. View Article : Google Scholar : PubMed/NCBI

6 

Du F, Peng L, Wang Q, Dong K, Pei W, Zhuo H, Xu T, Jing C, Li L and Zhang J: CCDC12 promotes tumor development and invasion through the Snail pathway in colon adenocarcinoma. Cell Death Dis. 13:1872022. View Article : Google Scholar : PubMed/NCBI

7 

Ajani JA, D'Amico TA, Bentrem DJ, Chao J, Cooke D, Corvera C, Das P, Enzinger PC, Enzler T, Fanta P, et al: Gastric cancer, version 2.2022, NCCN clinical practice guidelines in oncology. J Natl Compr Canc Netw. 20:167–192. 2022. View Article : Google Scholar : PubMed/NCBI

8 

Oh SC, Sohn BH, Cheong JH, Kim SB, Lee JE, Park KC, Lee SH, Park JL, Park YY, Lee HS, et al: Clinical and genomic landscape of gastric cancer with a mesenchymal phenotype. Nat Commun. 9:17772018. View Article : Google Scholar : PubMed/NCBI

9 

Stillman B: Smart machines at the DNA replication fork. Cell. 78:725–728. 1994. View Article : Google Scholar

10 

Li GM: Mechanisms and functions of DNA mismatch repair. Cell Res. 18:85–98. 2008. View Article : Google Scholar : PubMed/NCBI

11 

Kraemer KH, Patronas NJ, Schiffmann R, Brooks BP, Tamura D and DiGiovanna JJ: Xeroderma pigmentosum, trichothiodystrophy and Cockayne syndrome: A complex genotype-phenotype relationship. Neuroscience. 145:1388–1396. 2007. View Article : Google Scholar : PubMed/NCBI

12 

Saldivar JS, Wu X, Follen M and Gershenson D: Nucleotide excision repair pathway review I: Implications in ovarian cancer and platinum sensitivity. Gynecol Oncol. 107 (Suppl 1):S56–S71. 2007. View Article : Google Scholar

13 

Turczynski S, Titeux M, Pironon N and Hovnanian A: Antisense-mediated exon skipping to reframe transcripts. Methods Mol Biol. 867:221–238. 2012. View Article : Google Scholar

14 

Badra Fajardo N, Taraviras S and Lygerou Z: Fanconi anemia proteins and genome fragility: unraveling replication defects for cancer therapy. Trends Cancer. 8:467–481. 2022. View Article : Google Scholar : PubMed/NCBI

15 

Hsieh CC, Hsu SH, Lin CY, Liaw HJ, Li TW, Jiang KY, Chiang NJ, Chen SH, Lin BW, Chen PC, et al: CHK2 activation contributes to the development of oxaliplatin resistance in colorectal cancer. Br J Cancer. 127:1615–1628. 2022. View Article : Google Scholar : PubMed/NCBI

16 

Webster ALH, Sanders MA, Patel K, Dietrich R, Noonan RJ, Lach FP, White RR, Goldfarb A, Hadi K, Edwards MM, et al: Genomic signature of Fanconi anaemia DNA repair pathway deficiency in cancer. Nature. 612:495–502. 2022. View Article : Google Scholar : PubMed/NCBI

17 

Fagerholm R, Sprott K, Heikkinen T, Bartkova J, Heikkilä P, Aittomäki K, Bartek J, Weaver D, Blomqvist C and Nevanlinna H: Overabundant FANCD2, alone and combined with NQO1, is a sensitive marker of adverse prognosis in breast cancer. Ann Oncol. 24:2780–2785. 2013. View Article : Google Scholar

18 

Titeux M, Turczynski S, Pironon N and Hovnanian A: Antisense-mediated splice modulation to reframe transcripts. Methods Mol Biol. 1828:531–552. 2018. View Article : Google Scholar

19 

Steeland S, Timmermans S, Van Ryckeghem S, Hulpiau P, Saeys Y, Van Montagu M, Vandenbroucke RE and Libert C: Efficient analysis of mouse genome sequences reveal many nonsense variants. Proc Natl Acad Sci USA. 113:5670–5675. 2016. View Article : Google Scholar : PubMed/NCBI

20 

Litchfield K, Reading JL, Lim EL, Xu H, Liu P, Al-Bakir M, Wong YNS, Rowan A, Funt SA, Merghoub T, et al: Escape from nonsense-mediated decay associates with anti-tumor immunogenicity. Nat Commun. 11:38002020. View Article : Google Scholar : PubMed/NCBI

21 

Lemonidis K, Arkinson C, Rennie ML and Walden H: Mechanism, specificity, and function of FANCD2-FANCI ubiquitination and deubiquitination. FEBS J. 289:4811–4829. 2022. View Article : Google Scholar : PubMed/NCBI

22 

Zhang J, Dewar JM, Budzowska M, Motnenko A, Cohn MA and Walter JC: DNA interstrand cross-link repair requires replication-fork convergence. Nat Struct Mol Biol. 22:242–247. 2015. View Article : Google Scholar

23 

Lu Z, Mao W, Yang H, Santiago-O'Farrill JM, Rask PJ, Mondal J, Chen H, Ivan C, Liu X, Liu CG and Xi Y: SIK2 inhibition enhances PARP inhibitor activity synergistically in ovarian and triple-negative breast cancers. J Clin Invest. 132:e1464712022. View Article : Google Scholar

24 

Liu TX, Howlett NG, Deng M, Langenau DM, Hsu K, Rhodes J, Kanki JP, D'Andrea AD and Look AT: Knockdown of zebrafish Fancd2 causes developmental abnormalities via p53-dependent apoptosis. Dev Cell. 5:903–914. 2003. View Article : Google Scholar

25 

Sun S, He H, Ma Y, Xu J, Chen G, Sun Y and Xiong X: Inactivation of ribosomal protein S27-like impairs DNA interstrand cross-link repair by destabilization of FANCD2 and FANCI. Cell Death Dis. 11:8522020. View Article : Google Scholar : PubMed/NCBI

26 

Miao H, Ren Q, Li H, Zeng M, Chen D, Xu C, Chen Y and Wen Z: Comprehensive analysis of the autophagy-dependent ferroptosis-related gene FANCD2 in lung adenocarcinoma. BMC Cancer. 22:2252022. View Article : Google Scholar : PubMed/NCBI

27 

Emam A, Wu X, Xu S, Wang L, Liu S and Wang B: Stalled replication fork protection limits cGAS-STING and P-body-dependent innate immune signalling. Nat Cell Biol. 24:1154–1164. 2022. View Article : Google Scholar

Related Articles

  • Abstract
  • View
  • Download
  • Twitter
Copy and paste a formatted citation
Spandidos Publications style
Zheng K, Du F, Sang Y, Dong K, Xiao K, Zhang R, Jing C, Shang L and Li L: A FANCD2 gene mutation case analysis providing potential insights into the molecular mechanisms of gastric adenocarcinoma: A case report. Oncol Lett 30: 422, 2025.
APA
Zheng, K., Du, F., Sang, Y., Dong, K., Xiao, K., Zhang, R. ... Li, L. (2025). A FANCD2 gene mutation case analysis providing potential insights into the molecular mechanisms of gastric adenocarcinoma: A case report. Oncology Letters, 30, 422. https://doi.org/10.3892/ol.2025.15168
MLA
Zheng, K., Du, F., Sang, Y., Dong, K., Xiao, K., Zhang, R., Jing, C., Shang, L., Li, L."A FANCD2 gene mutation case analysis providing potential insights into the molecular mechanisms of gastric adenocarcinoma: A case report". Oncology Letters 30.3 (2025): 422.
Chicago
Zheng, K., Du, F., Sang, Y., Dong, K., Xiao, K., Zhang, R., Jing, C., Shang, L., Li, L."A FANCD2 gene mutation case analysis providing potential insights into the molecular mechanisms of gastric adenocarcinoma: A case report". Oncology Letters 30, no. 3 (2025): 422. https://doi.org/10.3892/ol.2025.15168
Copy and paste a formatted citation
x
Spandidos Publications style
Zheng K, Du F, Sang Y, Dong K, Xiao K, Zhang R, Jing C, Shang L and Li L: A FANCD2 gene mutation case analysis providing potential insights into the molecular mechanisms of gastric adenocarcinoma: A case report. Oncol Lett 30: 422, 2025.
APA
Zheng, K., Du, F., Sang, Y., Dong, K., Xiao, K., Zhang, R. ... Li, L. (2025). A FANCD2 gene mutation case analysis providing potential insights into the molecular mechanisms of gastric adenocarcinoma: A case report. Oncology Letters, 30, 422. https://doi.org/10.3892/ol.2025.15168
MLA
Zheng, K., Du, F., Sang, Y., Dong, K., Xiao, K., Zhang, R., Jing, C., Shang, L., Li, L."A FANCD2 gene mutation case analysis providing potential insights into the molecular mechanisms of gastric adenocarcinoma: A case report". Oncology Letters 30.3 (2025): 422.
Chicago
Zheng, K., Du, F., Sang, Y., Dong, K., Xiao, K., Zhang, R., Jing, C., Shang, L., Li, L."A FANCD2 gene mutation case analysis providing potential insights into the molecular mechanisms of gastric adenocarcinoma: A case report". Oncology Letters 30, no. 3 (2025): 422. https://doi.org/10.3892/ol.2025.15168
Follow us
  • Twitter
  • LinkedIn
  • Facebook
About
  • Spandidos Publications
  • Careers
  • Cookie Policy
  • Privacy Policy
How can we help?
  • Help
  • Live Chat
  • Contact
  • Email to our Support Team