Spandidos Publications Logo
  • About
    • About Spandidos
    • Aims and Scopes
    • Abstracting and Indexing
    • Editorial Policies
    • Reprints and Permissions
    • Job Opportunities
    • Terms and Conditions
    • Contact
  • Journals
    • All Journals
    • Oncology Letters
      • Oncology Letters
      • Information for Authors
      • Editorial Policies
      • Editorial Board
      • Aims and Scope
      • Abstracting and Indexing
      • Bibliographic Information
      • Archive
    • International Journal of Oncology
      • International Journal of Oncology
      • Information for Authors
      • Editorial Policies
      • Editorial Board
      • Aims and Scope
      • Abstracting and Indexing
      • Bibliographic Information
      • Archive
    • Molecular and Clinical Oncology
      • Molecular and Clinical Oncology
      • Information for Authors
      • Editorial Policies
      • Editorial Board
      • Aims and Scope
      • Abstracting and Indexing
      • Bibliographic Information
      • Archive
    • Experimental and Therapeutic Medicine
      • Experimental and Therapeutic Medicine
      • Information for Authors
      • Editorial Policies
      • Editorial Board
      • Aims and Scope
      • Abstracting and Indexing
      • Bibliographic Information
      • Archive
    • International Journal of Molecular Medicine
      • International Journal of Molecular Medicine
      • Information for Authors
      • Editorial Policies
      • Editorial Board
      • Aims and Scope
      • Abstracting and Indexing
      • Bibliographic Information
      • Archive
    • Biomedical Reports
      • Biomedical Reports
      • Information for Authors
      • Editorial Policies
      • Editorial Board
      • Aims and Scope
      • Abstracting and Indexing
      • Bibliographic Information
      • Archive
    • Oncology Reports
      • Oncology Reports
      • Information for Authors
      • Editorial Policies
      • Editorial Board
      • Aims and Scope
      • Abstracting and Indexing
      • Bibliographic Information
      • Archive
    • Molecular Medicine Reports
      • Molecular Medicine Reports
      • Information for Authors
      • Editorial Policies
      • Editorial Board
      • Aims and Scope
      • Abstracting and Indexing
      • Bibliographic Information
      • Archive
    • World Academy of Sciences Journal
      • World Academy of Sciences Journal
      • Information for Authors
      • Editorial Policies
      • Editorial Board
      • Aims and Scope
      • Abstracting and Indexing
      • Bibliographic Information
      • Archive
    • International Journal of Functional Nutrition
      • International Journal of Functional Nutrition
      • Information for Authors
      • Editorial Policies
      • Editorial Board
      • Aims and Scope
      • Abstracting and Indexing
      • Bibliographic Information
      • Archive
    • International Journal of Epigenetics
      • International Journal of Epigenetics
      • Information for Authors
      • Editorial Policies
      • Editorial Board
      • Aims and Scope
      • Abstracting and Indexing
      • Bibliographic Information
      • Archive
    • Medicine International
      • Medicine International
      • Information for Authors
      • Editorial Policies
      • Editorial Board
      • Aims and Scope
      • Abstracting and Indexing
      • Bibliographic Information
      • Archive
  • Articles
  • Information
    • Information for Authors
    • Information for Reviewers
    • Information for Librarians
    • Information for Advertisers
    • Conferences
  • Language Editing
Spandidos Publications Logo
  • About
    • About Spandidos
    • Aims and Scopes
    • Abstracting and Indexing
    • Editorial Policies
    • Reprints and Permissions
    • Job Opportunities
    • Terms and Conditions
    • Contact
  • Journals
    • All Journals
    • Biomedical Reports
      • Information for Authors
      • Editorial Policies
      • Editorial Board
      • Aims and Scope
      • Abstracting and Indexing
      • Bibliographic Information
      • Archive
    • Experimental and Therapeutic Medicine
      • Information for Authors
      • Editorial Policies
      • Editorial Board
      • Aims and Scope
      • Abstracting and Indexing
      • Bibliographic Information
      • Archive
    • International Journal of Epigenetics
      • Information for Authors
      • Editorial Policies
      • Editorial Board
      • Aims and Scope
      • Abstracting and Indexing
      • Bibliographic Information
      • Archive
    • International Journal of Functional Nutrition
      • Information for Authors
      • Editorial Policies
      • Editorial Board
      • Aims and Scope
      • Abstracting and Indexing
      • Bibliographic Information
      • Archive
    • International Journal of Molecular Medicine
      • Information for Authors
      • Editorial Policies
      • Editorial Board
      • Aims and Scope
      • Abstracting and Indexing
      • Bibliographic Information
      • Archive
    • International Journal of Oncology
      • Information for Authors
      • Editorial Policies
      • Editorial Board
      • Aims and Scope
      • Abstracting and Indexing
      • Bibliographic Information
      • Archive
    • Medicine International
      • Information for Authors
      • Editorial Policies
      • Editorial Board
      • Aims and Scope
      • Abstracting and Indexing
      • Bibliographic Information
      • Archive
    • Molecular and Clinical Oncology
      • Information for Authors
      • Editorial Policies
      • Editorial Board
      • Aims and Scope
      • Abstracting and Indexing
      • Bibliographic Information
      • Archive
    • Molecular Medicine Reports
      • Information for Authors
      • Editorial Policies
      • Editorial Board
      • Aims and Scope
      • Abstracting and Indexing
      • Bibliographic Information
      • Archive
    • Oncology Letters
      • Information for Authors
      • Editorial Policies
      • Editorial Board
      • Aims and Scope
      • Abstracting and Indexing
      • Bibliographic Information
      • Archive
    • Oncology Reports
      • Information for Authors
      • Editorial Policies
      • Editorial Board
      • Aims and Scope
      • Abstracting and Indexing
      • Bibliographic Information
      • Archive
    • World Academy of Sciences Journal
      • Information for Authors
      • Editorial Policies
      • Editorial Board
      • Aims and Scope
      • Abstracting and Indexing
      • Bibliographic Information
      • Archive
  • Articles
  • Information
    • For Authors
    • For Reviewers
    • For Librarians
    • For Advertisers
    • Conferences
  • Language Editing
Login Register Submit
  • This site uses cookies
  • You can change your cookie settings at any time by following the instructions in our Cookie Policy. To find out more, you may read our Privacy Policy.

    I agree
Search articles by DOI, keyword, author or affiliation
Search
Advanced Search
presentation
Oncology Letters
Join Editorial Board Propose a Special Issue
Print ISSN: 1792-1074 Online ISSN: 1792-1082
Journal Cover
June-2026 Volume 31 Issue 6

Full Size Image

Sign up for eToc alerts
Recommend to Library

Journals

International Journal of Molecular Medicine

International Journal of Molecular Medicine

International Journal of Molecular Medicine is an international journal devoted to molecular mechanisms of human disease.

International Journal of Oncology

International Journal of Oncology

International Journal of Oncology is an international journal devoted to oncology research and cancer treatment.

Molecular Medicine Reports

Molecular Medicine Reports

Covers molecular medicine topics such as pharmacology, pathology, genetics, neuroscience, infectious diseases, molecular cardiology, and molecular surgery.

Oncology Reports

Oncology Reports

Oncology Reports is an international journal devoted to fundamental and applied research in Oncology.

Experimental and Therapeutic Medicine

Experimental and Therapeutic Medicine

Experimental and Therapeutic Medicine is an international journal devoted to laboratory and clinical medicine.

Oncology Letters

Oncology Letters

Oncology Letters is an international journal devoted to Experimental and Clinical Oncology.

Biomedical Reports

Biomedical Reports

Explores a wide range of biological and medical fields, including pharmacology, genetics, microbiology, neuroscience, and molecular cardiology.

Molecular and Clinical Oncology

Molecular and Clinical Oncology

International journal addressing all aspects of oncology research, from tumorigenesis and oncogenes to chemotherapy and metastasis.

World Academy of Sciences Journal

World Academy of Sciences Journal

Multidisciplinary open-access journal spanning biochemistry, genetics, neuroscience, environmental health, and synthetic biology.

International Journal of Functional Nutrition

International Journal of Functional Nutrition

Open-access journal combining biochemistry, pharmacology, immunology, and genetics to advance health through functional nutrition.

International Journal of Epigenetics

International Journal of Epigenetics

Publishes open-access research on using epigenetics to advance understanding and treatment of human disease.

Medicine International

Medicine International

An International Open Access Journal Devoted to General Medicine.

Journal Cover
June-2026 Volume 31 Issue 6

Full Size Image

Sign up for eToc alerts
Recommend to Library

  • Article
  • Citations
    • Cite This Article
    • Download Citation
    • Create Citation Alert
    • Remove Citation Alert
    • Cited By
  • Similar Articles
    • Related Articles (in Spandidos Publications)
    • Similar Articles (Google Scholar)
    • Similar Articles (PubMed)
  • Download PDF
  • Download XML
  • View XML
Article Open Access

Exploring multiple biomarkers and constructing ferroptosis‑associated competing endogenous RNA networks as dual targets in retinoblastoma

  • Authors:
    • Zhengjia Kang
    • Gaoqin Liu
  • View Affiliations / Copyright

    Affiliations: Department of Ophthalmology, The First Affiliated Hospital of Soochow University, Suzhou, Jiangsu 215006, P.R. China
    Copyright: © Kang et al. This is an open access article distributed under the terms of Creative Commons Attribution License.
  • Article Number: 226
    |
    Published online on: April 8, 2026
       https://doi.org/10.3892/ol.2026.15582
  • Expand metrics +
Metrics: Total Views: 0 (Spandidos Publications: | PMC Statistics: )
Metrics: Total PDF Downloads: 0 (Spandidos Publications: | PMC Statistics: )
Cited By (CrossRef): 0 citations Loading Articles...

This article is mentioned in:


Abstract

This study investigated the potential role of ferroptosis‑associated competing endogenous RNA (ceRNA) networks in retinoblastoma (RB). In total, two independent RB gene expression datasets (GSE97508 and GSE208143) and a microRNA (miRNA) expression dataset (GSE208677) were retrieved from the Gene Expression Omnibus database. Differential expression analysis was conducted to identify ferroptosis‑related (FR) differentially expressed genes (DEGs) in RB. A protein‑protein interaction network for FR‑DEGs was constructed using the STRING database, whereas hub genes were determined using the CytoHubba plugin. Reverse transcription‑quantitative PCR (RT‑qPCR) was used to verify the expression of IDH2 and CDKN2A. Immune cell infiltration in RB was assessed using the CIBERSORT algorithm. Additionally, miRNA‑targeting hub genes were predicted, where an FR miRNA‑mRNA regulatory network was constructed. Finally, a ceRNA network and a drug‑gene interaction network were constructed. A total of 584 FR‑DEGs were identified from the GSE97508 dataset, revealing 135 upregulated and 449 downregulated genes. The intersection of FR‑DEGs with FerrDb‑extracted FRGs yielded 23 genes that were defined as core FR‑DEGs for subsequent analysis. Functional and pathway enrichment analyses highlighted their involvement in iron and transition metal ion homeostasis, response to hypoxic and ischemic conditions and apoptotic processes. Hub genes (CAV1, CDKN2A, EPAS1, IDH2, RB1 and SLC2A3) were identified and validated in an independent dataset, with RT‑qPCR confirming IDH2 and CDKN2A upregulation. Immune cell infiltration analysis indicated altered immune cell populations in RB, where an association analysis revealed associations between hub genes and immune cells. A comprehensive FR miRNA‑mRNA regulatory network and a ceRNA network were established, shedding light on additional layers of regulatory mechanisms in RB. Furthermore, the drug‑gene interaction network consisted of 20 potential candidate drugs. In conclusion, the present integrated analysis offers a comprehensive understanding of the potential role in RB, providing valuable insights into the molecular mechanisms and potential therapeutic targets for this childhood ocular tumor.

Introduction

Retinoblastoma (RB) stands as the most prevalent intraocular malignant tumor in children, with an incidence ranging from 1/20,000 to 1/15,000, predominantly affecting children aged <3 years (1,2). Globally, it accounts for 2–4% of childhood malignant tumors, where there are 8,000-9,000 new cases of RB each year (3,4). RB can be typically classified into hereditary (35–45%) and non-hereditary (55–65%) types (5). The former frequently develops into bilateral or unilateral multifocal RB, characterized by mutations in the RB1 gene, whilst the latter mainly consists of unilateral or single lesions, with leukocoria and strabismus (6). Ultrasonography is the preferred imaging method for diagnosing RB (7). Early detection and diagnosis are crucial for the management of RB in children. With the widespread implementation of genetic diagnosis for RB, novel avenues for treatment have been provided, offering potential for future clinical applications.

Ferroptosis is a type of regulated cell death that was discovered by Dixon et al (8) in 2012. It is characterized by intracellular iron overload, dependent on reactive oxygen species production and intracellular lipid peroxidation accumulation. Under electron microscopy, various changes, such as cell membrane rupture, decreased mitochondrial cristae and mitochondrial outer membrane wrinkling and rupture, can be observed (9). At present, pharmacological induction or inhibition of ferroptosis offers therapeutic potential for drug-resistant cancers, ischaemic organ injury and degenerative diseases linked to extensive lipid peroxidation (10). For RB, it has been reported that TP53 gene mutations and RB1 gene deletion are important causes of RB, both of which participate in ferroptosis (11). Therefore, ferroptosis may be involved in the pathogenesis of RB and represents a potential mechanism worthy of further investigation. Non-coding RNAs (ncRNAs) are becoming increasingly recognized for their role in regulating the expression of ferroptosis-related genes and influencing disease prognosis (12). They can be categorized into basic structural ncRNAs and regulatory ncRNAs based on their function (13). Amongst the ncRNAs implicated in ferroptosis regulation, regulatory ncRNAs, particularly microRNAs (miRNAs or miR), circular RNAs and long non-coding (lnc)RNAs, are the most prominent (14). Beyond directly influencing enzymes involved in iron and lipid metabolism, these regulatory ncRNAs participate in a wider regulatory network governing ferroptosis. Their dysregulation in RB also highlights their potential as novel biomarkers, paving the way for future therapeutic applications (15).

In the present study, a bioinformatics analysis of publicly available microarray datasets from RB tumor samples and control samples was performed. Differentially expressed genes (DEGs) were intersected with a list of ferroptosis-related (FR) genes (FRGs) to identify the FR-DEGs. Gene Ontology (GO) and Kyoto Encyclopedia of Genes and Genomes (KEGG) functional analysis, protein-protein interaction (PPI) network and immune cell infiltration analyses were then performed to explore the potential functions and interconnections among these genes. miRNAs for these hub genes were then predicted, which were used further to predict relevant lncRNAs. An FR lncRNA-miRNA-mRNA competing endogenous (ce)RNA network was constructed, providing novel insights into the pathology and treatment of RB.

Materials and methods

Data collection

Fig. 1 illustrates the flowchart of the present study design. The microarray expression profiles for RB were obtained through the Gene Expression Omnibus (GEO) database (https://www.ncbi.nlm.nih.gov/geo/) (16). GSE97508 represented mRNA expression profiles in GPL15207, including 6 RB tumor samples and 3 control samples. The validation dataset GSE208143 is based on GPL17077 and includes 27 RB tumor samples and 6 control samples. It was used for hub gene validation. GSE208677 represented miRNA expression profiles in GPL18358, which contains 25 RB tumors and 5 control pediatric retina samples. The FerrDb database (http://www.zhounan.org/ferrdb/) includes gene regulatory factors such as driver, suppressor, marker and unclassified regulatory factors.

Workflow of the present study. DEGs,
differentially expressed genes; PPI, protein-protein interaction;
GO, Gene Ontology; KEGG, Kyoto Encyclopedia of Genes and Genomes;
CTD, Comparative Toxicogenomics Database; ceRNA, competing
endogenous RNA; DEMs, differentially expressed miRNAs.

Figure 1.

Workflow of the present study. DEGs, differentially expressed genes; PPI, protein-protein interaction; GO, Gene Ontology; KEGG, Kyoto Encyclopedia of Genes and Genomes; CTD, Comparative Toxicogenomics Database; ceRNA, competing endogenous RNA; DEMs, differentially expressed miRNAs.

Differential expression analyses

The raw data were background-corrected and normalized using the R package ‘limma’ (17). In the R software environment, the ‘limma’ package was utilized to identify DEGs in GSE97508, with a significance threshold set at adjusted P<0.05 and |log2fold change|>1. As for the differentially expressed miRNAs (DEMs), the criteria were adjusted P<0.05 and |log2fold change|>2. In addition, a Venn diagram was used to identify the overlapping sections of the DEGs and FRGs, revealing the critical FR-DEGs.

Enrichment analysis of FR-DEGs

The FR-DEGs were submitted to GO function enrichment analysis and the KEGG pathway enrichment analysis using the R package ‘clusterProfiler’ (18). A false discovery rate <0.05 was considered statistically significant. The R package ‘ggplot2’ was adopted to visualize the results (19). Furthermore, the FR-DEGs were submitted to Metascape (http://metascape.org) for supplementary KEGG analysis.

Screening and validation of hub genes

The Search Tool for the Recovery of Interacting Genes and proteins (STRING) online database serves as a valuable platform for the exploration and analysis of gene or protein interactions (https://string-db.org). A PPI network was constructed by selecting gene pairs with confidence scores >0.4. To determine the hub genes, the CytoHubba (version 0.1) plug-in of Cytoscape (version 3.7.1) software was employed (20). In total, 5 algorithms [BottleNeck, Degree, Edge Percolated Component (EPC), Maximal Clique Centrality (MCC) and Maximum Neighborhood Component (MNC)] were applied to calculate scores for the FR-DEGs and generated a Venn diagram to identify hub genes.

Furthermore, a validation was conducted using GSE208143. A bar chart illustrating the expression levels of hub genes in RB and normal tissues was generated using the R package ‘ggpubr’. In the ROC curve analysis, the area under the curve (AUC) for each hub gene was calculated using the R package ‘pROC’ to evaluate their standalone diagnostic performance. Statistical significance was assessed using an unpaired t-test with a significance threshold of P<0.05.

Immune infiltration analysis

The R package ‘IOBR’ was utilized to employ the CIBERSORT algorithm for detecting the expression of 22 different immune cell populations in the GSE97508 dataset (21). Box plots were then generated to compare the expression of various immune cell types between the RB group and the normal group. The association between hub genes and the immune cell populations was assessed using Spearman correlation analysis, where the results were visually presented using the R package ‘ggplot’.

Prediction of miRNAs and construction of FR miRNA-mRNA regulatory network

The R package ‘multiMiR’ was utilized to predict the miRNAs for the hub genes (22). Subsequently, the predicted miRNA was filtered by overlapping them with the identified DEMs in the GSE208677 dataset. To further refine the selection, only miRNAs showing a significant negative correlation with the expression of their target hub genes in the GSE97508 dataset were retained for network construction. In addition, an FR miRNA-mRNA regulatory network was constructed and visualized using Cytoscape.

Prediction of lncRNA and construction of ferroptosis-related lncRNA-miRNA-mRNA ceRNA network

The Starbase online tool (https://starbase.sysu.edu.cn/) was utilized to input the three miRNAs negatively regulating hub genes and predict potential upstream lncRNAs involved in their interactions. To refine the focus, lncRNAs that overlapped with all three identified miRNAs were focused upon.

Predication of drug-gene interaction

To explore the interaction between drugs and genes, the Comparative Toxicogenomics Database (CTD; http://ctdbase.org/) was utilized to identify existing or potential relevant drugs. The selected hub genes with potential therapeutic relevance were queried in the CTD to identify existing or potential drug-gene interactions, which were visualized using the Cytoscape software.

Cell lines and culture

The human retinal pigment epithelium cell line ARPE-19 and the human RB cell line Y79 were sourced from the American Type Culture Collection. ARPE-19 cells and Y79 cells were cultured at 37°C with 5% CO2 in Dulbecco's Modified Eagle's Medium (cat. no. 12491015; Gibco; Thermo Fisher Scientific, Inc.) supplemented with 10% fetal bovine serum (cat. no. A5256701; Gibco; Thermo Fisher Scientific, Inc.), 100 µg/ml penicillin and 100 µg/ml streptomycin (cat. no. C0222; Beyotime Institute of Biotechnology).

Reverse transcription-quantitative PCR (RT-qPCR)

Total RNA was extracted from ARPE-19 and Y79 cells using the RNA isolater Total RNA Extraction Reagent (cat. no. R401-01; Vazyme Biotech Co., Ltd.). cDNA was synthesized with PrimeScript™ RT Master Mix (cat. no. RR036Q; TaKaRa Bio, Inc.) according to the manufacturer's instructions. qPCR was conducted using TB Green® Premix Ex Taq™ II (cat. no. RR820A; TaKaRa Bio, Inc.) according to the manufacturer's instructions. The qPCR thermocycling conditions were as follows: Initial denaturation at 95°C for 30 sec, followed by 40 cycles of 95°C for 5 sec and 60°C for 30 sec. A melting curve analysis was conducted from 65 to 95°C to verify amplification specificity. Data were normalized to GAPDH expression using the 2−ΔΔCq method (23), with each experiment performed in triplicate. Primers used were as follows: IDH2 forward, 5′-CGCCACTATGCCGACAAAAG-3′ and reverse, 5′-ACTGCCAGATAATACGGGTCA-3′; CDKN2A forward, 5′-GATCCAGGTGGGTAGAAGGTC-3′ and reverse, 5′-CCCCTGCAAACTTCGTCCT-3′; and GAPDH forward, 5′-ACAACTTTGGTATCGTGGAAGG-3′ and reverse, 5′-GCCATCACGCCACAGTTTC-3′.

Statistical analysis

Statistical analysis was performed using R software (version 4.2.1). A two-tailed unpaired Student's t-test was used to determine the statistical significance of differences between two groups, where P<0.05 was considered to indicate a statistically significant difference. The correlation between hub genes and immune cells was assessed using the Spearman correlation coefficient, where corrections were applied using the Benjamini-Hochberg multiple testing correction method.

Results

Identification of ferroptosis-related DEGs

In total, 584 DEGs (135 upregulated and 449 downregulated genes) were obtained from the GSE97508 dataset using the R package ‘limma’ (Fig. 2A). Subsequently, an analysis was conducted by generating a Venn diagram to identify the intersection between the FRGs extracted from the ‘FerrDb’ database and the DEGs in GSE97508. The overlapping set, consisting of 23 genes, represents the FR-DEGs (Fig. 2B). The heatmap in Fig. 2C displays the standardized expression of FR-DEGs (5 upregulated and 18 downregulated). Fig. 2D displays the chromosomal positions of these 23 FR-DEGs, represented in a circular plot for visualization.

Identification of ferroptosis-related
FR-DEGs. (A) Volcano plot showing the gene expression differences
between two groups in the GSE97508 dataset. Blue nodes represent
downregulated genes, red nodes represent upregulated genes and gray
nodes represent genes that are stable in comparison to controls.
(B) Venn diagram showing the intersection of DEGs in GSE97508 with
FRGs from the ‘FerrDb’ database. (C) Heatmap of the identified 23
FR-DEGs in GSE97508. (D) Location of the 23 FR-DEGs on the 22
chromosomes. DEGs, differentially expressed genes; FRGs,
ferroptosis-related genes; FR-DEGs, ferroptosis-related DEGs;
adj.P.Val, adjusted P-value; RB, retinoblastoma

Figure 2.

Identification of ferroptosis-related FR-DEGs. (A) Volcano plot showing the gene expression differences between two groups in the GSE97508 dataset. Blue nodes represent downregulated genes, red nodes represent upregulated genes and gray nodes represent genes that are stable in comparison to controls. (B) Venn diagram showing the intersection of DEGs in GSE97508 with FRGs from the ‘FerrDb’ database. (C) Heatmap of the identified 23 FR-DEGs in GSE97508. (D) Location of the 23 FR-DEGs on the 22 chromosomes. DEGs, differentially expressed genes; FRGs, ferroptosis-related genes; FR-DEGs, ferroptosis-related DEGs; adj.P.Val, adjusted P-value; RB, retinoblastoma

Function and pathway enrichment analysis of FR-DEGs

The ‘clusterProfiler’ package was used to conduct GO and KEGG functional analysis on the 23 FR-DEGs, aiming to gain a comprehensive understanding of their cellular functions and pathway involvement in RB. The enrichment results revealed significant involvement of FRGs in the regulation of ‘iron ion homeostasis’ and ‘transition metal ion homeostasis’, in the ‘response to hypoxia’ and ‘response to ischemia’, and in the modulation of ‘epithelial cell apoptotic processes’ (Fig. 3A). Furthermore, the genes exhibit enrichment in specific cellular component terms, emphasizing their roles in ‘endocytic vesicles’ and ‘germ cell nucleus’. Molecularly, these genes demonstrated diverse transmembrane transporter activities, suggesting their influence on the transport of various ions and substances across cellular membranes. In the KEGG pathway enrichment analysis, a significant enrichment of genes related to iron death in the ‘Ferroptosis’ pathway was observed (Fig. 3B and C).

Enrichment analysis of FR-DEGs. (A)
Gene Ontology analysis of the FR-DEGs. (B) Kyoto Encyclopedia of
Genes and Genomes analyses of the FR-DEGs. (C) Metascape bar chart
of top 20 non-redundant enrichment clusters. BP, biological
processes; CC, cellular components; MF, molecular functions;
FR-DEGs, ferroptosis-related differentially expressed genes.

Figure 3.

Enrichment analysis of FR-DEGs. (A) Gene Ontology analysis of the FR-DEGs. (B) Kyoto Encyclopedia of Genes and Genomes analyses of the FR-DEGs. (C) Metascape bar chart of top 20 non-redundant enrichment clusters. BP, biological processes; CC, cellular components; MF, molecular functions; FR-DEGs, ferroptosis-related differentially expressed genes.

Identification and verification of hub genes

To investigate potential relationships among proteins encoded by FR-DEGs and identify hub genes, STRING was utilized to screen the PPI network of FR-DEGs (Fig. 4A). Subsequently, multiple topological analysis algorithms (BottleNeck, EPC, Degree, MCC and MNC) were utilized to predict and explore the top 10 significant hub genes in the PPI network. The intersection of these five algorithms led to the identification of CAV1, CDKN2A, EPAS1, IDH2, RB1 and SLC2A3 as the hub genes (Fig. 4B). Amongst them, CAV1, EPAS1, RB1 and SLC2A3 were significantly downregulated in RB tumors, whilst CDKN2A and IDH2 were significantly upregulated in GSE97508.

Construction of PPI network and
identification of hub genes. (A) PPI network of ferroptosis-related
differentially expressed genes. Each node in the network represents
a protein. The small 3D structural models inside the circles are
schematic representations of the protein conformations. TF,
Transferrin; CP, Ceruloplasmin; SLC11A2, Solute Carrier Family 11
Member 2; SLC2A3, Solute Carrier Family 2 Member 3; SLC2A14, Solute
Carrier Family 2 Member 14; IDH2, Isocitrate Dehydrogenase 2;
EPAS1, Endothelial PAS Domain Protein 1; PPARA, Peroxisome
Proliferator-Activated Receptor Alpha. (B) Venn diagram
illustrating the hub genes identified by five algorithms
(BottleNeck, Degree, EPC, MCC and MNC) using Cytoscape software and
CytoHubba. (C) Validation of hub genes in the GSE208143 dataset.
The box represents the interquartile range, the line inside the box
denotes the median and the dots represent individual sample data
points. (D) ROC curve of hub genes in the GSE208143 dataset.
**P<0.01, ***P<0.001 and ****P<0.0001. ns, no
significance; PPI, protein-protein interaction; EPC, Edge
Percolated Component; MCC, Maximal Clique Centrality; MNC, Maximum
Neighborhood Component; ROC, receiver operating characteristic;
AUC, area under the ROC curve; RB, retinoblastoma.

Figure 4.

Construction of PPI network and identification of hub genes. (A) PPI network of ferroptosis-related differentially expressed genes. Each node in the network represents a protein. The small 3D structural models inside the circles are schematic representations of the protein conformations. TF, Transferrin; CP, Ceruloplasmin; SLC11A2, Solute Carrier Family 11 Member 2; SLC2A3, Solute Carrier Family 2 Member 3; SLC2A14, Solute Carrier Family 2 Member 14; IDH2, Isocitrate Dehydrogenase 2; EPAS1, Endothelial PAS Domain Protein 1; PPARA, Peroxisome Proliferator-Activated Receptor Alpha. (B) Venn diagram illustrating the hub genes identified by five algorithms (BottleNeck, Degree, EPC, MCC and MNC) using Cytoscape software and CytoHubba. (C) Validation of hub genes in the GSE208143 dataset. The box represents the interquartile range, the line inside the box denotes the median and the dots represent individual sample data points. (D) ROC curve of hub genes in the GSE208143 dataset. **P<0.01, ***P<0.001 and ****P<0.0001. ns, no significance; PPI, protein-protein interaction; EPC, Edge Percolated Component; MCC, Maximal Clique Centrality; MNC, Maximum Neighborhood Component; ROC, receiver operating characteristic; AUC, area under the ROC curve; RB, retinoblastoma.

The expression of the 6 hub genes was next validated using the GSE208143 dataset. However, SLC2A3 was not represented in this dataset-a common limitation when reanalyzing public genomic data due to the inherent differences in microarray platform designs (GSE97508 used GPL15207, while GSE208143 used GPL17077). SLC2A3 was not solely dependent on the validation dataset for its significance. Its identification as a hub gene was based on multiple topological algorithms (BottleNeck, EPC, Degree, MCC and MNC) applied to the PPI network, and its differential expression was initially observed in the discovery dataset GSE97508. While it was not possible to validate its expression in GSE208143, its biological relevance in ferroptosis and cancer metabolism is supported by existing literature (24). Therefore, validation was possible for the remaining 5 hub genes. Despite this limitation, the successful validation of 5 out of 6 hub genes (an 83% validation rate) provides robust support for the hub gene selection in the present study. CDKN2A and IDH2 exhibited higher expression levels in the RB group, whilst CAV1, EPAS1 and RB1 showed significantly lower expression levels in patients with RB (Fig. 4C). Subsequent ROC curve analysis revealed an AUC value of 0.967 for CAV1, 0.8736 for CDKN2A, 0.9121 for EPAS1, 0.7033 for IDH2 and 0.7418 for RB1 (Fig. 4D). These results indicate that CAV1 and EPAS1 possess excellent diagnostic accuracy, while CDKN2A shows good diagnostic performance, and IDH2 and RB1 demonstrate moderate diagnostic value. Collectively, these 5 genes represent promising diagnostic biomarkers for RB.

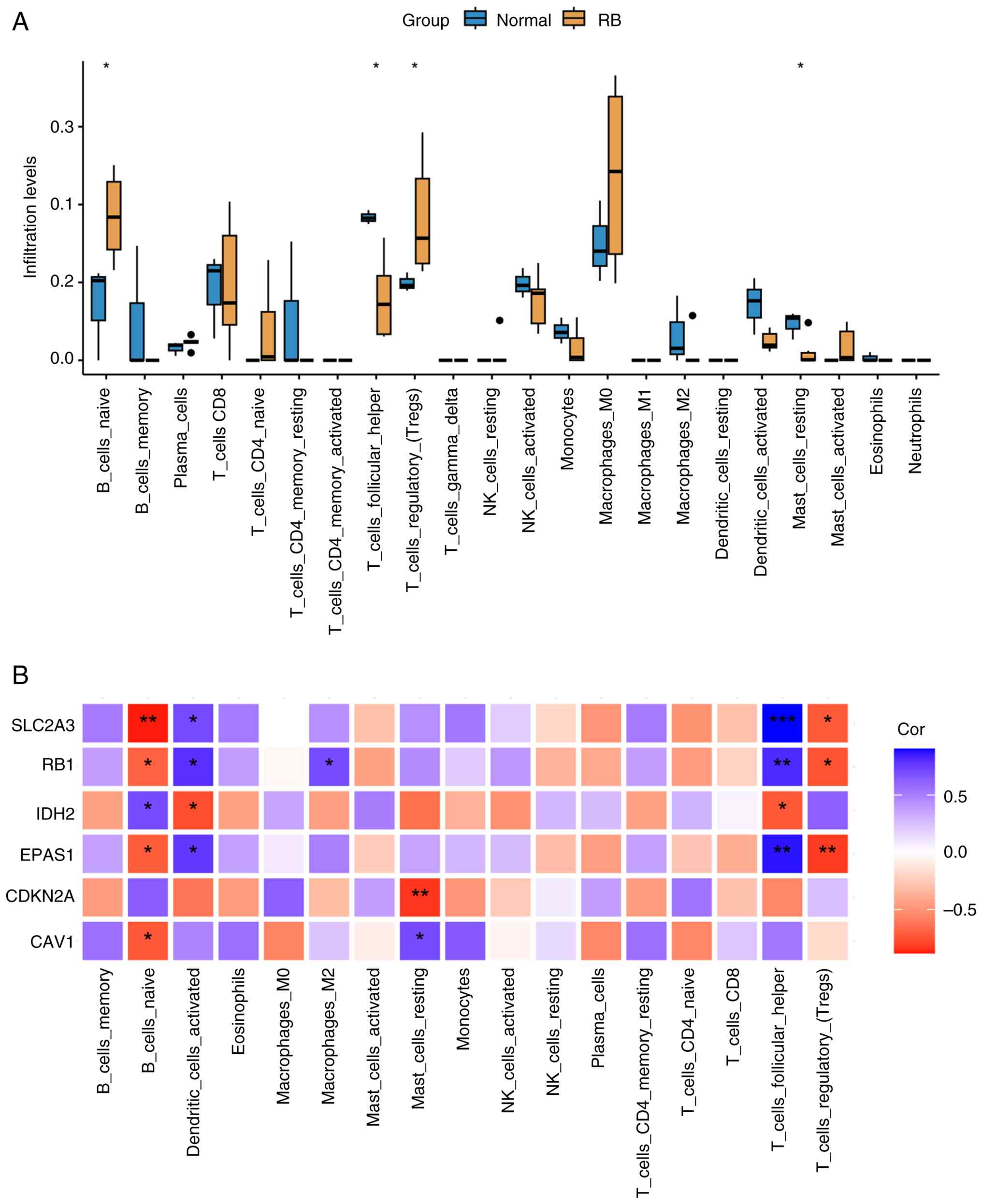
Relationship between the immune cell population and hub FR-DEGs

The CIBERSORT algorithm was used to calculate the infiltration of 22 immune cell types in GSE97508 (6 RB and 3 normal samples). The differences in the immune cell infiltration ratios between the RB and normal groups are shown in Fig. 5A. Compared with those in the control group, the infiltration levels of naive B cells and regulatory T cells (Tregs) were higher, whilst the infiltration levels of T follicular helper (Tfh) cells and resting mast cells were significantly reduced.

Landscape of immune cell
infiltration. (A) Infiltration levels of each immune cell type
between control and RB samples. (B) Correlation between hub genes
and immune cells in RB. *P<0.05, **P<0.01 and ***P<0.001.
RB, retinoblastoma; cor, correlation coefficient.

Figure 5.

Landscape of immune cell infiltration. (A) Infiltration levels of each immune cell type between control and RB samples. (B) Correlation between hub genes and immune cells in RB. *P<0.05, **P<0.01 and ***P<0.001. RB, retinoblastoma; cor, correlation coefficient.

Correlation analysis between hub genes and immune cell populations revealed that EPAS1, RB1 and SLC2A3 exhibited negative correlations with naive B cells and Tregs, whilst showing positive correlations with Tfh cells and activated dendritic cells (Fig. 5B). IDH2 demonstrated significant positive correlations with Tfh cells and activated dendritic cells, whilst showing a significant negative correlation with naive B cells. Resting mast cells displayed a significant positive correlation with CDKN2A but a significant negative correlation with CAV1. Additionally, CAV1 exhibited a significant positive correlation with naive B cells.

Construction of the miRNA-mRNA network

From the GSE208677 dataset, DEMs (32 upregulated and 59 downregulated) were identified (Fig. 6A and B). For the six FR hub genes identified from the PPT network analysis, namely CAV1, CDKN2A, EPAS1, IDH2, RB1 and SLC2A3, multiMiR was utilized to predict 351 potential miRNAs. Subsequently, an intersection analysis between these predicted miRNAs and DEMs from the GSE208677 dataset was performed, resulting in the identification of 39 FR miRNAs (Fig. 6C).

Construction of the miRNA-mRNA
network. (A) Volcano plot showing the gene expression differences
between two groups in the GSE208677 dataset. (B) Heatmap of the
identified 23 ferroptosis-related differentially-expressed genes in
GSE97508. (C) Venn diagram showing the intersection of DEMs in
GSE208677 with predicted miRNAs from muitimir. (D) miRNA-mRNA
regulatory network. miRNA, microRNA; DEM, differentially expressed
miRNAs; adj.P.Val, adjusted P-value.

Figure 6.

Construction of the miRNA-mRNA network. (A) Volcano plot showing the gene expression differences between two groups in the GSE208677 dataset. (B) Heatmap of the identified 23 ferroptosis-related differentially-expressed genes in GSE97508. (C) Venn diagram showing the intersection of DEMs in GSE208677 with predicted miRNAs from muitimir. (D) miRNA-mRNA regulatory network. miRNA, microRNA; DEM, differentially expressed miRNAs; adj.P.Val, adjusted P-value.

Given that miRNA expression levels are typically negatively correlated with mRNA expression, to enhance the reliability of the present findings, the predicted relationships were then integrated with the corresponding expression data. Subsequently, the miRNA-mRNA regulatory network was visualized using Cytoscape software to provide a comprehensive and insightful representation of the regulatory interactions (Fig. 6D).

Construction of a predicted FR lncRNA-miRNA-mRNA ceRNA network

Among the 39 ferroptosis-related miRNAs identified in the miRNA-mRNA network, those that were predicted to target both CDKN2A and IDH2 and that showed negatively correlated expression patterns with these mRNAs were further selected. A total of 3 miRNAs met these criteria: hsa-let-7b-5p, hsa-let-7g-5p and hsa-miR-124-3p. These were selected as the core miRNAs for subsequent ceRNA network construction. To explore potential lncRNAs in RB, the Starbase tool was used to computationally predict the target lncRNAs of these miRNAs. Applying a stringent filtering criterion, only 4 lncRNAs predicted to have binding sites for all miRNAs were retained for further analysis. These lncRNAs were long intergenic non-coding RNA (LINC)00963, nuclear enriched abundant transcript 1 (NEAT1), small nucleolar RNA host gene 16 (SNHG16) and X-inactive specific transcript (XIST).

Based on these computational predictions, a putative lncRNA-miRNA-mRNA ceRNA network for RB was successfully established. This predicted network includes 2 mRNAs (CDKN2A and IDH2), 3 miRNAs (hsa-let-7b-5p, hsa-let-7g-5p and hsa-miR-124-3p) and 4 lncRNAs (LINC00963, NEAT1, SNHG16 and XIST). It is important to note that these interactions are based solely on bioinformatic predictions and have not been experimentally validated. This ceRNA network may be closely associated with the progression of RB, where some of these molecules may serve as key therapeutic targets for RB (Fig. 7A), warranting further experimental investigation.

ceRNA networks, drug-gene
interactions and PCR validation. (A) The ceRNA-regulating networks
illustrate protein-coding genes (red circles), miRNAs (blue
diamonds) and lncRNAs (green hexagons), with black lines indicating
interactions among lncRNA, miRNA and mRNA, where ceRNA refers to
ceRNAs. (B) Validation through reverse transcription-quantitative
PCR analysis confirms that CDKN2A and IDH2 expression
levels are significantly higher in Y79 cells compared to ARPE-19
cells. Data were normalized to GAPDH expression using the
2−ΔΔCq method, with each experiment performed in
triplicate. ***P<0.001 and ****P<0.0001. (C) The drug-gene
interaction analysis shows the linkage map of two hub genes,
CDKN2A and IDH2, along with their potential target
drugs, including bisphenol A (code: C006780), sodium arsenite
(code: C017947), docetaxel (code: D000077143) and
hexabromocyclododecane (code: C089796). ceRNA, competing endogenous
RNAs; miRNA, microRNA; lncRNA, long non-coding RNA; RB,
retinoblastoma.

Figure 7.

ceRNA networks, drug-gene interactions and PCR validation. (A) The ceRNA-regulating networks illustrate protein-coding genes (red circles), miRNAs (blue diamonds) and lncRNAs (green hexagons), with black lines indicating interactions among lncRNA, miRNA and mRNA, where ceRNA refers to ceRNAs. (B) Validation through reverse transcription-quantitative PCR analysis confirms that CDKN2A and IDH2 expression levels are significantly higher in Y79 cells compared to ARPE-19 cells. Data were normalized to GAPDH expression using the 2−ΔΔCq method, with each experiment performed in triplicate. ***P<0.001 and ****P<0.0001. (C) The drug-gene interaction analysis shows the linkage map of two hub genes, CDKN2A and IDH2, along with their potential target drugs, including bisphenol A (code: C006780), sodium arsenite (code: C017947), docetaxel (code: D000077143) and hexabromocyclododecane (code: C089796). ceRNA, competing endogenous RNAs; miRNA, microRNA; lncRNA, long non-coding RNA; RB, retinoblastoma.

Drug-gene interactions and expression levels of CDKN2A and IDH2 in RB

RT-qPCR analysis confirmed that CDKN2A and IDH2 mRNA expression levels were significantly higher in Y79 retinoblastoma cells than in ARPE-19 cells (Fig. 7B). Based on these findings, their potential clinical implications were further explored by constructing a drug-gene interaction network using the CTD database. As shown in Fig. 7C, this analysis identified 111 potential therapeutic agents targeting CDKN2A and 89 targeting IDH2. Notably, several drugs, including bisphenol A (code: C006780), sodium arsenite (code: C017947), docetaxel (code: D000077143) and hexabromocyclododecane (code: C089796), were found to target both genes, suggesting they may serve as candidate compounds for further investigation in RB therapy.

Discussion

RB treatment requires early detection, diagnosis and treatment. However, severe outcomes, such as blindness, proptosis and intracranial metastasis, can occur (25). The present study delved into the intricate molecular landscape of RB, focusing on FR ceRNA networks. Ferroptosis is a form of regulated cell death that is driven by iron-dependent lipid peroxidation. It has gained prominence in cancer research (26). In the context of RB, a set of FRGs that exhibited differential expression was identified, forming a unique FR-DEGs signature.

Malignant tumor characteristics encompass persistent proliferative signals, immune evasion and resistance to programmed cell death (PCD) (27). Among these, PCD resistance is a significant feature. Ferroptosis has been associated with the development of various tumors and drug resistance (28,29). Coordinated control over iron levels, lipid oxidation and antioxidants in tumors can prevent ferroptosis, fostering uncontrolled proliferation and tumor expansion. Abnormalities in FR proteins can cause intracellular iron accumulation, leading to increased iron-associated reactive oxygen species and lipid peroxidation, ultimately disrupting cellular membrane integrity and triggering ferroptosis (30). The RB1 gene mutation is closely associated with the development of RB and liver carcinogenesis. It has been demonstrated that RB1 loss can increase cancer cell susceptibility to ferroptosis inducers by elevating acyl-CoA synthetase long chain family member 4, a key enzyme that promotes lipid peroxidation and triggers ferroptosis (31). p53 serves a bidirectional role in regulating ferroptosis, either through transcriptional or posttranslational mechanisms (32). These findings suggest that intervening in the occurrence of ferroptosis may provide a potential avenue for influencing the development and progression of RB.

GO and KEGG pathway analyses were conducted on the 23 FR-DEGs. KEGG analysis revealed significant enrichment only in the ferroptosis pathway. Apart from iron ion homeostasis, GO analysis revealed that these 23 FR-DEGs are also involved in other biological processes, including epithelial cell apoptosis process. Epithelial cell apoptosis shares similarities with other cell types, but the unique characteristics of epithelial cells equip them with specific determinants for survival (33). Cell-matrix and cell-cell interactions are crucial to prevent epithelial cells from entering apoptosis. In RB tumors, the destruction of these structures may occur alongside the apoptotic process of epithelial cells (34). This enrichment analysis provides valuable insights into the functional implications of DEGs in ferroptosis in RB, enhancing the understanding of the molecular mechanisms involved in these processes.
The importance of the immune system in tumor progression and therapy has been widely recognized. Immune cells interact with malignant tumor cells through a complex network (35). Therefore, the present study aimed to identify immune cell infiltration as a biomarker for diagnosis and prognosis. Analysis revealed a significant upregulation of naive B cells and Tregs, along with a decrease in Tfh cells and resting mast cells in RB tumor tissues. Tumor cells may recruit naive B cells into the microenvironment, potentially transforming them into Breg cells through various mechanisms (36). Tregs have been shown to impede anticancer immune responses, suppressing the beneficial immunosurveillance of tumors and reducing effective anti-tumor immune protection (37). By contrast, Tfh cells are generally associated with a superior prognosis in tumor entities, whereas resting mast cells tended to be enriched in patients with cancer with a low risk of recurrence (38). These findings suggest that immune checkpoint inhibitors may offer a novel possibility for the treatment of RB.

Central to the present findings are the hub genes CAV1, CDKN2A, EPAS1, IDH2, RB1 and SLC2A3, identified through PPI network analysis. These genes not only serve as key players in the FR-DEG signature but also exhibit significant dysregulation in RB. Validation in an independent dataset (GSE208143) confirmed the expression patterns of these hub genes and their AUC values highlight their diagnostic potential as RB biomarkers. The sensitivity and specificity of these hub genes can be further evaluated in larger independent cohorts in the future to better assess their clinical diagnostic utility. It is noteworthy that IDH2 and RB1 exhibited only moderate diagnostic performance as individual biomarkers, suggesting limited standalone clinical utility. However, diagnostic performance is not the only measure of gene significance. IDH2 upregulation was validated by RT-qPCR and its role in ferroptosis resistance supports its potential as a therapeutic target. RB1 remains central to RB pathogenesis despite its moderate AUC. Therefore, these genes may be more valuable for functional studies or multi-gene panels than as standalone diagnostic markers. CDKN2A is a tumor suppressor gene encoding p16 and p14, the deletion of which can lead to melanoma progression and can cause alterations in the way lipids are metabolized and distributed in the cancer cells, thereby triggering ferroptosis in glioblastoma cells (39,40). IDH2 is the most frequently mutated metabolic gene in human cancers, interfering with cellular metabolism and epigenetic regulation to promote cancer development (41). Hsa-let-7b-5p serves several different roles in inhibiting tumor cell proliferation, migration, invasion and progression by targeting hexokinase 2, high mobility group AT-hook 2, IGF1R and KIAA1377 in various tumor types (42). Hsa-let-7g-5p is a circulating miRNA and may serve as a biomarker for Alzheimer's disease (43). As a tumor-associated miRNA, hsa-miR-124-3p inhibits lung cancer by regulating the ITGB1/PI3K/AKT axis (44). Abnormal LINC00963 expression frequently promotes oncogenic activity by regulating key cellular processes, such as proliferation, migration, invasion, epithelial-mesenchymal transition and apoptosis (45). The lncRNA NEAT1 facilitates glioma progression through stabilization of PGK1 (46). LncRNA XIST participates in the development of tumors and other human diseases, underscoring its role as an important regulator of cell growth and development (47). In the present study, an FR ceRNA network based on the aforementioned mRNAs, miRNAs and lncRNAs was established, providing a novel therapeutic approach for the treatment of RB. It should be noted that the ceRNA network is based entirely on computational predictions. While these predicted interactions offer valuable hypotheses for regulatory mechanisms in RB, they require relevant experimental validation to confirm direct binding and their roles in ferroptosis regulation.

The present study suggests a potential link between RB and ferroptosis, constructed an lncRNA-miRNA-mRNA network associated with ferroptosis and verified the expression of hub genes by RT-qPCR, which was consistent with predicted results. These findings provide a novel perspective for studying the role and mechanism of ferroptosis in RB. However, several limitations should be acknowledged. First, the sample sizes of GSE208143 and GSE97508 gene sets are relatively small, with 33 and 9 samples. second, the lack of clinical and prognostic data precluded clinical association studies or prognostic analyses. Third, while normal human retinal progenitor cells or mature retinal neurons (such as photoreceptors) would be ideal controls, obtaining and culturing primary human retinal neuronal or progenitor cells is technically challenging due to their limited availability and difficulty in maintaining them in vitro (48,49). Therefore, ARPE-19 cells-one of the most commonly used and well-characterized ‘normal’ retinal cell lines in ophthalmic research-were employed as a surrogate control. ARPE-19 cells are readily available, stable in culture and enable reproducible experimental conditions (50,51). Although derived from a different retinal lineage, they represent the best available immortalized cell line from the human retina and have been widely used as controls in numerous published RB studies (52–57). Finally, the present ceRNA network construction employed a stringent filter requiring lncRNAs to bind all 3 hub gene-targeting miRNAs. While this approach minimized false positives and identified core regulatory axes, it may have omitted biologically relevant lncRNAs that interact with only one or two of these miRNAs. Future experimental studies should explore these partial interactions to fully elucidate the regulatory landscape.

In conclusion, the present study unraveled the ferroptotic landscape in RB, shedding light on the molecular intricacies that govern this aggressive eye cancer. The identification of key hub genes, functional insights and immune modulation provide a foundation for future research directions and therapeutic interventions targeting ferroptosis in RB.

Acknowledgements

Not applicable.

Funding

The present study was supported by the National Natural Science Foundation in China (grant no. 81970830).

Availability of data and materials

Publicly available datasets were analyzed in this study, which can be found in the Gene Expression Omnibus (https://www.ncbi.nlm.nih.gov), FerrDb database (http://www.zhounan.org/ferrdb/) and StarBase database (http://StarBase.sysu.edu.cn/). The data generated in the present study may be requested from the corresponding author.

Authors' contributions

ZK contributed to the data collection and analysis, as well as drafting and writing of the manuscript. GL conceived and designed the manuscript, and critically reviewed the manuscript for important intellectual content. Both authors have read and approved the final manuscript. ZK and GL confirm the authenticity of all the raw data.

Ethics approval and consent to participate

Not applicable.

Patient consent for publication

Not applicable.

Competing interests

The authors declare that they have no competing interests.

References

1 

Manukonda R, Narayana RV, Kaliki S, Mishra DK and Vemuganti GK: Emerging therapeutic targets for retinoblastoma. Expert Opin Ther Targets. 26:937–947. 2022. View Article : Google Scholar : PubMed/NCBI

2 

Maçin A, Duman E, Özdemir İ, Öztürk Ş and Tuncer MC: Hesperidin enhances doxorubicin efficacy by modulating apoptosis- and migration-associated processes in human retinoblastoma cells. Biology. 15:3052026. View Article : Google Scholar : PubMed/NCBI

3 

Ancona-Lezama D, Dalvin L and Shields C: Modern treatment of retinoblastoma: A 2020 review. Indian J Ophthalmol. 68:23562020. View Article : Google Scholar : PubMed/NCBI

4 

Zhao J, Feng ZX, Wei M, Liu G, Solarte CE, Li B, Wang YZ, Zhang CY and Gallie BL: Impact of systemic chemotherapy and delayed enucleation on survival of children with advanced intraocular retinoblastoma. Ophthalmol Retina. 4:630–639. 2020. View Article : Google Scholar : PubMed/NCBI

5 

Kumari A, Singh SP, Kumar P, Kondaveeti SB, Garg VK, Kaur R, Buttar HS, Sak K, Yadav K and Yadav V: A comprehensive review of the epidemiology, pathophysiology, risk factors, and treatment strategies for retinoblastoma. Diseases. 13:3072025. View Article : Google Scholar : PubMed/NCBI

6 

Kamihara J, Bourdeaut F, Foulkes WD, Molenaar JJ, Mossé YP, Nakagawara A, Parareda A, Scollon SR, Schneider KW, Skalet AH, et al: Retinoblastoma and neuroblastoma predisposition and surveillance. Clin Cancer Res. 23:e98–e106. 2017. View Article : Google Scholar : PubMed/NCBI

7 

Hosokawa T, Kuntaro D, Takei H, Arakawa Y, Kambe T, Kurihara J, Mochizuki N, Sato Y and Tanami Y: Assessing the usefulness of ultrasonography for the diagnosis and evaluation of Intra-orbital lesions in pediatric patients: A retrospective analysis. J Ultrasound Med. 43:573–585. 2024. View Article : Google Scholar : PubMed/NCBI

8 

Dixon SJ, Lemberg KM, Lamprecht MR, Skouta R, Zaitsev EM, Gleason CE, Patel DN, Bauer AJ, Cantley AM, Yang WS, et al: Ferroptosis: An Iron-dependent form of nonapoptotic cell death. Cell. 149:1060–1072. 2012. View Article : Google Scholar : PubMed/NCBI

9 

Tang D, Chen X, Kang R and Kroemer G: Ferroptosis: Molecular mechanisms and health implications. Cell Res. 31:107–125. 2021. View Article : Google Scholar : PubMed/NCBI

10 

Jiang X, Stockwell BR and Conrad M: Ferroptosis: Mechanisms, biology and role in disease. Nat Rev Mol Cell Biol. 22:266–282. 2021. View Article : Google Scholar : PubMed/NCBI

11 

Abu-Amero KK, Kondkar AA, Almontashiri NAM, Khan AM, Maktabi AMY, Hameed S and AlMesfer S: Genetics of retinoblastoma: An overview and significance of genetic testing in clinical practice. Genes. 16:10312025. View Article : Google Scholar : PubMed/NCBI

12 

Zuo YB, Zhang YF, Zhang R, Tian JW, Lv XB, Li R, Li SP, Cheng MD, Shan J, Zhao Z and Xin H: Ferroptosis in cancer progression: Role of noncoding RNAs. Int J Biol Sci. 18:1829–1843. 2022. View Article : Google Scholar : PubMed/NCBI

13 

Barbi V, De Martino S, Aiello A, Gottardi Zamperla M, Negri S, Cis L, Pecci V, Nanni S, Farsetti A, Martelli F, et al: Non-coding RNAs as novel biomarkers and therapeutic targets in breast cancer. Oncol Rev. 19:16211442025. View Article : Google Scholar : PubMed/NCBI

14 

Zheng X and Zhang C: The regulation of Ferroptosis by noncoding RNAs. Int J Mol Sci. 24:133362023. View Article : Google Scholar : PubMed/NCBI

15 

Wu J, Qian D and Sun X: Long noncoding RNAs as potential biomarkers in retinoblastoma: A systematic review and meta-analysis. Cancer Cell Int. 20:2012020. View Article : Google Scholar : PubMed/NCBI

16 

Barrett T, Wilhite SE, Ledoux P, Evangelista C, Kim IF, Tomashevsky M, Marshall KA, Phillippy KH, Sherman PM, Holko M, et al: NCBI GEO: Archive for functional genomics data sets-update. Nucleic Acids Res. 41:D991–D995. 2012. View Article : Google Scholar : PubMed/NCBI

17 

Ritchie ME, Phipson B, Wu D, Hu Y, Law CW, Shi W and Smyth GK: limma powers differential expression analyses for RNA-sequencing and microarray studies. Nucleic Acids Res. 43:e47. 2015. View Article : Google Scholar : PubMed/NCBI

18 

Yu G, Wang LG, Han Y and He QY: clusterProfiler: An R package for comparing biological themes among gene clusters. OMICS J Integr Biol. 16:284–287. 2012. View Article : Google Scholar

19 

Ito K and Murphy D: Application of ggplot2 to pharmacometric graphics. CPT Pharmacomet Syst Pharmacol. 2:e792013. View Article : Google Scholar : PubMed/NCBI

20 

Chin CH, Chen SH, Wu HH, Ho CW, Ko MT and Lin CY: cytoHubba: Identifying hub objects and sub-networks from complex interactome. BMC Syst Biol. 8 (Suppl 4):S112014. View Article : Google Scholar : PubMed/NCBI

21 

Zeng D, Ye Z, Shen R, Yu G, Wu J, Xiong Y, Zhou R, Qiu WJ, Huang N, Sun L, et al: IOBR: Multi-Omics Immuno-oncology biological research to decode tumor microenvironment and signatures. Front Immunol. 12:6879752021. View Article : Google Scholar : PubMed/NCBI

22 

Ru Y, Kechris KJ, Tabakoff B, Hoffman P, Radcliffe RA, Bowler R, Mahaffey S, Rossi S, Calin GA, Bemis L, et al: The multiMiR R package and database: Integration of microRNA-target interactions along with their disease and drug associations. Nucleic Acids Res. 42:e133. 2014. View Article : Google Scholar : PubMed/NCBI

23 

Livak KJ and Schmittgen TD: Analysis of relative gene expression data using real-time quantitative PCR and the 2(−Delta Delta C(T)) method. Methods. 25:402–408. 2001. View Article : Google Scholar : PubMed/NCBI

24 

Xiang J, Chen H, Lin Z, Chen J and Luo L: Identification and experimental validation of ferroptosis-related gene SLC2A3 is involved in rheumatoid arthritis. Eur J Pharmacol. 943:1755682023. View Article : Google Scholar : PubMed/NCBI

25 

Li H and Jin C: Retinoblastoma: Unveiling molecular pathogenesis and pioneering organoid-driven therapeutic innovations. Stem Cell Res Ther. 17:962026. View Article : Google Scholar : PubMed/NCBI

26 

Fernández-Acosta R, Vintea I, Koeken I, Hassannia B and Vanden Berghe T: Harnessing ferroptosis for precision oncology: Challenges and prospects. BMC Biol. 23:572025. View Article : Google Scholar : PubMed/NCBI

27 

Hanahan D: Hallmarks of cancer: New dimensions. Cancer Discov. 12:31–46. 2022. View Article : Google Scholar : PubMed/NCBI

28 

Zhao L, Zhou X, Xie F and Zhang L, Yan H, Huang J, Zhang C, Zhou FF, Chen J and Zhang L: Ferroptosis in cancer and cancer immunotherapy. Cancer Commun. 42:88–116. 2022. View Article : Google Scholar : PubMed/NCBI

29 

Friedmann Angeli JP, Krysko DV and Conrad M: Ferroptosis at the crossroads of cancer-acquired drug resistance and immune evasion. Nat Rev Cancer. 19:405–414. 2019. View Article : Google Scholar : PubMed/NCBI

30 

Yang L, Wang H, Yang X, Wu Q, An P, Jin X, Liu W, Huang X, Li YZ, Yan S, et al: Auranofin mitigates systemic iron overload and induces ferroptosis via distinct mechanisms. Signal Transduct Target Ther. 5:1382020. View Article : Google Scholar : PubMed/NCBI

31 

Wang ME, Chen J, Lu Y, Bawcom AR, Wu J, Ou J, Asara JM, Armstrong AJ, Wang QB, Li L, et al: RB1-deficient prostate tumor growth and metastasis are vulnerable to ferroptosis induction via the E2F/ACSL4 axis. J Clin Invest. 133:e1666472023. View Article : Google Scholar : PubMed/NCBI

32 

Ji H, Wang W, Li X, Han X, Zhang X, Wang J, Liu C, Huang L and Gao W: p53: A double-edged sword in tumor ferroptosis. Pharmacol Res. 177:1060132022. View Article : Google Scholar : PubMed/NCBI

33 

Metcalfe A and Streuli C: Epithelial apoptosis. Bioessays. 19:711–720. 1997. View Article : Google Scholar : PubMed/NCBI

34 

Frisch SM and Francis H: Disruption of epithelial cell-matrix interactions induces apoptosis. J Cell Biol. 124:619–626. 1994. View Article : Google Scholar : PubMed/NCBI

35 

Zuo S, Wei M, Wang S, Dong J and Wei J: Pan-cancer analysis of immune cell infiltration identifies a prognostic immune-cell characteristic score (ICCS) in lung adenocarcinoma. Front Immunol. 11:12182020. View Article : Google Scholar : PubMed/NCBI

36 

Yang S, Yang Y, Fang Y, Zhou Q, Sun W, Zhang Z, Yuan W and Li Z: Targeting tumour-infiltrating B cells: Mechanisms and advances in cancer therapy. Cell Death Dis. 17:532025. View Article : Google Scholar : PubMed/NCBI

37 

Li C, Jiang P, Wei S, Xu X and Wang J: Regulatory T cells in tumor microenvironment: New mechanisms, potential therapeutic strategies and future prospects. Mol Cancer. 19:1162020. View Article : Google Scholar : PubMed/NCBI

38 

Baumjohann D and Brossart P: T follicular helper cells: Linking cancer immunotherapy and immune-related adverse events. J Immunother Cancer. 9:e0025882021. View Article : Google Scholar : PubMed/NCBI

39 

Kreuger IZM, Slieker RC, Van Groningen T and Van Doorn R: Therapeutic strategies for targeting CDKN2A loss in melanoma. J Invest Dermatol. 143:18–25.e1. 2023. View Article : Google Scholar : PubMed/NCBI

40 

Minami JK, Morrow D, Bayley NA, Fernandez EG, Salinas JJ, Tse C, Zhu H, Su B, Plawat R, Jones A, et al: CDKN2A deletion remodels lipid metabolism to prime glioblastoma for ferroptosis. Cancer Cell. 41:1048–1060.e9. 2023. View Article : Google Scholar : PubMed/NCBI

41 

Vuong HG, Ngo TNM and Dunn IF: Prognostic importance of IDH mutations in chondrosarcoma: An individual patient data meta-analysis. Cancer Med. 10:4415–4423. 2021. View Article : Google Scholar : PubMed/NCBI

42 

Li L, Zhang X, Lin Y, Ren X, Xie T, Lin J, Wu SM and Ye QN: Let-7b-5p inhibits breast cancer cell growth and metastasis via repression of hexokinase 2-mediated aerobic glycolysis. Cell Death Discov. 9:1142023. View Article : Google Scholar : PubMed/NCBI

43 

Poursaei E, Abolghasemi M, Bornehdeli S, Shanehbandi D, Asadi M, Sadeghzadeh M, Rahmanpour D and Sadeh RN: Evaluation of hsa-let-7d-5p, hsa-let-7g-5p and hsa-miR-15b-5p plasma levels in patients with Alzheimer's disease. Psychiatr Genet. 32:25–29. 2022. View Article : Google Scholar : PubMed/NCBI

44 

Han R, Wang S, Zhou Z, Huang D, Hou J, Tian M, Ge R and Ma Y: MicroRNA-124-3p suppresses lung cancer by targeting ITGB1/PI3K/p-AKT signal transduction pathway. Exp Cell Res. 454:1148522026. View Article : Google Scholar : PubMed/NCBI

45 

Xie Z, Zhong C, Shen J, Jia Y and Duan S: LINC00963: A potential cancer diagnostic and therapeutic target. Biomed Pharmacother. 150:1130192022. View Article : Google Scholar : PubMed/NCBI

46 

Liang J, Liu C, Xu D, Xie K and Li A: LncRNA NEAT1 facilitates glioma progression via stabilizing PGK1. J Transl Med. 20:802022. View Article : Google Scholar : PubMed/NCBI

47 

Wang W, Min L, Qiu X, Wu X, Liu C, Ma J, Zhang DY and Zhu LY: Biological Function of Long Non-coding RNA (LncRNA) Xist. Front Cell Dev Biol. 9:6456472021. View Article : Google Scholar : PubMed/NCBI

48 

Coco-Martin RM, Pastor-Idoate S and Pastor JC: Cell replacement therapy for retinal and optic nerve diseases: Cell sources, clinical trials and challenges. Pharmaceutics. 13:8652021. View Article : Google Scholar : PubMed/NCBI

49 

Zhang D, Shen B, Zhang Y, Ni N, Wang Y, Fan X, Sun H and Gu P: Betacellulin regulates the proliferation and differentiation of retinal progenitor cells in vitro. J Cell Mol Med. 22:330–345. 2018. View Article : Google Scholar : PubMed/NCBI

50 

Dunn KC, Aotaki-Keen AE, Putkey FR and Hjelmeland LM: ARPE-19, A human retinal pigment epithelial cell line with differentiated properties. Exp Eye Res. 62:155–170. 1996. View Article : Google Scholar : PubMed/NCBI

51 

Hellinen L, Hagström M, Knuutila H, Ruponen M, Urtti A and Reinisalo M: Characterization of artificially re-pigmented ARPE-19 retinal pigment epithelial cell model. Sci Rep. 9:137612019. View Article : Google Scholar : PubMed/NCBI

52 

Jiang A, Wu W, Xu C, Mao L, Ao S, Guo H, Sun X, Tao J, Sang Y and Huang G: SP2509, a Selective Inhibitor of LSD1, suppresses retinoblastoma growth by downregulating β-catenin signaling. Investig Opthalmology Vis Sci. 63:202022. View Article : Google Scholar

53 

Fu K, Zhang K and Zhang X: LncRNA HOTAIR facilitates proliferation and represses apoptosis of retinoblastoma cells through the miR-20b-5p/RRM2/PI3K/AKT axis. Orphanet J Rare Dis. 17:1192022. View Article : Google Scholar : PubMed/NCBI

54 

Oshikawa M, Tsutsui C, Ikegami T, Fuchida Y, Matsubara M, Toyama S, Usami R, Obtoko K and Kato S: Full-length transcriptome analysis of human retina-derived cell lines ARPE-19 and Y79 using the Vector-capping method. Invest Ophthalmol Vis Sci. 52:6662–6670. 2011. View Article : Google Scholar : PubMed/NCBI

55 

Bai S, Tian B, Li A, Yao Q, Zhang G and Li F: MicroRNA-125b promotes tumor growth and suppresses apoptosis by targeting DRAM2 in retinoblastoma. Eye (Lond). 30:1630–1638. 2016. View Article : Google Scholar : PubMed/NCBI

56 

Sun QX, Wang RR, Liu N and Liu C: Dysregulation of miR-204-3p driven by the viability and motility of retinoblastoma via Wnt/β-catenin pathway in vitro and in vivo. Pathol Oncol Res. 26:1549–1558. 2020. View Article : Google Scholar : PubMed/NCBI

57 

Zhang H, Qiu X, Song Z, Lan L, Ren X and Ye B: CircCUL2 suppresses retinoblastoma cells by regulating miR-214-5p/E2F2 axis. Anticancer Drugs. 33:e218–e227. 2022. View Article : Google Scholar : PubMed/NCBI

Related Articles

  • Abstract
  • View
  • Download
  • Twitter
Copy and paste a formatted citation
Spandidos Publications style
Kang Z and Liu G: Exploring multiple biomarkers and constructing ferroptosis‑associated competing endogenous RNA networks as dual targets in retinoblastoma. Oncol Lett 31: 226, 2026.
APA
Kang, Z., & Liu, G. (2026). Exploring multiple biomarkers and constructing ferroptosis‑associated competing endogenous RNA networks as dual targets in retinoblastoma. Oncology Letters, 31, 226. https://doi.org/10.3892/ol.2026.15582
MLA
Kang, Z., Liu, G."Exploring multiple biomarkers and constructing ferroptosis‑associated competing endogenous RNA networks as dual targets in retinoblastoma". Oncology Letters 31.6 (2026): 226.
Chicago
Kang, Z., Liu, G."Exploring multiple biomarkers and constructing ferroptosis‑associated competing endogenous RNA networks as dual targets in retinoblastoma". Oncology Letters 31, no. 6 (2026): 226. https://doi.org/10.3892/ol.2026.15582
Copy and paste a formatted citation
x
Spandidos Publications style
Kang Z and Liu G: Exploring multiple biomarkers and constructing ferroptosis‑associated competing endogenous RNA networks as dual targets in retinoblastoma. Oncol Lett 31: 226, 2026.
APA
Kang, Z., & Liu, G. (2026). Exploring multiple biomarkers and constructing ferroptosis‑associated competing endogenous RNA networks as dual targets in retinoblastoma. Oncology Letters, 31, 226. https://doi.org/10.3892/ol.2026.15582
MLA
Kang, Z., Liu, G."Exploring multiple biomarkers and constructing ferroptosis‑associated competing endogenous RNA networks as dual targets in retinoblastoma". Oncology Letters 31.6 (2026): 226.
Chicago
Kang, Z., Liu, G."Exploring multiple biomarkers and constructing ferroptosis‑associated competing endogenous RNA networks as dual targets in retinoblastoma". Oncology Letters 31, no. 6 (2026): 226. https://doi.org/10.3892/ol.2026.15582
Follow us
  • Twitter
  • LinkedIn
  • Facebook
About
  • Spandidos Publications
  • Careers
  • Cookie Policy
  • Privacy Policy
How can we help?
  • Help
  • Live Chat
  • Contact
  • Email to our Support Team