International Journal of Molecular Medicine is an international journal devoted to molecular mechanisms of human disease.
International Journal of Oncology is an international journal devoted to oncology research and cancer treatment.
Covers molecular medicine topics such as pharmacology, pathology, genetics, neuroscience, infectious diseases, molecular cardiology, and molecular surgery.
Oncology Reports is an international journal devoted to fundamental and applied research in Oncology.
Experimental and Therapeutic Medicine is an international journal devoted to laboratory and clinical medicine.
Oncology Letters is an international journal devoted to Experimental and Clinical Oncology.
Explores a wide range of biological and medical fields, including pharmacology, genetics, microbiology, neuroscience, and molecular cardiology.
International journal addressing all aspects of oncology research, from tumorigenesis and oncogenes to chemotherapy and metastasis.
Multidisciplinary open-access journal spanning biochemistry, genetics, neuroscience, environmental health, and synthetic biology.
Open-access journal combining biochemistry, pharmacology, immunology, and genetics to advance health through functional nutrition.
Publishes open-access research on using epigenetics to advance understanding and treatment of human disease.
An International Open Access Journal Devoted to General Medicine.
Growing tumors often develop areas of hypoxia due to an insufficient supply of oxygen as a consequence of irregular and functionally defective vasculature. Hypoxia then creates selective pressure resulting in the expansion of adaptable cells with a more aggressive phenotype and increased metastatic potential. The primary molecular response to low oxygen is stabilization and activation of an α subunit of hypoxia-inducible factor (HIF), a key transactivator of genes involved in the adaptation to hypoxia, including genes participating in growth arrest, apoptosis, anaerobic glycolysis, angiogenesis, acidosis, cell adhesion and cell proliferation (1). Carbonic anhydrase IX (CA IX) is one of the most prominent hypoxia-inducible HIF-target molecules (2–4). It belongs to the family of carbonic anhydrases, which are zinc-binding enzymes that catalyze the reversible conversion of carbon dioxide to bicarbonate and protons in a reaction that involves facilitated hydration of CO2 to H2CO3 followed by spontaneous dissociation of H2CO3 to bicarbonate and protons (2). Via this catalytic activity, carbonic anhydrases significantly contribute to the modulation of ion transport and maintenance of an acid-base balance in cells and tissues of virtually all living organisms. The CA IX isoform is a highly active transmembrane glycoprotein, which differs from other carbonic anhydrases by a predominant association with various types of tumors, including carcinomas of the cervix uteri, kidney, lung, colon, breast, brain and ovary (5).
A high catalytic performance predisposes CA IX to function in ion transport and pH control, and tumor cells efficiently utilize this ability of CA IX to resist a hostile microenvironment. Indeed, CA IX helps to maintain intracellular pH of cancer cells within the physiological range, while simultaneously contributing to the acidification of the extracellular space (6,7). This has important implications for cancer progression since a neutral intracellular pH is vital for cell proliferation and survival, whereas microenvironmental acidosis contributes to an aggressive tumor phenotype by promoting invasion and metastasis (8). In addition, CA IX decreases E-cadherin-mediated cell-cell adhesion through the competitive binding to β-catenin (9), and increases cell migration via physical interaction and functional cooperation with bicarbonate transporters in lamellipodia of moving cells (10). This further supports the pro-metastatic propensity of tumor cells.
To better understand the role of CA IX in tumor cells and disclose the underlying molecular mechanisms, we developed a CA9 mRNA-targeting shRNA inducible system and studied changes in the gene expression profile connected with CA IX protein deficiency in the HT-1080 tumor cell line. Using this approach, we identified a number of potential CA IX downstream targets belonging to several cancer-related pathways. Among them, the focal adhesion pathway was one of the most prominent, and thus, we focused on CA IX involvement in focal adhesion-associated phenomena.
HT-1080, HEK 293T and HeLa cells were cultivated in DMEM with 10% FCS (Lonza BioWhittaker) at 37°C in humidified air with 5% CO2. Hypoxic experiments were performed in an anaerobic workstation (Ruskinn Technologies) in a 2% O2, 2% H2, 5% CO2, 91% N2 atmosphere at 37°C. The conditional shRNA system in HT-1080 cells was activated with 0.5 μg/ml doxycycline (Clontech, Mountain View, CA, USA) in cultivation medium.
Anti-CA IX mouse monoclonal antibody M75 was characterized elsewhere (3). Additional antibodies were as follows: goat polyclonal anti-actin antibody (Santa Cruz Biotechnology, Santa Cruz, CA, USA), mouse monoclonal anti-HIF-1α antibody (BD Transduction Laboratories), anti-mouse peroxidase-conjugated antibody (Sigma-Aldrich, St. Louis, MO, USA) and anti-goat peroxidase-conjugated antibody (Dako, Carpinteria, CA, USA).
CA9-specific shRNA oligonucleotides were first cloned into the pSUPER plasmid, which was then digested with ClaI and EcoRI. The resulting 300-bp fragment was excised, gel-purified and ligated into the EcoRI/ClaI-digested pLVTHM lentiviral vector to replace the pLVTHM H1 promoter with the H1 promoter and shRNA from pSUPER-shCA9. Recombinant pLVTHM-shCA9 was digested with FspI and MscI, and the 2.5-kb fragment was excised, purified and ligated into the inducible pLVET-tTR-KRAB lentiviral vector digested with FspI and MscI. Plasmids pSPAX2 and pMD2G encoded packaging and envelope genes, respectively. A control plasmid bearing nonsense scramble shRNA (Scr) was constructed using the same method. All plasmids were obtained from the plasmid repository Addgene.com.
Lentiviral particles were produced in HEK 293T cells by co-transfection of the packaging plasmid (2.9 μg), the virus envelope encoding plasmid (1.2 μg), and the vector carrying both CA9-shRNA (pLVET-shCA9, 4 μg) and the GFP transduction marker, using the GenePorterII transfection kit (Genlantis). Supernatant from the transfected cells was collected, filtered through a 0.22-μm filter and either used directly for transduction or stored in aliquots at −80°C.
The virus was titrated by transducing HeLa cells with aliquots of viral stock in cultivation medium mixed with Polybrene (5 μg/ml). The transduced cells were incubated for 3 days in the presence of doxycycline and analyzed on the EasyCyte 6HT flow cytometer (Millipore) for expression of the GFP transduction marker. The titer was calculated from the number of plated cells multiplied by the proportion of transduced cells and divided by the volume of added viral stock.
The HT-1080 cells were mixed with the lentivirus particles at MOI of 10 and plated into 96-well plates. On the next day, the medium with doxycycline was replaced. Two days later, the cells were examined for GFP expression and then seeded at a density of 500 cells per 100-mm dish to form colonies in the presence of doxycycline. The colonies expressing GFP were picked up, expanded and used for further study.
Total RNA was extracted using a GeneJET RNA Purification kit (Fermentas) and transcribed to cDNA using a High Capacity cDNA Reverse Transcription kit (Applied Biosystems). Quantitative PCR was performed with Power SYBR® Green PCR Master Mix on a StepOne Real-Time PCR system (Applied Biosystems). Real-time PCR was performed using the following primers: MMP9 S, atcttccaa ggccaatcctact and A, ctatccagctcaccggtctc; MMP3 S, gtttgttaggagaaaggacagtgg and A, tatgagcagcaacgagaaataa; Col4A1 S, ggacaaaagggtgatactgga and A, gccattgcatcctggaatac; Col4A2 S, agggtgaaaagggtgacgta and A, tgcctcttattcctggttcc; Itg β3 S, acagtctgtgatgaaaagattgg and A, cagccccaaagagggataat β-actin S, ccaaccgcgagaagatgacc and A, gatcttcatgaggtagtcagt.
The cells were grown for 3 days in medium containing doxycycline to induce CA9 silencing. On the fourth day, the cells were moved into hypoxia for 24/48 h to induce expression of the CA IX protein. After incubation in hypoxia samples were lysed. Samples consisting of 100 μg total proteins were separated in 10% SDS-PAGE and immunoblotting was performed as described elsewhere (11).
Cells grown on glass coverslips with or without collagen coating were fixed in 4% paraformaldehyde and permeabilized with 0.1% Triton X-100. Immunofluorescence staining and confocal microscopy were carried out as previously described (10).
Affymetrix GeneChip Human Gene 1.0 ST (Affymetrix) was used for the microarray analysis following the standard protocol (starting with 100 ng of total RNA). The analysis was performed in three replicates. The raw data were analyzed with Partek Genomics Suite (Partek Inc.). All hybridizations passed quality control. The data were background-corrected by the GC Robust Multi-Array Average (GC-RMA) algorithm, variance-stabilized by logarithmic transformation and normalized with the probeset level quantile method. One-way analysis of variance (ANOVA) was performed to identify genes varying significantly across two compared groups. Signaling Pathway Impact Analysis (SPIA) was performed using SPIA package of the Bioconductor within the R environment (http://www.r-project.org).
Following treatment with doxycycline and exposure to hypoxia, HT-1080 cells were seeded on collagen-coated coverslips and left to attach for 15 and 30 min, respectively. The cells were then fixed with 2% paraformaldehyde in PBS for 10 min at room temperature (RT), washed with PBS, stained with 0.5% Coomassie blue for 5 min at RT and washed 3 times with PBS. Images of the fixed cells were analyzed using ImageJ software (http://rsb.info.nih.gov/ij/). At least 500 cells were analyzed for each sample, and cell-spreading areas of CA9-silenced HT-1080 cells and relevant control samples were calculated and compared using the t-test.
For the wound healing assay, HT-1080 cells were pre-cultivated in hypoxia for 24 h with or without doxycycline. On the following day, the confluent monolayer was wounded with a sterile micropipette tip. The wound healing assay was performed in DMEM with 1% FCS containing 20 ng/ml HGF in normoxic conditions, without the presence of doxycycline. The cells were photographed at 20 positions for each sample immediately after wound initiation and after 8 h using an inverted Zeiss microscope (Axiovert 40 CFL), 10× objective. Wound healing was quantified using ImageJ software (mean ± standard deviation) and results were compared by the t-test (**P<0.01).
Matrigel invasion was performed using BD Falcon HTS FluoroBlok 8.0-μm colored PET membrane inserts for 24-well plates (BD Biosciences) using HT-1080 cells labeled with a lipophilic fluorescent dye DiO (Invitrogen) as previously described (10).
The CA IX protein plays an important role in hypoxic tumor cells as it helps them survive hostile conditions through efficient buffering of intracellular pH coupled with excretion of protons to the extracellular space. To elucidate CA IX-regulated molecular pathways, we investigated the effects of CA IX deficiency in tumor cells using an HT-1080 human fibrosarcoma model. These cells display hypoxia-inducible and density-dependent expression of CA IX (Fig. 1A), similarly as it was shown for many other tumor cell lines (12,13). Conditional shRNA-mediated silencing of CA9 was achieved using a tightly regulated pLVET-tTR-KRAB lentiviral vector, in which shRNA expression from the wild-type H1 promoter is governed by tTR-KRAB protein that epigenetically silences the integrated lentivirus in the absence of doxycycline (14). Several clonal cell lines targeting CA9 were selected according to immunoblotting analysis and were further studied in comparison with the scrambled (Scr) shRNA clones (Fig. 1C). Compared to the control Scr cells, the CA9-silenced cells exposed to hypoxia showed a decreased extracellular acidification capacity (Fig. 1B), suggesting that they lost the pH-regulating function of CA IX and that our shRNA system was functional.
To search for molecular signatures and pathways affected by CA IX protein deficiency, we performed pairwise gene expression profiling of the hypoxic cells bearing nonsense Scr shRNA vs. CA9 shRNA on the HT-1080 cell line background. Microarray experiments were carried out using three independent clones established from each of the CA9 shRNA and Scr shRNA cells. Differential gene expression analysis was performed by filtering the microarray data for genes that showed at least a 2-fold change in gene expression levels in silenced vs. control cells (P<0.05).
By applying such selection criteria, the expression levels of 109 genes were found to be significantly altered. Among them, 62 genes were downregulated and 47 genes were upregulated in the CA9-silenced cells compared to the Scr controls. The list of the 22 most highly differentially expressed genes is shown in Fig. 2A. Presence of CA9 among them confirms efficiency of silencing. Quantitative RT-PCR performed on two members of the matrix metalloproteinase family (MMP3 and MMP9) and collagen type IVα2, which are frequently associated with tumor phenotype, confirmed the microarray results (Fig. 2B). To identify molecular pathways deregulated upon CA9 knockdown, we analyzed the microarray data using the Signaling Pathway Impact Analysis (SPIA) linked to KEGG (15). The analysis revealed inhibition of the pathways designated as small-cell lung cancer, focal adhesion and regulation of actin cytoskeleton in the CA9-silenced cells. In contrast, pathways involved in cell cycle, RNA transport and protein processing in endoplasmic reticulum were found to be activated. SPIA two-way evidence plot based on combining pPERT and pNDE indicated that the small-cell lung cancer, cell cycle and focal adhesion pathways were the most significantly affected (Fig. 2C).
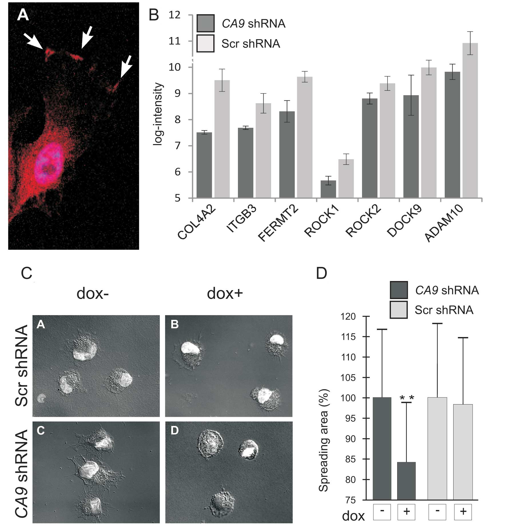
The ability of cells to form focal adhesions (FAs) as components of cell motility and migration represents an important early event in the development of metastasis. CA IX was previously shown to facilitate cell migration through its participation in the pH-regulating machinery driving lamellipodial extensions of moving cells (10). HT-1080 fibrosarcoma cells exhibited similar distribution of CA IX protein as in epithelial/carcinoma cells indicating that it might play an analogous role in the migration of tumor cells derived from fibrosarcoma (Fig. 3A). Importantly, microarray analysis revealed that the loss of CA IX resulted in downregulation of several molecules implicated in the interaction of cells with the extracellular matrix, such as integrin β3, collagen type IV α2 and α1, dedicator of cytokinesis 9 (DOCK9), fermitin family member 2 (FERMT2), Rho-associated, and coiled-coil containing protein kinase 1 (ROCK1) (Fig. 3B). This finding suggests that CA IX affects additional aspects of cell migration, including FA assembly.
Therefore, we decided to further explore this assumption. We showed that CA IX-deficient cells were less capable of spreading on the support independently of collagen coating compared to control cells (Fig. 3C and D). In the wound healing assay, decreased expression of CA IX led to a significant reduction (P<0.01) in the migration rate to 61% in comparison to control cells (Fig. 4A). There was no significant difference in migration of scrambled cells with or without doxycycline, and between Scr and CA9 shRNA cells incubated without doxycycline. To assess the migratory and invasive abilities of the HT-1080 cells upon knockdown of CA9, we performed a Matrigel invasion assay that mimics invasion of cells through a basement membrane. We observed reduced invasion/migration of CA IX-depleted cells (Fig. 4B). This could be related to the diminished level of MMP9, which is essential for invadopodia formation and cleavage of the basement membrane.
Altogether, these experiments confirmed the microarray predictions and further underlined the importance of CA IX in adhesion, migration and invasion of tumor cells under conditions of limited oxygen tension typical of the tumor microenvironment.
Due to its tight transcriptional control by HIF-1α, CA IX is frequently used as a favored hypoxia marker in many types of tumors, where it can serve as a prognostic indicator and predictive factor (5,16). Moreover, accumulating evidence suggests that CA IX plays an active role in tumor physiology principally through its catalytic activity-mediated control of pH and cell adhesion/migration (6,7). This evidence is mostly based on functional studies of various cellular models with CA IX overexpression, mutagenesis or suppression (6,9,10,17–19). To date, only one study has reported the gene profiling of carcinoma cells with forced constitutive overexpression of CA IX. This study showed the involvement of CA IX in aberrant Rho-GTPase signal transduction leading to decreased cell adhesion and augmented cell motility (20).
In the present study, we employed a different approach, using inducible CA9 mRNA silencing in HT-1080 fibrosarcoma cells. Efficiency of silencing was demonstrated by the abrogation of the capacity of CA IX to acidify culture media, in line with the data obtained in a colon adenocarcinoma cell model (17).
Gene expression profiling of hypoxic HT-1080 cells revealed that 109 genes were significantly deregulated as a result of the loss of CA IX. These genes were members of several cancer-related pathways, with the prominent pathway designated as ‘focal adhesion’ that involves components of cell adhesion-migration-invasion machinery which was inhibited in CA IX-depleted cells.
Focal adhesion mediates cell-extracellular matrix interactions, which are essential for migration and invasion of tumor cells of both epithelial and fibroblast origin. It is a complex process that comprises more than 50 proteins from the inner and outer side of the cell membrane (21). Two members of the type IV collagen gene family namely COL4A1 and COL4A2 were among the most downregulated genes within the identified FA pathway. Both are structural constituents of the extracellular matrix (ECM) important for proper ECM assembly. Integrin β3, a receptor for fibronectin, fibrinogen, plasminogen, prothrombin, thrombospondin and vitronectin, was also downregulated in the CA9-silenced HT-1080 cells. One of the FA family members downregulated in our study was FERMT2, which functions in cell shape modulation (22). Regulation of FA is also mediated by intracellular signaling from the Rho family of small GTPases to ROCK-I/ROCK-II kinases (23). Both molecules are responsible for actomyosin contractility, which is important for cellular movement. It is notable that both kinases were downregulated in the CA9-silenced cells. Another signaling molecule negatively affected by CA IX deficiency was DOCK9 also known as Zizimin1 (24). It is a member of the DOCK family of guanine nucleotide exchange factors (25). DOCK9 is an activator of Cdc42 which regulates the actin cytoskeleton, cell migration and several other cellular activities.
Downregulation of the above-mentioned genes was clearly mirrored by significantly reduced adhesion and spreading of CA IX-deficient HT-1080 cells. This resembles formation of aberrant FA in cells expressing the inactive NHE1 transporter (normally responsible for export of protons) as well as in cells lacking an MCT4 lactate transporter (26,27). All of these three proteins are known to support cell migration by ensuring a proper pH gradient across the membranes of lamellipodia (28). It seems plausible that the pH-regulating function is important also for assembly and/or disassembly of FAs, which is a rate-limiting process for efficient cell migration accompanying lamellipodial extension and retraction.
CA IX-deficient cells also exhibited reduced capacity for invasion and migration through Matrigel. This could be due to the fact that several FA-related genes, downregulated in the absence of CA IX, also participate in cell invasion, such as integrin subunits β3 and α6 (29), and matrix metalloproteinase MMP9 (30). In contrast, MMP2 and MMP3 were upregulated in the CA9-silenced cells. It is well known that protonation of MMP3 itself and protonation of fibrinogen as a substrate for MMP2 influence their activity and proteolysis (31–33). Since CA IX contributes to acidic pericellular pH by generation of extracellular protons, its loss may lead to reduced MMP2 and MMP3 activity despite their increased levels. Furthermore, MMP2-mediated collagenolysis depends on MMP2 interaction with β3 integrin (34,35), and thus lower β3 integrin subunit expression can contribute to MMP2 inactivation and reduced invasion of CA IX-deficient cells. An additional molecule downregulated in the CA9-silenced HT-1080 cells potentially affecting their adhesion and invasion was ADAM10, which acts through shedding of many cell surface molecules including the key cell-cell adhesion molecule E-cadherin (36).
Altogether, our study provided the first molecular insight into downstream signal transduction pathways driven by CA IX in tumor cells using an inducible shRNA-based silencing approach. In accordance with independent functional studies, CA IX-emitted signaling was found to be important in several key aspects of cell adhesion, migration and invasion mediated by molecules that are central players in these phenomena. In addition to the known CA IX effects on destabilization of cell-cell contacts and stimulation of epithelial cell motility/migration, we demonstrated here for the first time its direct role in focal adhesion and invasion of tumor fibroblasts. This suggests that CA IX operates at different stages of the metastatic cascade and in various cell types. Notably, both direct and indirect evidence supports the view that CA IX acts at each stage via its catalytic activity-mediated pH regulatory capacity, suggesting that pH regulation is a critical facet of the cancer phenotype. Thus, our observation that CA IX has an impact on the pro-metastatic behavior of tumor cells supports recent efforts to explore its suppression or pharmacologic inhibition for anticancer therapy.
This study was supported by grants no. 2/0194/09 and 2/0130/11 from the Scientific Grant Agency of the Ministry of Education of the Slovak Republic and the Slovak Academy of Sciences, from the Research and Development Support Agency (contracts APVV-0108-10 and DO-7RP-0017-09) and from EU (7FP Collaborative project METOXIA) and from the Research and Development Operational Program funded by ERDF (project PV-INF-PAT, ITMS 26240220032).
|
CA IX |
carbonic anhydrase IX protein |
|
CA9 |
carbonic anhydrase 9 gene or mRNA |
|
dox |
doxycycline |
|
FA |
focal adhesion |
|
GFP |
green fluorescent protein |
|
HIF |
hypoxia-inducible factor |
|
MMP |
matrix metalloproteinase |
|
MOI |
multiplicity of infection |
|
Scr |
scrambled |
|
shRNA |
short hairpin RNA |
|
Harris AL: Hypoxia - a key regulatory factor in tumour growth. Nat Rev Cancer. 2:38–47. 2002. View Article : Google Scholar : PubMed/NCBI | |
|
Pastorekova S, Parkkila S, Pastorek J and Supuran CT: Carbonic anhydrases: current state of the art, therapeutic applications and future prospects. J Enzyme Inhib Med Chem. 19:199–229. 2004.PubMed/NCBI | |
|
Pastorek J, Pastorekova S, Callebaut I, et al: Cloning and characterization of MN, a human tumor-associated protein with a domain homologous to carbonic anhydrase and a putative helix-loop-helix DNA binding segment. Oncogene. 9:2877–2888. 1994. | |
|
Wykoff CC, Beasley NJ, Watson PH, et al: Hypoxia-inducible expression of tumor-associated carbonic anhydrases. Cancer Res. 60:7075–7083. 2000.PubMed/NCBI | |
|
Potter C and Harris AL: Hypoxia inducible carbonic anhydrase IX, marker of tumour hypoxia, survival pathway and therapy target. Cell Cycle. 3:164–167. 2004. View Article : Google Scholar : PubMed/NCBI | |
|
Svastova E, Hulikova A, Rafajova M, et al: Hypoxia activates the capacity of tumor-associated carbonic anhydrase IX to acidify extracellular pH. FEBS Lett. 577:439–445. 2004. View Article : Google Scholar : PubMed/NCBI | |
|
Swietach P, Hulikova A, Vaughan-Jones RD and Harris AL: New insights into the physiological role of carbonic anhydrase IX in tumour pH regulation. Oncogene. 29:6509–6521. 2010. View Article : Google Scholar : PubMed/NCBI | |
|
Raghunand N, Gatenby RA and Gillies RJ: Microenvironmental and cellular consequences of altered blood flow in tumours. Br J Radiol. 76(Spec No 1): S11–S22. 2003. View Article : Google Scholar : PubMed/NCBI | |
|
Svastova E, Zilka N, Zat’ovicova M, et al: Carbonic anhydrase IX reduces E-cadherin-mediated adhesion of MDCK cells via interaction with beta-catenin. Exp Cell Res. 290:332–345. 2003. View Article : Google Scholar : PubMed/NCBI | |
|
Svastova E, Witarski W, Csaderova L, et al: Carbonic anhydrase IX interacts with bicarbonate transporters in lamellipodia and increases cell migration via its catalytic domain. J Biol Chem. 287:3392–3402. 2012. View Article : Google Scholar : PubMed/NCBI | |
|
Takacova M, Holotnakova T, Barathova M, Pastorekova S, Kopacek J and Pastorek J: Src induces expression of carbonic anhydrase IX via hypoxia-inducible factor 1. Oncol Rep. 23:869–874. 2010.PubMed/NCBI | |
|
Ihnatko R, Kubes M, Takacova M, et al: Extracellular acidosis elevates carbonic anhydrase IX in human glioblastoma cells via transcriptional modulation that does not depend on hypoxia. Int J Oncol. 29:1025–1033. 2006. | |
|
Kaluz S, Kaluzova M and Stanbridge EJ: Expression of the hypoxia marker carbonic anhydrase IX is critically dependent on SP1 activity. Identification of a novel type of hypoxia-responsive enhancer. Cancer Res. 63:917–922. 2003.PubMed/NCBI | |
|
Szulc J, Wiznerowicz M, Sauvain MO, Trono D and Aebischer P: A versatile tool for conditional gene expression and knockdown. Nat Methods. 3:109–116. 2006. View Article : Google Scholar : PubMed/NCBI | |
|
Tarca AL, Draghici S, Khatri P, et al: A novel signaling pathway impact analysis. Bioinformatics. 25:75–82. 2009. View Article : Google Scholar : PubMed/NCBI | |
|
Pastorekova S, Ratcliffe PJ and Pastorek J: Molecular mechanisms of carbonic anhydrase IX-mediated pH regulation under hypoxia. BJU Int. 101(Suppl 4): 8–15. 2008. View Article : Google Scholar : PubMed/NCBI | |
|
Chiche J, Ilc K, Laferriere J, et al: Hypoxia-inducible carbonic anhydrase IX and XII promote tumor cell growth by counteracting acidosis through the regulation of the intracellular pH. Cancer Res. 69:358–368. 2009. View Article : Google Scholar : PubMed/NCBI | |
|
Hulikova A, Zatovicova M, Svastova E, et al: Intact intracellular tail is critical for proper functioning of the tumor-associated, hypoxia-regulated carbonic anhydrase IX. FEBS Lett. 583:3563–3568. 2009. View Article : Google Scholar : PubMed/NCBI | |
|
Ditte P, Dequiedt F, Svastova E, et al: Phosphorylation of carbonic anhydrase IX controls its ability to mediate extracellular acidification in hypoxic tumors. Cancer Res. 71:7558–7567. 2011. View Article : Google Scholar : PubMed/NCBI | |
|
Shin HJ, Rho SB, Jung DC, Han IO, Oh ES and Kim JY: Carbonic anhydrase IX (CA9) modulates tumor-associated cell migration and invasion. J Cell Sci. 124:1077–1087. 2011. View Article : Google Scholar : PubMed/NCBI | |
|
Zamir E and Geiger B: Molecular complexity and dynamics of cell-matrix adhesions. J Cell Sci. 114:3583–3590. 2001.PubMed/NCBI | |
|
Tu Y, Wu S, Shi X, Chen K and Wu C: Migfilin and Mig-2 link focal adhesions to filamin and the actin cytoskeleton and function in cell shape modulation. Cell. 113:37–47. 2003. View Article : Google Scholar : PubMed/NCBI | |
|
Sanz-Moreno V, Gadea G, Ahn J, et al: Rac activation and inactivation control plasticity of tumor cell movement. Cell. 135:510–523. 2008. View Article : Google Scholar : PubMed/NCBI | |
|
Meller N, Irani-Tehrani M, Kiosses WB, Del Pozo MA and Schwartz MA: Zizimin1, a novel Cdc42 activator, reveals a new GEF domain for Rho proteins. Nat Cell Biol. 4:639–647. 2002. View Article : Google Scholar : PubMed/NCBI | |
|
Cote JF and Vuori K: Identification of an evolutionarily conserved superfamily of DOCK180-related proteins with guanine nucleotide exchange activity. J Cell Sci. 115:4901–4913. 2002. View Article : Google Scholar : PubMed/NCBI | |
|
Gallagher SM, Castorino JJ and Philp NJ: Interaction of monocarboxylate transporter 4 with beta1-integrin and its role in cell migration. Am J Physiol Cell Physiol. 296:C414–C421. 2009. View Article : Google Scholar : PubMed/NCBI | |
|
Denker SP and Barber DL: Cell migration requires both ion translocation and cytoskeletal anchoring by the Na-H exchanger NHE1. J Cell Biol. 159:1087–1096. 2002. View Article : Google Scholar : PubMed/NCBI | |
|
Stock C and Schwab A: Protons make tumor cells move like clockwork. Pflugers Arch. 458:981–992. 2009. View Article : Google Scholar : PubMed/NCBI | |
|
Jin H and Varner J: Integrins: roles in cancer development and as treatment targets. Br J Cancer. 90:561–565. 2004. View Article : Google Scholar : PubMed/NCBI | |
|
Nagase H, Visse R and Murphy G: Structure and function of matrix metalloproteinases and TIMPs. Cardiovasc Res. 69:562–573. 2006. View Article : Google Scholar : PubMed/NCBI | |
|
Rupp PA, Visconti RP, Czirok A, Cheresh DA and Little CD: Matrix metalloproteinase 2-integrin alpha(v)beta3 binding is required for mesenchymal cell invasive activity but not epithelial locomotion: a computational time-lapse study. Mol Biol Cell. 19:5529–5540. 2008. View Article : Google Scholar : PubMed/NCBI | |
|
Holman CM, Kan CC, Gehring MR and Van Wart HE: Role of His-224 in the anomalous pH dependence of human stromelysin-1. Biochemistry. 38:677–681. 1999. View Article : Google Scholar : PubMed/NCBI | |
|
Monaco S, Gioia M, Rodriguez J, et al: Modulation of the proteolytic activity of matrix metalloproteinase-2 (gelatinase A) on fibrinogen. Biochem J. 402:503–513. 2007. View Article : Google Scholar : PubMed/NCBI | |
|
Brooks PC, Stromblad S, Sanders LC, et al: Localization of matrix metalloproteinase MMP-2 to the surface of invasive cells by interaction with integrin alpha v beta 3. Cell. 85:683–693. 1996. View Article : Google Scholar : PubMed/NCBI | |
|
Hornebeck W, Emonard H, Monboisse JC and Bellon G: Matrix-directed regulation of pericellular proteolysis and tumor progression. Semin Cancer Biol. 12:231–241. 2002. View Article : Google Scholar : PubMed/NCBI | |
|
Maretzky T, Reiss K, Ludwig A, et al: ADAM10 mediates E-cadherin shedding and regulates epithelial cell-cell adhesion, migration, and beta-catenin translocation. Proc Natl Acad Sci USA. 102:9182–9187. 2005. View Article : Google Scholar : PubMed/NCBI |