Spandidos Publications Logo
  • About
    • About Spandidos
    • Aims and Scopes
    • Abstracting and Indexing
    • Editorial Policies
    • Reprints and Permissions
    • Job Opportunities
    • Terms and Conditions
    • Contact
  • Journals
    • All Journals
    • Oncology Letters
      • Oncology Letters
      • Information for Authors
      • Editorial Policies
      • Editorial Board
      • Aims and Scope
      • Abstracting and Indexing
      • Bibliographic Information
      • Archive
    • International Journal of Oncology
      • International Journal of Oncology
      • Information for Authors
      • Editorial Policies
      • Editorial Board
      • Aims and Scope
      • Abstracting and Indexing
      • Bibliographic Information
      • Archive
    • Molecular and Clinical Oncology
      • Molecular and Clinical Oncology
      • Information for Authors
      • Editorial Policies
      • Editorial Board
      • Aims and Scope
      • Abstracting and Indexing
      • Bibliographic Information
      • Archive
    • Experimental and Therapeutic Medicine
      • Experimental and Therapeutic Medicine
      • Information for Authors
      • Editorial Policies
      • Editorial Board
      • Aims and Scope
      • Abstracting and Indexing
      • Bibliographic Information
      • Archive
    • International Journal of Molecular Medicine
      • International Journal of Molecular Medicine
      • Information for Authors
      • Editorial Policies
      • Editorial Board
      • Aims and Scope
      • Abstracting and Indexing
      • Bibliographic Information
      • Archive
    • Biomedical Reports
      • Biomedical Reports
      • Information for Authors
      • Editorial Policies
      • Editorial Board
      • Aims and Scope
      • Abstracting and Indexing
      • Bibliographic Information
      • Archive
    • Oncology Reports
      • Oncology Reports
      • Information for Authors
      • Editorial Policies
      • Editorial Board
      • Aims and Scope
      • Abstracting and Indexing
      • Bibliographic Information
      • Archive
    • Molecular Medicine Reports
      • Molecular Medicine Reports
      • Information for Authors
      • Editorial Policies
      • Editorial Board
      • Aims and Scope
      • Abstracting and Indexing
      • Bibliographic Information
      • Archive
    • World Academy of Sciences Journal
      • World Academy of Sciences Journal
      • Information for Authors
      • Editorial Policies
      • Editorial Board
      • Aims and Scope
      • Abstracting and Indexing
      • Bibliographic Information
      • Archive
    • International Journal of Functional Nutrition
      • International Journal of Functional Nutrition
      • Information for Authors
      • Editorial Policies
      • Editorial Board
      • Aims and Scope
      • Abstracting and Indexing
      • Bibliographic Information
      • Archive
    • International Journal of Epigenetics
      • International Journal of Epigenetics
      • Information for Authors
      • Editorial Policies
      • Editorial Board
      • Aims and Scope
      • Abstracting and Indexing
      • Bibliographic Information
      • Archive
    • Medicine International
      • Medicine International
      • Information for Authors
      • Editorial Policies
      • Editorial Board
      • Aims and Scope
      • Abstracting and Indexing
      • Bibliographic Information
      • Archive
  • Articles
  • Information
    • Information for Authors
    • Information for Reviewers
    • Information for Librarians
    • Information for Advertisers
    • Conferences
  • Language Editing
Spandidos Publications Logo
  • About
    • About Spandidos
    • Aims and Scopes
    • Abstracting and Indexing
    • Editorial Policies
    • Reprints and Permissions
    • Job Opportunities
    • Terms and Conditions
    • Contact
  • Journals
    • All Journals
    • Biomedical Reports
      • Information for Authors
      • Editorial Policies
      • Editorial Board
      • Aims and Scope
      • Abstracting and Indexing
      • Bibliographic Information
      • Archive
    • Experimental and Therapeutic Medicine
      • Information for Authors
      • Editorial Policies
      • Editorial Board
      • Aims and Scope
      • Abstracting and Indexing
      • Bibliographic Information
      • Archive
    • International Journal of Epigenetics
      • Information for Authors
      • Editorial Policies
      • Editorial Board
      • Aims and Scope
      • Abstracting and Indexing
      • Bibliographic Information
      • Archive
    • International Journal of Functional Nutrition
      • Information for Authors
      • Editorial Policies
      • Editorial Board
      • Aims and Scope
      • Abstracting and Indexing
      • Bibliographic Information
      • Archive
    • International Journal of Molecular Medicine
      • Information for Authors
      • Editorial Policies
      • Editorial Board
      • Aims and Scope
      • Abstracting and Indexing
      • Bibliographic Information
      • Archive
    • International Journal of Oncology
      • Information for Authors
      • Editorial Policies
      • Editorial Board
      • Aims and Scope
      • Abstracting and Indexing
      • Bibliographic Information
      • Archive
    • Medicine International
      • Information for Authors
      • Editorial Policies
      • Editorial Board
      • Aims and Scope
      • Abstracting and Indexing
      • Bibliographic Information
      • Archive
    • Molecular and Clinical Oncology
      • Information for Authors
      • Editorial Policies
      • Editorial Board
      • Aims and Scope
      • Abstracting and Indexing
      • Bibliographic Information
      • Archive
    • Molecular Medicine Reports
      • Information for Authors
      • Editorial Policies
      • Editorial Board
      • Aims and Scope
      • Abstracting and Indexing
      • Bibliographic Information
      • Archive
    • Oncology Letters
      • Information for Authors
      • Editorial Policies
      • Editorial Board
      • Aims and Scope
      • Abstracting and Indexing
      • Bibliographic Information
      • Archive
    • Oncology Reports
      • Information for Authors
      • Editorial Policies
      • Editorial Board
      • Aims and Scope
      • Abstracting and Indexing
      • Bibliographic Information
      • Archive
    • World Academy of Sciences Journal
      • Information for Authors
      • Editorial Policies
      • Editorial Board
      • Aims and Scope
      • Abstracting and Indexing
      • Bibliographic Information
      • Archive
  • Articles
  • Information
    • For Authors
    • For Reviewers
    • For Librarians
    • For Advertisers
    • Conferences
  • Language Editing
Login Register Submit
  • This site uses cookies
  • You can change your cookie settings at any time by following the instructions in our Cookie Policy. To find out more, you may read our Privacy Policy.

    I agree
Search articles by DOI, keyword, author or affiliation
Search
Advanced Search
presentation
Oncology Reports
Join Editorial Board Propose a Special Issue
Print ISSN: 1021-335X Online ISSN: 1791-2431
Journal Cover
September 2013 Volume 30 Issue 3

Full Size Image

Sign up for eToc alerts
Recommend to Library

Journals

International Journal of Molecular Medicine

International Journal of Molecular Medicine

International Journal of Molecular Medicine is an international journal devoted to molecular mechanisms of human disease.

International Journal of Oncology

International Journal of Oncology

International Journal of Oncology is an international journal devoted to oncology research and cancer treatment.

Molecular Medicine Reports

Molecular Medicine Reports

Covers molecular medicine topics such as pharmacology, pathology, genetics, neuroscience, infectious diseases, molecular cardiology, and molecular surgery.

Oncology Reports

Oncology Reports

Oncology Reports is an international journal devoted to fundamental and applied research in Oncology.

Experimental and Therapeutic Medicine

Experimental and Therapeutic Medicine

Experimental and Therapeutic Medicine is an international journal devoted to laboratory and clinical medicine.

Oncology Letters

Oncology Letters

Oncology Letters is an international journal devoted to Experimental and Clinical Oncology.

Biomedical Reports

Biomedical Reports

Explores a wide range of biological and medical fields, including pharmacology, genetics, microbiology, neuroscience, and molecular cardiology.

Molecular and Clinical Oncology

Molecular and Clinical Oncology

International journal addressing all aspects of oncology research, from tumorigenesis and oncogenes to chemotherapy and metastasis.

World Academy of Sciences Journal

World Academy of Sciences Journal

Multidisciplinary open-access journal spanning biochemistry, genetics, neuroscience, environmental health, and synthetic biology.

International Journal of Functional Nutrition

International Journal of Functional Nutrition

Open-access journal combining biochemistry, pharmacology, immunology, and genetics to advance health through functional nutrition.

International Journal of Epigenetics

International Journal of Epigenetics

Publishes open-access research on using epigenetics to advance understanding and treatment of human disease.

Medicine International

Medicine International

An International Open Access Journal Devoted to General Medicine.

Journal Cover
September 2013 Volume 30 Issue 3

Full Size Image

Sign up for eToc alerts
Recommend to Library

  • Article
  • Citations
    • Cite This Article
    • Download Citation
    • Create Citation Alert
    • Remove Citation Alert
    • Cited By
  • Similar Articles
    • Related Articles (in Spandidos Publications)
    • Similar Articles (Google Scholar)
    • Similar Articles (PubMed)
  • Download PDF
  • Download XML
  • View XML
Article

EtBr-induced selective degradation of mitochondria occurs via autophagy

  • Authors:
    • Yan Luo
    • Yide Hu
    • Minghui Zhang
    • Yu Xiao
    • Zongchang Song
    • Yu Xu
  • View Affiliations / Copyright

    Affiliations: Department of Oncology, The Second Affiliated Hospital, Third Military Medical University, Chongqing 400037, P.R. China
  • Pages: 1201-1208
    |
    Published online on: July 4, 2013
       https://doi.org/10.3892/or.2013.2590
  • Expand metrics +
Metrics: Total Views: 0 (Spandidos Publications: | PMC Statistics: )
Metrics: Total PDF Downloads: 0 (Spandidos Publications: | PMC Statistics: )
Cited By (CrossRef): 0 citations Loading Articles...

This article is mentioned in:



Abstract

Recent studies have implicated autophagy in numerous cellular responses to stress. During the establishment of human lung cancer cell lines without mitochondrial DNA, a significant depopulation of mitochondria occurred that was accompanied by the loss of the mitochondrial membrane potential. Notably, we observed autophagy in ethidium bromide (EtBr)-induced mitochondrial degradation. In the present study, we confirmed the involvement of autophagy in mitochondrial degradation after exposure to a low concentration of EtBr. Lung cancer cells undergoing mitochondrial autophagy exhibited a slower growth rate in vitro and in vivo. Furthermore, the degradation was mediated by the class III phosphatidylinositol 3-kinase (PI3K)-Beclin-1 complex. These findings indicate that autophagy is responsible for EtBr‑induced mitochondrial degradation via the PI3K‑Beclin-1 signaling pathway.

Introduction

Autophagy is primarily a protective process for the cell (1). Basal levels of autophagy play a critical role in maintaining normal cellular homeostasis by recycling intracellular components (1,2). Currently, the role of autophagy has been extended to human disease and physiology (3). Autophagy was first associated with cancer through the identification and characterization of the Beclin-1 gene, which is thought to be a tumor suppressor (4). Subsequently, several autophagy genes have been determined to play a role in tumorigenesis (3,5). Atg proteins are essential for autophagy (6). The C-terminus of newly synthesized microtubule-associated protein light chain 3 (LC3), a well-known Atg protein, is cleaved to generate LC3-I. Subsequently, 22 amino acids from the C-terminus are removed to produce LC3-II, which is recruited to form autophagosomes and serves as a marker of autophagy (7).

Mitochondria are essential and delicate organelles in eukaryotic cells. They function as chemical factories for key metabolic reactions and energy generation and as a communication site for diverse signaling pathways (8). Mitochondrial damage may result in dysfunctional mitochondrial proteins and mitochondrial DNA (mtDNA), sometimes leading to cell death by promoting the intrinsic apoptotic pathways (9). Therefore, accurate control of mitochondrial quality and quantity is necessary for energy metabolism homeostasis and other essential cellular processes. Multiple lines of evidence indicate that the selective degradation of mitochondria by autophagy controls mitochondrial number and health (10,11). Mitochondrial autophagy (termed mitophagy) plays a vital role in selectively degrading superfluous or severely damaged mitochondria (12,13).

Since mitochondria have their own genome, mitochondrial gene knockout cells are utilized to investigate interactions between nuclear and mitochondrial genomes in mitochondrial disease (14). During the establishment of human lung cancer cell lines lacking mtDNA, a progressive depopulation of mitochondria was observed. In the process, autophagy was determined to be over-activated. In the present study, we demonstrated that ethidium bromide (EtBr)-induced selective degradation of mitochondria occurred via autophagy. This process was regulated by the phosphatidylinositol 3-kinase (PI3K)-Beclin-1 signaling pathway. EtBr-induced mitochondrial autophagy reduced lung cancer cell growth in vitro and in vivo.

Materials and methods

Cell culture

The A549, SPC-A1 and H322 human lung cancer cell lines were obtained from the American Type Culture Collection (ATCC). Cells were cultured in ATCC-recommended medium supplemented with 10% FBS and 100 ng/ml penicillin and streptomycin. The medium was replaced every other day. For nutrient deprivation, cells were incubated in medium without serum or glucose for 18 h. For EtBr treatment, cells were exposed to 250 ng/ml EtBr (Biosharp, Korea) for 7 days. The medium was supplemented with 50 μg/ml uridine and 100 μg/ml pyruvate.

Laser scanning confocal microscopy

Cells were loaded with 200 nM tetramethylrhodamine methyl ester (TMRM, T668) or 200 nM LysoTracker Red (LTR, L7528; both from Invitrogen) for 20 min. In other experiments, cells were co-loaded with 200 nM MitoTracker Green (MTG, M7514; Invitrogen) and 200 nM red-fluorescing LTR for 20 min. After fluorescence loading, cells were washed thrice with fresh phosphate-buffered saline (PBS). Confocal images were captured at 2 μm intervals using a Leica laser scanning confocal microscope with a Plan Apochromat oil immersion objective lens. The images were merged using LAS AF Lite software (Leica, Germany). Image analysis was performed with Image-Pro Plus5.1 software (IPP, USA).

Transmission electron microscopy (TEM)

Cells were fixed in ice-cold electron microscopy-grade glutaraldehyde, rinsed with PBS, post-fixed with 1% OsO4 in 0.1% potassium ferricyanide, dehydrated in a graded series of ethanol and embedded in Epon. Ultrathin sections were cut with a diamond knife, stained with 2% uranyl acetate and Reynold’s lead citrate and examined using a Philips EM420 transmission electron microscope.

GFP-LC3 transfection

Cells were transiently transfected with pEGFP-C1-LC3 (Yingrun Biotechnology, China) using Lipofectamine 2000 (Invitrogen). After 24 h, cells were cultured in nutrient-deprived medium or treated with EtBr. Cells were fixed in 4% formaldehyde for 20 min, washed with PBS, stained with DAPI and observed under a Leica laser scanning confocal microscope.

Western blot analysis

Cells were lysed with SDS lysis buffer (Beyotime, China) containing a protease inhibitor. The protein concentration was measured by the BCA method (Beyotime). An equivalent amount of each denatured protein sample was separated by 12% SDS-PAGE and electrophoretically transferred onto polyvinylidene difluoride membranes. After blocking with 5% non-fat milk for 1 h at room temperature, LC3B (ab48394; Abcam) and Beclin-1 (Epitomics, USA) antibodies were incubated with the membranes at 4°C overnight. The membranes were subsequently washed for 30 min in TBS-Tween 20, incubated with an HRP-conjugated secondary antibody (Beyotime) for 1 h, and observed using chemiluminescence (Beyotime).

Cell proliferation, clonogenic and migration assays

Cells treated with EtBr for 1, 3, 5 or 7 days were trypsinized and counted. For cell proliferation assays, cells were seeded in 96-well plates (0.5×104/well) and incubated overnight. WST-1 (10 μl/well; Beyotime) was added and the cells were incubated at 37°C for 1–2 h. Differences in absorbance were measured using a microplate reader. For clonogenic assays, cells were seeded in 6-well plates (103/well) and then incubated in selective growth medium (supplemented with 50 μg/ml uridine and 100 μg/ml pyruvate) for 10 days. Cells were fixed with methanol for 15 min and stained with 0.1% crystal violet for 10 min. Colonies were visualized and counted using light microscopy.

For cell migration assays, cells (1×104; 100 μl) were seeded in the upper chambers of 24-well Transwell plates (8-μm pore size; Corning, NY, USA), and medium supplemented with 12% FBS (800 μl) was added to the bottom chambers. After 20–22 h, non-migrated cells on the upper side of the filter membrane were gently removed. Cells that had migrated to the lower side of the insert membrane were fixed with methanol for 15 min and stained with 1% crystal violet for 10 min. The migrated cells were counted in five random fields using a microscope.

In vivo analysis of tumor growth

The animal studies were performed in accordance with the guidelines of the Third Military Medical University Animal Care and Use Committee. NOD/SCID mice (5 mice/group) were injected subcutaneously in the left flank with 1×106 EtBr-treated cells suspended in 200 μl PBS. Tumor volume was measured with calipers twice a week for 6 weeks, after which the mice were sacrificed. Tumors were removed and photographed.

Statistical analysis

Data are presented as the mean ± SD and the 95% confidence interval. Independent t-tests were utilized to evaluate the data. Statistical significance was defined as P<0.05.

Results

EtBr inhibits lung cancer cell growth in vitro and in vivo without significantly inducing apoptosis

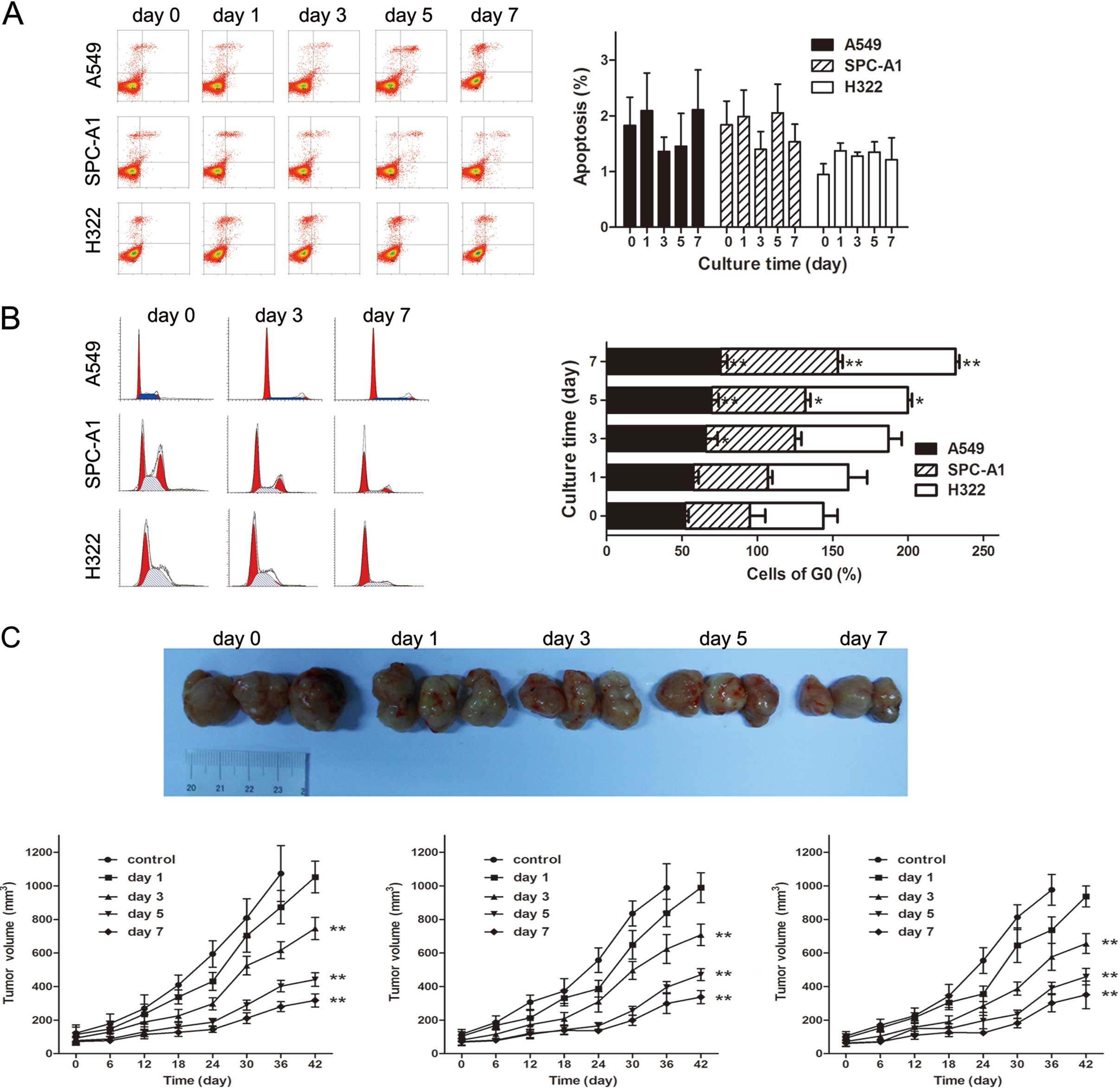
During the process of knocking out mitochondrial genes, the biological behavior of EtBr-treated cells was assessed. In vitro cell proliferation, clonogenic and migration assays demonstrated that EtBr inhibited lung cancer cell growth and migration in a time-dependent manner, but there was no significant increase in apoptotic events in EtBr-treated cells (Fig. 1A). The PI staining results demonstrated that EtBr-treated cells underwent cell cycle arrest (Fig. 1B). In vivo, EtBr-treated cells grew more slowly than untreated control cells in the lung cancer xenograft models (Fig. 1C).

Figure 1

Effects of ethidium bromide (EtBr) on cell growth and apoptosis in lung cancer cells. (A) Flow cytometric analysis was performed to detect early apoptotic events in cells treated with EtBr for 1, 3, 5 or 7 days. (B) Cell cycle distribution of EtBr-treated cells was assessed by flow cytometry using PI staining. Numbers indicate the percentage of cells in the G0 phase. (C) Approximately 106 A549, SPC-A1 and H322 cells treated with EtBr for 1, 3, 5 or 7 days were injected into the left flank of the mice. Tumor sizes were measured twice a week for 6 weeks, and tumor volumes were calculated. Data are presented as the mean ± SD (*P<0.05; **P<0.01).

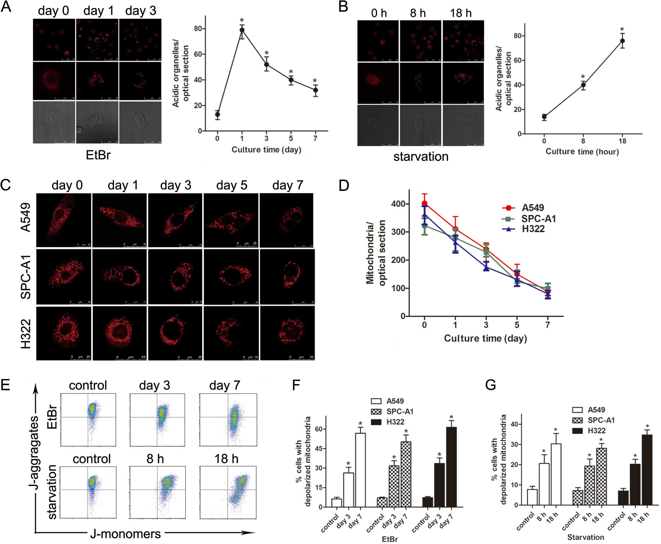
Increased LTR uptake and reduced TMRM fluorescence in EtBr-treated cells

At different time points after exposure to 250 ng/ml EtBr, A549, SPC-A1 and H322 cells were loaded with Lyso-Tracker Red (LTR) to detect acidic organelles. Compared with the control cells, the number of LTR-labeled organelles in EtBr-treated cells significantly increased from 13±2.7 to 78±4.2 per optical section by day 1 but decreased to 52±4.3 by day 3 (n=5 optical sections; P<0.01) (Fig. 2A). The same changes were observed in the nutrient-deprived cells (n=5 optical sections; P<0.01) (Fig. 2B). Subsequently, cells were loaded with TMRM to detect polarized mitochondria. The results indicated that the mitochondrial membrane potential (MMP) decreased in a time-dependent manner (n=5 optical sections; P<0.05) (Fig. 2C and D). The decreased MMP was confirmed by flow cytometry using JC-1 staining (Fig. 2E–G). Alterations in mitochondrial size and shape were identified by TMRM microscopy. The mitochondria, typically homogeneous in size, became large and branched after treatment with EtBr.

Figure 2

Increased acidic organelles and decreased mitochondrial content during ethidium bromide (EtBr) treatment. (A) Cells were incubated with 200 nM LysoTracker Red (LTR) for 20 min; subsequently, confocal fluorescence and corresponding bright field images were captured. The average number of LTR-labeled organelles per optical section is plotted. (B) Cells starved for 8 or 18 h were stained with 200 nM LTR for 20 min. The images were collected and analyzed. (C) Cells treated with EtBr for 1, 3, 5 or 7 days were loaded with tetramethylrhodamine methyl ester (TMRM). Representative images are presented. (D) TMRM-labeled mitochondria were quantified at different time points, and the data are plotted. (E–G) Mitochondrial membrane potential was determined by biparametric flow cytometry after staining with JC-1. Data are presented as the mean ± SD (*P<0.01).

Since a significant depopulation of polarized mitochondria was observed in EtBr-treated cells, the mtDNA content and the mRNA expression of cytochrome c oxidase subunit II (COX II) were measured by quantitative real-time PCR. The results demonstrated that these two markers significantly decreased in a time-dependent manner after EtBr treatment (data not shown).

Mitochondrial degradation by LTR-labeled organelles in cells treated with EtBr

To observe the movement of mitochondria into acidic lysosomal structures in EtBr-treated cells, cells were co-loaded with red-fluorescing LTR and green-fluorescing MTG. As illustrated in Fig. 3, there was little co-localization of LTR- and MTG-positive structures in the control cells. After 1 day of treatment with EtBr, the number of dual-labeled structures per section increased from 3.3±1.5, 4.7±0.6 and 5.7±1.5 to 31±4.6, 51±5.6 and 46.3±6.5 in the A549, SPC-A1 and H322 cells, respectively (n=5 sections; P<0.01) (Fig. 3A). In cells starved for 18 h, a significant increase in co-localization was observed (n=5 sections; P<0.01) (Fig. 3A). Compared with starvation, EtBr treatment more dramatically increased the co-localization of MTG- and LTR-positive structures (Fig. 3B).

Figure 3

Mitochondria entrapped in acidic organelles after starvation and ethidium bromide (EtBr) treatment. (A) A549, SPC-A1 and H322 cells starved for 8 or 18 h or treated with EtBr for 1, 3, 5 or 7 days were co-labeled with LysoTracker Red (LTR) and MitoTracker Green (MTG) and imaged. Time points were selected to represent the process of mitochondrial degradation by acidic organelles. The bottom panels show overlaid images at a higher power. The arrows indicate red-LTR, green-MTG and an orange-yellow superimposition of LTR and MTG. (B) Co-localized structures were quantified and analyzed. The data are presented as the mean ± SD (*P<0.01).

Transmission electron microscopy to identify autophagic ultrastructures

To confirm the mitochondrial degradation via autophagy, TEM was performed. In cells starved for 18 h, the presence of autophagic vacuoles with cytoplasmic content (Fig. 4A, middle, arrows) increased significantly when compared with the control cells (n=30 cells; P<0.01) (Fig. 4A and B). Similarly, more mitochondria encapsulated in double-membrane vesicles (Fig. 4A, bottom, arrows) were observed after EtBr treatment. Consistent with the TMRM fluorescence microscopy results, there was an obvious depopulation of mitochondria from day 1 to day 7. Morphological alterations in the internal structures of the remaining mitochondria were identified. After 7 days of EtBr treatment, the mitochondria exhibited aberrant phenotypes with partial or complete loss of regular crista patterns. In contrast, the untreated control cells possessed typical elongated mitochondria with parallel cristae (Fig. 4C). In addition, a significant increase in cytoplasmic lipid droplets was observed in EtBr-treated cells (Fig. 4D).

Figure 4

Electron microscopy of cells that were starved and treated with ethidium bromide (EtBr). (A) Representative electron microscopic images of autophagic vacuoles with cytoplasmic cargo (black arrows) are presented. (B) The number of autophagic vacuoles per optical section was analyzed (n=30 sections). (C) Compared with the control cells, EtBr-treated cells exhibited an aberrant mitochondrial appearance with partial cristae. The arrows indicate autophagic vacuoles entrapping mitochondria. (D) The number of mitochondria and cytoplasmic lipid droplets in cells treated with EtBr for 1, 3, 5 or 7 days is shown. The data are presented as the mean ± SD (*P<0.01).

Recruitment of LC3-II to autophagosomes during mitochondrial degradation via autophagy

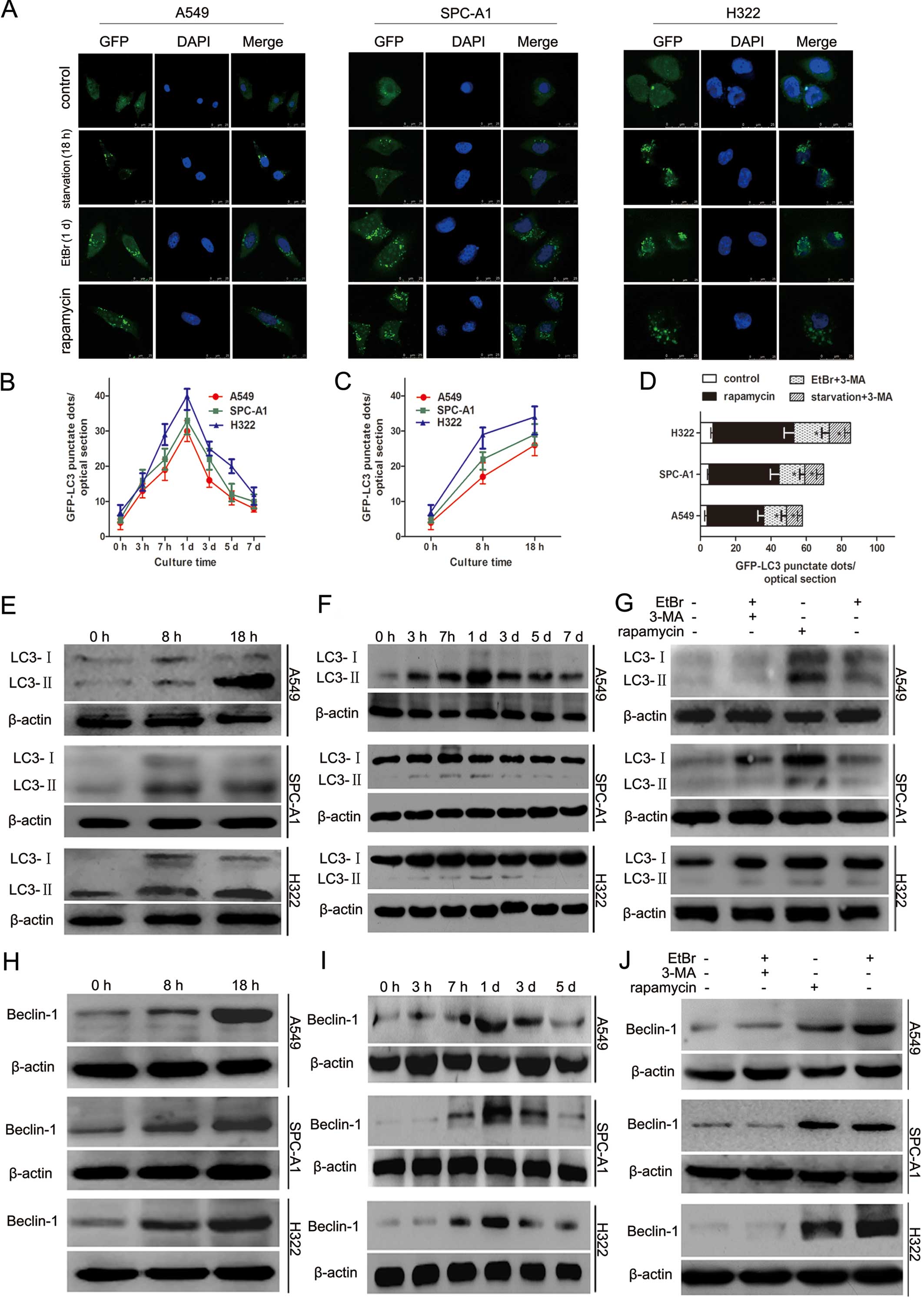
To monitor autophagic activity, the conversion of endogenous LC3-I to LC3-II was assessed. An expression vector encoding pEGFP-C1-LC3 was utilized. In cells treated for 3 h with EtBr, the expression level of GFP-LC3 began to increase. By day 1, the number of GFP-LC3 punctae reached a maximum. After 24 h, the number of green LC3 dots decreased but remained significantly higher than that in the control cells (Fig. 5A and B). Similar patterns of LC3-II conversion were identified by western blot analysis (Fig. 5F). We examined whether 3-MA, an autophagy inhibitor, inhibits EtBr-induced autophagy. The results indicated that EtBr-induced autophagy was inhibited by 3-MA (P<0.05) (Fig. 5D and G). In cells starved for 8 or 18 h, the number of GFP-LC3 dots increased compared with the control cells (Fig. 5A and C). A significant conversion of LC3-I to LC3-II was detected by western blotting (Fig. 5E), and starvation-induced LC3-II conversion was time-dependent. As expected, 3-MA markedly decreased LC3-II recruitment in the starved cells (P<0.05) (Fig. 5D).

Figure 5

Increased GFP-microtubule-associated protein light chain 3 (LC3) punctae and LC3-II conversion in ethidium bromide (EtBr)-treated cells. (A) Cells were transfected with pEGFP-C1-LC3, treated with EtBr for 1 day or cultured in nutrient-deprived medium for 18 h and imaged with a fluorescence microscope. (B and C) GFP-LC3 punctae were quantified and expressed as the number of green fluorescent dots per optical section (n=5 sections). (D) GFP-LC3 punctae were quantified in cells pre-treated with 3-MA. (E) Starvation-induced autophagy in lung cancer cells was revealed by western blot analysis of LC3-II conversion. Cells were cultured in nutrient-deprived medium for 8 or 18 h. (F and G) EtBr treatment led to LC3-II conversion as demonstrated by western blotting. Cells were treated with EtBr for 3, 7 h and 1, 3, 5 or 7 days. (H) Western blot analysis of Beclin-1 in cells starved for 8 or 18 h is illustrated. (I and J) The protein level of Beclin-1 was examined at various time points after EtBr treatment. Rapamycin (0.5 μM) and 3-MA (10 mM) were used to induce and inhibit autophagy, respectively. The data are presented as the mean ± SD (*P<0.05, compared with cells without 3-MA pre-treatment).

The expression level of Beclin-1 was analyzed as it has been reported to be required for the initial formation of autophagosomes during autophagy (15). During culture in nutrient deprivation medium, cancer cells exhibited increased Beclin-1 protein (Fig. 5H). A similar increase in Beclin-1 protein was observed in cells treated with EtBr (Fig. 5I); this increase was inhibited by 3-MA, an autophagy inhibitor (Fig. 5J).

Discussion

Unlike nuclear DNA, mtDNA lacks protection by histones, and mitochondria have a limited capacity for self-repair, making mtDNA more susceptible to damage (16). Typically, a low concentration of EtBr has been used to inhibit mtDNA replication and transcription (17–19). During the establishment of lung cancer cell lines without mtDNA, a progressive depopulation of mitochondria was observed that was accompanied by increased LTR uptake and co-localization of LTR- and MTG-positive structures. Moreover, autophagosomal structures containing mitochondrial remnants were directly observed with an electron microscope. The expression of LC3-II and Beclin-1 significantly increased, but these increases were inhibited by 3-MA, an autophagy inhibitor. Our findings suggest that autophagy was responsible for mitochondrial degradation after EtBr exposure, most likely through the PI3K-Beclin-1 pathway.

TMRM is a cell-permeant, cationic, red-orange fluorophore that localizes to mitochondria in response to a high negative membrane potential (20). In the present study, decreased TMRM red fluorescence was observed by confocal microscopy, suggesting a significant loss of MMP. Electron microscopy provided solid evidence of mitochondrial depopulation. Moreover, the mtDNA copies and mRNA levels of COX were significantly decreased in EtBr-treated cells. Taken together, EtBr treatment led to mitochondrial degradation. Moreover, alterations in mitochondrial ultrastructure were identified. In EtBr-treated cells, the remaining mitochondria became large and branched compared with the spherical, oval or short rod-like shape of the control cells. The cristae inside the mitochondria were less abundant and shorter.

During the loss of mitochondria, we observed a significant increase in acidic organelles. This was verified by an increased uptake of LTR, an acidotrophic fluorescent probe (21). LTR labels all acidic organelles, including lysosomes and late endosomes, not just autophagosomes. However, Rodriguez-Enriquez et al(21) and Kim and Lemasters (22) reported that, in the context of nutrient deprivation-induced autophagy, the increased number of LTR fluorescent dots represented an increase in autophagosomes and autolysosomes. Therefore, we believe that the increased LTR uptake in EtBr-treated cells was due to an increase in autophagosomes and autolysosomes. The movement of MTG-labeled mitochondria into LTR-labeled acidic autolysosomal structures was visualized by confocal microscopy. The autophagosomal structures containing mitochondrial remnants were observed in the cytoplasm by electron microscopy. These findings suggest that mitochondrial degradation in cells treated with EtBr was accomplished via an autophagic pathway. Well-established nutrient deprivation-induced autophagy was employed as a control. As previously reported, mitochondria occupy ~5–6% of the cytoplasmic volume (23,24), thus mitochondria were a major target for autophagic digestion after nutrient deprivation.

LC3-II conversion is usually studied as an indicator of autophagic activity. LC3-tagged GFP has been utilized to monitor autophagy through direct fluorescence microscopy (25). In complete growth medium, lung cancer cells transfected with GFP-LC3 exhibited a diffuse distribution of green fluorescence in the cytosol. In cells treated with EtBr, a marked increase in GFP-LC3 punctae was observed. This characteristic LC3-II conversion was verified by western blot analysis. Similar changes in this autophagic marker were identified in starved cells. Furthermore, GFP-LC3 patches containing TMRM-labeled polarized mitochondria were observed in GFP-LC3 transgenic hepatocytes (22). This convinced us that selective mitochondrial degradation via autophagy was involved in nutrient deprivation-induced autophagy. It has been reported that 3-MA can inhibit class III PI3K and subsequently suppress LC3-II conversion under starvation conditions (26,27), which is important in clarifying the effects of autophagy. Our data demonstrated that 3-MA inhibited the formation of GFP-LC3 punctae as well as the accumulation of LC3-II protein in EtBr-treated cells. Therefore, since increased Beclin-1 expression following EtBr treatment could be inhibited by 3-MA, EtBr-induced mitochondrial autophagy was activated through the class III PI3K pathway.

Currently, the role of autophagy in keeping cells alive or inducing cell death is controversial (28–30). We believe that excessive autophagy breaks the delicate balance between cell survival and cell death. In our study, mitochondrial autophagy was over-activated in lung cancer cells by continuous exposure to EtBr, which resulted in a slower growth rate in vitro and in vivo. As Kulawiec et al(31), Yu et al(32) and Singh (33) reported, mitochondrial damage can result in cell cycle arrest and prevent the initiation of apoptosis. In the present study, EtBr-induced mitochondrial damage may activate the mito-checkpoint to maintain the mitochondrial integrity of lung cancer cells. mtDNA dysfunction was reported to cause chromosomal instability in the nucleus (34,35). Therefore, interference with the normal function of nDNA was thought to explain the decreased tumorigenicity of EtBr-treated lung cancer cells. In the present study, our data demonstrated that excessive mitochondrial degradation via autophagy was, at least in part, responsible for inhibiting the cell growth and proliferation of EtBr-treated lung cancer cells.

In conclusion, we demonstrated that autophagy is responsible for mitochondrial degradation in lung cancer cell lines exposed to a low concentration of EtBr. We also demonstrated that the class III PI3K-Beclin-1 complex is involved in mediating EtBr-induced mitochondrial autophagy. The present data indicate that mitochondrial autophagy can inhibit cell proliferation, migration, and tumorigenesis but cannot induce significant apoptosis or cell death. Our findings provide new insight into the effects of mitochondrial autophagy on lung cancer cells.

Acknowledgements

We would like to thank Jin Peng and Jie He (Central Laboratory, The Second Affiliated Hospital of Third Military Medical University, Chongqing, China) for their tremendous help with laser confocal scanning microscopy and Halei Sheng for her technical assistance with flow cytometry (Central Laboratory, The Second Affiliated Hospital of Third Military Medical University, Chongqing, China).

Abbreviations:

LTR

LysoTracker Red

MTG

MitoTracker Green

TMRM

tetramethylrhodamine methyl ester

TEM

transmission electron microscopy

LC3

microtubule-associated protein light chain 3

mtDNA

mitochondrial DNA

EtBr

ethidium bromide

PI3K

phosphatidylinositol 3-kinase

References

1 

Mizushima N, Levine B, Cuervo AM and Klionsky DJ: Autophagy fights disease through cellular self-digestion. Nature. 451:1069–1075. 2008. View Article : Google Scholar : PubMed/NCBI

2 

Eskelinen EL and Saftig P: Autophagy: a lysosomal degradation pathway with a central role in health and disease. Biochim Biophys Acta. 1793:664–673. 2009. View Article : Google Scholar : PubMed/NCBI

3 

Huang J and Klionsky DJ: Autophagy and human disease. Cell Cycle. 6:1837–1849. 2007. View Article : Google Scholar

4 

Yue Z, Jin S, Yang C, Levine AJ and Heintz N: Beclin 1, an autophagy gene essential for early embryonic development, is a haploinsufficient tumor suppressor. Proc Natl Acad Sci USA. 100:15077–15082. 2003. View Article : Google Scholar : PubMed/NCBI

5 

Jin S: Autophagy, mitochondrial quality control, and oncogenesis. Autophagy. 2:80–84. 2006. View Article : Google Scholar : PubMed/NCBI

6 

Mizushima N, Yoshimori T and Ohsumi Y: The role of Atg proteins in autophagosome formation. Annu Rev Cell Dev Biol. 27:107–132. 2011. View Article : Google Scholar : PubMed/NCBI

7 

Kabeya Y, Mizushima N, Ueno T, Yamamoto A, Kirisako T, Noda T, Kominami E, Ohsumi Y and Yoshimori T: LC3, a mammalian homologue of yeast Apg8p, is localized in autophagosome membrane after processing. EMBO J. 19:5720–5728. 2000. View Article : Google Scholar : PubMed/NCBI

8 

Malhotra JD and Kaufman RJ: ER stress and its functional link to mitochondria: role in cell survival and death. Cold Spring Harb Perspect Biol. 3:a0044242011. View Article : Google Scholar : PubMed/NCBI

9 

Gupta KJ, Igamberdiev AU and Mur LA: NO and ROS homeostasis in mitochondria: a central role for alternative oxidase. New Phytol. 195:1–3. 2012. View Article : Google Scholar : PubMed/NCBI

10 

Lee J, Giordano S and Zhang J: Autophagy, mitochondria and oxidative stress: cross-talk and redox signalling. Biochem J. 441:523–540. 2012. View Article : Google Scholar : PubMed/NCBI

11 

Rambold AS and Lippincott-Schwartz J: Mechanisms of mitochondria and autophagy crosstalk. Cell Cycle. 10:4032–4038. 2011. View Article : Google Scholar : PubMed/NCBI

12 

Bhatia-Kiššová I and Camougrand N: Mitophagy: a process that adapts to the cell physiology. Int J Biochem Cell Biol. 45:30–33. 2013.PubMed/NCBI

13 

Ashrafi G and Schwarz TL: The pathways of mitophagy for quality control and clearance of mitochondria. Cell Death Differ. 20:31–42. 2013. View Article : Google Scholar : PubMed/NCBI

14 

Hashiguchi K and Zhang-Akiyama QM: Establishment of human cell lines lacking mitochondrial DNA. Methods Mol Biol. 554:383–391. 2009. View Article : Google Scholar : PubMed/NCBI

15 

Kang R, Zeh HJ, Lotze MT and Tang D: The Beclin 1 network regulates autophagy and apoptosis. Cell Death Differ. 18:571–580. 2011. View Article : Google Scholar : PubMed/NCBI

16 

Alexeyev MF: Is there more to aging than mitochondrial DNA and reactive oxygen species? FEBS J. 276:5768–5787. 2009. View Article : Google Scholar : PubMed/NCBI

17 

Garcia N, Hernández-Esquivel L, Zazueta C, Martínez-Abundis E, Pavón N and Chávez E: Induction of mitochondrial permeability transition by the DNA-intercalating cationic dye ethidium bromide. J Biochem. 146:887–894. 2009. View Article : Google Scholar : PubMed/NCBI

18 

Armand R, Channon JY, Kintner J, White KA, Miselis KA, Perez RP and Lewis LD: The effects of ethidium bromide induced loss of mitochondrial DNA on mitochondrial phenotype and ultrastructure in a human leukemia T-cell line (MOLT-4 cells). Toxicol Appl Pharmacol. 196:68–79. 2004. View Article : Google Scholar : PubMed/NCBI

19 

von Wurmb-Schwark N, Cavelier L and Cortopassi GA: A low dose of ethidium bromide leads to an increase of total mitochondrial DNA while higher concentrations induce the mtDNA 4997 deletion in a human neuronal cell line. Mutat Res. 596:57–63. 2006.PubMed/NCBI

20 

Chazotte B: Labeling mitochondria with TMRM or TMRE. Cold Spring Harb Protoc. 2011:895–897. 2011.PubMed/NCBI

21 

Rodriguez-Enriquez S, Kim I, Currin RT and Lemasters JJ: Tracker dyes to probe mitochondrial autophagy (mitophagy) in rat hepatocytes. Autophagy. 2:39–46. 2006. View Article : Google Scholar : PubMed/NCBI

22 

Kim I and Lemasters JJ: Mitochondrial degradation by autophagy (mitophagy) in GFP-LC3 transgenic hepatocytes during nutrient deprivation. Am J Physiol Cell Physiol. 300:C308–C317. 2011. View Article : Google Scholar : PubMed/NCBI

23 

Dewey WC and Fuhr MA: Quantification of mitochondria during the cell cycle of Chinese hamster cells. Exp Cell Res. 99:23–30. 1976. View Article : Google Scholar : PubMed/NCBI

24 

Segui-Simarro JM, Coronado MJ and Staehelin LA: The mitochondrial cycle of Arabidopsis shoot apical meristem and leaf primordium meristematic cells is defined by a perinuclear tentaculate/cage-like mitochondrion. Plant Physiol. 148:1380–1393. 2008. View Article : Google Scholar : PubMed/NCBI

25 

Mizushima N, Yoshimori T and Levine B: Methods in mammalian autophagy research. Cell. 140:313–326. 2010. View Article : Google Scholar : PubMed/NCBI

26 

Wu YT, Tan HL, Shui G, Bauvy C, Huang Q, Wenk MR, Ong CN, Codogno P and Shen HM: Dual role of 3-methyladenine in modulation of autophagy via different temporal patterns of inhibition on class I and III phosphoinositide 3-kinase. J Biol Chem. 285:10850–10861. 2010. View Article : Google Scholar : PubMed/NCBI

27 

Petiot A, Ogier-Denis E, Blommaart EF, Meijer AJ and Codogno P: Distinct classes of phosphatidylinositol 3′-kinases are involved in signaling pathways that control macroautophagy in HT-29 cells. J Biol Chem. 275:992–998. 2000.

28 

Chen N and Karantza-Wadsworth V: Role and regulation of autophagy in cancer. Biochim Biophys Acta. 1793:1516–1523. 2009. View Article : Google Scholar : PubMed/NCBI

29 

White E, Karp C, Strohecker AM, Guo Y and Mathew R: Role of autophagy in suppression of inflammation and cancer. Curr Opin Cell Biol. 22:212–217. 2010. View Article : Google Scholar : PubMed/NCBI

30 

Gorski SM, Ries J and Lum JJ: Targeting autophagy: the Achilles’ heel of cancer. Autophagy. 8:1279–1280. 2012.

31 

Kulawiec M, Ayyasamy V and Singh KK: p53 regulates mtDNA copy number and mitocheckpoint pathway. J Carcinog. 8:82009. View Article : Google Scholar : PubMed/NCBI

32 

Yu M, Shi Y, Wei X, Yang Y, Zhou Y, Hao X, Zhang N and Niu R: Depletion of mitochondrial DNA by ethidium bromide treatment inhibits the proliferation and tumorigenesis of T47D human breast cancer cells. Toxicol Lett. 170:83–93. 2007. View Article : Google Scholar : PubMed/NCBI

33 

Singh KK: Mitochondria damage checkpoint, aging, and cancer. Ann NY Acad Sci. 1067:182–190. 2006. View Article : Google Scholar : PubMed/NCBI

34 

Amuthan G, Biswas G, Ananadatheerthavarada HK, Vijayasarathy C, Shephard HM and Avadhani NG: Mitochondrial stress-induced calcium signaling, phenotypic changes and invasive behavior in human lung carcinoma A549 cells. Oncogene. 21:7839–7849. 2002. View Article : Google Scholar : PubMed/NCBI

35 

Chen D, Xue W and Xiang J: The intra-nucleus integration of mitochondrial DNA (mtDNA) in cervical mucosa cells and its relation with c-myc expression. J Exp Clin Cancer Res. 27:362008. View Article : Google Scholar : PubMed/NCBI

Related Articles

  • Abstract
  • View
  • Download
  • Twitter
Copy and paste a formatted citation
Spandidos Publications style
Luo Y, Hu Y, Zhang M, Xiao Y, Song Z and Xu Y: EtBr-induced selective degradation of mitochondria occurs via autophagy. Oncol Rep 30: 1201-1208, 2013.
APA
Luo, Y., Hu, Y., Zhang, M., Xiao, Y., Song, Z., & Xu, Y. (2013). EtBr-induced selective degradation of mitochondria occurs via autophagy. Oncology Reports, 30, 1201-1208. https://doi.org/10.3892/or.2013.2590
MLA
Luo, Y., Hu, Y., Zhang, M., Xiao, Y., Song, Z., Xu, Y."EtBr-induced selective degradation of mitochondria occurs via autophagy". Oncology Reports 30.3 (2013): 1201-1208.
Chicago
Luo, Y., Hu, Y., Zhang, M., Xiao, Y., Song, Z., Xu, Y."EtBr-induced selective degradation of mitochondria occurs via autophagy". Oncology Reports 30, no. 3 (2013): 1201-1208. https://doi.org/10.3892/or.2013.2590
Copy and paste a formatted citation
x
Spandidos Publications style
Luo Y, Hu Y, Zhang M, Xiao Y, Song Z and Xu Y: EtBr-induced selective degradation of mitochondria occurs via autophagy. Oncol Rep 30: 1201-1208, 2013.
APA
Luo, Y., Hu, Y., Zhang, M., Xiao, Y., Song, Z., & Xu, Y. (2013). EtBr-induced selective degradation of mitochondria occurs via autophagy. Oncology Reports, 30, 1201-1208. https://doi.org/10.3892/or.2013.2590
MLA
Luo, Y., Hu, Y., Zhang, M., Xiao, Y., Song, Z., Xu, Y."EtBr-induced selective degradation of mitochondria occurs via autophagy". Oncology Reports 30.3 (2013): 1201-1208.
Chicago
Luo, Y., Hu, Y., Zhang, M., Xiao, Y., Song, Z., Xu, Y."EtBr-induced selective degradation of mitochondria occurs via autophagy". Oncology Reports 30, no. 3 (2013): 1201-1208. https://doi.org/10.3892/or.2013.2590
Follow us
  • Twitter
  • LinkedIn
  • Facebook
About
  • Spandidos Publications
  • Careers
  • Cookie Policy
  • Privacy Policy
How can we help?
  • Help
  • Live Chat
  • Contact
  • Email to our Support Team