Spandidos Publications Logo
  • About
    • About Spandidos
    • Aims and Scopes
    • Abstracting and Indexing
    • Editorial Policies
    • Reprints and Permissions
    • Job Opportunities
    • Terms and Conditions
    • Contact
  • Journals
    • All Journals
    • Oncology Letters
      • Oncology Letters
      • Information for Authors
      • Editorial Policies
      • Editorial Board
      • Aims and Scope
      • Abstracting and Indexing
      • Bibliographic Information
      • Archive
    • International Journal of Oncology
      • International Journal of Oncology
      • Information for Authors
      • Editorial Policies
      • Editorial Board
      • Aims and Scope
      • Abstracting and Indexing
      • Bibliographic Information
      • Archive
    • Molecular and Clinical Oncology
      • Molecular and Clinical Oncology
      • Information for Authors
      • Editorial Policies
      • Editorial Board
      • Aims and Scope
      • Abstracting and Indexing
      • Bibliographic Information
      • Archive
    • Experimental and Therapeutic Medicine
      • Experimental and Therapeutic Medicine
      • Information for Authors
      • Editorial Policies
      • Editorial Board
      • Aims and Scope
      • Abstracting and Indexing
      • Bibliographic Information
      • Archive
    • International Journal of Molecular Medicine
      • International Journal of Molecular Medicine
      • Information for Authors
      • Editorial Policies
      • Editorial Board
      • Aims and Scope
      • Abstracting and Indexing
      • Bibliographic Information
      • Archive
    • Biomedical Reports
      • Biomedical Reports
      • Information for Authors
      • Editorial Policies
      • Editorial Board
      • Aims and Scope
      • Abstracting and Indexing
      • Bibliographic Information
      • Archive
    • Oncology Reports
      • Oncology Reports
      • Information for Authors
      • Editorial Policies
      • Editorial Board
      • Aims and Scope
      • Abstracting and Indexing
      • Bibliographic Information
      • Archive
    • Molecular Medicine Reports
      • Molecular Medicine Reports
      • Information for Authors
      • Editorial Policies
      • Editorial Board
      • Aims and Scope
      • Abstracting and Indexing
      • Bibliographic Information
      • Archive
    • World Academy of Sciences Journal
      • World Academy of Sciences Journal
      • Information for Authors
      • Editorial Policies
      • Editorial Board
      • Aims and Scope
      • Abstracting and Indexing
      • Bibliographic Information
      • Archive
    • International Journal of Functional Nutrition
      • International Journal of Functional Nutrition
      • Information for Authors
      • Editorial Policies
      • Editorial Board
      • Aims and Scope
      • Abstracting and Indexing
      • Bibliographic Information
      • Archive
    • International Journal of Epigenetics
      • International Journal of Epigenetics
      • Information for Authors
      • Editorial Policies
      • Editorial Board
      • Aims and Scope
      • Abstracting and Indexing
      • Bibliographic Information
      • Archive
    • Medicine International
      • Medicine International
      • Information for Authors
      • Editorial Policies
      • Editorial Board
      • Aims and Scope
      • Abstracting and Indexing
      • Bibliographic Information
      • Archive
  • Articles
  • Information
    • Information for Authors
    • Information for Reviewers
    • Information for Librarians
    • Information for Advertisers
    • Conferences
  • Language Editing
Spandidos Publications Logo
  • About
    • About Spandidos
    • Aims and Scopes
    • Abstracting and Indexing
    • Editorial Policies
    • Reprints and Permissions
    • Job Opportunities
    • Terms and Conditions
    • Contact
  • Journals
    • All Journals
    • Biomedical Reports
      • Information for Authors
      • Editorial Policies
      • Editorial Board
      • Aims and Scope
      • Abstracting and Indexing
      • Bibliographic Information
      • Archive
    • Experimental and Therapeutic Medicine
      • Information for Authors
      • Editorial Policies
      • Editorial Board
      • Aims and Scope
      • Abstracting and Indexing
      • Bibliographic Information
      • Archive
    • International Journal of Epigenetics
      • Information for Authors
      • Editorial Policies
      • Editorial Board
      • Aims and Scope
      • Abstracting and Indexing
      • Bibliographic Information
      • Archive
    • International Journal of Functional Nutrition
      • Information for Authors
      • Editorial Policies
      • Editorial Board
      • Aims and Scope
      • Abstracting and Indexing
      • Bibliographic Information
      • Archive
    • International Journal of Molecular Medicine
      • Information for Authors
      • Editorial Policies
      • Editorial Board
      • Aims and Scope
      • Abstracting and Indexing
      • Bibliographic Information
      • Archive
    • International Journal of Oncology
      • Information for Authors
      • Editorial Policies
      • Editorial Board
      • Aims and Scope
      • Abstracting and Indexing
      • Bibliographic Information
      • Archive
    • Medicine International
      • Information for Authors
      • Editorial Policies
      • Editorial Board
      • Aims and Scope
      • Abstracting and Indexing
      • Bibliographic Information
      • Archive
    • Molecular and Clinical Oncology
      • Information for Authors
      • Editorial Policies
      • Editorial Board
      • Aims and Scope
      • Abstracting and Indexing
      • Bibliographic Information
      • Archive
    • Molecular Medicine Reports
      • Information for Authors
      • Editorial Policies
      • Editorial Board
      • Aims and Scope
      • Abstracting and Indexing
      • Bibliographic Information
      • Archive
    • Oncology Letters
      • Information for Authors
      • Editorial Policies
      • Editorial Board
      • Aims and Scope
      • Abstracting and Indexing
      • Bibliographic Information
      • Archive
    • Oncology Reports
      • Information for Authors
      • Editorial Policies
      • Editorial Board
      • Aims and Scope
      • Abstracting and Indexing
      • Bibliographic Information
      • Archive
    • World Academy of Sciences Journal
      • Information for Authors
      • Editorial Policies
      • Editorial Board
      • Aims and Scope
      • Abstracting and Indexing
      • Bibliographic Information
      • Archive
  • Articles
  • Information
    • For Authors
    • For Reviewers
    • For Librarians
    • For Advertisers
    • Conferences
  • Language Editing
Login Register Submit
  • This site uses cookies
  • You can change your cookie settings at any time by following the instructions in our Cookie Policy. To find out more, you may read our Privacy Policy.

    I agree
Search articles by DOI, keyword, author or affiliation
Search
Advanced Search
presentation
Oncology Reports
Join Editorial Board Propose a Special Issue
Print ISSN: 1021-335X Online ISSN: 1791-2431
Journal Cover
September 2013 Volume 30 Issue 3

Full Size Image

Sign up for eToc alerts
Recommend to Library

Journals

International Journal of Molecular Medicine

International Journal of Molecular Medicine

International Journal of Molecular Medicine is an international journal devoted to molecular mechanisms of human disease.

International Journal of Oncology

International Journal of Oncology

International Journal of Oncology is an international journal devoted to oncology research and cancer treatment.

Molecular Medicine Reports

Molecular Medicine Reports

Covers molecular medicine topics such as pharmacology, pathology, genetics, neuroscience, infectious diseases, molecular cardiology, and molecular surgery.

Oncology Reports

Oncology Reports

Oncology Reports is an international journal devoted to fundamental and applied research in Oncology.

Experimental and Therapeutic Medicine

Experimental and Therapeutic Medicine

Experimental and Therapeutic Medicine is an international journal devoted to laboratory and clinical medicine.

Oncology Letters

Oncology Letters

Oncology Letters is an international journal devoted to Experimental and Clinical Oncology.

Biomedical Reports

Biomedical Reports

Explores a wide range of biological and medical fields, including pharmacology, genetics, microbiology, neuroscience, and molecular cardiology.

Molecular and Clinical Oncology

Molecular and Clinical Oncology

International journal addressing all aspects of oncology research, from tumorigenesis and oncogenes to chemotherapy and metastasis.

World Academy of Sciences Journal

World Academy of Sciences Journal

Multidisciplinary open-access journal spanning biochemistry, genetics, neuroscience, environmental health, and synthetic biology.

International Journal of Functional Nutrition

International Journal of Functional Nutrition

Open-access journal combining biochemistry, pharmacology, immunology, and genetics to advance health through functional nutrition.

International Journal of Epigenetics

International Journal of Epigenetics

Publishes open-access research on using epigenetics to advance understanding and treatment of human disease.

Medicine International

Medicine International

An International Open Access Journal Devoted to General Medicine.

Journal Cover
September 2013 Volume 30 Issue 3

Full Size Image

Sign up for eToc alerts
Recommend to Library

  • Article
  • Citations
    • Cite This Article
    • Download Citation
    • Create Citation Alert
    • Remove Citation Alert
    • Cited By
  • Similar Articles
    • Related Articles (in Spandidos Publications)
    • Similar Articles (Google Scholar)
    • Similar Articles (PubMed)
  • Download PDF
  • Download XML
  • View XML
Article

MicroRNA-128 promotes cell-cell adhesion in U87 glioma cells via regulation of EphB2

  • Authors:
    • Lina Lin
    • Xulin Chen
    • Xuelin Peng
    • Jianwen Zhou
    • Hsiang-Fu Kung
    • Marie C. Lin
    • Songshan Jiang
  • View Affiliations / Copyright

    Affiliations: Key Laboratory of Gene Engineering of the Ministry of Education, State Key Laboratory of Biocontrol, School of Life Sciences, Sun Yat-sen University, Guangzhou, P.R. China, School of Biomedical Science and Li Ka Shing Institute of Health Sciences, The Chinese University of Hong Kong, Hong Kong SAR, P.R. China, Brain Tumor Centre, Division of Neurosurgery, Department of Surgery, Faculty of Medicine, The Chinese University of Hong Kong, Shatin, Hong Kong SAR, P.R. China
  • Pages: 1239-1248
    |
    Published online on: July 5, 2013
       https://doi.org/10.3892/or.2013.2596
  • Expand metrics +
Metrics: Total Views: 0 (Spandidos Publications: | PMC Statistics: )
Metrics: Total PDF Downloads: 0 (Spandidos Publications: | PMC Statistics: )
Cited By (CrossRef): 0 citations Loading Articles...

This article is mentioned in:



Abstract

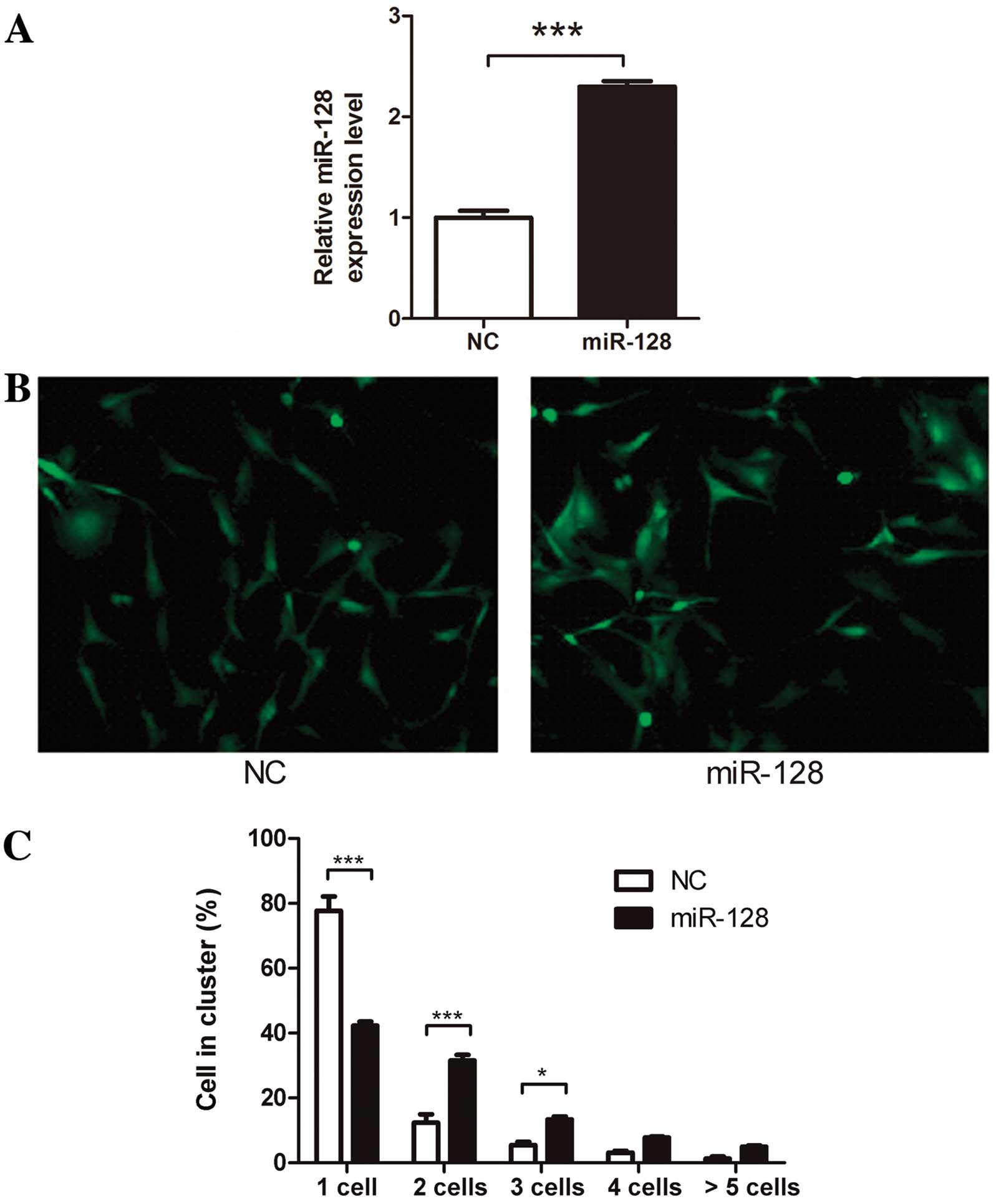
MicroRNAs (miRNAs) are small, non-coding RNAs which regulate gene expression at the post-transcriptional level. Abnormal expression of miRNAs occurs frequently in human tumors. Despite the fact that reduced expression of miR-128 has been observed in glioma tissues and cells, the role of miR-128 in tumors has not been fully characterized. In the present study, cell adhesion assays indicated that overexpression of miR-128 can promote cell-cell adhesion. Target site prediction algorithms indicated that miR-128 binds the 3'-untranslated regions of erythropoietin-producing hepatocellular receptor (Eph)B1 and EphB2 mRNAs. Luciferase reporter assays confirmed that miR-128 binds and regulates EphB1 and EphB2 mRNAs. Overexpression of EphB2 reduced the ability of miR-128 to promote cell-cell adhesion. The wound-healing assay indicated that miR-128 significantly inhibited cell migration via EphB2. This study revealed the novel functions of miR-128 in cell-cell adhesion and cell migration in glioma cells through the regulation of EphB2, and identified EphB1 and EphB2 as novel miR-128 targets.
View Figures

Figure 1

Figure 2

Figure 3

Figure 4

Figure 5

Figure 6

View References

1 

Surawicz TS, Davis F, Freels S, Laws ER Jr and Menck HR: Brain tumor survival: results from the National Cancer Data Base. J Neurooncol. 40:151–160. 1998. View Article : Google Scholar : PubMed/NCBI

2 

Bartel DP: MicroRNAs: genomics, biogenesis, mechanism, and function. Cell. 116:281–297. 2004. View Article : Google Scholar : PubMed/NCBI

3 

Calin GA, Sevignani C, Dumitru CD, et al: Human microRNA genes are frequently located at fragile sites and genomic regions involved in cancers. Proc Natl Acad Sci USA. 101:2999–3004. 2004. View Article : Google Scholar : PubMed/NCBI

4 

Chen CZ: MicroRNAs as oncogenes and tumor suppressors. N Engl J Med. 353:1768–1771. 2005. View Article : Google Scholar : PubMed/NCBI

5 

Croce CM and Calin GA: miRNAs, cancer, and stem cell division. Cell. 122:6–7. 2005. View Article : Google Scholar : PubMed/NCBI

6 

Ciafre SA, Galardi S, Mangiola A, et al: Extensive modulation of a set of microRNAs in primary glioblastoma. Biochem Biophys Res Commun. 334:1351–1358. 2005. View Article : Google Scholar : PubMed/NCBI

7 

Silber J, Lim DA, Petritsch C, et al: miR-124 and miR-137 inhibit proliferation of glioblastoma multiforme cells and induce differentiation of brain tumor stem cells. BMC Med. 6:142008. View Article : Google Scholar : PubMed/NCBI

8 

Monteys AM, Spengler RM, Wan J, et al: Structure and activity of putative intronic miRNA promoters. RNA. 16:495–505. 2010. View Article : Google Scholar : PubMed/NCBI

9 

Lages E, Guttin A, El Atifi M, et al: MicroRNA and target protein patterns reveal physiopathological features of glioma subtypes. PLoS One. 6:e206002011. View Article : Google Scholar

10 

Guidi M, Muinos-Gimeno M, Kagerbauer B, Marti E, Estivill X and Espinosa-Parrilla Y: Overexpression of miR-128 specifically inhibits the truncated isoform of NTRK3 and upregulates BCL2 in SH-SY5Y neuroblastoma cells. BMC Mol Biol. 11:952010. View Article : Google Scholar : PubMed/NCBI

11 

Adlakha YK and Saini N: MicroRNA-128 downregulates Bax and induces apoptosis in human embryonic kidney cells. Cell Mol Life Sci. 68:1415–1428. 2011. View Article : Google Scholar : PubMed/NCBI

12 

Zhang Y, Chao T, Li R, et al: MicroRNA-128 inhibits glioma cells proliferation by targeting transcription factor E2F3a. J Mol Med. 87:43–51. 2009. View Article : Google Scholar : PubMed/NCBI

13 

Godlewski J, Nowicki MO, Bronisz A, et al: Targeting of the Bmi-1 oncogene/stem cell renewal factor by microRNA-128 inhibits glioma proliferation and self-renewal. Cancer Res. 68:9125–9130. 2008. View Article : Google Scholar : PubMed/NCBI

14 

Evangelisti C, Florian MC, Massimi I, et al: MiR-128 up-regulation inhibits Reelin and DCX expression and reduces neuroblastoma cell motility and invasiveness. FASEB J. 23:4276–4287. 2009. View Article : Google Scholar : PubMed/NCBI

15 

Halloran MC and Wolman MA: Repulsion or adhesion: receptors make the call. Curr Opin Cell Biol. 18:533–540. 2006. View Article : Google Scholar : PubMed/NCBI

16 

Nakada M, Niska JA, Miyamori H, et al: The phosphorylation of EphB2 receptor regulates migration and invasion of human glioma cells. Cancer Res. 64:3179–3185. 2004. View Article : Google Scholar : PubMed/NCBI

17 

Nakada M, Niska JA, Tran NL, McDonough WS and Berens ME: EphB2/R-Ras signaling regulates glioma cell adhesion, growth, and invasion. Am J Pathol. 167:565–576. 2005. View Article : Google Scholar : PubMed/NCBI

18 

Shen X, Fang J, Lv X, et al: Heparin impairs angiogenesis through inhibition of microRNA-10b. J Biol Chem. 286:26616–26627. 2011. View Article : Google Scholar : PubMed/NCBI

19 

Smirnova L, Grafe A, Seiler A, Schumacher S, Nitsch R and Wulczyn FG: Regulation of miRNA expression during neural cell specification. Eur J Neurosci. 21:1469–1477. 2005. View Article : Google Scholar : PubMed/NCBI

20 

John B, Enright AJ, Aravin A, Tuschl T, Sander C and Marks DS: Human MicroRNA targets. PLoS Biol. 2:e3632004. View Article : Google Scholar

21 

Kullander K and Klein R: Mechanisms and functions of Eph and ephrin signalling. Nat Rev Mol Cell Biol. 3:475–486. 2002. View Article : Google Scholar : PubMed/NCBI

22 

Himanen JP, Saha N and Nikolov DB: Cell-cell signaling via Eph receptors and ephrins. Curr Opin Cell Biol. 19:534–542. 2007. View Article : Google Scholar : PubMed/NCBI

23 

Flanagan JG and Vanderhaeghen P: The ephrins and Eph receptors in neural development. Annu Rev Neurosci. 21:309–345. 1998. View Article : Google Scholar : PubMed/NCBI

24 

Bartel DP: MicroRNAs: target recognition and regulatory functions. Cell. 136:215–233. 2009. View Article : Google Scholar : PubMed/NCBI

25 

Wu N, Zhao X, Liu M, et al: Role of microRNA-26b in glioma development and its mediated regulation on EphA2. PLoS One. 6:e162642011. View Article : Google Scholar : PubMed/NCBI

26 

Barco R, Hunt LB, Frump AL, et al: The synovial sarcoma SYT-SSX2 oncogene remodels the cytoskeleton through activation of the ephrin pathway. Mol Biol Cell. 18:4003–4012. 2007. View Article : Google Scholar : PubMed/NCBI

27 

Hafner C, Schmitz G, Meyer S, et al: Differential gene expression of Eph receptors and ephrins in benign human tissues and cancers. Clin Chem. 50:490–499. 2004. View Article : Google Scholar : PubMed/NCBI

28 

Kataoka H, Tanaka M, Kanamori M, et al: Expression profile of EFNB1, EFNB2, two ligands of EPHB2 in human gastric cancer. J Cancer Res Clin Oncol. 128:343–348. 2002. View Article : Google Scholar : PubMed/NCBI

29 

Liu W, Ahmad SA, Jung YD, et al: Coexpression of ephrin-Bs and their receptors in colon carcinoma. Cancer. 94:934–939. 2002. View Article : Google Scholar : PubMed/NCBI

30 

Tang XX, Brodeur GM, Campling BG and Ikegaki N: Coexpression of transcripts encoding EPHB receptor protein tyrosine kinases and their ephrin-B ligands in human small cell lung carcinoma. Clin Cancer Res. 5:455–460. 1999.PubMed/NCBI

31 

Wu Q, Suo Z, Risberg B, Karlsson MG, Villman K and Nesland JM: Expression of Ephb2 and Ephb4 in breast carcinoma. Pathol Oncol Res. 10:26–33. 2004. View Article : Google Scholar : PubMed/NCBI

32 

Marston DJ, Dickinson S and Nobes CD: Rac-dependent trans-endocytosis of ephrinBs regulates Eph-ephrin contact repulsion. Nat Cell Biol. 5:879–888. 2003. View Article : Google Scholar : PubMed/NCBI

Related Articles

  • Abstract
  • View
  • Download
  • Twitter
Copy and paste a formatted citation
Spandidos Publications style
Lin L, Chen X, Peng X, Zhou J, Kung H, Lin MC and Jiang S: MicroRNA-128 promotes cell-cell adhesion in U87 glioma cells via regulation of EphB2. Oncol Rep 30: 1239-1248, 2013.
APA
Lin, L., Chen, X., Peng, X., Zhou, J., Kung, H., Lin, M.C., & Jiang, S. (2013). MicroRNA-128 promotes cell-cell adhesion in U87 glioma cells via regulation of EphB2. Oncology Reports, 30, 1239-1248. https://doi.org/10.3892/or.2013.2596
MLA
Lin, L., Chen, X., Peng, X., Zhou, J., Kung, H., Lin, M. C., Jiang, S."MicroRNA-128 promotes cell-cell adhesion in U87 glioma cells via regulation of EphB2". Oncology Reports 30.3 (2013): 1239-1248.
Chicago
Lin, L., Chen, X., Peng, X., Zhou, J., Kung, H., Lin, M. C., Jiang, S."MicroRNA-128 promotes cell-cell adhesion in U87 glioma cells via regulation of EphB2". Oncology Reports 30, no. 3 (2013): 1239-1248. https://doi.org/10.3892/or.2013.2596
Copy and paste a formatted citation
x
Spandidos Publications style
Lin L, Chen X, Peng X, Zhou J, Kung H, Lin MC and Jiang S: MicroRNA-128 promotes cell-cell adhesion in U87 glioma cells via regulation of EphB2. Oncol Rep 30: 1239-1248, 2013.
APA
Lin, L., Chen, X., Peng, X., Zhou, J., Kung, H., Lin, M.C., & Jiang, S. (2013). MicroRNA-128 promotes cell-cell adhesion in U87 glioma cells via regulation of EphB2. Oncology Reports, 30, 1239-1248. https://doi.org/10.3892/or.2013.2596
MLA
Lin, L., Chen, X., Peng, X., Zhou, J., Kung, H., Lin, M. C., Jiang, S."MicroRNA-128 promotes cell-cell adhesion in U87 glioma cells via regulation of EphB2". Oncology Reports 30.3 (2013): 1239-1248.
Chicago
Lin, L., Chen, X., Peng, X., Zhou, J., Kung, H., Lin, M. C., Jiang, S."MicroRNA-128 promotes cell-cell adhesion in U87 glioma cells via regulation of EphB2". Oncology Reports 30, no. 3 (2013): 1239-1248. https://doi.org/10.3892/or.2013.2596
Follow us
  • Twitter
  • LinkedIn
  • Facebook
About
  • Spandidos Publications
  • Careers
  • Cookie Policy
  • Privacy Policy
How can we help?
  • Help
  • Live Chat
  • Contact
  • Email to our Support Team