Spandidos Publications Logo
  • About
    • About Spandidos
    • Aims and Scopes
    • Abstracting and Indexing
    • Editorial Policies
    • Reprints and Permissions
    • Job Opportunities
    • Terms and Conditions
    • Contact
  • Journals
    • All Journals
    • Oncology Letters
      • Oncology Letters
      • Information for Authors
      • Editorial Policies
      • Editorial Board
      • Aims and Scope
      • Abstracting and Indexing
      • Bibliographic Information
      • Archive
    • International Journal of Oncology
      • International Journal of Oncology
      • Information for Authors
      • Editorial Policies
      • Editorial Board
      • Aims and Scope
      • Abstracting and Indexing
      • Bibliographic Information
      • Archive
    • Molecular and Clinical Oncology
      • Molecular and Clinical Oncology
      • Information for Authors
      • Editorial Policies
      • Editorial Board
      • Aims and Scope
      • Abstracting and Indexing
      • Bibliographic Information
      • Archive
    • Experimental and Therapeutic Medicine
      • Experimental and Therapeutic Medicine
      • Information for Authors
      • Editorial Policies
      • Editorial Board
      • Aims and Scope
      • Abstracting and Indexing
      • Bibliographic Information
      • Archive
    • International Journal of Molecular Medicine
      • International Journal of Molecular Medicine
      • Information for Authors
      • Editorial Policies
      • Editorial Board
      • Aims and Scope
      • Abstracting and Indexing
      • Bibliographic Information
      • Archive
    • Biomedical Reports
      • Biomedical Reports
      • Information for Authors
      • Editorial Policies
      • Editorial Board
      • Aims and Scope
      • Abstracting and Indexing
      • Bibliographic Information
      • Archive
    • Oncology Reports
      • Oncology Reports
      • Information for Authors
      • Editorial Policies
      • Editorial Board
      • Aims and Scope
      • Abstracting and Indexing
      • Bibliographic Information
      • Archive
    • Molecular Medicine Reports
      • Molecular Medicine Reports
      • Information for Authors
      • Editorial Policies
      • Editorial Board
      • Aims and Scope
      • Abstracting and Indexing
      • Bibliographic Information
      • Archive
    • World Academy of Sciences Journal
      • World Academy of Sciences Journal
      • Information for Authors
      • Editorial Policies
      • Editorial Board
      • Aims and Scope
      • Abstracting and Indexing
      • Bibliographic Information
      • Archive
    • International Journal of Functional Nutrition
      • International Journal of Functional Nutrition
      • Information for Authors
      • Editorial Policies
      • Editorial Board
      • Aims and Scope
      • Abstracting and Indexing
      • Bibliographic Information
      • Archive
    • International Journal of Epigenetics
      • International Journal of Epigenetics
      • Information for Authors
      • Editorial Policies
      • Editorial Board
      • Aims and Scope
      • Abstracting and Indexing
      • Bibliographic Information
      • Archive
    • Medicine International
      • Medicine International
      • Information for Authors
      • Editorial Policies
      • Editorial Board
      • Aims and Scope
      • Abstracting and Indexing
      • Bibliographic Information
      • Archive
  • Articles
  • Information
    • Information for Authors
    • Information for Reviewers
    • Information for Librarians
    • Information for Advertisers
    • Conferences
  • Language Editing
Spandidos Publications Logo
  • About
    • About Spandidos
    • Aims and Scopes
    • Abstracting and Indexing
    • Editorial Policies
    • Reprints and Permissions
    • Job Opportunities
    • Terms and Conditions
    • Contact
  • Journals
    • All Journals
    • Biomedical Reports
      • Information for Authors
      • Editorial Policies
      • Editorial Board
      • Aims and Scope
      • Abstracting and Indexing
      • Bibliographic Information
      • Archive
    • Experimental and Therapeutic Medicine
      • Information for Authors
      • Editorial Policies
      • Editorial Board
      • Aims and Scope
      • Abstracting and Indexing
      • Bibliographic Information
      • Archive
    • International Journal of Epigenetics
      • Information for Authors
      • Editorial Policies
      • Editorial Board
      • Aims and Scope
      • Abstracting and Indexing
      • Bibliographic Information
      • Archive
    • International Journal of Functional Nutrition
      • Information for Authors
      • Editorial Policies
      • Editorial Board
      • Aims and Scope
      • Abstracting and Indexing
      • Bibliographic Information
      • Archive
    • International Journal of Molecular Medicine
      • Information for Authors
      • Editorial Policies
      • Editorial Board
      • Aims and Scope
      • Abstracting and Indexing
      • Bibliographic Information
      • Archive
    • International Journal of Oncology
      • Information for Authors
      • Editorial Policies
      • Editorial Board
      • Aims and Scope
      • Abstracting and Indexing
      • Bibliographic Information
      • Archive
    • Medicine International
      • Information for Authors
      • Editorial Policies
      • Editorial Board
      • Aims and Scope
      • Abstracting and Indexing
      • Bibliographic Information
      • Archive
    • Molecular and Clinical Oncology
      • Information for Authors
      • Editorial Policies
      • Editorial Board
      • Aims and Scope
      • Abstracting and Indexing
      • Bibliographic Information
      • Archive
    • Molecular Medicine Reports
      • Information for Authors
      • Editorial Policies
      • Editorial Board
      • Aims and Scope
      • Abstracting and Indexing
      • Bibliographic Information
      • Archive
    • Oncology Letters
      • Information for Authors
      • Editorial Policies
      • Editorial Board
      • Aims and Scope
      • Abstracting and Indexing
      • Bibliographic Information
      • Archive
    • Oncology Reports
      • Information for Authors
      • Editorial Policies
      • Editorial Board
      • Aims and Scope
      • Abstracting and Indexing
      • Bibliographic Information
      • Archive
    • World Academy of Sciences Journal
      • Information for Authors
      • Editorial Policies
      • Editorial Board
      • Aims and Scope
      • Abstracting and Indexing
      • Bibliographic Information
      • Archive
  • Articles
  • Information
    • For Authors
    • For Reviewers
    • For Librarians
    • For Advertisers
    • Conferences
  • Language Editing
Login Register Submit
  • This site uses cookies
  • You can change your cookie settings at any time by following the instructions in our Cookie Policy. To find out more, you may read our Privacy Policy.

    I agree
Search articles by DOI, keyword, author or affiliation
Search
Advanced Search
presentation
Oncology Reports
Join Editorial Board Propose a Special Issue
Print ISSN: 1021-335X Online ISSN: 1791-2431
Journal Cover
2014-January Volume 31 Issue 1

Full Size Image

Sign up for eToc alerts
Recommend to Library

Journals

International Journal of Molecular Medicine

International Journal of Molecular Medicine

International Journal of Molecular Medicine is an international journal devoted to molecular mechanisms of human disease.

International Journal of Oncology

International Journal of Oncology

International Journal of Oncology is an international journal devoted to oncology research and cancer treatment.

Molecular Medicine Reports

Molecular Medicine Reports

Covers molecular medicine topics such as pharmacology, pathology, genetics, neuroscience, infectious diseases, molecular cardiology, and molecular surgery.

Oncology Reports

Oncology Reports

Oncology Reports is an international journal devoted to fundamental and applied research in Oncology.

Experimental and Therapeutic Medicine

Experimental and Therapeutic Medicine

Experimental and Therapeutic Medicine is an international journal devoted to laboratory and clinical medicine.

Oncology Letters

Oncology Letters

Oncology Letters is an international journal devoted to Experimental and Clinical Oncology.

Biomedical Reports

Biomedical Reports

Explores a wide range of biological and medical fields, including pharmacology, genetics, microbiology, neuroscience, and molecular cardiology.

Molecular and Clinical Oncology

Molecular and Clinical Oncology

International journal addressing all aspects of oncology research, from tumorigenesis and oncogenes to chemotherapy and metastasis.

World Academy of Sciences Journal

World Academy of Sciences Journal

Multidisciplinary open-access journal spanning biochemistry, genetics, neuroscience, environmental health, and synthetic biology.

International Journal of Functional Nutrition

International Journal of Functional Nutrition

Open-access journal combining biochemistry, pharmacology, immunology, and genetics to advance health through functional nutrition.

International Journal of Epigenetics

International Journal of Epigenetics

Publishes open-access research on using epigenetics to advance understanding and treatment of human disease.

Medicine International

Medicine International

An International Open Access Journal Devoted to General Medicine.

Journal Cover
2014-January Volume 31 Issue 1

Full Size Image

Sign up for eToc alerts
Recommend to Library

  • Article
  • Citations
    • Cite This Article
    • Download Citation
    • Create Citation Alert
    • Remove Citation Alert
    • Cited By
  • Similar Articles
    • Related Articles (in Spandidos Publications)
    • Similar Articles (Google Scholar)
    • Similar Articles (PubMed)
  • Download PDF
  • Download XML
  • View XML
Article

Extract of Bryophyllum laetivirens reverses etoposide resistance in human lung A549 cancer cells by downregulation of NF-κB

  • Authors:
    • Chutima Kaewpiboon
    • Ratakorn Srisuttee
    • Waraporn Malilas
    • Jeong Moon
    • Sirichat Kaowinn
    • Il-Rae Cho
    • Randal N. Johnston
    • Wanchai Assavalapsakul
    • Young-Hwa Chung
  • View Affiliations / Copyright

    Affiliations: Program in Biotechnology, Chulalongkorn University, Bangkok 10330, Thailand, WCU, Department of Cogno-Mechatronics Engineering, Pusan National University, Busan 609-735, Republic of Korea, Department of Biochemistry and Molecular Biology, University of Calgary, Calgary, Alberta T2N4N1, Canada, Department of Microbiology, Faculty of Science, Chulalongkorn University, Bangkok 10330, Thailand
  • Pages: 161-168
    |
    Published online on: November 12, 2013
       https://doi.org/10.3892/or.2013.2844
  • Expand metrics +
Metrics: Total Views: 0 (Spandidos Publications: | PMC Statistics: )
Metrics: Total PDF Downloads: 0 (Spandidos Publications: | PMC Statistics: )
Cited By (CrossRef): 0 citations Loading Articles...

This article is mentioned in:



Abstract

Since multidrug resistance (MDR) is one of the main reasons for failure in cancer treatment, its suppression may increase the efficacy of cancer therapy. In the present study we attempted to identify a new and effective anticancer drug against MDR cancer cells. We first found that lung cancer A549 cells resistant to etoposide (A549RT-eto) exhibit upregulation of NF-κB and SIRT1 in comparison to A549 parental cells. During a search for anticancer drug candidates from medicinal plant sources, we found that an extract fraction (F14) of Bryophyllum laetivirens leaves downregulated expression of NF-κB and SIRT1, sensitizing the levels of A549RT-eto cells to apoptosis through downregulation of P-glycoprotein (P-gp), which is encoded by the MDR1 gene. To address whether NF-κB is involved in resistance to etoposide through P-gp, we treated A549RT-eto cells with Bay11-7802, an inhibitor of NF-κB. We then observed that Bay11-7802 treatment reduced P-gp expression levels, and furthermore combined treatment with the F14 extract and Bay11-7802 accelerated apoptosis through a decrease in P-gp levels, suggesting that NF-κB is involved in MDR. To address whether upregulation of SIRT1 is involved in resistance to etoposide through P-gp, we treated A549RT-eto cells with SIRT1 siRNA or nicotinamide (NAM), an inhibitor of SIRT1. we found that suppression of SIRT1 did not reduce P-gp levels. furthermore, the combined treatment with the F14 extract, and SIRT1 siRNA or NAM did not accelerate apoptosis, indicating that SIRT1 is not involved in the regulation of P-gp levels in A549RT-eto cells. Taken together, we suggest that upregulation of NF-κB determines etoposide resistance through P-gp expression in human A549 lung cancer cells. We herein demonstrated that B. laetivirens extract reverses etoposide resistance in human A549 lung cancer cells through downregulation of NF-κB.

Introduction

Multidrug resistant (MDR) cancer is a major problem in cancer therapy and is often the result of overexpression of the drug efflux protein, P-glycoprotein (P-gp). P-gp is a 170-kDa protein that belongs to the ATP-binding cassette superfamily of membrane transporter proteins (1,2). P-gp is an energy-dependent drug efflux pump that maintains intracellular drug concentrations below cytotoxic levels, thereby decreasing the cytotoxic effects of a variety of chemotherapeutic agents, including anthracyclines, vinca alkaloids and epipodophyllotoxins (1–4). P-gp also plays a role in the inhibition of drug accumulation and caspase activation in MDR tumors (5,6). Importantly, recent lines of evidence have shown that NF-κB- or SIRT1-mediated regulation of P-gp plays a critical role in anticancer drug resistance (7,8).

Medicinal plants are a rich source of therapeutic agents and have provided precursors for several synthetic drugs. Despite the great development of organic synthesis technology, currently 75% of prescribed drugs worldwide are derived from plant sources (9). Some species of Bryophyllum, which belongs to the plant genus Kalanchoe of the Crassulaceae family, are perennial herbs that grow in the wild and are used as traditional medicinal plants in tropical Africa, China, Australia and tropical America (10). In traditional medicine, some species of Bryophyllum have been used to treat ailments such as infections, rheumatism and inflammation (11). A recent study also reported that extracts from Brophyllum pinnata exhibit anticancer activity against human cervical cancer cells (10). However, the molecular mechanisms by which extracts of the plant show anticancer activity have not been elucidated.

Since our previous research found that human A549 lung cancer cells resistant to etoposide (A549RT-eto) displayed upregulation of P-gp, we screened natural compounds to reverse this resistance to etoposide in these cells. In the present study, we investigated whether an extract of B. laetivirens efficiently induces cytotoxicity in A549RT-eto cells and further examined possible molecular mechanisms by which an extract of B. laetivirens can induce the reversal of MDR, leading to apoptosis. We found that an extract of B. laetivirens enhanced the apoptosis of A549RT-eto cells at least in part through downregulation of P-gp, which was mediated by suppression of NF-κB expression and activity.

Materials and methods

Reagents and antibodies

For immunoblotting, an antibody against cleaved PARP (Asp214) was acquired from Cell Signaling Biotechnology (Beverly, MA, USA). Anti-P-gp (Calbiochem, San Diego, CA, USA), NF-κB p65 (F-6), SIRT1 (H-300), Sp1 (1C6), caspase-9 p35 (H-170), cytochrome c (A-8) and actin (C4) antibodies (Santa Cruz Biotechnology, Santa Cruz, CA, USA) were used. Nicotinamide and BAY11-7082 were purchased from Sigma-Aldrich (St. Louis, MO, USA).

Cell cultures

A549 or A549RT-eto cells, which were developed and kindly provided by the Laboratory of Biochemistry, Chulabhorn Research Institute, Thailand as described elsewhere (12), were cultured in RPMI-1640 medium (Gibco, Grand Island, NY, USA) supplemented with 10% fetal bovine serum (FBS) and 1% penicillin and streptomycin (Gibco) at 37ºC in a humidified atmosphere of 5% CO2 in air.

Preparation of extracts from B. laetivirens

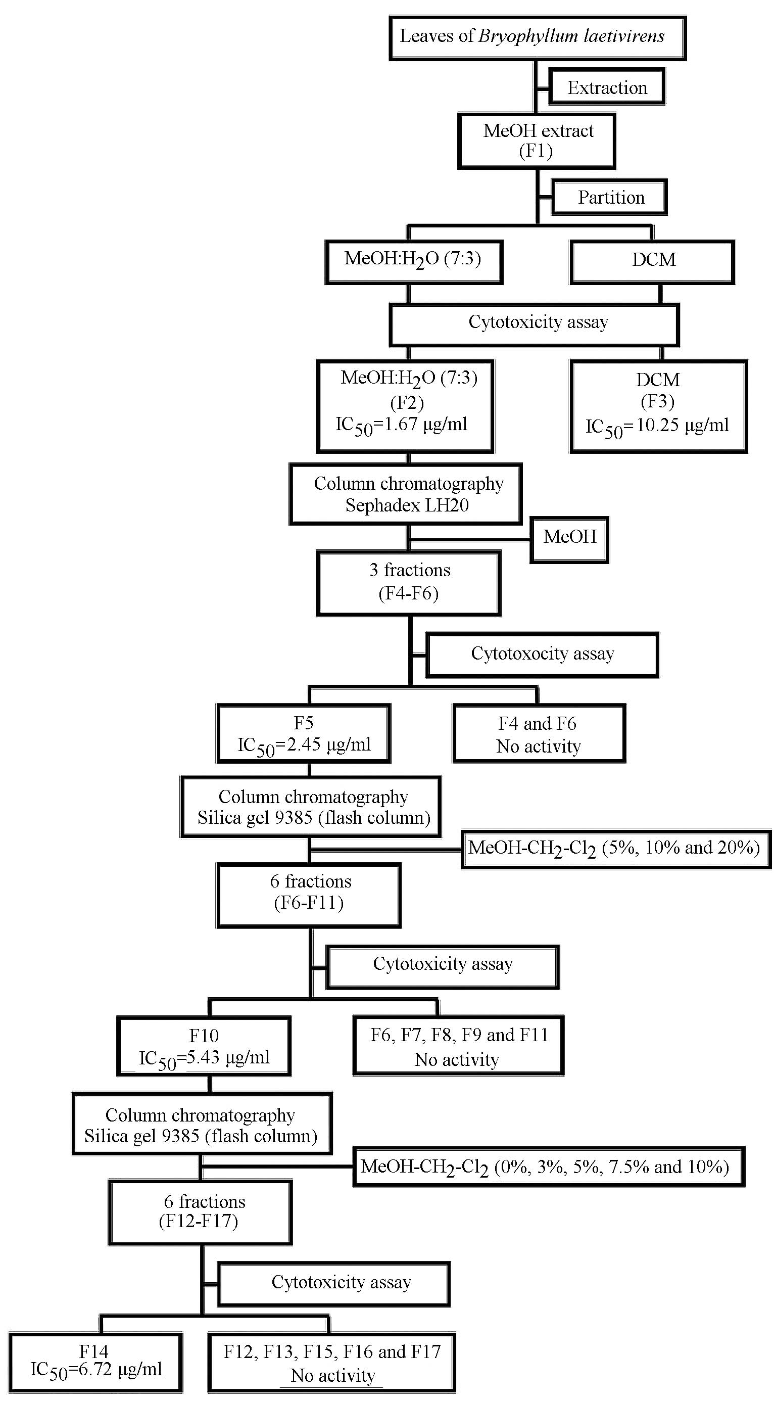
Fresh leaves of B. laetivirens (3 kg) were dried at 45ºC and ground into powder. The samples were extracted with MeOH. The extracts were partitioned between H2O and CH2Cl2 and then assessed for cytotoxicity. A portion of the MeOH extract was chromatographed on Sephadex LH-20 gel (100 g; GE Healthcare, Piscataway, NJ, USA), and the fractions showing cytotoxicity to A549RT-eto cells were collected. The active fractions were then subjected to a silica gel (50 g; 60–230 mesh) column in hexane and eluted with MeOH:CH2Cl2 (5, 10 and 20%). The active fractions were again subjected to this column and eluted with MeOH:CH2Cl2 (0, 3, 5, 7.5 and 10%). The fractions showing a similar TLC profile were combined and then evaluated for cytotoxic activity. Isolation of the bioactive faction is diagrammed in Fig. 1, and the fraction, identified as F14, showed one single spot on TLC and the highest cytotoxic effect on A549RT-eto cells.

Figure 1

Flow chart of the extraction and column chromatographic separation of B. laetivirens leaves. The samples from fresh leaves of B. laetivirens (3 kg) were extracted with methanol. The methanol extracts were subjected to Sephadex LH-20 gel and further purified with a silica gel. The active fractions were again subjected to this column and eluted with MeOH:CH2Cl2 (0, 3, 5, 7.5 and 10%). Each of the fractions was evaluated for its cytotoxic effect on A549RT-eto cells using MTT assays.

Immunoblotting

Cells were harvested and lysed with lysis buffer [150 mM NaCl, 1% NP-40, 50 mM Tris-HCl (pH 7.5)]containing 0.1 mM Na2VO3, 1 mM NaF and protease inhibitors (Sigma). For immunoblotting, proteins from whole cell lysates were resolved by 10 or 12% SDS-polyacrylamide gel electrophoresis (PAGE) and then transferred to nitrocellulose membranes. Primary antibodies were used at 1:1,000 or 1:2,000 dilutions, and secondary antibodies conjugated with horseradish peroxidase were used at 1:2,000 dilutions in 5% non-fat dry milk. After the final washing, nitrocellulose membranes were exposed for an enhanced chemiluminescence assay using the LAS 4000 Mini (Fuji, Tokyo, Japan).

Nuclear NF-κB pull-down assay

A549 or A549RT-eto cells (1×106 cells/ml) were incubated with the F14 fraction or DMSO as control for 12 h, and the nuclear extracts were prepared. Cells were pelleted and resuspended in 0.4 ml hypotonic lysis buffer [20 mM HEPES (pH 7.9), 10 mM KCl, 1 mM EDTA, 0.2% Triton X-100 and 1 mM Na2VO3 plus protease inhibitors] and kept on ice for 20 min. After centrifugation at 14,000 × g for 5 min at 4ºC, the nuclear pellet was extracted with 0.1 ml hypertonic lysis buffer on ice for a further 20 min. After centrifugation at 14,000 × g for 5 min at 4ºC, the supernatants were diluted with 100 mM NaCl and incubated with 25 μl of agarose beads conjugated to a consensus NF-κB binding oligonucleotide (Santa Cruz Biotechnology) for 1 h at 4ºC. After 3 washes, sample buffer was added and boiled for 5 min. The binding of NF-κB (p65) protein to the oligonucleotide conjugated with agarose was detected by immunoblotting using an anti-p65 NF-κB antibody (Santa Cruz Biotechnology).

Short interference RNA transfection

Cells were trypsinized and incubated overnight to achieve 60–70% confluency before siRNA transfection. SIRT1 siRNA (commercially pre-made at Bioneer Corporation, Daejeon, Korea; 100 nM), sense, 5′-ACU UUG CUG UAA CCC UGU A(dTdT)-3′; antisense, 5′-UAC AGG GUU ACA GCA AAG U(dTdT)-3′ or negative control siRNA (Bioneer) were mixed with Lipofectamine 2000 (Invitrogen, Carlsbad, CA, USA). The cells were incubated with the transfection mixture for 6 h and then rinsed with RPMI-1640 medium containing 10% FBS. The cells were incubated for 48 h before harvesting.

Reverse transcriptase-polymerase chain reaction (RT-PCR)

Total RNA was extracted from the cells using the RNeasy Mini kit (Qiagen, Valencia, CA, USA) in accordance with the manufacturer’s instructions. Three micrograms of total RNA was converted to cDNA using SuperScript II reverse transcriptase (Invitrogen), and PCR was performed using the following specific primers: human MDR1, sense 5′-CCC ATC ATT GCA ATA GCA GG-3′ and antisense 5′-GTT CAA ACT TCT GCT CCT GA-3′; MRP2, sense 5′-ACA GAG GCT GGT GGC AAC C-3′ and antisense 5′-ACC ATT ACC TTG TCA CTG TCC-3′; BCRP, sense 5′-GAT CAC AGT CTT CAA GGA GAT C-3′ and antisense 5′-CAG TCC CAG TAC GAC TGT GAC A-3′. The cDNAs of each sample were diluted, and PCR was run at the optimized cycle number. β-actin mRNA was measured as an internal standard. After amplification, the products were subjected to electrophoresis on 2.0% agarose gel and detected by ethidium bromide staining

Luciferase reporter assay

A549RT-eto cells were transfected with hMDR1-luciferase or pGL3 empty vector as a control luciferase vector. To normalize transfection efficiency, a pGK-β-gal vector that expresses β-galactosidase from a phosphoglucokinase promoter was included in the transfection mixture. F14 extract was added to the transfected cells at 12 h before harvesting. At 48 h post-transfection, cells were washed with cold PBS and lysed in lysis solution [25 mM Tris (pH 7.8), 2 mM EDTA, 2 mM DTT, 10% glycerol and 1% Triton X-100]. Luciferase activity was measured with a luminometer by using a luciferase kit (Promega, Madison, WI, USA).

SIRT1 activity assay

SIRT1 activity from A549, A549RT-eto or A549RT-eto cells treated with F14 extract was measured using the SIRT1 direct fluorescence kit provided by Cayman (Ann Arbor, MI, USA) according to the manufacturer’s recommendations. Briefly, 25 μl of assay buffer was added to the cell supernatant. Subsequently, 15 μl of substrate solution (containing a final concentration of 125 μM peptides and 3 mM NAD+) was added, and the sample mixture was incubated for 45 min before addition of stop solution. Fluorescence (an excitation wavelength 360 nm and an emission wavelength 460 nm) was measured using the Victor3 microplate reader (Perkin-Elmer, Waltham, MA, USA).

MTT assay

MTT assays were performed for the measurement of cell survival as previously described (13). Dye solution containing tetrazolium was added to the cells in a 96-well plate and incubated for 2 h. The absorbance of the formazan produced by living cells was measured at 570 nm. The relative percentage of cell survival was calculated by the following formula: % Cell survival = (ODT/ODC), where ODT is the mean absorbance of the treated cells and ODC is the mean absorbance of the control cells.

Statistical analysis

Data are presented as means ± standard deviation (SD). The Student’s t-test was used for statistical analysis, with P-value <0.05 defined as indicative of statistical significance.

Results

Extract of B. laetivirens induces apoptosis of human A549 lung cells resistant to etoposide

We previously observed that human A549 lung cancer cells resistant to etoposide (A549RT-eto) exhibit upregulation of Stat1 and HDAC4, leading to the enhancement of P-gp protein levels (unpublished data). Moreover, recent studies have shown that NF-κB and SIRT1 are also involved in multidrug resistance (MDR). We thus examined whether NF-κB and SIRT1 protein levels are upregulated in A549RT-eto cells in addition to upregulation of Stat1 and HDAC4. We found that A549RT-eto cells showed higher levels of NF-κB and SIRT1 proteins when compared to these levels in the A549 parental cells (Fig. 2A). We next wondered whether the elevated protein levels of NF-κB in A549RT-eto cells indicate higher activity of NF-κB compared to A549 cells. To address this question, we prepared nuclear extracts from A549 and A549RT-eto cells. Since the active NF-κB protein is translocated into the nucleus and binds to its binding site, we examined whether p65 NF-κB protein found at higher levels in A659RT-eto cells can bind to NF-κB oligonucleotides conjugated with agarose. We found that more active p65 proteins were detected in the oligonucleotide mixtures from A549RT-eto cells than those from A549 cells (Fig. 2B). With the same intent, we also measured SIRT1 activity as we observed enhanced protein levels of SIRT1 in A549RT-eto cells when compared to these levels in A549 cells. We found that A549RT-eto cells showed higher activity of SIRT1 than that in A549 cells using a SIRT1 activity kit (Fig. 2C).

Figure 2

A549RT-eto cells exhibit upregulation of NF-κB and SIRT1. (A) Cell lysates from A549 and A549RT-eto cells were prepared and separated on a 12% SDS-PAGE gel. The expression of protein levels of NF-κB, SIRT1 and P-gp were compared between A549 and A549RT-eto cells using immunoblotting with the corresponding antibodies. (B) NF-κB oligonucleotides conjugated with agarose were added to nuclear extracts from A549 and A549RT-eto cells, and the precipitation mixtures were then isolated after centrifugation. The binding p65 NF-κB to the oligonucleotide was detected by immunoblotting using anti-NF-κB (p65) Ab. (C) Cell supernatants were prepared from cell lysates from A549 and A549RT-eto cells. SIRT1 activity was measured using a SIRT1 fluorometric kit according to the manufacturer’s protocol. Fluorescence was measured using a fluorescence microplate at an excitation wavelength of 360 nm and an emission wavelength of 460 nm. The results shown are the average of triplicates; bar indicates standard deviation (*P<0.05).

On the basis of our previous study to screen extracts from medicinal plant sources exhibiting the the strongest cytotoxic activity against A549RT-eto cells (13), we chose B. laetivirens. We, thus, purified and collected an active pool from B. laetivirens, and then named the active fraction as F14 extract (Fig. 1). We first optimized the concentration and treatment time of the F14 extract, and found that 20 μg/ml of F14 extract significantly induced the cell death of A549RT-eto cells at 24 h post-treatment but not at 12 h post-treatment (Fig. 3A). However, when we examined the protein levels of NF-κB, SIRT1 and P-gp in the A549RT-eto cells treated with F14 (20 μg/ml) at 12 h post-treatment, we found that F14 treatment drastically reduced the expression levels of NF-κB, SIRT1 and P-gp (Fig. 3B). In addition, we detected reduced pro-caspase-9 levels, and enhanced cytochrome c levels in the same lysates of A549RT-eto cells, indicating induction of intrinsic apoptosis (Fig. 3A). Furthermore, when we treated A549RT-eto cells with the F14 extract at 0.5 and 5 μg/ml for 12 h, we found that the F14 extract at 5 μg/ml was sufficient to reduce not only expression levels of NF-κB, SIRT1 and P-gp but also activities of NF-κB and SIRT1 (Fig. 3C and D).

Figure 3

F14 extract suppresses levels of NF-κB, SIRT1 and P-gp proteins, leading to F14-induced apoptosis. (A) A549RT-eto cells were treated with F14 (0, 0.5, 5 and 20 μg/ml) for 12 h or were treated with F14 (20 μg/ml) at 0, 12 and 24 h. After treatment, the cells were observed under a light microscope. Cell lysates from A549RT-eto cells in the presence of F14 (20 μg/ml) or absence of F14 at 12 h were prepared and separated on a 12% SDS-PAGE gel. The expression of pro-caspase-9 and cytochrome c protein was measured as indicators of apoptosis by immunoblotting, and protein levels of NF-κB, SIRT1 and P-gp were compared by immunoblotting with the corresponding antibodies. (B) Cell lysates from A549RT-eto cells in the presence (0, 0.5 and 5 μg/ml) or absence of F14 at 12 h were prepared for the detection of protein levels of NF-κB, SIRT1 and P-gp with immunoblotting using the corresponding antibodies. (C) NF-κB oligonucleotides conjugated with agarose were added to nuclear extracts from the A549RT-eto cells treated with F14 (0, 0.5 and 5 μg/ml) and the precipitation mixtures were then isolated after centrifugation. The binding of NF-κB (p65) to the oligonucleotide was detected by immunoblotting using anti-NF-κB (p65) Ab. (D) Samples were prepared from A549RT-eto cells treated with F14 (0, 0.5 and 5 μg/ml) at 12 h post-treatment. SIRT1 activity was measured using a SIRT1 fluorometric kit according to the manufacturer’s protocol. Fluorescence was measured using a fluorescence microplate at an excitation wavelength of 360 nm and an emission wavelength of 460 nm. The results shown are the average of triplicates; bar indicates standard deviation (*P<0.01).

F14 extract reduces MDR1 transcript levels and its transcriptional activity in A549RT-eto cells

Since not only the MDR1 gene but also other genes such as MRP2 and BCRP are known to be involved in drug resistance (14,15), we examined levels of transcripts related to MDR1 such as the MDR1, MRP2 and BCRP genes in A549RT-eto cells during F14 treatment. In addition, we aimed to ascertain whether the decrease in P-gp protein levels is regulated at the transcriptional level by F14 treatment. Cells were thus treated with the F14 extract (5 μg/ml) for 12 h, and total RNAs were isolated. After cDNA synthesis, MDR1, MRP2 and BCRP genes were amplified in A549RT-eto cells treated with F14. We found that A549RT-eto drastically reduced levels of MDR1 transcripts and slightly reduced levels of BCRP in a dose-dependent manner, but not MRP2 (Fig. 4A). Furthermore, we examined MDR1 transcriptional activity in the cells using a MDR1-promoter luciferase reporter vector (7). As shown in Fig. 4B, F14 treatment induced a drastic decrease in MDR1-mediated luciferase activity in A549RT-eto cells (Fig. 4B), indicating that the F14 extract reduced MDR1 transcriptional activity. On the basis of these results, we suggest that the F14 extract inhibited MDR1 transcription, resulting in a decrease in P-gp protein levels, which eventually sensitized A549RT-eto cells to apoptosis.

Figure 4

F14 extract reduces MDR1 transcriptional levels and its transcriptional activity in A549RT-eto cells. (A) Total RNAs of A549RT-eto cells treated with F14 (0, 0.5 and 5 μg/ml) for 12 h were isolated and subjected to RT-PCR. Transcripts of MDR1, MRP2 and BCRP were examined after optimization of PCR. Relative mRNA ratio of each MDR-related gene was determined in comparison with the mRNA levels of actin after measurement of band intensities using Multi-Gauge version 2.1 (Fuji, Tokyo, Japan). (B) A549RT-eto cells were transfected with the MDR1-luciferase vector (1.6 μg) or the pGL3 vector (1.6 μg) as a control and were harvested at 24 h post-transfection. When luciferase activity was measured, transfection efficiency was normalized with β-galactosidase reporter vector pGK-β-gal (1.6 μg). The results shown are the average of triplicates; bar indicates standard deviation (*P<0.01).

Inhibition of NF-κB sensitizes F14-induced apoptosis of A549RT-eto cells through downregulation of P-gp

Since we observed enhanced NF-κB protein levels and activity in A549RT-eto cells, we explored whether NF-κB is involved in resistance to etoposide in A549 cells through upregulation of P-gp. We treated A549RT-eto cells with BAY11-7082 (BAY; 10 μM), an inhibitor of NF-κB, and examined cell viability with MTT assays. BAY treatment alone did not cause inhibition of cell growth in A549RT-eto cells while the F14 extract (1 μg/ml) inhibited ~50% cell growth at 24 h post-treatment (Fig. 5A). Furthermore, we found that the combined treatment with the F14 extract and BAY accelerated F14 extract-mediated apoptosis in A549RT-eto cells (Fig. 5A), which was confirmed by observation of cleaved PARP and pro-caspase-9 (Fig. 5B). Moreover, when we examined protein levels of NF-κB, SIRT1 and P-gp after treatment with Bay alone, F14 extract alone, or Bay plus F14 extract, we found that BAY treatment alone decreased the expression levels of NF-κB and P-gp but did not influence protein levels of SIRT1 in the cells (Fig. 5B). F14 treatment alone drastically diminished the protein levels of NF-κB, SIRT1 and P-gp in the A549RT-eto cells (Figs. 3A and 5B). We also observed that the combined treatment more significantly reduced protein levels of NF-κB, SIRT1 and P-gp (Fig. 5B). These results suggest that NF-κB is involved in MDR in A549 cells by upregulation of P-gp, resulting in resistance to etoposide.

Figure 5

BAY 11-7082 treatment suppresses levels of NF-κB, SIRT1 and P-gp proteins, leading to F14-induced apoptosis. (A and B) A549RT-eto cells were treated with F14 (1 μg/ml) alone, BAY (10 μM) alone, and F14 plus BAY for 24 h, and cell growth was measured by MTT assay. Cell lysates from the treated A549RT-eto cells were prepared and separated on a 12% SDS-PAGE gel. The expression of pro-caspase-9 and PARP protein was measured as indicators of apoptosis by immunoblotting, and protein levels of NF-κB, SIRT1 and P-gp were compared by immunoblotting with the corresponding antibodies.

Suppression of SIRT1 expression does not enhance susceptibility to F14-induced apoptosis of A549RT-eto cells

We observed the enhanced levels of SIRT1 in A549RT-eto cells (Fig. 2A) while F14 treatment reduced SIRT1 as well as P-gp expression levels (Fig. 3B). We aimed to ascertain whether downregulation of the SIRT1 protein level was attributed to a decrease in P-gp expression, leading to F14 fraction-induced apoptosis. Thus, we introduced SIRT1 siRNA to suppress SIRT1 levels in A549RT-eto cells. We first optimized the SIRT1 siRNA concentration (100 nM; data not shown). We then treated A549RT-eto cells with F14 under suppression of SIRT1 using its siRNA and examined cell viability with MTT assays. Importantly, we found that suppression of SIRT1 did not accelerate F14-induced apoptosis of A549RT-eto cells (Fig. 6A) as noted in the combined treatment with Bay and F14 (Fig. 5). We also observed that inhibition of SIRT1 activity with nicotinamide (NAM; 500 μM) did not accelerate F14 extract-induced apoptosis of A549RT-eto cells (Fig. 6C). Furthermore, neither suppression of SIRT1 protein levels nor inhibition of SIRT1 activity significantly affected P-gp expression (Fig. 6B and D). However, F14 treatment (1 μg/ml) decreased expression of P-gp irrespective of SIRT1 protein levels and activity (Fig. 6B and D). These results suggest that the elevated levels of SIRT1 were not related to the upregulation of P-gp in A549RT-eto cells.

Figure 6

Neither SIRT1 suppression nor inhibition decreases P-gp protein levels or accelerates F14-induced apoptosis. (A) A549RT-eto cells were treated with F14 (0.5 and 1 μg/ml) alone, SIRT1 siRNA (100 nM) alone, and F14 plus SIRT siRNA for 48 h, and cell growth was measured by MTT assay. The results shown are the average of triplicates; bar indicates standard deviation (ns, not significant). (C) A549RT-eto cells were treated with F14 (1 μg/ml) alone, NAM (500 μM) alone, and F14 plus BAY for 24 h, and cell growth was measured by MTT assay. The results shown are the average of triplicates; bar indicates standard deviation (*P<0.05; ns, not significant). (B and D) Cell lysates from the treated A549RT-eto cells (in A and C, respectively) were prepared and separated on a 12% SDS-PAGE gel. The expression of pro-caspase-9 and PARP protein were measured as indicators of apoptosis by immunoblotting, and protein levels of NF-κB, SIRT1 and P-gp were compared by immunoblotting with the corresponding antibodies.

Discussion

Medicinal plants are important sources for the potential development of effective anticancer agents (16). In fact, more than half of the current anticancer drugs were originally synthesized from natural products and their derivatives. In the present study, we found that a purified fraction (F14) from Bryophyllum laetivirens exhibits significant antiproliferative effects against multidrug-resistant A549 cancer cells. A majority of the effective anticancer concentrations of plant extracts are >100 μg/ml (16,17); however, in the present study, cell proliferation was inhibited by treatment with 6.72 μg/ml and the viability was <50% after a 12-h exposure (Fig. 1 and data not shown). Therefore, the F14 fraction may include a highly effective candidate compound for further study as a future anticancer drug. Another study revealed that methanol extracts of Kalanchoe (Bryophyllum) hybrid exhibited cytotoxicity toward MCF-7, NCI-H460 and SF-268 tumor cell lines (18). Moreover, kalanchoside compounds from Kalanchoe (Bryophyllum) gracilis also exhibited significant cytotoxic activity against gastric and nasopharyngeal carcinoma cell lines (19). However, these studies did not provide detailed mechanisms by which the extracts or compounds from Bryophyllum species induce cytotoxicity in various tumor cell lines.

Here, we demonstrated the mechanism by which the F14 fraction from Bryophyllum laetivirens sensitized human lung A549 cells that are resistant to etoposide-induced apoptosis, by reversing their MDR phenotype. It is known that several proteins including Ras, Sp1, p53, PKC and NF-κB are involved in the regulation of P-gp expression at the transcriptional level (20). We herein report that the F14 extract not only diminishes NF-κB protein levels but also blocks translocation of NF-κB into the nucleus and binding to its binding sites, leading to a decrease in MDR1 transcription levels. Furthermore, the combined treatment with the F14 fraction and BAY-11-7082 (an irreversible NF-κB-specific inhibitor) accelerated apoptosis, suggesting that NF-κB has a crucial role in MDR and resistance to apoptosis. In addition, since our previous research showed that Stat1 and HDAC4 also play a crucial role in P-gp expression (unpublished data), we examined whether the F14 fraction reduces expression levels of Stat1 and HDAC4 protein. We found that the F14 fraction decreased protein levels of Stat1 and HDAC4 (unpublished data). Furthermore, we observed that the F14 fraction sensitized etoposide-induced apoptosis in A549RT-eto cells (unpublished data). Since we observed that the F14 extract targets multiple proteins including NF-κB, Stat1 and HDAC4, we undertook a search for the detailed mechanism of action of the F14 fraction.

SIRT1 is a NAD+-dependent deacetylase which deacetylates histones and non-histone proteins and has been involved in various biological responses including aging, metabolism and cancer (21,22). Since previous studies have shown that overexpression of SIRT1 induces the expression of P-gp and leads to resistance to chemotherapy in tumor cells (8,23), we speculated that the enhanced SIRT1 expression in the A549RT-eto cells might also be involved in MDR in this case. We then found that treatment with the F14 fraction reduced SIRT1 protein levels and its activity. However, we could not determine from this result whether SIRT1 itself modulates P-gp expression levels as F14 also reduces NF-κB expression and its activity which is involved in regulating transcription of P-gp. To resolve this issue, we specifically suppressed SIRT1 protein levels by siRNA or inhibited SIRT1 activity with NAM in the absence of F14 extracts. We found that neither suppression of SIRT1 expression nor its activity caused a decrease in P-gp protein levels, suggesting that SIRT1 itself is not directly involved in the regulation of P-gp expression in A549RT-eto cells. Moreover, combined treatment with the F14 fraction and SIRT1 siRNA, or NAM did not accelerate apoptosis of A549RT-eto cells when compared to the F14 fraction alone. When we consider the results of other studies, we suggest that the observation of a possible SIRT1 role in MDR might be attributed to dual functions of SIRT1 on oncogene and tumor suppressor activity, depending on the cellular contexts and subcellular localization of SIRT1 (21,22). Thus, the possible role of enhanced SIRT1 protein levels in A549RT-eto cells requires further investigation.

In summary, the present study showed that F14, a methanol extract from B. laetivirens, reverses etoposide resistance in A549 lung cancer cells though downregulation of NF-κB, leading to decreased transcription and expression of P-gp, which eventually promotes F14 extract-mediated apoptosis. Since we herein provide important evidence for the development of a novel anticancer therapeutic drug against MDR cancer, in subsequent studies we will further purify B. laetivirens leaf extracts in order to obtain a single compound for use as a new and efficacious anticancer drug.

Acknowledgements

The present study was supported by a grant from the World Class University Program (R31-2008-000-20004-0) through the National Research Foundation funded by the Korean government. It was also supported by the Office of the Higher Education Commission, Thailand, under the Strategic Scholarships Fellowships Frontier Research Networks (specific for the Southern region) for the Join PhD Program Thai Doctoral degree program; a CHE-SSR-Ph.D. SW Scholarship to C.K.

References

1 

Biedler JL: Drug resistance: genotype versus phenotype - thirty-second G. H. A. Clowes Memorial Award Lecture. Cancer Res. 54:666–678. 1994.PubMed/NCBI

2 

Bosch I and Croop J: P-glycoprotein multidrug resistance and cancer. Biochim Biophys Acta. 9:37–54. 1996.

3 

Goldstein LJ, Galski H, Fojo A, et al: Expression of a multidrug resistance gene in human cancers. J Natl Cancer Inst. 81:116–124. 1989. View Article : Google Scholar : PubMed/NCBI

4 

Gottesman MM, Fojo T and Bates SE: Multidrug resistance in cancer: role of ATP-dependent transporters. Nat Rev Cancer. 2:48–58. 2002. View Article : Google Scholar : PubMed/NCBI

5 

Friedrich K, Wieder T, Von Haefen C, et al: Overexpression of caspase-3 restores sensitivity for drug-induced apoptosis in breast cancer cell lines with acquired drug resistance. Oncogene. 20:2749–2760. 2001. View Article : Google Scholar : PubMed/NCBI

6 

Ruefli AA, Tainton KM, Darcy PK, Smyth MJ and Johnstone RW: P-glycoprotein inhibits caspase-8 activation but not formation of the death inducing signal complex (disc) following Fas ligation. Cell Death Differ. 9:1266–1272. 2002. View Article : Google Scholar : PubMed/NCBI

7 

Bentires-Alj M, Barbu V, Fillet M, et al: NF-κB transcription factor induces drug resistance through MDR1 expression in cancer cells. Oncogene. 22:90–97. 2003.

8 

Chu F, Chou PM, Zheng X, Mirkin BL and Rebbaa A: Control of multidrug resistance gene mdr1 and cancer resistance to chemotherapy by the longevity gene sirt1. Cancer Res. 65:10183–10187. 2005.PubMed/NCBI

9 

Tan G, Gyllenhaal C and Soejarto DD: Biodiversity as a source of anticancer drugs. Curr Drug Targets. 7:265–277. 2006.PubMed/NCBI

10 

Mahata S, Maru S, Shukla S, et al: Anticancer property of Bryophyllum pinnata(Lam.) Oken. leaf on human cervical cancer cells. BMC Complement Altern Med. 12:152012. View Article : Google Scholar

11 

Jain Vineet C, Patel Natvarlal M, Shah Dhiren P, Patel Paras K and Joshi Bhavesh H: Antioxidant and antimicrobial activities of Bryophyllum Calycinum salisb leaf. Pharmacologyonline. 1:393–405. 2010.

12 

Kanintronkul Y, Worayuthakarn R, Thasana N, et al: Overcoming multidrug resistance in human lung cancer with novel benzo[a]quinolizin-4-ones. Anticancer Res. 31:921–928. 2011.PubMed/NCBI

13 

Kaewpiboon C, Lirdprapamongkol K, Srisomsap C, et al: Studies of the in vitro cytotoxic, antioxidant, lipase inhibitory and antimicrobial activities of selected Thai medicinal plants. BMC Complement Altern Med. 12:2172012.

14 

Sugimoto Y, Tsukahara S, Ishikawa E and Mitsuhashi J: Breast cancer resistance protein: molecular target for anticancer drug resistance and pharmacokinetics/pharmacodynamics. Cancer Sci. 96:457–465. 2005. View Article : Google Scholar : PubMed/NCBI

15 

Young LC, Campling BG, Cole SPC, Deeley RG and Gerlach JH: Multidrug resistance proteins MRP3, MRP1, and MRP2 in lung cancer: correlation of protein levels with drug response and messenger RNA levels. Clin Cancer Res. 7:1798–1804. 2001.PubMed/NCBI

16 

Tang Y-Q, Jaganath IB and Sekaran SD: Phyllanthus spp. induces selective growth inhibition of PC-3 and MeWo human cancer cells through modulation of cell cycle and induction of apoptosis. PLoS One. 5:e126442010. View Article : Google Scholar

17 

Ganguly A, Yang H and Cabral F: Paclitaxel-dependent cell lines reveal a novel drug activity. Mol Cancer Ther. 9:2914–2923. 2010. View Article : Google Scholar : PubMed/NCBI

18 

Kuo PC, Kuo TH, Su CR, Liou MJ and Wu TS: Cytotoxic principles and α-pyrone ring-opening derivatives of bufadienolides from Kalanchoe hybrida. Tetrahedron. 64:3392–3396. 2008.

19 

Wu PL, Hsu YL, Wu TS, Bastow KF and Lee KH: Kalanchosides A-C, new cytotoxic bufadienolides from the aerial parts of Kalanchoe gracilis. Org Lett. 8:5207–5210. 2006. View Article : Google Scholar : PubMed/NCBI

20 

Sun J, Yeung CA, Co NN, et al: Clitocine reversal of P-glycoprotein associated multi-drug resistance through down-regulation of transcription factor NF-κB in R-HepG2 cell line. PLoS One. 7:222012.PubMed/NCBI

21 

Song NY and Surh YJ: Janus-faced role of SIRT1 in tumorigenesis. Ann NY Acad Sci. 1271:10–19. 2012. View Article : Google Scholar : PubMed/NCBI

22 

Yi J and Luo J: SIRT1 and p53, effect on cancer, senescence and beyond. Biochim Biophys Acta. 1804:1684–1689. 2010. View Article : Google Scholar : PubMed/NCBI

23 

Wang Z and Chen W: Emerging roles of SIRT1 in cancer drug resistance. Genes Cancer. 4:82–90. 2013. View Article : Google Scholar : PubMed/NCBI

Related Articles

  • Abstract
  • View
  • Download
  • Twitter
Copy and paste a formatted citation
Spandidos Publications style
Kaewpiboon C, Srisuttee R, Malilas W, Moon J, Kaowinn S, Cho I, Johnston RN, Assavalapsakul W and Chung Y: Extract of Bryophyllum laetivirens reverses etoposide resistance in human lung A549 cancer cells by downregulation of NF-κB. Oncol Rep 31: 161-168, 2014.
APA
Kaewpiboon, C., Srisuttee, R., Malilas, W., Moon, J., Kaowinn, S., Cho, I. ... Chung, Y. (2014). Extract of Bryophyllum laetivirens reverses etoposide resistance in human lung A549 cancer cells by downregulation of NF-κB. Oncology Reports, 31, 161-168. https://doi.org/10.3892/or.2013.2844
MLA
Kaewpiboon, C., Srisuttee, R., Malilas, W., Moon, J., Kaowinn, S., Cho, I., Johnston, R. N., Assavalapsakul, W., Chung, Y."Extract of Bryophyllum laetivirens reverses etoposide resistance in human lung A549 cancer cells by downregulation of NF-κB". Oncology Reports 31.1 (2014): 161-168.
Chicago
Kaewpiboon, C., Srisuttee, R., Malilas, W., Moon, J., Kaowinn, S., Cho, I., Johnston, R. N., Assavalapsakul, W., Chung, Y."Extract of Bryophyllum laetivirens reverses etoposide resistance in human lung A549 cancer cells by downregulation of NF-κB". Oncology Reports 31, no. 1 (2014): 161-168. https://doi.org/10.3892/or.2013.2844
Copy and paste a formatted citation
x
Spandidos Publications style
Kaewpiboon C, Srisuttee R, Malilas W, Moon J, Kaowinn S, Cho I, Johnston RN, Assavalapsakul W and Chung Y: Extract of Bryophyllum laetivirens reverses etoposide resistance in human lung A549 cancer cells by downregulation of NF-κB. Oncol Rep 31: 161-168, 2014.
APA
Kaewpiboon, C., Srisuttee, R., Malilas, W., Moon, J., Kaowinn, S., Cho, I. ... Chung, Y. (2014). Extract of Bryophyllum laetivirens reverses etoposide resistance in human lung A549 cancer cells by downregulation of NF-κB. Oncology Reports, 31, 161-168. https://doi.org/10.3892/or.2013.2844
MLA
Kaewpiboon, C., Srisuttee, R., Malilas, W., Moon, J., Kaowinn, S., Cho, I., Johnston, R. N., Assavalapsakul, W., Chung, Y."Extract of Bryophyllum laetivirens reverses etoposide resistance in human lung A549 cancer cells by downregulation of NF-κB". Oncology Reports 31.1 (2014): 161-168.
Chicago
Kaewpiboon, C., Srisuttee, R., Malilas, W., Moon, J., Kaowinn, S., Cho, I., Johnston, R. N., Assavalapsakul, W., Chung, Y."Extract of Bryophyllum laetivirens reverses etoposide resistance in human lung A549 cancer cells by downregulation of NF-κB". Oncology Reports 31, no. 1 (2014): 161-168. https://doi.org/10.3892/or.2013.2844
Follow us
  • Twitter
  • LinkedIn
  • Facebook
About
  • Spandidos Publications
  • Careers
  • Cookie Policy
  • Privacy Policy
How can we help?
  • Help
  • Live Chat
  • Contact
  • Email to our Support Team