Spandidos Publications Logo
  • About
    • About Spandidos
    • Aims and Scopes
    • Abstracting and Indexing
    • Editorial Policies
    • Reprints and Permissions
    • Job Opportunities
    • Terms and Conditions
    • Contact
  • Journals
    • All Journals
    • Oncology Letters
      • Oncology Letters
      • Information for Authors
      • Editorial Policies
      • Editorial Board
      • Aims and Scope
      • Abstracting and Indexing
      • Bibliographic Information
      • Archive
    • International Journal of Oncology
      • International Journal of Oncology
      • Information for Authors
      • Editorial Policies
      • Editorial Board
      • Aims and Scope
      • Abstracting and Indexing
      • Bibliographic Information
      • Archive
    • Molecular and Clinical Oncology
      • Molecular and Clinical Oncology
      • Information for Authors
      • Editorial Policies
      • Editorial Board
      • Aims and Scope
      • Abstracting and Indexing
      • Bibliographic Information
      • Archive
    • Experimental and Therapeutic Medicine
      • Experimental and Therapeutic Medicine
      • Information for Authors
      • Editorial Policies
      • Editorial Board
      • Aims and Scope
      • Abstracting and Indexing
      • Bibliographic Information
      • Archive
    • International Journal of Molecular Medicine
      • International Journal of Molecular Medicine
      • Information for Authors
      • Editorial Policies
      • Editorial Board
      • Aims and Scope
      • Abstracting and Indexing
      • Bibliographic Information
      • Archive
    • Biomedical Reports
      • Biomedical Reports
      • Information for Authors
      • Editorial Policies
      • Editorial Board
      • Aims and Scope
      • Abstracting and Indexing
      • Bibliographic Information
      • Archive
    • Oncology Reports
      • Oncology Reports
      • Information for Authors
      • Editorial Policies
      • Editorial Board
      • Aims and Scope
      • Abstracting and Indexing
      • Bibliographic Information
      • Archive
    • Molecular Medicine Reports
      • Molecular Medicine Reports
      • Information for Authors
      • Editorial Policies
      • Editorial Board
      • Aims and Scope
      • Abstracting and Indexing
      • Bibliographic Information
      • Archive
    • World Academy of Sciences Journal
      • World Academy of Sciences Journal
      • Information for Authors
      • Editorial Policies
      • Editorial Board
      • Aims and Scope
      • Abstracting and Indexing
      • Bibliographic Information
      • Archive
    • International Journal of Functional Nutrition
      • International Journal of Functional Nutrition
      • Information for Authors
      • Editorial Policies
      • Editorial Board
      • Aims and Scope
      • Abstracting and Indexing
      • Bibliographic Information
      • Archive
    • International Journal of Epigenetics
      • International Journal of Epigenetics
      • Information for Authors
      • Editorial Policies
      • Editorial Board
      • Aims and Scope
      • Abstracting and Indexing
      • Bibliographic Information
      • Archive
    • Medicine International
      • Medicine International
      • Information for Authors
      • Editorial Policies
      • Editorial Board
      • Aims and Scope
      • Abstracting and Indexing
      • Bibliographic Information
      • Archive
  • Articles
  • Information
    • Information for Authors
    • Information for Reviewers
    • Information for Librarians
    • Information for Advertisers
    • Conferences
  • Language Editing
Spandidos Publications Logo
  • About
    • About Spandidos
    • Aims and Scopes
    • Abstracting and Indexing
    • Editorial Policies
    • Reprints and Permissions
    • Job Opportunities
    • Terms and Conditions
    • Contact
  • Journals
    • All Journals
    • Biomedical Reports
      • Information for Authors
      • Editorial Policies
      • Editorial Board
      • Aims and Scope
      • Abstracting and Indexing
      • Bibliographic Information
      • Archive
    • Experimental and Therapeutic Medicine
      • Information for Authors
      • Editorial Policies
      • Editorial Board
      • Aims and Scope
      • Abstracting and Indexing
      • Bibliographic Information
      • Archive
    • International Journal of Epigenetics
      • Information for Authors
      • Editorial Policies
      • Editorial Board
      • Aims and Scope
      • Abstracting and Indexing
      • Bibliographic Information
      • Archive
    • International Journal of Functional Nutrition
      • Information for Authors
      • Editorial Policies
      • Editorial Board
      • Aims and Scope
      • Abstracting and Indexing
      • Bibliographic Information
      • Archive
    • International Journal of Molecular Medicine
      • Information for Authors
      • Editorial Policies
      • Editorial Board
      • Aims and Scope
      • Abstracting and Indexing
      • Bibliographic Information
      • Archive
    • International Journal of Oncology
      • Information for Authors
      • Editorial Policies
      • Editorial Board
      • Aims and Scope
      • Abstracting and Indexing
      • Bibliographic Information
      • Archive
    • Medicine International
      • Information for Authors
      • Editorial Policies
      • Editorial Board
      • Aims and Scope
      • Abstracting and Indexing
      • Bibliographic Information
      • Archive
    • Molecular and Clinical Oncology
      • Information for Authors
      • Editorial Policies
      • Editorial Board
      • Aims and Scope
      • Abstracting and Indexing
      • Bibliographic Information
      • Archive
    • Molecular Medicine Reports
      • Information for Authors
      • Editorial Policies
      • Editorial Board
      • Aims and Scope
      • Abstracting and Indexing
      • Bibliographic Information
      • Archive
    • Oncology Letters
      • Information for Authors
      • Editorial Policies
      • Editorial Board
      • Aims and Scope
      • Abstracting and Indexing
      • Bibliographic Information
      • Archive
    • Oncology Reports
      • Information for Authors
      • Editorial Policies
      • Editorial Board
      • Aims and Scope
      • Abstracting and Indexing
      • Bibliographic Information
      • Archive
    • World Academy of Sciences Journal
      • Information for Authors
      • Editorial Policies
      • Editorial Board
      • Aims and Scope
      • Abstracting and Indexing
      • Bibliographic Information
      • Archive
  • Articles
  • Information
    • For Authors
    • For Reviewers
    • For Librarians
    • For Advertisers
    • Conferences
  • Language Editing
Login Register Submit
  • This site uses cookies
  • You can change your cookie settings at any time by following the instructions in our Cookie Policy. To find out more, you may read our Privacy Policy.

    I agree
Search articles by DOI, keyword, author or affiliation
Search
Advanced Search
presentation
Oncology Reports
Join Editorial Board Propose a Special Issue
Print ISSN: 1021-335X Online ISSN: 1791-2431
Journal Cover
August-2015 Volume 34 Issue 2

Full Size Image

Sign up for eToc alerts
Recommend to Library

Journals

International Journal of Molecular Medicine

International Journal of Molecular Medicine

International Journal of Molecular Medicine is an international journal devoted to molecular mechanisms of human disease.

International Journal of Oncology

International Journal of Oncology

International Journal of Oncology is an international journal devoted to oncology research and cancer treatment.

Molecular Medicine Reports

Molecular Medicine Reports

Covers molecular medicine topics such as pharmacology, pathology, genetics, neuroscience, infectious diseases, molecular cardiology, and molecular surgery.

Oncology Reports

Oncology Reports

Oncology Reports is an international journal devoted to fundamental and applied research in Oncology.

Experimental and Therapeutic Medicine

Experimental and Therapeutic Medicine

Experimental and Therapeutic Medicine is an international journal devoted to laboratory and clinical medicine.

Oncology Letters

Oncology Letters

Oncology Letters is an international journal devoted to Experimental and Clinical Oncology.

Biomedical Reports

Biomedical Reports

Explores a wide range of biological and medical fields, including pharmacology, genetics, microbiology, neuroscience, and molecular cardiology.

Molecular and Clinical Oncology

Molecular and Clinical Oncology

International journal addressing all aspects of oncology research, from tumorigenesis and oncogenes to chemotherapy and metastasis.

World Academy of Sciences Journal

World Academy of Sciences Journal

Multidisciplinary open-access journal spanning biochemistry, genetics, neuroscience, environmental health, and synthetic biology.

International Journal of Functional Nutrition

International Journal of Functional Nutrition

Open-access journal combining biochemistry, pharmacology, immunology, and genetics to advance health through functional nutrition.

International Journal of Epigenetics

International Journal of Epigenetics

Publishes open-access research on using epigenetics to advance understanding and treatment of human disease.

Medicine International

Medicine International

An International Open Access Journal Devoted to General Medicine.

Journal Cover
August-2015 Volume 34 Issue 2

Full Size Image

Sign up for eToc alerts
Recommend to Library

  • Article
  • Citations
    • Cite This Article
    • Download Citation
    • Create Citation Alert
    • Remove Citation Alert
    • Cited By
  • Similar Articles
    • Related Articles (in Spandidos Publications)
    • Similar Articles (Google Scholar)
    • Similar Articles (PubMed)
  • Download PDF
  • Download XML
  • View XML
Article

Curcumin inhibits the invasion of lung cancer cells by modulating the PKCα/Nox-2/ROS/ATF-2/MMP-9 signaling pathway

  • Authors:
    • Zhigang Fan
    • Xiaoyi Duan
    • Hui Cai
    • Li Wang
    • Min Li
    • Jingkun Qu
    • Wanjun Li
    • Yongheng Wang
    • Jiansheng Wang
  • View Affiliations / Copyright

    Affiliations: The Second Department of Thoracic Surgery, The First Affiliated Hospital of Xi'an Jiaotong University, Xi'an, Shaanxi, P.R. China, Department of Nuclear Medicine, The First Affiliated Hospital of Xi'an Jiaotong University, Xi'an, P.R. China
  • Pages: 691-698
    |
    Published online on: June 9, 2015
       https://doi.org/10.3892/or.2015.4044
  • Expand metrics +
Metrics: Total Views: 0 (Spandidos Publications: | PMC Statistics: )
Metrics: Total PDF Downloads: 0 (Spandidos Publications: | PMC Statistics: )
Cited By (CrossRef): 0 citations Loading Articles...

This article is mentioned in:



Abstract

Invasion and metastasis are the major causes of tumor-related mortality in lung cancer. It is believed that curcumin is an effective drug possessing anti-invasive and anti-metastatic activities in the treatment of cancer. However, the specific mechanisms remain unclear. In the present study, we investigated whether the PKCα/Nox-2/ATF-2/MMP-9 signaling pathway is involved in the invasive behavior of lung cancer and whether curcumin could inhibit invasion by modulating this pathway. The cytotoxic effect of curcumin was evaluated by MTT assay and the capacity of invasion was assessed by Transwell assay. siRNA and plasmid transfection techniques were used to study the function of targeted genes. Real-time PCR and western blot analysis were used to evaluate the expression levels of PKCα, Nox-2, MMP-9 and the phosphorylation of ATF-2. The results showed that curcumin inhibited the proliferation and invasion of A549 cells in a dose-dependent manner. Overexpression of MMP-9 enhanced the invasion of A549 cells. However, inhibition of MMP-9 by siRNA or curcumin suppressed cell invasion. Moreover, we also demonstrated the catalytic role of PKCα in expression of MMP-9 and cellular invasion in A549 cells, which was dependent on the expression of Nox-2 and phosphorylation of ATF-2. Finally, we also showed that curcumin dose-dependently reduced the expression of PKCα, P47phox, Nox-2 and phosphorylated ATF-2, as well as intracellular ROS generation, suggesting the inhibitory effect of curcumin on the activation of the PKCα/Nox-2/ROS/ATF-2 pathway. In conclusion, the PKCα/Nox-2/ROS/ATF-2/MMP-9 signaling pathway is activated in lung cancer A549 cells, which could be modulated by curcumin to inhibit cell invasiveness.

Introduction

As one of the most common malignant diseases of the respiratory system, lung cancer is associated with a 5-year overall survival rate of 15% and is among the leading causes of cancer-related deaths worldwide (1). Treatment failure is mainly caused by the high invasive and metastatic potential, which characterizes its high malignant potential (2). It was reported that ~90% of malignant tumor-related deaths are due to invasion and metastasis, which is also true for lung cancer (3). The mechanisms of invasion of lung cancer are complicated since multiple biological processes such as alterations in gene expression and changes in several signaling pathways are usually involved. Thus, identifying the therapeutic drugs specifically targeting these processes to inhibit the invasiveness of lung cancer is of significant importance.

A zinc-dependent proteinase family, the matrix metalloproteinases (MMPs), are believed to participate in numerous pathological processes due to their activity in extracellular matrix (ECM) degradation (4). MMPs are associated with non-neoplastic diseases including ischemia (5), trauma (6), and neoplastic diseases including glioma (7), and breast (8) and liver cancer (9). It is currently generally accepted that cancer cells invade through tissue by secreting these enzymes. As an important member of the MMPs, MMP-9 overexpression is often detected in various human invasive cancers (10). The regulation of expression of MMP-9 is mediated by multiple activators such as NF-κB (11). The most direct induction of MMP-9 expression is through the activating transcription factor-2 (ATF-2) (12) which further binds to the AP-1 site of the MMP-9 gene promoter to enhance MMP-9 transcription (13). A previous study found that ATF-2 was activated by phosphorylation in a reactive oxygen species (ROS)-dependent manner in fibroblasts and myocytes (14).

1,7-Bis(4-hydroxy-3-methoxyphenol)-1,6-heptadiene-3,5-dione, also known as curcumin, is extracted and obtained from the roots of a plant named turmeric (Curcuma longa L.). Curcumin’s hydrophobic polyphenol molecular structure contributes to its multiple biological functions including its anticancer activity (15). Studies have revealed that curcumin inhibits malignant cell migration, invasion and metastasis by repressing expression of multiple proteins including MMPs (16,17); however, the exact mechanisms require further investigation.

Curcumin reduces excessive production of ROS in mammalian cells which may lead to multiple biological effects (18). A previous study suggested that cellular ROS were generated in an enzymatic reaction catalyzed by NADPH oxidase-2 (Nox-2) under external stimuli (19). Nox-2 is activated by phosphorylation of its subunit P47phox which was suggested to be phosphorylated by protein kinase Cα (PKCα) (20). A recent study pointed out that curcumin inhibits phosphorylation of Nox subunits by reducing PKC expression (21).

In this context, we hypothesized a possible mechanism that curcumin inhibits MMP-9 expression in lung cancer cells by inhibiting activation of PKCα/Nox-2/ATF-2 signaling. The results in the present study broaden the knowledge of the mechanisms of the anticancer activity of curcumin, and also provide new clues for the molecular-targeted treatment of malignant diseases.

Materials and methods

Cell line, culturing and treatment

Human lung cancer cell line A549 was acquired from the Cell Resource Center of the Chinese Academy of Sciences. The cells were cultured in cell culturing flasks (Corning) and maintained in RPMI-1640 culture medium (HyClone) supplemented with fetal bovine serum (FBS, 10%; HyClone), glutamine (2 mmol/l; Sigma) and antibiotics including 100 µg/ml streptomycin and 100 U/ml penicillin (both from Sigma). Cells were cultured in a cell culture incubator (Thermo) providing a humidified environment with 95% fresh air and 5% carbon dioxide. Cells were treated with serially diluted curcumin (Sigma) at various concentrations (0, 15, 30 and 60 µmol/l) for 24 h.

Cell viability evaluation

Cell viability of the A549 cells was assessed by colorimetric 3-(4,5-dimethylthiazol-2-yl) 2,5-diphenyltetrazolium bromide (MTT) assay in accordance with standard methods. After an equal number of cells (2×104) were plated in a 96-well plate (Corning), the treated cells were washed with sterilized phosphate-buffered saline (PBS; Pioneer) twice, and then incubated with MTT (Sigma) at a final concentration of 5 mg/ml for 4 h in an incubator. After PBS washing, the cells were dissolved in dimethyl sulfoxide (DMSO; Sigma). The 450-nm absorbance value was read by a plate reader (Bio-Rad). The cell viability was presented as the inhibition rate, which was expressed as a ratio of the number of the non-viable cells in the experimental wells (cells treated by curcumin) compared to the control wells.

DNA and RNA transfection

Six-well plates were seeded with 5×104 cells/well in 2 ml media 24 h before transfection; the cells were 80–90% confluent. Cells were transfected with siRNA (100 pmol/well) or plasmid DNA (4 µg/well) using Lipofectamine 2000 reagent (Life Technologies, Grand Island, NY, USA) according to the manufacturer’s instructions. After 48 h of transfection, the cells were collected for subsquent experiments. For establishing stable cell lines, the cells were selected using puromycin for 2 weeks. Stable transductants were pooled. All siRNAs and shRNA were purchased from Santa Cruz Biotechnology (Santa Cruz, CA, USA). The pHACE-PKCα WT plasmid (22) was provided by Addgene (Addgene plasmid, 21232).

Cell invasion assay

The invasive ability of the A549 cells was assessed by Transwell assays using the BioCoat Matrigel invasion assay system (BD Biosciences) according to standard protocols. After suspension in serum-free medium, the cells were seeded. The Matrigel was used to coat the upper surface of the Transwell chambers for invasion assay. After a 24-h incubation, the cells that invaded through the membrane were fixed with methanol. The invasion was then observed and evaluated after crystal violet staining under an optical microscopy.

Intracellular ROS detection

The intracellular ROS level in the A549 cells was detected by 2′,7′-dichlorofluorescein diacetate (DCFH-DA). The cultured A549 cells were incubated with serum-free RPMI-1640 medium supplemented with DCFH-DA (Beyotime) at a final concentration of 10 µmol/l at 47°C for 40 min. Then the fluorescence of DCFH-DA at 530 nm was detected using the FACSCalibur flow cytometer (BD Biosciences).

Quantitative real-time PCR

Total RNA from the A549 cells was isolated by using the RNeasy Mini kit (Invitrogen) according to the manufacturer’s instructions. Reverse transcription was performed, and cDNA was synthesized using SuperScript III Reverse Transcriptase (Invitrogen). Quantitative real-time PCR was then performed using SYBR-Green II according to the PrimeScript RT-PCR kit protocol (Takara). The specific primers for each gene (PKCα, Nox-2, MMP-9 and β-actin) were designed and synthesized by Takara. β-actin was introduced as the internal control. The 2−ΔΔCt method was used to analyze the relative expression levels for PKCα, Nox-2 and MMP-9.

Western blot analysis

The A549 cells in each group were harvested and lysed in RIPA lysis buffering system (pH, 7.5; 40 mmol/l Tris-HCI, 150 mmol/l KCl, 100 mmol/l NaVO3, 1 mmol/l EDTA, 1% Triton X-100 and 1 mmol/l PMSF). The concentration of the extracted proteins was determined by the BCA kit (Thermo). The same amount of protein (50 µg) from each group was separated by SDS-polyacrylamide gel (8 or 10%) vertical electrophoresis and then transferred to PVDF membranes. Defatted milk (5% in TBST buffer) was used to block the non-specific binding by incubation with the membranes at 37°C for 1 h. After washing, the membranes were incubated with specific antibodies against PKCα, Nox-2 and P47phox (all from Abcam), p-ATF-2 and ATF-2 (both from Cell Signaling Technology) and MMP-9 and β-actin (both from Santa Cruz Biotechnology) at 4°C for 12 h. After washing, the membranes were then incubated by corresponding horseradish peroxidase secondary antibodies at room temperature for 1 h. Then an enhanced chemiluminescence kit (Amersham) was used to detect the bands. Software Image J was used to perform the densitometric analysis.

Statistical analysis

Data collected in the present study are expressed as the (mean ± SD). Differences between groups were analyzed using the Student’s t-test. P<0.05 was considered to be indicative of a statistically significant result.

Results

Curcumin inhibits the proliferation and invasion of A549 cells

We first evaluated the effects of curcumin on cancer cell proliferation and invasion. The MTT results showed that curcumin inhibited the proliferation of A549 cells in a dose-dependent manner with a significant anti-proliferative effect >40 µmol/l (Fig. 1A). As it was considered that the inhibition of metastasis may be attributed to the tumor growth inhibition, the concentrations which inhibit cell growth were excluded to avoid the cytotoxic effect of curcumin on cell invasion. Thus, a concentration range <40 µmol/l (10, 20 and 30 µmol/l particularly in this study) was chosen for subsequent invasion experiments. Transwell assays demonstrated that curcumin inhibited the invasion of the A549 cells at the above concentrations (Fig. 1B).

Figure 1

Curcumin inhibits the proliferation and invasion of A549 cells. (A) A549 cells were incubated with curcumin at different concentrations of 0, 5, 10, 20, 30, 40, 50 and 60 µmol/l for 24 h. The inhibitory effects of curcumin on the proliferation of A549 cells were assessed by MTT assay. The line graph shows the inhibition rate of values represented as mean ± SD; *P<0.05. (B) The effect of curcumin on cell invasion in the A549 cells was assessed by Transwell assay. Columns indicate the invasion inhibition rate of curcumin on the A549 cells at different concentrations respectively, *P<0.05, ***P<0.001.

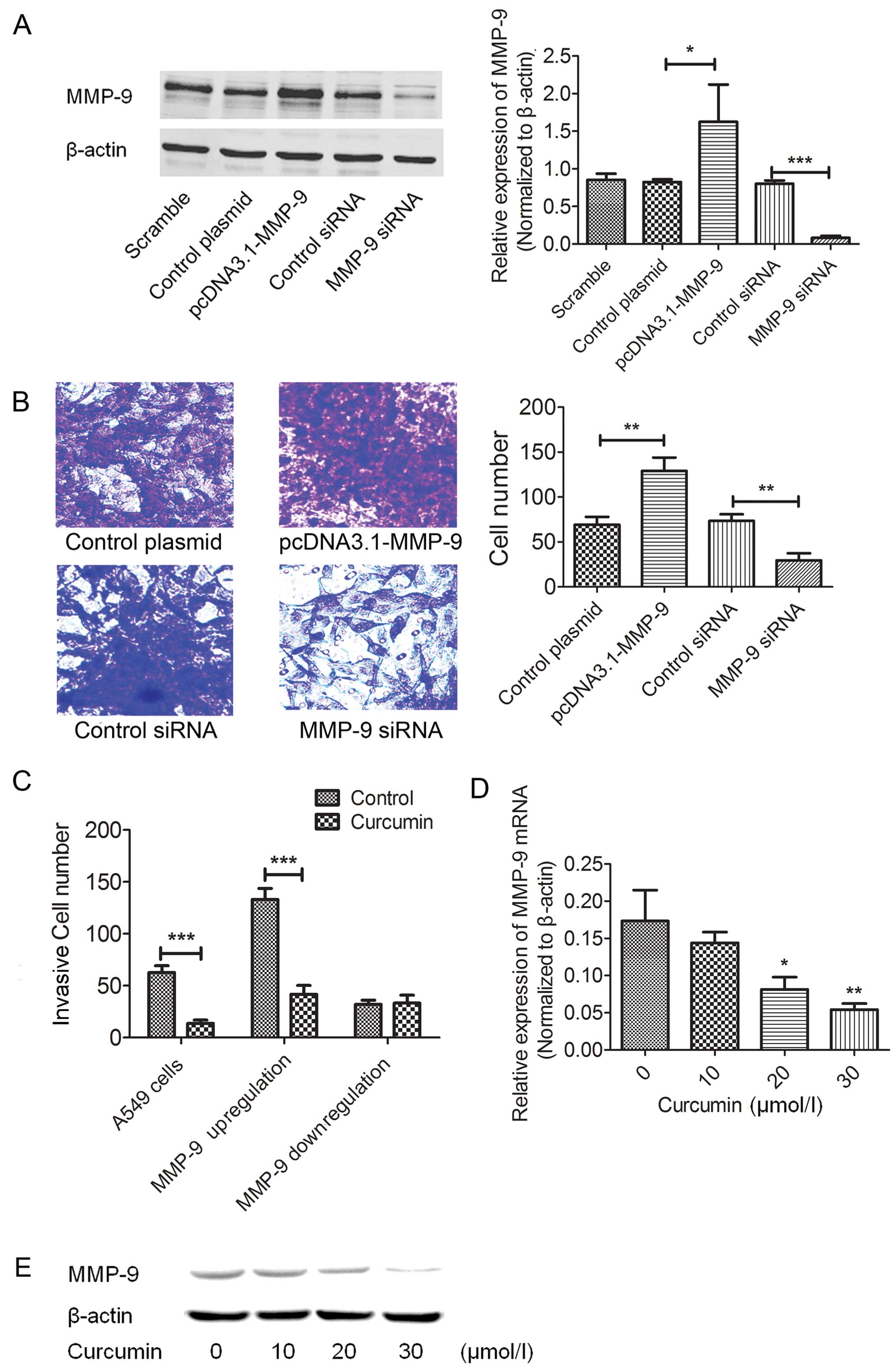
Curcumin inhibits the invasion of A549 cells by suppressing the expression of MMP-9

The potential involvement of MMP-9 in cellular invasion was evaluated. MMP-9 was effectively upregulated or downregulated by the pcDNA3.1-MMP-9 cDNA plasmid or siRNA (Fig. 2A). As shown in Fig. 2B, cell invasion was significantly increased in the MMP-9-overexpressed cells and reduced in the MMP-9-downregulated cells. We further tested the inhibitory effects of curcumin on both the MMP-9 overexpressed and downregulated A549 cells. As expected, curcumin did not inhibit the invasion of the MMP-9-downregulated A549 cells when compared with the controls (Fig. 2C). However, in the MMP-9-overexpressed A549 cells, curcumin still exhibited an inhibitory effect on cell invasion (Fig. 2C). Furthermore, we also demonstrated that curcumin dose-dependently suppressed the expression of MMP-9 in the A549 cells at both the mRNA and protein levels (Fig. 2D and E), supporting the functional role of MMP-9 in curcumin-inhibited lung cancer cell invasion.

Figure 2

Curcumin inhibits the invasion of A549 cells by suppressing expression of MMP-9. (A) Regulation of MMP-9 expression by cDNA plasmid and siRNA in the A549 cells was detected by western blot analysis; *P<0.05, ***P<0.001. (B) The effect of the regulation of MMP-9 on cell invasion in the A549 cells was determined by Transwell assay. The results are from three independent experiments; **P<0.01. (C) The effects of the upregulation and downregulation of MMP-9 on cell invasion inhibited by curcumin (30 µM) in the A549 cells (conducted 48-h post-transfection). The results are from three independent experiments; ***P<0.001. (D and E) A549 cells were treated with the indicated concentrations of curcumin. The expression of mRNA (D) and protein (E) of MMP-9 was detected by real-time PCR and western blot analysis; *P<0.05, **P<0.01. MMP, matrix metalloproteinase.

Involvement of PKCα in expression of MMP-9 and cell invasion of A549 cells

The PKCα cDNA plasmid (pHACE-PKCα WT) and siRNA were used to establish the PKCα upregulated and downregulated A549 cells (Fig. 3A). Expression of MMP-9 was then evaluated by real-time PCR and western blot analyses. As shown in Fig. 3B, upregulation of PKCα induced expression of MMP-9 and inhibition of PKCα by siRNA suppressed the MMP-9 protein expression. In addition, we assessed the potential roles of PKCα in the cell invasion of A549 cells. When expression of PKCα was inhibited by siRNA, the number of invasive A549 cells was reduced (Fig. 3C). In contrast, over-expression of PKCα increased the invasive ability of the A549 cells (Fig. 3C).

Figure 3

PKCα is involved in expression of MMP-9 and cell invasion in A549 cells. (A) Regulation of PKCα expression by cDNA plasmid and siRNA in the A549 cells was detected by western blot analysis. (B) The effects of upregulation and downregulation of PKCα on expression of MMP-9 in the A549 cells were assessed by real-time PCR and western blot analysis; ***P<0.001. (C) The effects of upregulation and downregulation of PKCα on cell invasion of the A549 cells were assessed by Transwell assay. PKCα, protein kinase Cα; MMP, matrix metalloproteinase.

PKCα-induced expression of MMP-9 is Nox-2-dependent

Since Nox-2 is one of the downstream molecules of PKCα (20,21), we aimed to ascertain whether Nox-2 is involved in the PKCα/MMP-9 signaling pathway. Specific shRNA was used to establish the stable Nox-2-knockdown A549 cells (Fig. 4A). Expression of MMP-9 was then detected in the Nox-2-knockdown and control cells with or without transfection of the PKCα cDNA plasmid. The results showed that knockdown of Nox-2 markedly inhibited PKCα-induced expression of MMP-9 (Fig. 4B). Moreover, we found that over-expression of PKCα increased the expression of P47phox and Nox-2 (Fig. 4C).

Figure 4

PKCα-induced expression of MMP-9 is dependent on Nox-2. (A) Specific downregulation of Nox-2 by shRNA. (B) The effects of the upregulation of PKCα on expression of MMP-9 in the control and Nox-2-knockdown A549 cells. (C) Upregulation of PKCα-induced expression of P47phox and Nox-2 in the A549 cells. PKCα, protein kinase Cα; MMP, matrix metalloproteinase; Nox-2, NADPH oxidase-2.

PKCα-induced expression of MMP-9 is ATF-2-dependent

We further assessed the potential role of ATF-2 in the PKCα/MMP-9 signaling pathway. Specific shRNA was used to establish stable ATF-2-knockdown A549 cells (Fig. 5A). Expression of MMP-9 was then detected in the ATF-2-knockdown and control cells with or without transfection of the PKCα cDNA plasmid. As shown in Fig. 5B, knockdown of ATF-2 markedly inhibited PKCα-induced expression of MMP-9. Meanwhile, overexpression of PKCα induced phosphorylation of ATF-2 without affecting the protein level of ATF-2 (Fig. 5C).

Figure 5

PKCα-induced expression of MMP-9 is ATF-2-dependent. (A) Specific downregulation of ATF-2 by shRNA. (B) The effects of upregulation of PKCα on expression of MMP-9 in the control and ATF-2-knockdown A549 cells. (C) Upregulation of PKCα induced the phosphorylation of ATF-2. PKCα, protein kinase Cα; MMP, matrix metalloproteinase; ATF-2, activating transcription factor-2.

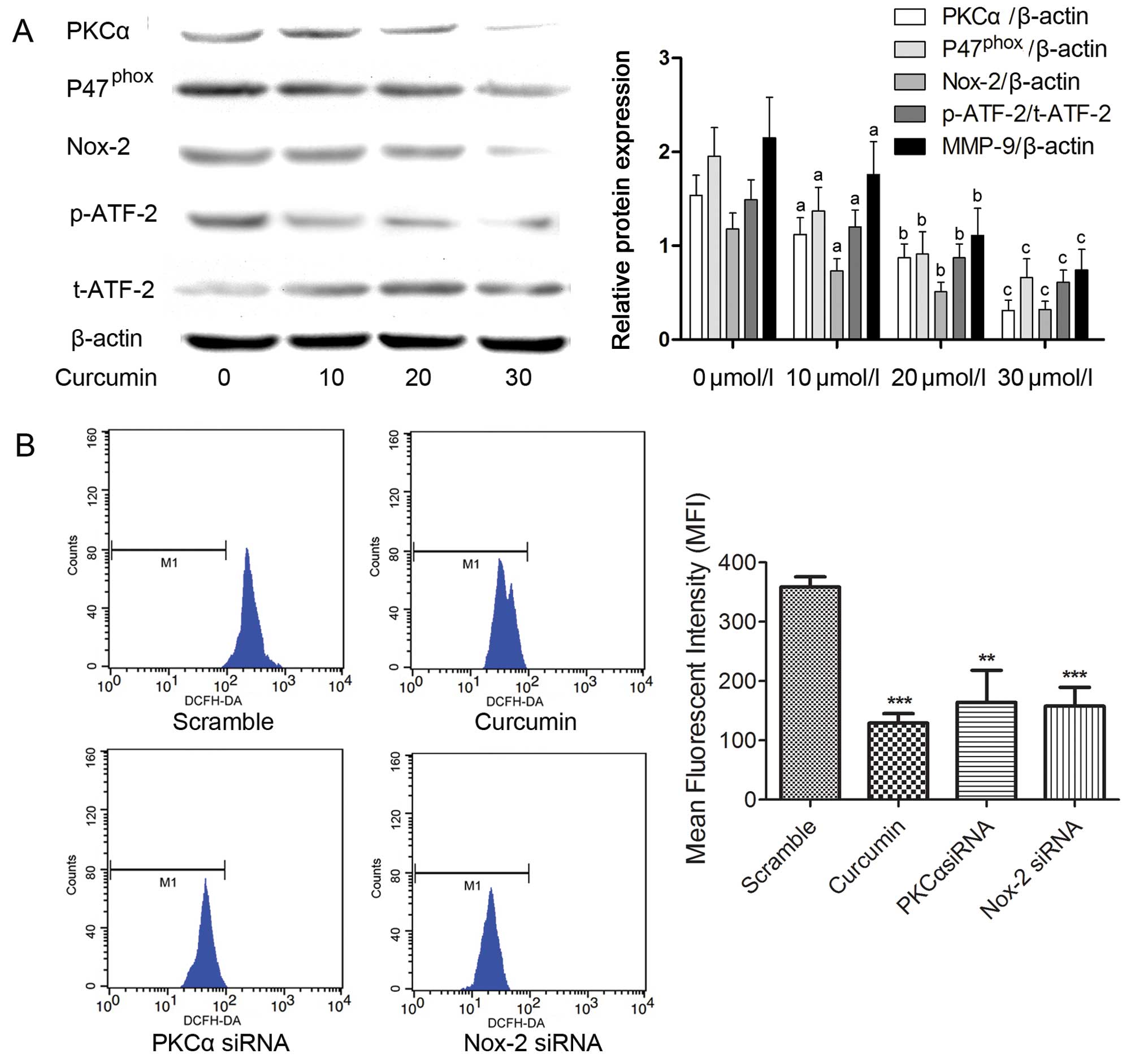
Curcumin inhibits activation of the PKCα/Nox-2/ROS/ATF-2 pathway in A549 cells

Western blot analyses were used to assess the expression of PKCα, Nox-2 and ATF-2 in the A549 cells after treatment with curcumin. As shown in Fig. 6A, curcumin significantly inhibited the expression of PKCα, P47phox and Nox-2 in a dose-dependent manner without affecting the protein levels of ATF-2. However, phosphorylated ATF-2 was markedly reduced by curcumin, suggesting the potential role of curcumin in suppressing the activation of ATF-2. We also detected the intracellular ROS generation in the A549 cells by DCFH-DA fluorescence which was determined by flow cytometry. As shown in Fig. 6B, after incubation with curcumin, the ROS production was significantly decreased. Similar results of decreased ROS generation were also observed in the PKCα and Nox-2 siRNA-treated A549 cells.

Figure 6

Curcumin inhibits the activation of the PKCα/Nox-2/ROS/ATF-2 signaling pathway in the A549 cells. (A) A549 cells were treated with the indicated concentrations of curcumin. The expression of PKCα, P47phox, Nox-2, phosphorylated (p)-ATF-2 and total (t)-ATF-2 were detected by western blot analysis. The columns indicate the relative protein expression of PKCα, P47phox, (p)-ATF-2 and (t)-ATF-2 in the A549 cells treated with curcumin at the indicated concentrations, respectively. (B) The effects of curcumin (30 µmol/l), PKCα siRNA and Nox-2 siRNA on intracellular ROS levels in the A549 cells were assessed by detection of DCFH-DA using a flow cytometer. The columns indicate the mean fluorescent intensity of detected DCFH-DA for each treatment expressed as mean ± SD of three independent experiments; **P<0.01, ***P<0.001. PKCα, protein kinase Cα; ATF-2, activating transcription factor-2; Nox-2, NADPH oxidase-2; ROS, reactive oxygen species.

Discussion

Various types of natural therapeutic drugs such as ginsen-oside, baicalein and sophocarpine exhibit anticancer effects in many human types of cancer such as hepatic, breast, cervical and lung cancer (23–25). The therapeutic mechanisms of these natural drugs are extremely complicated, and involve effects on apoptotic-related genes, adhesive molecules and transcription factors (26). In the present study, we demonstrated that the overexpression of MMP-9 which is associated with the invasive ability of lung cancer A549 cells was mediated by the PKCα/Nox-2/ATF-2 signaling pathway. Furthermore, we revealed that the anti-invasive therapeutic effect of curcumin was based on modulating this pathway.

MMPs are a large family of proteases which play crucial roles in the development and progression of cancer (27). As a member of the MMPs, MMP-9 is indispensible in tumori-genesis, invasion and metastasis based on its collagenase activity in ECM degradation (28). Loss of ECM of blood and lymphatic vessel walls prompts cancer cells to spread to organs by invading into blood and lymphatic systems. According to a previous study, the nuclear transcription factor AP-1 regulates the expression of MMP-9 directly by binding to the AP-1 site of the promoter region of the MMP-9 gene (29). This binding process is believed to depend on ATF-2 which facilitates AP-1 binding to the MMP-9 promoter after forming a heterodimer structure based on its activation by phosphorylation (30). It was reported that the phosphorylation of ATF-2 is induced by excessive intracellular ROS generation (14).

Under many pathological conditions, Nox is the major source of ROS production (31). Nox-2, also regarded as gp91phox, is a prototype NADPH oxidase. As a transmembrane protein, it transfers electrons through a chain reaction to electron donors to form ROS inside cells. The activation of Nox-2 is initiated by phosphorylation of P47phox, the ̔organizer subunit’, which recruits P67phox and P40phox to form the activated Nox-2 complex (32,33). It has been suggested that the phosphorylation of P47phox is conducted by PKCα in neutrophils (34). Thus, the above described molecules form a signaling pathway which could be referred as PKCα-stimulated Nox-2-dependent ROS-activated ATF-2-induced MMP-9 expression.

In the present study, RNA interference technique was employed to confirm the existence of this pathway in lung cancer cells. Knockdown of both PKCα and Nox-2 not only reduced the production of intracellular production of ROS, but also markedly impaired MMP-9 expression in the lung cancer A549 cells. As a result, PKCα and Nox-2 knockdown suppressed the invasive ability of A549 cells. These results indicate that PKCα/Nox-2/ROS/ATF-2/MMP-9 signaling is activated to induce invasion.

With a long history, from ancient times, curcumin has been used as a herbal remedy in traditional Chinese and Indian medicine in the treatment of numerous diseases (35). In recent decades, studies have identified numerous therapeutic activities including antioxidant, antidiabetic, anti-inflammatory and anticancer for this plant polyphenol, which is extracted from the roots of the spice turmeric (Curcuma longa L.) (36,37). Curcumin exerts its inhibitory effects on the invasion and metastasis of many human cancers which are responsible for malignant tumor-related mortality. Several mechanisms of the effects of curcumin have been described in previous studies by investigating MMPs (38), adhesion molecules (39), angiogenesis (40) and the tumor microenvironment (41). We observed that the invasive ability of the A549 cells was significantly inhibited by curcumin treatment via reduced MMP-9 expression. The results also indicated that the MMP-9 reduction was due to curcumin’s effect of downregulating the PKCα/Nox-2/ROS/ATF-2 signaling pathway in lung cancer A549 cells.

The PKCα/Nox-2/ROS/ATF-2/MMP-9 signaling pathway is activated in lung cancer A549 cells to maintain invasiveness. Curcumin impairs cell invasion by modulating the PKCα/Nox-2/ROS/ATF-2 signaling pathway to reduce MMP-9 expression in the A549 cells.

References

1 

Minami-Shimmyo Y, Ohe Y, Yamamoto S, Sumi M, Nokihara H, Horinouchi H, Yamamoto N, Sekine I, Kubota K and Tamura T: Risk factors for treatment-related death associated with chemotherapy and thoracic radiotherapy for lung cancer. J Thorac Oncol. 7:177–182. 2012. View Article : Google Scholar

2 

Hung JJ, Jeng WJ, Hsu WH, Chou TY, Huang BS and Wu YC: Predictors of death, local recurrence, and distant metastasis in completely resected pathological stage-I non-small-cell lung cancer. J Thorac Oncol. 7:1115–1123. 2012. View Article : Google Scholar : PubMed/NCBI

3 

Schiavina R, Borghesi M, Brunocilla E, Manferrari F, Fiorentino M, Vagnoni V, Baccos A, Pultrone CV, Rocca GC, Rizzi S, et al: Differing risk of cancer death among patients with lymph node metastasis after radical prostatectomy and pelvic lymph node dissection: Identification of risk categories according to number of positive nodes and Gleason score. BJU Int. 111:1237–1244. 2013. View Article : Google Scholar : PubMed/NCBI

4 

Mizutani K, Kofuji K and Shirouzu K: The significance of MMP-1 and MMP-2 in peritoneal disseminated metastasis of gastric cancer. Surg Today. 30:614–621. 2000. View Article : Google Scholar : PubMed/NCBI

5 

Zhang HM, Han YJ, Zhao WB, Hu LJ, Fei YT and Tu Y: Effects of scalp acupuncture on expression of hippocampal MMP-9 in cerebral ischemia injury rats. Zhen Ci Yan Jiu. 36:193–198. 2011.In Chinese. PubMed/NCBI

6 

Kim HJ, Fillmore HL, Reeves TM and Phillips LL: Elevation of hippocampal MMP-3 expression and activity during trauma-induced synaptogenesis. Exp Neurol. 192:60–72. 2005. View Article : Google Scholar : PubMed/NCBI

7 

Sun C, Wang Q, Zhou H, Yu S, Simard AR, Kang C, Li Y, Kong Y, An T, Wen Y, et al: Antisense MMP-9 RNA inhibits malignant glioma cell growth in vitro and in vivo. Neurosci Bull. 29:83–93. 2013. View Article : Google Scholar : PubMed/NCBI

8 

Lin ZM, Zhao JX, Duan XN, Zhang LB, Ye JM, Xu L and Liu YH: Effects of tissue factor, PAR-2 and MMP-9 expression on human breast cancer cell line MCF-7 invasion. Asian Pac J Cancer Prev. 15:643–646. 2014. View Article : Google Scholar : PubMed/NCBI

9 

Oshima T, Kunisaki C, Yoshihara K, Yamada R, Yamamoto N, Sato T, Makino H, Yamagishi S, Nagano Y, Fujii S, et al: Clinicopathological significance of the gene expression of matrix metalloproteinases and reversion-inducing cysteine-rich protein with Kazal motifs in patients with colorectal cancer: MMP-2 gene expression is a useful predictor of liver metastasis from colorectal cancer. Oncol Rep. 19:1285–1291. 2008.PubMed/NCBI

10 

Lee LY, Wu CM, Wang CC, Yu JS, Liang Y, Huang KH, Lo CH and Hwang TL: Expression of matrix metalloproteinases MMP-2 and MMP-9 in gastric cancer and their relation to claudin-4 expression. Histol Histopathol. 23:515–521. 2008.PubMed/NCBI

11 

Park SY, Kim YH, Kim Y and Lee SJ: Frondoside A has an anti-invasive effect by inhibiting TPA-induced MMP-9 activation via NF-κB and AP-1 signaling in human breast cancer cells. Int J Oncol. 41:933–940. 2012.PubMed/NCBI

12 

Kim ES, Sohn YW and Moon A: TGF-beta-induced transcriptional activation of MMP-2 is mediated by activating transcription factor (ATF)2 in human breast epithelial cells. Cancer Lett. 252:147–156. 2007. View Article : Google Scholar : PubMed/NCBI

13 

Hsieh HL, Lin CC, Shih RH, Hsiao LD and Yang CM: NADPH oxidase-mediated redox signal contributes to lipoteichoic acid-induced MMP-9 upregulation in brain astrocytes. J Neuroinflammation. 9:1102012. View Article : Google Scholar : PubMed/NCBI

14 

Liu WH and Chang LS: Arachidonic acid induces Fas and FasL upregulation in human leukemia U937 cells via Ca2+/ROS-mediated suppression of ERK/c-Fos pathway and activation of p38 MAPK/ATF-2 pathway. Toxicol Lett. 191:140–148. 2009. View Article : Google Scholar : PubMed/NCBI

15 

Ji JL, Huang XF and Zhu HL: Curcumin and its formulations: Potential anti-cancer agents. Anticancer Agents Med Chem. 12:210–218. 2012. View Article : Google Scholar

16 

Chen CC, Sureshbabul M, Chen HW, Lin YS, Lee JY, Hong QS, Yang YC and Yu SL: Curcumin suppresses metastasis via Sp-1, FAK inhibition, and E-cadherin upregulation in colorectal cancer. Evid Based Complement Alternat Med. 2013:5416952013. View Article : Google Scholar : PubMed/NCBI

17 

Chen HW, Lee JY, Huang JY, Wang CC, Chen WJ, Su SF, Huang CW, Ho CC, Chen JJ, Tsai MF, et al: Curcumin inhibits lung cancer cell invasion and metastasis through the tumor suppressor HLJ1. Cancer Res. 68:7428–7438. 2008. View Article : Google Scholar : PubMed/NCBI

18 

Chan WH, Wu HJ and Hsuuw YD: Curcumin inhibits ROS formation and apoptosis in methylglyoxal-treated human hepatoma G2 cells. Ann NY Acad Sci. 1042:372–378. 2005. View Article : Google Scholar : PubMed/NCBI

19 

Carbone F, Camillo Teixeira P, Braunersreuther V, Mach F, Vuilleumier N and Montecucco F: Pathophysiology and treatments of oxidative injury in ischemic stroke: Focus on the phagocytic NADPH oxidase 2. Antioxid Redox Signal. Apr 22–2014.Epub ahead of print. View Article : Google Scholar : PubMed/NCBI

20 

Makino J, Kamiya T, Hara H and Adachi T: TPA induces the expression of EC-SOD in human monocytic THP-1 cells: Involvement of PKC, MEK/ERK and NOX-derived ROS. Free Radic Res. 46:637–644. 2012. View Article : Google Scholar : PubMed/NCBI

21 

Soetikno V, Watanabe K, Sari FR, Harima M, Thandavarayan RA, Veeraveedu PT, Arozal W, Sukumaran V, Lakshmanan AP, Arumugam S, et al: Curcumin attenuates diabetic nephropathy by inhibiting PKC-α and PKC-β1 activity in streptozotocin-induced type I diabetic rats. Mol Nutr Food Res. 55:1655–1665. 2011. View Article : Google Scholar : PubMed/NCBI

22 

Soh JW and Weinstein IB: Roles of specific isoforms of protein kinase C in the transcriptional control of cyclin D1 and related genes. J Biol Chem. 278:34709–34716. 2003. View Article : Google Scholar : PubMed/NCBI

23 

Chen XP, Qian LL, Jiang H and Chen JH: Ginsenoside Rg3 inhibits CXCR4 expression and related migrations in a breast cancer cell line. Int J Clin Oncol. 16:519–523. 2011. View Article : Google Scholar : PubMed/NCBI

24 

Chen J, Li Z, Chen AY, Ye X, Luo H, Rankin GO and Chen YC: Inhibitory effect of baicalin and baicalein on ovarian cancer cells. Int J Mol Sci. 14:6012–6025. 2013. View Article : Google Scholar : PubMed/NCBI

25 

Li LQ, Li XL, Wang L, Du WJ, Guo R, Liang HH, Liu X, Liang DS, Lu YJ, Shan HL, et al: Matrine inhibits breast cancer growth via miR-21/PTEN/Akt pathway in MCF-7 cells. Cell Physiol Biochem. 30:631–641. 2012. View Article : Google Scholar : PubMed/NCBI

26 

Saha SK and Khuda-Bukhsh AR: Molecular approaches towards development of purified natural products and their structurally known derivatives as efficient anti-cancer drugs: Current trends. Eur J Pharmacol. 714:239–248. 2013. View Article : Google Scholar : PubMed/NCBI

27 

Schmalfeldt B, Prechtel D, Härting K, Späthe K, Rutke S, Konik E, Fridman R, Berger U, Schmitt M, Kuhn W, et al: Increased expression of matrix metalloproteinases (MMP)-2, MMP-9, and the urokinase-type plasminogen activator is associated with progression from benign to advanced ovarian cancer. Clin Cancer Res. 7:2396–2404. 2001.PubMed/NCBI

28 

Mehner C, Hockla A, Miller E, Ran S, Radisky DC and Radisky ES: Tumor cell-produced matrix metalloproteinase 9 (MMP-9) drives malignant progression and metastasis of basal-like triple negative breast cancer. Oncotarget. 5:2736–2749. 2014.PubMed/NCBI

29 

Kim HS, Kim MH, Jeong M, Hwang YS, Lim SH, Shin BA, Ahn BW and Jung YD: EGCG blocks tumor promoter-induced MMP-9 expression via suppression of MAPK and AP-1 activation in human gastric AGS cells. Anticancer Res. 24:747–753. 2004.PubMed/NCBI

30 

Yeh JH, Lecine P, Nunes JA, Spicuglia S, Ferrier P, Olive D and Imbert J: Novel CD28-responsive enhancer activated by CREB/ATF and AP-1 families in the human interleukin-2 receptor alpha-chain locus. Mol Cell Biol. 21:4515–4527. 2001. View Article : Google Scholar : PubMed/NCBI

31 

Jendrysik MA, Vasilevsky S, Yi L, Wood A, Zhu N, Zhao Y, Koontz SM and Jackson SH: NADPH oxidase-2 derived ROS dictates murine DC cytokine-mediated cell fate decisions during CD4 T helper-cell commitment. PLoS One. 6:e281982011. View Article : Google Scholar : PubMed/NCBI

32 

Kuo FC, Tseng YT, Wu SR, Wu MT and Lo YC: Melamine activates NF-κB/COX-2/PGE2 pathway and increases NADPH oxidase-dependent ROS production in macrophages and human embryonic kidney cells. Toxicol In Vitro. 27:1603–1611. 2013. View Article : Google Scholar : PubMed/NCBI

33 

Jiang Q, Zhou C, Healey S, Chu W, Kouttab N, Bi Z and Wan Y: UV radiation down-regulates Dsg-2 via Rac/NADPH oxidase-mediated generation of ROS in human lens epithelial cells. Int J Mol Med. 18:381–387. 2006.PubMed/NCBI

34 

Remijsen QF, Fontayne A, Verdonck F, Clynen E, Schoofs L and Willems J: The antimicrobial peptide parabutoporin competes with p47(phox) as a PKC-substrate and inhibits NADPH oxidase in human neutrophils. FEBS Lett. 580:6206–6210. 2006. View Article : Google Scholar : PubMed/NCBI

35 

Anstrom DM, Zhou X, Kalk CN, Song B and Lan Q: Mosquitocidal properties of natural product compounds isolated from Chinese herbs and synthetic analogs of curcumin. J Med Entomol. 49:350–355. 2012. View Article : Google Scholar : PubMed/NCBI

36 

Yılmaz Savcun G, Ozkan E, Dulundu E, Topaloğlu U, Sehirli AO, Tok OE, Ercan F and Sener G: Antioxidant and anti-inflammatory effects of curcumin against hepatorenal oxidative injury in an experimental sepsis model in rats. Ulus Travma Acil Cerrahi Derg. 19:507–515. 2013. View Article : Google Scholar

37 

Meng B, Li J and Cao H: Antioxidant and antiinflammatory activities of curcumin on diabetes mellitus and its complications. Curr Pharm Des. 19:2101–2113. 2013.

38 

Mo N, Li ZQ, Li J and Cao YD: Curcumin inhibits TGF-β1-induced MMP-9 and invasion through ERK and Smad signaling in breast cancer MDA-MB-231 cells. Asian Pac J Cancer Prev. 13:5709–5714. 2012. View Article : Google Scholar

39 

Pan Y, Zhang X, Wang Y, Cai L, Ren L, Tang L, Wang J, Zhao Y, Wang Y, Liu Q, et al: Targeting JNK by a new curcumin analog to inhibit NF-κB-mediated expression of cell adhesion molecules attenuates renal macrophage infiltration and injury in diabetic mice. PLoS One. 8:e790842013. View Article : Google Scholar

40 

Bimonte S, Barbieri A, Palma G, Luciano A, Rea D and Arra C: Curcumin inhibits tumor growth and angiogenesis in an orthotopic mouse model of human pancreatic cancer. Biomed Res Int. 2013:8104232013. View Article : Google Scholar : PubMed/NCBI

41 

Vishvakarma NK, Kumar A and Singh SM: Role of curcumin- dependent modulation of tumor microenvironment of a murine T cell lymphoma in altered regulation of tumor cell survival. Toxicol Appl Pharmacol. 252:298–306. 2011. View Article : Google Scholar : PubMed/NCBI

Related Articles

  • Abstract
  • View
  • Download
  • Twitter
Copy and paste a formatted citation
Spandidos Publications style
Fan Z, Duan X, Cai H, Wang L, Li M, Qu J, Li W, Wang Y and Wang J: Curcumin inhibits the invasion of lung cancer cells by modulating the PKCα/Nox-2/ROS/ATF-2/MMP-9 signaling pathway. Oncol Rep 34: 691-698, 2015.
APA
Fan, Z., Duan, X., Cai, H., Wang, L., Li, M., Qu, J. ... Wang, J. (2015). Curcumin inhibits the invasion of lung cancer cells by modulating the PKCα/Nox-2/ROS/ATF-2/MMP-9 signaling pathway. Oncology Reports, 34, 691-698. https://doi.org/10.3892/or.2015.4044
MLA
Fan, Z., Duan, X., Cai, H., Wang, L., Li, M., Qu, J., Li, W., Wang, Y., Wang, J."Curcumin inhibits the invasion of lung cancer cells by modulating the PKCα/Nox-2/ROS/ATF-2/MMP-9 signaling pathway". Oncology Reports 34.2 (2015): 691-698.
Chicago
Fan, Z., Duan, X., Cai, H., Wang, L., Li, M., Qu, J., Li, W., Wang, Y., Wang, J."Curcumin inhibits the invasion of lung cancer cells by modulating the PKCα/Nox-2/ROS/ATF-2/MMP-9 signaling pathway". Oncology Reports 34, no. 2 (2015): 691-698. https://doi.org/10.3892/or.2015.4044
Copy and paste a formatted citation
x
Spandidos Publications style
Fan Z, Duan X, Cai H, Wang L, Li M, Qu J, Li W, Wang Y and Wang J: Curcumin inhibits the invasion of lung cancer cells by modulating the PKCα/Nox-2/ROS/ATF-2/MMP-9 signaling pathway. Oncol Rep 34: 691-698, 2015.
APA
Fan, Z., Duan, X., Cai, H., Wang, L., Li, M., Qu, J. ... Wang, J. (2015). Curcumin inhibits the invasion of lung cancer cells by modulating the PKCα/Nox-2/ROS/ATF-2/MMP-9 signaling pathway. Oncology Reports, 34, 691-698. https://doi.org/10.3892/or.2015.4044
MLA
Fan, Z., Duan, X., Cai, H., Wang, L., Li, M., Qu, J., Li, W., Wang, Y., Wang, J."Curcumin inhibits the invasion of lung cancer cells by modulating the PKCα/Nox-2/ROS/ATF-2/MMP-9 signaling pathway". Oncology Reports 34.2 (2015): 691-698.
Chicago
Fan, Z., Duan, X., Cai, H., Wang, L., Li, M., Qu, J., Li, W., Wang, Y., Wang, J."Curcumin inhibits the invasion of lung cancer cells by modulating the PKCα/Nox-2/ROS/ATF-2/MMP-9 signaling pathway". Oncology Reports 34, no. 2 (2015): 691-698. https://doi.org/10.3892/or.2015.4044
Follow us
  • Twitter
  • LinkedIn
  • Facebook
About
  • Spandidos Publications
  • Careers
  • Cookie Policy
  • Privacy Policy
How can we help?
  • Help
  • Live Chat
  • Contact
  • Email to our Support Team