Spandidos Publications Logo
  • About
    • About Spandidos
    • Aims and Scopes
    • Abstracting and Indexing
    • Editorial Policies
    • Reprints and Permissions
    • Job Opportunities
    • Terms and Conditions
    • Contact
  • Journals
    • All Journals
    • Oncology Letters
      • Oncology Letters
      • Information for Authors
      • Editorial Policies
      • Editorial Board
      • Aims and Scope
      • Abstracting and Indexing
      • Bibliographic Information
      • Archive
    • International Journal of Oncology
      • International Journal of Oncology
      • Information for Authors
      • Editorial Policies
      • Editorial Board
      • Aims and Scope
      • Abstracting and Indexing
      • Bibliographic Information
      • Archive
    • Molecular and Clinical Oncology
      • Molecular and Clinical Oncology
      • Information for Authors
      • Editorial Policies
      • Editorial Board
      • Aims and Scope
      • Abstracting and Indexing
      • Bibliographic Information
      • Archive
    • Experimental and Therapeutic Medicine
      • Experimental and Therapeutic Medicine
      • Information for Authors
      • Editorial Policies
      • Editorial Board
      • Aims and Scope
      • Abstracting and Indexing
      • Bibliographic Information
      • Archive
    • International Journal of Molecular Medicine
      • International Journal of Molecular Medicine
      • Information for Authors
      • Editorial Policies
      • Editorial Board
      • Aims and Scope
      • Abstracting and Indexing
      • Bibliographic Information
      • Archive
    • Biomedical Reports
      • Biomedical Reports
      • Information for Authors
      • Editorial Policies
      • Editorial Board
      • Aims and Scope
      • Abstracting and Indexing
      • Bibliographic Information
      • Archive
    • Oncology Reports
      • Oncology Reports
      • Information for Authors
      • Editorial Policies
      • Editorial Board
      • Aims and Scope
      • Abstracting and Indexing
      • Bibliographic Information
      • Archive
    • Molecular Medicine Reports
      • Molecular Medicine Reports
      • Information for Authors
      • Editorial Policies
      • Editorial Board
      • Aims and Scope
      • Abstracting and Indexing
      • Bibliographic Information
      • Archive
    • World Academy of Sciences Journal
      • World Academy of Sciences Journal
      • Information for Authors
      • Editorial Policies
      • Editorial Board
      • Aims and Scope
      • Abstracting and Indexing
      • Bibliographic Information
      • Archive
    • International Journal of Functional Nutrition
      • International Journal of Functional Nutrition
      • Information for Authors
      • Editorial Policies
      • Editorial Board
      • Aims and Scope
      • Abstracting and Indexing
      • Bibliographic Information
      • Archive
    • International Journal of Epigenetics
      • International Journal of Epigenetics
      • Information for Authors
      • Editorial Policies
      • Editorial Board
      • Aims and Scope
      • Abstracting and Indexing
      • Bibliographic Information
      • Archive
    • Medicine International
      • Medicine International
      • Information for Authors
      • Editorial Policies
      • Editorial Board
      • Aims and Scope
      • Abstracting and Indexing
      • Bibliographic Information
      • Archive
  • Articles
  • Information
    • Information for Authors
    • Information for Reviewers
    • Information for Librarians
    • Information for Advertisers
    • Conferences
  • Language Editing
Spandidos Publications Logo
  • About
    • About Spandidos
    • Aims and Scopes
    • Abstracting and Indexing
    • Editorial Policies
    • Reprints and Permissions
    • Job Opportunities
    • Terms and Conditions
    • Contact
  • Journals
    • All Journals
    • Biomedical Reports
      • Information for Authors
      • Editorial Policies
      • Editorial Board
      • Aims and Scope
      • Abstracting and Indexing
      • Bibliographic Information
      • Archive
    • Experimental and Therapeutic Medicine
      • Information for Authors
      • Editorial Policies
      • Editorial Board
      • Aims and Scope
      • Abstracting and Indexing
      • Bibliographic Information
      • Archive
    • International Journal of Epigenetics
      • Information for Authors
      • Editorial Policies
      • Editorial Board
      • Aims and Scope
      • Abstracting and Indexing
      • Bibliographic Information
      • Archive
    • International Journal of Functional Nutrition
      • Information for Authors
      • Editorial Policies
      • Editorial Board
      • Aims and Scope
      • Abstracting and Indexing
      • Bibliographic Information
      • Archive
    • International Journal of Molecular Medicine
      • Information for Authors
      • Editorial Policies
      • Editorial Board
      • Aims and Scope
      • Abstracting and Indexing
      • Bibliographic Information
      • Archive
    • International Journal of Oncology
      • Information for Authors
      • Editorial Policies
      • Editorial Board
      • Aims and Scope
      • Abstracting and Indexing
      • Bibliographic Information
      • Archive
    • Medicine International
      • Information for Authors
      • Editorial Policies
      • Editorial Board
      • Aims and Scope
      • Abstracting and Indexing
      • Bibliographic Information
      • Archive
    • Molecular and Clinical Oncology
      • Information for Authors
      • Editorial Policies
      • Editorial Board
      • Aims and Scope
      • Abstracting and Indexing
      • Bibliographic Information
      • Archive
    • Molecular Medicine Reports
      • Information for Authors
      • Editorial Policies
      • Editorial Board
      • Aims and Scope
      • Abstracting and Indexing
      • Bibliographic Information
      • Archive
    • Oncology Letters
      • Information for Authors
      • Editorial Policies
      • Editorial Board
      • Aims and Scope
      • Abstracting and Indexing
      • Bibliographic Information
      • Archive
    • Oncology Reports
      • Information for Authors
      • Editorial Policies
      • Editorial Board
      • Aims and Scope
      • Abstracting and Indexing
      • Bibliographic Information
      • Archive
    • World Academy of Sciences Journal
      • Information for Authors
      • Editorial Policies
      • Editorial Board
      • Aims and Scope
      • Abstracting and Indexing
      • Bibliographic Information
      • Archive
  • Articles
  • Information
    • For Authors
    • For Reviewers
    • For Librarians
    • For Advertisers
    • Conferences
  • Language Editing
Login Register Submit
  • This site uses cookies
  • You can change your cookie settings at any time by following the instructions in our Cookie Policy. To find out more, you may read our Privacy Policy.

    I agree
Search articles by DOI, keyword, author or affiliation
Search
Advanced Search
presentation
Oncology Reports
Join Editorial Board Propose a Special Issue
Print ISSN: 1021-335X Online ISSN: 1791-2431
Journal Cover
March-2016 Volume 35 Issue 3

Full Size Image

Sign up for eToc alerts
Recommend to Library

Journals

International Journal of Molecular Medicine

International Journal of Molecular Medicine

International Journal of Molecular Medicine is an international journal devoted to molecular mechanisms of human disease.

International Journal of Oncology

International Journal of Oncology

International Journal of Oncology is an international journal devoted to oncology research and cancer treatment.

Molecular Medicine Reports

Molecular Medicine Reports

Covers molecular medicine topics such as pharmacology, pathology, genetics, neuroscience, infectious diseases, molecular cardiology, and molecular surgery.

Oncology Reports

Oncology Reports

Oncology Reports is an international journal devoted to fundamental and applied research in Oncology.

Experimental and Therapeutic Medicine

Experimental and Therapeutic Medicine

Experimental and Therapeutic Medicine is an international journal devoted to laboratory and clinical medicine.

Oncology Letters

Oncology Letters

Oncology Letters is an international journal devoted to Experimental and Clinical Oncology.

Biomedical Reports

Biomedical Reports

Explores a wide range of biological and medical fields, including pharmacology, genetics, microbiology, neuroscience, and molecular cardiology.

Molecular and Clinical Oncology

Molecular and Clinical Oncology

International journal addressing all aspects of oncology research, from tumorigenesis and oncogenes to chemotherapy and metastasis.

World Academy of Sciences Journal

World Academy of Sciences Journal

Multidisciplinary open-access journal spanning biochemistry, genetics, neuroscience, environmental health, and synthetic biology.

International Journal of Functional Nutrition

International Journal of Functional Nutrition

Open-access journal combining biochemistry, pharmacology, immunology, and genetics to advance health through functional nutrition.

International Journal of Epigenetics

International Journal of Epigenetics

Publishes open-access research on using epigenetics to advance understanding and treatment of human disease.

Medicine International

Medicine International

An International Open Access Journal Devoted to General Medicine.

Journal Cover
March-2016 Volume 35 Issue 3

Full Size Image

Sign up for eToc alerts
Recommend to Library

  • Article
  • Citations
    • Cite This Article
    • Download Citation
    • Create Citation Alert
    • Remove Citation Alert
    • Cited By
  • Similar Articles
    • Related Articles (in Spandidos Publications)
    • Similar Articles (Google Scholar)
    • Similar Articles (PubMed)
  • Download PDF
  • Download XML
  • View XML
Article

Theracurmin® efficiently inhibits the growth of human prostate and bladder cancer cells via induction of apoptotic cell death and cell cycle arrest

  • Authors:
    • Minyong Kang
    • Jin-Nyoung Ho
    • Ha Rim Kook
    • Sangchul Lee
    • Jong Jin Oh
    • Sung Kyu Hong
    • Sang Eun Lee
    • Seok-Soo Byun
  • View Affiliations / Copyright

    Affiliations: Department of Urology, Seoul National University Bundang Hospital, Seongnam, Gyeonggi-do 463-707, Republic of Korea
  • Pages: 1463-1472
    |
    Published online on: December 29, 2015
       https://doi.org/10.3892/or.2015.4537
  • Expand metrics +
Metrics: Total Views: 0 (Spandidos Publications: | PMC Statistics: )
Metrics: Total PDF Downloads: 0 (Spandidos Publications: | PMC Statistics: )
Cited By (CrossRef): 0 citations Loading Articles...

This article is mentioned in:



Abstract

In the present study, we aimed to investigate the anticancer properties of Theracurmin®, a novel form of the yellow curry pigment curcumin, as well as explore the molecular mechanisms of the potential anticancer effects of Theracurmin® on human prostate cancer and bladder cancer cells in vitro. The proliferation of cancer cells was examined by using the Cell Counting Kit-8. The clonogenic growth potential was determined by clonogenic assay. Cell cycle distribution was evaluated by flow cytometry using propidium iodide staining. Western blot analysis was applied to explore the expression patterns of molecules associated with apoptotic cell death and cell cycle checkpoint. We noted that Theracurmin® and curcumin exhibited similar anticancer effects in both androgen-dependent and -independent human prostate cancer cells in a dose- and time-dependent manner. These agents reduced cell viability and clonogenic growth potential by inducing apoptosis and cell cycle disturbance in human prostate cancer cells. Theracurmin® and curcumin also exerted marked anticancer effects on human bladder cancer cells, even in cisplatin-resistant T24R2 cells, in a dose- and time-dependent manner. Moreover, Theracurmin® and curcumin treatment decreased cell viability and clonogenicity via induction of apoptotic cell death and cell cycle dysregulation in human bladder cancer cells. In conclusion, our study suggests that Theracurmin® has potential as an anticancer agent in complementary and alternative medicine for these urological cancers.

Introduction

Recently, complementary and alternative medicine (CAM) has received great interest among cancer patients as an alternative therapeutic method (1). In fact, nearly 40% of cancer patients in the US may use at least one type of CAM approach (2). Physicians are particularly interested in using various foods as CAMs, and are trying to discover novel food-based CAMs owing to their pharmacologic safety and familiarity for use. Among many CAM agents, curcumin, a natural polyphenol derived from the rhizome of the plant Curcuma longa, has shown promise in the treatment of cancer patients (3). Curcumin has been shown to significantly inhibit the growth of many types of cancer cells by regulating various molecules associated with cancer cell proliferation (4). It also potentiates the anticancer effects of chemotherapeutic agents in vitro and in vivo (5–7).

However, the clinical efficacy of curcumin is still limited, which is most likely due to its low bioavailability (8). To address this drawback, Theracurmin® (nanocurcumin), a novel form of curcumin, was developed using a microparticle and surface-controlled drug delivery system (9). Theracurmin® shows improved bioavailability and water solubility compared to curcumin (9). Additionally, Theracurmin® improves the feasibility of in vitro testing and eventual in vivo administration (10,11). Despite these biological advantages, there have been no studies on the effects of Theracurmin® in urological cancer. Here, we investigated the anticancer properties of Theracurmin® on human prostate cancer and bladder cancer cells in vitro and compared them to those of curcumin. Moreover, we examined the relevant molecular mechanisms of the potential anticancer effects of Theracurmin® in these urological malignancies.

Materials and methods

Cell lines and reagents

Human prostate cancer cell lines (LNCaP, PC3, and DU145) were obtained from the American Type Culture Collection (ATCC; Rockville, MD, USA). We used RPMI-1640 medium (Welgene, Daegu, Korea) for LNCaP and PC3, and Dulbecco's modified Eagle's medium (DMEM; Welgene) for DU145 cells as the basal culture medium. Human bladder cancer cell lines (T24, 253J, and HTB9) were also purchased from ATCC. To establish a cisplatin-resistant cell line (T24R2), we performed serial desensitization of T24 cells as previously described (12). The human bladder cancer cell lines were cultured in RPMI-1640 medium. All media were supplemented with 10% fetal bovine serum (Welgene), and 1% penicillin-streptomycin, and 1% non-essential amino acids (both from Invitrogen, Carlsbad, CA, USA). Curcumin (Sigma-Aldrich, St. Louis, MO, USA) and Theracurmin® (Handok Pharmaceuticals Co., Ltd., Korea) were prepared in dimethyl sulfoxide (DMSO) and diluted into the growth medium such that the final concentration of DMSO did not exceed 0.1% (v/v). Medium containing 0.1% DMSO was used as the negative control.

Cell proliferation assay

To examine the cell proliferation, we used the Cell Counting Kit-8 (CCK-8; Dojindo Molecular Technologies, Gaithersburg, MD, USA). Cells (2×103 cells/well) were seeded onto 96-well plates and incubated for 24 h. Cells were treated with either curcumin or Theracurmin® for 24, 48, and 72 h, and then 10 μl of CCK-8 solution was added into the 96-well plates. After 4 h of incubation, the absorbance at 450 nm was determined using a plate reader (Molecular Devices, Sunnyvale, CA, USA). Cell viability results are reported as fold change compared to data derived from the first day of cell seeding.

Clonogenic assay

Cells (1×103 cells/well) were seeded onto 35-mm2 dishes and treated with either curcumin or Theracurmin® for 48 h. To form visible colonies, the cells were cultured for an additional 14 day in either curcumin- or Theracurmin®-free culture condition. After fixation with 10% neutral-buffered formalin solution, the samples were stained with 0.1% crystal violet solution (both from Sigma-Aldrich). Finally, the samples were photographed, and the number of visible colonies comprising more than 50 individual cells was determined by using a SZX7 stereomicroscope (Olympus, Tokyo, Japan).

Flow cytometry for cell cycle analysis

Cells (3×105 cells/well) were plated on 60-mm2 dishes and incubated with either curcumin or Theracurmin® for 48 h. The cells were fixed in 70% ethanol and reacted with RNase A (10 μg/ml) for 1 h at 37°C. Then, cells were stained with propidium iodide solution (10 μg/ml) for 30 min at 4°C in a dark room. The cell cycle distribution was analyzed using a BD FACSCalibur cytometer (BD Biosciences, San Jose, CA, USA).

Western blot analysis

To extract total proteins, the cells were lysed with radio-immunoprecipitation assay buffer [50 mM Tris-HCl (pH 8.0), 150 mM sodium chloride, 1.0% NP-40, 0.5% sodium deoxycholate, 0.1% sodium dodecyl sulfate (SDS) and 1 mM phenylmethylsulfonyl fluoride]. After measuring protein concentrations of each sample using the BCA protein assay kit (Pierce, Rockford, IL, USA), samples were prepared with equal amounts of protein in 1X SDS buffer. Protein samples were electrophoresed on SDS-PAGE gels and transferred onto poly-vinylidene difluoride membranes (Millipore, Billerica, MA, USA). After the samples were blocked with 5% (w/v) non-fat dry milk at room temperature for 1 h, the blots were incubated with primary antibodies overnight at 4°C. Primary antibodies used in the present study were anti-cleaved caspase-3, -8, -9, poly(adenosine diphosphate-ribose) polymerase (PARP), cytochrome c, cyclin D1, cyclin E1, p-Akt, Akt, p-Erk, and Erk (1:1,000; Cell Signaling Technology, Inc., Beverly, MA, USA). The blots were incubated with horseradish peroxidase-conjugated secondary antibodies (Santa Cruz Biotechnology, Santa Cruz, CA, USA) for 45 min at room temperature. Finally, protein expression levels were detected using an Enhanced Chemiluminescence Western Blot Substrate kit (Pierce).

Statistical analysis

Three independent experiments were performed in triplicate, and the data are presented as mean ± standard error of the mean (SEM). The statistical analysis was conducted using GraphPad Prism software (GraphPad Software Inc., San Diego, CA, USA). We considered data with p-values <0.05 as significant, as determined by Turkey's multiple range tests.

Results

Theracurmin® significantly inhibits the proliferation of human prostate cancer cells

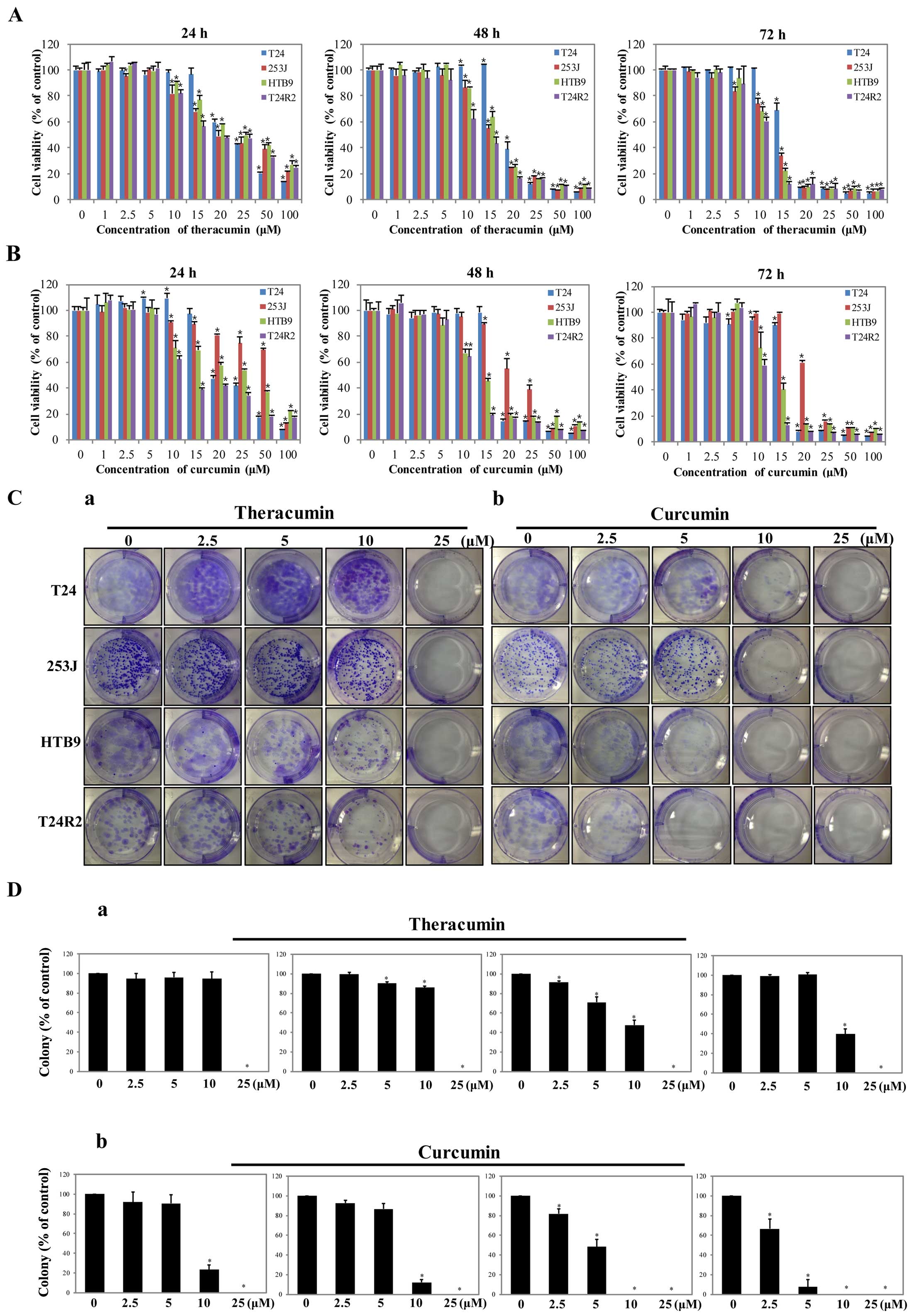
To examine the cytotoxic effects of Theracurmin® on human prostate cancer cells, we treated cells with this agent for 24, 48 and 72 h and examined the cell viability using the CCK-8 assay. Cell viability of the PC3, DU145 and LNCaP cells was significantly decreased in a dose- and time-dependent manner after Theracurmin® treatment (Fig. 1A). As shown in Fig. 1B, the cytotoxic effects of curcumin were similar to those of Theracurmin®. Moreover, we found that Theracurmin® markedly impaired the clonogenic proliferation of human prostate cancer cells in a dose-dependent manner (Fig. 1Ca and Da). We also confirmed that the effects of curcumin on clonogenic proliferation were similar to those of Theracurmin® (Fig. 1Cb and Db).

Figure 1

Anticancer effects of Theracurmin® and curcumin treatment in human prostate cancer cells. Cell viability assessments for determining cytotoxic effects of (A) Theracurmin® or (B) curcumin treatment in human prostate cancer cell lines (PC3, DU145, and LNCaP). The cells were treated with different concentrations of each agent, ranging from 1 to 100 μM, for 24, 48, and 72 h. Mock (0) was used as a negative control. The rates of cell viability are shown as the mean percentage of control ± standard error of the mean (n=3, *P<0.05). Clonogenic assay (C and D) for examining colony formation after 14 days of (a) Theracurmin® or (b) curcumin treatment in human prostate cancer cell lines (PC3, DU145 and LNCaP). Cells were treated with different concentrations of Theracurmin® (0, 2.5, 5, 10 and 25 μM) for 48 h. (C) Crystal violet staining was used for visualizing significant colonies consisting of more than 50 individual cells in (a) Theracurmin®- and (b) curcumin-treated groups. (D) The numbers of colonies are shown as representative bar graphs with the mean percentage of control ± standard error of the mean (n=3, *P<0.05).

These results indicate that Theracurmin® and curcumin have similar anticancer effects on human prostate cancer cells in both androgen-dependent and -independent cells in a dose- and time-dependent manner.

Theracurmin® exerts anticancer effects by inducing apoptotic cell death and cell cycle disturbance in human prostate cancer cells

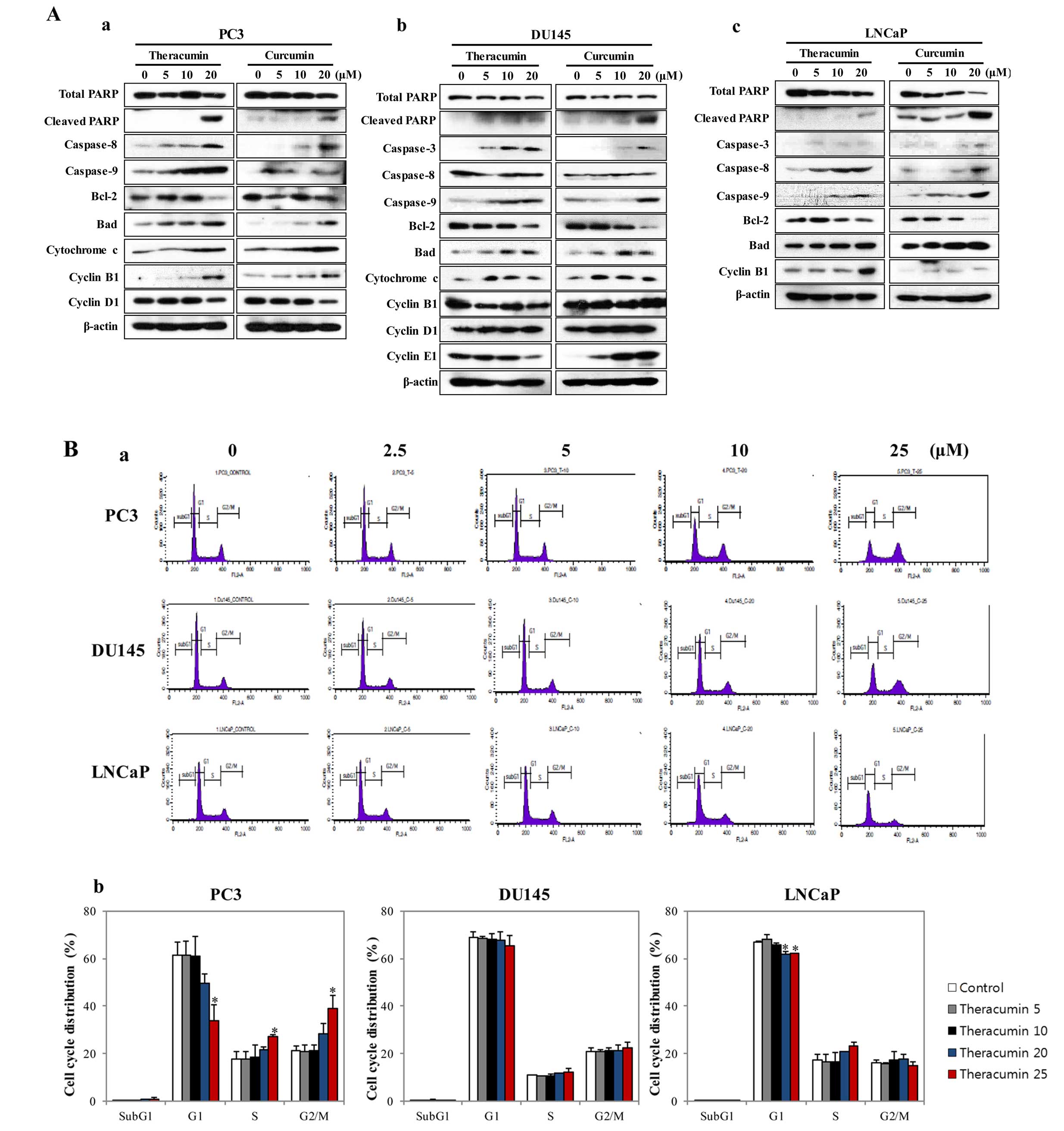
To further examine the molecular mechanisms of the anticancer activities of Theracurmin® in human prostate cancer cells, we investigated the expression patterns of molecules associated with apoptosis, as well as the cell cycle distribution patterns after Theracurmin® treatment. Western blot analysis showed that pro-apoptotic proteins (cleaved PARP, caspase-3, -8, and -9, cytochrome c, and Bad) were upregulated, whereas total PARP and anti-apoptotic molecule (Bcl-2) were downregulated after treatment with Theracurmin® in the PC3, DU145 and LNCaP cells, respectively (Fig. 2A). We also noted that the expression patterns of apoptosis-related proteins after curcumin treatment did not differ from those after Theracurmin® treatment (Fig. 2A). Additionally, Theracurmin® treatment resulted in cell cycle disturbances, such as G2/M arrest, remarkably in PC3 cells, but subtly in the DU145 and LNCaP cells (Fig. 2B). Consistent with these results, aberrant expression of regulatory molecules at cell cycle checkpoints (cyclin B1, D1 and E1) was observed with higher doses of Theracurmin® (Fig. 2A). Similar to these findings, curcumin treatment also induced cell cycle dysregulation, particularly G2/M arrest (Fig. 2C), with irregular changes in the expression of relevant checkpoint molecules (Fig. 2A).

Figure 2

Theracurmin® and curcumin treatment induce apoptotic cell death and cell cycle dysregulation in human prostate cancer cells. (A) Western blot analysis for the expression of molecules associated with apoptosis (total PARP, cleaved PARP, caspase-3, caspase-8, caspase-9, Bcl-2, Bad, and cytochrome c) and cell cycle regulation (cyclin B1, cyclin D, and cyclin E) in human prostate cancer cells (a) PC3, (b) DU145, and (c) LNCaP after treatment with various concentrations (0, 5, 10 and 20 μM) of Theracurmin® and curcumin for 48 h. β-actin was used as a loading control. (B) Cell cycle analysis by flow cytometry with propidium iodide staining in human prostate cancer cells (PC3, DU145, and LNCaP) after treatment with various concentrations (0, 5, 10 and 20 μM) of Theracurmin® for 48 h: (a) the representative results and (b) the proportion of cells in cell cycle phases (G1, S, and G2/M) are presented as a percentage of the control. Theracurmin® and curcumin treatment induce apoptotic cell death and cell cycle dysregulation in human prostate cancer cells. (C) Cell cycle analysis by flow cytometry with propidium iodide staining in human prostate cancer cells (PC3, DU145, and LNCaP) after treatment with various concentrations (0, 5, 10 and 20 μM) of curcumin for 48 h: (a) the representative results and (b) the proportion of cells in cell cycle phases (G1, S, and G2/M) are presented as a percentage of the control.

These findings suggest that Theracurmin® and curcumin treatment led to the reduction in cell viability and clonogenic potential via the induction of apoptotic cell death in human prostate cancer cells. Partly, cell cycle disturbance, such as G2/M arrest, played an important role in the cytotoxicity of Theracurmin® treatment in both androgen-dependent and -independent cells.

Theracurmin® treatment efficiently suppresses the growth of human bladder cancer cells

We next examined the cytotoxic effects of Theracurmin® on human bladder cancer cell lines (T24, 293J, and HTB9) as well as on the cisplatin-resistant cell line, T24R2. Similar to the results using prostate cancer cells, Theracurmin® treatment markedly reduced the viability of the bladder cancer cell lines in a dose- and time-dependent manner (Fig. 3A). Despite the subtle difference in responsiveness, the overall patterns of cytotoxic effects were similar between the cells treated with Theracurmin® and curcumin (Fig. 3B). Of note, these specific agents exerted a marked anticancer effect on the cisplatin-resistant T24R2 cells.

Figure 3

Anticancer effects of Theracurmin® and curcumin treatment in human bladder cancer cells. Cell viability assessments for determining the cytotoxic effects of (A) Theracurmin® or (B) curcumin treatment in human prostate cancer cell lines (T24, 253J, HTB9, and cisplatin-resistant T24R2). The cells were treated with different concentrations of each agent, ranging from 1 to 100 μM, for 24, 48 and 72 h. Mock (0) was used as a negative control. The rates of cell viability are shown as the mean percentage of control ± standard error of the mean (n=3, *P<0.05). (C and D) Clonogenic assay for examining the colony formation after 14 days of (a) Theracurmin® or (b) curcumin treatment in human prostate cancer cell lines (T24, 253J, HTB9, and cisplatin-resistant T24R2). Cells were treated with different concentrations of Theracurmin® (0, 2.5, 5, 10 and 25 μM) for 48 h. (C) Crystal violet staining was used for visualizing significant colonies consisting of more than 50 individual cells in (a) Theracurmin®- or (b) curcumin-treated groups. (D) The numbers of colonies are shown as representative bar graphs with the mean percentage of control ± standard error of the mean (n=3, *P<0.05).

We revealed that Theracurmin® treatment also significantly diminished the clonogenic proliferation of human bladder cancer cells in a dose-dependent manner (Fig. 3Ca and Da). Although the anti-clonogenic effect of Theracurmin® was relatively lower than that observed with curcumin treatment (Fig. 3Cb and Db), our results indicate that Theracurmin® and curcumin have similar anticancer effects on human bladder cancer cells, even in cisplatin-resistant cells.

Anticancer effects of Theracurmin® are induced by apoptotic cell death and cell cycle dysregulation in human bladder cancer cells

To explore the molecular aspects of the anticancer effects of Theracurmin® in human bladder cancer cells, we examined the expression patterns of apoptosis- and cell cycle-regulating molecules after adding Theracurmin®. Similar to the findings in prostate cancer cells, the pro-apoptotic proteins (cleaved PARP, caspase-3, -8, and -9, cytochrome c, and Bad) were highly expressed, whereas total PARP and the expression of anti-apoptotic molecule Bcl-2 reduced in a dose-dependent manner after treatment with Theracurmin® (Fig. 4A). Additionally, cell cycle analysis revealed that this agent induced sub-G1 arrest, indicating apoptotic cell death (Fig. 4B). Theracumin also led to cell cycle dysregulation, including S and/or G2/M phase arrest (Fig. 4B). In western blot analysis, the amounts of checkpoint molecules (cyclin B1 and cyclin D) reduced at higher doses of Theracurmin® in bladder cancer cells, even in cisplatin-resistant T24R2 cells (Fig. 4A). We also found that curcumin induced similar outcomes of apoptotic cell death and cell cycle dysregulation to those with Theracurmin® (Fig. 4A and C). Our findings indicate that Theracurmin® and curcumin have comparable anticancer effects by reducing cell viability through the induction of apoptotic cell death and cell cycle arrest in the various types of human bladder cancer cells.

Figure 4

Theracurmin® and curcumin treatments induce apoptotic cell death and cell cycle dysregulation in human bladder cancer cells. (A) Western blot analysis for the expression of molecules associated with apoptosis (total PARP, cleaved PARP, caspase-3, caspase-8, caspase-9, Bcl-2, Bad, and cytochrome c) and cell cycle regulation (cyclin B1, cyclin D, cyclin E) in human bladder cancer cells (a) T24, (b) 253J, (c) HTB9, and (d) cisplatin-resistant T24R2 after treatments with various concentrations (0, 5, 10 and 20 μM) of Theracurmin® or curcumin for 48 h. β-actin was used as a loading control. Continued. Theracurmin® treatment induces apoptotic cell death and cell cycle dysregulation in human bladder cancer cells. (B) Cell cycle analysis by flow cytometry with propidium iodide staining in human bladder cancer cells (T24, 253J, HTB9, and cisplatin-resistant T24R2) after treatment with various concentrations (0, 5, 10 and 20 μM) of Theracurmin®. (a) The representative results and (b) the proportion of cell in cell cycle phases (G1, S, and G2/M) are presented as a percentage of the control. Continued. Curcumin treatment induces apoptotic cell death and cell cycle dysregulation in human bladder cancer cells. (C) Cell cycle analysis by flow cytometry with propidium iodide staining in human bladder cancer cells (T24, 253J, HTB9, and cisplatin-resistant T24R2) after treatment with various concentrations (0, 5, 10 and 20 μM) of curcumin for 48 h. (a) The representative results and (b) the proportion of cells in cell cycle phases (G1, S, and G2/M) are presented as a percentage of the control.

Discussion

Prostate and bladder cancer are usually diagnosed in older men, who may be vulnerable to the side effects from first-line chemotherapeutic agents, such as docetaxel and cisplatin. In this context, natural compounds can be beneficial as an alternative therapeutic approach for treating these urological cancers (13). Many in vitro and in vivo studies suggest that curcumin, a yellow curry pigment, can significantly inhibit the growth, proliferation, invasive capabilities, and metastatic potential of prostate and bladder cancer cells (14–16).

Although many preclinical studies have shown curcumin to be a promising anticancer agent in urological cancer, its poor bioavailability is a major drawback to its clinical application for cancer patients (13). The limited oral bioavailability of curcumin may be attributed to its poor solubility in water and extensive systemic metabolism after oral intake. For example, a dose-escalation study carried out by Lao et al (17) demonstrated that no curcumin was detected in the blood of 24 individuals after oral administration of curcumin at various doses ranging from 500 to 8,000 mg. To overcome this obstacle, an innovative form of curcumin as a nanoparticle colloidal dispersion (Theracurmin®) has been developed with higher stability and improved bioavailability (9). Several clinical trials have shown that Theracurmin® has no significant adverse effects in human subjects, indicating that this novel agent is well tolerated (9,18–22). Moreover, Theracurmin® significantly inhibited the proliferation of esophageal adenocarcinoma cells (OE33 and OE19), whereas it did not impair the proliferation of normal esophageal cells (HET-1A) in a recent study by Milano et al (21).

Despite these promising results showing Theracurmin® to be a safe and effective anticancer agent, no proof-of-concept studies have been carried out in urological cancer. In this study, we first revealed that Theracurmin® significantly reduced the cell viability in human prostate cancer and bladder cancer cells, particularly showing comparable anticancer efficacy with curcumin. Notably, the anticancer effects of Theracurmin® were exerted by inducing apoptotic cell death and cell cycle disturbance in these urological cancer cells. Similar to our findings, Kamat et al (5) revealed that curcumin suppressed the proliferation of bladder cancer cells (RT4V6 and KU-7) in a dose-dependent manner by inducing cell cycle arrest and potentiating the apoptotic effects of chemotherapeutic drugs. Park et al also showed that curcumin treatment induced growth inhibition of T24 bladder cancer cells driven by cell cycle disturbance, specifically G2/M phase arrest (22). In a study by Aggarwal et al, curcumin enhanced the anticancer effects of chemotherapeutic agents by degradation of cyclin E expression via upregulation of p21 and p27, resulting in G1 phase arrest in LNCaP prostate cancer cells (23).

Apoptosis and cell cycle arrest, such as in the S or G2/M phases, are regarded as the cellular response pathways following diverse stimuli, including DNA damage (24). In this regard, these distinct processes are intimately related and together play a crucial role in the responsiveness of cancer cells to anticancer agents (24). The complex interplay of various regulators is fundamental in processes involved in the progression of apoptotic cell death and the cell cycle. For apoptosis, there are two classifications of regulatory molecules: those that modulate mitochondrial function (e.g., Bcl-2, Bcl-xL, and Bax) and those that regulate the apoptotic cascades (e.g., caspase-3, -8 and -9) (25). For cell cycle regulation, there are two key classes of regulatory proteins, cyclins and cyclin-dependent kinases (CDKs). For example, cyclin E and CDK2 play an important role in the progression of G1 through S phase, as well as cyclin B and CDK1 are key regulatory molecules for the G2/M phase (26).

Mechanistically, curcumin has been shown to modulate many molecular targets, including transcription factors, oncogenic growth factors, and inflammatory cytokines with relevant multiple signaling pathways, resulting in inhibition of cell proliferation, invasion and metastasis (27). The activity of NF-κB, which is constitutively activated in several malignancies, can be inhibited by curcumin treatment in several cancer cells. The expression of Wnt/β-catenin signaling pathway, frequently upregulated during initiation and progression of several tumors, can also be blocked by curcumin (28,29). For instance, curcumin reduces the accumulation of nuclear β-catenin and its target protein Tcf-4 in colon cancer cells, leading to growth arrest and apoptotic cell death (30). Curcumin can regulate other well-known oncogenic signaling pathways, such as STAT3 and PI3K/AKT, by suppressing their phosphorylation (31,32). Additionally, curcumin is a potent inhibitor of several pro-inflammatory cytokines, such as IL-1, IL-5, IL-8 and IL-12, involved in tumor angiogenesis and metastasis (33).

However, our study did not provide a more comprehensive data for the molecular mechanisms of the anticancer activities of Theracurmin® in human prostate and bladder cancer cells. Our data only demonstrated the phenotypic changes of human prostate cancer and bladder cancer cells after Theracurmin® and curcumin treatment, which is the major limitation of our study. In order to provide more concrete evidence, we should explore the relevant signaling pathways. More importantly, this study only provided in vitro results for the anticancer effects of Theracurmin® in both prostate cancer and bladder cancer cells. Thus, an in vivo efficacy study using xenograft models is required to consolidate our results and show that Theracurmin® treatment can be a useful CAM approach for both prostate cancer and bladder cancers.

In summary, we provides in vitro evidence that Theracurmin®, an innovative nano-form of curcumin, exhibits anticancer effects by inducing apoptotic cell death and cell cycle dysregulation in human prostate and bladder cancer cells. Further mechanistic studies are required to fully appreciate the clinical potential of Theracurmin® as a promising alternative medicine agent in these urological cancers.

Acknowledgments

The present study was supported by a grant from Handok Pharmaceuticals in Korea. The funders had no role in study design, experiments, data collection and analysis, preparation of the manuscript, or the decision to publish.

References

1 

Rossi E, Vita A, Baccetti S, Di Stefano M, Voller F and Zanobini A: Complementary and alternative medicine for cancer patients: Results of the EPAAC survey on integrative oncology centres in Europe. Support Care Cancer. 23:1795–1806. 2015. View Article : Google Scholar

2 

Ventola CL: Current issues regarding complementary and alternative medicine (CAM) in the United States: Part 1: The widespread use of CAM and the need for better-informed health care professionals to provide patient counseling. P T. 35:461–468. 2010.PubMed/NCBI

3 

Tuorkey MJ: Curcumin a potent cancer preventive agent: Mechanisms of cancer cell killing. Interv Med Appl Sci. 6:139–146. 2014. View Article : Google Scholar

4 

Duvoix A, Blasius R, Delhalle S, Schnekenburger M, Morceau F, Henry E, Dicato M and Diederich M: Chemopreventive and therapeutic effects of curcumin. Cancer Lett. 223:181–190. 2005. View Article : Google Scholar : PubMed/NCBI

5 

Kamat AM, Sethi G and Aggarwal BB: Curcumin potentiates the apoptotic effects of chemotherapeutic agents and cytokines through down-regulation of nuclear factor-kappaB and nuclear factor-kappaB-regulated gene products in IFN-alpha-sensitive and IFN-alpha-resistant human bladder cancer cells. Mol Cancer Ther. 6:1022–1030. 2007. View Article : Google Scholar : PubMed/NCBI

6 

Kunnumakkara AB, Guha S, Krishnan S, Diagaradjane P, Gelovani J and Aggarwal BB: Curcumin potentiates antitumor activity of gemcitabine in an orthotopic model of pancreatic cancer through suppression of proliferation, angiogenesis, and inhibition of nuclear factor-kappaB-regulated gene products. Cancer Res. 67:3853–3861. 2007. View Article : Google Scholar : PubMed/NCBI

7 

Tian F, Fan T, Zhang Y, Jiang Y and Zhang X: Curcumin potentiates the antitumor effects of 5-FU in treatment of esophageal squamous carcinoma cells through downregulating the activation of NF-κB signaling pathway in vitro and in vivo. Acta Biochim Biophys Sin (Shanghai). 44:847–855. 2012. View Article : Google Scholar

8 

Li L, Braiteh FS and Kurzrock R: Liposome-encapsulated curcumin: In vitro and in vivo effects on proliferation, apoptosis, signaling, and angiogenesis. Cancer. 104:1322–1331. 2005. View Article : Google Scholar : PubMed/NCBI

9 

Sasaki H, Sunagawa Y, Takahashi K, Imaizumi A, Fukuda H, Hashimoto T, Wada H, Katanasaka Y, Kakeya H, Fujita M, et al: Innovative preparation of curcumin for improved oral bioavailability. Biol Pharm Bull. 34:660–665. 2011. View Article : Google Scholar : PubMed/NCBI

10 

Bisht S, Feldmann G, Soni S, Ravi R, Karikar C and Maitra A and Maitra A: Polymeric nanoparticle-encapsulated curcumin ('nanocurcumin'): A novel strategy for human cancer therapy. J Nanobiotechnology. 5:32007. View Article : Google Scholar

11 

Anand P, Nair HB, Sung B, Kunnumakkara AB, Yadav VR, Tekmal RR and Aggarwal BB: Design of curcumin-loaded PLGA nanoparticles formulation with enhanced cellular uptake, and increased bioactivity in vitro and superior bioavailability in vivo. Biochem Pharmacol. 79:330–338. 2010. View Article : Google Scholar

12 

Ho JN, Byun SS, Lee S, Oh JJ, Hong SK, Lee SE and Yeon JS: Synergistic antitumor effect of triptolide and cisplatin in cisplatin resistant human bladder cancer cells. J Urol. 193:1016–1022. 2015. View Article : Google Scholar

13 

Philippou Y, Hadjipavlou M, Khan S and Rane A: Complementary and alternative medicine (CAM) in prostate and bladder cancer. BJU Int. 112:1073–1079. 2013. View Article : Google Scholar : PubMed/NCBI

14 

Klempner SJ and Bubley G: Complementary and alternative medicines in prostate cancer: From bench to bedside? Oncologist. 17:830–837. 2012. View Article : Google Scholar : PubMed/NCBI

15 

Kamat AM, Tharakan ST, Sung B and Aggarwal BB: Curcumin potentiates the antitumor effects of Bacillus Calmette-Guerin against bladder cancer through the downregulation of NF-kappaB and upregulation of TRAIL receptors. Cancer Res. 69:8958–8966. 2009. View Article : Google Scholar : PubMed/NCBI

16 

Tian B, Wang Z, Zhao Y, Wang D, Li Y, Ma L, Li X, Li J, Xiao N, Tian J, et al: Effects of curcumin on bladder cancer cells and development of urothelial tumors in a rat bladder carcinogenesis model. Cancer Lett. 264:299–308. 2008. View Article : Google Scholar : PubMed/NCBI

17 

Lao CD, Ruffin MT IV, Normolle D, Heath DD, Murray SI, Bailey JM, Boggs ME, Crowell J, Rock CL and Brenner DE: Dose escalation of a curcuminoid formulation. BMC Complement Altern Med. 6:102006. View Article : Google Scholar : PubMed/NCBI

18 

Kanai M, Imaizumi A, Otsuka Y, Sasaki H, Hashiguchi M, Tsujiko K, Matsumoto S, Ishiguro H and Chiba T: Dose-escalation and pharmacokinetic study of nanoparticle curcumin, a potential anticancer agent with improved bioavailability, in healthy human volunteers. Cancer Chemother Pharmacol. 69:65–70. 2012. View Article : Google Scholar

19 

Kanai M, Otsuka Y, Otsuka K, Sato M, Nishimura T, Mori Y, Kawaguchi M, Hatano E, Kodama Y, Matsumoto S, et al: A phase I study investigating the safety and pharmacokinetics of highly bioavailable curcumin (Theracurmin) in cancer patients. Cancer Chemother Pharmacol. 71:1521–1530. 2013. View Article : Google Scholar : PubMed/NCBI

20 

Morimoto T, Sunagawa Y, Katanasaka Y, Hirano S, Namiki M, Watanabe Y, Suzuki H, Doi O, Suzuki K, Yamauchi M, et al: Drinkable preparation of Theracurmin exhibits high absorption efficiency - a single-dose, double-blind, 4-way crossover study. Biol Pharm Bull. 36:1708–1714. 2013. View Article : Google Scholar

21 

Milano F, Mari L, van de Luijtgaarden W, Parikh K, Calpe S and Krishnadath KK: Nano-curcumin inhibits proliferation of esophageal adenocarcinoma cells and enhances the T cell mediated immune response. Front Oncol. 3:1372013. View Article : Google Scholar : PubMed/NCBI

22 

Park C, Kim GY, Kim GD, Choi BT, Park YM and Choi YH: Induction of G2/M arrest and inhibition of cyclooxygenase-2 activity by curcumin in human bladder cancer T24 cells. Oncol Rep. 15:1225–1231. 2006.PubMed/NCBI

23 

Aggarwal BB, Banerjee S, Bharadwaj U, Sung B, Shishodia S and Sethi G: Curcumin induces the degradation of cyclin E expression through ubiquitin-dependent pathway and up-regulates cyclin-dependent kinase inhibitors p21 and p27 in multiple human tumor cell lines. Biochem Pharmacol. 73:1024–1032. 2007. View Article : Google Scholar : PubMed/NCBI

24 

Nowsheen S and Yang ES: The intersection between DNA damage response and cell death pathways. Exp Oncol. 34:243–254. 2012.PubMed/NCBI

25 

Elmore S: Apoptosis: A review of programmed cell death. Toxicol Pathol. 35:495–516. 2007. View Article : Google Scholar : PubMed/NCBI

26 

Vermeulen K, Van Bockstaele DR and Berneman ZN: The cell cycle: A review of regulation, deregulation and therapeutic targets in cancer. Cell Prolif. 36:131–149. 2003. View Article : Google Scholar : PubMed/NCBI

27 

Kunnumakkara AB, Anand P and Aggarwal BB: Curcumin inhibits proliferation, invasion, angiogenesis and metastasis of different cancers through interaction with multiple cell signaling proteins. Cancer Lett. 269:199–225. 2008. View Article : Google Scholar : PubMed/NCBI

28 

He M, Li Y, Zhang L, Li L, Shen Y, Lin L, Zheng W, Chen L, Bian X, Ng HK, et al: Curcumin suppresses cell proliferation through inhibition of the Wnt/β-catenin signaling pathway in medulloblastoma. Oncol Rep. 32:173–180. 2014.PubMed/NCBI

29 

Lu Y, Wei C and Xi Z: Curcumin suppresses proliferation and invasion in non-small cell lung cancer by modulation of MTA1-mediated Wnt/β-catenin pathway. In Vitro Cell Dev Biol Anim. 50:840–850. 2014. View Article : Google Scholar : PubMed/NCBI

30 

Park CH, Hahm ER, Park S, Kim HK and Yang CH: The inhibitory mechanism of curcumin and its derivative against beta-catenin/Tcf signaling. FEBS Lett. 579:2965–2971. 2005. View Article : Google Scholar : PubMed/NCBI

31 

Alexandrow MG, Song LJ, Altiok S, Gray J, Haura EB and Kumar NB: Curcumin: A novel Stat3 pathway inhibitor for chemoprevention of lung cancer. Eur J Cancer Prev. 21:407–412. 2012. View Article : Google Scholar :

32 

Xu X, Qin J and Liu W: Curcumin inhibits the invasion of thyroid cancer cells via down-regulation of PI3K/Akt signaling pathway. Gene. 546:226–232. 2014. View Article : Google Scholar : PubMed/NCBI

33 

Zhou H, Beevers CS and Huang S: The targets of curcumin. Curr Drug Targets. 12:332–347. 2011. View Article : Google Scholar :

Related Articles

  • Abstract
  • View
  • Download
  • Twitter
Copy and paste a formatted citation
Spandidos Publications style
Kang M, Ho J, Kook HR, Lee S, Oh JJ, Hong SK, Lee SE and Byun S: Theracurmin® efficiently inhibits the growth of human prostate and bladder cancer cells via induction of apoptotic cell death and cell cycle arrest. Oncol Rep 35: 1463-1472, 2016.
APA
Kang, M., Ho, J., Kook, H.R., Lee, S., Oh, J.J., Hong, S.K. ... Byun, S. (2016). Theracurmin® efficiently inhibits the growth of human prostate and bladder cancer cells via induction of apoptotic cell death and cell cycle arrest. Oncology Reports, 35, 1463-1472. https://doi.org/10.3892/or.2015.4537
MLA
Kang, M., Ho, J., Kook, H. R., Lee, S., Oh, J. J., Hong, S. K., Lee, S. E., Byun, S."Theracurmin® efficiently inhibits the growth of human prostate and bladder cancer cells via induction of apoptotic cell death and cell cycle arrest". Oncology Reports 35.3 (2016): 1463-1472.
Chicago
Kang, M., Ho, J., Kook, H. R., Lee, S., Oh, J. J., Hong, S. K., Lee, S. E., Byun, S."Theracurmin® efficiently inhibits the growth of human prostate and bladder cancer cells via induction of apoptotic cell death and cell cycle arrest". Oncology Reports 35, no. 3 (2016): 1463-1472. https://doi.org/10.3892/or.2015.4537
Copy and paste a formatted citation
x
Spandidos Publications style
Kang M, Ho J, Kook HR, Lee S, Oh JJ, Hong SK, Lee SE and Byun S: Theracurmin® efficiently inhibits the growth of human prostate and bladder cancer cells via induction of apoptotic cell death and cell cycle arrest. Oncol Rep 35: 1463-1472, 2016.
APA
Kang, M., Ho, J., Kook, H.R., Lee, S., Oh, J.J., Hong, S.K. ... Byun, S. (2016). Theracurmin® efficiently inhibits the growth of human prostate and bladder cancer cells via induction of apoptotic cell death and cell cycle arrest. Oncology Reports, 35, 1463-1472. https://doi.org/10.3892/or.2015.4537
MLA
Kang, M., Ho, J., Kook, H. R., Lee, S., Oh, J. J., Hong, S. K., Lee, S. E., Byun, S."Theracurmin® efficiently inhibits the growth of human prostate and bladder cancer cells via induction of apoptotic cell death and cell cycle arrest". Oncology Reports 35.3 (2016): 1463-1472.
Chicago
Kang, M., Ho, J., Kook, H. R., Lee, S., Oh, J. J., Hong, S. K., Lee, S. E., Byun, S."Theracurmin® efficiently inhibits the growth of human prostate and bladder cancer cells via induction of apoptotic cell death and cell cycle arrest". Oncology Reports 35, no. 3 (2016): 1463-1472. https://doi.org/10.3892/or.2015.4537
Follow us
  • Twitter
  • LinkedIn
  • Facebook
About
  • Spandidos Publications
  • Careers
  • Cookie Policy
  • Privacy Policy
How can we help?
  • Help
  • Live Chat
  • Contact
  • Email to our Support Team