Spandidos Publications Logo
  • About
    • About Spandidos
    • Aims and Scopes
    • Abstracting and Indexing
    • Editorial Policies
    • Reprints and Permissions
    • Job Opportunities
    • Terms and Conditions
    • Contact
  • Journals
    • All Journals
    • Oncology Letters
      • Oncology Letters
      • Information for Authors
      • Editorial Policies
      • Editorial Board
      • Aims and Scope
      • Abstracting and Indexing
      • Bibliographic Information
      • Archive
    • International Journal of Oncology
      • International Journal of Oncology
      • Information for Authors
      • Editorial Policies
      • Editorial Board
      • Aims and Scope
      • Abstracting and Indexing
      • Bibliographic Information
      • Archive
    • Molecular and Clinical Oncology
      • Molecular and Clinical Oncology
      • Information for Authors
      • Editorial Policies
      • Editorial Board
      • Aims and Scope
      • Abstracting and Indexing
      • Bibliographic Information
      • Archive
    • Experimental and Therapeutic Medicine
      • Experimental and Therapeutic Medicine
      • Information for Authors
      • Editorial Policies
      • Editorial Board
      • Aims and Scope
      • Abstracting and Indexing
      • Bibliographic Information
      • Archive
    • International Journal of Molecular Medicine
      • International Journal of Molecular Medicine
      • Information for Authors
      • Editorial Policies
      • Editorial Board
      • Aims and Scope
      • Abstracting and Indexing
      • Bibliographic Information
      • Archive
    • Biomedical Reports
      • Biomedical Reports
      • Information for Authors
      • Editorial Policies
      • Editorial Board
      • Aims and Scope
      • Abstracting and Indexing
      • Bibliographic Information
      • Archive
    • Oncology Reports
      • Oncology Reports
      • Information for Authors
      • Editorial Policies
      • Editorial Board
      • Aims and Scope
      • Abstracting and Indexing
      • Bibliographic Information
      • Archive
    • Molecular Medicine Reports
      • Molecular Medicine Reports
      • Information for Authors
      • Editorial Policies
      • Editorial Board
      • Aims and Scope
      • Abstracting and Indexing
      • Bibliographic Information
      • Archive
    • World Academy of Sciences Journal
      • World Academy of Sciences Journal
      • Information for Authors
      • Editorial Policies
      • Editorial Board
      • Aims and Scope
      • Abstracting and Indexing
      • Bibliographic Information
      • Archive
    • International Journal of Functional Nutrition
      • International Journal of Functional Nutrition
      • Information for Authors
      • Editorial Policies
      • Editorial Board
      • Aims and Scope
      • Abstracting and Indexing
      • Bibliographic Information
      • Archive
    • International Journal of Epigenetics
      • International Journal of Epigenetics
      • Information for Authors
      • Editorial Policies
      • Editorial Board
      • Aims and Scope
      • Abstracting and Indexing
      • Bibliographic Information
      • Archive
    • Medicine International
      • Medicine International
      • Information for Authors
      • Editorial Policies
      • Editorial Board
      • Aims and Scope
      • Abstracting and Indexing
      • Bibliographic Information
      • Archive
  • Articles
  • Information
    • Information for Authors
    • Information for Reviewers
    • Information for Librarians
    • Information for Advertisers
    • Conferences
  • Language Editing
Spandidos Publications Logo
  • About
    • About Spandidos
    • Aims and Scopes
    • Abstracting and Indexing
    • Editorial Policies
    • Reprints and Permissions
    • Job Opportunities
    • Terms and Conditions
    • Contact
  • Journals
    • All Journals
    • Biomedical Reports
      • Information for Authors
      • Editorial Policies
      • Editorial Board
      • Aims and Scope
      • Abstracting and Indexing
      • Bibliographic Information
      • Archive
    • Experimental and Therapeutic Medicine
      • Information for Authors
      • Editorial Policies
      • Editorial Board
      • Aims and Scope
      • Abstracting and Indexing
      • Bibliographic Information
      • Archive
    • International Journal of Epigenetics
      • Information for Authors
      • Editorial Policies
      • Editorial Board
      • Aims and Scope
      • Abstracting and Indexing
      • Bibliographic Information
      • Archive
    • International Journal of Functional Nutrition
      • Information for Authors
      • Editorial Policies
      • Editorial Board
      • Aims and Scope
      • Abstracting and Indexing
      • Bibliographic Information
      • Archive
    • International Journal of Molecular Medicine
      • Information for Authors
      • Editorial Policies
      • Editorial Board
      • Aims and Scope
      • Abstracting and Indexing
      • Bibliographic Information
      • Archive
    • International Journal of Oncology
      • Information for Authors
      • Editorial Policies
      • Editorial Board
      • Aims and Scope
      • Abstracting and Indexing
      • Bibliographic Information
      • Archive
    • Medicine International
      • Information for Authors
      • Editorial Policies
      • Editorial Board
      • Aims and Scope
      • Abstracting and Indexing
      • Bibliographic Information
      • Archive
    • Molecular and Clinical Oncology
      • Information for Authors
      • Editorial Policies
      • Editorial Board
      • Aims and Scope
      • Abstracting and Indexing
      • Bibliographic Information
      • Archive
    • Molecular Medicine Reports
      • Information for Authors
      • Editorial Policies
      • Editorial Board
      • Aims and Scope
      • Abstracting and Indexing
      • Bibliographic Information
      • Archive
    • Oncology Letters
      • Information for Authors
      • Editorial Policies
      • Editorial Board
      • Aims and Scope
      • Abstracting and Indexing
      • Bibliographic Information
      • Archive
    • Oncology Reports
      • Information for Authors
      • Editorial Policies
      • Editorial Board
      • Aims and Scope
      • Abstracting and Indexing
      • Bibliographic Information
      • Archive
    • World Academy of Sciences Journal
      • Information for Authors
      • Editorial Policies
      • Editorial Board
      • Aims and Scope
      • Abstracting and Indexing
      • Bibliographic Information
      • Archive
  • Articles
  • Information
    • For Authors
    • For Reviewers
    • For Librarians
    • For Advertisers
    • Conferences
  • Language Editing
Login Register Submit
  • This site uses cookies
  • You can change your cookie settings at any time by following the instructions in our Cookie Policy. To find out more, you may read our Privacy Policy.

    I agree
Search articles by DOI, keyword, author or affiliation
Search
Advanced Search
presentation
Oncology Reports
Join Editorial Board Propose a Special Issue
Print ISSN: 1021-335X Online ISSN: 1791-2431
Journal Cover
May-2016 Volume 35 Issue 5

Full Size Image

Sign up for eToc alerts
Recommend to Library

Journals

International Journal of Molecular Medicine

International Journal of Molecular Medicine

International Journal of Molecular Medicine is an international journal devoted to molecular mechanisms of human disease.

International Journal of Oncology

International Journal of Oncology

International Journal of Oncology is an international journal devoted to oncology research and cancer treatment.

Molecular Medicine Reports

Molecular Medicine Reports

Covers molecular medicine topics such as pharmacology, pathology, genetics, neuroscience, infectious diseases, molecular cardiology, and molecular surgery.

Oncology Reports

Oncology Reports

Oncology Reports is an international journal devoted to fundamental and applied research in Oncology.

Experimental and Therapeutic Medicine

Experimental and Therapeutic Medicine

Experimental and Therapeutic Medicine is an international journal devoted to laboratory and clinical medicine.

Oncology Letters

Oncology Letters

Oncology Letters is an international journal devoted to Experimental and Clinical Oncology.

Biomedical Reports

Biomedical Reports

Explores a wide range of biological and medical fields, including pharmacology, genetics, microbiology, neuroscience, and molecular cardiology.

Molecular and Clinical Oncology

Molecular and Clinical Oncology

International journal addressing all aspects of oncology research, from tumorigenesis and oncogenes to chemotherapy and metastasis.

World Academy of Sciences Journal

World Academy of Sciences Journal

Multidisciplinary open-access journal spanning biochemistry, genetics, neuroscience, environmental health, and synthetic biology.

International Journal of Functional Nutrition

International Journal of Functional Nutrition

Open-access journal combining biochemistry, pharmacology, immunology, and genetics to advance health through functional nutrition.

International Journal of Epigenetics

International Journal of Epigenetics

Publishes open-access research on using epigenetics to advance understanding and treatment of human disease.

Medicine International

Medicine International

An International Open Access Journal Devoted to General Medicine.

Journal Cover
May-2016 Volume 35 Issue 5

Full Size Image

Sign up for eToc alerts
Recommend to Library

  • Article
  • Citations
    • Cite This Article
    • Download Citation
    • Create Citation Alert
    • Remove Citation Alert
    • Cited By
  • Similar Articles
    • Related Articles (in Spandidos Publications)
    • Similar Articles (Google Scholar)
    • Similar Articles (PubMed)
  • Download PDF
  • Download XML
  • View XML
Article

Inhibitor of growth 4 suppresses colorectal cancer growth and invasion by inducing G1 arrest, inhibiting tumor angiogenesis and reversing epithelial-mesenchymal transition

  • Authors:
    • Hui Qu
    • Hong Yin
    • Su Yan
    • Min Tao
    • Yufeng Xie
    • Weichang Chen
  • View Affiliations / Copyright

    Affiliations: Department of Gastroenterology, The First Affiliated Hospital of Soochow University, Suzhou, Jiangsu 215006, P.R. China, Department of Oncology, The First Affiliated Hospital of Soochow University, Suzhou, Jiangsu 215006, P.R. China
  • Pages: 2927-2935
    |
    Published online on: February 18, 2016
       https://doi.org/10.3892/or.2016.4626
  • Expand metrics +
Metrics: Total Views: 0 (Spandidos Publications: | PMC Statistics: )
Metrics: Total PDF Downloads: 0 (Spandidos Publications: | PMC Statistics: )
Cited By (CrossRef): 0 citations Loading Articles...

This article is mentioned in:



Abstract

Previous studies have found that inhibitor of growth 4 (ING4), a tumor suppressor, is reduced in human colorectal cancer (CRC), and is inversely correlated with clinical Dukes' stage, histological grade, lymph node metastasis and microvessel density (MVD). However, its underlying mechanism remains undetermined. In the present study, we analyzed ING4 expression in a panel of human CRC cells using low (LS174T and SW480) and high (LoVo and SW620) metastatic cell lines. We demonstrated that both the low and high metastatic CRC cells exhibited a lower level of ING4 compared to the level in normal human colorectal mucous epithelial FHC cells. Furthermore, ING4 expression in high metastatic CRC cells was less than that in low metastatic CRC cells. We then generated a lentivirus construct expressing ING4 and green fluorescent protein (GFP), established a ING4-stably transgenic LoVo CRC cell line, and investigated the effect of lentiviral-mediated ING4 expression on high metastatic LoVo CRC cells. Gain-of-function studies revealed that ING4 significantly inhibited LoVo CRC cell growth and invasion in vitro and induced cell cycle G1 phase arrest. Moreover, ING4 obviously suppressed LoVo CRC subcutaneously xenografted tumor growth and reduced tumor MVD in vivo in athymic BALB/c nude mice. Mechanistically, ING4 markedly upregulated P21 and E-cadherin but downregulated cyclin E, interleukin (IL)-6, IL-8, vascular endothelial growth factor (VEGF), Snail1, N-cadherin and vimentin in the LoVo CRC cells. Our data provide compelling evidence that i) ING4 suppresses CRC growth possibly via induction of G1 phase arrest through upregulation of P21 cyclin-dependent kinase (CDK) inhibitor and downregulation of cyclin E as well as inhibition of tumor angiogenesis through reduction of IL-6, IL-8 and VEGF proangiogenic factors; ii) ING4 inhibits CRC invasion and metastasis probably via a switch from mesenchymal marker N-cadherin to epithelial marker E-cadherin through downregulation of Snail1 epithelial-mesenchymal transition (EMT)-inducing transcription factor (EMT-TF).

Introduction

Colorectal cancer (CRC) is the second most common malignancy of the digestive system in women and the third in men worldwide, and is the third (women) and fourth (men) leading cause of cancer-related mortality (1). Conventional treatments for CRC currently include various combinations of surgery, chemotherapy, radiotherapy and targeted therapy. Due to early screening, reduced prevalence of risk factors and/or improved treatment, the recurrence and the mortality rates of CRC have largely decreased in the past decade (1). However, the prognosis of advanced or distant-stage CRC remains poor, and the 5-year overall survival rate is less than 13% in the US (2). Accumulating alteration of oncogenes and tumor-suppressor genes is crucial for the pathogenesis and progression of CRC. To improve the therapeutic efficacy for CRC particularly metastatic CRC and its prognosis, it is therefore urgently needed to better understand the molecular mechanisms involved in CRC progression and metastasis, and correspondingly identify potential CRC-associated therapeutic genes/targets.

The inhibitor of growth 4 (ING4) has been recognized as a powerful tumor suppressor (3). ING4 frequently exhibits alterations in human cancers such as deletion, mutation, splicing variant and downregulation, contributing to cancer initiation and progression as well as poor prognosis (4). ING4 can repress the loss of contact inhibition that is induced by myelocytomatosis viral related oncogene, neuroblastoma derived (MYCN) and myelocytomatosis viral oncogene homolog (MYC) (5). Growing evidence has further shown that forced expression of ING4 can trigger tumor growth suppression via induction of cell cycle alteration, apoptosis and toxic autophagy in a large variety of cancers (3,6–8). Additionally, ING4 can augment the therapeutic efficacy of chemotherapy and intracavitary or external beam radiotherapy (3,9–13). Adenoviral-mediated ING4 and interleukin (IL)-24 double tumor-suppressor gene therapy also was found to exhibit enhanced antitumor activity (3,14,15). Moreover, ING4 can suppress cancer metastasis via interaction with liprin α1 and downregulation of matrix metalloproteinases (MMPs) (7,16,17). ING4 can also inhibit tumor angiogenesis by suppressing production of proangiogenic factors through attenuating transcription activity of nuclear factor κB (NF-κB) and hypoxia-inducible factor-1α (HIF-1α) (18–20). Notably, ING4 can impair prooncogene c-myc translation via interacting with AUF1 (21).

Clinical data have shown that ING4 is commonly down-regulated in human CRC tissues, and is closely associated with higher clinical stage, histological grade, microvessel density (MVD) and lymph node metastasis (22,23). However, the possible role and related mechanism of ING4 in the progression of human CRC remain largely elusive. In the present study, we assessed the expression of ING4 in low and high metastatic human CRC cells, investigated the effect of ING4 on growth, cell cycle distribution and invasion of high metastatic human CRC cells following lentiviral-directed ING4 stable expression, and delineated the potential mechanisms.

Materials and methods

Vectors, cell lines, reagents and mice

The pAdTrack-CMV/ING4 plasmid containing the humanized ING4 coding sequence (CDS) was previously constructed (7). The lentiviral transfer plasmid pLenti6.3/IRES/GFP carrying a green fluorescent protein (GFP) marker gene and a Blasticidin S (BSD)-resistant gene, and the lentiviral packing plasmids including pLP1, pLP2 and VSVG were purchased from Novobio Science and Technology Inc. (Shanghai, China). The LS174T, SW480, LoVo and SW620 human CRC cell lines, the human colorectal mucous epithelial FHC cell line and the human embryonic kidney 293T cell line were purchased from the Cell Bank, Type Culture Collection of the Chinese Academy of Sciences (Shanghai, China). RPMI-1640 medium and fetal bovine serum (FBS) were purchased from HyClone (Logan, UT, USA). The MiniBEST Universal RNA Extraction kit was purchased from Takara (Dalian, Liaoning, China). The reverse transcriptase polymerase MuMLV and the primer oligo(dT)18 were purchased from Thermo Fisher Scientific (Shanghai, China). The FastStart Universal SYBR-Green Master (ROX) kit was purchased from Roche (Shanghai, China). Lipofectamine 2000 was purchased from Invitrogen (Shanghai, China). Blasticidin S, 3-(4,5-dimethylthiazol-2-yl)-2,5-diphenyltetrazolium bromide (MTT) and the mammalian cell lysis kit were purchased from Sigma (Shanghai, China). The 24-well Transwell chamber was purchased from Corning Inc. (Corning, NY, USA). Matrigel was purchased from BD Biosciences (Shanghai, China). The BCA protein assay kit was purchased from Beyotime Biotechnology (Beijing, China). The propidium iodide (PI) cell cycle detection kit was purchased from Nanjing KeyGen Biotechnology Inc. (Nanjing, Jiangsu, China). The human IL-6, IL-8 and vascular endothelial growth factor (VEGF) and enzyme linked immunosorbent assay (ELISA) kits were purchased from R&D Systems (Shanghai, China). The antibodies specific for ING4, P21, cyclin E, CDK2, E-cadherin, N-cadherin, vimentin, Snail (Snail1), Snail2 (Slug), ZEB1, Twist, β-actin and CD31 were purchased from Santa Cruz Biotechnology (Shanghai, China) and Cell Signaling Technology (Danvers, MA, USA). The Super Enhanced chemiluminescence detection kit was purchased from Applygen Technology Inc. (Beijing, China). The UltraSensitive™ SP kit was purchased from Maixin (Fuzhou, Fujian, China). The primers were synthesized from Sangon Biotechnology Inc. (Shanghai, China). The 4-week-old female athymic BALB/c nude mice were purchased from Shanghai Experimental Animal Center (Shanghai, China) and maintained in the animal facility at Soochow University (Suzhou, Jiangsu, China) according to the Animal Research Committee guidelines of Soochow University.

Quantitative reverse transcription (qRT)-PCR analysis

The endogenous ING4 expression in human CRC cells was determined by quantitative real-time reverse transcription (qRT)-PCR assay. In brief, the total cellular RNAs were extracted from the LS174T, SW480, LoVo and SW620 human CRC cells and the normal human colorectal mucous epithelial control FHC cells (2×106 cells/each) using the MiniBEST Universal RNA Extraction kit, respectively. The first-strand cDNAs were synthesized from RNAs using reverse transcriptase MuMLV and oligo(dT)18. The cDNAs were then subjected to SYBR-Green I-based qPCR analysis with primers specific for human ING4: (ING4-F1, 5′-gct cat gag gga cct aga cc-3′ and ING4-R1, 5′-ggc caa ttt ttc ctc gga gc-3′ for amplifying 112 bp) or the housekeeping gene β-actin (β-actin-F, 5′-ctc acc atg gat gat gat atc gc-3′ and β-actin-R, 5′-agg aat cct tct gac cca tgc-3′ for amplifying 163 bp) (an internal control) using the FastStart Universal SYBR-Green Master (ROX) kit. The authenticity of the PCR products was verified by melting curve analysis and agarose gel electrophoresis. The ING4 mRNA expression was normalized to internal control β-actin and calculated using the 2−ΔΔCt method as previously described (24).

Generation of a lentivirus expressing ING4

A recombinant lentivirus expressing the humanized ING4 tumor suppressor gene (LV-ING4) was generated as previously described (25). Briefly, the humanized ING4 CDS fragment was amplified by PCR using the pAdTrack-CMV/ING4 plasmid (7) as a template, and primers specific for humanized ING4 were: ING4-F2, 5′-gaa gct agc gcc acc atg gct gct ggg atg tat ttg-3′ and ING4-R2, 5′-ata ggc gcg ccc tat ttc ttc ttc cgt tct tg-3′ for amplifying 747 bp as primers, and then subcloned into the pLenti6.3/IRES/GFP lentiviral transfer plasmid at the NheI and SgsI restriction enzyme sites to construct pLenti6.3/ING4/IRES/GFP. The pLenti6.3/ING4/IRES/GFP and the lentiviral packaging plasmids including pLP1, pLP2 and VSVG were then cotransfected into the human embryonic kidney packaging 293T cell line using Lipofectamine 2000. Seventy-two hours after transfection, the culture supernatant was harvested and LV-ING4 was purified by ultracentrifugation. The blank lentivirus without ING4 insertion (LV) used as the control was similarly prepared as above.

Construction of the ING4-stably transgenic CRC cell line

The biological titer (transducing U/ml, i.e. TU/ml) of LV-ING4 and LV lentiviruses expressing the GFP marker gene was evaluated by calculating the number of GFP-expressing 293T cells after lentiviral infection by fluorescence microscopy following the company protocol. The ratio of infectious lentivirus (TU) to target cells is called the multiplicity of infection (MOI). For stable expression of the lentiviral-mediated ING4 transgene in CRC cells, the high metastatic human CRC LoVo cells were dispensed into 24-well plates at 1×105 cells/well and incubated with LV-ING4 or LV at an MOI of 10 according to the infectious dose as recommended by the manufacturer. Forty-eight hours after infection, the GFP expression and lentivirus infection efficiency were observed by fluorescence microscopy. To eliminate the uninfected cells, the transfectants were then selected with Blasticidin S (final concentration 10 µg/ml) for 1 month. Expression of the GFP marker gene and the ING4 transgene in Blasticidin S-resistant LV-ING4 or LV-infected LoVo (termed LoVo-ING4 or LoVo-Mock) tumor cells were further identified by fluorescence microscopy, RT-PCR and western blot analysis.

RT-PCR analysis

The LoVo-ING4 or LoVo-Mock human CRC and untransfected control tumor cells (2×106 cells/each) were collected. The lentiviral-mediated humanized ING4 transcriptional expression in the LoVo tumor cells was analyzed by RT-PCR using primers specific for humanized ING4 (ING4-F2, 5′-gaa gct agc gcc acc atg gct gct ggg atg tat ttg-3′ and ING4-R2, 5′-ata ggc gcg ccc tat ttc ttc ttc cgt tct tg-3′ for amplifying 747 bp); or the housekeeping gene β-actin (β-actin-F, 5′-ctc acc atg gat gat gat atc gc-3′ and β-actin-R, 5′-agg aat cct tct gac cca tgc-3′ for amplifying 163 bp). The reaction products were analyzed using agarose gel electrophoresis.

Cell viability assay

The effect of lentiviral-mediated ING4 stable expression on human CRC cell growth in vitro was assessed by MTT assay. In brief, the LoVo-ING4 and LoVo-Mock tumor cells were dispensed into 96-well plates at 1×104 cells/well/200 µl culture medium, i.e. RPMI-1640 medium supplemented with 10% FBS. At different time points of incubation (day 1–3), the viability of the tumor cells was analyzed using the MTT kit according to the manufacturer's protocols.

Flow cytometric analysis of cell cycle distribution

The effect of lentiviral-mediated ING4 stable expression on the cell cycle profile of human CRC cells in vitro was determined by flow cytometric analysis using PI staining. Briefly, the LoVo-ING4 and LoVo-Mock tumor cells were harvested, washed in cold phosphate-buffered saline (PBS) and fixed in 70% cold alcohol for 24 h. After washing, the cell pellets were stained with PI solution (50 µg/ml PI, 50 µg/ml RNase A and 0.1% Triton X-100) in the dark for 30 min and then analyzed by flow cytometry.

Transwell invasion assay

The effect of lentiviral-mediated ING4 stable expression on human CRC cell invasion in vitro was assessed by Transwell invasion assay. In brief, 12.5 µl of Matrigel (50 mg/l) was diluted in 87.5 µl serum-free RPMI-1640 medium. The 100 µl Matrigel diluted solution was added to a 24-well Transwell chamber, dried in a laminar hood overnight and reconstituted in 100 µl serum-free RPMI-1640 medium for 2 h. The LoVo-ING4 and LoVo-Mock tumor cells (2×105 cells/100 µl serum-free RPMI-1640 medium) were added to the upper chamber of the Transwell. The lower chamber was filled with 500 µl of culture medium. After 24 h of incubation, tumor cells on the upper surface of the filter were removed and cells invading into the bottom side of the insert were fixed with 4% paraformaldehyde, stained with crystal violet, photographed and counted by investigators that were blinded to the group allocation in 5 random ×200 high-power fields. The invasive ability of the tumor cells was then analyzed.

Western blot analysis

The LoVo-ING4 and LoVo-Mock human CRC cells were collected, washed with cold PBS and lysed in lysis buffer (1×107 cells/1 ml lysis buffer) for preparation of total cellular lysates using a mammalian cell lysis kit. The protein concentration was determined by BCA protein assay. The total cellular lysates (100 µg/lane) were then subjected to 12% sodium dodecyl sulfate-polyacrylamide gel electrophoresis (SDS-PAGE) and western blot analysis of human ING4, P21, cyclin E, CDK2, E-cadherin, N-cadherin, vimentin, Snail1, Snail2, ZEB1, Twist and β-actin (an internal control). After washing, the membranes were developed using the Super Enhanced chemiluminescence detection kit. The bands were then visualized after their exposure to Kodak X-ray film.

Enzyme-linked immunosorbent assay (ELISA)

The LoVo-ING4 and LoVo-Mock human CRC cells were dispensed into 24-well plates at 2×105 cells/well/1 ml culture medium. The supernatants were collected at different time points of incubation (day 1–3). The amounts of IL-6, IL-8 and VEGF in the above supernatants were then determined by ELISA analysis using human IL-6, IL-8 and VEGF ELISA kits, respectively.

Tumor transplantation assay in vivo

Female athymic BALB/c nude mice were subcutaneously (s.c.) implanted with LoVo-ING4 or LoVo-Mock human CRC cells (1×106 cells/mouse) (6 mice/group). Tumor progression in vivo was monitored by investigators that were blinded to the group allocation via measurement of tumor volume and weight. Tumor volume (V) was measured with a caliper and calculated by the formula: V = tumor size = ab2/2, where a is the larger of the two dimensions and b is the smaller. The tumor-bearing mice were sacrificed 4 weeks after tumor cell inoculation. The xenografted tumors were then removed, weighed, fixed with 10% neutral formalin and embedded in paraffin for hematoxylin & eosin (H&E) staining and immunohistochemical analysis.

CD31 immunohistochemical analysis

The expression of tumor vessel CD31 in the LoVo-ING4 and LoVo-Mock human CRC s.c. xenografted tumors was examined by immunohistochemical analysis using the UltraSensitive™ SP kit. Any endothelial cell cluster immunoreactive for CD31 clearly separated from adjacent microvessels was considered as a single countable vessel (26). The MVD was determined by investigators that were blinded to the group allocation in 5 randomly selected high-power (magnification, ×200) fields of each section under microscopy.

Statistical analysis

All data are presented as the mean ± standard deviation (SD) and were statistically processed by the Student's t-test for comparison of differences between two groups using SPSS 10.0 software (SPSS, Inc., Chicago, IL, USA). A value of p<0.05 was considered to indicate a statistically significant result.

Results

ING4 expression is downregulated in CRC

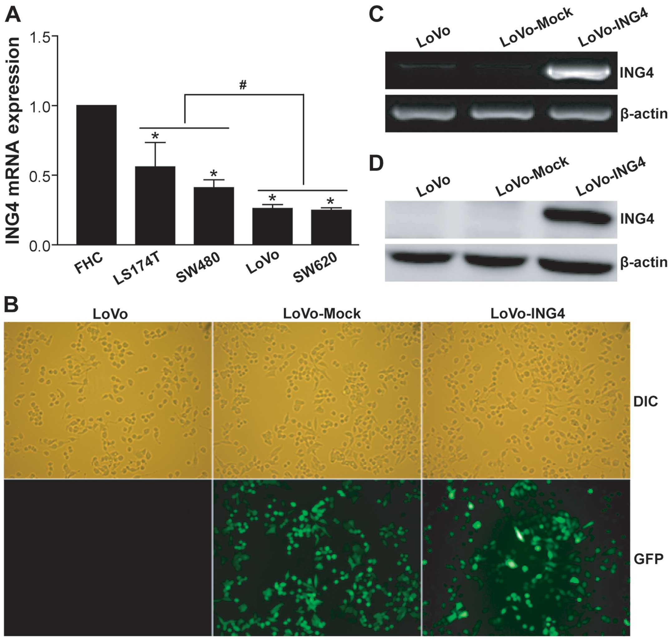
Clinical evidence indicates that the ING4 tumor suppressor is downregulated in human CRC (22,23). To further evaluate ING4 expression in human CRC cells, we quantified ING4 mRNA in a panel of human CRC cell lines including low (LS174T and SW480) and high (LoVo and SW620) metastatic cell lines by qRT-PCR analysis (Fig. 1A). Compared with normal human colorectal mucous epithelial FHC cells, all of the tested low and high metastatic human CRC cells displayed lower expression of ING4 (p<0.05). Moreover, ING4 expression in the highly metastatic LoVo and SW620 CRC cells was less than that in the lowly metastatic LS174T and SW480 CRC cells (p<0.05). Our cellular model data supported previously studied clinical data (22,23), suggesting that ING4 is reduced in human CRC and may facilitate the progression and metastasis of CRC.

Figure 1

Lentiviral-mediated ING4 gene transfer in human CRC cells. (A) qRT-PCR analysis of ING4 expression. The total cellular RNAs derived from human CRC LS174T, SW480, LoVo and SW620 cells and normal human colorectal mucous epithelial control FHC cells were subjected to qRT-PCR analysis of ING4 expression. The ING4 mRNA expression was normalized to internal control β-actin and calculated using the 2−ΔΔCt method (FHC used as cell control). *p<0.05 compared with the FHC control; #p<0.05 compared with the low metastatic CRC LS174T or SW480 cells; Student's t-test, n=3 replicates/sample. (B) Representative microphotographs of differential interference contrast (DIC) and GFP. (C) RT-PCR analysis of lentiviral-mediated ING4 transgene transcriptional expression. (D) Western blot analysis of lentiviral-mediated ING4 transgene translational expression. β-actin was used as a loading control. Data shown are representative of three independent experiments.

Lentiviral-mediated ING4 stable expression

To establish ING4 stably transgenic CRC cells, we constructed a recombinant lentivirus LV-ING4-expressing humanized ING4 gene and GFP marker gene. After infection of the LoVo cells with 10 MOI LV-ING4 or LV followed by selection with Blasticidin S, we obtained the LoVo-ING4 and LoVo-Mock transfectants. Fluorescence microscopic analysis (Fig. 1B) showed that >90% of GFP expression was found in the LoVo-ING4 and LoVo-Mock tumor cells, whereas GFP expression was not noted in the uninfected LoVo control cells. To further detect the lentiviral-mediated ING4 transgene expression, the LoVo-ING4 and LoVo-Mock tumor and LoVo control cells were analyzed by RT-PCR (Fig. 1C) and western blotting (Fig. 1D). As shown in Fig. 1C and D, the lentiviral-mediated exogenous ING4 gene was highly expressed at both the transcriptional and translational levels in the LoVo-ING4 tumor cells, but not in the LoVo-Mock and LoVo control cells. These results indicated that the ING4-stably transgenic LoVo human CRC cell line directed by the lentivirus was successfully established.

ING4 suppresses CRC growth

To examine the effect of lentiviral-mediated ING4 expression on human CRC growth in vitro, we generated transgenic LoVo-ING4 and LoVo-Mock CRC cells and determined the tumor cell viability by MTT assay. As shown in Fig. 2A, lentiviral-mediated ING4 gene transfer obviously inhibited human CRC LoVo cell growth in vitro in a time-dependent manner compared to the LoVo-Mock group (p<0.05). To further assess whether the ING4-induced growth-suppressive effect on CRC in vitro could be reproduced in vivo, we monitored and compared the growth of LoVo-ING4 and LoVo-Mock human CRC s.c. xenografted tumors in athymic nude mice. As shown in Fig. 2B–E, the in vivo growth of the LoVo-ING4 CRC cells was also markedly retarded (p<0.05).

Figure 2

Lentiviral-directed ING4 expression inhibits human CRC growth. (A) ING4 suppresses CRC growth in vitro. The LoVo-ING4 and LoVo-Mock tumor cells were cultured and the viability was assessed by MTT assay at the indicated time points (day 1–3). Tumor relative viability in vitro was determined by comparison with the LoVo-Mock group according to absorbance value (OD570 nm). *p<0.05 compared with the LoVo-Mock group on the same day; Student's t-test, n=4 replicates per condition. (B–E) ING4 suppresses CRC growth in vivo. The tumor volume (B) was measured after the implantation of LoVo-ING4 or LoVo-Mock tumor cells. *p<0.05 compared with the LoVo-Mock group on the same day; Student's t-test, n=6 replicates/condition. The xenografted tumors were removed (C) on day 28 after tumor cell implantation and tumor weight (D) was then determined. Tumor relative growth rate in vivo (E) was calculated by comparison with the LoVo-Mock group according to tumor weight. *p<0.05 compared with the LoVo-Mock group; Student's t-test, n=6 replicates per condition. Data shown are representative of three independent experiments.

ING4 induces G1 phase arrest in CRC cells possibly via upregulation of P21 and downregulation of cyclin E

To explore the cellular mechanism responsible for ING4-mediated tumor suppression in CRC cells, the cell cycle profile of LoVo-ING4 and LoVo-Mock CRC cells was analyzed using PI staining by flow cytometry. As shown in Fig. 3A and B, LoVo-ING4 transgenic CRC cells exhibited a significant increase in the cell cycle G1 phase population (G1 population in the total cell population, 67.8±5.2%) compared with LoVo-Mock control tumor cells (48.1±3.7%) (p<0.05), indicating that ING4 efficiently elicits LoVo CRC G1 arrest. To further elucidate the molecular mechanism underlying ING4-induced G1 arrest, we analyzed the expression of G1-related proteins such as Cip/Kip family cyclin-dependent kinase (CDK) inhibitor P21, cyclin E and CDK2 by western blotting (Fig. 3C and D). As expected, ING4 substantially upregulated P21 expression as well as downregulated cyclin E expression in the LoVo cells (p<0.05).

Figure 3

ING4 induces G1 arrest by upregulating P21 and downregulating cyclin E. (A and B) Flow cytometric analysis of the cell cycle profile. (A) Representative flow cytometric images are shown. (B) For each cell cycle phase (G1, S and G2/M phase), the distribution in the total cell population is presented. *p<0.05 compared with the LoVo-Mock group; Student's t-test, n=3 replicates/sample. (C and D) Western blot analysis of G1 phase regulatory proteins. The total cellular lysates derived from LoVo-ING4 and LoVo-Mock tumor cells were immunoblotted with a panel of antibodies specific for P21, cyclin E, CDK2 and β-actin (a loading control), respectively. (C) Representative images of western blot analysis are shown. (D) The expression of each index was normalized to the expression level of β-actin, and the relative change was expressed as a ratio or fold, with 1 being the value for the LoVo-Mock group. *p<0.05 compared with the LoVo-Mock group; Student's t-test, n=3 replicates/sample. Data shown are representative of three independent experiments.

ING4 inhibits tumor angiogenesis via downregulation of IL-6, IL-8 and VEGF

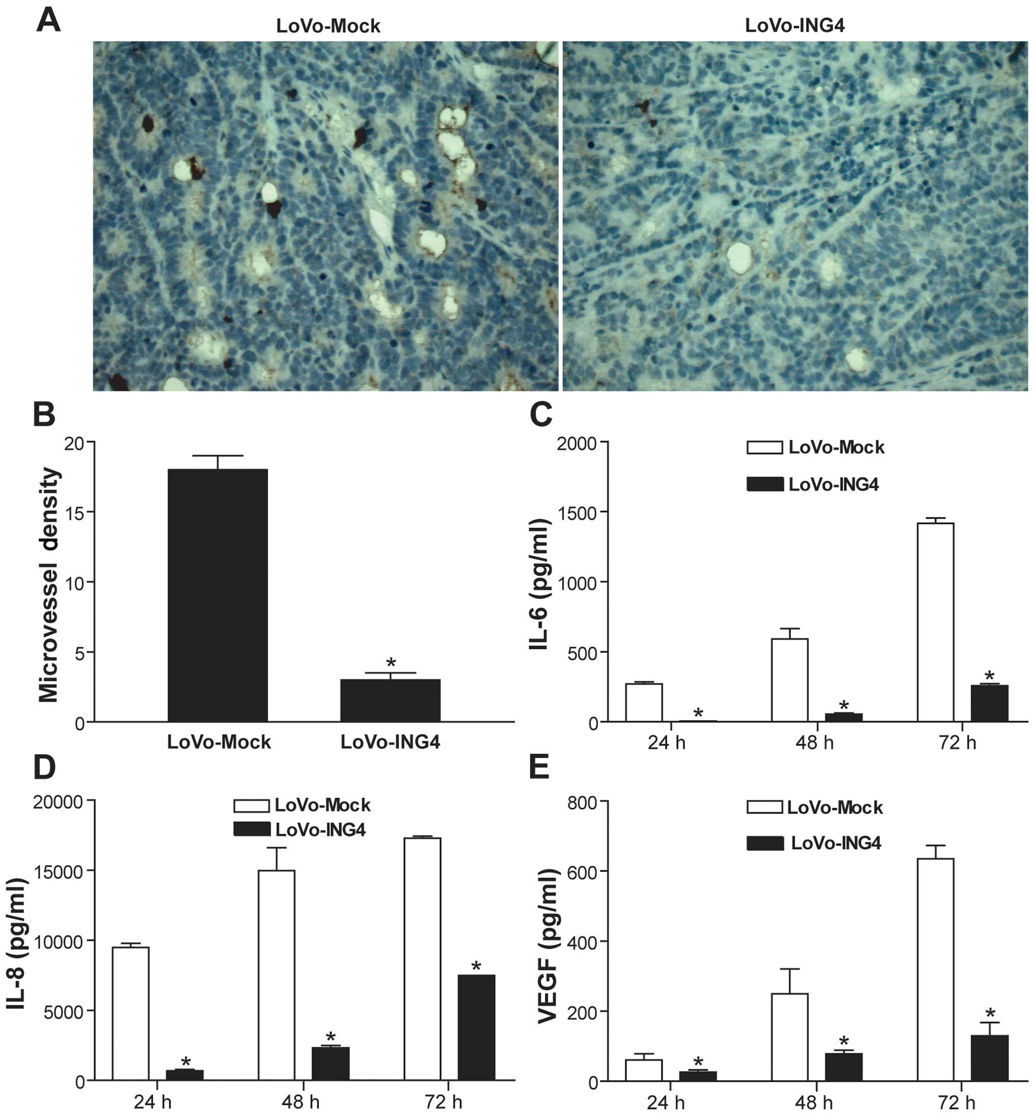
To investigate the effect of lentiviral-mediated ING4 expression on tumor angiogenesis in vivo, the MVD in LoVo-ING4 and LoVo-Mock human CRC s.c. xenografted tumor sections was detected by CD31 immunohistochemical analysis. The positive expression of CD31 was mainly presented as brownish yellow or brownish granules in tumor vascular endothelial cells of the xenografted tumors (Fig. 4A). Compared with the LoVo-Mock group, the CD31 expression in the LoVo-ING4 group was weaker or less (Fig. 4A). In addition, the MVD assessed in the LoVo-ING4 group was significantly less than that in the LoVo-Mock group (Fig. 4B) (p<0.05). To delineate the mechanism involved in the ING4-induced inhibition of in vivo tumor angiogenesis, we examined the secretion of proangiogenic factors such as IL-6, IL-8 and VEGF from LoVo-ING4 and LoVo-Mock tumor cells by ELISA analysis. Our data showed that lentiviral-mediated ING4 expression markedly downregulated the levels of IL-6 (Fig. 4C), IL-8 (Fig. 4D) and VEGF (Fig. 4E) in the CRC LoVo cells (p<0.05).

Figure 4

ING4 suppresses tumor angiogenesis through reduction of IL-6, IL-8 and VEGF. (A) Representative images of CD31 immunohistochemistry in LoVo CRC xenografted tumors. (B) Microvessel density (MVD) was assessed in the CRC xenografted tumors. *p<0.05 compared with the LoVo-Mock group; Student's t-test, n=6 replicates/condition, n=5 sections/sample, n=5 observations/section. (C–E) ING4 inhibits IL-6, IL-8 and VEGF secretion in CRC cells. The supernatants were collected from LoVo-ING4 and LoVo-Mock tumor cells at different time points after culture and the amounts of IL-6 (C), IL-8 (D) and VEGF (E) were then quantified by ELISA. *p<0.05 compared with the LoVo-Mock group on the same day; Student's t-test, n=3 replicates/condition, n=3 replicates/sample. Data shown are representative of three independent experiments.

ING4 suppresses CRC invasion via reversal of EMT

To assess the effect of ING4 on CRC cell invasion in vitro, we compared the invasive ability of the LoVo-ING4 and LoVo-Mock tumor cells by Transwell chamber invasion assay. As shown in Fig. 5A and B, the lentiviral-mediated ING4 expression obviously inhibited the invasion of the LoVo cells compared with the invasive ability of the LoVo-Mock control cells (relative invasive ability, 43.2±3.8% of the LoVo-Mock group) (p<0.05). To elucidate the molecular mechanism associated with the ING4-mediated tumor invasion suppression, the expression of epithelial marker E-cadherin, mesenchymal markers as N-cadherin and vimentin, and epithelial-mesenchymal transition (EMT)-inducing transcription factors (EMT-TFs) Snail1, Snail2, ZEB1 and Twist in the LoVo-ING4 and LoVo-Mock tumor cells was analyzed by western blotting (Fig. 5C and D). Compared with the LoVo-Mock group, ING4 significantly increased the E-cadherin expression as well as decreased the N-cadherin and vimentin expression in the LoVo cells (p<0.05). Notably, ING4 markedly suppressed the Snail1 expression in the LoVo cells (p<0.05). These data indicated that ING4 inhibits CRC invasion and metastasis via reversal of EMT through downregulation of Snail1 EMT-TF and a switch from N-cadherin to E-cadherin.

Figure 5

ING4 inhibits CRC invasion via reversal of EMT by downregulation of Snail1. (A and B) ING4 inhibits CRC invasion in vitro. (A) Representative images of the Transwell invasion assay are shown. (B) The relative invasive ability of tumor cells was determined by comparison with the LoVo-Mock group. *p<0.05 compared with LoVo-Mock group; Student's t-test, n=3 replicates/condition, n=5 observations/replicate. (C and D) Western blot analysis of EMT-associated proteins. The total cellular lysates derived from the LoVo-ING4 and LoVo-Mock tumor cells were immunoblotted with a panel of antibodies specific for E-cadherin, N-cadherin, vimentin, Snail1, Snail2, ZEB1, Twist and β-actin (a loading control), respectively. (C) Representative images of western blot analysis are shown. (D) Expression of each index was normalized to the expression level of β-actin, and the relative change was expressed as a ratio or fold, with 1 being the value for the LoVo-Mock group. *p<0.05 compared with the LoVo-Mock group; Student's t-test, n=3 replicates/sample. Data shown are representative of three independent experiments.

Discussion

It has been found that the expression level of the ING4 tumor suppressor in human colorectal cancer (CRC) is negatively correlated with clinical stage, tumor angiogenesis and metastasis (22,23). This evidence promoted us to further examine the role of ING4 in human CRC progression using a high metastatic LoVo CRC tumor model. In the present study, we found that lentiviral-mediated ING4 gene transfer induced obvious tumor growth suppression, G1 phase arrest, inhibition of invasion and reduced MVD in the human CRC LoVo cells in vitro and/or in vivo in athymic BALB/c nude mice.

The dyregulation of cell cycle control plays an important role in cancer growth. Previous studies have demonstrated that ING4 can suppress tumor growth via induction of S phase reduction and G2/M phase arrest (6,7,10). Inconsistent with these findings, our studies showed that lentiviral-mediated ING4 expression efficiently induced G1 phase arrest in the highly metastatic human CRC LoVo cells. These results suggest that the modulatory effect of ING4 on cancer cell cycle is cell type-dependent. The cell cycle progression is subtly tuned by cell cycle regulatory proteins including cyclins, cyclin-dependent kinases (CDKs) and CDK inhibitors (27). P21 as a member of the Cip/Kip family is a critical CDK inhibitor that can inhibit the activity of the cyclin E/CDK2 complex, resulting in G1 phase arrest (27). It has also been shown that ING4 upregulates P21 expression in tumor cells via a p53-dependent mechanism through enhancement of p53 acetylation and transcription activity (6). To examine the molecular mechanism involved in the ING4-induced G1 arrest, we analyzed the levels of P21, cyclin E and CDK2 by western blot analysis. We found that ING4 markedly upregulated the p53-downstream gene P21 and downregulated cyclin E in wild-type p53 LoVo cells, which may be an important mechanism responsible for ING4-mediated LoVo CRC G1 arrest and growth inhibition.

Tumor angiogenesis as a hallmark of cancer is indispensable for progressive tumor growth and metastasis, and is a potential anticancer therapeutic target (28). A great deal of data has revealed that inhibition of tumor angiogenesis and vessel normalization represents a promising and non-toxic anticancer strategy (29,30). ING4 has been found to suppress tumor angiogenesis via downregulation of IL-6 and IL-8 proangiogenic factors through attenuation of NF-κB and HIF-1α signaling (18,20). To investigate the effect of the lentiviral-mediated ING4 expression on the angiogenesis of human CRC s.c. xenografted tumors in vivo, the microvessel density (MVD) in LoVo xenografted tumor tissues was determined by CD31 immunohistochemical analysis. Our data showed that ING4 markedly downregulated tumor vessel CD31 expression and reduced MVD in the LoVo human CRC xenografted tumors, which may be another important mechanism accountable for ING4-induced in vivo LoVo human CRC growth inhibition in the athymic nude mice. To delineate the mechanism underlying the ING4-mediated inhibition of in vivo tumor angiogenesis, the effect of ING4 on expression of proangiogenic factors IL-6, IL-8 and VEGF which are regulated by NF-κB and HIF-1α transcription factors (18,20,31) in LoVo CRC cells was further assessed. We found that ING4 profoundly downregulated the expression of IL-6, IL-8 and VEGF in the LoVo cells. These results indicated that ING4 suppresses LoVo CRC tumor angiogenesis possibly via reduction of proangiogenic factors IL-6, IL-8 and VEGF.

Tumor invasion and metastasis are key hallmarks of cancer, resulting in as much as 90% of cancer-related deaths (28,32). Distant metastasis is also the major cause of cancer-related mortality in CRC patients. Epithelial-mesenchymal transition (EMT) as a developmental regulatory program has been shown to be prominently implicated in cancer invasion and metastasis (28,33). Downregulation of epithelial marker E-cadherin and upregulation of mesenchymal marker N-cadherin (also referred to as cadherin switch) is a hallmark of EMT (33). Cancer-associated EMT in epithelial cancers induces a mesenchymal phenotype with increased migration and invasion potential. The activation of EMT is orchestrated by EMT-inducing transcription factors (EMT-TFs) such as Snail (Snail1), Snail2 (Slug), zinc-finger E-box-binding homeobox 1/2 (ZEB1/2) and Twist that directly or indirectly repress key epithelial marker E-cadherin and activate key mesenchymal marker N-cadherin (33). To elucidate the molecular mechanism involved in the ING4-induced inhibition of invasion, we determined the expression of E-cadherin, N-cadherin, vimentin and EMT-TFs including Snail1, Snail2, ZEB1 and Twist by western blotting. We demonstrated that ING4 obviously downregulated the expression of Snail1 in the LoVo cells, leading to the upregulation of E-cadherin and the reduction of N-cadherin and vimentin. Our data suggest that ING4 suppresses CRC invasion and metastasis via reversal of EMT through downregulation of Snail1 and a switch from N-cadherin to E-cadherin.

In summary, our study showed that ING4 inhibits CRC growth via induction of G1 phase arrest through regulating G1 phase checkpoint molecules, and inhibition of tumor angiogenesis by reducing proangiogenic factors. Importantly, the present study also provides the first compelling evidence that ING4 is capable of suppressing CRC invasion and metastasis via reversal of EMT through downregulation of EMT-TF Snail1.

Acknowledgments

The present study was supported by grants from the National Natural Science Foundation of China (NNSFC) (nos. 81372443, 81001016, 81272542, 81572992 and 81272737), and the Science and Technology Department of Jiangsu Province (nos. BL2014039 and BY2015039).

References

1 

Torre LA, Bray F, Siegel RL, Ferlay J, Lortet-Tieulent J and Jemal A: Global cancer statistics. CA Cancer J Clin. 65:87–108. 2015. View Article : Google Scholar : PubMed/NCBI

2 

Siegel R, Desantis C and Jemal A: Colorectal cancer statistics, 2014. CA Cancer J Clin. 64:104–117. 2014. View Article : Google Scholar : PubMed/NCBI

3 

Cui S, Gao Y, Zhang K, Chen J, Wang R and Chen L: The emerging role of inhibitor of growth 4 as a tumor suppressor in multiple human cancers. Cell Physiol Biochem. 36:409–422. 2015. View Article : Google Scholar : PubMed/NCBI

4 

Guérillon C, Bigot N and Pedeux R: The ING tumor suppressor genes: Status in human tumors. Cancer Lett. 345:1–16. 2014. View Article : Google Scholar

5 

Kim S, Chin K, Gray JW and Bishop JM: A screen for genes that suppress loss of contact inhibition: Identification of ING4 as a candidate tumor suppressor gene in human cancer. Proc Natl Acad Sci USA. 101:16251–16256. 2004. View Article : Google Scholar : PubMed/NCBI

6 

Shiseki M, Nagashima M, Pedeux RM, Kitahama-Shiseki M, Miura K, Okamura S, Onogi H, Higashimoto Y, Appella E, Yokota J, et al: p29ING4 and p28ING5 bind to p53 and p300, and enhance p53 activity. Cancer Res. 63:2373–2378. 2003.PubMed/NCBI

7 

Xie Y, Zhang H, Sheng W, Xiang J, Ye Z and Yang J: Adenovirus-mediated ING4 expression suppresses lung carcinoma cell growth via induction of cell cycle alteration and apoptosis and inhibition of tumor invasion and angiogenesis. Cancer Lett. 271:105–116. 2008. View Article : Google Scholar : PubMed/NCBI

8 

Gong A, Ye S, Xiong E, Guo W, Zhang Y, Peng W, Shao G, Jin J, Zhang Z, Yang J, et al: Autophagy contributes to ING4-induced glioma cell death. Exp Cell Res. 319:1714–1723. 2013. View Article : Google Scholar : PubMed/NCBI

9 

Xie Y, Sheng W, Miao J, Xiang J and Yang J: Enhanced antitumor activity by combining an adenovirus harboring ING4 with cisplatin for hepatocarcinoma cells. Cancer Gene Ther. 18:176–188. 2011. View Article : Google Scholar :

10 

Zhang X, Xu LS, Wang ZQ, Wang KS, Li N, Cheng ZH, Huang SZ, Wei DZ and Han ZG: ING4 induces G2/M cell cycle arrest and enhances the chemosensitivity to DNA-damage agents in HepG2 cells. FEBS Lett. 570:7–12. 2004. View Article : Google Scholar : PubMed/NCBI

11 

Wang R, Huang J, Feng B, De W and Chen L: Identification of ING4 (inhibitor of growth 4) as a modulator of docetaxel sensitivity in human lung adenocarcinoma. Mol Med. 18:874–886. 2012.PubMed/NCBI

12 

Zhao Y, Su C, Zhai H, Tian Y, Sheng W, Miao J and Yang J: Synergistic antitumor effect of adenovirus-mediated hING4 gene therapy and 125I radiation therapy on pancreatic cancer. Cancer Lett. 316:211–218. 2012. View Article : Google Scholar

13 

Ling C, Xie Y, Zhao D, Zhu Y, Xiang J and Yang J: Enhanced radiosensitivity of non-small-cell lung cancer (NSCLC) by adenovirus-mediated ING4 gene therapy. Cancer Gene Ther. 19:697–706. 2012. View Article : Google Scholar : PubMed/NCBI

14 

Zhu Y, Lv H, Xie Y, Sheng W, Xiang J and Yang J: Enhanced tumor suppression by an ING4/IL-24 bicistronic adenovirus-mediated gene cotransfer in human non-small cell lung cancer cells. Cancer Gene Ther. 18:627–636. 2011. View Article : Google Scholar : PubMed/NCBI

15 

Xie Y, Lv H, Sheng W, Miao J, Xiang J and Yang J: Synergistic tumor suppression by adenovirus-mediated inhibitor of growth 4 and interleukin-24 gene cotransfer in hepatocarcinoma cells. Cancer Biother Radiopharm. 26:681–695. 2011. View Article : Google Scholar : PubMed/NCBI

16 

Shen JC, Unoki M, Ythier D, Duperray A, Varticovski L, Kumamoto K, Pedeux R and Harris CC: Inhibitor of growth 4 suppresses cell spreading and cell migration by interacting with a novel binding partner, liprin alpha1. Cancer Res. 67:2552–2558. 2007. View Article : Google Scholar : PubMed/NCBI

17 

Li J, Martinka M and Li G: Role of ING4 in human melanoma cell migration, invasion and patient survival. Carcinogenesis. 29:1373–1379. 2008. View Article : Google Scholar : PubMed/NCBI

18 

Garkavtsev I, Kozin SV, Chernova O, Xu L, Winkler F, Brown E, Barnett GH and Jain RK: The candidate tumour suppressor protein ING4 regulates brain tumour growth and angiogenesis. Nature. 428:328–332. 2004. View Article : Google Scholar : PubMed/NCBI

19 

Ozer A, Wu LC and Bruick RK: The candidate tumor suppressor ING4 represses activation of the hypoxia inducible factor (HIF). Proc Natl Acad Sci USA. 102:7481–7486. 2005. View Article : Google Scholar : PubMed/NCBI

20 

Colla S, Tagliaferri S, Morandi F, Lunghi P, Donofrio G, Martorana D, Mancini C, Lazzaretti M, Mazzera L, Ravanetti L, et al: The new tumor-suppressor gene inhibitor of growth family member 4 (ING4) regulates the production of proangiogenic molecules by myeloma cells and suppresses hypoxia-inducible factor-1 alpha (HIF-1alpha) activity: Involvement in myeloma-induced angiogenesis. Blood. 110:4464–4475. 2007. View Article : Google Scholar : PubMed/NCBI

21 

Lu M, Pan C, Zhang L, Ding C, Chen F, Wang Q, Wang K and Zhang X: ING4 inhibits the translation of proto-oncogene MYC by interacting with AUF1. FEBS Lett. 587:1597–1604. 2013. View Article : Google Scholar : PubMed/NCBI

22 

You Q, Wang XS, Fu SB and Jin XM: Downregulated expression of inhibitor of growth 4 (ING4) in advanced colorectal cancers: A non-randomized experimental study. Pathol Oncol Res. 17:473–477. 2011. View Article : Google Scholar : PubMed/NCBI

23 

Lou C, Jiang S, Guo X and Dong XS: ING4 is negatively correlated with microvessel density in colon cancer. Tumour Biol. 33:2357–2364. 2012. View Article : Google Scholar : PubMed/NCBI

24 

Schmittgen TD and Livak KJ: Analyzing real-time PCR data by the comparative CT method. Nat Protoc. 3:1101–1108. 2008. View Article : Google Scholar

25 

Tiscornia G, Singer O and Verma IM: Production and purification of lentiviral vectors. Nat Protoc. 1:241–245. 2006. View Article : Google Scholar

26 

Weidner N: Current pathologic methods for measuring intratumoral microvessel density within breast carcinoma and other solid tumors. Breast Cancer Res Treat. 36:169–180. 1995. View Article : Google Scholar : PubMed/NCBI

27 

Massagué J: G1 cell cycle control and cancer. Nature. 432:298–306. 2004. View Article : Google Scholar

28 

Hanahan D and Weinberg RA: Hallmarks of cancer: The next generation. Cell. 144:646–674. 2011. View Article : Google Scholar : PubMed/NCBI

29 

Welti J, Loges S, Dimmeler S and Carmeliet P: Recent molecular discoveries in angiogenesis and antiangiogenic therapies in cancer. J Clin Invest. 123:3190–3200. 2013. View Article : Google Scholar : PubMed/NCBI

30 

Shang B, Cao Z and Zhou Q: Progress in tumor vascular normalization for anticancer therapy: Challenges and perspectives. Front Med. 6:67–78. 2012. View Article : Google Scholar : PubMed/NCBI

31 

Ferrara N: VEGF and the quest for tumour angiogenesis factors. Nat Rev Cancer. 2:795–803. 2002. View Article : Google Scholar : PubMed/NCBI

32 

Chaffer CL and Weinberg RA: A perspective on cancer cell metastasis. Science. 331:1559–1564. 2011. View Article : Google Scholar : PubMed/NCBI

33 

Lamouille S, Xu J and Derynck R: Molecular mechanisms of epithelial-mesenchymal transition. Nat Rev Mol Cell Biol. 15:178–196. 2014. View Article : Google Scholar : PubMed/NCBI

Related Articles

  • Abstract
  • View
  • Download
  • Twitter
Copy and paste a formatted citation
Spandidos Publications style
Qu H, Yin H, Yan S, Tao M, Xie Y and Chen W: Inhibitor of growth 4 suppresses colorectal cancer growth and invasion by inducing G1 arrest, inhibiting tumor angiogenesis and reversing epithelial-mesenchymal transition. Oncol Rep 35: 2927-2935, 2016.
APA
Qu, H., Yin, H., Yan, S., Tao, M., Xie, Y., & Chen, W. (2016). Inhibitor of growth 4 suppresses colorectal cancer growth and invasion by inducing G1 arrest, inhibiting tumor angiogenesis and reversing epithelial-mesenchymal transition. Oncology Reports, 35, 2927-2935. https://doi.org/10.3892/or.2016.4626
MLA
Qu, H., Yin, H., Yan, S., Tao, M., Xie, Y., Chen, W."Inhibitor of growth 4 suppresses colorectal cancer growth and invasion by inducing G1 arrest, inhibiting tumor angiogenesis and reversing epithelial-mesenchymal transition". Oncology Reports 35.5 (2016): 2927-2935.
Chicago
Qu, H., Yin, H., Yan, S., Tao, M., Xie, Y., Chen, W."Inhibitor of growth 4 suppresses colorectal cancer growth and invasion by inducing G1 arrest, inhibiting tumor angiogenesis and reversing epithelial-mesenchymal transition". Oncology Reports 35, no. 5 (2016): 2927-2935. https://doi.org/10.3892/or.2016.4626
Copy and paste a formatted citation
x
Spandidos Publications style
Qu H, Yin H, Yan S, Tao M, Xie Y and Chen W: Inhibitor of growth 4 suppresses colorectal cancer growth and invasion by inducing G1 arrest, inhibiting tumor angiogenesis and reversing epithelial-mesenchymal transition. Oncol Rep 35: 2927-2935, 2016.
APA
Qu, H., Yin, H., Yan, S., Tao, M., Xie, Y., & Chen, W. (2016). Inhibitor of growth 4 suppresses colorectal cancer growth and invasion by inducing G1 arrest, inhibiting tumor angiogenesis and reversing epithelial-mesenchymal transition. Oncology Reports, 35, 2927-2935. https://doi.org/10.3892/or.2016.4626
MLA
Qu, H., Yin, H., Yan, S., Tao, M., Xie, Y., Chen, W."Inhibitor of growth 4 suppresses colorectal cancer growth and invasion by inducing G1 arrest, inhibiting tumor angiogenesis and reversing epithelial-mesenchymal transition". Oncology Reports 35.5 (2016): 2927-2935.
Chicago
Qu, H., Yin, H., Yan, S., Tao, M., Xie, Y., Chen, W."Inhibitor of growth 4 suppresses colorectal cancer growth and invasion by inducing G1 arrest, inhibiting tumor angiogenesis and reversing epithelial-mesenchymal transition". Oncology Reports 35, no. 5 (2016): 2927-2935. https://doi.org/10.3892/or.2016.4626
Follow us
  • Twitter
  • LinkedIn
  • Facebook
About
  • Spandidos Publications
  • Careers
  • Cookie Policy
  • Privacy Policy
How can we help?
  • Help
  • Live Chat
  • Contact
  • Email to our Support Team