Spandidos Publications Logo
  • About
    • About Spandidos
    • Aims and Scopes
    • Abstracting and Indexing
    • Editorial Policies
    • Reprints and Permissions
    • Job Opportunities
    • Terms and Conditions
    • Contact
  • Journals
    • All Journals
    • Oncology Letters
      • Oncology Letters
      • Information for Authors
      • Editorial Policies
      • Editorial Board
      • Aims and Scope
      • Abstracting and Indexing
      • Bibliographic Information
      • Archive
    • International Journal of Oncology
      • International Journal of Oncology
      • Information for Authors
      • Editorial Policies
      • Editorial Board
      • Aims and Scope
      • Abstracting and Indexing
      • Bibliographic Information
      • Archive
    • Molecular and Clinical Oncology
      • Molecular and Clinical Oncology
      • Information for Authors
      • Editorial Policies
      • Editorial Board
      • Aims and Scope
      • Abstracting and Indexing
      • Bibliographic Information
      • Archive
    • Experimental and Therapeutic Medicine
      • Experimental and Therapeutic Medicine
      • Information for Authors
      • Editorial Policies
      • Editorial Board
      • Aims and Scope
      • Abstracting and Indexing
      • Bibliographic Information
      • Archive
    • International Journal of Molecular Medicine
      • International Journal of Molecular Medicine
      • Information for Authors
      • Editorial Policies
      • Editorial Board
      • Aims and Scope
      • Abstracting and Indexing
      • Bibliographic Information
      • Archive
    • Biomedical Reports
      • Biomedical Reports
      • Information for Authors
      • Editorial Policies
      • Editorial Board
      • Aims and Scope
      • Abstracting and Indexing
      • Bibliographic Information
      • Archive
    • Oncology Reports
      • Oncology Reports
      • Information for Authors
      • Editorial Policies
      • Editorial Board
      • Aims and Scope
      • Abstracting and Indexing
      • Bibliographic Information
      • Archive
    • Molecular Medicine Reports
      • Molecular Medicine Reports
      • Information for Authors
      • Editorial Policies
      • Editorial Board
      • Aims and Scope
      • Abstracting and Indexing
      • Bibliographic Information
      • Archive
    • World Academy of Sciences Journal
      • World Academy of Sciences Journal
      • Information for Authors
      • Editorial Policies
      • Editorial Board
      • Aims and Scope
      • Abstracting and Indexing
      • Bibliographic Information
      • Archive
    • International Journal of Functional Nutrition
      • International Journal of Functional Nutrition
      • Information for Authors
      • Editorial Policies
      • Editorial Board
      • Aims and Scope
      • Abstracting and Indexing
      • Bibliographic Information
      • Archive
    • International Journal of Epigenetics
      • International Journal of Epigenetics
      • Information for Authors
      • Editorial Policies
      • Editorial Board
      • Aims and Scope
      • Abstracting and Indexing
      • Bibliographic Information
      • Archive
    • Medicine International
      • Medicine International
      • Information for Authors
      • Editorial Policies
      • Editorial Board
      • Aims and Scope
      • Abstracting and Indexing
      • Bibliographic Information
      • Archive
  • Articles
  • Information
    • Information for Authors
    • Information for Reviewers
    • Information for Librarians
    • Information for Advertisers
    • Conferences
  • Language Editing
Spandidos Publications Logo
  • About
    • About Spandidos
    • Aims and Scopes
    • Abstracting and Indexing
    • Editorial Policies
    • Reprints and Permissions
    • Job Opportunities
    • Terms and Conditions
    • Contact
  • Journals
    • All Journals
    • Biomedical Reports
      • Information for Authors
      • Editorial Policies
      • Editorial Board
      • Aims and Scope
      • Abstracting and Indexing
      • Bibliographic Information
      • Archive
    • Experimental and Therapeutic Medicine
      • Information for Authors
      • Editorial Policies
      • Editorial Board
      • Aims and Scope
      • Abstracting and Indexing
      • Bibliographic Information
      • Archive
    • International Journal of Epigenetics
      • Information for Authors
      • Editorial Policies
      • Editorial Board
      • Aims and Scope
      • Abstracting and Indexing
      • Bibliographic Information
      • Archive
    • International Journal of Functional Nutrition
      • Information for Authors
      • Editorial Policies
      • Editorial Board
      • Aims and Scope
      • Abstracting and Indexing
      • Bibliographic Information
      • Archive
    • International Journal of Molecular Medicine
      • Information for Authors
      • Editorial Policies
      • Editorial Board
      • Aims and Scope
      • Abstracting and Indexing
      • Bibliographic Information
      • Archive
    • International Journal of Oncology
      • Information for Authors
      • Editorial Policies
      • Editorial Board
      • Aims and Scope
      • Abstracting and Indexing
      • Bibliographic Information
      • Archive
    • Medicine International
      • Information for Authors
      • Editorial Policies
      • Editorial Board
      • Aims and Scope
      • Abstracting and Indexing
      • Bibliographic Information
      • Archive
    • Molecular and Clinical Oncology
      • Information for Authors
      • Editorial Policies
      • Editorial Board
      • Aims and Scope
      • Abstracting and Indexing
      • Bibliographic Information
      • Archive
    • Molecular Medicine Reports
      • Information for Authors
      • Editorial Policies
      • Editorial Board
      • Aims and Scope
      • Abstracting and Indexing
      • Bibliographic Information
      • Archive
    • Oncology Letters
      • Information for Authors
      • Editorial Policies
      • Editorial Board
      • Aims and Scope
      • Abstracting and Indexing
      • Bibliographic Information
      • Archive
    • Oncology Reports
      • Information for Authors
      • Editorial Policies
      • Editorial Board
      • Aims and Scope
      • Abstracting and Indexing
      • Bibliographic Information
      • Archive
    • World Academy of Sciences Journal
      • Information for Authors
      • Editorial Policies
      • Editorial Board
      • Aims and Scope
      • Abstracting and Indexing
      • Bibliographic Information
      • Archive
  • Articles
  • Information
    • For Authors
    • For Reviewers
    • For Librarians
    • For Advertisers
    • Conferences
  • Language Editing
Login Register Submit
  • This site uses cookies
  • You can change your cookie settings at any time by following the instructions in our Cookie Policy. To find out more, you may read our Privacy Policy.

    I agree
Search articles by DOI, keyword, author or affiliation
Search
Advanced Search
presentation
Oncology Reports
Join Editorial Board Propose a Special Issue
Print ISSN: 1021-335X Online ISSN: 1791-2431
Journal Cover
August-2016 Volume 36 Issue 2

Full Size Image

Sign up for eToc alerts
Recommend to Library

Journals

International Journal of Molecular Medicine

International Journal of Molecular Medicine

International Journal of Molecular Medicine is an international journal devoted to molecular mechanisms of human disease.

International Journal of Oncology

International Journal of Oncology

International Journal of Oncology is an international journal devoted to oncology research and cancer treatment.

Molecular Medicine Reports

Molecular Medicine Reports

Covers molecular medicine topics such as pharmacology, pathology, genetics, neuroscience, infectious diseases, molecular cardiology, and molecular surgery.

Oncology Reports

Oncology Reports

Oncology Reports is an international journal devoted to fundamental and applied research in Oncology.

Experimental and Therapeutic Medicine

Experimental and Therapeutic Medicine

Experimental and Therapeutic Medicine is an international journal devoted to laboratory and clinical medicine.

Oncology Letters

Oncology Letters

Oncology Letters is an international journal devoted to Experimental and Clinical Oncology.

Biomedical Reports

Biomedical Reports

Explores a wide range of biological and medical fields, including pharmacology, genetics, microbiology, neuroscience, and molecular cardiology.

Molecular and Clinical Oncology

Molecular and Clinical Oncology

International journal addressing all aspects of oncology research, from tumorigenesis and oncogenes to chemotherapy and metastasis.

World Academy of Sciences Journal

World Academy of Sciences Journal

Multidisciplinary open-access journal spanning biochemistry, genetics, neuroscience, environmental health, and synthetic biology.

International Journal of Functional Nutrition

International Journal of Functional Nutrition

Open-access journal combining biochemistry, pharmacology, immunology, and genetics to advance health through functional nutrition.

International Journal of Epigenetics

International Journal of Epigenetics

Publishes open-access research on using epigenetics to advance understanding and treatment of human disease.

Medicine International

Medicine International

An International Open Access Journal Devoted to General Medicine.

Journal Cover
August-2016 Volume 36 Issue 2

Full Size Image

Sign up for eToc alerts
Recommend to Library

  • Article
  • Citations
    • Cite This Article
    • Download Citation
    • Create Citation Alert
    • Remove Citation Alert
    • Cited By
  • Similar Articles
    • Related Articles (in Spandidos Publications)
    • Similar Articles (Google Scholar)
    • Similar Articles (PubMed)
  • Download PDF
  • Download XML
  • View XML
Article Open Access

Continuous administration of bevacizumab plus capecitabine, even after acquired resistance to bevacizumab, restored anti-angiogenic and antitumor effect in a human colorectal cancer xenograft model

  • Authors:
    • Toshiki Iwai
    • MasamichI Sugimoto
    • Suguru Harada
    • Keigo Yorozu
    • Mitsue Kurasawa
    • Kaname Yamamoto
  • View Affiliations / Copyright

    Affiliations: Product Research Department, Chugai Pharmaceutical Co., Ltd., Kamakura, Kanagawa 247-8530, Japan
    Copyright: © Iwai et al. This is an open access article distributed under the terms of Creative Commons Attribution License.
  • Pages: 626-632
    |
    Published online on: June 22, 2016
       https://doi.org/10.3892/or.2016.4902
  • Expand metrics +
Metrics: Total Views: 0 (Spandidos Publications: | PMC Statistics: )
Metrics: Total PDF Downloads: 0 (Spandidos Publications: | PMC Statistics: )
Cited By (CrossRef): 0 citations Loading Articles...

This article is mentioned in:



Abstract

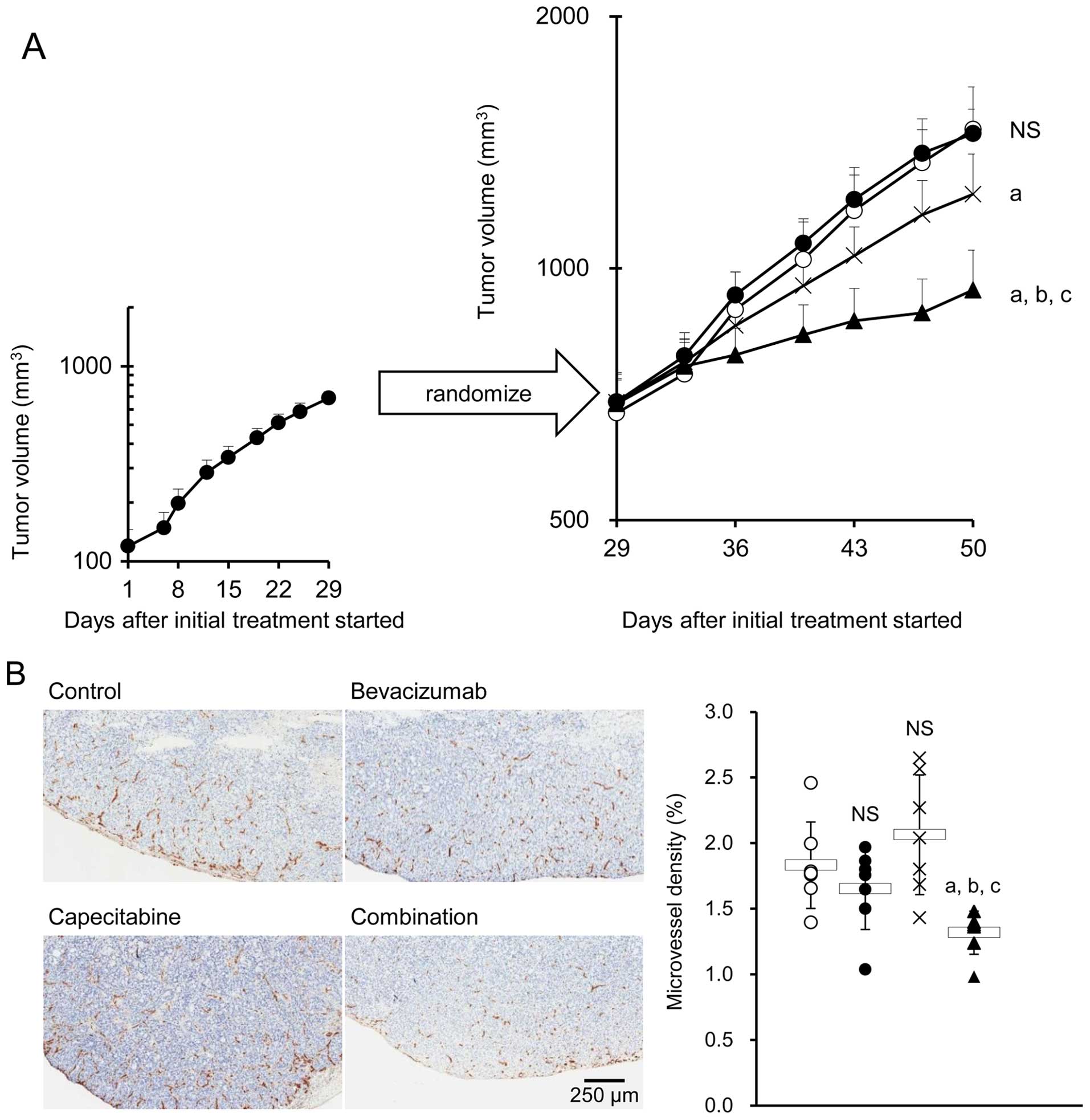
Vascular endothelial growth factor (VEGF)-neutralizing therapy with bevacizumab has become increasingly important for treating colorectal cancer. It was demonstrated that second-line chemotherapy together with bevacizumab after disease progression (PD) on first-line therapy including bevacizumab showed clinical benefits in metastatic colorectal and breast cancers (ML18147 trial, TANIA trial). One of the rationales for these trials was that the refractoriness to first-line therapy is caused by resistance to not so much bevacizumab as to the chemotherapeutic agents. Nevertheless, resistance to bevacizumab cannot be ruled out because VEGF-independent angiogenesis has been reported to be a mechanism of resistance to anti-VEGF therapy. In this study, we used a xenograft model with the human colon cancer HT-29 cells to investigate the mechanisms underlying the effect of continued administration of bevacizumab plus capecitabine even after resistance to bevacizumab was acquired. The combination of capecitabine plus bevacizumab exhibited significantly stronger antitumor and anti-angiogenic activities than did monotherapy with either agent. Capecitabine treatment significantly increased the intratumoral VEGF level compared with the control group; however, the combination with bevacizumab neutralized the VEGF. Among angiogenic factors other than VEGF, intratumoral galectin-3, which reportedly promotes angiogenesis both dependent on, and independently of VEGF, was significantly decreased in the capecitabine group and the combination group compared with the control group. In an in vitro experiment, 5-fluorouracil (5-FU), an active metabolite of capecitabine, inhibited galectin-3 production by HT-29 cells. These results suggested that capecitabine has a dual mode of action: namely, inhibition of tumor cell growth and inhibition of galectin-3 production by tumor cells. Thus, capecitabine and bevacizumab may work in a mutually complementary manner in tumor angiogenesis inhibition to overcome the resistance caused by angiogenic factors other than VEGF. These results suggest the clinical relevance and the mechanism of action of treatment with bevacizumab in combination therapy beyond PD.
View Figures

Figure 1

Figure 2

Figure 3

Figure 4

View References

1 

Ferrara N and Kerbel RS: Angiogenesis as a therapeutic target. Nature. 438:967–974. 2005. View Article : Google Scholar : PubMed/NCBI

2 

Ellis LM and Hicklin DJ: VEGF-targeted therapy: Mechanisms of anti-tumour activity. Nat Rev Cancer. 8:579–591. 2008. View Article : Google Scholar : PubMed/NCBI

3 

Hurwitz HI, Tebbutt NC, Kabbinavar F, Giantonio BJ, Guan ZZ, Mitchell L, Waterkamp D and Tabernero J: Efficacy and safety of bevacizumab in metastatic colorectal cancer: Pooled analysis from seven randomized controlled trials. Oncologist. 18:1004–1012. 2013. View Article : Google Scholar : PubMed/NCBI

4 

Klement G, Baruchel S, Rak J, Man S, Clark K, Hicklin DJ, Bohlen P and Kerbel RS: Continuous low-dose therapy with vinblastine and VEGF receptor-2 antibody induces sustained tumor regression without overt toxicity. J Clin Invest. 105:R15–R24. 2000. View Article : Google Scholar : PubMed/NCBI

5 

Klement G, Huang P, Mayer B, Green SK, Man S, Bohlen P, Hicklin D and Kerbel RS: Differences in therapeutic indexes of combination metronomic chemotherapy and an anti-VEGFR-2 antibody in multidrug-resistant human breast cancer xenografts. Clin Cancer Res. 8:221–232. 2002.PubMed/NCBI

6 

Bennouna J, Sastre J, Arnold D, Österlund P, Greil R, Van Cutsem E, von Moos R, Viéitez JM, Bouché O, Borg C, et al ML18147 Study Investigators: Continuation of bevacizumab after first progression in metastatic colorectal cancer (ML18147): A randomised phase 3 trial. Lancet Oncol. 14:29–37. 2013. View Article : Google Scholar

7 

von Minckwitz G, Puglisi F, Cortes J, Vrdoljak E, Marschner N, Zielinski C, Villanueva C, Romieu G, Lang I, Ciruelos E, et al: Bevacizumab plus chemotherapy versus chemotherapy alone as second-line treatment for patients with HER2-negative locally recurrent or metastatic breast cancer after first-line treatment with bevacizumab plus chemotherapy (TANIA): An open-label, randomised phase 3 trial. Lancet Oncol. 15:1269–1278. 2014. View Article : Google Scholar : PubMed/NCBI

8 

Jubb AM, Oates AJ, Holden S and Koeppen H: Predicting benefit from anti-angiogenic agents in malignancy. Nat Rev Cancer. 6:626–635. 2006. View Article : Google Scholar : PubMed/NCBI

9 

Shi H, Jiang J, Ji J, Shi M, Cai Q, Chen X, Yu Y, Liu B, Zhu Z and Zhang J: Anti-angiogenesis participates in antitumor effects of metronomic capecitabine on colon cancer. Cancer Lett. 349:128–135. 2014. View Article : Google Scholar : PubMed/NCBI

10 

Yuan F, Shi H, Ji J, Cai Q, Chen X, Yu Y, Liu B, Zhu Z and Zhang J: Capecitabine metronomic chemotherapy inhibits the proliferation of gastric cancer cells through anti-angiogenesis. Oncol Rep. 33:1753–1762. 2015.PubMed/NCBI

11 

Yanagisawa M, Yorozu K, Kurasawa M, Nakano K, Furugaki K, Yamashita Y, Mori K and Fujimoto-Ouchi K: Bevacizumab improves the delivery and efficacy of paclitaxel. Anticancer Drugs. 21:687–694. 2010.PubMed/NCBI

12 

Kopetz S, Hoff PM, Morris JS, Wolff RA, Eng C, Glover KY, Adinin R, Overman MJ, Valero V, Wen S, et al: Phase II trial of infusional fluorouracil, irinotecan, and bevacizumab for metastatic colorectal cancer: Efficacy and circulating angiogenic biomarkers associated with therapeutic resistance. J Clin Oncol. 28:453–459. 2010. View Article : Google Scholar :

13 

Fujimoto-Ouchi K, Sekiguchi F, Yamamoto K, Shirane M, Yamashita Y and Mori K: Preclinical study of prolonged administration of trastuzumab as combination therapy after disease progression during trastuzumab monotherapy. Cancer Chemother Pharmacol. 66:269–276. 2010. View Article : Google Scholar

14 

Iwai T, Moriya Y, Shirane M, Fujimoto-Ouchi K and Mori K: Continuous inhibition of epidermal growth factor receptor phosphorylation by erlotinib enhances antitumor activity of chemotherapy in erlotinib-resistant tumor xenografts. Oncol Rep. 27:923–928. 2012.PubMed/NCBI

15 

Maniati E and Hagemann T: IL-17 mediates resistance to anti-VEGF therapy. Nat Med. 19:1092–1094. 2013. View Article : Google Scholar : PubMed/NCBI

16 

Casanovas O, Hicklin DJ, Bergers G and Hanahan D: Drug resistance by evasion of antiangiogenic targeting of VEGF signaling in late-stage pancreatic islet tumors. Cancer Cell. 8:299–309. 2005. View Article : Google Scholar : PubMed/NCBI

17 

Erber R, Thurnher A, Katsen AD, Groth G, Kerger H, Hammes HP, Menger MD, Ullrich A and Vajkoczy P: Combined inhibition of VEGF and PDGF signaling enforces tumor vessel regression by interfering with pericyte-mediated endothelial cell survival mechanisms. FASEB J. 18:338–340. 2004.

18 

Crawford Y, Kasman I, Yu L, Zhong C, Wu X, Modrusan Z, Kaminker J and Ferrara N: PDGF-C mediates the angiogenic and tumorigenic properties of fibroblasts associated with tumors refractory to anti-VEGF treatment. Cancer Cell. 15:21–34. 2009. View Article : Google Scholar

19 

Bergers G and Hanahan D: Modes of resistance to anti-angiogenic therapy. Nat Rev Cancer. 8:592–603. 2008. View Article : Google Scholar : PubMed/NCBI

20 

Yamashita-Kashima Y, Fujimoto-Ouchi K, Yorozu K, Kurasawa M, Yanagisawa M, Yasuno H and Mori K: Biomarkers for antitumor activity of bevacizumab in gastric cancer models. BMC Cancer. 12:372012. View Article : Google Scholar : PubMed/NCBI

21 

Waugh DJ and Wilson C: The interleukin-8 pathway in cancer. Clin Cancer Res. 14:6735–6741. 2008. View Article : Google Scholar : PubMed/NCBI

22 

Li D, Xie K, Ding G, Li J, Chen K, Li H, Qian J, Jiang C and Fang J: Tumor resistance to anti-VEGF therapy through up-regulation of VEGF-C expression. Cancer Lett. 346:45–52. 2014. View Article : Google Scholar

23 

Griffioen AW and Thijssen VL: Galectins in tumor angiogenesis. Ann Transl Med. 2:902014.PubMed/NCBI

24 

Endo K, Kohnoe S, Tsujita E, Watanabe A, Nakashima H, Baba H and Maehara Y: Galectin-3 expression is a potent prognostic marker in colorectal cancer. Anticancer Res. 25:3117–3121. 2005.PubMed/NCBI

25 

Croci DO, Cerliani JP, Dalotto-Moreno T, Méndez-Huergo SP, Mascanfroni ID, Dergan-Dylon S, Toscano MA, Caramelo JJ, García-Vallejo JJ, Ouyang J, et al: Glycosylation-dependent lectin-receptor interactions preserve angiogenesis in anti-VEGF refractory tumors. Cell. 156:744–758. 2014. View Article : Google Scholar : PubMed/NCBI

26 

Markowska AI, Liu FT and Panjwani N: Galectin-3 is an important mediator of VEGF- and bFGF-mediated angiogenic response. J Exp Med. 207:1981–1993. 2010. View Article : Google Scholar : PubMed/NCBI

27 

Markowska AI, Jefferies KC and Panjwani N: Galectin-3 protein modulates cell surface expression and activation of vascular endothelial growth factor receptor 2 in human endothelial cells. J Biol Chem. 286:29913–29921. 2011. View Article : Google Scholar : PubMed/NCBI

28 

D'Haene N, Sauvage S, Maris C, Adanja I, Le Mercier M, Decaestecker C, Baum L and Salmon I: VEGFR1 and VEGFR2 involvement in extracellular galectin-1- and galectin-3-induced angiogenesis. PLoS One. 8:e670292013. View Article : Google Scholar : PubMed/NCBI

29 

Partridge EA, Le Roy C, Di Guglielmo GM, Pawling J, Cheung P, Granovsky M, Nabi IR, Wrana JL and Dennis JW: Regulation of cytokine receptors by Golgi N-glycan processing and endocytosis. Science. 306:120–124. 2004. View Article : Google Scholar : PubMed/NCBI

Related Articles

  • Abstract
  • View
  • Download
  • Twitter
Copy and paste a formatted citation
Spandidos Publications style
Iwai T, Sugimoto M, Harada S, Yorozu K, Kurasawa M and Yamamoto K: Continuous administration of bevacizumab plus capecitabine, even after acquired resistance to bevacizumab, restored anti-angiogenic and antitumor effect in a human colorectal cancer xenograft model. Oncol Rep 36: 626-632, 2016.
APA
Iwai, T., Sugimoto, M., Harada, S., Yorozu, K., Kurasawa, M., & Yamamoto, K. (2016). Continuous administration of bevacizumab plus capecitabine, even after acquired resistance to bevacizumab, restored anti-angiogenic and antitumor effect in a human colorectal cancer xenograft model. Oncology Reports, 36, 626-632. https://doi.org/10.3892/or.2016.4902
MLA
Iwai, T., Sugimoto, M., Harada, S., Yorozu, K., Kurasawa, M., Yamamoto, K."Continuous administration of bevacizumab plus capecitabine, even after acquired resistance to bevacizumab, restored anti-angiogenic and antitumor effect in a human colorectal cancer xenograft model". Oncology Reports 36.2 (2016): 626-632.
Chicago
Iwai, T., Sugimoto, M., Harada, S., Yorozu, K., Kurasawa, M., Yamamoto, K."Continuous administration of bevacizumab plus capecitabine, even after acquired resistance to bevacizumab, restored anti-angiogenic and antitumor effect in a human colorectal cancer xenograft model". Oncology Reports 36, no. 2 (2016): 626-632. https://doi.org/10.3892/or.2016.4902
Copy and paste a formatted citation
x
Spandidos Publications style
Iwai T, Sugimoto M, Harada S, Yorozu K, Kurasawa M and Yamamoto K: Continuous administration of bevacizumab plus capecitabine, even after acquired resistance to bevacizumab, restored anti-angiogenic and antitumor effect in a human colorectal cancer xenograft model. Oncol Rep 36: 626-632, 2016.
APA
Iwai, T., Sugimoto, M., Harada, S., Yorozu, K., Kurasawa, M., & Yamamoto, K. (2016). Continuous administration of bevacizumab plus capecitabine, even after acquired resistance to bevacizumab, restored anti-angiogenic and antitumor effect in a human colorectal cancer xenograft model. Oncology Reports, 36, 626-632. https://doi.org/10.3892/or.2016.4902
MLA
Iwai, T., Sugimoto, M., Harada, S., Yorozu, K., Kurasawa, M., Yamamoto, K."Continuous administration of bevacizumab plus capecitabine, even after acquired resistance to bevacizumab, restored anti-angiogenic and antitumor effect in a human colorectal cancer xenograft model". Oncology Reports 36.2 (2016): 626-632.
Chicago
Iwai, T., Sugimoto, M., Harada, S., Yorozu, K., Kurasawa, M., Yamamoto, K."Continuous administration of bevacizumab plus capecitabine, even after acquired resistance to bevacizumab, restored anti-angiogenic and antitumor effect in a human colorectal cancer xenograft model". Oncology Reports 36, no. 2 (2016): 626-632. https://doi.org/10.3892/or.2016.4902
Follow us
  • Twitter
  • LinkedIn
  • Facebook
About
  • Spandidos Publications
  • Careers
  • Cookie Policy
  • Privacy Policy
How can we help?
  • Help
  • Live Chat
  • Contact
  • Email to our Support Team