Spandidos Publications Logo
  • About
    • About Spandidos
    • Aims and Scopes
    • Abstracting and Indexing
    • Editorial Policies
    • Reprints and Permissions
    • Job Opportunities
    • Terms and Conditions
    • Contact
  • Journals
    • All Journals
    • Oncology Letters
      • Oncology Letters
      • Information for Authors
      • Editorial Policies
      • Editorial Board
      • Aims and Scope
      • Abstracting and Indexing
      • Bibliographic Information
      • Archive
    • International Journal of Oncology
      • International Journal of Oncology
      • Information for Authors
      • Editorial Policies
      • Editorial Board
      • Aims and Scope
      • Abstracting and Indexing
      • Bibliographic Information
      • Archive
    • Molecular and Clinical Oncology
      • Molecular and Clinical Oncology
      • Information for Authors
      • Editorial Policies
      • Editorial Board
      • Aims and Scope
      • Abstracting and Indexing
      • Bibliographic Information
      • Archive
    • Experimental and Therapeutic Medicine
      • Experimental and Therapeutic Medicine
      • Information for Authors
      • Editorial Policies
      • Editorial Board
      • Aims and Scope
      • Abstracting and Indexing
      • Bibliographic Information
      • Archive
    • International Journal of Molecular Medicine
      • International Journal of Molecular Medicine
      • Information for Authors
      • Editorial Policies
      • Editorial Board
      • Aims and Scope
      • Abstracting and Indexing
      • Bibliographic Information
      • Archive
    • Biomedical Reports
      • Biomedical Reports
      • Information for Authors
      • Editorial Policies
      • Editorial Board
      • Aims and Scope
      • Abstracting and Indexing
      • Bibliographic Information
      • Archive
    • Oncology Reports
      • Oncology Reports
      • Information for Authors
      • Editorial Policies
      • Editorial Board
      • Aims and Scope
      • Abstracting and Indexing
      • Bibliographic Information
      • Archive
    • Molecular Medicine Reports
      • Molecular Medicine Reports
      • Information for Authors
      • Editorial Policies
      • Editorial Board
      • Aims and Scope
      • Abstracting and Indexing
      • Bibliographic Information
      • Archive
    • World Academy of Sciences Journal
      • World Academy of Sciences Journal
      • Information for Authors
      • Editorial Policies
      • Editorial Board
      • Aims and Scope
      • Abstracting and Indexing
      • Bibliographic Information
      • Archive
    • International Journal of Functional Nutrition
      • International Journal of Functional Nutrition
      • Information for Authors
      • Editorial Policies
      • Editorial Board
      • Aims and Scope
      • Abstracting and Indexing
      • Bibliographic Information
      • Archive
    • International Journal of Epigenetics
      • International Journal of Epigenetics
      • Information for Authors
      • Editorial Policies
      • Editorial Board
      • Aims and Scope
      • Abstracting and Indexing
      • Bibliographic Information
      • Archive
    • Medicine International
      • Medicine International
      • Information for Authors
      • Editorial Policies
      • Editorial Board
      • Aims and Scope
      • Abstracting and Indexing
      • Bibliographic Information
      • Archive
  • Articles
  • Information
    • Information for Authors
    • Information for Reviewers
    • Information for Librarians
    • Information for Advertisers
    • Conferences
  • Language Editing
Spandidos Publications Logo
  • About
    • About Spandidos
    • Aims and Scopes
    • Abstracting and Indexing
    • Editorial Policies
    • Reprints and Permissions
    • Job Opportunities
    • Terms and Conditions
    • Contact
  • Journals
    • All Journals
    • Biomedical Reports
      • Information for Authors
      • Editorial Policies
      • Editorial Board
      • Aims and Scope
      • Abstracting and Indexing
      • Bibliographic Information
      • Archive
    • Experimental and Therapeutic Medicine
      • Information for Authors
      • Editorial Policies
      • Editorial Board
      • Aims and Scope
      • Abstracting and Indexing
      • Bibliographic Information
      • Archive
    • International Journal of Epigenetics
      • Information for Authors
      • Editorial Policies
      • Editorial Board
      • Aims and Scope
      • Abstracting and Indexing
      • Bibliographic Information
      • Archive
    • International Journal of Functional Nutrition
      • Information for Authors
      • Editorial Policies
      • Editorial Board
      • Aims and Scope
      • Abstracting and Indexing
      • Bibliographic Information
      • Archive
    • International Journal of Molecular Medicine
      • Information for Authors
      • Editorial Policies
      • Editorial Board
      • Aims and Scope
      • Abstracting and Indexing
      • Bibliographic Information
      • Archive
    • International Journal of Oncology
      • Information for Authors
      • Editorial Policies
      • Editorial Board
      • Aims and Scope
      • Abstracting and Indexing
      • Bibliographic Information
      • Archive
    • Medicine International
      • Information for Authors
      • Editorial Policies
      • Editorial Board
      • Aims and Scope
      • Abstracting and Indexing
      • Bibliographic Information
      • Archive
    • Molecular and Clinical Oncology
      • Information for Authors
      • Editorial Policies
      • Editorial Board
      • Aims and Scope
      • Abstracting and Indexing
      • Bibliographic Information
      • Archive
    • Molecular Medicine Reports
      • Information for Authors
      • Editorial Policies
      • Editorial Board
      • Aims and Scope
      • Abstracting and Indexing
      • Bibliographic Information
      • Archive
    • Oncology Letters
      • Information for Authors
      • Editorial Policies
      • Editorial Board
      • Aims and Scope
      • Abstracting and Indexing
      • Bibliographic Information
      • Archive
    • Oncology Reports
      • Information for Authors
      • Editorial Policies
      • Editorial Board
      • Aims and Scope
      • Abstracting and Indexing
      • Bibliographic Information
      • Archive
    • World Academy of Sciences Journal
      • Information for Authors
      • Editorial Policies
      • Editorial Board
      • Aims and Scope
      • Abstracting and Indexing
      • Bibliographic Information
      • Archive
  • Articles
  • Information
    • For Authors
    • For Reviewers
    • For Librarians
    • For Advertisers
    • Conferences
  • Language Editing
Login Register Submit
  • This site uses cookies
  • You can change your cookie settings at any time by following the instructions in our Cookie Policy. To find out more, you may read our Privacy Policy.

    I agree
Search articles by DOI, keyword, author or affiliation
Search
Advanced Search
presentation
Oncology Reports
Join Editorial Board Propose a Special Issue
Print ISSN: 1021-335X Online ISSN: 1791-2431
Journal Cover
September-2016 Volume 36 Issue 3

Full Size Image

Sign up for eToc alerts
Recommend to Library

Journals

International Journal of Molecular Medicine

International Journal of Molecular Medicine

International Journal of Molecular Medicine is an international journal devoted to molecular mechanisms of human disease.

International Journal of Oncology

International Journal of Oncology

International Journal of Oncology is an international journal devoted to oncology research and cancer treatment.

Molecular Medicine Reports

Molecular Medicine Reports

Covers molecular medicine topics such as pharmacology, pathology, genetics, neuroscience, infectious diseases, molecular cardiology, and molecular surgery.

Oncology Reports

Oncology Reports

Oncology Reports is an international journal devoted to fundamental and applied research in Oncology.

Experimental and Therapeutic Medicine

Experimental and Therapeutic Medicine

Experimental and Therapeutic Medicine is an international journal devoted to laboratory and clinical medicine.

Oncology Letters

Oncology Letters

Oncology Letters is an international journal devoted to Experimental and Clinical Oncology.

Biomedical Reports

Biomedical Reports

Explores a wide range of biological and medical fields, including pharmacology, genetics, microbiology, neuroscience, and molecular cardiology.

Molecular and Clinical Oncology

Molecular and Clinical Oncology

International journal addressing all aspects of oncology research, from tumorigenesis and oncogenes to chemotherapy and metastasis.

World Academy of Sciences Journal

World Academy of Sciences Journal

Multidisciplinary open-access journal spanning biochemistry, genetics, neuroscience, environmental health, and synthetic biology.

International Journal of Functional Nutrition

International Journal of Functional Nutrition

Open-access journal combining biochemistry, pharmacology, immunology, and genetics to advance health through functional nutrition.

International Journal of Epigenetics

International Journal of Epigenetics

Publishes open-access research on using epigenetics to advance understanding and treatment of human disease.

Medicine International

Medicine International

An International Open Access Journal Devoted to General Medicine.

Journal Cover
September-2016 Volume 36 Issue 3

Full Size Image

Sign up for eToc alerts
Recommend to Library

  • Article
  • Citations
    • Cite This Article
    • Download Citation
    • Create Citation Alert
    • Remove Citation Alert
    • Cited By
  • Similar Articles
    • Related Articles (in Spandidos Publications)
    • Similar Articles (Google Scholar)
    • Similar Articles (PubMed)
  • Download PDF
  • Download XML
  • View XML
Article

Celecoxib suppresses fibroblast growth factor-2 expression in pancreatic ductal adenocarcinoma PANC-1 cells

  • Authors:
    • Jing Li
    • Miaosha Luo
    • Yan Wang
    • Boxin Shang
    • Lei Dong
  • View Affiliations / Copyright

    Affiliations: Department of Gastroenterology, The Second Affiliated Hospital of Xi'an Jiaotong University Health Science Center, Xi'an, Shaanxi 710004, P.R. China, The First Affiliated Hospital of Xi'an Jiaotong University Health Science Center, Xi'an, Shaanxi 710000, P.R. China
  • Pages: 1345-1352
    |
    Published online on: July 8, 2016
       https://doi.org/10.3892/or.2016.4924
  • Expand metrics +
Metrics: Total Views: 0 (Spandidos Publications: | PMC Statistics: )
Metrics: Total PDF Downloads: 0 (Spandidos Publications: | PMC Statistics: )
Cited By (CrossRef): 0 citations Loading Articles...

This article is mentioned in:



Abstract

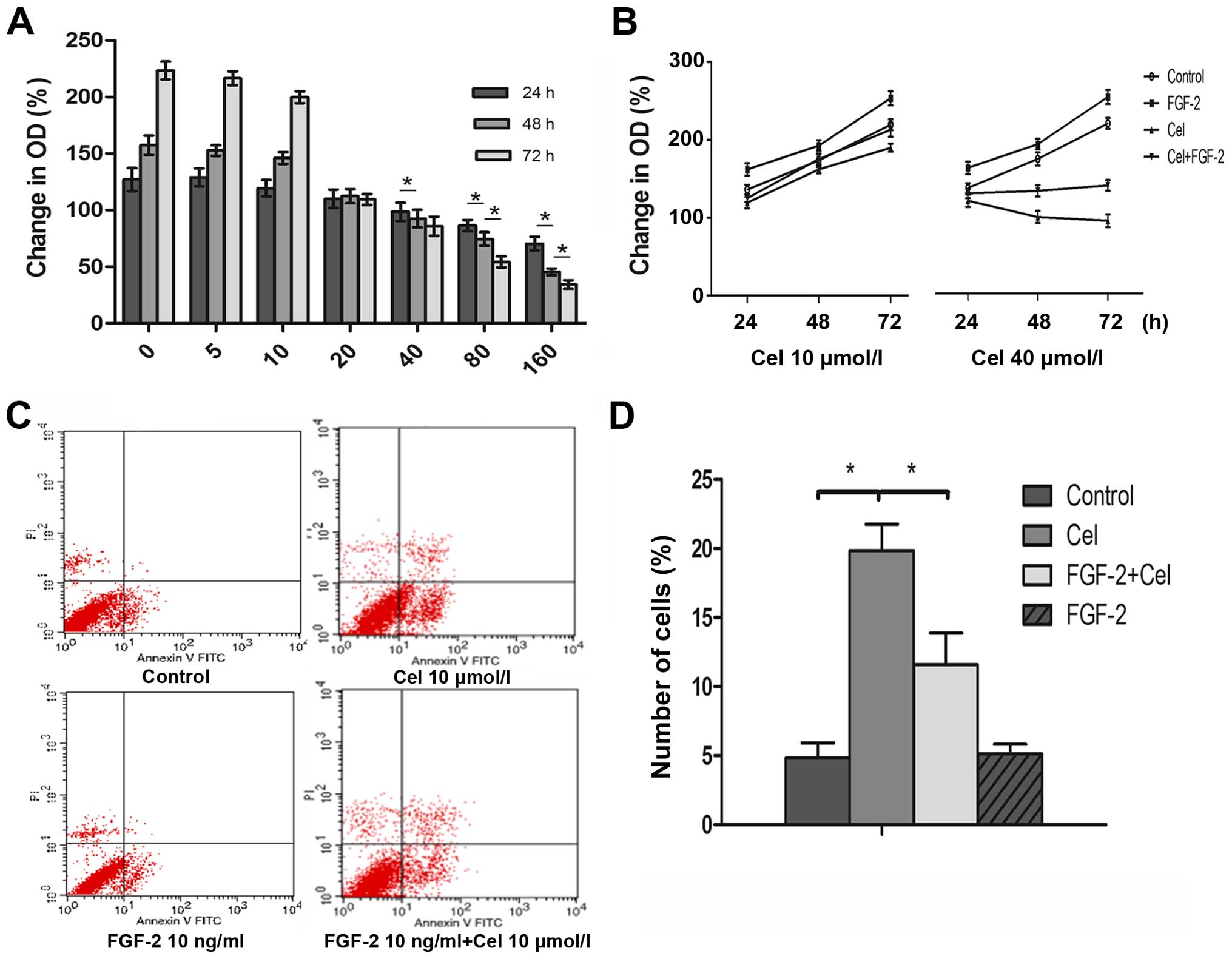
The inhibition of cyclooxygenase (COX)-2 has been reported to suppress growth and induce apoptosis in human pancreatic cancer cells. Nevertheless, the precise biological mechanism of how celecoxib, a selective COX-2 inhibitor, regulates the growth and invasion of pancreatic tumors is not completely understood. It has been shown that fibroblast growth factor-2 (FGF-2) and its receptor levels correlate with the inhibition of cancer cell proliferation, migration and invasion in pancreatic ductal adenocarcinoma (PDAC). Therefore, the aim of the present study was to examine the hypothesis that the antitumor activity of celecoxib in PDAC may be exerted through modulation of FGF-2 function. In the present study, we evaluated the effects of celecoxib on the proliferation, migration, invasion and apoptosis of the PANC-1 cell line. Western blotting and quantitative real-time polymerase chain reaction (qRT-PCR) were used to examine the expression of FGF-2, FGFR-2, ERK1/2 and MMPs. In the present study, FGF-2 and FGFR-2 were expressed in PANC-1 cells and FGF-2 exerted a stimulatory effect on phosphorylated extracellular signal regulated kinase (p-ERK) expression. Celecoxib treatment suppressed FGF-2 and FGFR-2 expression and decreased MMP-2, MMP-9 and p-ERK expression in the PANC-1 cells. Furthermore, celecoxib treatment caused the resistance of PANC-1 cells to FGF-2 induced proliferation, migration and invasion ability, as well as the increase in their apoptotic rate. Our data provide evidence that targeting FGF-2 with celecoxib may be used as an effective treatment in PDAC.
View Figures

Figure 1

Figure 2

Figure 3

Figure 4

Figure 5

View References

1 

Jemal A, Siegel R, Ward E, Murray T, Xu J and Thun MJ: Cancer statistics, 2007. CA Cancer J Clin. 57:43–66. 2007. View Article : Google Scholar : PubMed/NCBI

2 

Siegel RL, Miller KD and Jemal A: Cancer statistics, 2015. CA Cancer J Clin. 65:5–29. 2015. View Article : Google Scholar : PubMed/NCBI

3 

Sun H, Ma H, Hong G, Sun H and Wang J: Survival improvement in patients with pancreatic cancer by decade: A period analysis of the SEER database, 1981–2010. Sci Rep. 4:67472014. View Article : Google Scholar

4 

Sohn TA, Yeo CJ, Cameron JL, Koniaris L, Kaushal S, Abrams RA, Sauter PK, Coleman J, Hruban RH and Lillemoe KD: Resected adenocarcinoma of the pancreas-616 patients: Results, outcomes, and prognostic indicators. J Gastrointest Surg. 4:567–579. 2000. View Article : Google Scholar

5 

Cho K, Ishiwata T, Uchida E, Nakazawa N, Korc M, Naito Z and Tajiri T: Enhanced expression of keratinocyte growth factor and its receptor correlates with venous invasion in pancreatic cancer. Am J Pathol. 170:1964–1974. 2007. View Article : Google Scholar : PubMed/NCBI

6 

Beenken A and Mohammadi M: The FGF family: Biology, pathophysiology and therapy. Nat Rev Drug Discov. 8:235–253. 2009. View Article : Google Scholar : PubMed/NCBI

7 

August P, Javerzat S and Bikfalvi A: Regulation of vascular development by fibroblast growth factors. Cell Tissue Res. 8:204–210. 2003.

8 

Powers CJ, McLeskey SW and Wellstein A: Fibroblast growth factors, their receptors and signaling. Endocr Relat Cancer. 7:165–197. 2000. View Article : Google Scholar : PubMed/NCBI

9 

Turner N and Grose R: Fibroblast growth factor signalling: From development to cancer. Nat Rev Cancer. 10:116–129. 2010. View Article : Google Scholar : PubMed/NCBI

10 

Matsuda Y, Yoshimura H, Suzuki T, Uchida E, Naito Z and Ishiwata T: Inhibition of fibroblast growth factor receptor 2 attenuates proliferation and invasion of pancreatic cancer. Cancer Sci. 105:1212–1219. 2014. View Article : Google Scholar : PubMed/NCBI

11 

Nandy D and Mukhopadhyay D: Growth factor mediated signaling in pancreatic pathogenesis. Cancers. 3:841–871. 2011. View Article : Google Scholar : PubMed/NCBI

12 

Corson LB, Yamanaka Y, Lai KM and Rossant J: Spatial and temporal patterns of ERK signaling during mouse embryogenesis. Development. 130:4527–4537. 2003. View Article : Google Scholar : PubMed/NCBI

13 

Morita I: Distinct functions of COX-1 and COX-2. Prostaglandins Other Lipid Mediat. 68–69:165–175. 2002. View Article : Google Scholar

14 

Steinbach G, Lynch PM, Phillips RK, Wallace MH, Hawk E, Gordon GB, Wakabayashi N, Saunders B, Shen Y, Fujimura T, et al: The effect of celecoxib, a cyclooxygenase-2 inhibitor, in familial adenomatous polyposis. N Engl J Med. 342:1946–1952. 2000. View Article : Google Scholar : PubMed/NCBI

15 

Kirane A, Toombs JE, Ostapoff K, Carbon JG, Zaknoen S, Braunfeld J, Schwarz RE, Burrows FJ and Brekken RA: Apricoxib, a novel inhibitor of COX-2, markedly improves standard therapy response in molecularly defined models of pancreatic cancer. Clin Cancer Res. 18:5031–5042. 2012. View Article : Google Scholar : PubMed/NCBI

16 

Sánchez-Fidalgo S, Martín-Lacave I, Illanes M and Motilva V: Angiogenesis, cell proliferation and apoptosis in gastric ulcer healing. Effect of a selective cox-2 inhibitor. Eur J Pharmacol. 505:187–194. 2004. View Article : Google Scholar : PubMed/NCBI

17 

Sawaoka H, Tsuji S, Tsujii M, Gunawan ES, Sasaki Y, Kawano S and Hori M: Cyclooxygenase inhibitors suppress angiogenesis and reduce tumor growth in vivo. Lab Invest. 79:1469–1477. 1999.

18 

Baguma-Nibasheka M, Barclay C, Li AW, Geldenhuys L, Porter GA, Blay J, Casson AG and Murphy PR: Selective cyclooxygenase-2 inhibition suppresses basic fibroblast growth factor expression in human esophageal adenocarcinoma. Mol Carcinog. 46:971–980. 2007. View Article : Google Scholar : PubMed/NCBI

19 

Lei J, Ma J, Ma Q, Li X, Liu H, Xu Q, Duan W, Sun Q, Xu J, Wu Z, et al: Hedgehog signaling regulates hypoxia induced epithelial to mesenchymal transition and invasion in pancreatic cancer cells via a ligand-independent manner. Mol Cancer. 12:662013. View Article : Google Scholar : PubMed/NCBI

20 

Jamieson NB, Mohamed M, Oien KA, Foulis AK, Dickson EJ, Imrie CW, Carter CR, McKay CJ and McMillan DC: The relationship between tumor inflammatory cell infiltrate and outcome in patients with pancreatic ductal adenocarcinoma. Ann Surg Oncol. 19:3581–3590. 2012. View Article : Google Scholar : PubMed/NCBI

21 

Mohammed A, Janakiram NB, Madka V, Brewer M, Ritchie RL, Lightfoot S, Kumar G, Sadeghi M, Patlolla JM, Yamada HY, et al: Targeting pancreatitis blocks tumor-initiating stem cells and pancreatic cancer progression. Oncotarget. 6:15524–15539. 2015. View Article : Google Scholar : PubMed/NCBI

22 

Barlow M, Edelman M, Glick RD, Steinberg BM and Soffer SZ: Celecoxib inhibits invasion and metastasis via a cyclooxygenase 2-independent mechanism in an in vitro model of Ewing sarcoma. J Pediatr Surg. 47:1223–1227. 2012. View Article : Google Scholar : PubMed/NCBI

23 

El-Rayes BF, Ali S, Sarkar FH and Philip PA: Cyclooxygenase 2-dependent and -independent effects of celecoxib in pancreatic cancer cell lines. Mol Cancer Ther. 3:1421–1426. 2004.PubMed/NCBI

24 

Wei D, Wang L, He Y, Xiong HQ, Abbruzzese JL and Xie K: Celecoxib inhibits vascular endothelial growth factor expression in and reduces angiogenesis and metastasis of human pancreatic cancer via suppression of Sp1 transcription factor activity. Cancer Res. 64:2030–2038. 2004. View Article : Google Scholar : PubMed/NCBI

25 

Jimeno A, Amador ML, Kulesza P, Wang X, Rubio-Viqueira B, Zhang X, Chan A, Wheelhouse J, Kuramochi H, Tanaka K, et al: Assessment of celecoxib pharmacodynamics in pancreatic cancer. Mol Cancer Ther. 5:3240–3247. 2006. View Article : Google Scholar : PubMed/NCBI

26 

Pyrko P, Soriano N, Kardosh A, Liu YT, Uddin J, Petasis NA, Hofman FM, Chen CS, Chen TC and Schönthal AH: Downregulation of survivin expression and concomitant induction of apoptosis by celecoxib and its non-cyclooxygenase-2-inhibitory analog, dimethylcelecoxib (DMC), in tumor cells in vitro and in vivo. Mol Cancer. 5:192006. View Article : Google Scholar

27 

Pal I and Mandal M: GSK690693 enhances Celecoxib mediated apoptosis by an Akt mediated pathway in colon cancer. Cancer Res. 73(Suppl 8): S10442013. View Article : Google Scholar

28 

Molina MA, Sitja-Arnau M, Lemoine MG, Frazier ML and Sinicrope FA: Increased cyclooxygenase-2 expression in human pancreatic carcinomas and cell lines: Growth inhibition by nonsteroidal anti-inflammatory drugs. Cancer Res. 59:4356–4362. 1999.PubMed/NCBI

29 

Marek L, Ware KE, Fritzsche A, Hercule P, Helton WR, Smith JE, McDermott LA, Coldren CD, Nemenoff RA, Merrick DT, et al: Fibroblast growth factor (FGF) and FGF receptor-mediated autocrine signaling in non-small-cell lung cancer cells. Mol Pharmacol. 75:196–207. 2009. View Article : Google Scholar :

30 

Ishiwata T, Matsuda Y, Yamamoto T, Uchida E, Korc M and Naito Z: Enhanced expression of fibroblast growth factor receptor 2 IIIc promotes human pancreatic cancer cell proliferation. Am J Pathol. 180:1928–1941. 2012. View Article : Google Scholar : PubMed/NCBI

31 

Shrikhande SV, Kleeff J, Reiser C, Weitz J, Hinz U, Esposito I, Schmidt J, Friess H and Büchler MW: Pancreatic resection for M1 pancreatic ductal adenocarcinoma. Ann Surg Oncol. 14:118–127. 2007. View Article : Google Scholar

32 

Friedl P and Alexander S: Cancer invasion and the microenvironment: Plasticity and reciprocity. Cell. 147:992–1009. 2011. View Article : Google Scholar : PubMed/NCBI

33 

Kessenbrock K, Plaks V and Werb Z: Matrix metalloproteinases: Regulators of the tumor microenvironment. Cell. 141:52–67. 2010. View Article : Google Scholar : PubMed/NCBI

34 

Shah N, Jin K, Cruz LA, Park S, Sadik H, Cho S, Goswami CP, Nakshatri H, Gupta R, Chang HY, et al: HOXB13 mediates tamoxifen resistance and invasiveness in human breast cancer by suppressing ERα and inducing IL-6 expression. Cancer Res. 73:5449–5458. 2013. View Article : Google Scholar : PubMed/NCBI

35 

Shao W, Wang W, Xiong XG, Cao C, Yan TD, Chen G, Chen H, Yin W, Liu J, Gu Y, et al: Prognostic impact of MMP-2 and MMP-9 expression in pathologic stage IA non-small cell lung cancer. J Surg Oncol. 104:841–846. 2011. View Article : Google Scholar : PubMed/NCBI

36 

Egeblad M and Werb Z: New functions for the matrix metalloproteinases in cancer progression. Nat Rev Cancer. 2:161–174. 2002. View Article : Google Scholar : PubMed/NCBI

37 

Kim HS, Kim MJ, Kim EJ, Yang Y, Lee MS and Lim JS: Berberine-induced AMPK activation inhibits the metastatic potential of melanoma cells via reduction of ERK activity and COX-2 protein expression. Biochem Pharmacol. 83:385–394. 2012. View Article : Google Scholar

38 

Guo J, Xu Y, Ji W, Song L, Dai C and Zhan L: Effects of exposure to benzo[a]pyrene on metastasis of breast cancer are mediated through ROS-ERK-MMP9 axis signaling. Toxicol Lett. 234:201–210. 2015. View Article : Google Scholar : PubMed/NCBI

39 

Zhong HM, Ding QH, Chen WP and Luo RB: Vorinostat, a HDAC inhibitor, showed anti-osteoarthritic activities through inhibition of iNOS and MMP expression, p38 and ERK phosphorylation and blocking NF-κB nuclear translocation. Int Immunopharmacol. 17:329–335. 2013. View Article : Google Scholar : PubMed/NCBI

40 

Longnecker DS and Terhune PG: What is the true rate of K-ras mutation in carcinoma of the pancreas? Pancreas. 17:323–324. 1998. View Article : Google Scholar : PubMed/NCBI

41 

Fedorov YV, Rosenthal RS and Olwin BB: Oncogenic Ras-induced proliferation requires autocrine fibroblast growth factor 2 signaling in skeletal muscle cells. J Cell Biol. 152:1301–1305. 2001. View Article : Google Scholar : PubMed/NCBI

Related Articles

  • Abstract
  • View
  • Download
  • Twitter
Copy and paste a formatted citation
Spandidos Publications style
Li J, Luo M, Wang Y, Shang B and Dong L: Celecoxib suppresses fibroblast growth factor-2 expression in pancreatic ductal adenocarcinoma PANC-1 cells. Oncol Rep 36: 1345-1352, 2016.
APA
Li, J., Luo, M., Wang, Y., Shang, B., & Dong, L. (2016). Celecoxib suppresses fibroblast growth factor-2 expression in pancreatic ductal adenocarcinoma PANC-1 cells. Oncology Reports, 36, 1345-1352. https://doi.org/10.3892/or.2016.4924
MLA
Li, J., Luo, M., Wang, Y., Shang, B., Dong, L."Celecoxib suppresses fibroblast growth factor-2 expression in pancreatic ductal adenocarcinoma PANC-1 cells". Oncology Reports 36.3 (2016): 1345-1352.
Chicago
Li, J., Luo, M., Wang, Y., Shang, B., Dong, L."Celecoxib suppresses fibroblast growth factor-2 expression in pancreatic ductal adenocarcinoma PANC-1 cells". Oncology Reports 36, no. 3 (2016): 1345-1352. https://doi.org/10.3892/or.2016.4924
Copy and paste a formatted citation
x
Spandidos Publications style
Li J, Luo M, Wang Y, Shang B and Dong L: Celecoxib suppresses fibroblast growth factor-2 expression in pancreatic ductal adenocarcinoma PANC-1 cells. Oncol Rep 36: 1345-1352, 2016.
APA
Li, J., Luo, M., Wang, Y., Shang, B., & Dong, L. (2016). Celecoxib suppresses fibroblast growth factor-2 expression in pancreatic ductal adenocarcinoma PANC-1 cells. Oncology Reports, 36, 1345-1352. https://doi.org/10.3892/or.2016.4924
MLA
Li, J., Luo, M., Wang, Y., Shang, B., Dong, L."Celecoxib suppresses fibroblast growth factor-2 expression in pancreatic ductal adenocarcinoma PANC-1 cells". Oncology Reports 36.3 (2016): 1345-1352.
Chicago
Li, J., Luo, M., Wang, Y., Shang, B., Dong, L."Celecoxib suppresses fibroblast growth factor-2 expression in pancreatic ductal adenocarcinoma PANC-1 cells". Oncology Reports 36, no. 3 (2016): 1345-1352. https://doi.org/10.3892/or.2016.4924
Follow us
  • Twitter
  • LinkedIn
  • Facebook
About
  • Spandidos Publications
  • Careers
  • Cookie Policy
  • Privacy Policy
How can we help?
  • Help
  • Live Chat
  • Contact
  • Email to our Support Team