Spandidos Publications Logo
  • About
    • About Spandidos
    • Aims and Scopes
    • Abstracting and Indexing
    • Editorial Policies
    • Reprints and Permissions
    • Job Opportunities
    • Terms and Conditions
    • Contact
  • Journals
    • All Journals
    • Oncology Letters
      • Oncology Letters
      • Information for Authors
      • Editorial Policies
      • Editorial Board
      • Aims and Scope
      • Abstracting and Indexing
      • Bibliographic Information
      • Archive
    • International Journal of Oncology
      • International Journal of Oncology
      • Information for Authors
      • Editorial Policies
      • Editorial Board
      • Aims and Scope
      • Abstracting and Indexing
      • Bibliographic Information
      • Archive
    • Molecular and Clinical Oncology
      • Molecular and Clinical Oncology
      • Information for Authors
      • Editorial Policies
      • Editorial Board
      • Aims and Scope
      • Abstracting and Indexing
      • Bibliographic Information
      • Archive
    • Experimental and Therapeutic Medicine
      • Experimental and Therapeutic Medicine
      • Information for Authors
      • Editorial Policies
      • Editorial Board
      • Aims and Scope
      • Abstracting and Indexing
      • Bibliographic Information
      • Archive
    • International Journal of Molecular Medicine
      • International Journal of Molecular Medicine
      • Information for Authors
      • Editorial Policies
      • Editorial Board
      • Aims and Scope
      • Abstracting and Indexing
      • Bibliographic Information
      • Archive
    • Biomedical Reports
      • Biomedical Reports
      • Information for Authors
      • Editorial Policies
      • Editorial Board
      • Aims and Scope
      • Abstracting and Indexing
      • Bibliographic Information
      • Archive
    • Oncology Reports
      • Oncology Reports
      • Information for Authors
      • Editorial Policies
      • Editorial Board
      • Aims and Scope
      • Abstracting and Indexing
      • Bibliographic Information
      • Archive
    • Molecular Medicine Reports
      • Molecular Medicine Reports
      • Information for Authors
      • Editorial Policies
      • Editorial Board
      • Aims and Scope
      • Abstracting and Indexing
      • Bibliographic Information
      • Archive
    • World Academy of Sciences Journal
      • World Academy of Sciences Journal
      • Information for Authors
      • Editorial Policies
      • Editorial Board
      • Aims and Scope
      • Abstracting and Indexing
      • Bibliographic Information
      • Archive
    • International Journal of Functional Nutrition
      • International Journal of Functional Nutrition
      • Information for Authors
      • Editorial Policies
      • Editorial Board
      • Aims and Scope
      • Abstracting and Indexing
      • Bibliographic Information
      • Archive
    • International Journal of Epigenetics
      • International Journal of Epigenetics
      • Information for Authors
      • Editorial Policies
      • Editorial Board
      • Aims and Scope
      • Abstracting and Indexing
      • Bibliographic Information
      • Archive
    • Medicine International
      • Medicine International
      • Information for Authors
      • Editorial Policies
      • Editorial Board
      • Aims and Scope
      • Abstracting and Indexing
      • Bibliographic Information
      • Archive
  • Articles
  • Information
    • Information for Authors
    • Information for Reviewers
    • Information for Librarians
    • Information for Advertisers
    • Conferences
  • Language Editing
Spandidos Publications Logo
  • About
    • About Spandidos
    • Aims and Scopes
    • Abstracting and Indexing
    • Editorial Policies
    • Reprints and Permissions
    • Job Opportunities
    • Terms and Conditions
    • Contact
  • Journals
    • All Journals
    • Biomedical Reports
      • Information for Authors
      • Editorial Policies
      • Editorial Board
      • Aims and Scope
      • Abstracting and Indexing
      • Bibliographic Information
      • Archive
    • Experimental and Therapeutic Medicine
      • Information for Authors
      • Editorial Policies
      • Editorial Board
      • Aims and Scope
      • Abstracting and Indexing
      • Bibliographic Information
      • Archive
    • International Journal of Epigenetics
      • Information for Authors
      • Editorial Policies
      • Editorial Board
      • Aims and Scope
      • Abstracting and Indexing
      • Bibliographic Information
      • Archive
    • International Journal of Functional Nutrition
      • Information for Authors
      • Editorial Policies
      • Editorial Board
      • Aims and Scope
      • Abstracting and Indexing
      • Bibliographic Information
      • Archive
    • International Journal of Molecular Medicine
      • Information for Authors
      • Editorial Policies
      • Editorial Board
      • Aims and Scope
      • Abstracting and Indexing
      • Bibliographic Information
      • Archive
    • International Journal of Oncology
      • Information for Authors
      • Editorial Policies
      • Editorial Board
      • Aims and Scope
      • Abstracting and Indexing
      • Bibliographic Information
      • Archive
    • Medicine International
      • Information for Authors
      • Editorial Policies
      • Editorial Board
      • Aims and Scope
      • Abstracting and Indexing
      • Bibliographic Information
      • Archive
    • Molecular and Clinical Oncology
      • Information for Authors
      • Editorial Policies
      • Editorial Board
      • Aims and Scope
      • Abstracting and Indexing
      • Bibliographic Information
      • Archive
    • Molecular Medicine Reports
      • Information for Authors
      • Editorial Policies
      • Editorial Board
      • Aims and Scope
      • Abstracting and Indexing
      • Bibliographic Information
      • Archive
    • Oncology Letters
      • Information for Authors
      • Editorial Policies
      • Editorial Board
      • Aims and Scope
      • Abstracting and Indexing
      • Bibliographic Information
      • Archive
    • Oncology Reports
      • Information for Authors
      • Editorial Policies
      • Editorial Board
      • Aims and Scope
      • Abstracting and Indexing
      • Bibliographic Information
      • Archive
    • World Academy of Sciences Journal
      • Information for Authors
      • Editorial Policies
      • Editorial Board
      • Aims and Scope
      • Abstracting and Indexing
      • Bibliographic Information
      • Archive
  • Articles
  • Information
    • For Authors
    • For Reviewers
    • For Librarians
    • For Advertisers
    • Conferences
  • Language Editing
Login Register Submit
  • This site uses cookies
  • You can change your cookie settings at any time by following the instructions in our Cookie Policy. To find out more, you may read our Privacy Policy.

    I agree
Search articles by DOI, keyword, author or affiliation
Search
Advanced Search
presentation
Oncology Reports
Join Editorial Board Propose a Special Issue
Print ISSN: 1021-335X Online ISSN: 1791-2431
Journal Cover
September-2016 Volume 36 Issue 3

Full Size Image

Sign up for eToc alerts
Recommend to Library

Journals

International Journal of Molecular Medicine

International Journal of Molecular Medicine

International Journal of Molecular Medicine is an international journal devoted to molecular mechanisms of human disease.

International Journal of Oncology

International Journal of Oncology

International Journal of Oncology is an international journal devoted to oncology research and cancer treatment.

Molecular Medicine Reports

Molecular Medicine Reports

Covers molecular medicine topics such as pharmacology, pathology, genetics, neuroscience, infectious diseases, molecular cardiology, and molecular surgery.

Oncology Reports

Oncology Reports

Oncology Reports is an international journal devoted to fundamental and applied research in Oncology.

Experimental and Therapeutic Medicine

Experimental and Therapeutic Medicine

Experimental and Therapeutic Medicine is an international journal devoted to laboratory and clinical medicine.

Oncology Letters

Oncology Letters

Oncology Letters is an international journal devoted to Experimental and Clinical Oncology.

Biomedical Reports

Biomedical Reports

Explores a wide range of biological and medical fields, including pharmacology, genetics, microbiology, neuroscience, and molecular cardiology.

Molecular and Clinical Oncology

Molecular and Clinical Oncology

International journal addressing all aspects of oncology research, from tumorigenesis and oncogenes to chemotherapy and metastasis.

World Academy of Sciences Journal

World Academy of Sciences Journal

Multidisciplinary open-access journal spanning biochemistry, genetics, neuroscience, environmental health, and synthetic biology.

International Journal of Functional Nutrition

International Journal of Functional Nutrition

Open-access journal combining biochemistry, pharmacology, immunology, and genetics to advance health through functional nutrition.

International Journal of Epigenetics

International Journal of Epigenetics

Publishes open-access research on using epigenetics to advance understanding and treatment of human disease.

Medicine International

Medicine International

An International Open Access Journal Devoted to General Medicine.

Journal Cover
September-2016 Volume 36 Issue 3

Full Size Image

Sign up for eToc alerts
Recommend to Library

  • Article
  • Citations
    • Cite This Article
    • Download Citation
    • Create Citation Alert
    • Remove Citation Alert
    • Cited By
  • Similar Articles
    • Related Articles (in Spandidos Publications)
    • Similar Articles (Google Scholar)
    • Similar Articles (PubMed)
  • Download PDF
  • Download XML
  • View XML
Article

miR-451 acts as a suppressor of angiogenesis in hepatocellular carcinoma by targeting the IL-6R-STAT3 pathway

  • Authors:
    • Xuemin Liu
    • Anpeng Zhang
    • Junxi Xiang
    • Yi Lv
    • Xufeng Zhang
  • View Affiliations / Copyright

    Affiliations: Department of Hepatobiliary Surgery, The First Affiliated Hospital of Xi'an Jiaotong University, Xi'an, Shaanxi 710061, P.R. China
  • Pages: 1385-1392
    |
    Published online on: July 25, 2016
       https://doi.org/10.3892/or.2016.4971
  • Expand metrics +
Metrics: Total Views: 0 (Spandidos Publications: | PMC Statistics: )
Metrics: Total PDF Downloads: 0 (Spandidos Publications: | PMC Statistics: )
Cited By (CrossRef): 0 citations Loading Articles...

This article is mentioned in:



Abstract

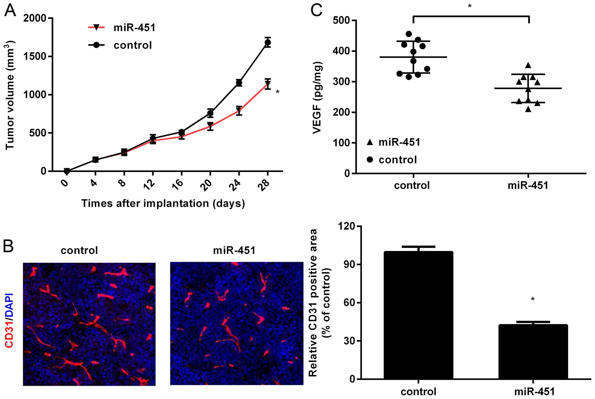
Hepatocellular carcinoma (HCC) is a highly vascularized tumor and the third ranking contributor of tumor-associated death. Our previous study corroborated the inhibitory roles of miRNA-451 (miR-451) in HCC cell growth and invasion. However, its effect on angiogenesis in HCC remains poorly elucidated. In this study, overexpression of miR-451 clearly attenuated the promoting effects of HCC cells on cell proliferation, migration and tube formation of human umbilical vein endothelial cells (HUVECs). Importantly, ectopic expression of miR‑451 also attenuated tumor growth and angiogenesis in nude mice. In vitro, the expression of IL‑6 receptor (IL‑6R) was reduced and identified as a direct target of miR‑451 by bioinformatics and a dual‑firefly luciferase reporter assay. Moreover, upregulation of IL‑6R strikingly ameliorated the inhibitory function of conditioned medium from miR‑451‑transfected HCC cells in HUVEC proliferation, migration and tube formation. Further mechanistic assay substantiated that miR‑451 restrained vascular endothelial growth factor (VEGF) production of HCC cells by targeting IL‑6R‑STAT3 signaling as evidenced that IL‑6R upregulation induced the increase in VEGF levels and interrupting signal transducer and activator of transcription 3 (STAT3) signaling with ectopic expression of dominant-negative STAT3 (STAT3D) markedly decreased VEGF expression. Additionally, conditioned medium of miR-451-overexpressed HCC also impaired the VEGF receptor 2 (VEGFR2) signaling in HUVECs. Accordingly, miR-451 may function as a potential suppressor of tumor angiogenesis in HCC by targeting IL-6R-STAT3-VEGF signaling, suggesting a promising therapeutic avenue for managing HCC.
View Figures

Figure 1

Figure 2

Figure 3

Figure 4

Figure 5

View References

1 

Yang JD and Roberts LR: Hepatocellular carcinoma: A global view. Nat Rev Gastroenterol Hepatol. 7:448–458. 2010. View Article : Google Scholar : PubMed/NCBI

2 

Altekruse SF, McGlynn KA and Reichman ME: Hepatocellular carcinoma incidence, mortality, and survival trends in the United States from 1975 to 2005. J Clin Oncol. 27:1485–1491. 2009. View Article : Google Scholar : PubMed/NCBI

3 

Verslype C, Rosmorduc O and Rougier P; ESMO Guidelines Working Group: Hepatocellular carcinoma: ESMO-ESDO clinical practice guidelines for diagnosis, treatment and follow-up. Ann Oncol. 23(Suppl 7): vii41–vii48. 2012. View Article : Google Scholar : PubMed/NCBI

4 

Yuan SX, Yang F, Yang Y, Tao QF, Zhang J, Huang G, Yang Y, Wang RY, Yang S, Huo XS, et al: Long noncoding RNA associated with microvascular invasion in hepatocellular carcinoma promotes angiogenesis and serves as a predictor for hepatocellular carcinoma patients' poor recurrence-free survival after hepatectomy. Hepatology. 56:2231–2241. 2012. View Article : Google Scholar : PubMed/NCBI

5 

Li C, Wu X, Zhang H, Yang G, Hao M, Sheng S, Sun Y, Long J, Hu C, Sun X, et al: A Huaier polysaccharide restrains hepatocellular carcinoma growth and metastasis by suppression angiogenesis. Int J Biol Macromol. 75:115–120. 2015. View Article : Google Scholar : PubMed/NCBI

6 

Cuevas I, Layman H, Coussens L and Boudreau N: Sustained endothelial expression of HoxA5 in vivo impairs pathological angiogenesis and tumor progression. PLoS One. 10:e01217202015. View Article : Google Scholar : PubMed/NCBI

7 

Welti J, Loges S, Dimmeler S and Carmeliet P: Recent molecular discoveries in angiogenesis and antiangiogenic therapies in cancer. J Clin Invest. 123:3190–3200. 2013. View Article : Google Scholar : PubMed/NCBI

8 

Wei LH, Kuo ML, Chen CA, Chou CH, Lai KB, Lee CN and Hsieh CY: Interleukin-6 promotes cervical tumor growth by VEGF-dependent angiogenesis via a STAT3 pathway. Oncogene. 22:1517–1527. 2003. View Article : Google Scholar : PubMed/NCBI

9 

Van der Veldt AA, Lubberink M, Bahce I, Walraven M, de Boer MP, Greuter HN, Hendrikse NH, Eriksson J, Windhorst AD, Postmus PE, et al: Rapid decrease in delivery of chemotherapy to tumors after anti-VEGF therapy: Implications for scheduling of anti-angiogenic drugs. Cancer Cell. 21:82–91. 2012. View Article : Google Scholar : PubMed/NCBI

10 

Ge G, Wang A, Yang J, Chen Y, Yang J, Li Y and Xue Y: Interleukin-37 suppresses tumor growth through inhibition of angiogenesis in non-small cell lung cancer. J Exp Clin Cancer Res. 35:132016. View Article : Google Scholar : PubMed/NCBI

11 

Cheng AL, Kang YK, Chen Z, Tsao CJ, Qin S, Kim JS, Luo R, Feng J, Ye S, Yang TS, et al: Efficacy and safety of sorafenib in patients in the Asia-Pacific region with advanced hepatocellular carcinoma: A phase III randomised, double-blind, placebo-controlled trial. Lancet Oncol. 10:25–34. 2009. View Article : Google Scholar

12 

Plummer PN, Freeman R, Taft RJ, Vider J, Sax M, Umer BA, Gao D, Johns C, Mattick JS, Wilton SD, et al: MicroRNAs regulate tumor angiogenesis modulated by endothelial progenitor cells. Cancer Res. 73:341–352. 2013. View Article : Google Scholar

13 

Zaravinos A, Radojicic J, Lambrou GI, Volanis D, Delakas D, Stathopoulos EN and Spandidos DA: Expression of miRNAs involved in angiogenesis, tumor cell proliferation, tumor suppressor inhibition, epithelial-mesenchymal transition and activation of metastasis in bladder cancer. J Urol. 188:615–623. 2012. View Article : Google Scholar : PubMed/NCBI

14 

Bo W, Hu Y, Feng X, Zhang H, Tian L and Liu A: The tumor suppressor role of miR-4782-3p in hepatocellular carcinoma. Oncol Rep. 35:2107–2112. 2016.PubMed/NCBI

15 

Wang W, Zhang E and Lin C: MicroRNAs in tumor angiogenesis. Life Sci. 136:28–35. 2015. View Article : Google Scholar : PubMed/NCBI

16 

Liu X, Zhang X, Xiang J, Lv Y and Shi J: miR-451: Potential role as tumor suppressor of human hepatoma cell growth and invasion. Int J Oncol. 45:739–745. 2014.PubMed/NCBI

17 

Su Z, Zhao J, Rong Z, Geng W and Wang Z: MiR-451, a potential prognostic biomarker and tumor suppressor for gastric cancer. Int J Clin Exp Pathol. 8:9154–9160. 2015.PubMed/NCBI

18 

Liu D, Liu C, Wang X, Ingvarsson S and Chen H: MicroRNA-451 suppresses tumor cell growth by down-regulating IL6R gene expression. Cancer Epidemiol. 38:85–92. 2014. View Article : Google Scholar : PubMed/NCBI

19 

Zou Y, Guo CG and Zhang MM: Inhibition of human hepatocellular carcinoma tumor angiogenesis by siRNA silencing of VEGF via hepatic artery perfusion. Eur Rev Med Pharmacol Sci. 19:4751–4761. 2015.

20 

Shinriki S, Jono H, Ota K, Ueda M, Kudo M, Ota T, Oike Y, Endo M, Ibusuki M, Hiraki A, et al: Humanized anti-interleukin-6 receptor antibody suppresses tumor angiogenesis and in vivo growth of human oral squamous cell carcinoma. Clin Cancer Res. 15:5426–5434. 2009. View Article : Google Scholar : PubMed/NCBI

21 

Kim BM, Lee DH, Choi HJ, Lee KH, Kang SJ, Joe YA, Hong YK and Hong SH: The recombinant kringle domain of urokinase plasminogen activator inhibits VEGF165-induced angiogenesis of HUVECs by suppressing VEGFR2 dimerization and subsequent signal transduction. IUBMB Life. 64:259–265. 2012. View Article : Google Scholar : PubMed/NCBI

22 

Plate KH, Scholz A and Dumont DJ: Tumor angiogenesis and anti-angiogenic therapy in malignant gliomas revisited. Acta Neuropathol. 124:763–775. 2012. View Article : Google Scholar : PubMed/NCBI

23 

Paauwe M, Heijkants RC, Oudt CH, van Pelt GW, Cui C, Theuer CP, Hardwick JC, Sier CF and Hawinkels LJ: Endoglin targeting inhibits tumor angiogenesis and metastatic spread in breast cancer. Oncogene. Jan 25–2016.Epub ahead of print. View Article : Google Scholar : PubMed/NCBI

24 

Kishimoto T: Interleukin-6: From basic science to medicine - 40 years in immunology. Annu Rev Immunol. 23:1–21. 2005. View Article : Google Scholar

25 

Chekhonin VP, Shein SA, Korchagina AA and Gurina OI: VEGF in tumor progression and targeted therapy. Curr Cancer Drug Targets. 13:423–443. 2013. View Article : Google Scholar

26 

Wang R, Zhao N, Li S, Fang JH, Chen MX, Yang J, Jia WH, Yuan Y and Zhuang SM: MicroRNA-195 suppresses angiogenesis and metastasis of hepatocellular carcinoma by inhibiting the expression of VEGF, VAV2, and CDC42. Hepatology. 58:642–653. 2013. View Article : Google Scholar : PubMed/NCBI

27 

Wei D, Le X, Zheng L, Wang L, Frey JA, Gao AC, Peng Z, Huang S, Xiong HQ, Abbruzzese JL, et al: Stat3 activation regulates the expression of vascular endothelial growth factor and human pancreatic cancer angiogenesis and metastasis. Oncogene. 22:319–329. 2003. View Article : Google Scholar : PubMed/NCBI

28 

Niu G, Wright KL, Huang M, Song L, Haura E, Turkson J, Zhang S, Wang T, Sinibaldi D, Coppola D, et al: Constitutive Stat3 activity up-regulates VEGF expression and tumor angiogenesis. Oncogene. 21:2000–2008. 2002. View Article : Google Scholar : PubMed/NCBI

29 

Bold G, Schnell C, Furet P, McSheehy P, Brüggen J, Mestan J, Manley PW, Drückes P, Burglin M, Dürler U, et al: A novel potent oral series of VEGFR2 inhibitors abrogate tumor growth by inhibiting angiogenesis. J Med Chem. 59:132–146. 2016. View Article : Google Scholar

30 

Chae SS, Kamoun WS, Farrar CT, Kirkpatrick ND, Niemeyer E, de Graaf AM, Sorensen AG, Munn LL, Jain RK and Fukumura D: Angiopoietin-2 interferes with anti-VEGFR2-induced vessel normalization and survival benefit in mice bearing gliomas. Clin Cancer Res. 16:3618–3627. 2010. View Article : Google Scholar : PubMed/NCBI

31 

Ku CY, Wang YR, Lin HY, Lu SC and Lin JY: Corosolic acid inhibits hepatocellular carcinoma cell migration by targeting the VEGFR2/Src/FAK pathway. PLoS One. 10:e01267252015. View Article : Google Scholar : PubMed/NCBI

Related Articles

  • Abstract
  • View
  • Download
  • Twitter
Copy and paste a formatted citation
Spandidos Publications style
Liu X, Zhang A, Xiang J, Lv Y and Zhang X: miR-451 acts as a suppressor of angiogenesis in hepatocellular carcinoma by targeting the IL-6R-STAT3 pathway. Oncol Rep 36: 1385-1392, 2016.
APA
Liu, X., Zhang, A., Xiang, J., Lv, Y., & Zhang, X. (2016). miR-451 acts as a suppressor of angiogenesis in hepatocellular carcinoma by targeting the IL-6R-STAT3 pathway. Oncology Reports, 36, 1385-1392. https://doi.org/10.3892/or.2016.4971
MLA
Liu, X., Zhang, A., Xiang, J., Lv, Y., Zhang, X."miR-451 acts as a suppressor of angiogenesis in hepatocellular carcinoma by targeting the IL-6R-STAT3 pathway". Oncology Reports 36.3 (2016): 1385-1392.
Chicago
Liu, X., Zhang, A., Xiang, J., Lv, Y., Zhang, X."miR-451 acts as a suppressor of angiogenesis in hepatocellular carcinoma by targeting the IL-6R-STAT3 pathway". Oncology Reports 36, no. 3 (2016): 1385-1392. https://doi.org/10.3892/or.2016.4971
Copy and paste a formatted citation
x
Spandidos Publications style
Liu X, Zhang A, Xiang J, Lv Y and Zhang X: miR-451 acts as a suppressor of angiogenesis in hepatocellular carcinoma by targeting the IL-6R-STAT3 pathway. Oncol Rep 36: 1385-1392, 2016.
APA
Liu, X., Zhang, A., Xiang, J., Lv, Y., & Zhang, X. (2016). miR-451 acts as a suppressor of angiogenesis in hepatocellular carcinoma by targeting the IL-6R-STAT3 pathway. Oncology Reports, 36, 1385-1392. https://doi.org/10.3892/or.2016.4971
MLA
Liu, X., Zhang, A., Xiang, J., Lv, Y., Zhang, X."miR-451 acts as a suppressor of angiogenesis in hepatocellular carcinoma by targeting the IL-6R-STAT3 pathway". Oncology Reports 36.3 (2016): 1385-1392.
Chicago
Liu, X., Zhang, A., Xiang, J., Lv, Y., Zhang, X."miR-451 acts as a suppressor of angiogenesis in hepatocellular carcinoma by targeting the IL-6R-STAT3 pathway". Oncology Reports 36, no. 3 (2016): 1385-1392. https://doi.org/10.3892/or.2016.4971
Follow us
  • Twitter
  • LinkedIn
  • Facebook
About
  • Spandidos Publications
  • Careers
  • Cookie Policy
  • Privacy Policy
How can we help?
  • Help
  • Live Chat
  • Contact
  • Email to our Support Team