Spandidos Publications Logo
  • About
    • About Spandidos
    • Aims and Scopes
    • Abstracting and Indexing
    • Editorial Policies
    • Reprints and Permissions
    • Job Opportunities
    • Terms and Conditions
    • Contact
  • Journals
    • All Journals
    • Oncology Letters
      • Oncology Letters
      • Information for Authors
      • Editorial Policies
      • Editorial Board
      • Aims and Scope
      • Abstracting and Indexing
      • Bibliographic Information
      • Archive
    • International Journal of Oncology
      • International Journal of Oncology
      • Information for Authors
      • Editorial Policies
      • Editorial Board
      • Aims and Scope
      • Abstracting and Indexing
      • Bibliographic Information
      • Archive
    • Molecular and Clinical Oncology
      • Molecular and Clinical Oncology
      • Information for Authors
      • Editorial Policies
      • Editorial Board
      • Aims and Scope
      • Abstracting and Indexing
      • Bibliographic Information
      • Archive
    • Experimental and Therapeutic Medicine
      • Experimental and Therapeutic Medicine
      • Information for Authors
      • Editorial Policies
      • Editorial Board
      • Aims and Scope
      • Abstracting and Indexing
      • Bibliographic Information
      • Archive
    • International Journal of Molecular Medicine
      • International Journal of Molecular Medicine
      • Information for Authors
      • Editorial Policies
      • Editorial Board
      • Aims and Scope
      • Abstracting and Indexing
      • Bibliographic Information
      • Archive
    • Biomedical Reports
      • Biomedical Reports
      • Information for Authors
      • Editorial Policies
      • Editorial Board
      • Aims and Scope
      • Abstracting and Indexing
      • Bibliographic Information
      • Archive
    • Oncology Reports
      • Oncology Reports
      • Information for Authors
      • Editorial Policies
      • Editorial Board
      • Aims and Scope
      • Abstracting and Indexing
      • Bibliographic Information
      • Archive
    • Molecular Medicine Reports
      • Molecular Medicine Reports
      • Information for Authors
      • Editorial Policies
      • Editorial Board
      • Aims and Scope
      • Abstracting and Indexing
      • Bibliographic Information
      • Archive
    • World Academy of Sciences Journal
      • World Academy of Sciences Journal
      • Information for Authors
      • Editorial Policies
      • Editorial Board
      • Aims and Scope
      • Abstracting and Indexing
      • Bibliographic Information
      • Archive
    • International Journal of Functional Nutrition
      • International Journal of Functional Nutrition
      • Information for Authors
      • Editorial Policies
      • Editorial Board
      • Aims and Scope
      • Abstracting and Indexing
      • Bibliographic Information
      • Archive
    • International Journal of Epigenetics
      • International Journal of Epigenetics
      • Information for Authors
      • Editorial Policies
      • Editorial Board
      • Aims and Scope
      • Abstracting and Indexing
      • Bibliographic Information
      • Archive
    • Medicine International
      • Medicine International
      • Information for Authors
      • Editorial Policies
      • Editorial Board
      • Aims and Scope
      • Abstracting and Indexing
      • Bibliographic Information
      • Archive
  • Articles
  • Information
    • Information for Authors
    • Information for Reviewers
    • Information for Librarians
    • Information for Advertisers
    • Conferences
  • Language Editing
Spandidos Publications Logo
  • About
    • About Spandidos
    • Aims and Scopes
    • Abstracting and Indexing
    • Editorial Policies
    • Reprints and Permissions
    • Job Opportunities
    • Terms and Conditions
    • Contact
  • Journals
    • All Journals
    • Biomedical Reports
      • Information for Authors
      • Editorial Policies
      • Editorial Board
      • Aims and Scope
      • Abstracting and Indexing
      • Bibliographic Information
      • Archive
    • Experimental and Therapeutic Medicine
      • Information for Authors
      • Editorial Policies
      • Editorial Board
      • Aims and Scope
      • Abstracting and Indexing
      • Bibliographic Information
      • Archive
    • International Journal of Epigenetics
      • Information for Authors
      • Editorial Policies
      • Editorial Board
      • Aims and Scope
      • Abstracting and Indexing
      • Bibliographic Information
      • Archive
    • International Journal of Functional Nutrition
      • Information for Authors
      • Editorial Policies
      • Editorial Board
      • Aims and Scope
      • Abstracting and Indexing
      • Bibliographic Information
      • Archive
    • International Journal of Molecular Medicine
      • Information for Authors
      • Editorial Policies
      • Editorial Board
      • Aims and Scope
      • Abstracting and Indexing
      • Bibliographic Information
      • Archive
    • International Journal of Oncology
      • Information for Authors
      • Editorial Policies
      • Editorial Board
      • Aims and Scope
      • Abstracting and Indexing
      • Bibliographic Information
      • Archive
    • Medicine International
      • Information for Authors
      • Editorial Policies
      • Editorial Board
      • Aims and Scope
      • Abstracting and Indexing
      • Bibliographic Information
      • Archive
    • Molecular and Clinical Oncology
      • Information for Authors
      • Editorial Policies
      • Editorial Board
      • Aims and Scope
      • Abstracting and Indexing
      • Bibliographic Information
      • Archive
    • Molecular Medicine Reports
      • Information for Authors
      • Editorial Policies
      • Editorial Board
      • Aims and Scope
      • Abstracting and Indexing
      • Bibliographic Information
      • Archive
    • Oncology Letters
      • Information for Authors
      • Editorial Policies
      • Editorial Board
      • Aims and Scope
      • Abstracting and Indexing
      • Bibliographic Information
      • Archive
    • Oncology Reports
      • Information for Authors
      • Editorial Policies
      • Editorial Board
      • Aims and Scope
      • Abstracting and Indexing
      • Bibliographic Information
      • Archive
    • World Academy of Sciences Journal
      • Information for Authors
      • Editorial Policies
      • Editorial Board
      • Aims and Scope
      • Abstracting and Indexing
      • Bibliographic Information
      • Archive
  • Articles
  • Information
    • For Authors
    • For Reviewers
    • For Librarians
    • For Advertisers
    • Conferences
  • Language Editing
Login Register Submit
  • This site uses cookies
  • You can change your cookie settings at any time by following the instructions in our Cookie Policy. To find out more, you may read our Privacy Policy.

    I agree
Search articles by DOI, keyword, author or affiliation
Search
Advanced Search
presentation
Oncology Reports
Join Editorial Board Propose a Special Issue
Print ISSN: 1021-335X Online ISSN: 1791-2431
Journal Cover
June-2017 Volume 37 Issue 6

Full Size Image

Sign up for eToc alerts
Recommend to Library

Journals

International Journal of Molecular Medicine

International Journal of Molecular Medicine

International Journal of Molecular Medicine is an international journal devoted to molecular mechanisms of human disease.

International Journal of Oncology

International Journal of Oncology

International Journal of Oncology is an international journal devoted to oncology research and cancer treatment.

Molecular Medicine Reports

Molecular Medicine Reports

Covers molecular medicine topics such as pharmacology, pathology, genetics, neuroscience, infectious diseases, molecular cardiology, and molecular surgery.

Oncology Reports

Oncology Reports

Oncology Reports is an international journal devoted to fundamental and applied research in Oncology.

Experimental and Therapeutic Medicine

Experimental and Therapeutic Medicine

Experimental and Therapeutic Medicine is an international journal devoted to laboratory and clinical medicine.

Oncology Letters

Oncology Letters

Oncology Letters is an international journal devoted to Experimental and Clinical Oncology.

Biomedical Reports

Biomedical Reports

Explores a wide range of biological and medical fields, including pharmacology, genetics, microbiology, neuroscience, and molecular cardiology.

Molecular and Clinical Oncology

Molecular and Clinical Oncology

International journal addressing all aspects of oncology research, from tumorigenesis and oncogenes to chemotherapy and metastasis.

World Academy of Sciences Journal

World Academy of Sciences Journal

Multidisciplinary open-access journal spanning biochemistry, genetics, neuroscience, environmental health, and synthetic biology.

International Journal of Functional Nutrition

International Journal of Functional Nutrition

Open-access journal combining biochemistry, pharmacology, immunology, and genetics to advance health through functional nutrition.

International Journal of Epigenetics

International Journal of Epigenetics

Publishes open-access research on using epigenetics to advance understanding and treatment of human disease.

Medicine International

Medicine International

An International Open Access Journal Devoted to General Medicine.

Journal Cover
June-2017 Volume 37 Issue 6

Full Size Image

Sign up for eToc alerts
Recommend to Library

  • Article
  • Citations
    • Cite This Article
    • Download Citation
    • Create Citation Alert
    • Remove Citation Alert
    • Cited By
  • Similar Articles
    • Related Articles (in Spandidos Publications)
    • Similar Articles (Google Scholar)
    • Similar Articles (PubMed)
  • Download PDF
  • Download XML
  • View XML
Article

Modified Panax ginseng extract regulates autophagy by AMPK signaling in A549 human lung cancer cells

  • Authors:
    • Hwa-Seung Yoo
    • Jung Min Kim
    • Eunbi Jo
    • Chong-Kwan Cho
    • Seung-Yeul Lee
    • Hwan Su Kang
    • Min-Goo Lee
    • Pei-Ying Yang
    • Ik-Soon Jang
  • View Affiliations / Copyright

    Affiliations: East-West Cancer Center, Dunsan Oriental Hospital of Daejeon University, Daejeon 302-122, Republic of Korea, NAR Center, Inc. & Genoplan Korea, Inc., Seoul 06221, Republic of Korea, Division of Bioconvergence Analysis, Korea Basic Science Institute, Daejeon 305-333, Republic of Korea, Department of Physiology, Korea University College of Medicine, Seoul 02841, Republic of Korea, Departments of Palliative, Rehabilitation and Integrative Medicine, The University of Texas MD Anderson Cancer Center, Houston, TX 77030, USA
  • Pages: 3287-3296
    |
    Published online on: April 20, 2017
       https://doi.org/10.3892/or.2017.5590
  • Expand metrics +
Metrics: Total Views: 0 (Spandidos Publications: | PMC Statistics: )
Metrics: Total PDF Downloads: 0 (Spandidos Publications: | PMC Statistics: )
Cited By (CrossRef): 0 citations Loading Articles...

This article is mentioned in:



Abstract

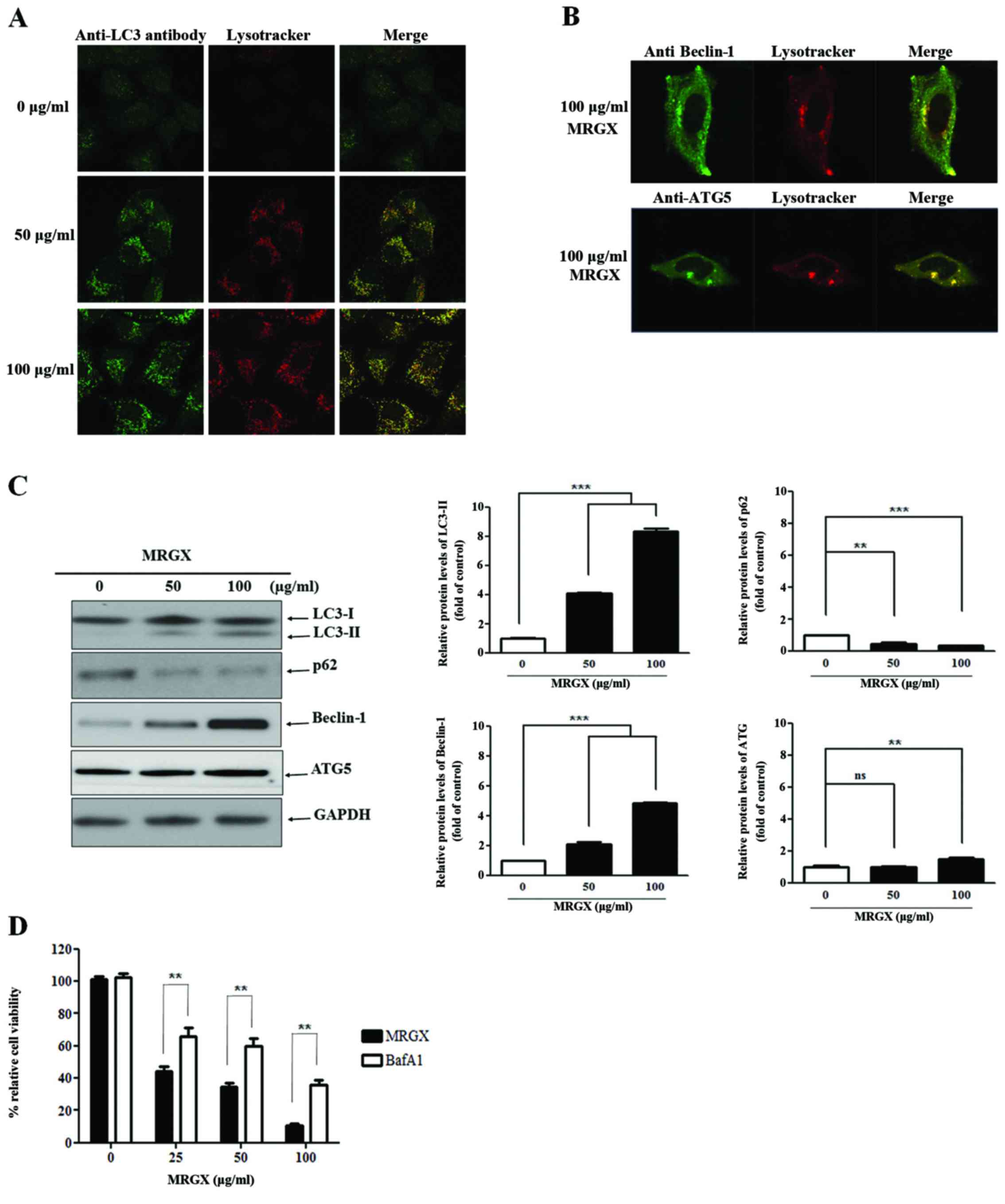
Panax ginseng has been used worldwide as a traditional medicine for the treatment of cancer and other diseases. The antiproliferative activity of ginseng has been increased after enzymatic processing of ginseng saponin, which may result in the accumulation of minor saponins, such as Rh2, Rg3, compound K and protopanaxatriol type (PPT) in modified regular ginseng extract (MRGX). In the present study, the anticancer activity and the associated mechanisms of MRGX were investigated using A549 human lung cancer cells. To elucidate the mechanisms underlying the effects of MRGX, we performed a microarray analysis of gene expression in the A549 cells. Molecular mechanisms that were associated with the anticancer activity of MRGX were studied, with a special focus on the autophagy-related multiple signaling pathways in lung cancer cells. Microarray analyses elucidated autophagy-related genes affected by MRGX. Administration of MRGX at 100 µg/ml induced punctate cytoplasmic expression of LC3, Beclin-1 and ATG5 and increased expression of endogenous LC3-II whereas 50 µg/ml did not inhibit the proliferation of A549 cells. Compared to the control cells, in cells treated with MRGX at 100 µg/ml, the level of p-Akt was increased, while that of mTOR-4EBP1 was decreased. Downregulation of mTOR and 4EBP1 in the MRGX-treated cells was found not to be a p-Ulk (S757)-dependent pathway, but a p-Ulk (S317)-dependent autophagic pathway, using AMPK. These data suggest that MRGX regulates AMPK and induces autophagy in lung cancer cells.
View Figures

Figure 1

Figure 2

Figure 3

Figure 4

Figure 5

Figure 6

Figure 7

View References

1 

Ang-Lee MK, Moss J and Yuan CS: Herbal medicines and perioperative care. JAMA. 286:208–216. 2001. View Article : Google Scholar : PubMed/NCBI

2 

Nag SA, Qin JJ, Wang W, Wang MH, Wang H and Zhang R: Ginsenosides as anticancer agents: In vitro and in vivo activities, structure-activity relationships, and molecular mechanisms of action. Front Pharmacol. 3:252012. View Article : Google Scholar : PubMed/NCBI

3 

Kwon YK, Lee SY, Kang HS, Sung JS, Cho CK, Yoo HS, Shin S, Choi JS, Lee YW and Jang IS: Differential expression of gene profiles in MRGX-treated lung cancer. J Pharmacopuncture. 16:30–38. 2013. View Article : Google Scholar

4 

Kim KH, Choi I, Lee YW, Cho CK, Yoo HS, Lee SB, Ho Choi S, Kwon KR and Jang JH: Target genes involved in antiproliferative effect of modified ginseng extracts in lung cancer A549 cells. Acta Biochim Biophys Sin. 46:441–449. 2014. View Article : Google Scholar : PubMed/NCBI

5 

Jang SI, Lee YW, Cho CK, Yoo HS and Jang JH: Identification of target genes involved in the antiproliferative effect of enzyme-modified ginseng extract in HepG2 hepatocarcinoma cell. Evid Based Complement Alternat Med. 2013:5025682013. View Article : Google Scholar : PubMed/NCBI

6 

Hwang JW, Baek YM, Jang IS, Yang KE, Lee DG, Yoon SJ, Rho J, Cho CK, Lee YW, Kwon KR, et al: An enzymatically fortified ginseng extract inhibits proliferation and induces apoptosis of KATO3 human gastric cancer cells via modulation of Bax, mTOR, PKB and IκBα. Mol Med Rep. 11:670–676. 2015.PubMed/NCBI

7 

Stinchcombe TE, Lee CB and Socinski MA: Current approaches to advanced-stage non-small-cell lung cancer: First-line therapy in patients with a good functional status. Clin Lung Cancer. 7 Suppl 4:S111–S117. 2006. View Article : Google Scholar : PubMed/NCBI

8 

Jemal A, Siegel R, Ward E, Hao Y, Xu J and Thun MJ: Cancer statistics, 2009. CA Cancer J Clin. 59:225–249. 2009. View Article : Google Scholar : PubMed/NCBI

9 

Yun TK: Panax ginseng - a non-organ-specific cancer preventive? Lancet Oncol. 2:49–55. 2001. View Article : Google Scholar : PubMed/NCBI

10 

Lee DG, Jang SI, Kim YR, Yang KE, Yoon SJ, Lee ZW, An HJ, Jang IS, Choi JS and Yoo HS: Anti-proliferative effects of ginsenosides extracted from mountain ginseng on lung cancer. Chin J Integr Med. 22:344–352. 2016. View Article : Google Scholar : PubMed/NCBI

11 

Gustafsson AB and Gottlieb RA: Recycle or die: The role of autophagy in cardioprotection. J Mol Cell Cardiol. 44:654–661. 2008. View Article : Google Scholar : PubMed/NCBI

12 

Kundu M and Thompson CB: Autophagy: Basic principles and relevance to disease. Annu Rev Pathol. 3:427–455. 2008. View Article : Google Scholar : PubMed/NCBI

13 

Xie Z, Zhang J, Wu J, Viollet B and Zou MH: Upregulation of mitochondrial uncoupling protein-2 by the AMP-activated protein kinase in endothelial cells attenuates oxidative stress in diabetes. Diabetes. 57:3222–3230. 2008. View Article : Google Scholar : PubMed/NCBI

14 

Colombo SL and Moncada S: AMPKalpha1 regulates the antioxidant status of vascular endothelial cells. Biochem J. 421:163–169. 2009. View Article : Google Scholar : PubMed/NCBI

15 

Vellai T: Autophagy genes and ageing. Cell Death Differ. 16:94–102. 2009. View Article : Google Scholar : PubMed/NCBI

16 

Stockert JC, Blázquez-Castro A, Cañete M, Horobin RW and Villanueva A: MTT assay for cell viability: Intracellular localization of the formazan product is in lipid droplets. Acta Histochem. 114:785–796. 2012. View Article : Google Scholar : PubMed/NCBI

17 

Choi IK, Cho YS, Jung HJ and Kwon HJ: Autophagonizer, a novel synthetic small molecule, induces autophagic cell death. Biochem Biophys Res Commun. 393:849–854. 2010. View Article : Google Scholar : PubMed/NCBI

18 

Hwang JW, Baek YM, Yang KE, Yoo HS, Cho CK, Lee YW, Park J, Eom CY, Lee ZW, Choi JS, et al: Lactobacillus casei extract induces apoptosis in gastric cancer by inhibiting NF-κB and mTOR-mediated signaling. Integr Cancer Ther. 12:165–173. 2013. View Article : Google Scholar : PubMed/NCBI

19 

Mizushima N and Yoshimori T: How to interpret LC3 immunoblotting. Autophagy. 3:542–545. 2007. View Article : Google Scholar : PubMed/NCBI

20 

Hammond EM, Brunet CL, Johnson GD, Parkhill J, Milner AE, Brady G, Gregory CD and Grand RJ: Homology between a human apoptosis specific protein and the product of APG5, a gene involved in autophagy in yeast. FEBS Lett. 425:391–395. 1998. View Article : Google Scholar : PubMed/NCBI

21 

Kang R, Zeh HJ, Lotze MT and Tang D: The Beclin 1 network regulates autophagy and apoptosis. Cell Death Differ. 18:571–580. 2011. View Article : Google Scholar : PubMed/NCBI

22 

Cheong H, Wu J, Gonzales LK, Guttentag SH, Thompson CB and Lindsten T: Analysis of a lung defect in autophagy-deficient mouse strains. Autophagy. 10:45–56. 2014. View Article : Google Scholar : PubMed/NCBI

23 

Traganos F and Darzynkiewicz Z: Lysosomal proton pump activity: Supravital cell staining with acridine orange differentiates leukocyte subpopulations. Methods Cell Biol. 41:185–194. 1994. View Article : Google Scholar : PubMed/NCBI

24 

Yoon JH, Her S, Kim M, Jang IS and Park J: The expression of damage-regulated autophagy modulator 2 (DRAM2) contributes to autophagy induction. Mol Biol Rep. 39:1087–1093. 2012. View Article : Google Scholar : PubMed/NCBI

25 

Liu J, Xia H, Kim M, Xu L, Li Y, Zhang L, Cai Y, Norberg HV, Zhang T, Furuya T, et al: Beclin1 controls the levels of p53 by regulating the deubiquitination activity of USP10 and USP13. Cell. 147:223–234. 2011. View Article : Google Scholar : PubMed/NCBI

26 

Guévin C, Manna D, Bélanger C, Konan KV, Mak P and Labonté P: Autophagy protein ATG5 interacts transiently with the hepatitis C virus RNA polymerase (NS5B) early during infection. Virology. 405:1–7. 2010. View Article : Google Scholar : PubMed/NCBI

27 

Egan D, Kim J, Shaw RJ and Guan KL: The autophagy initiating kinase ULK1 is regulated via opposing phosphorylation by AMPK and mTOR. Autophagy. 7:643–644. 2011. View Article : Google Scholar : PubMed/NCBI

28 

Alers S, Löffler AS, Wesselborg S and Stork B: Role of AMPK-mTOR-Ulk1/2 in the regulation of autophagy: Cross talk, shortcuts, and feedbacks. Mol Cell Biol. 32:2–11. 2012. View Article : Google Scholar : PubMed/NCBI

29 

Yuan CS, Wu JA and Osinski J: Ginsenoside variability in American ginseng samples. Am J Clin Nutr. 75:600–601. 2002.PubMed/NCBI

30 

Lei J, Li X, Gong XJ and Zheng YN: Isolation, synthesis and structures of cytotoxic ginsenoside derivatives. Molecules. 12:2140–2150. 2007. View Article : Google Scholar : PubMed/NCBI

31 

Han M, Hou JG, Dong CM, Li W, Yu HL, Zheng YN and Chen L: Isolation, synthesis and structures of ginsenoside derivatives and their anti-tumor bioactivity. Molecules. 15:399–406. 2010. View Article : Google Scholar : PubMed/NCBI

32 

Hwang JW, Oh JH, Yoo HS, Lee YW, Cho CK, Kwon KR, Yoon JH, Park J, Her S, Lee ZW, et al: Mountain ginseng extract exhibits anti-lung cancer activity by inhibiting the nuclear translocation of NF-κB. Am J Chin Med. 40:187–202. 2012. View Article : Google Scholar : PubMed/NCBI

33 

Levine B and Klionsky DJ: Development by self-digestion: Molecular mechanisms and biological functions of autophagy. Dev Cell. 6:463–477. 2004. View Article : Google Scholar : PubMed/NCBI

34 

Hu D, Wu J, Xu L, Zhang R and Chen L: A method for the establishment of a cell line with stable expression of the GFP-LC3 reporter protein. Mol Med Rep. 6:783–786. 2012.PubMed/NCBI

35 

Ding Z, Wang X, Schnackenberg L, Khaidakov M, Liu S, Singla S, Dai Y and Mehta JL: Regulation of autophagy and apoptosis in response to ox-LDL in vascular smooth muscle cells, and the modulatory effects of the microRNA hsa-let-7g. Int J Cardiol. 168:1378–1385. 2013. View Article : Google Scholar : PubMed/NCBI

36 

Roach PJ: AMPK → ULK1 → autophagy. Mol Cell Biol. 31:3082–3084. 2011. View Article : Google Scholar : PubMed/NCBI

Related Articles

  • Abstract
  • View
  • Download
  • Twitter
Copy and paste a formatted citation
Spandidos Publications style
Yoo H, Kim JM, Jo E, Cho C, Lee S, Kang HS, Lee M, Yang P and Jang I: Modified Panax ginseng extract regulates autophagy by AMPK signaling in A549 human lung cancer cells. Oncol Rep 37: 3287-3296, 2017.
APA
Yoo, H., Kim, J.M., Jo, E., Cho, C., Lee, S., Kang, H.S. ... Jang, I. (2017). Modified Panax ginseng extract regulates autophagy by AMPK signaling in A549 human lung cancer cells. Oncology Reports, 37, 3287-3296. https://doi.org/10.3892/or.2017.5590
MLA
Yoo, H., Kim, J. M., Jo, E., Cho, C., Lee, S., Kang, H. S., Lee, M., Yang, P., Jang, I."Modified Panax ginseng extract regulates autophagy by AMPK signaling in A549 human lung cancer cells". Oncology Reports 37.6 (2017): 3287-3296.
Chicago
Yoo, H., Kim, J. M., Jo, E., Cho, C., Lee, S., Kang, H. S., Lee, M., Yang, P., Jang, I."Modified Panax ginseng extract regulates autophagy by AMPK signaling in A549 human lung cancer cells". Oncology Reports 37, no. 6 (2017): 3287-3296. https://doi.org/10.3892/or.2017.5590
Copy and paste a formatted citation
x
Spandidos Publications style
Yoo H, Kim JM, Jo E, Cho C, Lee S, Kang HS, Lee M, Yang P and Jang I: Modified Panax ginseng extract regulates autophagy by AMPK signaling in A549 human lung cancer cells. Oncol Rep 37: 3287-3296, 2017.
APA
Yoo, H., Kim, J.M., Jo, E., Cho, C., Lee, S., Kang, H.S. ... Jang, I. (2017). Modified Panax ginseng extract regulates autophagy by AMPK signaling in A549 human lung cancer cells. Oncology Reports, 37, 3287-3296. https://doi.org/10.3892/or.2017.5590
MLA
Yoo, H., Kim, J. M., Jo, E., Cho, C., Lee, S., Kang, H. S., Lee, M., Yang, P., Jang, I."Modified Panax ginseng extract regulates autophagy by AMPK signaling in A549 human lung cancer cells". Oncology Reports 37.6 (2017): 3287-3296.
Chicago
Yoo, H., Kim, J. M., Jo, E., Cho, C., Lee, S., Kang, H. S., Lee, M., Yang, P., Jang, I."Modified Panax ginseng extract regulates autophagy by AMPK signaling in A549 human lung cancer cells". Oncology Reports 37, no. 6 (2017): 3287-3296. https://doi.org/10.3892/or.2017.5590
Follow us
  • Twitter
  • LinkedIn
  • Facebook
About
  • Spandidos Publications
  • Careers
  • Cookie Policy
  • Privacy Policy
How can we help?
  • Help
  • Live Chat
  • Contact
  • Email to our Support Team