Spandidos Publications Logo
  • About
    • About Spandidos
    • Aims and Scopes
    • Abstracting and Indexing
    • Editorial Policies
    • Reprints and Permissions
    • Job Opportunities
    • Terms and Conditions
    • Contact
  • Journals
    • All Journals
    • Oncology Letters
      • Oncology Letters
      • Information for Authors
      • Editorial Policies
      • Editorial Board
      • Aims and Scope
      • Abstracting and Indexing
      • Bibliographic Information
      • Archive
    • International Journal of Oncology
      • International Journal of Oncology
      • Information for Authors
      • Editorial Policies
      • Editorial Board
      • Aims and Scope
      • Abstracting and Indexing
      • Bibliographic Information
      • Archive
    • Molecular and Clinical Oncology
      • Molecular and Clinical Oncology
      • Information for Authors
      • Editorial Policies
      • Editorial Board
      • Aims and Scope
      • Abstracting and Indexing
      • Bibliographic Information
      • Archive
    • Experimental and Therapeutic Medicine
      • Experimental and Therapeutic Medicine
      • Information for Authors
      • Editorial Policies
      • Editorial Board
      • Aims and Scope
      • Abstracting and Indexing
      • Bibliographic Information
      • Archive
    • International Journal of Molecular Medicine
      • International Journal of Molecular Medicine
      • Information for Authors
      • Editorial Policies
      • Editorial Board
      • Aims and Scope
      • Abstracting and Indexing
      • Bibliographic Information
      • Archive
    • Biomedical Reports
      • Biomedical Reports
      • Information for Authors
      • Editorial Policies
      • Editorial Board
      • Aims and Scope
      • Abstracting and Indexing
      • Bibliographic Information
      • Archive
    • Oncology Reports
      • Oncology Reports
      • Information for Authors
      • Editorial Policies
      • Editorial Board
      • Aims and Scope
      • Abstracting and Indexing
      • Bibliographic Information
      • Archive
    • Molecular Medicine Reports
      • Molecular Medicine Reports
      • Information for Authors
      • Editorial Policies
      • Editorial Board
      • Aims and Scope
      • Abstracting and Indexing
      • Bibliographic Information
      • Archive
    • World Academy of Sciences Journal
      • World Academy of Sciences Journal
      • Information for Authors
      • Editorial Policies
      • Editorial Board
      • Aims and Scope
      • Abstracting and Indexing
      • Bibliographic Information
      • Archive
    • International Journal of Functional Nutrition
      • International Journal of Functional Nutrition
      • Information for Authors
      • Editorial Policies
      • Editorial Board
      • Aims and Scope
      • Abstracting and Indexing
      • Bibliographic Information
      • Archive
    • International Journal of Epigenetics
      • International Journal of Epigenetics
      • Information for Authors
      • Editorial Policies
      • Editorial Board
      • Aims and Scope
      • Abstracting and Indexing
      • Bibliographic Information
      • Archive
    • Medicine International
      • Medicine International
      • Information for Authors
      • Editorial Policies
      • Editorial Board
      • Aims and Scope
      • Abstracting and Indexing
      • Bibliographic Information
      • Archive
  • Articles
  • Information
    • Information for Authors
    • Information for Reviewers
    • Information for Librarians
    • Information for Advertisers
    • Conferences
  • Language Editing
Spandidos Publications Logo
  • About
    • About Spandidos
    • Aims and Scopes
    • Abstracting and Indexing
    • Editorial Policies
    • Reprints and Permissions
    • Job Opportunities
    • Terms and Conditions
    • Contact
  • Journals
    • All Journals
    • Biomedical Reports
      • Information for Authors
      • Editorial Policies
      • Editorial Board
      • Aims and Scope
      • Abstracting and Indexing
      • Bibliographic Information
      • Archive
    • Experimental and Therapeutic Medicine
      • Information for Authors
      • Editorial Policies
      • Editorial Board
      • Aims and Scope
      • Abstracting and Indexing
      • Bibliographic Information
      • Archive
    • International Journal of Epigenetics
      • Information for Authors
      • Editorial Policies
      • Editorial Board
      • Aims and Scope
      • Abstracting and Indexing
      • Bibliographic Information
      • Archive
    • International Journal of Functional Nutrition
      • Information for Authors
      • Editorial Policies
      • Editorial Board
      • Aims and Scope
      • Abstracting and Indexing
      • Bibliographic Information
      • Archive
    • International Journal of Molecular Medicine
      • Information for Authors
      • Editorial Policies
      • Editorial Board
      • Aims and Scope
      • Abstracting and Indexing
      • Bibliographic Information
      • Archive
    • International Journal of Oncology
      • Information for Authors
      • Editorial Policies
      • Editorial Board
      • Aims and Scope
      • Abstracting and Indexing
      • Bibliographic Information
      • Archive
    • Medicine International
      • Information for Authors
      • Editorial Policies
      • Editorial Board
      • Aims and Scope
      • Abstracting and Indexing
      • Bibliographic Information
      • Archive
    • Molecular and Clinical Oncology
      • Information for Authors
      • Editorial Policies
      • Editorial Board
      • Aims and Scope
      • Abstracting and Indexing
      • Bibliographic Information
      • Archive
    • Molecular Medicine Reports
      • Information for Authors
      • Editorial Policies
      • Editorial Board
      • Aims and Scope
      • Abstracting and Indexing
      • Bibliographic Information
      • Archive
    • Oncology Letters
      • Information for Authors
      • Editorial Policies
      • Editorial Board
      • Aims and Scope
      • Abstracting and Indexing
      • Bibliographic Information
      • Archive
    • Oncology Reports
      • Information for Authors
      • Editorial Policies
      • Editorial Board
      • Aims and Scope
      • Abstracting and Indexing
      • Bibliographic Information
      • Archive
    • World Academy of Sciences Journal
      • Information for Authors
      • Editorial Policies
      • Editorial Board
      • Aims and Scope
      • Abstracting and Indexing
      • Bibliographic Information
      • Archive
  • Articles
  • Information
    • For Authors
    • For Reviewers
    • For Librarians
    • For Advertisers
    • Conferences
  • Language Editing
Login Register Submit
  • This site uses cookies
  • You can change your cookie settings at any time by following the instructions in our Cookie Policy. To find out more, you may read our Privacy Policy.

    I agree
Search articles by DOI, keyword, author or affiliation
Search
Advanced Search
presentation
Oncology Reports
Join Editorial Board Propose a Special Issue
Print ISSN: 1021-335X Online ISSN: 1791-2431
Journal Cover
August-2017 Volume 38 Issue 2

Full Size Image

Sign up for eToc alerts
Recommend to Library

Journals

International Journal of Molecular Medicine

International Journal of Molecular Medicine

International Journal of Molecular Medicine is an international journal devoted to molecular mechanisms of human disease.

International Journal of Oncology

International Journal of Oncology

International Journal of Oncology is an international journal devoted to oncology research and cancer treatment.

Molecular Medicine Reports

Molecular Medicine Reports

Covers molecular medicine topics such as pharmacology, pathology, genetics, neuroscience, infectious diseases, molecular cardiology, and molecular surgery.

Oncology Reports

Oncology Reports

Oncology Reports is an international journal devoted to fundamental and applied research in Oncology.

Experimental and Therapeutic Medicine

Experimental and Therapeutic Medicine

Experimental and Therapeutic Medicine is an international journal devoted to laboratory and clinical medicine.

Oncology Letters

Oncology Letters

Oncology Letters is an international journal devoted to Experimental and Clinical Oncology.

Biomedical Reports

Biomedical Reports

Explores a wide range of biological and medical fields, including pharmacology, genetics, microbiology, neuroscience, and molecular cardiology.

Molecular and Clinical Oncology

Molecular and Clinical Oncology

International journal addressing all aspects of oncology research, from tumorigenesis and oncogenes to chemotherapy and metastasis.

World Academy of Sciences Journal

World Academy of Sciences Journal

Multidisciplinary open-access journal spanning biochemistry, genetics, neuroscience, environmental health, and synthetic biology.

International Journal of Functional Nutrition

International Journal of Functional Nutrition

Open-access journal combining biochemistry, pharmacology, immunology, and genetics to advance health through functional nutrition.

International Journal of Epigenetics

International Journal of Epigenetics

Publishes open-access research on using epigenetics to advance understanding and treatment of human disease.

Medicine International

Medicine International

An International Open Access Journal Devoted to General Medicine.

Journal Cover
August-2017 Volume 38 Issue 2

Full Size Image

Sign up for eToc alerts
Recommend to Library

  • Article
  • Citations
    • Cite This Article
    • Download Citation
    • Create Citation Alert
    • Remove Citation Alert
    • Cited By
  • Similar Articles
    • Related Articles (in Spandidos Publications)
    • Similar Articles (Google Scholar)
    • Similar Articles (PubMed)
  • Download PDF
  • Download XML
  • View XML
Article

Klotho suppresses tumor progression via inhibiting IGF-1R signaling in T‑cell lymphoma

  • Authors:
    • Xiangxiang Zhou
    • Ya Zhang
    • Ying Li
    • Yangyang Xu
    • Lingyan Zhang
    • Ying Li
    • Xin Wang
  • View Affiliations / Copyright

    Affiliations: Department of Hematology, Shandong Provincial Hospital Affiliated to Shandong University, Jinan, Shandong 250021, P.R. China
  • Pages: 967-974
    |
    Published online on: June 22, 2017
       https://doi.org/10.3892/or.2017.5744
  • Expand metrics +
Metrics: Total Views: 0 (Spandidos Publications: | PMC Statistics: )
Metrics: Total PDF Downloads: 0 (Spandidos Publications: | PMC Statistics: )
Cited By (CrossRef): 0 citations Loading Articles...

This article is mentioned in:



Abstract

Klotho is a transmembrane protein and acts as an upstream modulator of insulin-like growth factor-1 receptor (IGF-1R) signaling, which was indicated to be involved in the pathogenesis of solid cancer and hematological malignancies, including T‑cell lymphoma. Although Klotho was recently identified as a tumor suppressor in several types of human malignancies, the potential role of Klotho in T‑cell lymphoma has not been reported. In the present study, we investigated the expression level and the molecular events of Klotho in T‑cell lymphoma. Significantly lower expression of Klotho was observed in T‑cell lymphoma patient samples compared to normal lymph nodes. Functional analysis after Klotho overexpression revealed significantly inhibited tumor cell viability in T‑cell lymphoma. Moreover, apoptosis of T‑cell lymphoma cells were induced after transfected with Klotho-overexpressing vectors. Forced expression of Klotho resulted in decline of activation of IGF-1R signaling, accompanied by decreased phosphorylation of its downstream targets, including AKT and ERK1/2. These data indicated that Klotho acts as a tumor suppressor via inhibiting IGF-1R signaling, thus suppressing the viability and promoting apoptosis in T‑cell lymphoma. Taken together, Klotho may serve as a potential target for the therapeutic intervention of T‑cell lymphoma.

Introduction

T-cell lymphoma is the main aggressive malignancy of T lymphocytes, which is characterized by highly heterogeneous molecular and clinical characteristics. This type of lymphoma is generally resistant to chemotherapy (1). Identification of the molecular abnormalities involved in the development of T-cell lymphoma will improve the classification and provide novel therapeutic strategy.

Klotho was considered an anti-aging gene when it was originally identified (2). Klotho homozygous mutant mice (kl−/−) developed multiple premature aging syndromes, including hypogonadism, skin atrophy, and pulmonary emphysema (2,3). Klotho gene is located in chromosome 13q12 in human with the size of 50 kb (2). Klotho protein consists of an extracellular domain, a single transmembrane domain and an intracellular domain. The extracellular domain (secreted Klotho), consisting of KL1 and KL2, could be released into the serum to function as a circulating hormone to regulate the activity of oxidative stress and multiple growth factor receptors (4,5).

Accumulating evidence has implicated that Klotho is extensively downregulated in several solid malignancies (6–9). Klotho was revealed to modulate the activity of several signaling pathways, including the FGF signaling, insulin-like growth factor-1 receptor (IGF-1R) and Wnt pathways (5,10–12). These pathways also play crucial roles in the development of T-cell lymphoma (13,14). However, the role of Klotho in T-cell lymphoma has not been reported.

In the present study, we hypothesized that Klotho was aberrantly expressed and involved in the pathogenesis in T-cell lymphoma. We observed decreased expression of Klotho in the patient tissues and cell lines of T-cell lymphoma. The anti-proliferative and pro-apoptotic effect of Klotho were further identified in T-cell lymphoma cells. Klotho could act as an upstream regulator of IGF-1R signaling in this disease. The data elucidated the potential tumor suppressive role of Klotho in the development of T-cell lymphoma. It may serve as a potent candidate for the target therapy of T-cell lymphoma.

Materials and methods

Patients and samples

The paraffin-embedded lymph node samples were collected from 35 newly diagnosed cases of T-cell lymphoma (21 males and 14 females; age range, 19–81 years; median age, 53 years) and 20 normal lymph nodes. Histological diagnoses were established according to the WHO classification (15). Normal peripheral blood mononuclear cells (PBMCs) from healthy volunteers were isolated by Ficoll centrifugation (TBD Science, Tianjin, China). T cells were isolated with Nylon Wool Fiber Columns. This study was approved by the Medical Ethics Committee of Shandong Provincial Hospital Affiliated to Shandong University. All samples were obtained with informed consent in accordance with the Declaration of Helsinki.

Cell lines

Jurkat and Molt-3 (T-cell acute lymphocytic leukemia cell lines) were available from Typical Culture Preservation Commission Cell Bank (Chinese Academic of Science, Shanghai, China). MyLa 3676 (cutaneous T-cell lymphoma, lymphoblast, Sezary syndrome) was retained by our laboratory. Karpas 299 (ALK+ ALCL cell line) was obtained from Shanghai Bioleaf Biotech Co., Ltd. All the above cell lines were maintained in PRMI-1640 (Gibco, Life Technologies, Rockville, MD, USA) containing 10% fetal bovine serum (FBS; Gibco, Life Technologies) and 1% penicillin/streptomycin mixture.

Cell transfection

Lentivirus vectors either encoding Klotho (LV-KL) or an empty lentiviral vector (LV-Con) were generated by GeneChem (Shanghai, China). Lentivirus transfection of T-cell lymphoma cells were performed according to the manufacturer's instructions. Infection efficiencies were assessed by green fluorescent protein (GFP) fluorescence through flow cytometry. The stably transfected cells were selected with 5 µg/ml puromycin (Sigma-Aldrich, USA).

Immunohistochemistry (IHC)

IHC was carried out with primary rabbit anti-Klotho (Abcam, Cambridge, USA). 4-µM-paraffin sections were deparaffinized and hydrated. Antigen retrieval was performed in 0.01 M sodium citrate (pH 6.0) buffer under high-pressure. Endogenous peroxidase was blocked with 3% H2O2 for 15 min, followed by incubation overnight at 4°C with primary anti-Klotho (1:100). Then the tissue sections were treated with the second antibody from SP reagent kit (Zhongshan Golden Bridge Biotechnology Co., Ltd., Beijing, China) for 30 min at room temperature. Bound antibody was detected by secondary antibody and diaminobenzidine (DAB) kit (Zhongshan Golden Bridge Biotechnology). The stained slices were counterstained with hematoxylin and mounted. Negative control was performed with the primary antibody replaced by PBS. IHC staining was scored by two independent observers who were blinded to the patient clinical data. Cases with ≥10% positive cells were considered as positive.

Real-time quantitative polymerase chain reaction (qRT-PCR)

For the qRT-PCR, total RNA was extracted with RNAiso Plus (Takara, Dalian, China). The mRNA level was detected by Nanodrop 2000 (Thermo Fisher Scientific, Waltham, MA, USA). Reverse transcription reaction was performed with reverse transcription reagents (Takara). Expression level of mRNA was quantified using SYBR Green Premix Ex Taq II kit (Takara) in LightCycler 480 real-time quantitative PCR system (Roche, Basel, Swizerland). Primers for qRT-PCR are listed in Table I. Glyceraldehyde-3-phosphate dehydrogenase (GAPDH) was used as an internal control and relative quantification was determined by the 2−∆∆Ct method.

Table I.

Primer sequences for qRT-PCR.

Table I.

Primer sequences for qRT-PCR.

GenePrimer sequence
KlothoF, 5′-AGCAATCTGGTCTGAATAACACTGG-3′
R, 5′-CATGTTTCAGCGTGAAAGTTCAAAG-3′
GAPDHF, 5′-GGGAAACTGTGGCGTGAT-3′
R, 5′-GAGTGGGTGTCGCTGTTGA-3′
Western blotting

For western blot analysis, cell lysates were extracted by radio-immunoprecipitation assay (RIPA) buffer (Shenergy Biocolor, Shanghai, China) together with phosphatase inhibitor cocktail (PhosSTOP; Roche, Mannheim, Germany). The BCA assay (Shenergy Biocolor) was performed to detect protein concentration. Proteins (30 µg) were electrophoresed on SDS-PAGE and transferred to PVDF membranes (Millipore, Billerica, MA, USA). Membranes were blocked with 5% skim milk in Tris-buffered saline. After incubation with primary antibodies, membranes were incubated with HRP-conjugated secondary antibodies (Zhongshan Golden Bridge). Proteins were visualized by electro-chemi-luminescence detection reagents (Amersham Imager; General Electric, USA). The following antibodies used for western blotting were purchased from Cell Signaling Technology: p-IGF-1R, t-IGF-1R, p-AKT, t -AKT, p-ERK1/2, t-ERK1/2, Mcl-1 and caspase-3. Klotho antibody was purchased from Abcam. The experiments were performed in triplicate with GAPDH (Zhongshan Golden Bridge) as endogenous control.

CCK-8 proliferation assay

The influence of Klotho on viability of T-cell lymphoma cells were assessed by Cell Counting Kit-8 (CCK-8; Dojindo, Kumamoto, Japan). Briefly, T-cell lymphoma cell lines stably transfected with LV-KL or LV-Con were seeded into 96-well plates (5,000 cells/100 µl/well, respectively) with PRMI-1640 medium supplemented with 10% FBS. Then the cells were incubated with 10 µl/well of CCK-8 and cell viability was detected by light absorption at 450 nm by Multiskan GO Microplate Reader (Thermo Scientific, Rockford, IL, USA).

Cell apoptosis assay

Apoptosis of T-cell lymphoma cells were tested by Annexin V-PE/7-aminoactinomycin (7AAD) kit (BD Biosciences, Bedford, MA, USA) according to the manufacturer's instructions. Cells with designed treatment were harvested and washed twice in clod PBS and resuspended in 1X binding buffer at a concentration of 1×106 cells/ml, then 100 µl was taken and incubated with 5 µl Annexin V-PE and 5 µl 7AAD for 15 min at room temperature in the dark for each tube. Afterwards, 400 µl of 1X binding buffer was added and cell apoptotic rates were detected by Navios Flow Cytometer (Beckman Coulter, CA, USA).

Immunofluoresence

T-cell lymphoma cells with designed treatment were seeded onto glass slides by liquid thin layer cell smear (Xiaogan Aohua, Xiaogan, China). Thereafter, the T-cell lymphoma cells were fixed in 4% PFA and permeabilized with 0.1% Triton X-100. The cells were blocked with normal goat serum for 1 h. Then the slides were incubated with primary antibodies at 4°C overnight. After washing with PBS, the DyLight 488-conjugated secondary antibodies (Abbkine, CA, USA) were added. Slides were washed and mounted with 4′6-diamino-2-phenylindole (DAPI; Boster, Wuhan, China). Images were examined and recorded by Nikon IX73 fluorescent microscope.

Statistical analysis

All statistical analyses were performed by using statistic software SPSS17.0 (SPSS Inc., Chicago, IL, USA). Data are presented as the mean ± standard deviation (mean ± SD) from three separate experiments. Differences between groups were analyzed by one-way analysis of variance (ANOVA) or t-tests. P<0.05 was considered statistically significant.

Results

Klotho is downregulated in T-cell lymphoma

We examined Klotho expression for primary T-cell lymphoma samples including NK/T-cell lymphoma (n=12), peripheral T-cell lymphoma-not otherwise specified (PTCL-NOS, n=7), angioimmunoblasic T-cell lymphoma (AITL, N=6), cutaneous T-cell lymphoma (CTCL, n=6), and enteropathy associated T-cell lymphoma (EATL, n=4). Compared with normal lymph nodes, expression levels of Klotho were significantly lower in T-cell lymphoma tissues (Fig. 1A). Klotho positive rate was 14% (5 of 35) in T-cell lymphoma tissues whereas 75% (15 of 20) in normal lymph nodes. Cases with ≥10% positive cells were considered as positive. More detailed data are summarized in Table II.

Figure 1.

Expression of Klotho in the samples and cell lines of T-cell lymphoma. (A) Expression level of Klotho protein was lower in T-cell lymphoma cases than that in normal lymph nodes (original magnification, ×400). (B) As detected by real-time quantitative PCR, Klotho mRNA levels were downregulated in T-cell lymphoma cell lines, compared to that in normal T cells (N1, N2 and N3). (C) Protein expression of Klotho was detected in DLBCL cells and normal T cells. *p<0.05, **p<0.01.

Table II.

Immunohistochemical expression of Klotho in T-cell lymphoma tissues.

Table II.

Immunohistochemical expression of Klotho in T-cell lymphoma tissues.

Klotho expressionNK/TCL (n=12)AITL (n=6)CTCL (n=6)EATL (n=4)PTCL-NOS (n=7)
Positive  0 (0%)1 (16.7%)2 (33.3%)1 (25%)1 (14.3%)
Negative12 (100%)5 (83.3%)4 (66.7%)3 (75%)6 (85.7%)

We next confirmed the expression of Klotho in T-cell lymphoma cell lines. As shown in Fig. 1B, T-cell lymphoma cells, exhibited remarkably lower mRNA levels of Klotho compared to the peripheral blood T lymphocytes from healthy donors. Decreased protein levels of Klotho expression were also noted in T-cell lymphoma cell lines (Fig. 1C).

Klotho restraines T-lymphoma cell proliferation

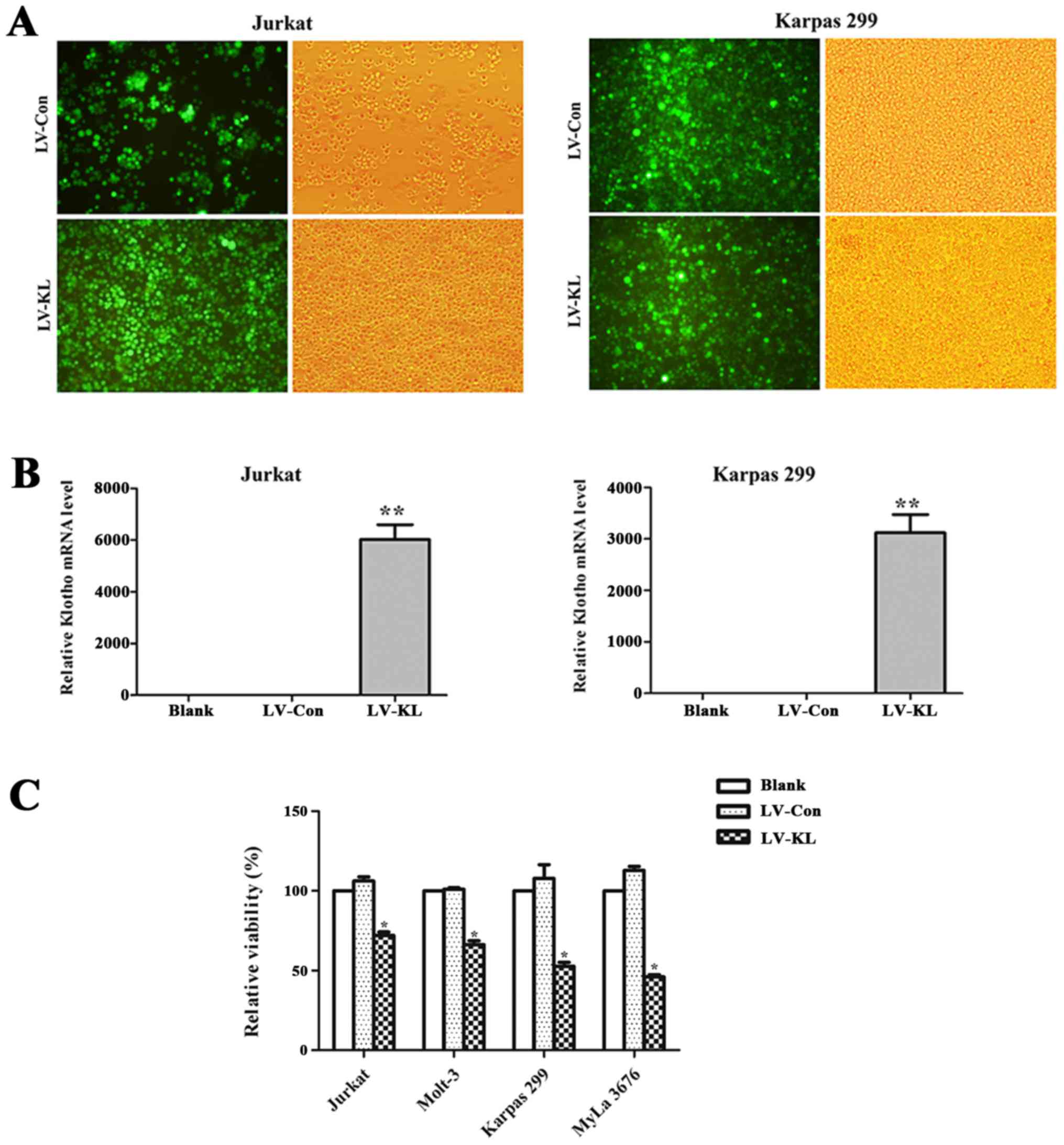
To explore the function relevance of Klotho in the progression of T-cell lymphoma, T-cell lymphoma cell lines (Jurkat, Molt-3, Karpas 299 and MyLa 3676) were stably transfected with either Klotho-overexpression lentivirus vectors or empty vector control (Fig. 2A). Upregulated level of Klotho mRNA was confirmed by quantitative PCR (Fig. 2B). CCK-8 assay was employed to examine the viability of the above cells. Significantly decreased cell viability was noted in T-cell lymphoma cells transfected with LV-KL, compared with those transfected with LV-Con (Fig. 2C). These results indicate that Klotho inhibits the proliferation of T-cell lymphoma cells.

Figure 2.

Klotho restrained T-cell lymphoma growth. (A) T-cell lymphoma cells were stably transfected with LV-KL. (B) Relative expression of Klotho mRNA was confirmed by quantitative PCR in T-cell lymphoma cells stably transfected with LV-KL. (C) Jurkat and Karpas 299 cells transfected with LV-KL revealed significantly lower viability compared to those transfected with LV-KL. *p<0.05, **p<0.01.

Klotho promotes apoptosis of T-lymphoma cells

To further investigate the mechanisms underlying the suppression of Klotho in cell proliferation by ectopic Klotho expression, Annexin V-based apoptotic assays were performed in Jurkat and Karpas 299 cell lines with stable LV-KL or LV-Con transfection. Cells transfected with LV-KL exhibited enforced apoptosis rates in T-cell lymphoma cell lines (Fig. 3A). In addition, apoptotic promotion effect of Klotho was confirmed by western blot analysis. Remarkable reduction of anti-apoptotic protein Mcl-1 and total caspase-3 protein was observed in Jurkat and Karpas 299 cell lines (Fig. 3B and C).

Figure 3.

Klotho promotes apoptosis of T-cell lymphoma cells. (A) Overexpression of Klotho induced apoptosis of Jurkat and Karpas 299 cells. (B and C) Decreased expression of Mcl-1 and caspase-3 were detected in T-cell lymphoma cells stably transfected with LV-KL. *p<0.05, **p<0.01.

Klotho suppresses the activation of IGF-1R signaling in T-cell lymphoma

Having elucidated that Klotho could interfere with the viability and apoptosis of T-cell lymphoma cell lines, we next explored the involved molecular mechanisms responsible for the function of Klotho. The IGF-1R signaling plays significant role in the development of T-cell lymphoma and proliferation of T-cell lymphoma cell lines could be induced by IGF-1 exploration. CCK-8 assay was performed to determine the effect of Klotho overexpression on IGF-1-induced cell proliferation. T-cell lymphoma cell lines stably transfected with either Klotho overexpressing vector or empty control vector were incubated with IGF-1 or vehicle control in 0.5% FBS culture medium for 48 h. In the group without IGF-1 treatment, LV-KL transfection induced declined viability of T-cell lymphoma cell lines compared to the empty-vector group. Furthermore, we noted that the Klotho-induced inhibition of T-cell viability was less reversed by IGF-1 treatment. With IGF-1 addition, cell proliferation of LV-Con treated cells increased by up to 50%, whereas the only up to 30% enhancement of cell proliferation was found in cells with Klotho overexpression (Fig. 4A).

Figure 4.

Klotho inhibits the IGF-1R signaling in T-cell lymphoma. (A) IGF-1 induced proliferation of T-cell lymphoma cells was inhibited by Klotho overexpression. Jurkat, Molt-3, Karpas 299 and MyLa 3676 were stably transfected with LV-KL or LV-Con, serum starved for 48 h and treated with IGF-1 followed by CCK-8 analysis. (B) Jurkat and Karpas 299 cells stably expressing LV-KL presented decreased phosphorylation levels of IGF-1R, Akt and ERK1/2. (C) Representative images of immunofluorescence analysis of AKT in Jurkat cells with Klotho overexpression. Magnification, ×400.

We next investigated the modulation effect of Klotho on IGF-1R signaling in T-cell lymphoma cell lines. Jurkat and Karpas 299 cells transfected with LV-KL revealed significantly decreased phosphorylation level of IGF-1R. Moreover, the downstream targets of IGF-1R signaling, including AKT and ERK1/2, were also inhibited by Klotho overexpression (Fig. 4B and C).

Discussion

In the present study, we provide the first evidence that Klotho as a potential tumor suppressor in the tumorigenesis of T-cell lymphoma. The decline of Klotho initiates anti-proliferative and pro-apoptotic effect through inhibiting IGF-1R signaling activation. This study illuminates the tumor suppressive effect of Klotho and highlights the potential application of Klotho in the targeted therapy in T-cell lymphoma.

The tumor suppressive function of Klotho has been reported in several human solid malignancies, but less in hematological cancers, especially in lymphoma (16–19). Lower Klotho expression was detected in T-cell lymphoma tissues whereas high expression level of Klotho was observed in normal lymph nodes, in accordance with recent studies showing decreased Klotho expression in human malignancies. Recently, accumulating evidence demonstrated several mechanisms involved in the aberrant expression of Klotho in solid cancers, including epigenetic mechanisms and autophagy (17,20,21). Additionally, Klotho decline has a significant prognostic value in cancers, such as large cell neuroendocrine carcinoma (LCNEC), small cell lung cancer (SCLC) and hepatocellular carcinoma (22–24). Usuda et al (22) reported that Klotho staining provided a novel biomarker for prognosis in patients with LCNEC, especially for those without lymphangioinvasion or lymph node metastasis. It suggested that evaluation of Klotho in cancer may improve the personalized treatment in human malignancies. T-cell lymphoma is characterized by heterogeneity in clinical, molecular and biological presentations. The clinical diagnosis of T-cell lymphoma is primary based on the biopsy histopathology (25). With the deepening of further investigations, lower Klotho expression may serve as a potential marker for the pathological diagnosis of T-cell lymphoma.

Furthermore, our data elucidated that the cell growth of T-cell lymphoma could be restrained by Klotho. Overexpression of Klotho inhibited the proliferation and induced apoptosis of T-cell lymphoma cells. The results are consistent with the studies in lung cancer (7,17). Moreover, it has been reported that soluble Klotho and conditioned medium from Klotho-overexpressing cells could suppress the growth of pancreatic cancer and breast cancer cells (16,26). However, investigations with soluble Klotho and in vivo studies are still needed to be conducted to explore the effective domain of Klotho protein and evaluate the safety and efficacy, and pharmacokinectic mechanisms of Klotho in T-cell lymphoma.

Interestingly, we observed the suppressive effect of Klotho on the activation of IGF-1R signaling in T-cell lymphoma. Our findings are consistent with recent reports which elucidated that Klotho could serve as a regulator of IGF-1R signaling in cancer. Aberrant activation of IGF-1R signaling was involved in the development and progression of T-cell lymphoma (14,27). Moreover, structure-function analysis indicated that Klotho could interact with the IGF-1R (28). Klotho-induced suppression of IGF-1R pathway may acts as a novel mechanism involved in the pathogenesis of T-cell lymphoma. Additionally, several signaling pathways, such as Wnt signaling, FGF23 signaling and PI3K signaling, are also reported to participate in the biological mechanism of Klotho (16,29,30). Further investigations are still needed to clarify the detailed mechanism involved in the development different types of tumors.

In conclusion, this study identified that Klotho acted as a novel tumor suppressor in T-cell lymphoma. We elucidated the crucial role of Klotho in inhibiting tumor cell proliferation and inducing cell apoptosis in T-cell lymphoma. The tumor suppressive effect of Klotho may be mediated by inhibiting the activation IGF-1R signaling pathway. Being an endogenous circulating hormone, the secreted Klotho could function as an active form and inhibit the tumor growth safely and effectively in mice. These data suggested that Klotho may serve as a hopeful target for the development of novel therapeutic strategy of T-cell lymphoma.

Acknowledgements

This study was supported by the National Natural Science Foundation (nos. 81473486 and 81270598), National Public Health Grand Research Foundation (no. 201202017), Natural Science Foundations of Shandong Province (nos. ZR2012HZ003 and 2009ZRB14176), Technology Development Projects of Shandong Province (nos. 2014GSF118021, 2010GSF10250 and 2008GG2NS02018), Program of Shandong Medical Leading Talent, and Taishan Scholar Foundation of Shandong Province.

References

1 

Zhao WL: Targeted therapy in T-cell malignancies: Dysregulation of the cellular signaling pathways. Leukemia. 24:13–21. 2010. View Article : Google Scholar : PubMed/NCBI

2 

Kuro-o M, Matsumura Y, Aizawa H, Kawaguchi H, Suga T, Utsugi T, Ohyama Y, Kurabayashi M, Kaname T, Kume E, et al: Mutation of the mouse klotho gene leads to a syndrome resembling ageing. Nature. 390:45–51. 1997. View Article : Google Scholar : PubMed/NCBI

3 

Kurosu H, Yamamoto M, Clark JD, Pastor JV, Nandi A, Gurnani P, McGuinness OP, Chikuda H, Yamaguchi M, Kawaguchi H, et al: Suppression of aging in mice by the hormone Klotho. Science. 309:1829–1833. 2005. View Article : Google Scholar : PubMed/NCBI

4 

Kuro-o M: Klotho and aging. Biochim Biophys Acta. 1790:1049–1058. 2009. View Article : Google Scholar : PubMed/NCBI

5 

Yamamoto M, Clark JD, Pastor JV, Gurnani P, Nandi A, Kurosu H, Miyoshi M, Ogawa Y, Castrillon DH, Rosenblatt KP, et al: Regulation of oxidative stress by the anti-aging hormone klotho. J Biol Chem. 280:38029–38034. 2005. View Article : Google Scholar : PubMed/NCBI

6 

Zhou X and Wang X: Klotho: A novel biomarker for cancer. J Cancer Res Clin Oncol. 141:961–969. 2015. View Article : Google Scholar : PubMed/NCBI

7 

Dai D, Wang Q, Li X, Liu J, Ma X and Xu W: Klotho inhibits human follicular thyroid cancer cell growth and promotes apoptosis through regulation of the expression of stanniocalcin-1. Oncol Rep. 35:552–558. 2016.PubMed/NCBI

8 

Rubinek T, Shulman M, Israeli S, Bose S, Avraham A, Zundelevich A, Evron E, Gal-Yam EN, Kaufman B and Wolf I: Epigenetic silencing of the tumor suppressor klotho in human breast cancer. Breast Cancer Res Treat. 133:649–657. 2012. View Article : Google Scholar : PubMed/NCBI

9 

Chang B, Kim J, Jeong D, Jeong Y, Jeon S, Jung SI, Yang Y, Kim KI, Lim JS, Kim C, et al: Klotho inhibits the capacity of cell migration and invasion in cervical cancer. Oncol Rep. 28:1022–1028. 2012.PubMed/NCBI

10 

Yaktapour N, Ubelhart R, Schuler J, Aumann K, Dierks C, Burger M, Pfeifer D, Jumaa H, Veelken H, Brummer T, et al: Insulin-like growth factor-1 receptor (IGF1R) as a novel target in chronic lymphocytic leukemia. Blood. 122:1621–1633. 2013. View Article : Google Scholar : PubMed/NCBI

11 

Vishwamitra D, Shi P, Wilson D, Manshouri R, Vega F, Schlette EJ and Amin HM: Expression and effects of inhibition of type I in sulin-like growth factor receptor tyrosine kinase in mantle cell lymphoma. Haematologica. 96:871–880. 2011. View Article : Google Scholar : PubMed/NCBI

12 

Mathur R, Sehgal L, Braun FK, Berkova Z, Romaguerra J, Wang M, Rodriguez MA, Fayad L, Neelapu SS and Samaniego F: Targeting Wnt pathway in mantle cell lymphoma-initiating cells. J Hematol Oncol. 8:632015. View Article : Google Scholar : PubMed/NCBI

13 

Groen RW, Oud ME, Schilder-Tol EJ, Overdijk MB, ten Berge D, Nusse R, Spaargaren M and Pals ST: Illegitimate WNT pathway activation by beta-catenin mutation or autocrine stimulation in T-cell malignancies. Cancer Res. 68:6969–6977. 2008. View Article : Google Scholar : PubMed/NCBI

14 

Huang Z, Fang Z, Zhen H, Zhou L, Amin HM and Shi P: Inhibition of type I insulin-like growth factor receptor tyrosine kinase by picropodophyllin induces apoptosis and cell cycle arrest in T lymphoblastic leukemia/lymphoma. Leuk Lymphoma. 55:1876–1883. 2014. View Article : Google Scholar : PubMed/NCBI

15 

Jaffe ES: The 2008 WHO classification of lymphomas: Implications for clinical practice and translational research. Hematology (Am Soc Hematol Educ Program). 2009:523–531. 2009.

16 

Abramovitz L, Rubinek T, Ligumsky H, Bose S, Barshack I, Avivi C, Kaufman B and Wolf I: KL1 internal repeat mediates klotho tumor suppressor activities and inhibits bFGF and IGF-I signaling in pancreatic cancer. Clin Cancer Res. 17:4254–4266. 2011. View Article : Google Scholar : PubMed/NCBI

17 

Chen B, Ma X, Liu S, Zhao W and Wu J: Inhibition of lung cancer cells growth, motility and induction of apoptosis by Klotho, a novel secreted Wnt antagonist, in a dose-dependent manner. Cancer Biol Ther. 13:1221–1228. 2012. View Article : Google Scholar : PubMed/NCBI

18 

Li XX, Huang LY, Peng JJ, Liang L, Shi DB, Zheng HT and Cai SJ: Klotho suppresses growth and invasion of colon cancer cells through inhibition of IGF1R-mediated PI3K/AKT pathway. Int J Oncol. 45:611–618. 2014.PubMed/NCBI

19 

Aviel-Ronen S, Rubinek T, Zadok O, Vituri A, Avivi C, Wolf I and Barshack I: Klotho expression in cervical cancer: Differential expression in adenocarcinoma and squamous cell carcinoma. J Clin Pathol. 69:53–57. 2016. View Article : Google Scholar : PubMed/NCBI

20 

Lee J, Jeong DJ, Kim J, Lee S, Park JH, Chang B, Jung SI, Yi L, Han Y, Yang Y, et al: The anti-aging gene Klotho is a novel target for epigenetic silencing in human cervical carcinoma. Mol Cancer. 9:1092010. View Article : Google Scholar : PubMed/NCBI

21 

Chen T, Ren H, Thakur A, Yang T, Li Y, Zhang S, Wang T and Chen M: Decreased level of klotho contributes to drug resistance in lung cancer cells: Involving in klotho-mediated cell autophagy. DNA Cell Biol. 35:751–757. 2016. View Article : Google Scholar : PubMed/NCBI

22 

Usuda J, Ichinose S, Ishizumi T, Ohtani K, Inoue T, Saji H, Kakihana M, Kajiwara N, Uchida O, Nomura M, et al: Klotho is a novel biomarker for good survival in resected large cell neuroendocrine carcinoma of the lung. Lung Cancer. 72:355–359. 2011. View Article : Google Scholar : PubMed/NCBI

23 

Xie B, Zhou J, Yuan L, Ren F, Liu DC, Li Q and Shu G: Epigenetic silencing of Klotho expression correlates with poor prognosis of human hepatocellular carcinoma. Hum Pathol. 44:795–801. 2013. View Article : Google Scholar : PubMed/NCBI

24 

Usuda J, Ichinose S, Ishizumi T, Ohtani K, Inoue T, Saji H, Kakihana M, Kajiwara N, Uchida O, Nomura M, et al: Klotho predicts good clinical outcome in patients with limited-disease small cell lung cancer who received surgery. Lung Cancer. 74:332–337. 2011. View Article : Google Scholar : PubMed/NCBI

25 

Tilly H, da Gomes Silva M, Vitolo U, Jack A, Meignan M, Lopez-Guillermo A, Walewski J, André M, Johnson PW, Pfreundschuh M, et al: ESMO Guidelines Committee: Diffuse large B-cell lymphoma (DLBCL): ESMO Clinical Practice Guidelines for diagnosis, treatment and follow-up. Ann Oncol. 26:(Suppl 5). v116–v125. 2015. View Article : Google Scholar : PubMed/NCBI

26 

Wolf I, Levanon-Cohen S, Bose S, Ligumsky H, Sredni B, Kanety H, Kuro-o M, Karlan B, Kaufman B, Koeffler HP, et al: Klotho: A tumor suppressor and a modulator of the IGF-1 and FGF pathways in human breast cancer. Oncogene. 27:7094–7105. 2008. View Article : Google Scholar : PubMed/NCBI

27 

Vishwamitra D, Curry CV, Alkan S, Song YH, Gallick GE, Kaseb AO, Shi P and Amin HM: The transcription factors Ik-1 and MZF1 downregulate IGF-IR expression in NPM-ALK(+) T-cell lymphoma. Mol Cancer. 14:532015. View Article : Google Scholar : PubMed/NCBI

28 

Ligumsky H, Rubinek T, Merenbakh-Lamin K, Yeheskel A, Sertchook R, Shahmoon S, Aviel-Ronen S and Wolf I: Tumor suppressor activity of klotho in breast cancer is revealed by structure-function analysis. Mol Cancer Res. 13:1398–1407. 2015. View Article : Google Scholar : PubMed/NCBI

29 

Sun H, Gao Y, Lu K, Zhao G, Li X, Li Z and Chang H: Overexpression of Klotho suppresses liver cancer progression and induces cell apoptosis by negatively regulating wnt/β-catenin signaling pathway. World J Surg Oncol. 13:3072015. View Article : Google Scholar : PubMed/NCBI

30 

Zhu Y, Xu L, Zhang J, Xu W, Liu Y, Yin H, Lv T, An H, Liu L, He H, et al: Klotho suppresses tumor progression via inhibiting PI3K/Akt/GSK3β/Snail signaling in renal cell carcinoma. Cancer Sci. 104:663–671. 2013. View Article : Google Scholar : PubMed/NCBI

Related Articles

  • Abstract
  • View
  • Download
  • Twitter
Copy and paste a formatted citation
Spandidos Publications style
Zhou X, Zhang Y, Li Y, Xu Y, Zhang L, Li Y and Wang X: Klotho suppresses tumor progression via inhibiting IGF-1R signaling in T‑cell lymphoma. Oncol Rep 38: 967-974, 2017.
APA
Zhou, X., Zhang, Y., Li, Y., Xu, Y., Zhang, L., Li, Y., & Wang, X. (2017). Klotho suppresses tumor progression via inhibiting IGF-1R signaling in T‑cell lymphoma. Oncology Reports, 38, 967-974. https://doi.org/10.3892/or.2017.5744
MLA
Zhou, X., Zhang, Y., Li, Y., Xu, Y., Zhang, L., Li, Y., Wang, X."Klotho suppresses tumor progression via inhibiting IGF-1R signaling in T‑cell lymphoma". Oncology Reports 38.2 (2017): 967-974.
Chicago
Zhou, X., Zhang, Y., Li, Y., Xu, Y., Zhang, L., Li, Y., Wang, X."Klotho suppresses tumor progression via inhibiting IGF-1R signaling in T‑cell lymphoma". Oncology Reports 38, no. 2 (2017): 967-974. https://doi.org/10.3892/or.2017.5744
Copy and paste a formatted citation
x
Spandidos Publications style
Zhou X, Zhang Y, Li Y, Xu Y, Zhang L, Li Y and Wang X: Klotho suppresses tumor progression via inhibiting IGF-1R signaling in T‑cell lymphoma. Oncol Rep 38: 967-974, 2017.
APA
Zhou, X., Zhang, Y., Li, Y., Xu, Y., Zhang, L., Li, Y., & Wang, X. (2017). Klotho suppresses tumor progression via inhibiting IGF-1R signaling in T‑cell lymphoma. Oncology Reports, 38, 967-974. https://doi.org/10.3892/or.2017.5744
MLA
Zhou, X., Zhang, Y., Li, Y., Xu, Y., Zhang, L., Li, Y., Wang, X."Klotho suppresses tumor progression via inhibiting IGF-1R signaling in T‑cell lymphoma". Oncology Reports 38.2 (2017): 967-974.
Chicago
Zhou, X., Zhang, Y., Li, Y., Xu, Y., Zhang, L., Li, Y., Wang, X."Klotho suppresses tumor progression via inhibiting IGF-1R signaling in T‑cell lymphoma". Oncology Reports 38, no. 2 (2017): 967-974. https://doi.org/10.3892/or.2017.5744
Follow us
  • Twitter
  • LinkedIn
  • Facebook
About
  • Spandidos Publications
  • Careers
  • Cookie Policy
  • Privacy Policy
How can we help?
  • Help
  • Live Chat
  • Contact
  • Email to our Support Team