Spandidos Publications Logo
  • About
    • About Spandidos
    • Aims and Scopes
    • Abstracting and Indexing
    • Editorial Policies
    • Reprints and Permissions
    • Job Opportunities
    • Terms and Conditions
    • Contact
  • Journals
    • All Journals
    • Oncology Letters
      • Oncology Letters
      • Information for Authors
      • Editorial Policies
      • Editorial Board
      • Aims and Scope
      • Abstracting and Indexing
      • Bibliographic Information
      • Archive
    • International Journal of Oncology
      • International Journal of Oncology
      • Information for Authors
      • Editorial Policies
      • Editorial Board
      • Aims and Scope
      • Abstracting and Indexing
      • Bibliographic Information
      • Archive
    • Molecular and Clinical Oncology
      • Molecular and Clinical Oncology
      • Information for Authors
      • Editorial Policies
      • Editorial Board
      • Aims and Scope
      • Abstracting and Indexing
      • Bibliographic Information
      • Archive
    • Experimental and Therapeutic Medicine
      • Experimental and Therapeutic Medicine
      • Information for Authors
      • Editorial Policies
      • Editorial Board
      • Aims and Scope
      • Abstracting and Indexing
      • Bibliographic Information
      • Archive
    • International Journal of Molecular Medicine
      • International Journal of Molecular Medicine
      • Information for Authors
      • Editorial Policies
      • Editorial Board
      • Aims and Scope
      • Abstracting and Indexing
      • Bibliographic Information
      • Archive
    • Biomedical Reports
      • Biomedical Reports
      • Information for Authors
      • Editorial Policies
      • Editorial Board
      • Aims and Scope
      • Abstracting and Indexing
      • Bibliographic Information
      • Archive
    • Oncology Reports
      • Oncology Reports
      • Information for Authors
      • Editorial Policies
      • Editorial Board
      • Aims and Scope
      • Abstracting and Indexing
      • Bibliographic Information
      • Archive
    • Molecular Medicine Reports
      • Molecular Medicine Reports
      • Information for Authors
      • Editorial Policies
      • Editorial Board
      • Aims and Scope
      • Abstracting and Indexing
      • Bibliographic Information
      • Archive
    • World Academy of Sciences Journal
      • World Academy of Sciences Journal
      • Information for Authors
      • Editorial Policies
      • Editorial Board
      • Aims and Scope
      • Abstracting and Indexing
      • Bibliographic Information
      • Archive
    • International Journal of Functional Nutrition
      • International Journal of Functional Nutrition
      • Information for Authors
      • Editorial Policies
      • Editorial Board
      • Aims and Scope
      • Abstracting and Indexing
      • Bibliographic Information
      • Archive
    • International Journal of Epigenetics
      • International Journal of Epigenetics
      • Information for Authors
      • Editorial Policies
      • Editorial Board
      • Aims and Scope
      • Abstracting and Indexing
      • Bibliographic Information
      • Archive
    • Medicine International
      • Medicine International
      • Information for Authors
      • Editorial Policies
      • Editorial Board
      • Aims and Scope
      • Abstracting and Indexing
      • Bibliographic Information
      • Archive
  • Articles
  • Information
    • Information for Authors
    • Information for Reviewers
    • Information for Librarians
    • Information for Advertisers
    • Conferences
  • Language Editing
Spandidos Publications Logo
  • About
    • About Spandidos
    • Aims and Scopes
    • Abstracting and Indexing
    • Editorial Policies
    • Reprints and Permissions
    • Job Opportunities
    • Terms and Conditions
    • Contact
  • Journals
    • All Journals
    • Biomedical Reports
      • Information for Authors
      • Editorial Policies
      • Editorial Board
      • Aims and Scope
      • Abstracting and Indexing
      • Bibliographic Information
      • Archive
    • Experimental and Therapeutic Medicine
      • Information for Authors
      • Editorial Policies
      • Editorial Board
      • Aims and Scope
      • Abstracting and Indexing
      • Bibliographic Information
      • Archive
    • International Journal of Epigenetics
      • Information for Authors
      • Editorial Policies
      • Editorial Board
      • Aims and Scope
      • Abstracting and Indexing
      • Bibliographic Information
      • Archive
    • International Journal of Functional Nutrition
      • Information for Authors
      • Editorial Policies
      • Editorial Board
      • Aims and Scope
      • Abstracting and Indexing
      • Bibliographic Information
      • Archive
    • International Journal of Molecular Medicine
      • Information for Authors
      • Editorial Policies
      • Editorial Board
      • Aims and Scope
      • Abstracting and Indexing
      • Bibliographic Information
      • Archive
    • International Journal of Oncology
      • Information for Authors
      • Editorial Policies
      • Editorial Board
      • Aims and Scope
      • Abstracting and Indexing
      • Bibliographic Information
      • Archive
    • Medicine International
      • Information for Authors
      • Editorial Policies
      • Editorial Board
      • Aims and Scope
      • Abstracting and Indexing
      • Bibliographic Information
      • Archive
    • Molecular and Clinical Oncology
      • Information for Authors
      • Editorial Policies
      • Editorial Board
      • Aims and Scope
      • Abstracting and Indexing
      • Bibliographic Information
      • Archive
    • Molecular Medicine Reports
      • Information for Authors
      • Editorial Policies
      • Editorial Board
      • Aims and Scope
      • Abstracting and Indexing
      • Bibliographic Information
      • Archive
    • Oncology Letters
      • Information for Authors
      • Editorial Policies
      • Editorial Board
      • Aims and Scope
      • Abstracting and Indexing
      • Bibliographic Information
      • Archive
    • Oncology Reports
      • Information for Authors
      • Editorial Policies
      • Editorial Board
      • Aims and Scope
      • Abstracting and Indexing
      • Bibliographic Information
      • Archive
    • World Academy of Sciences Journal
      • Information for Authors
      • Editorial Policies
      • Editorial Board
      • Aims and Scope
      • Abstracting and Indexing
      • Bibliographic Information
      • Archive
  • Articles
  • Information
    • For Authors
    • For Reviewers
    • For Librarians
    • For Advertisers
    • Conferences
  • Language Editing
Login Register Submit
  • This site uses cookies
  • You can change your cookie settings at any time by following the instructions in our Cookie Policy. To find out more, you may read our Privacy Policy.

    I agree
Search articles by DOI, keyword, author or affiliation
Search
Advanced Search
presentation
Oncology Reports
Join Editorial Board Propose a Special Issue
Print ISSN: 1021-335X Online ISSN: 1791-2431
Journal Cover
April-2018 Volume 39 Issue 4

Full Size Image

Sign up for eToc alerts
Recommend to Library

Journals

International Journal of Molecular Medicine

International Journal of Molecular Medicine

International Journal of Molecular Medicine is an international journal devoted to molecular mechanisms of human disease.

International Journal of Oncology

International Journal of Oncology

International Journal of Oncology is an international journal devoted to oncology research and cancer treatment.

Molecular Medicine Reports

Molecular Medicine Reports

Covers molecular medicine topics such as pharmacology, pathology, genetics, neuroscience, infectious diseases, molecular cardiology, and molecular surgery.

Oncology Reports

Oncology Reports

Oncology Reports is an international journal devoted to fundamental and applied research in Oncology.

Experimental and Therapeutic Medicine

Experimental and Therapeutic Medicine

Experimental and Therapeutic Medicine is an international journal devoted to laboratory and clinical medicine.

Oncology Letters

Oncology Letters

Oncology Letters is an international journal devoted to Experimental and Clinical Oncology.

Biomedical Reports

Biomedical Reports

Explores a wide range of biological and medical fields, including pharmacology, genetics, microbiology, neuroscience, and molecular cardiology.

Molecular and Clinical Oncology

Molecular and Clinical Oncology

International journal addressing all aspects of oncology research, from tumorigenesis and oncogenes to chemotherapy and metastasis.

World Academy of Sciences Journal

World Academy of Sciences Journal

Multidisciplinary open-access journal spanning biochemistry, genetics, neuroscience, environmental health, and synthetic biology.

International Journal of Functional Nutrition

International Journal of Functional Nutrition

Open-access journal combining biochemistry, pharmacology, immunology, and genetics to advance health through functional nutrition.

International Journal of Epigenetics

International Journal of Epigenetics

Publishes open-access research on using epigenetics to advance understanding and treatment of human disease.

Medicine International

Medicine International

An International Open Access Journal Devoted to General Medicine.

Journal Cover
April-2018 Volume 39 Issue 4

Full Size Image

Sign up for eToc alerts
Recommend to Library

  • Article
  • Citations
    • Cite This Article
    • Download Citation
    • Create Citation Alert
    • Remove Citation Alert
    • Cited By
  • Similar Articles
    • Related Articles (in Spandidos Publications)
    • Similar Articles (Google Scholar)
    • Similar Articles (PubMed)
  • Download PDF
  • Download XML
  • View XML
Article Open Access

miR-195 inhibits cell proliferation and angiogenesis in human prostate cancer by downregulating PRR11 expression

Corrigendum in: /10.3892/or.2023.8507
  • Authors:
    • Chao Cai
    • Huichan He
    • Xiaolu Duan
    • Wenqi Wu
    • Zanlin Mai
    • Tao Zhang
    • Junhong Fan
    • Tuo Deng
    • Wen Zhong
    • Yongda Liu
    • Weide Zhong
    • Guohua Zeng
  • View Affiliations / Copyright

    Affiliations: Department of Urology, Minimally Invasive Surgery Center, The First Affiliated Hospital of Guangzhou Medical University and Guangdong Key Laboratory of Urology, Guangzhou, Guangdong 510230, P.R. China
    Copyright: © Cai et al. This is an open access article distributed under the terms of Creative Commons Attribution License.
  • Pages: 1658-1670
    |
    Published online on: January 31, 2018
       https://doi.org/10.3892/or.2018.6240
  • Expand metrics +
Metrics: Total Views: 0 (Spandidos Publications: | PMC Statistics: )
Metrics: Total PDF Downloads: 0 (Spandidos Publications: | PMC Statistics: )
Cited By (CrossRef): 0 citations Loading Articles...

This article is mentioned in:



Abstract

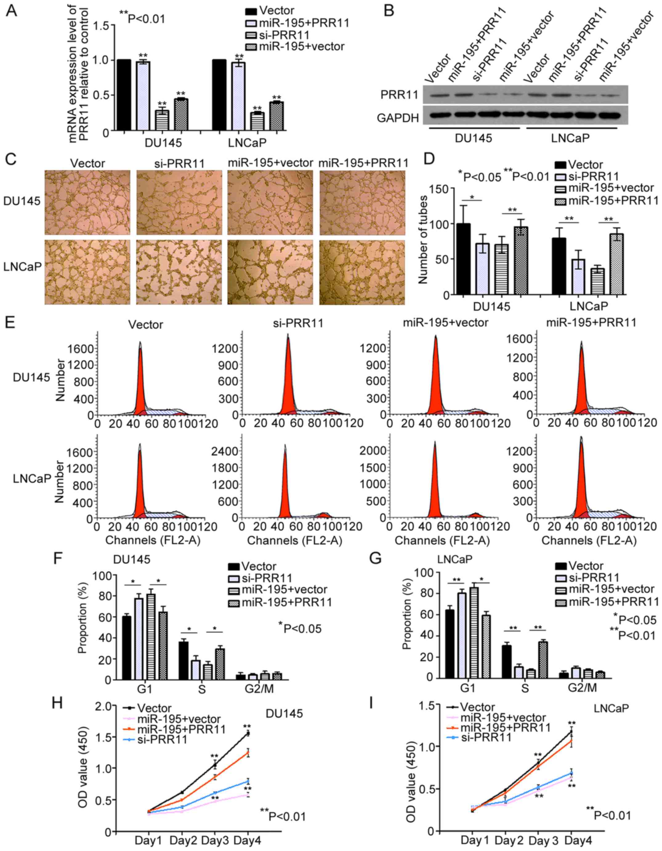
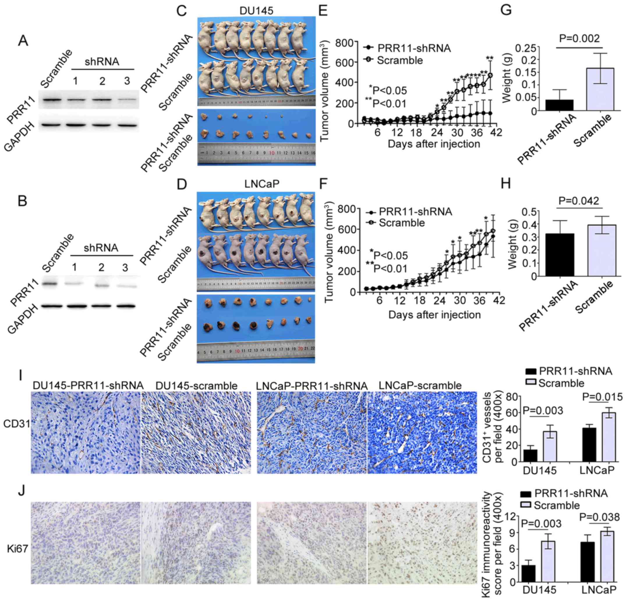
hsa-miR-195-5p (miR-195) has been proven to be a critical regulator in the progression of prostate cancer (PCa). To identify additional targets and molecular functions of miR-195, we overexpressed miR-195 by transient oligonucleotide transfection in DU145 and LNCaP cells and examined the effects. RNA-based microarray and dual-luciferase assays were carried out to identify novel targets of miR-195, while in vitro functional assays, a subcutaneous xenograft model, tissue microarray (TMA) analysis and a cohort of publicly available data (Taylor cohort) were used to investigate the biological function and clinical value of miR-195 targeting. The results shown that miR-195 overexpression could markedly suppress cellular proliferation and tube formation compared with miR-negative control. The RNA-based microarray identified a total of 153 differentially regulated genes with fold changes of ≤|1.5|, including 138 (90.2%) downregulated and 15 (9.8%) upregulated genes. Among the downregulated genes, we found that proline-rich protein 11 (PRR11) combined with miR-195 expression (miR-195/PRR11) could be used as an independent predictor of the risk of biochemical recurrence in the Taylor cohort. Additionally, the dual-luciferase assay identified PRR11 as a novel target of miR-195, and the in vitro assays indicated that PRR11 abrogated the suppressive effects of miR-195 on cell proliferation, tube formation and cell cycling. Furthermore, the subcutaneous tumor xenograft model indicated that knockdown of PRR11 inhibited xenograft growth and angiogenesis, while the results of the TMA and Taylor cohort analyses collectively demonstrated that PRR11 expression was upregulated in aggressive tumors and is associated with poor clinical outcome. Taken together, these findings further illustrate the suppressive role of miR-195 in PCa, and indicate a novel role of PRR11 in PCa. Importantly, the newly identified miR-195/PRR11 axis may aid with identifying potential therapeutic targets in PCa.
View Figures

Figure 1

Figure 2

Figure 3

Figure 4

Figure 5

Figure 6

View References

1 

Fraser M, Berlin A, Bristow RG and van der Kwast T: Genomic, pathological, and clinical heterogeneity as drivers of personalized medicine in prostate cancer. Urol Oncol. 33:85–94. 2015. View Article : Google Scholar : PubMed/NCBI

2 

Cooperberg MR, Broering JM, Litwin MS, Lubeck DP, Mehta SS, Henning JM and Carroll PR; CaPSUREInvestigators, : The contemporary management of prostate cancer in the United States: Lessons from the cancer of the prostate strategic urologic research endeavor (CapSURE), a national disease registry. J Urol. 171:1393–1401. 2004. View Article : Google Scholar : PubMed/NCBI

3 

Dall'Era MA, Cooperberg MR, Chan JM, Davies BJ, Albertsen PC, Klotz LH, Warlick CA, Holmberg L, Bailey DE Jr, Wallace ME, et al: Active surveillance for early-stage prostate cancer: Review of the current literature. Cancer. 112:1650–1659. 2008. View Article : Google Scholar : PubMed/NCBI

4 

Capitanio U, Briganti A, Gallina A, Suardi N, Karakiewicz PI, Montorsi F and Scattoni V: Predictive models before and after radical prostatectomy. Prostate. 70:1371–1378. 2010.PubMed/NCBI

5 

Ambros V: The functions of animal microRNAs. Nature. 431:350–355. 2004. View Article : Google Scholar : PubMed/NCBI

6 

Jansson MD and Lund AH: MicroRNA and cancer. Mol Oncol. 6:590–610. 2012. View Article : Google Scholar : PubMed/NCBI

7 

Cho WC: MicroRNAs: Potential biomarkers for cancer diagnosis, prognosis and targets for therapy. Int J Biochem Cell Biol. 42:1273–1281. 2010. View Article : Google Scholar : PubMed/NCBI

8 

Kim WT and Kim WJ: MicroRNAs in prostate cancer. Prostate Int. 1:3–9. 2013. View Article : Google Scholar : PubMed/NCBI

9 

Volinia S, Calin GA, Liu CG, Ambs S, Cimmino A, Petrocca F, Visone R, Iorio M, Roldo C, Ferracin M, et al: A microRNA expression signature of human solid tumors defines cancer gene targets. Proc Natl Acad Sci USA. 103:pp. 2257–2261. 2006; View Article : Google Scholar : PubMed/NCBI

10 

Ambs S, Prueitt RL, Yi M, Hudson RS, Howe TM, Petrocca F, Wallace TA, Liu CG, Volinia S, Calin GA, et al: Genomic profiling of microRNA and messenger RNA reveals deregulated microRNA expression in prostate cancer. Cancer Res. 68:6162–6170. 2008. View Article : Google Scholar : PubMed/NCBI

11 

Porkka KP, Pfeiffer MJ, Waltering KK, Vessella RL, Tammela TL and Visakorpi T: MicroRNA expression profiling in prostate cancer. Cancer Res. 67:6130–6135. 2007. View Article : Google Scholar : PubMed/NCBI

12 

Ozen M, Creighton CJ, Ozdemir M and Ittmann M: Widespread deregulation of microRNA expression in human prostate cancer. Oncogene. 27:1788–1793. 2008. View Article : Google Scholar : PubMed/NCBI

13 

Fabris L, Ceder Y, Chinnaiyan AM, Jenster GW, Sorensen KD, Tomlins S, Visakorpi T and Calin GA: The potential of MicroRNAs as prostate cancer biomarkers. Eur Urol. 70:312–322. 2016. View Article : Google Scholar : PubMed/NCBI

14 

Xu T, Zhu Y, Xiong Y, Ge YY, Yun JP and Zhuang SM: MicroRNA-195 suppresses tumorigenicity and regulates G1/S transition of human hepatocellular carcinoma cells. Hepatology. 50:113–121. 2009. View Article : Google Scholar : PubMed/NCBI

15 

Bhattacharya A, Schmitz U, Wolkenhauer O, Schönherr M, Raatz Y and Kunz M: Regulation of cell cycle checkpoint kinase WEE1 by miR-195 in malignant melanoma. Oncogene. 32:3175–3183. 2013. View Article : Google Scholar : PubMed/NCBI

16 

Li D, Zhao Y, Liu C, Chen X, Qi Y, Jiang Y, Zou C, Zhang X, Liu S, Wang X, et al: Analysis of MiR-195 and MiR-497 expression, regulation and role in breast cancer. Clin Cancer Res. 17:1722–1730. 2011. View Article : Google Scholar : PubMed/NCBI

17 

Ding J, Huang S, Wang Y, Tian Q, Zha R, Shi H, Wang Q, Ge C, Chen T, Zhao Y, et al: Genome-wide screening reveals that miR-195 targets the TNF-α/NF-κB pathway by down-regulating IκB kinase alpha and TAB3 in hepatocellular carcinoma. Hepatology. 58:654–666. 2013. View Article : Google Scholar : PubMed/NCBI

18 

Soon PS, Tacon LJ, Gill AJ, Bambach CP, Sywak MS, Campbell PR, Yeh MW, Wong SG, Clifton-Bligh RJ, Robinson BG and Sidhu SB: miR-195 and miR-483-5p identified as predictors of poor prognosis in adrenocortical cancer. Clin Cancer Res. 15:7684–7692. 2009. View Article : Google Scholar : PubMed/NCBI

19 

Jia LF, Wei SB, Gong K, Gan YH and Yu GY: Prognostic implications of micoRNA miR-195 expression in human tongue squamous cell carcinoma. PLoS One. 8:e566342013. View Article : Google Scholar : PubMed/NCBI

20 

Fu MG, Li S, Yu TT, Qian LJ, Cao RS, Zhu H, Xiao B, Jiao CH, Tang NN, Ma JJ, et al: Differential expression of miR-195 in esophageal squamous cell carcinoma and miR-195 expression inhibits tumor cell proliferation and invasion by targeting of Cdc42. FEBS Lett. 587:3471–3479. 2013. View Article : Google Scholar : PubMed/NCBI

21 

Cai C, Chen QB, Han ZD, Zhang YQ, He HC, Chen JH, Chen YR, Yang SB, Wu YD, Zeng YR, et al: miR-195 inhibits tumor progression by targeting RPS6KB1 in human prostate cancer. Clin Cancer Res. 21:4922–4934. 2015. View Article : Google Scholar : PubMed/NCBI

22 

Taylor BS, Schultz N, Hieronymus H, Gopalan A, Xiao Y, Carver BS, Arora VK, Kaushik P, Cerami E, Reva B, et al: Integrative genomic profiling of human prostate cancer. Cancer Cell. 18:11–22. 2010. View Article : Google Scholar : PubMed/NCBI

23 

Maragkakis M, Alexiou P, Papadopoulos GL, Reczko M, Dalamagas T, Giannopoulos G, Goumas G, Koukis E, Kourtis K, Simossis VA, et al: Accurate microRNA target prediction correlates with protein repression levels. BMC Bioinformatics. 10:2952009. View Article : Google Scholar : PubMed/NCBI

24 

Lin ZY, Huang YQ, Zhang YQ, Han ZD, He HC, Ling XH, Fu X, Dai QS, Cai C, Chen JH, et al: MicroRNA-224 inhibits progression of human prostate cancer by downregulating TRIB1. Int J Cancer. 135:541–550. 2014. View Article : Google Scholar : PubMed/NCBI

25 

Ong SE, Blagoev B, Kratchmarova I, Kristensen DB, Steen H, Pandey A and Mann M: Stable isotope labeling by amino acids in cell culture, SILAC, as a simple and accurate approach to expression proteomics. Mol Cell Proteomics. 1:376–386. 2002. View Article : Google Scholar : PubMed/NCBI

26 

Iorio MV and Croce CM: microRNA involvement in human cancer. Carcinogenesis. 33:1126–1133. 2012. View Article : Google Scholar : PubMed/NCBI

27 

Bolton EM, Tuzova AV, Walsh AL, Lynch T and Perry AS: Noncoding RNAs in prostate cancer: The long and the short of it. Clin Cancer Res. 20:35–43. 2014. View Article : Google Scholar : PubMed/NCBI

28 

Liu C, Guan H, Wang Y, Chen M, Xu B, Zhang L, Lu K, Tao T, Zhang X and Huang Y: miR-195 inhibits EMT by targeting FGF2 in prostate cancer cells. PLoS One. 10:e01440732015. View Article : Google Scholar : PubMed/NCBI

29 

Wu J, Ji A, Wang X, Zhu Y, Yu Y, Lin Y, Liu Y, Li S, Liang Z, Xu X, et al: MicroRNA-195-5p, a new regulator of Fra-1, suppresses the migration and invasion of prostate cancer cells. J Transl Med. 13:2892015. View Article : Google Scholar : PubMed/NCBI

30 

Guo J, Wang M and Liu X: MicroRNA-195 suppresses tumor cell proliferation and metastasis by directly targeting BCOX1 in prostate carcinoma. J Exp Clin Cancer Res. 34:912015. View Article : Google Scholar : PubMed/NCBI

31 

Zhang C, Zhang Y, Li Y, Zhu H, Wang Y, Cai W, Zhu J, Ozaki T and Bu Y: PRR11 regulates late-S to G2/M phase progression and induces premature chromatin condensation (PCC). Biochem Biophys Res Commun. 458:501–508. 2015. View Article : Google Scholar : PubMed/NCBI

32 

Ji Y, Xie M, Lan H, Zhang Y, Long Y, Weng H, Li D, Cai W, Zhu H, Niu Y, et al: PRR11 is a novel gene implicated in cell cycle progression and lung cancer. Int J Biochem Cell Biol. 45:645–656. 2013. View Article : Google Scholar : PubMed/NCBI

33 

Larance M, Ahmad Y, Kirkwood KJ, Ly T and Lamond AI: Global subcellular characterization of protein degradation using quantitative proteomics. Mol Cell Proteomics. 12:638–650. 2013. View Article : Google Scholar : PubMed/NCBI

34 

Chen Y, Cha Z, Fang W, Qian B, Yu W, Li W, Yu G and Gao Y: The prognostic potential and oncogenic effects of PRR11 expression in hilar cholangiocarcinoma. Oncotarget. 6:20419–20433. 2015.PubMed/NCBI

35 

Song Z, Liu W, Xiao Y, Zhang M, Luo Y, Yuan W, Xu Y, Yu G and Hu Y: PRR11 is a prognostic marker and potential oncogene in patients with gastric cancer. PLoS One. 10:e01289432015. View Article : Google Scholar : PubMed/NCBI

36 

Zhou F, Liu H, Zhang X, Shen Y, Zheng D, Zhang A, Lai Y and Li H: Proline-rich protein 11 regulates epithelial-to-mesenchymal transition to promote breast cancer cell invasion. Int J Clin Exp Pathol. 7:8692–8699. 2014.PubMed/NCBI

Related Articles

  • Abstract
  • View
  • Download
  • Twitter
Copy and paste a formatted citation
Spandidos Publications style
Cai C, He H, Duan X, Wu W, Mai Z, Zhang T, Fan J, Deng T, Zhong W, Liu Y, Liu Y, et al: miR-195 inhibits cell proliferation and angiogenesis in human prostate cancer by downregulating PRR11 expression Corrigendum in /10.3892/or.2023.8507. Oncol Rep 39: 1658-1670, 2018.
APA
Cai, C., He, H., Duan, X., Wu, W., Mai, Z., Zhang, T. ... Zeng, G. (2018). miR-195 inhibits cell proliferation and angiogenesis in human prostate cancer by downregulating PRR11 expression Corrigendum in /10.3892/or.2023.8507. Oncology Reports, 39, 1658-1670. https://doi.org/10.3892/or.2018.6240
MLA
Cai, C., He, H., Duan, X., Wu, W., Mai, Z., Zhang, T., Fan, J., Deng, T., Zhong, W., Liu, Y., Zhong, W., Zeng, G."miR-195 inhibits cell proliferation and angiogenesis in human prostate cancer by downregulating PRR11 expression Corrigendum in /10.3892/or.2023.8507". Oncology Reports 39.4 (2018): 1658-1670.
Chicago
Cai, C., He, H., Duan, X., Wu, W., Mai, Z., Zhang, T., Fan, J., Deng, T., Zhong, W., Liu, Y., Zhong, W., Zeng, G."miR-195 inhibits cell proliferation and angiogenesis in human prostate cancer by downregulating PRR11 expression Corrigendum in /10.3892/or.2023.8507". Oncology Reports 39, no. 4 (2018): 1658-1670. https://doi.org/10.3892/or.2018.6240
Copy and paste a formatted citation
x
Spandidos Publications style
Cai C, He H, Duan X, Wu W, Mai Z, Zhang T, Fan J, Deng T, Zhong W, Liu Y, Liu Y, et al: miR-195 inhibits cell proliferation and angiogenesis in human prostate cancer by downregulating PRR11 expression Corrigendum in /10.3892/or.2023.8507. Oncol Rep 39: 1658-1670, 2018.
APA
Cai, C., He, H., Duan, X., Wu, W., Mai, Z., Zhang, T. ... Zeng, G. (2018). miR-195 inhibits cell proliferation and angiogenesis in human prostate cancer by downregulating PRR11 expression Corrigendum in /10.3892/or.2023.8507. Oncology Reports, 39, 1658-1670. https://doi.org/10.3892/or.2018.6240
MLA
Cai, C., He, H., Duan, X., Wu, W., Mai, Z., Zhang, T., Fan, J., Deng, T., Zhong, W., Liu, Y., Zhong, W., Zeng, G."miR-195 inhibits cell proliferation and angiogenesis in human prostate cancer by downregulating PRR11 expression Corrigendum in /10.3892/or.2023.8507". Oncology Reports 39.4 (2018): 1658-1670.
Chicago
Cai, C., He, H., Duan, X., Wu, W., Mai, Z., Zhang, T., Fan, J., Deng, T., Zhong, W., Liu, Y., Zhong, W., Zeng, G."miR-195 inhibits cell proliferation and angiogenesis in human prostate cancer by downregulating PRR11 expression Corrigendum in /10.3892/or.2023.8507". Oncology Reports 39, no. 4 (2018): 1658-1670. https://doi.org/10.3892/or.2018.6240
Follow us
  • Twitter
  • LinkedIn
  • Facebook
About
  • Spandidos Publications
  • Careers
  • Cookie Policy
  • Privacy Policy
How can we help?
  • Help
  • Live Chat
  • Contact
  • Email to our Support Team