Spandidos Publications Logo
  • About
    • About Spandidos
    • Aims and Scopes
    • Abstracting and Indexing
    • Editorial Policies
    • Reprints and Permissions
    • Job Opportunities
    • Terms and Conditions
    • Contact
  • Journals
    • All Journals
    • Oncology Letters
      • Oncology Letters
      • Information for Authors
      • Editorial Policies
      • Editorial Board
      • Aims and Scope
      • Abstracting and Indexing
      • Bibliographic Information
      • Archive
    • International Journal of Oncology
      • International Journal of Oncology
      • Information for Authors
      • Editorial Policies
      • Editorial Board
      • Aims and Scope
      • Abstracting and Indexing
      • Bibliographic Information
      • Archive
    • Molecular and Clinical Oncology
      • Molecular and Clinical Oncology
      • Information for Authors
      • Editorial Policies
      • Editorial Board
      • Aims and Scope
      • Abstracting and Indexing
      • Bibliographic Information
      • Archive
    • Experimental and Therapeutic Medicine
      • Experimental and Therapeutic Medicine
      • Information for Authors
      • Editorial Policies
      • Editorial Board
      • Aims and Scope
      • Abstracting and Indexing
      • Bibliographic Information
      • Archive
    • International Journal of Molecular Medicine
      • International Journal of Molecular Medicine
      • Information for Authors
      • Editorial Policies
      • Editorial Board
      • Aims and Scope
      • Abstracting and Indexing
      • Bibliographic Information
      • Archive
    • Biomedical Reports
      • Biomedical Reports
      • Information for Authors
      • Editorial Policies
      • Editorial Board
      • Aims and Scope
      • Abstracting and Indexing
      • Bibliographic Information
      • Archive
    • Oncology Reports
      • Oncology Reports
      • Information for Authors
      • Editorial Policies
      • Editorial Board
      • Aims and Scope
      • Abstracting and Indexing
      • Bibliographic Information
      • Archive
    • Molecular Medicine Reports
      • Molecular Medicine Reports
      • Information for Authors
      • Editorial Policies
      • Editorial Board
      • Aims and Scope
      • Abstracting and Indexing
      • Bibliographic Information
      • Archive
    • World Academy of Sciences Journal
      • World Academy of Sciences Journal
      • Information for Authors
      • Editorial Policies
      • Editorial Board
      • Aims and Scope
      • Abstracting and Indexing
      • Bibliographic Information
      • Archive
    • International Journal of Functional Nutrition
      • International Journal of Functional Nutrition
      • Information for Authors
      • Editorial Policies
      • Editorial Board
      • Aims and Scope
      • Abstracting and Indexing
      • Bibliographic Information
      • Archive
    • International Journal of Epigenetics
      • International Journal of Epigenetics
      • Information for Authors
      • Editorial Policies
      • Editorial Board
      • Aims and Scope
      • Abstracting and Indexing
      • Bibliographic Information
      • Archive
    • Medicine International
      • Medicine International
      • Information for Authors
      • Editorial Policies
      • Editorial Board
      • Aims and Scope
      • Abstracting and Indexing
      • Bibliographic Information
      • Archive
  • Articles
  • Information
    • Information for Authors
    • Information for Reviewers
    • Information for Librarians
    • Information for Advertisers
    • Conferences
  • Language Editing
Spandidos Publications Logo
  • About
    • About Spandidos
    • Aims and Scopes
    • Abstracting and Indexing
    • Editorial Policies
    • Reprints and Permissions
    • Job Opportunities
    • Terms and Conditions
    • Contact
  • Journals
    • All Journals
    • Biomedical Reports
      • Information for Authors
      • Editorial Policies
      • Editorial Board
      • Aims and Scope
      • Abstracting and Indexing
      • Bibliographic Information
      • Archive
    • Experimental and Therapeutic Medicine
      • Information for Authors
      • Editorial Policies
      • Editorial Board
      • Aims and Scope
      • Abstracting and Indexing
      • Bibliographic Information
      • Archive
    • International Journal of Epigenetics
      • Information for Authors
      • Editorial Policies
      • Editorial Board
      • Aims and Scope
      • Abstracting and Indexing
      • Bibliographic Information
      • Archive
    • International Journal of Functional Nutrition
      • Information for Authors
      • Editorial Policies
      • Editorial Board
      • Aims and Scope
      • Abstracting and Indexing
      • Bibliographic Information
      • Archive
    • International Journal of Molecular Medicine
      • Information for Authors
      • Editorial Policies
      • Editorial Board
      • Aims and Scope
      • Abstracting and Indexing
      • Bibliographic Information
      • Archive
    • International Journal of Oncology
      • Information for Authors
      • Editorial Policies
      • Editorial Board
      • Aims and Scope
      • Abstracting and Indexing
      • Bibliographic Information
      • Archive
    • Medicine International
      • Information for Authors
      • Editorial Policies
      • Editorial Board
      • Aims and Scope
      • Abstracting and Indexing
      • Bibliographic Information
      • Archive
    • Molecular and Clinical Oncology
      • Information for Authors
      • Editorial Policies
      • Editorial Board
      • Aims and Scope
      • Abstracting and Indexing
      • Bibliographic Information
      • Archive
    • Molecular Medicine Reports
      • Information for Authors
      • Editorial Policies
      • Editorial Board
      • Aims and Scope
      • Abstracting and Indexing
      • Bibliographic Information
      • Archive
    • Oncology Letters
      • Information for Authors
      • Editorial Policies
      • Editorial Board
      • Aims and Scope
      • Abstracting and Indexing
      • Bibliographic Information
      • Archive
    • Oncology Reports
      • Information for Authors
      • Editorial Policies
      • Editorial Board
      • Aims and Scope
      • Abstracting and Indexing
      • Bibliographic Information
      • Archive
    • World Academy of Sciences Journal
      • Information for Authors
      • Editorial Policies
      • Editorial Board
      • Aims and Scope
      • Abstracting and Indexing
      • Bibliographic Information
      • Archive
  • Articles
  • Information
    • For Authors
    • For Reviewers
    • For Librarians
    • For Advertisers
    • Conferences
  • Language Editing
Login Register Submit
  • This site uses cookies
  • You can change your cookie settings at any time by following the instructions in our Cookie Policy. To find out more, you may read our Privacy Policy.

    I agree
Search articles by DOI, keyword, author or affiliation
Search
Advanced Search
presentation
Oncology Reports
Join Editorial Board Propose a Special Issue
Print ISSN: 1021-335X Online ISSN: 1791-2431
Journal Cover
May-2018 Volume 39 Issue 5

Full Size Image

Sign up for eToc alerts
Recommend to Library

Journals

International Journal of Molecular Medicine

International Journal of Molecular Medicine

International Journal of Molecular Medicine is an international journal devoted to molecular mechanisms of human disease.

International Journal of Oncology

International Journal of Oncology

International Journal of Oncology is an international journal devoted to oncology research and cancer treatment.

Molecular Medicine Reports

Molecular Medicine Reports

Covers molecular medicine topics such as pharmacology, pathology, genetics, neuroscience, infectious diseases, molecular cardiology, and molecular surgery.

Oncology Reports

Oncology Reports

Oncology Reports is an international journal devoted to fundamental and applied research in Oncology.

Experimental and Therapeutic Medicine

Experimental and Therapeutic Medicine

Experimental and Therapeutic Medicine is an international journal devoted to laboratory and clinical medicine.

Oncology Letters

Oncology Letters

Oncology Letters is an international journal devoted to Experimental and Clinical Oncology.

Biomedical Reports

Biomedical Reports

Explores a wide range of biological and medical fields, including pharmacology, genetics, microbiology, neuroscience, and molecular cardiology.

Molecular and Clinical Oncology

Molecular and Clinical Oncology

International journal addressing all aspects of oncology research, from tumorigenesis and oncogenes to chemotherapy and metastasis.

World Academy of Sciences Journal

World Academy of Sciences Journal

Multidisciplinary open-access journal spanning biochemistry, genetics, neuroscience, environmental health, and synthetic biology.

International Journal of Functional Nutrition

International Journal of Functional Nutrition

Open-access journal combining biochemistry, pharmacology, immunology, and genetics to advance health through functional nutrition.

International Journal of Epigenetics

International Journal of Epigenetics

Publishes open-access research on using epigenetics to advance understanding and treatment of human disease.

Medicine International

Medicine International

An International Open Access Journal Devoted to General Medicine.

Journal Cover
May-2018 Volume 39 Issue 5

Full Size Image

Sign up for eToc alerts
Recommend to Library

  • Article
  • Citations
    • Cite This Article
    • Download Citation
    • Create Citation Alert
    • Remove Citation Alert
    • Cited By
  • Similar Articles
    • Related Articles (in Spandidos Publications)
    • Similar Articles (Google Scholar)
    • Similar Articles (PubMed)
  • Download PDF
  • Download XML
  • View XML
Article Open Access

DNA damage induced by human CD40 ligand mutant promotes senescence and induces demethylation of GATA4 in lung cancer

  • Authors:
    • Yue Li
    • Yunyan Wei
    • Weiwei Yuan
    • Qiqing Huang
    • Yaya Zhao
    • Weihong Zhao
    • Wei Xu
    • Jianqing Wu
  • View Affiliations / Copyright

    Affiliations: Jiangsu Provincial Key Laboratory of Geriatrics, Department of Geriatrics, The First Affiliated Hospital of Nanjing Medical University, Nanjing, Jiangsu 210029, P.R. China
    Copyright: © Li et al. This is an open access article distributed under the terms of Creative Commons Attribution License.
  • Pages: 2071-2080
    |
    Published online on: March 13, 2018
       https://doi.org/10.3892/or.2018.6310
  • Expand metrics +
Metrics: Total Views: 0 (Spandidos Publications: | PMC Statistics: )
Metrics: Total PDF Downloads: 0 (Spandidos Publications: | PMC Statistics: )
Cited By (CrossRef): 0 citations Loading Articles...

This article is mentioned in:



Abstract

The ligand of CD40, known as CD154 or CD40L, is the key to immunostimulatory and anticancer activity, but how CD40L affects cellular senescence is unclear. Thus, we studied a membrane‑stable mutant form CD40L (CD40L‑M) to explore tumor growth and cellular senescence in CD40‑positive NSCLC cells. We found that CD40L‑M‑expressing cells had senescent characteristics, including reduced cell proliferation and enlargement, increased SA‑β‑gal staining activity, and overexpression of several cell cycle regulators p53 and p21. In addition, expression of GATA4 was restored, and the NF‑κB signaling pathway was activated in the CD40L‑M‑induced senescent cells. Mechanistic analyses revealed that CD40L‑M expression triggered the ATM/Chk2 DNA damage response, which mediated cell senescence and GATA4 activation. Knockdown of GATA4 reversed CD40L‑M‑induced senescence and decreased NF‑κB activity. Thus, CD40L‑M contributes to induction of cell senescence in CD40‑positive NSCLC cells, and GATA4 is a switch to activate the NF‑κB pathway, which is positively regulated by DNA damage response (DDR) signaling kinases. Collectively, CD40L‑M‑induced senescence may be a barrier to the growth of lung cancer cells.

Introduction

Lung cancer is the most common cause of cancer-related death, accounting for ~1.6 million premature deaths. The majority (80%) of lung cancer cases are non-small cell lung cancer (NSCLC), which is associated with a poor 5-year patient survival (1,2). NSCLC therapy has traditionally relied on chemotherapeutics but poor response results in rare remissions and the side-effects are significant (3,4). Thus, novel therapeutic strategies to improve treatment responses are a focus of anticancer research.

Cellular senescence is an important defense mechanism that prevents cancer development. Multiple stimuli can trigger senescence, including telomere attrition, epigenetic alterations, activation of oncogenes, DNA damage and oxidative stress, which cause functional and morphological changes in cells (5,6). Senescent cells have distinctive phenotypes and biomarkers, such as an enlarged flat morphology, enhanced senescence-associated β-galactosidase (SA-β-gal) activity, and a senescence-associated secretory phenotype (SASP). Additionally, increased p53 and p21 proteins and activation of DNA damage response (DDR) are universal features of senescent cells (7).

The ligand of CD40 (CD40L) is a type II membrane-associated glycoprotein and a member of the TNF gene family (8). CD40L helps regulate the immune response and suppresses tumor growth. CD40L transgene expression in CD40-positive malignant cells, such as breast or bladder cancer cells, was found to produce a direct growth-inhibitory effect via apoptosis (9,10). However, membrane-stable CD40L can be cleaved by matrix metalloproteases (MMPs), releasing soluble fragment sCD40L which promotes various systemic inflammatory responses (11). To diminish the adverse effects of CD40L immunotherapy, we used a membrane-stable mutant form CD40L (CD40L-M) resistant to cleavage. Widespread expression of CD40 by carcinomas indicates that more research is required to explore the therapeutic benefits of CD40L-M.

In the present study, we evaluated the effect of CD40L-M expression on senescence in CD40-positive NSCLC cells as well as the molecular mechanisms underlying CD40L-M-induced cancer cell senescence regulation. Our data offer a better understanding of the multiple antitumor effects of CD40L-M in NSCLC.

Materials and methods

Cell culture and reagents

Human CD40-positive lung adenocarcinoma cell lines A549 and H460 and human bronchial 16HBE epithelial cell line were purchased from the Cell Resource Center (Shanghai Institutes for Biological Sciences, Shanghai, China). The cisplatin-resistant A549 (A549/DDP) and paclitaxel-resistant A549 (A549/TR) cell lines were kindly provided by Professor Zhou at the Shanghai Pulmonary Hospital. All cell lines were maintained at 37°C in a 5% CO2 atmosphere in Dulbecco's modified Eagle's medium (DMEM) containing 10% fetal bovine serum (FBS; ScienCell Research Laboratories, San Diego, CA, USA), 100 U/ml penicillin and 100 µg/ml streptomycin. To maintain drug resistance, A549/DDP and A549/TR cells were grown in DMEM containing 6.67 µM cisplatin or 0.23 µM paclitaxel (Taxol®) (Sigma-Aldrich; Merck KGaA, Darmstadt, Germany) respectively, and then in drug-free DMEM two days before the experiments. We previously constructed a plasmid expressing CD40L-M, which contained 6 substitutions (Gln114 to Pro114, Lys115 to Arg115, Asp117 to Glu117, Gln118 to Glu118, Asn119 to Asp119 and Pro120 to Ser120) by Invitrogen Biotechnology (Shanghai, China). A549/TR, A549/DDP, H460 and A549 cells were transfected with an entry vector pcDNA3.1+, pcDNA3.1+-CD40L-WT or pcDNA3.1+-CD40L-M according to a previously described method (12). The ATM inhibitor KU-55933 was obtained from Selleck Chemicals (Houston, TX, USA).

siRNA transfection

To knockdown GATA4, cells were transfected with GATA4 siRNAs using Invitrogen Lipofectamine 2000 transfection reagent (Thermo Fisher Scientific, Inc., Waltham, MA, USA) according to the manufacturer's protocol. The siRNAs targeting sequences are as follows: CGAUAUGUUUGACGACUUC.

β-galactosidase senescence assay

SA-β-gal activity was measured with a β-galactosidase staining kit (Beyotime Institute of Biotechnology, Shanghai, China) according to the manufacturer's protocol. Briefly, the cells were cultured after transfection for 48 h. Then, the cells were washed twice with PBS and fixed with a 3.5% paraformaldehyde solution for 15 min at room temperature. Cells were washed every 5 min 3 times in PBS, and the SA-β-gal staining solution was added and incubated in a 37°C water bath for 16 h. Images of the representative fields observed under a light microscope (Olympus IX-71; Olympus, Tokyo, Japan) were captured under 20× magnification.

Cell proliferation assay

Cell viability was measured using a Cell Counting Kit-8 (Bimake, Houston, TX, USA). Briefly, 5×103 cells were plated into each well of 96-well flat-bottomed plates. After 24 h, the cells were transfected with an empty vector pcDNA3.1+, pcDNA3.1+-CD40L-WT or pcDNA3.1+-CD40L-M. Then cells were cultured for an additional 48 h. A colorimetric assay was performed after addition of 10 µl Cell Counting Kit-8 reagent to each well, and plates were incubated at 37°C for 2–4 h. Absorbance at 450 nm was read using a multiplate reader (Tecan Group Ltd., Männedorf, Switzerland).

Cell cycle analysis

For cell cycle analysis, 2×106 cells were harvested, fixed with 3 ml of cold 75% ethanol at −20°C overnight, and washed twice with PBS. The cells were then resuspended in 500 µl of PBS and simultaneously stained with 200 µl of DNA staining solution (MultiSciences, Hangzhou, China) at 25°C for 30 min. The percentage of cells in each cell cycle phase was determined using a FACStation (FV500; Beckman Coulter, La Brea, CA, USA) and analyzed using Kaluza Flow Analysis software (Beckman Coulter, Inc.).

Immunofluorescence

Transfected cells were seeded on a micro-cover glass for 48 h. Cells were fixed with 4% paraformaldehyde for 15 min and permeabilized with 0.3% Triton X-100 in PBS for 1 h at room temperature. After treatment, the slides were incubated with anti-GATA4 rabbit polyclonal antibody (1:100; cat. no. ab84593; Abcam, Cambridge, MA, USA) at 4°C. Cells were washed and then incubated with goat anti-rabbit IgG (H+L) highly cross-adsorbed secondary antibody Alexa Fluor® 488 conjugate (1:500; cat. no. A-11034; Thermo Fisher Scientific) for 1 h at room temperature. All slides were counterstained with 4′-6-diamidino-2-phenylindole (DAPI). Photomicrographs were captured using a fluorescence microscope (Olympus IX-71; Olympus).

Western blot analysis

Forty-eight hours after transfection, the cells were lysed using ice-cold RIPA buffer containing a mixture of phosphatase and protease inhibitors. Lysates were then centrifuged at 4°C, and the supernatant was collected. Protein was measured in supernatants using the BCA method. Equal amounts of proteins (30 µg) were separated on 10–12% SDS-polyacrylamide gels and then blocked with 5% non-fat dry milk diluted in Tris-buffered saline 0.1 M added to 0.1% Tween-20 (TBST). Membranes were incubated overnight at 4°C with one of the specific antibodies. Phospho-NF-κB p65 (Ser536) (93H1) rabbit monoclonal antibody (mAb; 1:1,000; cat. no. 3033), NF-κB p65 (D14E12) rabbit mAb (1:1,000; cat. no. 8245), IκBα (44D4) rabbit mAb (1:1,000; cat. no. 4812), p53 (DO-7) mouse mAb (1:1,000; cat. no. 48818), p21 Waf1/Cip1 (12D1) rabbit mAb (1:1,000; cat. no. 2947), phospho-Chk2 (Thr68) (C13C1) rabbit mAb (1:1,000; cat. no. 2197), Chk2 (D9C6) rabbit mAb (1:1,000; cat. no. 6334), phospho-Chk1 (Ser317) (D12H3) rabbit mAb (1:1,000; cat. no. 12302), Chk1 (2G1D5) mouse mAb (1:1,000; cat. no. 2360), GAPDH (14C10) rabbit mAb (1:1,000; cat. no. 2118), β-Tubulin (9F3) rabbit mAb (1:1,000; cat. no. 2128,) and a HRP-conjugated secondary antibody (1:2,000; cat. no. 7075) were obtained from Cell Signaling Technology (Beverly, MA, USA). CD40L (1:1,000; cat. no. ab65854) and GATA4 (1:1,000; cat. no. ab84593) were obtained from Abcam (Cambridge, MA, USA). After washing three times in TBST, a horseradish peroxidase-conjugated goat anti-rabbit antibody was applied. Proteins were visualized using Pierce ECL reagent (Thermo Fisher Scientific).

Methylation-specific PCR

DNA from A549, A549/TR and 16HBE cells was treated with sodium bisulfite and purified using EZ DNA methylation kit (Zymo Research, Irvine, CA, USA). Methylation-specific PCR (MSP) was used to determine bisulfite-induced changes affecting unmethylated (U) and methylated (M) alleles. Each MSP reaction incorporated 100 ng of bisulfite-treated DNA, 25 pM of each primer, 100 pM dNTPs, 10X PCR buffer, and 1 U/ml JumpStart Red Taq Polymerase (Sigma-Aldrich; Merck KGaA) in a final reaction volume of 25 µl. Cycle conditions were as previously described (13). MSP products were separated on a 2% agarose gel and stained with ethidium bromide. MSP primer sequences for GATA4 were as follows: GATA-4-M-sense, 5-GTATAGTTTCGTAGTTTGCGTTTAGC-3 and GATA-4-M-antisense, 5-AACTCGCGACTCGAATCCCCG-3; GATA-4-U-sense, 5-TTTGTATAGTTTTGTAGTTTGTGTTTAGT-3 and GATA-4-U-antisense, 5-CCCAACTCACAACTCAAATCCCCA-3.

Statistical analyses

Results are expressed as means ± SD. All statistical analyses were performed using SPSS for Windows v.16.0 (SPSS, Inc., Chicago, IL, USA). Continuous data were analyzed using an independent Student's t-test between two groups. P<0.05 was considered to indicate a statistically significant result.

Results

Expression of CD40L-M induces cellular senescence

To investigate the multiple effects of CD40L-M, we used pcDNA3.1+, pcDNA3.1+-CD40L-WT and pcDNA3.1+-CD40L-M to transfect CD40-positive NSCLC cell lines. CD40L expression was increased in the A549, A549/TR, A549/DDP and H460 cells 48 h after transfection (Fig. 1A and B). In addition, the culture cell size was enlarged in the A549/TR, A549/DDP and H460 cells, a trait associated with senescence. These data were confirmed with SA-β-gal staining (Fig. 1C and D), yet SA-β-gal staining was not observed in the A549 cells. Thus, CD40L-M expression is implicated in cellular senescence in various CD40-positive NSCLC cells.

Figure 1.

Expression of CD40L-M induces cellular senescence. (A) CD40-positive NSCLC A549, A549/TR, A549/DDP and H460 cell lines were transfected as indicated and CD40L protein was measured using western blot analysis and (B) quantified with densitometry, respectively. β-tubulin was used as a loading control. (C) Representative imageas of SA-β-gal staining and (D) the percentage of SA-β-gal-positive cells. Data are expressed as the means ± SD of three independent experiments. *P<0.05, **P<0.01 compared to the controls or negative group.

CD40L-M contributes to the inhibition of cell proliferation and cell cycle arrest

There may be several features and cell cycle regulators in senescence networks. After 48 h of culture, total CD40L-M/A549/TR cells were not significantly increased compared with the controls or negative groups. CCK-8 assay data showed that CD40L-M expression significantly reduced cell proliferation (Fig. 2A).

Figure 2.

CD40L-M contributes to inhibition of cell proliferation and cell cycle arrest. (A) Cell proliferation was measured using a CCK-8 assay. (B) Cell cycle distribution. (C) The cell cycle was analyzed with PI staining and FACS. (D) p53 and p21 protein was determined using western blot analysis. GAPDH was used as a loading control. Data are expressed as the means ± SD of three independent experiments. *P<0.05 compared to the controls or negative group.

To explore growth inhibition after CD40L-M upregulation, we evaluated the effect of CD40L-M on cell cycle progression. Flow cytometry data showed that the percentage of S phase cells was decreased and the percentage of G0/G1 phase cells was increased in the CD40L-M-expressed cell group compared with these percentages noted in the controls or negative cells (Fig. 2B and C), indicating that CD40L-M expression blocked cell cycle progression. Expression of cell cycle regulators p53 and p21 were determined using western blot analysis and data showed that p53 and p21 expression was significantly increased in the CD40L-M-upregulated cells (Fig. 2D).

ATM/Chk2 is necessary for CD40L-M-induced senescence

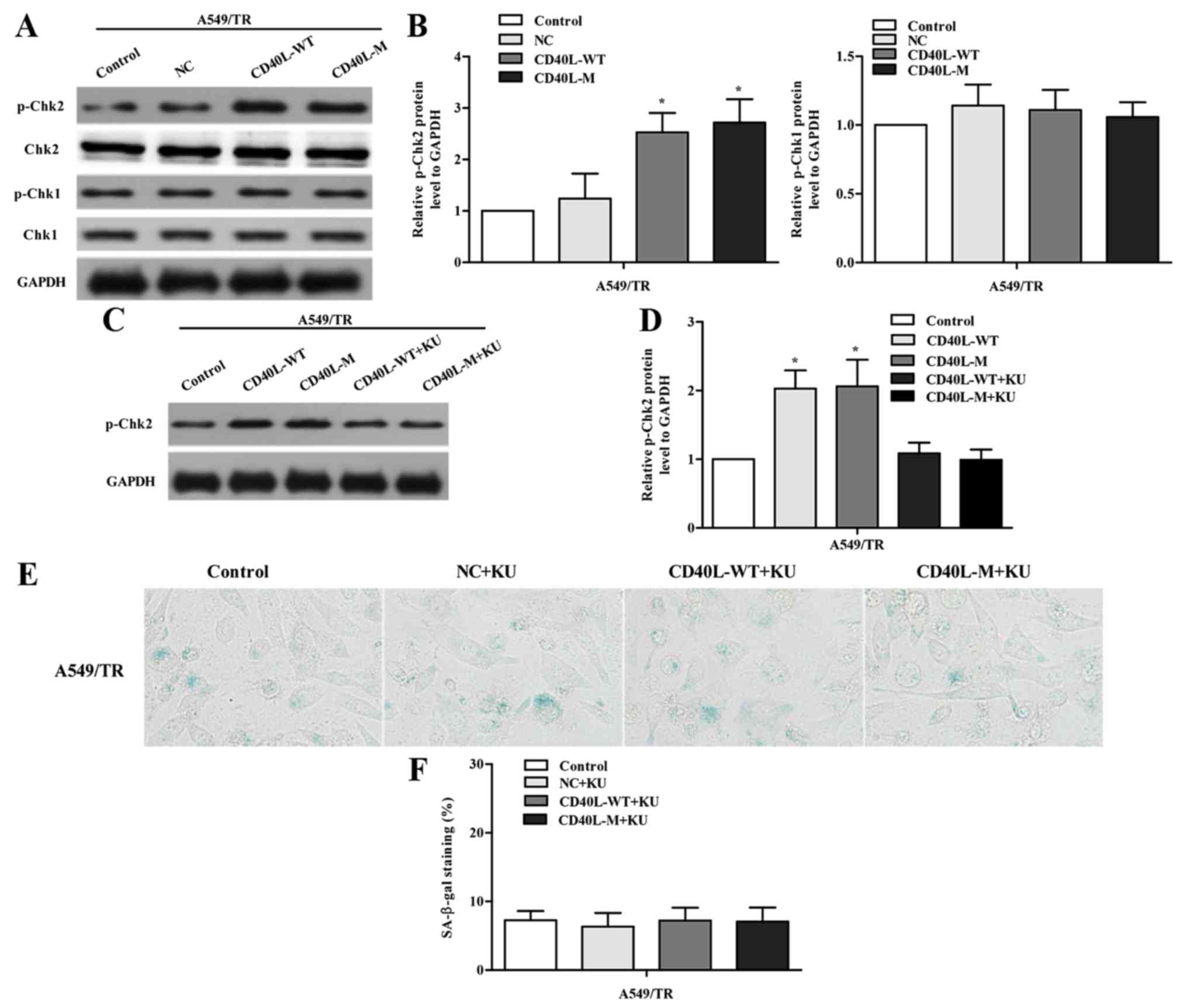
DNA damage response (DDR) is a trait of multi-faceted senescent phenotypes. To identify whether DDR is activated, we assessed p-Chk2 and p-Chk1 in CD40L-induced senescent A549/TR cells. Data showed that only p-Chk2 was significantly induced 48 h after transfection (Fig. 3A and B), indicating that the ATM/Chk2 pathway was activated in response to CD40L-M-induced senescence. To address the functional role of the ATM/Chk2 pathway, we treated CD40L-M-transfected A549/TR cells with an inhibitor of ATM kinase, KU-55933. KU-55933 inhibited phosphorylation of the ATM target protein Chk2 (Fig. 3C and D) and decreased SA-β-gal activity (Fig. 3E and F; P>0.05, compared to controls), suggesting that ATM/Chk2 mediated CD40L-M-induced senescence.

Figure 3.

ATM/Chk2 is necessary for CD40L-M-induced senescence. (A) p-Chk1 and p-Chk2 expression was determined in CD40L-M-transfected cells by western blot analysis. (B) Quantitative analysis of protein levels. (C) p-Chk2 expression was assessed in ATM-specific inhibitor KU-55933-treated cells and (D) quantified by western blot analysis normalized to GAPDH. (E) SA-β-gal staining and (F) the percentage of SA-β-gal-positive cells. Data are expressed as the means ± SD of three independent experiments. *P<0.05 compared to the controls or negative group. KU, KU-55933.

GATA4 is restored in CD40L-M-induced senescent cells

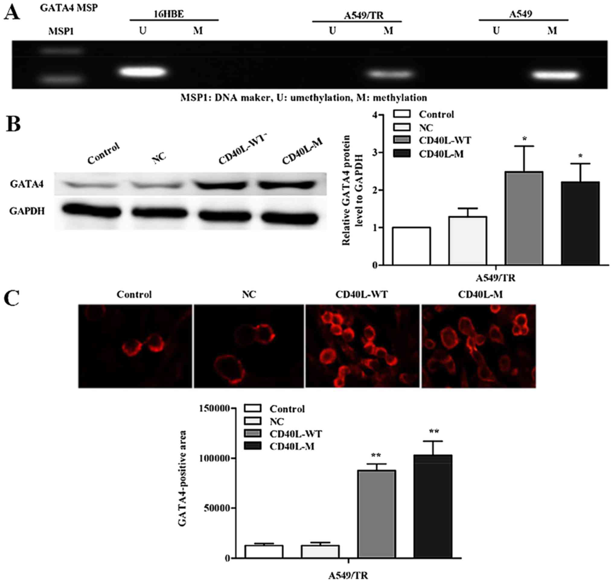
GATA4 is a zinc-finger transcription factor, critical for the development of organogenesis, proliferation, differentiation and apoptosis. Numerous studies have shown that silencing of the GATA4 gene by promoter methylation has been implicated in carcinogenesis of the lung (13,14). To investigate whether silencing of GATA4 expression is related to promoter region methylation, we used methylation-specific PCR to determine the methylation status of A549, A549/TR and 16HBE cells (Fig. 4A). Data showed that GATA4 methylation occurred in the A549 and A549/TR cells. In contrast, we observed no aberrant promoter hypermethylation for the GATA4 gene in 16HBE cells.

Figure 4.

GATA4 is restored in CD40L-M-induced senescent cells. (A) Methylation-specific PCR for the GATA4 gene in A549, A549/TR and 16HBE cells. U represents amplification of unmethylated alleles; M represents methylated alleles. (B) GATA4 protein was measured using western blot analysis. (C) GATA4 expression was evaluated immunocytochemically. Data are expressed as the means ± SD of three independent experiments. *P<0.05, **P<0.01 compared to the controls or negative group.

Cellular senescence causes widespread changes in chromatin organization (15). Prior studies have shown that DNA methylation is reduced in response to DNA damage or cell senescence (16). Thus, we hypothesized that CD40L-M-induced senescence might be accompanied by GATA4 demethylation. Thus, we assessed the expression of GATA4 in CD40L-M-induced senescent A549/TR cells by western blot analysis. GATA4 protein was significantly increased in the CD40L-M-expressed A549/TR cells compared with that noted in the controls or negative groups (Fig. 4B). These data were confirmed by immunofluorescence (Fig. 4C).

GATA4 regulates senescence dependent on DDR

To determine whether GATA4 demethylation responds to DDR activation, KU-55933 was used to block ATM/Chk2 DDR. When the ATM/Chk2 pathway was suppressed, GATA4 expression was reduced in the CD40L-M-induced senescent cells (Fig. 5A and B).

Figure 5.

GATA4 regulates senescence dependent on DNA damage. (A) GATA4 was determined in CD40L-M-transfected A549/TR cells treated with KU-55933 using western blot analysis and (B) quantified with densitometry. (C) CD40L-M-upregulated A549/TR cells were co-transfected with siRNAs against GATA4 or corresponding negative control. GATA4 expression was evaluated by western blot analysis, and (D) quantitative protein analysis is shown. (E) Representative images of cells stained for SA-β-gal, and (F) the percentage of SA-β-gal-positive cells was analyzed. Data are expressed as the means ± SD of three independent experiments. **P<0.01 compared to the controls or negative group. KU, KU-55933.

To investigate whether GATA4 is associated with cellular senescence in CD40L-M-expressed A549/TR cells, we knocked down GATA4 using GATA4 siRNAs. Data showed that GATA4 protein was significantly downregulated (Fig. 5C and D) and suppression of GATA4 in CD40L-M-expressed A549/TR cells decreased SA-β-gal activity (Fig. 5E and F; P>0.05, compared to controls). Thus, GATA4 was responsible for CD40L-M-induced senescence which was dependent on DDR activation.

GATA4 regulates the NF-κB signaling pathway

To investigate how GATA4 regulates cell senescence, we explored the signaling pathways implicated in senescence. We measured phosphorylated NF-κB p65 (p-p65) and its negative regulator IκBα using western blot analysis in the CD40L-M-induced senescent A549/TR cells and we found that expression of p-p65 was increased and IκBα was reduced in the CD40L-M-expressing A549/TR cells (Fig. 6A and B). To confirm our results, we knocked down GATA4 with GATA4 siRNAs and found that p-p65 was partially decreased (Fig. 6C and D). Thus, the NF-κB signaling pathway was regulated by GATA4 in our cell systems.

Figure 6.

GATA4 regulates the NF-κB signaling pathway. (A) p-p65 and IκBα protein was determined using western blot analysis, and (B) quantitative protein analysis is shown. (C) p-p65 and IκBα expression was confirmed in the GATA4 siRNA-transfected cells using western blot analysis. (D) Densitometric analysis of protein bands normalized to GAPDH. Data are expressed as the means ± SD of three independent experiments. **P<0.01 compared to the controls or negative group.

Discussion

We reported that CD40L-M overexpression is associated with induction of senescence in CD40-positive NSCLC A549/TR, H460 and A549/DDP cell lines, whereas A549 cells displayed no senescent phenotype after CD40L-M upregulation. In accordance with our previous studies, treatment with scAAV5 CD40L-M resulted in the significant reduction in cell number in the CD40 positive A549 cells by inducing apoptosis (17). In contrast to H460 and A549/DDP cells, more CD40L-M-expressed A549/TR cells exhibited an enlarged, flattened morphology accompanied by an increase in SA-β-gal staining activity. This might be attributed to the possibilities that A549/TR cells are inclined to senesce due to the DNA damage by Taxol previously, or A549/TR cells are more vulnerable to CD40L-induced senescence. Additionally, CD40L-M upregulation decreased cell proliferation and induced cell cycle arrest. p53 and its target gene p21 are essential regulators for cell cycle arrest after induction of senescence in response to DNA damage signals (18). We also showed that p53 and p21 protein increased in the CD40L-M-induced senescent A549/TR cells. Thus, CD40L-M is involved in induction of cellular senescence in CD40-positive NSCLC cells with cell heterogeneity.

CD40L a key costimulatory molecule for antigen-presenting cells (APCs), which is preferentially expressed on activated CD4+ T cells and activated platelets (19,20). Signaling from CD40L binding to its receptor CD40 induces antigen-presenting cells to express various immune accessory molecules and activates transcription factors, such as AP-1 and NF-κB, which are crucial for the development of humoral and cellular immunity (21,22). In addition, various forms of CD40L have been used to directly promote pro-apoptotic induction in CD40-positive malignant cells (23,24). However, membrane-stable CD40L can be cleaved by various MMPs into a soluble form that induces survival signals in CD40-positive carcinomas causing inflammatory diseases (11,25). To optimize CD40L gene therapy, we generated a membrane-stable mutant form CD40L resistant to MMPs. Our previous research showed that CD40L-M conferred a direct antitumor effect in vitro and in vivo with few side-effects (12,17).

DNA damage response (DDR) is a senescent biomarker (26) and senescence-inducing stimuli can cause genomic damage, subsequently activating DDR (27). Our results showed that the ATM/Chk2 pathway was activated in CD40L-M-induced senescent NSCLC cells. Previous reports have shown that ATM or ATR activation is sufficient to induce cellular senescence (28,29). Chk2 can promote cellular senescence through either p53/p21 or other pathways (30). Therefore, we investigated whether Chk2 upregulation influences the regulation of cellular senescence in this context. Our data agree with these previous studies. We showed that p-Chk2 suppression impaired cell senescence when we used an ATM inhibitor to block the ATM/Chk2 pathway. Thus, CD40L-M-induced senescence may be mediated by ATM/Chk2.

GATA4 is a transcription protein family member and common to other GATA factors, GATA4 contains two highly conserved zinc fingers that mediate DNA binding, and many protein interactions. GATA4 is frequently silenced by promoter methylation in lung, colorectal, prostate, ovarian, and breast cancers (13,14). In contrast to tumor and surrounding normal tissue, the GATA4 promoter is either non-methylated or hypomethylated in healthy lung tissue (31). Consistent with these studies, our results showed that hypermethylation of GATA4 was determined in NSCLC A549/TR and A549 cell lines but not in 16HBE cells. Epigenomic perturbations are an inducer of cell senescence in response to various stimuli (32). Previous research has shown that epigenomic perturbations can activate DDR signaling (27). In contrast, our results showed that DDR contributed to GATA4 demethylation in senescent A549/TR cells expressing CD40L-M. A recent study showed that GATA4 is a key regulator of senescent phenotypes (33) and our data showed that GATA4 knockdown decreased SA-β-gal activity. Therefore, GATA4 expression was induced and positively regulated senescence in CD40L-M-upregulated A549/TR cells.

NF-κB can be activated by diverse external and internal stimuli associated with senescence, such as DNA damage and genotoxic stresses (34). Because the NF-κB signaling pathway can promote cellular senescence (35), we investigated the relationship between GATA4 and the NF-κB pathway during CD40L-M-induced senescence in NSCLC cells. Data showed that the NF-κB pathway was activated in the CD40L-M-overexpressed A549/TR cells. In addition, knockdown of GATA4 resulted in markedly reduced NF-κB activity. In fact, it has been clearly established that NF-κB positively regulates the senescence-associated secretory phenotype (SASP) that is a prominent property of senescent cells. Some SASP factors can reinforce senescent growth arrest in an autocrine manner (36). Others can stimulate the immune system to clear senescent cells, suppress tumorigenesis, and promote optimal repair of damaged tissues (15,37).

In summary, CD40L-M induces senescence, activates DDR, and inhibits cell proliferation in CD40-positive NSCLC cells. We demonstrated that GATA4 expression is restored by demethylation and triggers NF-κB pathway activation to promote senescence in CD40L-M-overexpressing A549/TR cells. This is positively correlated with DDR. Thus, we predict that CD40L-M transgenes may offer an approach to therapeutic intervention via senescence for lung cancer.

Acknowledgements

The present study was supported by Jiangsu Provincial Key Discipline of Medicine (ZDXKA2016003).

Glossary

Abbreviations

Abbreviations:

NSCLC

non-small cell lung cancer

CD40L-M

CD40 ligand mutant

SA-β-gal

senescence-associated β-galactosidase

ATM

ataxia telangiectasia mutated

ATR

ATM-related kinase

References

1 

Cao X, Lai S, Hu F, Li G, Wang G, Luo X, Fu X and Hu J: miR-19a contributes to gefitinib resistance and epithelial mesenchymal transition in non-small cell lung cancer cells by targeting c-Met. Sci Rep. 7:29392017. View Article : Google Scholar : PubMed/NCBI

2 

Hirsch FR, Scagliotti GV, Mulshine JL, Kwon R, Curran WJ Jr, Wu YL and Paz-Ares L: Lung cancer: Current therapies and new targeted treatments. Lancet. 389:299–311. 2017. View Article : Google Scholar : PubMed/NCBI

3 

Wang W, Chen P, Tang M, Li J, Pei Y, Cai S, Zhou X and Chen S: Tumstatin 185–191 increases the sensitivity of non-small cell lung carcinoma cells to cisplatin by blocking proliferation, promoting apoptosis and inhibiting Akt activation. Am J Transl Res. 7:1332–1344. 2015.PubMed/NCBI

4 

Ge H, Ni S, Wang X, Xu N, Liu Y, Wang X, Wang L, Song D, Song Y and Bai C: Dexamethasone reduces sensitivity to cisplatin by blunting p53-dependent cellular senescence in non-small cell lung cancer. PLoS One. 7:e518212012. View Article : Google Scholar : PubMed/NCBI

5 

López-Otín C, Blasco MA, Partridge L, Serrano M and Kroemer G: The hallmarks of aging. Cell. 153:1194–1217. 2013. View Article : Google Scholar : PubMed/NCBI

6 

Childs BG, Durik M, Baker DJ and van Deursen JM: Cellular senescence in aging and age-related disease: From mechanisms to therapy. Nat Med. 21:1424–1435. 2015. View Article : Google Scholar : PubMed/NCBI

7 

Kuilman T, Michaloglou C, Mooi WJ and Peeper DS: The essence of senescence. Genes Dev. 24:2463–2479. 2010. View Article : Google Scholar : PubMed/NCBI

8 

Schönbeck U, Mach F and Libby P: CD154 (CD40 ligand). Int J Biochem Cell Biol. 32:687–693. 2000. View Article : Google Scholar : PubMed/NCBI

9 

Gomes EM, Rodrigues MS, Phadke AP, Butcher LD, Starling C, Chen S, Chang D, Hernandez-Alcoceba R, Newman JT, Stone MJ and Tong AW: Antitumor activity of an oncolytic adenoviral-CD40 ligand (CD154) transgene construct in human breast cancer cells. Clin Cancer Res. 15:1317–1325. 2009. View Article : Google Scholar : PubMed/NCBI

10 

Vardouli L, Lindqvist C, Vlahou K, Loskog AS and Eliopoulos AG: Adenovirus delivery of human CD40 ligand gene confers direct therapeutic effects on carcinomas. Cancer Gene Ther. 16:848–860. 2009. View Article : Google Scholar : PubMed/NCBI

11 

Masuda H, Mori M, Uchida T, Uzawa A, Ohtani R and Kuwabara S: Soluble CD40 ligand contributes to blood-brain barrier breakdown and central nervous system inflammation in multiple sclerosis and neuromyelitis optica spectrum disorder. J Neuroimmunol. 305:102–107. 2017. View Article : Google Scholar : PubMed/NCBI

12 

Xu W, Li Y, Wang X, Wang C, Zhao W and Wu J: Anti-tumor activity of gene transfer of the membrane-stable CD40L mutant into lung cancer cells. Int J Oncol. 37:935–941. 2010.PubMed/NCBI

13 

Agnihotri S, Wolf A, Munoz DM, Smith CJ, Gajadhar A, Restrepo A, Clarke ID, Fuller GN, Kesari S, Dirks PB, et al: A GATA4-regulated tumor suppressor network represses formation of malignant human astrocytomas. J Exp Med. 208:689–702. 2011. View Article : Google Scholar : PubMed/NCBI

14 

Zheng R and Blobel GA: GATA transcription factors and cancer. Genes Cancer. 1:1178–1188. 2010. View Article : Google Scholar : PubMed/NCBI

15 

Adams PD: Healing and hurting: Molecular mechanisms, functions, and pathologies of cellular senescence. Mol Cell. 36:2–14. 2009. View Article : Google Scholar : PubMed/NCBI

16 

O'Sullivan RJ, Kubicek S, Schreiber SL and Karlseder J: Reduced histone biosynthesis and chromatin changes arising from a damage signal at telomeres. Nat Struct Mol Biol. 17:1218–1225. 2010. View Article : Google Scholar : PubMed/NCBI

17 

Xu W, Xu Y, Wei Y, Tan Y, Zhao H, Zhao W and Wu J: Self-complementary adeno-associated virus 5-mediated gene transduction of a novel CD40L mutant confers direct antitumor effects in lung carcinoma. Mol Med Rep. 11:482–488. 2015. View Article : Google Scholar : PubMed/NCBI

18 

Heo JI, Kim W, Choi KJ, Bae S, Jeong JH and Kim KS: XIAP-associating factor 1, a transcriptional target of BRD7, contributes to endothelial cell senescence. Oncotarget. 7:5118–5130. 2016. View Article : Google Scholar : PubMed/NCBI

19 

Fiumara P and Younes A: CD40 ligand (CD154) and tumour necrosis factor-related apoptosis inducing ligand (Apo-2L) in haematological malignancies. Br J Haematol. 113:265–274. 2001. View Article : Google Scholar : PubMed/NCBI

20 

Wagner AH, Güldenzoph B, Lienenlüke B and Hecker M: CD154/CD40-mediated expression of CD154 in endothelial cells: Consequences for endothelial cell-monocyte interaction. Arterioscler Thromb Vasc Biol. 24:715–720. 2004. View Article : Google Scholar : PubMed/NCBI

21 

Srahna M, Remacle JE, Annamalai K, Pype S, Huylebroeck D, Boogaerts MA and Vandenberghe P: NF-kappaB is involved in the regulation of CD154 (CD40 ligand) expression in primary human T cells. Clin Exp Immunol. 125:229–236. 2001. View Article : Google Scholar : PubMed/NCBI

22 

Durie FH, Foy TM, Masters SR, Laman JD and Noelle RJ: The role of CD40 in the regulation of humoral and cell-mediated immunity. Immunol Today. 15:406–411. 1994. View Article : Google Scholar : PubMed/NCBI

23 

Loskog A, Maleka A, Mangsbo S, Svensson E, Lundberg C, Nilsson A, Krause J, Agnarsdóttir M, Sundin A, Ahlström H, et al: Immunostimulatory AdCD40L gene therapy combined with low-dose cyclophosphamide in metastatic melanoma patients. Br J Cancer. 114:872–880. 2016. View Article : Google Scholar : PubMed/NCBI

24 

Beatty GL, Chiorean EG, Fishman MP, Saboury B, Teitelbaum UR, Sun W, Huhn RD, Song W, Li D, Sharp LL, et al: CD40 agonists alter tumor stroma and show efficacy against pancreatic carcinoma in mice and humans. Science. 331:1612–1616. 2011. View Article : Google Scholar : PubMed/NCBI

25 

Elmetwali T, Young LS and Palmer DH: CD40 ligand-induced carcinoma cell death: A balance between activation of TNFR-associated factor (TRAF) 3-dependent death signals and suppression of TRAF6-dependent survival signals. J Immunol. 184:1111–1120. 2010. View Article : Google Scholar : PubMed/NCBI

26 

Campisi J: Cellular senescence: Putting the paradoxes in perspective. Curr Opin Genet Dev. 21:107–112. 2011. View Article : Google Scholar : PubMed/NCBI

27 

Pazolli E, Alspach E, Milczarek A, Prior J, Piwnica-Worms D and Stewart SA: Chromatin remodeling underlies the senescence-associated secretory phenotype of tumor stromal fibroblasts that supports cancer progression. Cancer Res. 72:2251–2261. 2012. View Article : Google Scholar : PubMed/NCBI

28 

Liu Y, Hawkins OE, Su Y, Vilgelm AE, Sobolik T, Thu YM, Kantrow S, Splittgerber RC, Short S, Amiri KI, et al: Targeting aurora kinases limits tumour growth through DNA damage-mediated senescence and blockade of NF-κB impairs this drug-induced senescence. EMBO Mol Med. 5:149–166. 2013. View Article : Google Scholar : PubMed/NCBI

29 

Toledo LI, Murga M, Gutierrez-Martinez P, Soria R and Fernandez-Capetillo O: ATR signaling can drive cells into senescence in the absence of DNA breaks. Genes Dev. 22:297–302. 2008. View Article : Google Scholar : PubMed/NCBI

30 

Gire V, Roux P, Wynford-Thomas D, Brondello JM and Dulic V: DNA damage checkpoint kinase Chk2 triggers replicative senescence. EMBO J. 23:2554–2563. 2004. View Article : Google Scholar : PubMed/NCBI

31 

Azhikina T, Kozlova A, Skvortsov T and Sverdlov E: Heterogeneity and degree of TIMP4, GATA4, SOX18, and EGFL7 gene promoter methylation in non-small cell lung cancer and surrounding tissues. Cancer Genet. 204:492–500. 2011. View Article : Google Scholar : PubMed/NCBI

32 

Campisi J: Aging, cellular senescence, and cancer. Annu Rev Physiol. 75:685–705. 2013. View Article : Google Scholar : PubMed/NCBI

33 

Kang C, Xu Q, Martin TD, Li MZ, Demaria M, Aron L, Lu T, Yankner BA, Campisi J and Elledge SJ: The DNA damage response induces inflammation and senescence by inhibiting autophagy of GATA4. Science. 349:aaa56122015. View Article : Google Scholar : PubMed/NCBI

34 

Freund A, Patil CK and Campisi J: p38MAPK is a novel DNA damage response-independent regulator of the senescence-associated secretory phenotype. EMBO J. 30:1536–1548. 2011. View Article : Google Scholar : PubMed/NCBI

35 

Rovillain E, Mansfield L, Caetano C, Alvarez-Fernandez M, Caballero OL, Medema RH, Hummerich H and Jat PS: Activation of nuclear factor-kappa B signalling promotes cellular senescence. Oncogene. 30:2356–2366. 2011. View Article : Google Scholar : PubMed/NCBI

36 

Acosta JC, Banito A, Wuestefeld T, Georgilis A, Janich P, Morton JP, Athineos D, Kang TW, Lasitschka F, Andrulis M, et al: A complex secretory program orchestrated by the inflammasome controls paracrine senescence. Nat Cell Biol. 15:978–990. 2013. View Article : Google Scholar : PubMed/NCBI

37 

Kang TW, Yevsa T, Woller N, Hoenicke L, Wuestefeld T, Dauch D, Hohmeyer A, Gereke M, Rudalska R, Potapova A, et al: Senescence surveillance of pre-malignant hepatocytes limits liver cancer development. Nature. 479:547–551. 2011. View Article : Google Scholar : PubMed/NCBI

Related Articles

  • Abstract
  • View
  • Download
  • Twitter
Copy and paste a formatted citation
Spandidos Publications style
Li Y, Wei Y, Yuan W, Huang Q, Zhao Y, Zhao W, Xu W and Wu J: DNA damage induced by human CD40 ligand mutant promotes senescence and induces demethylation of GATA4 in lung cancer. Oncol Rep 39: 2071-2080, 2018.
APA
Li, Y., Wei, Y., Yuan, W., Huang, Q., Zhao, Y., Zhao, W. ... Wu, J. (2018). DNA damage induced by human CD40 ligand mutant promotes senescence and induces demethylation of GATA4 in lung cancer. Oncology Reports, 39, 2071-2080. https://doi.org/10.3892/or.2018.6310
MLA
Li, Y., Wei, Y., Yuan, W., Huang, Q., Zhao, Y., Zhao, W., Xu, W., Wu, J."DNA damage induced by human CD40 ligand mutant promotes senescence and induces demethylation of GATA4 in lung cancer". Oncology Reports 39.5 (2018): 2071-2080.
Chicago
Li, Y., Wei, Y., Yuan, W., Huang, Q., Zhao, Y., Zhao, W., Xu, W., Wu, J."DNA damage induced by human CD40 ligand mutant promotes senescence and induces demethylation of GATA4 in lung cancer". Oncology Reports 39, no. 5 (2018): 2071-2080. https://doi.org/10.3892/or.2018.6310
Copy and paste a formatted citation
x
Spandidos Publications style
Li Y, Wei Y, Yuan W, Huang Q, Zhao Y, Zhao W, Xu W and Wu J: DNA damage induced by human CD40 ligand mutant promotes senescence and induces demethylation of GATA4 in lung cancer. Oncol Rep 39: 2071-2080, 2018.
APA
Li, Y., Wei, Y., Yuan, W., Huang, Q., Zhao, Y., Zhao, W. ... Wu, J. (2018). DNA damage induced by human CD40 ligand mutant promotes senescence and induces demethylation of GATA4 in lung cancer. Oncology Reports, 39, 2071-2080. https://doi.org/10.3892/or.2018.6310
MLA
Li, Y., Wei, Y., Yuan, W., Huang, Q., Zhao, Y., Zhao, W., Xu, W., Wu, J."DNA damage induced by human CD40 ligand mutant promotes senescence and induces demethylation of GATA4 in lung cancer". Oncology Reports 39.5 (2018): 2071-2080.
Chicago
Li, Y., Wei, Y., Yuan, W., Huang, Q., Zhao, Y., Zhao, W., Xu, W., Wu, J."DNA damage induced by human CD40 ligand mutant promotes senescence and induces demethylation of GATA4 in lung cancer". Oncology Reports 39, no. 5 (2018): 2071-2080. https://doi.org/10.3892/or.2018.6310
Follow us
  • Twitter
  • LinkedIn
  • Facebook
About
  • Spandidos Publications
  • Careers
  • Cookie Policy
  • Privacy Policy
How can we help?
  • Help
  • Live Chat
  • Contact
  • Email to our Support Team