Spandidos Publications Logo
  • About
    • About Spandidos
    • Aims and Scopes
    • Abstracting and Indexing
    • Editorial Policies
    • Reprints and Permissions
    • Job Opportunities
    • Terms and Conditions
    • Contact
  • Journals
    • All Journals
    • Oncology Letters
      • Oncology Letters
      • Information for Authors
      • Editorial Policies
      • Editorial Board
      • Aims and Scope
      • Abstracting and Indexing
      • Bibliographic Information
      • Archive
    • International Journal of Oncology
      • International Journal of Oncology
      • Information for Authors
      • Editorial Policies
      • Editorial Board
      • Aims and Scope
      • Abstracting and Indexing
      • Bibliographic Information
      • Archive
    • Molecular and Clinical Oncology
      • Molecular and Clinical Oncology
      • Information for Authors
      • Editorial Policies
      • Editorial Board
      • Aims and Scope
      • Abstracting and Indexing
      • Bibliographic Information
      • Archive
    • Experimental and Therapeutic Medicine
      • Experimental and Therapeutic Medicine
      • Information for Authors
      • Editorial Policies
      • Editorial Board
      • Aims and Scope
      • Abstracting and Indexing
      • Bibliographic Information
      • Archive
    • International Journal of Molecular Medicine
      • International Journal of Molecular Medicine
      • Information for Authors
      • Editorial Policies
      • Editorial Board
      • Aims and Scope
      • Abstracting and Indexing
      • Bibliographic Information
      • Archive
    • Biomedical Reports
      • Biomedical Reports
      • Information for Authors
      • Editorial Policies
      • Editorial Board
      • Aims and Scope
      • Abstracting and Indexing
      • Bibliographic Information
      • Archive
    • Oncology Reports
      • Oncology Reports
      • Information for Authors
      • Editorial Policies
      • Editorial Board
      • Aims and Scope
      • Abstracting and Indexing
      • Bibliographic Information
      • Archive
    • Molecular Medicine Reports
      • Molecular Medicine Reports
      • Information for Authors
      • Editorial Policies
      • Editorial Board
      • Aims and Scope
      • Abstracting and Indexing
      • Bibliographic Information
      • Archive
    • World Academy of Sciences Journal
      • World Academy of Sciences Journal
      • Information for Authors
      • Editorial Policies
      • Editorial Board
      • Aims and Scope
      • Abstracting and Indexing
      • Bibliographic Information
      • Archive
    • International Journal of Functional Nutrition
      • International Journal of Functional Nutrition
      • Information for Authors
      • Editorial Policies
      • Editorial Board
      • Aims and Scope
      • Abstracting and Indexing
      • Bibliographic Information
      • Archive
    • International Journal of Epigenetics
      • International Journal of Epigenetics
      • Information for Authors
      • Editorial Policies
      • Editorial Board
      • Aims and Scope
      • Abstracting and Indexing
      • Bibliographic Information
      • Archive
    • Medicine International
      • Medicine International
      • Information for Authors
      • Editorial Policies
      • Editorial Board
      • Aims and Scope
      • Abstracting and Indexing
      • Bibliographic Information
      • Archive
  • Articles
  • Information
    • Information for Authors
    • Information for Reviewers
    • Information for Librarians
    • Information for Advertisers
    • Conferences
  • Language Editing
Spandidos Publications Logo
  • About
    • About Spandidos
    • Aims and Scopes
    • Abstracting and Indexing
    • Editorial Policies
    • Reprints and Permissions
    • Job Opportunities
    • Terms and Conditions
    • Contact
  • Journals
    • All Journals
    • Biomedical Reports
      • Information for Authors
      • Editorial Policies
      • Editorial Board
      • Aims and Scope
      • Abstracting and Indexing
      • Bibliographic Information
      • Archive
    • Experimental and Therapeutic Medicine
      • Information for Authors
      • Editorial Policies
      • Editorial Board
      • Aims and Scope
      • Abstracting and Indexing
      • Bibliographic Information
      • Archive
    • International Journal of Epigenetics
      • Information for Authors
      • Editorial Policies
      • Editorial Board
      • Aims and Scope
      • Abstracting and Indexing
      • Bibliographic Information
      • Archive
    • International Journal of Functional Nutrition
      • Information for Authors
      • Editorial Policies
      • Editorial Board
      • Aims and Scope
      • Abstracting and Indexing
      • Bibliographic Information
      • Archive
    • International Journal of Molecular Medicine
      • Information for Authors
      • Editorial Policies
      • Editorial Board
      • Aims and Scope
      • Abstracting and Indexing
      • Bibliographic Information
      • Archive
    • International Journal of Oncology
      • Information for Authors
      • Editorial Policies
      • Editorial Board
      • Aims and Scope
      • Abstracting and Indexing
      • Bibliographic Information
      • Archive
    • Medicine International
      • Information for Authors
      • Editorial Policies
      • Editorial Board
      • Aims and Scope
      • Abstracting and Indexing
      • Bibliographic Information
      • Archive
    • Molecular and Clinical Oncology
      • Information for Authors
      • Editorial Policies
      • Editorial Board
      • Aims and Scope
      • Abstracting and Indexing
      • Bibliographic Information
      • Archive
    • Molecular Medicine Reports
      • Information for Authors
      • Editorial Policies
      • Editorial Board
      • Aims and Scope
      • Abstracting and Indexing
      • Bibliographic Information
      • Archive
    • Oncology Letters
      • Information for Authors
      • Editorial Policies
      • Editorial Board
      • Aims and Scope
      • Abstracting and Indexing
      • Bibliographic Information
      • Archive
    • Oncology Reports
      • Information for Authors
      • Editorial Policies
      • Editorial Board
      • Aims and Scope
      • Abstracting and Indexing
      • Bibliographic Information
      • Archive
    • World Academy of Sciences Journal
      • Information for Authors
      • Editorial Policies
      • Editorial Board
      • Aims and Scope
      • Abstracting and Indexing
      • Bibliographic Information
      • Archive
  • Articles
  • Information
    • For Authors
    • For Reviewers
    • For Librarians
    • For Advertisers
    • Conferences
  • Language Editing
Login Register Submit
  • This site uses cookies
  • You can change your cookie settings at any time by following the instructions in our Cookie Policy. To find out more, you may read our Privacy Policy.

    I agree
Search articles by DOI, keyword, author or affiliation
Search
Advanced Search
presentation
Oncology Reports
Join Editorial Board Propose a Special Issue
Print ISSN: 1021-335X Online ISSN: 1791-2431
Journal Cover
August-2018 Volume 40 Issue 2

Full Size Image

Sign up for eToc alerts
Recommend to Library

Journals

International Journal of Molecular Medicine

International Journal of Molecular Medicine

International Journal of Molecular Medicine is an international journal devoted to molecular mechanisms of human disease.

International Journal of Oncology

International Journal of Oncology

International Journal of Oncology is an international journal devoted to oncology research and cancer treatment.

Molecular Medicine Reports

Molecular Medicine Reports

Covers molecular medicine topics such as pharmacology, pathology, genetics, neuroscience, infectious diseases, molecular cardiology, and molecular surgery.

Oncology Reports

Oncology Reports

Oncology Reports is an international journal devoted to fundamental and applied research in Oncology.

Experimental and Therapeutic Medicine

Experimental and Therapeutic Medicine

Experimental and Therapeutic Medicine is an international journal devoted to laboratory and clinical medicine.

Oncology Letters

Oncology Letters

Oncology Letters is an international journal devoted to Experimental and Clinical Oncology.

Biomedical Reports

Biomedical Reports

Explores a wide range of biological and medical fields, including pharmacology, genetics, microbiology, neuroscience, and molecular cardiology.

Molecular and Clinical Oncology

Molecular and Clinical Oncology

International journal addressing all aspects of oncology research, from tumorigenesis and oncogenes to chemotherapy and metastasis.

World Academy of Sciences Journal

World Academy of Sciences Journal

Multidisciplinary open-access journal spanning biochemistry, genetics, neuroscience, environmental health, and synthetic biology.

International Journal of Functional Nutrition

International Journal of Functional Nutrition

Open-access journal combining biochemistry, pharmacology, immunology, and genetics to advance health through functional nutrition.

International Journal of Epigenetics

International Journal of Epigenetics

Publishes open-access research on using epigenetics to advance understanding and treatment of human disease.

Medicine International

Medicine International

An International Open Access Journal Devoted to General Medicine.

Journal Cover
August-2018 Volume 40 Issue 2

Full Size Image

Sign up for eToc alerts
Recommend to Library

  • Article
  • Citations
    • Cite This Article
    • Download Citation
    • Create Citation Alert
    • Remove Citation Alert
    • Cited By
  • Similar Articles
    • Related Articles (in Spandidos Publications)
    • Similar Articles (Google Scholar)
    • Similar Articles (PubMed)
  • Download PDF
  • Download XML
  • View XML
Article

Upregulated miR‑20a‑5p expression promotes proliferation and invasion of head and neck squamous cell carcinoma cells by targeting of TNFRSF21

  • Authors:
    • Hong Wu
    • Pai Pang
    • Min‑Da Liu
    • Song Wang
    • Shan Jin
    • Fa‑Yu Liu
    • Chang‑Fu Sun
  • View Affiliations / Copyright

    Affiliations: Department of Oromaxillofacial‑Head and Neck Surgery, Oral Maxillofacial Surgery, School of Stomatology, China Medical University, Shenyang, Liaoning 110002, P.R. China
  • Pages: 1138-1146
    |
    Published online on: June 7, 2018
       https://doi.org/10.3892/or.2018.6477
  • Expand metrics +
Metrics: Total Views: 0 (Spandidos Publications: | PMC Statistics: )
Metrics: Total PDF Downloads: 0 (Spandidos Publications: | PMC Statistics: )
Cited By (CrossRef): 0 citations Loading Articles...

This article is mentioned in:



Abstract

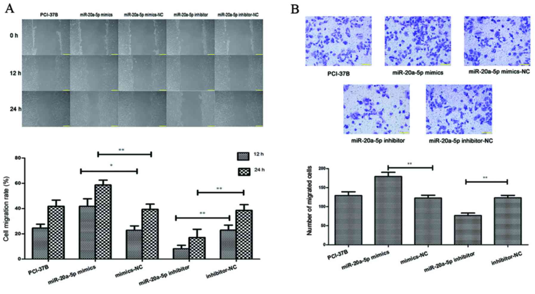
MicroRNAs (miRNAs) play important roles in regulation of proliferation, migration, and invasion of head and neck squamous cell carcinoma (HNSCC). The present study assessed expression, functions and mechanisms of miR‑20a‑5p in the regulation of HNSCC cell proliferation, migration and invasion. miR‑20a‑5p expression in HNSCC cell lines and tissues was detected using qRT‑PCR, while miR‑20a‑5p mimics and inhibitor were transfected into HNSCC cells for assessment of the effects using different assays (CCK‑8, wound healing and Transwell assays) and expression of miR‑20a‑5p‑targeting genes (using western blot and luciferase reporter assays). The data revealed that miR‑20a‑5p was upregulated in both HNSCC tissues and metastatic HNSCC cells. Upregulated miR‑20a‑5p expression in HNSCC cells promoted tumor cell proliferation, migration and invasion capacities, but resulted in downregulation of TNFRSF21 expression and in turn upregulation of C‑C motif chemokine receptor 7 (CCR7) in HNSCC cells. Concordantly, knockdown of miR‑20a‑5p in HNSCC had the opposite results. In conclusion, miR‑20a‑5p functioned as an oncogene in HNSCC by downregulating TNFRSF21 and subsequently, upregulating CCR7 expression.
View Figures

Figure 1

Figure 2

Figure 3

Figure 4

Figure 5

View References

1 

Leemans CR, Braakhuis BJ and Brakenhoff RH: The molecular biology of head and neck cancer. Nat Rev Cancer. 11:9–22. 2011. View Article : Google Scholar : PubMed/NCBI

2 

Grégoire V, Lefebvre JL, Licitra L and Felip E; EHNS-ESMO-ESTRO Guidelines Working Group: Squamous cell carcinoma of the head and neck: EHNS-ESMO-ESTRO Clinical Practice Guidelines for diagnosis, treatment and follow-up. Ann Oncol. 21 (Suppl 5):v184–v186. 2010. View Article : Google Scholar : PubMed/NCBI

3 

Bernstein E, Caudy AA, Hammond SM and Hannon GJ: Role for a bidentate ribonuclease in the initiation step of RNA interference. Nature. 409:363–366. 2001. View Article : Google Scholar : PubMed/NCBI

4 

Zeng Y and Cullen BR: Sequence requirements for micro RNA processing and function in human cells. RNA. 9:112–123. 2003. View Article : Google Scholar : PubMed/NCBI

5 

Arantes LM, Laus AC, Melendez ME, de Carvalho AC, Sorroche BP, De Marchi PR, Evangelista AF, Scapulatempo-Neto C, de Souza Viana L and Carvalho AL: MiR-21 as prognostic biomarker in head and neck squamous cell carcinoma patients undergoing an organ preservation protocol. Oncotarget. 8:9911–9921. 2017. View Article : Google Scholar : PubMed/NCBI

6 

Sousa LO, Sobral LM, Matsumoto CS, Saggioro FP, López RV, Panepucci RA, Curti C, Silva WA Jr, Greene LJ and Leopoldino AM: Lymph node or perineural invasion is associated with low miR-15a, miR-34c and miR-199b levels in head and neck squamous cell carcinoma. BBA Clin. 6:159–164. 2016. View Article : Google Scholar : PubMed/NCBI

7 

Hudcova K, Raudenska M, Gumulec J, Binkova H, Horakova Z, Kostrica R, Babula P, Adam V and Masarik M: Expression profiles of miR-29c, miR-200b and miR-375 in tumour and tumour-adjacent tissues of head and neck cancers. Tumour Biol. 37:12627–12633. 2016. View Article : Google Scholar : PubMed/NCBI

8 

Koshizuka K, Hanazawa T, Fukumoto I, Kikkawa N, Okamoto Y and Seki N: The microRNA signatures: Aberrantly expressed microRNAs in head and neck squamous cell carcinoma. J Hum Genet. 62:3–13. 2017. View Article : Google Scholar : PubMed/NCBI

9 

de Carvalho AC, Scapulatempo-Neto C, Maia DC, Evangelista AF, Morini MA, Carvalho AL and Vettore AL: Accuracy of microRNAs as markers for the detection of neck lymph node metastases in patients with head and neck squamous cell carcinoma. BMC Med. 13:1082015. View Article : Google Scholar : PubMed/NCBI

10 

Hou B, Ishinaga H, Midorikawa K, Shah SA, Nakamura S, Hiraku Y, Oikawa S, Murata M and Takeuchi K: Circulating microRNAs as novel prognosis biomarkers for head and neck squamous cell carcinoma. Cancer Biol Ther. 16:1042–1046. 2015. View Article : Google Scholar : PubMed/NCBI

11 

Hui AB, Lenarduzzi M, Krushel T, Waldron L, Pintilie M, Shi W, Perez-Ordonez B, Jurisica I, O'Sullivan B, Waldron J, et al: Comprehensive MicroRNA profiling for head and neck squamous cell carcinomas. Clin Cancer Res. 16:1129–1139. 2010. View Article : Google Scholar : PubMed/NCBI

12 

Ramdas L, Giri U, Ashorn CL, Coombes KR, El-Naggar A, Ang KK and Story MD: miRNA expression profiles in head and neck squamous cell carcinoma and adjacent normal tissue. Head Neck. 31:642–654. 2009. View Article : Google Scholar : PubMed/NCBI

13 

Rahimy E, Kuo SZ and Ongkeko WM: Evaluation of non-coding RNAs as potential targets in head and neck squamous cell carcinoma cancer stem cells. Curr Drug Targets. 15:1247–1260. 2014. View Article : Google Scholar : PubMed/NCBI

14 

Huang D, Bian G, Pan Y, Han X, Sun Y, Wang Y, Shen G, Cheng M, Fang X and Hu S: MiR-20a-5p promotes radio-resistance by targeting Rab27B in nasopharyngeal cancer cells. Cancer Cell Int. 17:322017. View Article : Google Scholar : PubMed/NCBI

15 

Chen Y, Wang X, Cheng J, Wang Z, Jiang T, Hou N, Liu N, Song T and Huang C: MicroRNA-20a-5p targets RUNX3 to regulate proliferation and migration of human hepatocellular cancer cells. Oncol Rep. 36:3379–3386. 2016. View Article : Google Scholar : PubMed/NCBI

16 

Cheng D, Zhao S, Tang H, Zhang D, Sun H, Yu F, Jiang W, Yue B, Wang J, Zhang M, et al: MicroRNA-20a-5p promotes colorectal cancer invasion and metastasis by downregulating Smad4. Oncotarget. 7:45199–45213. 2016. View Article : Google Scholar : PubMed/NCBI

17 

Yang L, Liu F, Xu Z, Guo N, Zheng X and Sun C: Chemokine receptor 7 via proline-rich tyrosine kinase-2 upregulates the chemotaxis and migration ability of squamous cell carcinoma of the head and neck. Oncol Rep. 28:1659–1664. 2012. View Article : Google Scholar : PubMed/NCBI

18 

Wang J, Zhang X, Thomas SM, Grandis JR, Wells A, Chen ZG and Ferris RL: Chemokine receptor 7 activates phosphoinositide-3 kinase-mediated invasive and prosurvival pathways in head and neck cancer cells independent of EGFR. Oncogene. 24:5897–5904. 2005. View Article : Google Scholar : PubMed/NCBI

19 

Li P, Liu F, Sun L, Zhao Z, Ding X, Shang D, Xu Z and Sun C: Chemokine receptor 7 promotes cell migration and adhesion in metastatic squamous cell carcinoma of the head and neck by activating integrin alphavbeta3. Int J Mol Med. 27:679–687. 2011.PubMed/NCBI

20 

Zhao ZJ, Liu FY, Li P, Ding X, Zong ZH and Sun CF: CCL19-induced chemokine receptor 7 activates the phosphoinositide-3 kinase-mediated invasive pathway through Cdc42 in metastatic squamous cell carcinoma of the head and neck. Oncol Rep. 25:729–737. 2011.PubMed/NCBI

21 

Liu FY, Zhao ZJ, Li P, Ding X, Guo N, Yang LL, Zong ZH and Sun CF: NF-κB participates in chemokine receptor 7-mediated cell survival in metastatic squamous cell carcinoma of the head and neck. Oncol Rep. 25:383–391. 2011.PubMed/NCBI

22 

Fan X, Liu Y, Jiang J, Ma Z, Wu H, Liu T, Liu M, Li X and Tang H: miR-20a promotes proliferation and invasion by targeting APP in human ovarian cancer cells. Acta Biochim Biophys Sin. 42:318–324. 2010. View Article : Google Scholar : PubMed/NCBI

23 

Kang HW, Wang F, Wei Q, Zhao YF, Liu M, Li X and Tang H: miR-20a promotes migration and invasion by regulating TNKS2 in human cervical cancer cells. FEBS Lett. 586:897–904. 2012. View Article : Google Scholar : PubMed/NCBI

24 

Li X, Zhang Z, Yu M, Li L, Du G, Xiao W and Yang H: Involvement of miR-20a in promoting gastric cancer progression by targeting early growth response 2 (EGR2). Int J Mol Sci. 14:16226–16239. 2013. View Article : Google Scholar : PubMed/NCBI

25 

Zhou J, Liu R, Luo C, Zhou X, Xia K, Chen X, Zhou M, Zou Q, Cao P and Cao K: MiR-20a inhibits cutaneous squamous cell carcinoma metastasis and proliferation by directly targeting LIMK1. Cancer Biol Ther. 15:1340–1349. 2014. View Article : Google Scholar : PubMed/NCBI

26 

Xiong Y, Zhang L and Kebebew E: MiR-20a is upregulated in anaplastic thyroid cancer and targets LIMK1. PLoS One. 9:e961032014. View Article : Google Scholar : PubMed/NCBI

27 

Chang CC, Yang YJ, Li YJ, Chen ST, Lin BR, Wu TS, Lin SK, Kuo MY and Tan CT: MicroRNA-17/20a functions to inhibit cell migration and can be used a prognostic marker in oral squamous cell carcinoma. Oral Oncol. 49:923–931. 2013. View Article : Google Scholar : PubMed/NCBI

28 

Hu J, Ge W and Xu J: HPV 16 E7 inhibits OSCC cell proliferation, invasion, and metastasis by upregulating the expression of miR-20a. Tumour Biol. 37:9433–9440. 2016. View Article : Google Scholar : PubMed/NCBI

29 

Yu Z, Willmarth NE, Zhou J, Katiyar S, Wang M, Liu Y, McCue PA, Quong AA, Lisanti MP and Pestell RG: microRNA 17/20 inhibits cellular invasion and tumor metastasis in breast cancer by heterotypic signaling. Proc Natl Acad Sci USA. 107:8231–8236. 2010. View Article : Google Scholar : PubMed/NCBI

30 

Singh B, Ronghe AM, Chatterjee A, Bhat NK and Bhat HK: MicroRNA-93 regulates NRF2 expression and is associated with breast carcinogenesis. Carcinogenesis. 34:1165–1172. 2013. View Article : Google Scholar : PubMed/NCBI

31 

Liu S, Patel SH, Ginestier C, Ibarra I, Martin-Trevino R, Bai S, McDermott SP, Shang L, Ke J, Ou SJ, et al: MicroRNA93 regulates proliferation and differentiation of normal and malignant breast stem cells. PLoS Genet. 8:e10027512012. View Article : Google Scholar : PubMed/NCBI

32 

Pan G, Bauer JH, Haridas V, Wang S, Liu D, Yu G, Vincenz C, Aggarwal BB, Ni J and Dixit VM: Identification and functional characterization of DR6, a novel death domain-containing TNF receptor. FEBS Lett. 431:351–356. 1998. View Article : Google Scholar : PubMed/NCBI

33 

Sedý J, Bekiaris V and Ware CF: Tumor necrosis factor superfamily in innate immunity and inflammation. Cold Spring Harb Perspect Biol. 7:a0162792014. View Article : Google Scholar : PubMed/NCBI

34 

Pfeffer K: Biological functions of tumor necrosis factor cytokines and their receptors. Cytokine Growth Factor Rev. 14:185–191. 2003. View Article : Google Scholar : PubMed/NCBI

35 

Thorburn A: Death receptor-induced cell killing. Cell Signal. 16:139–144. 2004. View Article : Google Scholar : PubMed/NCBI

36 

Tisch M, Kyrberg H, Weidauer H, Mytilineos J, Conradt C, Opelz G and Maier H: Human leukocyte antigens and prognosis in patients with head and neck cancer: Results of a prospective follow-up study. Laryngoscope. 112:651–657. 2002. View Article : Google Scholar : PubMed/NCBI

37 

Sharma N, Benechet AP, Lefrancois L and Khanna KM: CD8 T cells enter the Splenic T cell zones independently of CCR7, but the subsequent expansion and trafficking patterns of effector T cells after infection are dysregulated in the absence of CCR7 migratory cues. J Immunol. 195:5227–5236. 2015. View Article : Google Scholar : PubMed/NCBI

38 

Takanami I: Overexpression of CCR7 mRNA in nonsmall cell lung cancer: Correlation with lymph node metastasis. Int J Cancer. 105:186–189. 2003. View Article : Google Scholar : PubMed/NCBI

39 

Mashino K, Sadanaga N, Yamaguchi H, Tanaka F, Ohta M, Shibuta K, Inoue H and Mori M: Expression of chemokine receptor CCR7 is associated with lymph node metastasis of gastric carcinoma. Cancer Res. 62:2937–2941. 2002.PubMed/NCBI

40 

Ding Y, Shimada Y, Maeda M, Kawabe A, Kaganoi J, Komoto I, Hashimoto Y, Miyake M, Hashida H and Imamura M: Association of CC chemokine receptor 7 with lymph node metastasis of esophageal squamous cell carcinoma. Clin Cancer Res. 9:3406–3412. 2003.PubMed/NCBI

41 

Kasof GM, Lu JJ, Liu D, Speer B, Mongan KN, Gomes BC and Lorenzi MV: Tumor necrosis factor-alpha induces the expression of DR6, a member of the TNF receptor family, through activation of NF-kappaB. Oncogene. 20:7965–7975. 2001. View Article : Google Scholar : PubMed/NCBI

Related Articles

  • Abstract
  • View
  • Download
  • Twitter
Copy and paste a formatted citation
Spandidos Publications style
Wu H, Pang P, Liu MD, Wang S, Jin S, Liu FY and Sun CF: Upregulated miR‑20a‑5p expression promotes proliferation and invasion of head and neck squamous cell carcinoma cells by targeting of TNFRSF21. Oncol Rep 40: 1138-1146, 2018.
APA
Wu, H., Pang, P., Liu, M., Wang, S., Jin, S., Liu, F., & Sun, C. (2018). Upregulated miR‑20a‑5p expression promotes proliferation and invasion of head and neck squamous cell carcinoma cells by targeting of TNFRSF21. Oncology Reports, 40, 1138-1146. https://doi.org/10.3892/or.2018.6477
MLA
Wu, H., Pang, P., Liu, M., Wang, S., Jin, S., Liu, F., Sun, C."Upregulated miR‑20a‑5p expression promotes proliferation and invasion of head and neck squamous cell carcinoma cells by targeting of TNFRSF21". Oncology Reports 40.2 (2018): 1138-1146.
Chicago
Wu, H., Pang, P., Liu, M., Wang, S., Jin, S., Liu, F., Sun, C."Upregulated miR‑20a‑5p expression promotes proliferation and invasion of head and neck squamous cell carcinoma cells by targeting of TNFRSF21". Oncology Reports 40, no. 2 (2018): 1138-1146. https://doi.org/10.3892/or.2018.6477
Copy and paste a formatted citation
x
Spandidos Publications style
Wu H, Pang P, Liu MD, Wang S, Jin S, Liu FY and Sun CF: Upregulated miR‑20a‑5p expression promotes proliferation and invasion of head and neck squamous cell carcinoma cells by targeting of TNFRSF21. Oncol Rep 40: 1138-1146, 2018.
APA
Wu, H., Pang, P., Liu, M., Wang, S., Jin, S., Liu, F., & Sun, C. (2018). Upregulated miR‑20a‑5p expression promotes proliferation and invasion of head and neck squamous cell carcinoma cells by targeting of TNFRSF21. Oncology Reports, 40, 1138-1146. https://doi.org/10.3892/or.2018.6477
MLA
Wu, H., Pang, P., Liu, M., Wang, S., Jin, S., Liu, F., Sun, C."Upregulated miR‑20a‑5p expression promotes proliferation and invasion of head and neck squamous cell carcinoma cells by targeting of TNFRSF21". Oncology Reports 40.2 (2018): 1138-1146.
Chicago
Wu, H., Pang, P., Liu, M., Wang, S., Jin, S., Liu, F., Sun, C."Upregulated miR‑20a‑5p expression promotes proliferation and invasion of head and neck squamous cell carcinoma cells by targeting of TNFRSF21". Oncology Reports 40, no. 2 (2018): 1138-1146. https://doi.org/10.3892/or.2018.6477
Follow us
  • Twitter
  • LinkedIn
  • Facebook
About
  • Spandidos Publications
  • Careers
  • Cookie Policy
  • Privacy Policy
How can we help?
  • Help
  • Live Chat
  • Contact
  • Email to our Support Team