Spandidos Publications Logo
  • About
    • About Spandidos
    • Aims and Scopes
    • Abstracting and Indexing
    • Editorial Policies
    • Reprints and Permissions
    • Job Opportunities
    • Terms and Conditions
    • Contact
  • Journals
    • All Journals
    • Oncology Letters
      • Oncology Letters
      • Information for Authors
      • Editorial Policies
      • Editorial Board
      • Aims and Scope
      • Abstracting and Indexing
      • Bibliographic Information
      • Archive
    • International Journal of Oncology
      • International Journal of Oncology
      • Information for Authors
      • Editorial Policies
      • Editorial Board
      • Aims and Scope
      • Abstracting and Indexing
      • Bibliographic Information
      • Archive
    • Molecular and Clinical Oncology
      • Molecular and Clinical Oncology
      • Information for Authors
      • Editorial Policies
      • Editorial Board
      • Aims and Scope
      • Abstracting and Indexing
      • Bibliographic Information
      • Archive
    • Experimental and Therapeutic Medicine
      • Experimental and Therapeutic Medicine
      • Information for Authors
      • Editorial Policies
      • Editorial Board
      • Aims and Scope
      • Abstracting and Indexing
      • Bibliographic Information
      • Archive
    • International Journal of Molecular Medicine
      • International Journal of Molecular Medicine
      • Information for Authors
      • Editorial Policies
      • Editorial Board
      • Aims and Scope
      • Abstracting and Indexing
      • Bibliographic Information
      • Archive
    • Biomedical Reports
      • Biomedical Reports
      • Information for Authors
      • Editorial Policies
      • Editorial Board
      • Aims and Scope
      • Abstracting and Indexing
      • Bibliographic Information
      • Archive
    • Oncology Reports
      • Oncology Reports
      • Information for Authors
      • Editorial Policies
      • Editorial Board
      • Aims and Scope
      • Abstracting and Indexing
      • Bibliographic Information
      • Archive
    • Molecular Medicine Reports
      • Molecular Medicine Reports
      • Information for Authors
      • Editorial Policies
      • Editorial Board
      • Aims and Scope
      • Abstracting and Indexing
      • Bibliographic Information
      • Archive
    • World Academy of Sciences Journal
      • World Academy of Sciences Journal
      • Information for Authors
      • Editorial Policies
      • Editorial Board
      • Aims and Scope
      • Abstracting and Indexing
      • Bibliographic Information
      • Archive
    • International Journal of Functional Nutrition
      • International Journal of Functional Nutrition
      • Information for Authors
      • Editorial Policies
      • Editorial Board
      • Aims and Scope
      • Abstracting and Indexing
      • Bibliographic Information
      • Archive
    • International Journal of Epigenetics
      • International Journal of Epigenetics
      • Information for Authors
      • Editorial Policies
      • Editorial Board
      • Aims and Scope
      • Abstracting and Indexing
      • Bibliographic Information
      • Archive
    • Medicine International
      • Medicine International
      • Information for Authors
      • Editorial Policies
      • Editorial Board
      • Aims and Scope
      • Abstracting and Indexing
      • Bibliographic Information
      • Archive
  • Articles
  • Information
    • Information for Authors
    • Information for Reviewers
    • Information for Librarians
    • Information for Advertisers
    • Conferences
  • Language Editing
Spandidos Publications Logo
  • About
    • About Spandidos
    • Aims and Scopes
    • Abstracting and Indexing
    • Editorial Policies
    • Reprints and Permissions
    • Job Opportunities
    • Terms and Conditions
    • Contact
  • Journals
    • All Journals
    • Biomedical Reports
      • Information for Authors
      • Editorial Policies
      • Editorial Board
      • Aims and Scope
      • Abstracting and Indexing
      • Bibliographic Information
      • Archive
    • Experimental and Therapeutic Medicine
      • Information for Authors
      • Editorial Policies
      • Editorial Board
      • Aims and Scope
      • Abstracting and Indexing
      • Bibliographic Information
      • Archive
    • International Journal of Epigenetics
      • Information for Authors
      • Editorial Policies
      • Editorial Board
      • Aims and Scope
      • Abstracting and Indexing
      • Bibliographic Information
      • Archive
    • International Journal of Functional Nutrition
      • Information for Authors
      • Editorial Policies
      • Editorial Board
      • Aims and Scope
      • Abstracting and Indexing
      • Bibliographic Information
      • Archive
    • International Journal of Molecular Medicine
      • Information for Authors
      • Editorial Policies
      • Editorial Board
      • Aims and Scope
      • Abstracting and Indexing
      • Bibliographic Information
      • Archive
    • International Journal of Oncology
      • Information for Authors
      • Editorial Policies
      • Editorial Board
      • Aims and Scope
      • Abstracting and Indexing
      • Bibliographic Information
      • Archive
    • Medicine International
      • Information for Authors
      • Editorial Policies
      • Editorial Board
      • Aims and Scope
      • Abstracting and Indexing
      • Bibliographic Information
      • Archive
    • Molecular and Clinical Oncology
      • Information for Authors
      • Editorial Policies
      • Editorial Board
      • Aims and Scope
      • Abstracting and Indexing
      • Bibliographic Information
      • Archive
    • Molecular Medicine Reports
      • Information for Authors
      • Editorial Policies
      • Editorial Board
      • Aims and Scope
      • Abstracting and Indexing
      • Bibliographic Information
      • Archive
    • Oncology Letters
      • Information for Authors
      • Editorial Policies
      • Editorial Board
      • Aims and Scope
      • Abstracting and Indexing
      • Bibliographic Information
      • Archive
    • Oncology Reports
      • Information for Authors
      • Editorial Policies
      • Editorial Board
      • Aims and Scope
      • Abstracting and Indexing
      • Bibliographic Information
      • Archive
    • World Academy of Sciences Journal
      • Information for Authors
      • Editorial Policies
      • Editorial Board
      • Aims and Scope
      • Abstracting and Indexing
      • Bibliographic Information
      • Archive
  • Articles
  • Information
    • For Authors
    • For Reviewers
    • For Librarians
    • For Advertisers
    • Conferences
  • Language Editing
Login Register Submit
  • This site uses cookies
  • You can change your cookie settings at any time by following the instructions in our Cookie Policy. To find out more, you may read our Privacy Policy.

    I agree
Search articles by DOI, keyword, author or affiliation
Search
Advanced Search
presentation
Oncology Reports
Join Editorial Board Propose a Special Issue
Print ISSN: 1021-335X Online ISSN: 1791-2431
Journal Cover
August-2018 Volume 40 Issue 2

Full Size Image

Sign up for eToc alerts
Recommend to Library

Journals

International Journal of Molecular Medicine

International Journal of Molecular Medicine

International Journal of Molecular Medicine is an international journal devoted to molecular mechanisms of human disease.

International Journal of Oncology

International Journal of Oncology

International Journal of Oncology is an international journal devoted to oncology research and cancer treatment.

Molecular Medicine Reports

Molecular Medicine Reports

Covers molecular medicine topics such as pharmacology, pathology, genetics, neuroscience, infectious diseases, molecular cardiology, and molecular surgery.

Oncology Reports

Oncology Reports

Oncology Reports is an international journal devoted to fundamental and applied research in Oncology.

Experimental and Therapeutic Medicine

Experimental and Therapeutic Medicine

Experimental and Therapeutic Medicine is an international journal devoted to laboratory and clinical medicine.

Oncology Letters

Oncology Letters

Oncology Letters is an international journal devoted to Experimental and Clinical Oncology.

Biomedical Reports

Biomedical Reports

Explores a wide range of biological and medical fields, including pharmacology, genetics, microbiology, neuroscience, and molecular cardiology.

Molecular and Clinical Oncology

Molecular and Clinical Oncology

International journal addressing all aspects of oncology research, from tumorigenesis and oncogenes to chemotherapy and metastasis.

World Academy of Sciences Journal

World Academy of Sciences Journal

Multidisciplinary open-access journal spanning biochemistry, genetics, neuroscience, environmental health, and synthetic biology.

International Journal of Functional Nutrition

International Journal of Functional Nutrition

Open-access journal combining biochemistry, pharmacology, immunology, and genetics to advance health through functional nutrition.

International Journal of Epigenetics

International Journal of Epigenetics

Publishes open-access research on using epigenetics to advance understanding and treatment of human disease.

Medicine International

Medicine International

An International Open Access Journal Devoted to General Medicine.

Journal Cover
August-2018 Volume 40 Issue 2

Full Size Image

Sign up for eToc alerts
Recommend to Library

  • Article
  • Citations
    • Cite This Article
    • Download Citation
    • Create Citation Alert
    • Remove Citation Alert
    • Cited By
  • Similar Articles
    • Related Articles (in Spandidos Publications)
    • Similar Articles (Google Scholar)
    • Similar Articles (PubMed)
  • Download PDF
  • Download XML
  • View XML
Article

MicroRNA‑320a suppresses tumor cell growth and invasion of human breast cancer by targeting insulin‑like growth factor 1 receptor

  • Authors:
    • Jinghong Guan
    • Yidong Zhou
    • Feng Mao
    • Yan Lin
    • Songjie Shen
    • Yanna Zhang
    • Qiang Sun
  • View Affiliations / Copyright

    Affiliations: Department of Breast Surgery, Peking Union Medical College Hospital (PUMCH), Dongcheng, Beijing 100730, P.R. China, Department of Breast Surgery, Peking Union Medical College Hospital (PUMCH), Dongcheng, Beijing 100730, P.R. China
  • Pages: 849-858
    |
    Published online on: June 20, 2018
       https://doi.org/10.3892/or.2018.6517
  • Expand metrics +
Metrics: Total Views: 0 (Spandidos Publications: | PMC Statistics: )
Metrics: Total PDF Downloads: 0 (Spandidos Publications: | PMC Statistics: )
Cited By (CrossRef): 0 citations Loading Articles...

This article is mentioned in:



Abstract

The present study was performed to investigate the biological functions of microRNA‑320a in human breast cancer and the underlying mechanisms. MicroRNA‑320a expression was downregulated in human breast cancer, compared with the normal control. Overexpression of microRNA‑320a induced apoptosis, and inhibited cell viability and invasion in MDA‑MB‑231cells while downregulation of microRNA‑320a reduced apoptosis, and increased cell viability and invasion in MDA‑MB‑231 cells. Then, overexpression of microRNA‑320a suppressed insulin‑like growth factor 1 receptor (IGF‑1R), p‑AKt and cyclin D1 protein expression in MDA‑MB‑231cells. In addition, the downregulation of microRNA‑320a induced IGF‑1R, p‑Akt and cyclin D1 protein expression in MDA‑MB‑231cells. Furthermore, the IGF‑1R inhibitor increased the effects of microRNA‑320a on the apoptosis of MDA‑MB‑231 cells. The p‑Akt inhibitor (MK 2206 dihydrochloride, 2.5 nM) increased the effects of microRNA‑320a on the apoptosis of MDA‑MB‑231 cells. These results revealed that microRNA‑320a suppresses tumor cell growth and invasion of human breast cancer by targeting IGF‑1R.

Introduction

Breast cancer is a malignancy occurring in breast ductal epithelium. It is one of the most common tumors in females, accounting for 7–10% in whole body malignancies (1). Approximately 1.5 million new breast cancer cases are diagnosed annually worldwide, along with ~0.57 million cases who succumb to this disease (1). Developed western countries, such as North America and Europe, are high-incidence areas (2). The morbidity in these areas is ~4 times that of Asia, Africa and Latin America (2). China is a low-incidence area of breast cancer. However, the morbidity in the past 20 years has been increasing, particularly in developed areas such as Beijing, Shanghai and Guangzhou. Breast cancer has become a major hazard threatening female health. It has surpassed cervical cancer and ranks first among female malignancies (3).

miRNAs were first discovered in Caenorhabditis elegans (4). miRNAs are known to be extensively distributed in eukaryotes (4). It is one of the greatest gene families accounting for ~1% of the genome. Each miRNA can regulate the expression of hundreds of genes. In addition, multiple miRNAs can act on a target in the same manner to downregulate the expression of multiple proteins. miRNAs play a vital role in regulating gene expression, biological growth and development (5). Therefore, some miRNAs may play important roles in biological evolution processes, such as cell proliferation, differentiation and apoptosis (5).

IGFs is a large family. It includes two types of growth factors, namely, insulin-like growth factor-1 (IGF-1) and insulin-like growth factor-2 (IGF-2) (6). IGF-1 and IGF-2 share high homology to insulin (6). IGF-1 plays a key role in growth and development, and exerts two types of biological effects (7). The first one is insulin-like metabolism. It can promote tissue uptake of glucose as well as synthesis of glycogen, protein and fat. In addition, it inhibits hepatic glycogen decomposition (8). The second effect is functioning as the mediator of growth hormone. It can promote cells to enter stage stage S from stage G1 and accelerate cell division (8). As a result, it can enhance cell growth. IGF-1R can promote cell proliferation (8). Thus, it has attracted attention in research on the genesis and development of cancer. These results revealed that microRNA-320a suppresses tumor cell growth and invasion of human breast cancer by targeting IGF-1R.

Materials and methods

Patient samples

Samples from patients with breast cancer (n=12, 67±8 years age) and healthy volunteers (n=12) were collected as well as 10 ml peripheral blood. Serum was collected after centrifugation at 2,000 × g for 10 min at 4°C and saved at −80°C for RT-qPCR or gene expression microarrays. The present study was approved by the Ethics Committee of Peking Union Medical College Hospital and written informed consent of patients was obtained from all patients from Peking Union Medical College Hospital.

RNA extraction and reverse transcription-qPCR (RT-qPCR)

Total RNA was isolated from serum and cell samples using TRIzol reagent (Invitrogen; Thermo Fisher Scientifc Inc., Waltham, MA, USA). Total RNA (500 ng) was reverse-transcribed into cDNA using PrimeScript RT reagent kit (Takara Biotechnology Co., Ltd., Dalian, China). RT-qPCR was performed using SYBR Premix Ex Taq (Takara Biotechnology Co., Ltd.). The cycling conditions were as follows: 42°C for 5 min; 95°C for 30 sec; and 40 cycles at 95°C for 25 sec, 55°C for 15 sec and 72°C for 30 sec. Each sample was analyzed in triplicate. The expression of microRNA-320a was analyzed using the 2−ΔΔCq method.

Gene expression microarrays

Total RNA was isolated from serum samples using RNeasy Plus Micro Kit (Qiagen, Inc., Valencia, CA, USA). CDNA were amplified using the Ovation PicoSL WTA System V2 kit (NuGEN Technologies, San Carlos, CA, USA) and Cy3-labeled using the SureTag DNA labeling kit (Agilent Technologies, Inc., Santa Clara, CA, USA). SureScan Microarray Scanner (Agilent Technologies, Inc.) was used to scan. Data was extracted using Feature Extraction software v. 10.7.3.1 (Agilent Technologies, Inc.) and evaluated using the software (RDevelopment Core Team, 2012).

Cell culture and transfection

MDA-MB-231 cells were purchased from the Cell Bank of the Shanghai Institute for Biological Sciences, Chinese Academy of Sciences (Shanghai, China) and cultured in Dulbecco's modified Eagle's medium (DMEM) with 10% fetal bovine serum (FBS; both from Gibco; Thermo Fisher Scientific, Inc. Carlsbad, CA, USA). MicroRNA-320a, anti-microRNA-320a, si-IGF-1R and negative mimics were obtained from Guangzhou RiboBio Co., Ltd. (Guangzhou, China). MicroRNA-320a (500 ng), IGF-1R plasmid anti-microRNA-320a, si-IGF-1R and negative mimics were transfected using Lipofectamine® 2000 (Invitrogen; Thermo Fisher Scientifc, Inc.) according to the manufacturer's protocol. After transfection for 4 h, old DMEM was removed and new DMEM containing the p-Akt inhibitor (MK 2206 dihydrochloride, 2.5 nM) was added into the cells for 48 h.

Cell proliferation assay

Following transfection for 0, 24, 48 and 72 h, transfected cells (1×103) were added to 96-well plates and 20 µl MTT solution (5 mg/ml) was added to every well and incubated for a further 4 h at 37°C. Subsequently, the culture medium was removed and dimethyl sulfoxide (DMSO) was dissolved for 20 min at 37°C.

Transwell cell invasion assay

After transfection for 6 h, transfected cells (1×105) were added to the upper chamber of the Transwell plates (BD Biosciences, San Jose, CA, USA) and 500 µl culture medium supplemented with 10% FBS was added to the lower portion of the chamber. Non-invading cells were removed using cotton wool after transfection for 48 h. Then, the Transwell membrane was fixed with 95% ethanol on ice for 30 min, stained with 0.1% crystal violet (Beyotime Institute of Biotechnology, Haimen, China) and quantified under a light microscope.

Apoptosis assay

Following transfection for 48 h, the cells were washed with PBS and stained with Annexin V-fluorescein isothiocyanate and propidium iodide (BD Biosciences, San Jose, CA, USA) for 15 min in the dark. The apoptosis rate was assessed using a C6 flow cytometer (BD Biosciences).

Western blot analysis

Total protein was isolated from the transfected cells using RIPA buffer and determined using the Pierce™ BCA Protein Assay kit (Thermo Fisher Scientifc, Inc.). Protein (50 µg) was fractionated using 8–12% SDS-PAGE and transferred to polyvinylidene fluoride membranes (Bio-Rad Laboratories, Inc., Hercules, CA, USA). The membranes were blocked using 5% skimmed dry milk in Tris-buffered saline and Tween-20 (TBST) at room temperature for 1 h, followed by incubation with the following primary antibodies: IGF-1R (1:500; cat. no. sc-7952), p-AKt (1:500; cat. no. sc-7985-R), Bax (1:500; cat. no. sc-6236), cyclin D1 (1:500; cat. no. sc-717) and GAPDH (1:500; cat. no. sc-25778; all from Santa Cruz Biotechnology, Inc., Dallas, TX, USA) overnight at 4°C. The membranes were washed with TBST for 20 min and probed with horseradish peroxidase-conjugated secondary antibody (1:5,000; cat. no. sc-2004; Santa Cruz Biotechnology, Inc.) at room temperature for 1 h. The protein bands were visualized using a chemiluminescent detection system (Thermo Fisher Scientifc, Inc.).

Immunofluorescence

Cells were fixed with 4% w/v paraformaldehyde in phosphate-buffered saline (PBS) for 15 min at room temperature and incubated with 0.3% Triton X-100 for 15 min at room temperature. The cells were then blocked with 5% BSA in PBS for 1 h at room temperature and incubated with the primary antibody IGF-1R at 4°C overnight. After being washed with PBS, the sections were incubated in a mixture of fluorescent secondary antibody (Alexa 555-conjugated antimouse immunoglobulin G) (1:100; cat. no. sc-362272; Santa Cruz Biotechnology) for 1 h at room temperature. The cells were analyzed using an LSM 700 NLO confocal microscope (Carl Zeiss AG, Oberkochen, Germany).

Statistical analysis

Data are presented as the mean ± standard deviation. The differences among groups were analyzed by a one-way analysis of variance (ANOVA) followed by Bonferroni's correction for multiple comparisons. A P-value of <0.05 was considered to indicate a statistically significant difference.

Results

MicroRNA-320a expression is downregulated in human breast cancer

To validate the role of microRNA-320a in the serum of breast cancer patients and a healthy normal control group, we analyzed the expression in microRNA-320a by real-time PCR. As revealed in Fig. 1A and B, microRNA-320a expression was downregulated in human breast cancer patients, compared with the normal control. Then, we used microRNA-320a and anti-microRNA-320a mimics to increase and inhibit microRNA-320a expression in MDA-MB-231 cells, respectively (Fig. 1C and E). The results revealed that overexpression of microRNA-320a inhibited cell proliferation of MDA-MB-231 cells, and downregulation of microRNA-320a induced cell proliferation of MDA-MB-231 cells, compared with the negative control groups (Fig. 1D and F).

Figure 1.

MicroRNA-320a expression is downregulated in human breast cancer. MicroRNA-320a expression using (A) Gene chip or (B) qPCR in human breast cancer. MicroRNA-320a expression using (C) microRNA-320a overexpression or (E) anti-microRNA-320a mimics. Cell proliferation effect by (D) overexpression of microRNA-320a and (F) downregulation of microRNA-320a. Normal, healthy volunteer group; BC, human breast cancer group; control, negative control group; miR-320a, overexpression of the microRNA-320a group; anti-miR-320a, downregulation of the microRNA-320a group. ##P<0.01 compared with the healthy volunteer group.

Overexpression of microRNA-320a induces apoptosis and reduces invasion of MDA-MB-231 cells

Subsequently, it was demonstrated that overexpression of microRNA-320a induced the apoptosis rate and inhibited the Transwell cell invasion rate of MDA-MB-231 cells, compared with the negative control groups (Fig. 2A-D). In addition, overexpression of microRNA-320a induced caspase-3/-9 activity of MDA-MB-231 cells, compared with the negative control groups (Fig. 2E and F).

Figure 2.

Overexpression of microRNA-320a induces apoptosis and reduces invasion of MDA-MB-231 cells. (A and B) The apoptosis rate, (C and D) the Transwell cell invasion rate and (E and F) caspase-3 and −9 activities. Control, negative control group; miR-320a, overexpression of the microRNA-320a group. ##P<0.01 compared with the control group.

Downregulation of microRNA-320a reduces apoptosis of MDA-MB-231 cells

Next, it was demonstrated that downregulation of microRNA-320a inhibited the apoptosis rate and increased the Transwell cell invasion rate of MDA-MB-231 cells, compared with the negative control groups (Fig. 3A-D). Furthermore, downregulation of microRNA-320a suppressed caspase-3/-9 activity of MDA-MB-231 cells, compared with the negative control group (Fig. 3E and F). Thus, these results revealed that microRNA-320a participated in apoptosis in breast cancer cells.

Figure 3.

Downregulation of microRNA-320a reduces the apoptosis of MDA-MB-231 cells. (A and B) The apoptosis rate, (C and D) the Transwell cell invasion rate and (E and F) caspase-3 and −9 activities. Control, negative control group; anti-miR-320a, downregulation of the microRNA-320a group. ##P<0.01 compared with the control group.

Effects of microRNA-320a on MDA-MB-231 cell apoptosis through IGF-1R expression

We searched for microRNA-320a target genes using three computer-aided miRNA target prediction programs and IGF-1R was revealed to be a target (Fig. 4A). Immunofluorescence revealed that overexpression of microRNA-320a suppressed IGF-1R protein expression in MDA-MB-231 cells, compared with the negative control group (Fig. 4B). Next, we found that overexpression of microRNA-320a suppressed IGF-1R, p-Akt and cyclin D1 protein expression, and induced Bax protein expression in MDA-MB-231 cells, compared with the negative control groups (Fig. 5). The suppression of microRNA-320a induced IGF-1R, p-Akt and cyclin D1 protein expression, and suppressed Bax protein expression in MDA-MB-231 cells, compared with the negative control group (Fig. 6).

Figure 4.

The effects of microRNA-320a affect MDA-MB-231 cell apoptosis through IGF-1R expression. MicroRNA-320a target genes using three computer-aided miRNA target prediction programs for (A) IGF-1R, and (B) immunofluorescence for IGF-1R protein expression. Control, negative control group; miR-320a, overexpression of the microRNA-320a group.

Figure 5.

Overexpression of microRNA-320a affects MDA-MB-231 cell apoptosis through IGF-1R expression. (A) IGF-1R, p-Akt, cyclin D1 and Bax expression as determined by western blotting assays. (B-E) Statistical analysis of IGF-1R, p-Akt, cyclin D1 and Bax protein expression. Control, negative control group; miR-320a, overexpression of the microRNA-320a group. ##P<0.01 compared with the control group.

Figure 6.

Downregulation of microRNA-320a affects MDA-MB-231 cell apoptosis through IGF-1R expression. (A) IGF-1R, p-Akt, cyclin D1 and Bax expression as determined by western blotting assays. (B-E) Statistical analysis of IGF-1R, p-Akt, cyclin D1 and Bax protein expression. Control, negative control group; anti-miR-320a, downregulation of the microRNA-320a group. ##P<0.01 compared with the control group.

IGF-1R decreases the effects of microRNA-320a on the apoptosis of MDA-MB-231 cells

To explore the tumor-suppressive role of IGF-1R in the effects of microRNA-320a on the apoptosis of MDA-MB-231 cells, the IGF-1R plasmid and microRNA-320a were co-transfected with MDA-MB-231 cells. As revealed in Fig. 7A and C, IGF-1R induced the expression of IGF-1R protein expression, and decreased the effects of microRNA-320a on the suppression of p-Akt and cyclin D1 protein expression, and induction of Bax protein expression in MDA-MB-231 cells, compared with the negative control groups (Fig. 7A-E). In addition, the activation of IGF-1R decreased the effects of microRNA-320a on the inhibition of cell proliferation and Transwell cell invasion rate, and promotion of apoptosis of MDA-MB-231 cells (Fig. 8A-E). The microRNA-320a-induced Bax expression and caspase-3/-9 activities were decreased in MDA-MB-231 cells by IGF-1R, compared with the microRNA-320a group (Fig. 8F and G).

Figure 7.

IGF-1R decreases the effects of microRNA-320a on IGF-1R expression in MDA-MB-231 cells. (A) IGF-1R, p-Akt, cyclin D1 and Bax expression as determined by western blotting assays. (B-E) Statistical analysis of IGF-1R, p-Akt, cyclin D1 and Bax protein expression. Control, negative control group; miR-320a, overexpression of the microRNA-320a group; IGF-1R, overexpression of the microRNA-320a and IGF-1R group. ##P<0.01 compared with the control group, **P<0.01 compared with the overexpression of microRNA-320a group.

Figure 8.

IGF-1R decreases the effects of microRNA-320a on the apoptosis of MDA-MB-231 cells. (A) Cell proliferation, (B and C) the apoptosis rate, (D and E) the Transwell cell invasion rate and (F and G) caspase-3 and −9 activities. Control, negative control group; miR-320a, overexpression of the microRNA-320a group; IGF-1R, overexpression of the microRNA-320a and IGF-1R group. ##P<0.01 compared with the control group, **P<0.01 compared with the overexpression of microRNA-320a group.

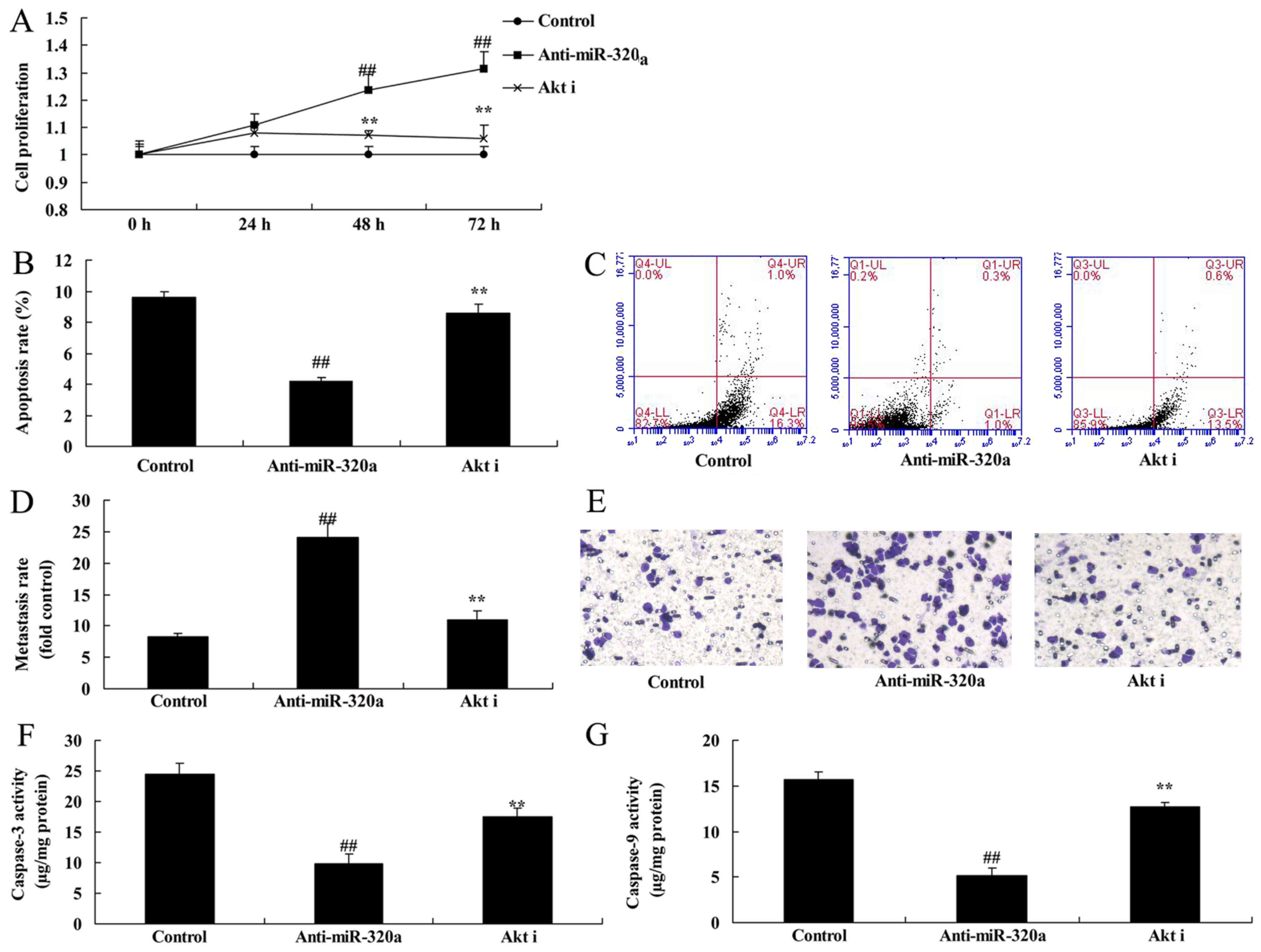
Akt inhibitor reduces the effects of anti-microRNA-320a on the apoptosis of MDA-MB-231 cells

Next, to clarify whether Akt participated in the effects of microRNA-320a on the apoptosis of MDA-MB-231cells, p-Akt inhibitor (MK 2206 dihydrochloride, 2.5 nM) was used in MDA-MB-231cells following downregulation of microRNA-320a. As revealed in Fig. 9A-D, the p-Akt inhibitor suppressed p-Akt and cyclin D1 protein expression, and induced Bax protein expression in the MDA-MB-231 cells following downregulation of microRNA-320a, compared with the anti-microRNA-320a group. The p-Akt inhibitor following downregulation of microRNA-320a decreased cell proliferation and the Transwell cell invasion rate, and increased the apoptosis rate, Bax expression and caspase-3/-9 activities in the MDA-MB-231 cells compared with the anti-microRNA-320a group (Fig. 10).

Figure 9.

Akt inhibitor reduces the effects of anti-microRNA-320a on the apoptosis of MDA-MB-231 cells. (A) p-Akt, cyclin D1 and Bax expression as determined by western blot assays. (B-D) Statistical analysis of p-Akt, cyclin D1 and Bax protein expression. Control, negative control group; anti-miR-320a, downregulation of the microRNA-320a group; Akt i, downregulation of microRNA-320a and the Akt inhibitor group. ##P<0.01 compared with the control group, **P<0.01 compared with downregulation of the microRNA-320a group.

Figure 10.

Akt inhibitor reduces the effects of anti-microRNA-320a on the apoptosis of MDA-MB-231 cells. (A) Cell proliferation, (B and C) the apoptosis rate, (D and E) the Transwell cell invasion rate, and (F and G) caspase-3 and −9 activities. Control, negative control group; anti-miR-320a, downregulation of the microRNA-320a group; Akt i, downregulation of microRNA-320a and the Akt inhibitor group. ##P<0.01 compared with the control group, **P<0.01 compared with downregulation of the microRNA-320a group.

Discussion

Breast cancer is mainly treated with traditional surgical treatment, supplemented by local or systemic radiotherapy, chemotherapy and endocrine therapy postoperatively (9). Molecular biological and molecular immunological research has been rapidly developed in recent years (10). In addition, research on tumor gene theories has also advanced rapidly (9). These have provided opportunities for the early diagnosis and treatment of breast cancer. Breast cancer research on gene therapy includes inhibiting oncogene function, recovering tumor suppressor gene function, gene immunotherapy, and suicide gene therapy (3). In addition, it also includes multidrug resistance gene therapy, antitumor angiogenesis gene therapy, apoptotic gene therapy and application of an oncolytic virus (3). We found that microRNA-320a expression was downregulated in human breast cancer.

It is currently known that miRNAs are extensively distributed in eukaryotes. It is one of the greatest gene families, accounting for ~1% of the genome. miRNAs play a vital role in regulating gene expression, biological growth and development (11,12). In the present study, it was found that overexpression of microRNA-320a induced apoptosis of breast cancer. Yu et al reported that microRNA-320a inhibited breast cancer metastasis by targeting metadherin (13). Therefore, all these studies provide evidence that microRNA-320a is a tumor-suppressive microRNA in human breast cancer.

IGF-1R is excessively expressed in multiple tumors (14). They include pancreatic, prostate, non-small cell lung and breast cancer (14). IGF-1R is markedly and excessively expressed in breast cancer cells compared with normal breast epithelium and benign tumor tissues. Moreover, research has indicated that the IGF-1R expression level is related to the recurrence, metastasis and prognosis of breast cancer (15). The present study also revealed that overexpression of microRNA-320a suppressed IGF-1R, p-Akt and cyclin D1 protein expression, and induced Bax protein expression in MDA-MB-231 cells. Guo et al revealed that microRNA-320a suppresses glioma cells by targeting IGF-1R expression (16).

IGF-1R can bind with corresponding ligands (17). Subsequently, its tyrosine kinase will produce auto-phosphorylation to phosphorylate its substrate (17). Furthermore, it can activate the PI3K/Akt or MAPK signaling pathways. In addition, it has been revealed to promote phosphorylation inactivation of the BAD protein in the Bcl-2 family (18). Thus, it can prevent cells from apoptosis. The PI3K/Akt signaling pathway can be activated in numerous human malignancies (18). They include breast, colorectal, ovarian, pancreatic and endometrial cancer. We found that IGF-1R decreased the effects of microRNA-320a on the apoptosis of MDA-MB-231 cells. This may at least provide certain insights into the tumor-suppressive mechanism of microRNA-320a in human breast cancer.

Existing studies have indicated that the PI3K/Akt/mTOR signaling pathway can be activated in numerous malignancies (19). Such signaling pathways are activated in 70% of breast cancer cases (19). There are studies reporting the correlation of the PI3K/Akt/mTOR signaling pathway with breast cancer (20). A series of signaling pathways, including the PI3K/Akt/mTOR signal transduction pathway, can induce tumor angiogenesis (21). Moreover, they can regulate processes such as tumor cell differentiation, proliferation, apoptosis and metastasis (21). Our study revealed that the Akt inhibitor reduced the effects of anti-microRNA-320a on the apoptosis of MDA-MB-231 cells. Zhu et al revealed that microRNA-320a suppressed chronic myeloid leukemia by targeting PI3K/AKT expression (16).

In conclusion, the present study demonstrated that microRNA-320a expression was downregulated in human breast cancer cells. MicroRNA-320a suppressed tumor cell growth and invasion of human breast cancer cells through the PI3K/Akt signaling pathway by targeting IGF-1R (Fig. 11). In the future, the aberrant expression of microRNA-320a may be utilized in interventions for patients with breast cancer.

Figure 11.

MicroRNA-320a suppresses tumor cell growth and invasion of human breast cancer cells through the PI3K/Akt signaling pathway by targeting IGF-1R.

Acknowledgements

Not applicable.

Funding

No funding was received.

Availability of data and materials

The analyzed data sets generated during the study are available from the corresponding author on reasonable request.

Authors' contributions

QS designed the experiment; JG, YZ, FM, YL, SS and YZ performed the experiment. JG and QS analyzed the data; QS wrote the manuscript. All authors read and approved the manuscript and agree to be accountable for all aspects of the research in ensuring that the accuracy or integrity of any part of the work are appropriately investigated and resolved.

Ethics approval and consent to participate

The present study was approved by the Ethics Committee of Peking Union Medical College Hospital.

Patient consent for publication

Not applicable.

Competing interests

The authors declare that they have no competing interests.

References

1 

Chirico A, D'Aiuto G, Penon A, Mallia L, DE Laurentiis M, Lucidi F, Botti G and Giordano A: Self-efficacy for coping with cancer enhances the effect of reiki treatments during the pre-surgery phase of breast cancer patients. Anticancer Res. 37:3657–3665. 2017.PubMed/NCBI

2 

Pu Z, Zhang X, Chen Q, Yuan X and Xie H: Establishment of an expression platform of OATP1B1 388GG and 521CC genetic polymorphism and the therapeutic effect of tamoxifen in MCF-7 cells. Oncol Rep. 33:2420–2428. 2015. View Article : Google Scholar : PubMed/NCBI

3 

Gokal K, Wallis D, Ahmed S, Boiangiu I, Kancherla K and Munir F: Effects of a self-managed home-based walking intervention on psychosocial health outcomes for breast cancer patients receiving chemotherapy: A randomised controlled trial. Support Care Cancer. 24:1139–1166. 2016. View Article : Google Scholar : PubMed/NCBI

4 

Zhu H, Dai M, Chen X, Chen X, Qin S and Dai S: Integrated analysis of the potential roles of miRNAmRNA networks in triple negative breast cancer. Mol Med Rep. 16:1139–1146. 2017. View Article : Google Scholar : PubMed/NCBI

5 

Tanaka H, Hazama S, Iida M, Tsunedomi R, Takenouchi H, Nakajima M, Tokumitsu Y, Kanekiyo S, Shindo Y, Tomochika S, et al: miR-125b-1 and miR-378a are predictive biomarkers for the efficacy of vaccine treatment against colorectal cancer. Cancer Sci. 108:2229–2238. 2017. View Article : Google Scholar : PubMed/NCBI

6 

Murphy JP and Pinto DM: Temporal proteomic analysis of IGF-1R signalling in MCF-7 breast adenocarcinoma cells. Proteomics. 10:1847–1860. 2010. View Article : Google Scholar : PubMed/NCBI

7 

Kucab JE and Dunn SE: Role of IGF-1R in mediating breast cancer invasion and metastasis. Breast Dis. 17:41–47. 2003. View Article : Google Scholar : PubMed/NCBI

8 

Heskamp S, van Laarhoven HW, Molkenboer-Kuenen JD, Franssen GM, Versleijen-Jonkers YM, Oyen WJ, van der Graaf WT and Boerman OC: ImmunoSPECT and immunoPET of IGF-1R expression with the radiolabeled antibody R1507 in a triple-negative breast cancer model. J Nucl Med. 51:1565–1572. 2010. View Article : Google Scholar : PubMed/NCBI

9 

Kalder M, Kyvernitakis I, Albert US, Baier-Ebert M and Hadji P: Effects of zoledronic acid versus placebo on bone mineral density and bone texture analysis assessed by the trabecular bone score in premenopausal women with breast cancer treatment-induced bone loss: Results of the ProBONE II substudy. Osteoporos Int. 26:353–360. 2015. View Article : Google Scholar : PubMed/NCBI

10 

Barbie TU, Alexe G, Aref AR, Li S, Zhu Z, Zhang X, Imamura Y, Thai TC, Huang Y, Bowden M, et al: Targeting an IKBKE cytokine network impairs triple-negative breast cancer growth. J Clin Invest. 124:5411–5423. 2014. View Article : Google Scholar : PubMed/NCBI

11 

Danza K, Summa S, Pinto R, Pilato B, Palumbo O, Carella M, Popescu O, Digennaro M, Lacalamita R and Tommasi S: TGFbeta and miRNA regulation in familial and sporadic breast cancer. Oncotarget. 8:50715–50723. 2017. View Article : Google Scholar : PubMed/NCBI

12 

Piperigkou Z, Franchi M, Gotte M and Karamanos NK: Estrogen receptor beta as epigenetic mediator of miR-10b and miR-145 in mammary cancer. Matrix Biol. 64:94–111. 2017. View Article : Google Scholar : PubMed/NCBI

13 

Yu J, Wang JG, Zhang L, Yang HP, Wang L, Ding D, Chen Q, Yang WL, Ren KH, Zhou DM, et al: MicroRNA-320a inhibits breast cancer metastasis by targeting metadherin. Oncotarget. 7:38612–38625. 2016.PubMed/NCBI

14 

Ren JG, Seth P, Ye H, Guo K, Hanai JI, Husain Z and Sukhatme VP: Citrate suppresses tumor growth in multiple models through inhibition of glycolysis, the tricarboxylic acid cycle and the IGF-1R pathway. Sci Rep. 7:45372017. View Article : Google Scholar : PubMed/NCBI

15 

Li ZH, Xiong QY, Xu L, Duan P, Yang QO, Zhou P and Tu JH: miR-29a regulated ER-positive breast cancer cell growth and invasion and is involved in the insulin signaling pathway. Oncotarget. 8:32566–32575. 2017.PubMed/NCBI

16 

Guo T, Feng Y, Liu Q, Yang X, Jiang T, Chen Y and Zhang Q: MicroRNA-320a suppresses in GBM patients and modulates glioma cell functions by targeting IGF-1R. Tumour Biol. 35:11269–11275. 2014. View Article : Google Scholar : PubMed/NCBI

17 

Lin Y, Deng W, Pang J, Kemper T, Hu J, Yin J, Zhang J and Lu M: The microRNA-99 family modulates hepatitis B virus replication by promoting IGF-1R/PI3K/Akt/mTOR/ULK1 signaling-induced autophagy. Cell Microbiol. 19:2017. View Article : Google Scholar

18 

Ma Y, Fu S, Lu L and Wang X: Role of androgen receptor on cyclic mechanical stretch-regulated proliferation of C2C12 myoblasts and its upstream signals: IGF-1-mediated PI3K/Akt and MAPKs pathways. Mol Cell Endocrinol. 450:83–93. 2017. View Article : Google Scholar : PubMed/NCBI

19 

Iskender B, Izgi K, Sakalar C and Canatan H: Priming hMSCs with a putative anti-cancer compound, myrtucommulone-a: A way to harness hMSC cytokine expression via modulating PI3K/Akt pathway? Tumour Biol. 37:1967–1981. 2016. View Article : Google Scholar : PubMed/NCBI

20 

Hashimoto K, Tsuda H, Koizumi F, Shimizu C, Yonemori K, Ando M, Kodaira M, Yunokawa M, Fujiwara Y and Tamura K: Activated PI3K/AKT and MAPK pathways are potential good prognostic markers in node-positive, triple-negative breast cancer. Ann Oncol. 25:1973–1979. 2014. View Article : Google Scholar : PubMed/NCBI

21 

Liu C, Liu Z, Li X, Tang X, He J and Lu S: MicroRNA-1297 contributes to tumor growth of human breast cancer by targeting PTEN/PI3K/AKT signaling. Oncol Rep. 38:2435–2443. 2017. View Article : Google Scholar : PubMed/NCBI

Related Articles

  • Abstract
  • View
  • Download
  • Twitter
Copy and paste a formatted citation
Spandidos Publications style
Guan J, Zhou Y, Mao F, Lin Y, Shen S, Zhang Y and Sun Q: MicroRNA‑320a suppresses tumor cell growth and invasion of human breast cancer by targeting insulin‑like growth factor 1 receptor. Oncol Rep 40: 849-858, 2018.
APA
Guan, J., Zhou, Y., Mao, F., Lin, Y., Shen, S., Zhang, Y., & Sun, Q. (2018). MicroRNA‑320a suppresses tumor cell growth and invasion of human breast cancer by targeting insulin‑like growth factor 1 receptor. Oncology Reports, 40, 849-858. https://doi.org/10.3892/or.2018.6517
MLA
Guan, J., Zhou, Y., Mao, F., Lin, Y., Shen, S., Zhang, Y., Sun, Q."MicroRNA‑320a suppresses tumor cell growth and invasion of human breast cancer by targeting insulin‑like growth factor 1 receptor". Oncology Reports 40.2 (2018): 849-858.
Chicago
Guan, J., Zhou, Y., Mao, F., Lin, Y., Shen, S., Zhang, Y., Sun, Q."MicroRNA‑320a suppresses tumor cell growth and invasion of human breast cancer by targeting insulin‑like growth factor 1 receptor". Oncology Reports 40, no. 2 (2018): 849-858. https://doi.org/10.3892/or.2018.6517
Copy and paste a formatted citation
x
Spandidos Publications style
Guan J, Zhou Y, Mao F, Lin Y, Shen S, Zhang Y and Sun Q: MicroRNA‑320a suppresses tumor cell growth and invasion of human breast cancer by targeting insulin‑like growth factor 1 receptor. Oncol Rep 40: 849-858, 2018.
APA
Guan, J., Zhou, Y., Mao, F., Lin, Y., Shen, S., Zhang, Y., & Sun, Q. (2018). MicroRNA‑320a suppresses tumor cell growth and invasion of human breast cancer by targeting insulin‑like growth factor 1 receptor. Oncology Reports, 40, 849-858. https://doi.org/10.3892/or.2018.6517
MLA
Guan, J., Zhou, Y., Mao, F., Lin, Y., Shen, S., Zhang, Y., Sun, Q."MicroRNA‑320a suppresses tumor cell growth and invasion of human breast cancer by targeting insulin‑like growth factor 1 receptor". Oncology Reports 40.2 (2018): 849-858.
Chicago
Guan, J., Zhou, Y., Mao, F., Lin, Y., Shen, S., Zhang, Y., Sun, Q."MicroRNA‑320a suppresses tumor cell growth and invasion of human breast cancer by targeting insulin‑like growth factor 1 receptor". Oncology Reports 40, no. 2 (2018): 849-858. https://doi.org/10.3892/or.2018.6517
Follow us
  • Twitter
  • LinkedIn
  • Facebook
About
  • Spandidos Publications
  • Careers
  • Cookie Policy
  • Privacy Policy
How can we help?
  • Help
  • Live Chat
  • Contact
  • Email to our Support Team