Spandidos Publications Logo
  • About
    • About Spandidos
    • Aims and Scopes
    • Abstracting and Indexing
    • Editorial Policies
    • Reprints and Permissions
    • Job Opportunities
    • Terms and Conditions
    • Contact
  • Journals
    • All Journals
    • Oncology Letters
      • Oncology Letters
      • Information for Authors
      • Editorial Policies
      • Editorial Board
      • Aims and Scope
      • Abstracting and Indexing
      • Bibliographic Information
      • Archive
    • International Journal of Oncology
      • International Journal of Oncology
      • Information for Authors
      • Editorial Policies
      • Editorial Board
      • Aims and Scope
      • Abstracting and Indexing
      • Bibliographic Information
      • Archive
    • Molecular and Clinical Oncology
      • Molecular and Clinical Oncology
      • Information for Authors
      • Editorial Policies
      • Editorial Board
      • Aims and Scope
      • Abstracting and Indexing
      • Bibliographic Information
      • Archive
    • Experimental and Therapeutic Medicine
      • Experimental and Therapeutic Medicine
      • Information for Authors
      • Editorial Policies
      • Editorial Board
      • Aims and Scope
      • Abstracting and Indexing
      • Bibliographic Information
      • Archive
    • International Journal of Molecular Medicine
      • International Journal of Molecular Medicine
      • Information for Authors
      • Editorial Policies
      • Editorial Board
      • Aims and Scope
      • Abstracting and Indexing
      • Bibliographic Information
      • Archive
    • Biomedical Reports
      • Biomedical Reports
      • Information for Authors
      • Editorial Policies
      • Editorial Board
      • Aims and Scope
      • Abstracting and Indexing
      • Bibliographic Information
      • Archive
    • Oncology Reports
      • Oncology Reports
      • Information for Authors
      • Editorial Policies
      • Editorial Board
      • Aims and Scope
      • Abstracting and Indexing
      • Bibliographic Information
      • Archive
    • Molecular Medicine Reports
      • Molecular Medicine Reports
      • Information for Authors
      • Editorial Policies
      • Editorial Board
      • Aims and Scope
      • Abstracting and Indexing
      • Bibliographic Information
      • Archive
    • World Academy of Sciences Journal
      • World Academy of Sciences Journal
      • Information for Authors
      • Editorial Policies
      • Editorial Board
      • Aims and Scope
      • Abstracting and Indexing
      • Bibliographic Information
      • Archive
    • International Journal of Functional Nutrition
      • International Journal of Functional Nutrition
      • Information for Authors
      • Editorial Policies
      • Editorial Board
      • Aims and Scope
      • Abstracting and Indexing
      • Bibliographic Information
      • Archive
    • International Journal of Epigenetics
      • International Journal of Epigenetics
      • Information for Authors
      • Editorial Policies
      • Editorial Board
      • Aims and Scope
      • Abstracting and Indexing
      • Bibliographic Information
      • Archive
    • Medicine International
      • Medicine International
      • Information for Authors
      • Editorial Policies
      • Editorial Board
      • Aims and Scope
      • Abstracting and Indexing
      • Bibliographic Information
      • Archive
  • Articles
  • Information
    • Information for Authors
    • Information for Reviewers
    • Information for Librarians
    • Information for Advertisers
    • Conferences
  • Language Editing
Spandidos Publications Logo
  • About
    • About Spandidos
    • Aims and Scopes
    • Abstracting and Indexing
    • Editorial Policies
    • Reprints and Permissions
    • Job Opportunities
    • Terms and Conditions
    • Contact
  • Journals
    • All Journals
    • Biomedical Reports
      • Information for Authors
      • Editorial Policies
      • Editorial Board
      • Aims and Scope
      • Abstracting and Indexing
      • Bibliographic Information
      • Archive
    • Experimental and Therapeutic Medicine
      • Information for Authors
      • Editorial Policies
      • Editorial Board
      • Aims and Scope
      • Abstracting and Indexing
      • Bibliographic Information
      • Archive
    • International Journal of Epigenetics
      • Information for Authors
      • Editorial Policies
      • Editorial Board
      • Aims and Scope
      • Abstracting and Indexing
      • Bibliographic Information
      • Archive
    • International Journal of Functional Nutrition
      • Information for Authors
      • Editorial Policies
      • Editorial Board
      • Aims and Scope
      • Abstracting and Indexing
      • Bibliographic Information
      • Archive
    • International Journal of Molecular Medicine
      • Information for Authors
      • Editorial Policies
      • Editorial Board
      • Aims and Scope
      • Abstracting and Indexing
      • Bibliographic Information
      • Archive
    • International Journal of Oncology
      • Information for Authors
      • Editorial Policies
      • Editorial Board
      • Aims and Scope
      • Abstracting and Indexing
      • Bibliographic Information
      • Archive
    • Medicine International
      • Information for Authors
      • Editorial Policies
      • Editorial Board
      • Aims and Scope
      • Abstracting and Indexing
      • Bibliographic Information
      • Archive
    • Molecular and Clinical Oncology
      • Information for Authors
      • Editorial Policies
      • Editorial Board
      • Aims and Scope
      • Abstracting and Indexing
      • Bibliographic Information
      • Archive
    • Molecular Medicine Reports
      • Information for Authors
      • Editorial Policies
      • Editorial Board
      • Aims and Scope
      • Abstracting and Indexing
      • Bibliographic Information
      • Archive
    • Oncology Letters
      • Information for Authors
      • Editorial Policies
      • Editorial Board
      • Aims and Scope
      • Abstracting and Indexing
      • Bibliographic Information
      • Archive
    • Oncology Reports
      • Information for Authors
      • Editorial Policies
      • Editorial Board
      • Aims and Scope
      • Abstracting and Indexing
      • Bibliographic Information
      • Archive
    • World Academy of Sciences Journal
      • Information for Authors
      • Editorial Policies
      • Editorial Board
      • Aims and Scope
      • Abstracting and Indexing
      • Bibliographic Information
      • Archive
  • Articles
  • Information
    • For Authors
    • For Reviewers
    • For Librarians
    • For Advertisers
    • Conferences
  • Language Editing
Login Register Submit
  • This site uses cookies
  • You can change your cookie settings at any time by following the instructions in our Cookie Policy. To find out more, you may read our Privacy Policy.

    I agree
Search articles by DOI, keyword, author or affiliation
Search
Advanced Search
presentation
Oncology Reports
Join Editorial Board Propose a Special Issue
Print ISSN: 1021-335X Online ISSN: 1791-2431
Journal Cover
November-2018 Volume 40 Issue 5

Full Size Image

Sign up for eToc alerts
Recommend to Library

Journals

International Journal of Molecular Medicine

International Journal of Molecular Medicine

International Journal of Molecular Medicine is an international journal devoted to molecular mechanisms of human disease.

International Journal of Oncology

International Journal of Oncology

International Journal of Oncology is an international journal devoted to oncology research and cancer treatment.

Molecular Medicine Reports

Molecular Medicine Reports

Covers molecular medicine topics such as pharmacology, pathology, genetics, neuroscience, infectious diseases, molecular cardiology, and molecular surgery.

Oncology Reports

Oncology Reports

Oncology Reports is an international journal devoted to fundamental and applied research in Oncology.

Experimental and Therapeutic Medicine

Experimental and Therapeutic Medicine

Experimental and Therapeutic Medicine is an international journal devoted to laboratory and clinical medicine.

Oncology Letters

Oncology Letters

Oncology Letters is an international journal devoted to Experimental and Clinical Oncology.

Biomedical Reports

Biomedical Reports

Explores a wide range of biological and medical fields, including pharmacology, genetics, microbiology, neuroscience, and molecular cardiology.

Molecular and Clinical Oncology

Molecular and Clinical Oncology

International journal addressing all aspects of oncology research, from tumorigenesis and oncogenes to chemotherapy and metastasis.

World Academy of Sciences Journal

World Academy of Sciences Journal

Multidisciplinary open-access journal spanning biochemistry, genetics, neuroscience, environmental health, and synthetic biology.

International Journal of Functional Nutrition

International Journal of Functional Nutrition

Open-access journal combining biochemistry, pharmacology, immunology, and genetics to advance health through functional nutrition.

International Journal of Epigenetics

International Journal of Epigenetics

Publishes open-access research on using epigenetics to advance understanding and treatment of human disease.

Medicine International

Medicine International

An International Open Access Journal Devoted to General Medicine.

Journal Cover
November-2018 Volume 40 Issue 5

Full Size Image

Sign up for eToc alerts
Recommend to Library

  • Article
  • Citations
    • Cite This Article
    • Download Citation
    • Create Citation Alert
    • Remove Citation Alert
    • Cited By
  • Similar Articles
    • Related Articles (in Spandidos Publications)
    • Similar Articles (Google Scholar)
    • Similar Articles (PubMed)
  • Download PDF
  • Download XML
  • View XML
Article

microRNA‑572 functions as an oncogene and a potential biomarker for renal cell carcinoma prognosis

  • Authors:
    • Xiang Pan
    • Zuwei Li
    • Liwen Zhao
    • Jing Quan
    • Liang Zhou
    • Jinling Xu
    • Weiji Xu
    • Xin Guan
    • Hang Li
    • Shangqi Yang
    • Yaoting Gui
    • Yongqing Lai
  • View Affiliations / Copyright

    Affiliations: Department of Urology, Peking University Shenzhen Hospital, Shenzhen, Guangdong 518036, P.R. China, The Guangdong and Shenzhen Key Laboratory of Male Reproductive Medicine and Genetics, Peking University Shenzhen Hospital, Institute of Urology of Shenzhen PKU‑HKUST Medical Center, Shenzhen, Guangdong 518036, P.R. China
  • Pages: 3092-3101
    |
    Published online on: August 17, 2018
       https://doi.org/10.3892/or.2018.6649
  • Expand metrics +
Metrics: Total Views: 0 (Spandidos Publications: | PMC Statistics: )
Metrics: Total PDF Downloads: 0 (Spandidos Publications: | PMC Statistics: )
Cited By (CrossRef): 0 citations Loading Articles...

This article is mentioned in:



Abstract

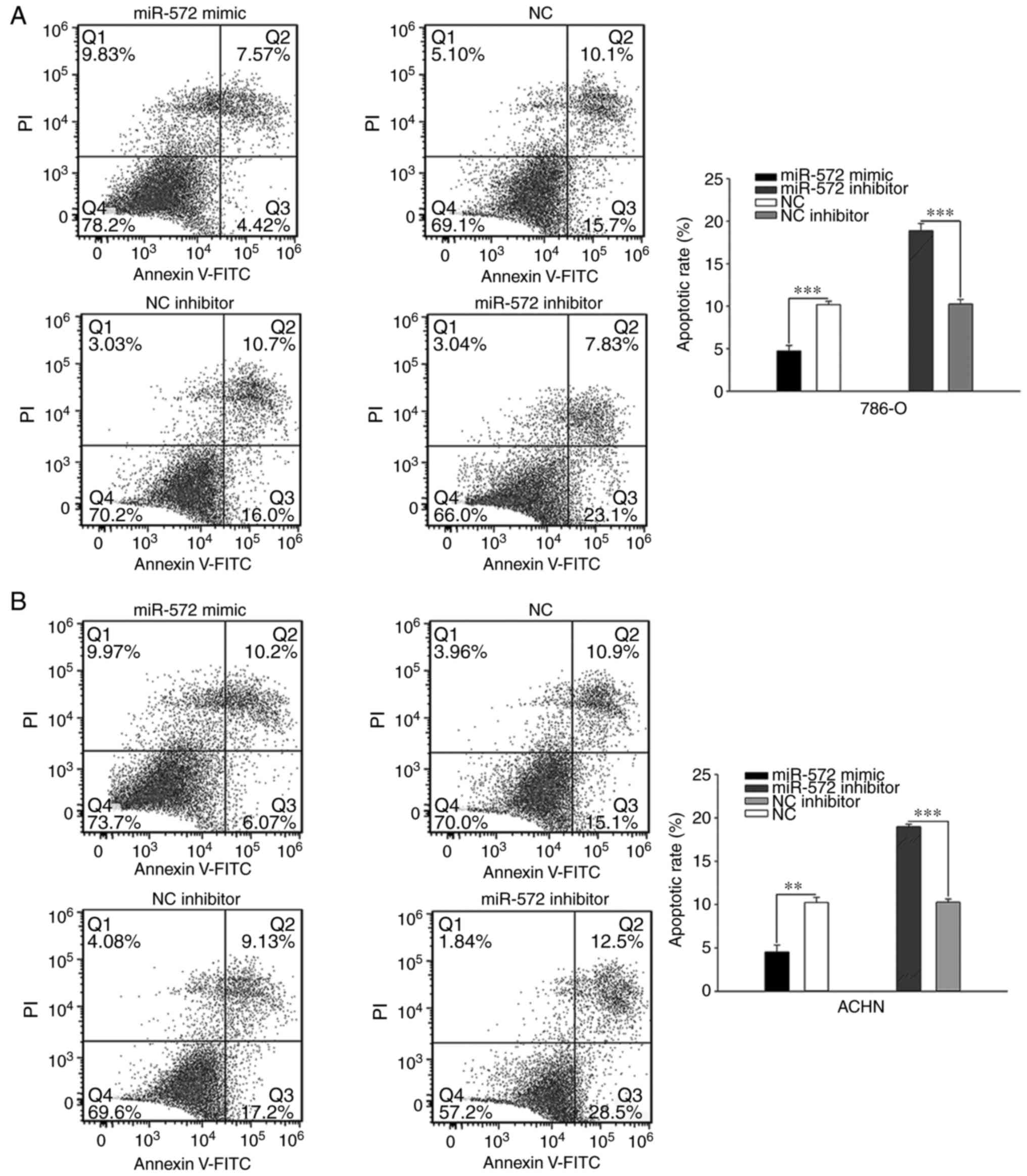
Renal cell carcinoma (RCC) is the third most common urological malignancy in the USA and represents 2‑3% of all adult malignancies. Furthermore, the incidence of RCC has been progressively increasing over recent years. Although the morbidity of treatment has decreased with the use of multidisciplinary synthetic therapy, the prognosis of terminal cancer remains poor, with a 5‑year survival rate of 5‑10%. MicroRNAs (miRs) have been correlated with the regulation of 30‑60% of the protein­coding genes and act as oncogenes or anti‑oncogenes in RCC. Considering this research, miRNAs are likely to be the biomarkers for tumor diagnosis, prognosis and the targets for RCC management. In the present study, 42 formalin‑fixed paraffin‑embedded RCC samples were used. The expression of miR‑572 and the role of miR‑572 in RCC cell proliferation, migration and apoptosis was determined by performing reverse transcription‑quantitative polymerase chain reaction analysis, wound scratch assays, cell proliferation assays, Transwell assays and flow cytometry assays, respectively. Further experiments were conducted to clarify the correlation between miR‑572 expression and clinicopathological variables or overall survival. Furthermore, the expression levels of miR‑572 were evaluated for the prognosis value of patients with RCC. Upregulation of miR‑572 was observed in RCC tissues and RCC cell lines. miR‑572 promoted 786‑O and ACHN cell proliferation and mobility and inhibited early apoptosis. In Cox proportional hazard regression analyses, results of the univariate and multivariate analysis indicated that the patients with low miR‑572 expression had a significantly longer overall survival compared with the patients with high miR‑572 expression (univariate analysis, P=0.037; multivariate analysis, P=0.034). Results of the Kaplan‑Meier survival curves revealed that the patients with downregulated miR‑572 have a significantly longer overall survival compared with the patients with highly expressed miR‑572 (P=0.019). To conclude, the results of the present study suggest that tumor oncogene miR‑572 is a potential biomarker for the diagnosis, treatment and prognosis for RCC.
View Figures

Figure 1

Figure 2

Figure 3

Figure 4

Figure 5

Figure 6

View References

1 

Petrozza V, Pastore AL, Palleschi G, Tito C, Porta N, Ricci S, Marigliano C, Costantini M, Simone G, Di Carlo A, et al: Secreted miR-210-3p as non-invasive biomarker in clear cell renal cell carcinoma. Oncotarget. 8:69551–69558. 2017. View Article : Google Scholar : PubMed/NCBI

2 

Siegel R, Naishadham D and Jemal A: Cancer statistics, 2013. CA Cancer J Clin. 63:11–30. 2013. View Article : Google Scholar : PubMed/NCBI

3 

King SC, Pollack LA, Li J, King JB and Master VA: Continued increase in incidence of renal cell carcinoma, especially in young patients and high grade disease: United States 2001 to 2010. J Urol. 191:1665–1670. 2014. View Article : Google Scholar : PubMed/NCBI

4 

Siegel RL, Miller KD and Jemal A: Cancer statistics, 2017. CA Cancer J Clin. 67:7–30. 2017. View Article : Google Scholar : PubMed/NCBI

5 

Rini BI, Campbell SC and Escudier B: Renal cell carcinoma. Lancet. 373:1119–1132. 2009. View Article : Google Scholar : PubMed/NCBI

6 

Patel C, Ahmed A and Ellsworth P: Renal cell carcinoma: A reappraisal. Urol Nurs. 32:182–190; quiz 191. 2012.PubMed/NCBI

7 

Hadoux J, Vignot S and De La Motte Rouge T: Renal cell carcinoma: Focus on safety and efficacy of temsirolimus. Clin Med Insights Oncol. 4:143–154. 2010. View Article : Google Scholar : PubMed/NCBI

8 

Homami A and Ghazi F: MicroRNAs as biomarkers associated with bladder cancer. Med J Islamic Repub Iran. 30:4752016.

9 

Enokida H, Yoshino H, Matsushita R and Nakagawa M: The role of microRNAs in bladder cancer. Investig Clin Urol. 1 Suppl 57:S60–S76. 2016. View Article : Google Scholar

10 

Filipowicz W, Bhattacharyya SN and Sonenberg N: Mechanisms of post-transcriptional regulation by microRNAs: Are the answers in sight? Nat Rev Genet. 9:102–114. 2008. View Article : Google Scholar : PubMed/NCBI

11 

Hobert O: Gene regulation by transcription factors and microRNAs. Science. 319:1785–1786. 2008. View Article : Google Scholar : PubMed/NCBI

12 

Ding D, Zhang Y, Wen L, Fu J, Bai X, Fan Y, Lin Y, Dai H, Li Q, Zhang Y, et al: MiR-367 regulates cell proliferation and metastasis by targeting metastasis-associated protein 3 (MTA3) in clear-cell renal cell carcinoma. Oncotarget. 8:63084–63095. 2017.PubMed/NCBI

13 

Cai W, Jiang H, Yu Y, Xu Y, Zuo W, Wang S and Su Z: miR−367 regulation of DOC-2/DAB2 interactive protein promotes proliferation, migration and invasion of osteosarcoma cells. Biomed Pharmacother. 95:120–128. 2017. View Article : Google Scholar : PubMed/NCBI

14 

Zhu DX, Zhu W, Fang C, Fan L, Zou ZJ, Wang YH, Liu P, Hong M, Miao KR, Liu P, et al: miR-181a/b significantly enhances drug sensitivity in chronic lymphocytic leukemia cells via targeting multiple anti-apoptosis genes. Carcinogenesis. 33:1294–1301. 2012. View Article : Google Scholar : PubMed/NCBI

15 

Yan L, Cai K, Liang J, Liu H, Liu Y and Gui J: Interaction between miR-572 and PPP2R2C, and their effects on the proliferation, migration, and invasion of nasopharyngeal carcinoma (NPC) cells. Biochem Cell Biol. 95:578–584. 2017. View Article : Google Scholar : PubMed/NCBI

16 

Wu AH, Huang YL, Zhang LZ, Tian G, Liao QZ and Chen SL: MiR-572 prompted cell proliferation of human ovarian cancer cells by suppressing PPP2R2C expression. Biomed Pharmacother. 77:92–97. 2016. View Article : Google Scholar : PubMed/NCBI

17 

Sand M, Skrygan M, Sand D, Georgas D, Hahn SA, Gambichler T, Altmeyer P and Bechara FG: Expression of microRNAs in basal cell carcinoma. Br J Dermatol. 167:847–855. 2012. View Article : Google Scholar : PubMed/NCBI

18 

Wang L, Tian H, Yuan J, Wu H, Wu J and Zhu X: CONSORT: Sam68 is directly regulated by MiR-204 and promotes the self-renewal potential of breast cancer cells by activating the wnt/beta-catenin signaling pathway. Medicine. 94:e22282015. View Article : Google Scholar : PubMed/NCBI

19 

Edge SB and Compton CC: The American Joint Committee on Cancer: The 7th edition of the AJCC cancer staging manual and the future of TNM. Ann surg Oncol. 17:1471–1474. 2010. View Article : Google Scholar : PubMed/NCBI

20 

Livak KJ and Schmittgen TD: Analysis of relative gene expression data using real-time quantitative PCR and the 2−ΔΔCT method. Methods. 25:402–408. 2001. View Article : Google Scholar : PubMed/NCBI

21 

Gupta K, Miller JD, Li JZ, Russell MW and Charbonneau C: Epidemiologic and socioeconomic burden of metastatic renal cell carcinoma (mRCC): A literature review. Cancer Treat Rev. 34:193–205. 2008. View Article : Google Scholar : PubMed/NCBI

22 

Kong YW, Ferland-McCollough D, Jackson TJ and Bushell M: microRNAs in cancer management. Lancet Oncol. 13:e249–258. 2012. View Article : Google Scholar : PubMed/NCBI

23 

Hatziapostolou M, Polytarchou C and Iliopoulos D: miRNAs link metabolic reprogramming to oncogenesis. Trends Endocrinol Metab. 24:361–373. 2013. View Article : Google Scholar : PubMed/NCBI

24 

Sellitti DF and Doi SQ: MicroRNAs in renal cell carcinoma. Microrna. 4:26–35. 2015. View Article : Google Scholar : PubMed/NCBI

25 

Dey N, Das F, Ghosh-Choudhury N, Mandal CC, Parekh DJ, Block K, Kasinath BS, Abboud HE and Choudhury GG: microRNA-21 governs TORC1 activation in renal cancer cell proliferation and invasion. PLoS One. 7:e373662012. View Article : Google Scholar : PubMed/NCBI

26 

Liu W, Zabirnyk O, Wang H, Shiao YH, Nickerson ML, Khalil S, Anderson LM, Perantoni AO and Phang JM: miR-23b* targets proline oxidase, a novel tumor suppressor protein in renal cancer. Oncogene. 29:4914–4924. 2010. View Article : Google Scholar : PubMed/NCBI

27 

Zhang X, Wang C, Li H, Niu X, Liu X, Pei D, Guo X, Xu X and Li Y: miR-338-3p inhibits the invasion of renal cell carcinoma by downregulation of ALK5. Oncotarget. 8:64106–64113. 2017.PubMed/NCBI

28 

Chen C, Xue S, Zhang J, Chen W, Gong D, Zheng J, Ma J, Xue W, Chen Y, Zhai W, et al: DNA-methylation-mediated repression of miR-766-3p promotes cell proliferation via targeting SF2 expression in renal cell carcinoma. Int J Cancer. 141:1867–1878. 2017. View Article : Google Scholar : PubMed/NCBI

29 

Mundalil Vasu M, Anitha A, Takahashi T, Thanseem I, Iwata K, Asakawa T and Suzuki K: Fluoxetine increases the expression of miR-572 and miR-663a in human neuroblastoma cell lines. PLoS One. 11:e01644252016. View Article : Google Scholar : PubMed/NCBI

30 

Yu X, Liu S, Li J, Fan X, Chen Y, Bi X, Liu S and Deng X: MicroRNA-572 improves early post-operative cognitive dysfunction by down-regulating neural cell adhesion molecule 1. PLoS One. 10:e01185112015. View Article : Google Scholar : PubMed/NCBI

31 

Zhang X, Liu J, Zang D, Wu S, Liu A, Zhu J, Wu G, Li J and Jiang L: Upregulation of miR-572 transcriptionally suppresses SOCS1 and p21 and contributes to human ovarian cancer progression. Oncotarget. 6:15180–15193. 2015.PubMed/NCBI

Related Articles

  • Abstract
  • View
  • Download
  • Twitter
Copy and paste a formatted citation
Spandidos Publications style
Pan X, Li Z, Zhao L, Quan J, Zhou L, Xu J, Xu W, Guan X, Li H, Yang S, Yang S, et al: microRNA‑572 functions as an oncogene and a potential biomarker for renal cell carcinoma prognosis. Oncol Rep 40: 3092-3101, 2018.
APA
Pan, X., Li, Z., Zhao, L., Quan, J., Zhou, L., Xu, J. ... Lai, Y. (2018). microRNA‑572 functions as an oncogene and a potential biomarker for renal cell carcinoma prognosis. Oncology Reports, 40, 3092-3101. https://doi.org/10.3892/or.2018.6649
MLA
Pan, X., Li, Z., Zhao, L., Quan, J., Zhou, L., Xu, J., Xu, W., Guan, X., Li, H., Yang, S., Gui, Y., Lai, Y."microRNA‑572 functions as an oncogene and a potential biomarker for renal cell carcinoma prognosis". Oncology Reports 40.5 (2018): 3092-3101.
Chicago
Pan, X., Li, Z., Zhao, L., Quan, J., Zhou, L., Xu, J., Xu, W., Guan, X., Li, H., Yang, S., Gui, Y., Lai, Y."microRNA‑572 functions as an oncogene and a potential biomarker for renal cell carcinoma prognosis". Oncology Reports 40, no. 5 (2018): 3092-3101. https://doi.org/10.3892/or.2018.6649
Copy and paste a formatted citation
x
Spandidos Publications style
Pan X, Li Z, Zhao L, Quan J, Zhou L, Xu J, Xu W, Guan X, Li H, Yang S, Yang S, et al: microRNA‑572 functions as an oncogene and a potential biomarker for renal cell carcinoma prognosis. Oncol Rep 40: 3092-3101, 2018.
APA
Pan, X., Li, Z., Zhao, L., Quan, J., Zhou, L., Xu, J. ... Lai, Y. (2018). microRNA‑572 functions as an oncogene and a potential biomarker for renal cell carcinoma prognosis. Oncology Reports, 40, 3092-3101. https://doi.org/10.3892/or.2018.6649
MLA
Pan, X., Li, Z., Zhao, L., Quan, J., Zhou, L., Xu, J., Xu, W., Guan, X., Li, H., Yang, S., Gui, Y., Lai, Y."microRNA‑572 functions as an oncogene and a potential biomarker for renal cell carcinoma prognosis". Oncology Reports 40.5 (2018): 3092-3101.
Chicago
Pan, X., Li, Z., Zhao, L., Quan, J., Zhou, L., Xu, J., Xu, W., Guan, X., Li, H., Yang, S., Gui, Y., Lai, Y."microRNA‑572 functions as an oncogene and a potential biomarker for renal cell carcinoma prognosis". Oncology Reports 40, no. 5 (2018): 3092-3101. https://doi.org/10.3892/or.2018.6649
Follow us
  • Twitter
  • LinkedIn
  • Facebook
About
  • Spandidos Publications
  • Careers
  • Cookie Policy
  • Privacy Policy
How can we help?
  • Help
  • Live Chat
  • Contact
  • Email to our Support Team