Spandidos Publications Logo
  • About
    • About Spandidos
    • Aims and Scopes
    • Abstracting and Indexing
    • Editorial Policies
    • Reprints and Permissions
    • Job Opportunities
    • Terms and Conditions
    • Contact
  • Journals
    • All Journals
    • Oncology Letters
      • Oncology Letters
      • Information for Authors
      • Editorial Policies
      • Editorial Board
      • Aims and Scope
      • Abstracting and Indexing
      • Bibliographic Information
      • Archive
    • International Journal of Oncology
      • International Journal of Oncology
      • Information for Authors
      • Editorial Policies
      • Editorial Board
      • Aims and Scope
      • Abstracting and Indexing
      • Bibliographic Information
      • Archive
    • Molecular and Clinical Oncology
      • Molecular and Clinical Oncology
      • Information for Authors
      • Editorial Policies
      • Editorial Board
      • Aims and Scope
      • Abstracting and Indexing
      • Bibliographic Information
      • Archive
    • Experimental and Therapeutic Medicine
      • Experimental and Therapeutic Medicine
      • Information for Authors
      • Editorial Policies
      • Editorial Board
      • Aims and Scope
      • Abstracting and Indexing
      • Bibliographic Information
      • Archive
    • International Journal of Molecular Medicine
      • International Journal of Molecular Medicine
      • Information for Authors
      • Editorial Policies
      • Editorial Board
      • Aims and Scope
      • Abstracting and Indexing
      • Bibliographic Information
      • Archive
    • Biomedical Reports
      • Biomedical Reports
      • Information for Authors
      • Editorial Policies
      • Editorial Board
      • Aims and Scope
      • Abstracting and Indexing
      • Bibliographic Information
      • Archive
    • Oncology Reports
      • Oncology Reports
      • Information for Authors
      • Editorial Policies
      • Editorial Board
      • Aims and Scope
      • Abstracting and Indexing
      • Bibliographic Information
      • Archive
    • Molecular Medicine Reports
      • Molecular Medicine Reports
      • Information for Authors
      • Editorial Policies
      • Editorial Board
      • Aims and Scope
      • Abstracting and Indexing
      • Bibliographic Information
      • Archive
    • World Academy of Sciences Journal
      • World Academy of Sciences Journal
      • Information for Authors
      • Editorial Policies
      • Editorial Board
      • Aims and Scope
      • Abstracting and Indexing
      • Bibliographic Information
      • Archive
    • International Journal of Functional Nutrition
      • International Journal of Functional Nutrition
      • Information for Authors
      • Editorial Policies
      • Editorial Board
      • Aims and Scope
      • Abstracting and Indexing
      • Bibliographic Information
      • Archive
    • International Journal of Epigenetics
      • International Journal of Epigenetics
      • Information for Authors
      • Editorial Policies
      • Editorial Board
      • Aims and Scope
      • Abstracting and Indexing
      • Bibliographic Information
      • Archive
    • Medicine International
      • Medicine International
      • Information for Authors
      • Editorial Policies
      • Editorial Board
      • Aims and Scope
      • Abstracting and Indexing
      • Bibliographic Information
      • Archive
  • Articles
  • Information
    • Information for Authors
    • Information for Reviewers
    • Information for Librarians
    • Information for Advertisers
    • Conferences
  • Language Editing
Spandidos Publications Logo
  • About
    • About Spandidos
    • Aims and Scopes
    • Abstracting and Indexing
    • Editorial Policies
    • Reprints and Permissions
    • Job Opportunities
    • Terms and Conditions
    • Contact
  • Journals
    • All Journals
    • Biomedical Reports
      • Information for Authors
      • Editorial Policies
      • Editorial Board
      • Aims and Scope
      • Abstracting and Indexing
      • Bibliographic Information
      • Archive
    • Experimental and Therapeutic Medicine
      • Information for Authors
      • Editorial Policies
      • Editorial Board
      • Aims and Scope
      • Abstracting and Indexing
      • Bibliographic Information
      • Archive
    • International Journal of Epigenetics
      • Information for Authors
      • Editorial Policies
      • Editorial Board
      • Aims and Scope
      • Abstracting and Indexing
      • Bibliographic Information
      • Archive
    • International Journal of Functional Nutrition
      • Information for Authors
      • Editorial Policies
      • Editorial Board
      • Aims and Scope
      • Abstracting and Indexing
      • Bibliographic Information
      • Archive
    • International Journal of Molecular Medicine
      • Information for Authors
      • Editorial Policies
      • Editorial Board
      • Aims and Scope
      • Abstracting and Indexing
      • Bibliographic Information
      • Archive
    • International Journal of Oncology
      • Information for Authors
      • Editorial Policies
      • Editorial Board
      • Aims and Scope
      • Abstracting and Indexing
      • Bibliographic Information
      • Archive
    • Medicine International
      • Information for Authors
      • Editorial Policies
      • Editorial Board
      • Aims and Scope
      • Abstracting and Indexing
      • Bibliographic Information
      • Archive
    • Molecular and Clinical Oncology
      • Information for Authors
      • Editorial Policies
      • Editorial Board
      • Aims and Scope
      • Abstracting and Indexing
      • Bibliographic Information
      • Archive
    • Molecular Medicine Reports
      • Information for Authors
      • Editorial Policies
      • Editorial Board
      • Aims and Scope
      • Abstracting and Indexing
      • Bibliographic Information
      • Archive
    • Oncology Letters
      • Information for Authors
      • Editorial Policies
      • Editorial Board
      • Aims and Scope
      • Abstracting and Indexing
      • Bibliographic Information
      • Archive
    • Oncology Reports
      • Information for Authors
      • Editorial Policies
      • Editorial Board
      • Aims and Scope
      • Abstracting and Indexing
      • Bibliographic Information
      • Archive
    • World Academy of Sciences Journal
      • Information for Authors
      • Editorial Policies
      • Editorial Board
      • Aims and Scope
      • Abstracting and Indexing
      • Bibliographic Information
      • Archive
  • Articles
  • Information
    • For Authors
    • For Reviewers
    • For Librarians
    • For Advertisers
    • Conferences
  • Language Editing
Login Register Submit
  • This site uses cookies
  • You can change your cookie settings at any time by following the instructions in our Cookie Policy. To find out more, you may read our Privacy Policy.

    I agree
Search articles by DOI, keyword, author or affiliation
Search
Advanced Search
presentation
Oncology Reports
Join Editorial Board Propose a Special Issue
Print ISSN: 1021-335X Online ISSN: 1791-2431
Journal Cover
July-2020 Volume 44 Issue 1

Full Size Image

Sign up for eToc alerts
Recommend to Library

Journals

International Journal of Molecular Medicine

International Journal of Molecular Medicine

International Journal of Molecular Medicine is an international journal devoted to molecular mechanisms of human disease.

International Journal of Oncology

International Journal of Oncology

International Journal of Oncology is an international journal devoted to oncology research and cancer treatment.

Molecular Medicine Reports

Molecular Medicine Reports

Covers molecular medicine topics such as pharmacology, pathology, genetics, neuroscience, infectious diseases, molecular cardiology, and molecular surgery.

Oncology Reports

Oncology Reports

Oncology Reports is an international journal devoted to fundamental and applied research in Oncology.

Experimental and Therapeutic Medicine

Experimental and Therapeutic Medicine

Experimental and Therapeutic Medicine is an international journal devoted to laboratory and clinical medicine.

Oncology Letters

Oncology Letters

Oncology Letters is an international journal devoted to Experimental and Clinical Oncology.

Biomedical Reports

Biomedical Reports

Explores a wide range of biological and medical fields, including pharmacology, genetics, microbiology, neuroscience, and molecular cardiology.

Molecular and Clinical Oncology

Molecular and Clinical Oncology

International journal addressing all aspects of oncology research, from tumorigenesis and oncogenes to chemotherapy and metastasis.

World Academy of Sciences Journal

World Academy of Sciences Journal

Multidisciplinary open-access journal spanning biochemistry, genetics, neuroscience, environmental health, and synthetic biology.

International Journal of Functional Nutrition

International Journal of Functional Nutrition

Open-access journal combining biochemistry, pharmacology, immunology, and genetics to advance health through functional nutrition.

International Journal of Epigenetics

International Journal of Epigenetics

Publishes open-access research on using epigenetics to advance understanding and treatment of human disease.

Medicine International

Medicine International

An International Open Access Journal Devoted to General Medicine.

Journal Cover
July-2020 Volume 44 Issue 1

Full Size Image

Sign up for eToc alerts
Recommend to Library

  • Article
  • Citations
    • Cite This Article
    • Download Citation
    • Create Citation Alert
    • Remove Citation Alert
    • Cited By
  • Similar Articles
    • Related Articles (in Spandidos Publications)
    • Similar Articles (Google Scholar)
    • Similar Articles (PubMed)
  • Download PDF
  • Download XML
  • View XML
Article

Curcumin inhibits pancreatic cancer cell invasion and EMT by interfering with tumor‑stromal crosstalk under hypoxic conditions via the IL‑6/ERK/NF‑κB axis

  • Authors:
    • Wei Li
    • Liankang Sun
    • Jianjun Lei
    • Zheng Wu
    • Qingyong Ma
    • Zheng Wang
  • View Affiliations / Copyright

    Affiliations: Department of Hepatobiliary Surgery, The First Affiliated Hospital of Xi'an Jiaotong University, Xi'an, Shaanxi 710061, P.R. China
  • Pages: 382-392
    |
    Published online on: April 28, 2020
       https://doi.org/10.3892/or.2020.7600
  • Expand metrics +
Metrics: Total Views: 0 (Spandidos Publications: | PMC Statistics: )
Metrics: Total PDF Downloads: 0 (Spandidos Publications: | PMC Statistics: )
Cited By (CrossRef): 0 citations Loading Articles...

This article is mentioned in:


Abstract

Hypoxic microenvironment and pancreatic stellate cells (PSCs) play important roles in pancreatic cancer progression. PSCs secrete a number of soluble factors, such as interleukin (IL)‑6, to facilitate cancer metastasis. Our previous study revealed that curcumin inhibited the invasive ability of pancreatic cancer cells by modulating epithelial‑to‑mesenchymal transition (EMT)‑related factors. However, whether curcumin could suppress tumor‑stromal crosstalk in pancreatic cancer and the underlying mechanisms have yet to be fully elucidated. The aim of the present study was to evaluate whether curcumin could affect pancreatic cancer cell invasion and EMT by interfering with tumor‑stromal interaction under hypoxic conditions. The PSCs were treated with curcumin under hypoxic conditions. The activation of PSCs was detected by testing the expression of α‑smooth muscle actin by western blotting and immunofluorescence analysis. The wound healing assay was used to evaluate the migratory potential of PSCs. The secretion and expression of IL‑6 by PSCs was detected by ELISA and reverse transcription‑quantitative PCR (RT‑qPCR) analysis. BxPC‑3 and Panc‑1 cells were treated with PSC‑conditioned media (PSC‑CM), IL‑6, IL‑6‑neutralizing antibody or curcumin under conditions of normoxia or hypoxia. Transwell invasion assay was used to examine the invasive potential of pancreatic cancer cells. The activation of phosphorylated (p‑) extracellular signal‑regulated kinase (ERK) and p‑nuclear factor (NF)‑κB were measured by western blot analysis. The expression of EMT‑related genes at the mRNA and protein levels was detected by RT‑qPCR and western blot analysis, respectively. The results of the present study demonstrated that curcumin inhibited the activation and migration of PSCs under hypoxic conditions. Curcumin also suppressed the secretion and expression of IL‑6 in PSCs. In addition, curcumin and IL‑6‑neutralizing antibody treatment suppressed PSC‑CM‑modulated pancreatic cancer invasion, EMT and the changes in the expression of E‑cadherin, vimentin and matrix metallopeptidase‑9. Furthermore, the increase in the levels of p‑ERK and p‑NF‑κB induced by PSC‑CM could be counterbalanced by both curcumin and IL‑6‑neutralizing antibody treatment under hypoxic conditions. Taken together, these data indicate that curcumin plays an important role in suppressing tumor‑stromal crosstalk and pancreatic cancer metastasis by inhibiting the IL‑6/ERK/NF‑κB axis. Blocking the IL‑6/ERK/NF‑κB axis by curcumin may be a promising therapeutic strategy for the treatment of pancreatic cancer.

Introduction

Pancreatic cancer is a one of the most highly malignant tumors of the digestive tract and has an extremely poor prognosis, with a 5-year relative survival rate of 9%. In 2019, an estimated 56,770 individuals were newly diagnosed with pancreatic cancer, which may result in ~45,750 cancer-related deaths in the United States (1). In China, the incidence rate of pancreatic cancer has also increased from 2000 to 2011. Pancreatic cancer accounts for the second leading upward trend of age-standardized mortality rates (2). Metastasis is the leading cause of pancreatic cancer-related mortality, as ~80% of the patients are not deemed suitable for surgical resection due to early relapse or advanced metastasis at diagnosis (3). Therefore, it is crucial to elucidate the molecular mechanisms underlying the invasion and metastasis of pancreatic cancer, and novel comprehensive and effective therapeutic interventions are urgently needed to improve the treatment outcome.

Pancreatic cancer is characterized by an excessive desmoplastic reaction, which favors hypoxia, further inducing epithelial-to-mesenchymal transition (EMT) and tumor metastasis (4). It has become obvious that the tumor microenvironment, which includes several types of stromal cells, such as immune, inflammatory and endothelial cells, as well as pancreatic stellate cells (PSCs), plays a key role in tumor invasion and metastasis (5). PSCs generally exist in one of two statuses: Quiescent and activated. Under physiological conditions, non-activated PSCs contain abundant cytoplasmic vitamin A-containing lipid droplets, which produce very low levels of extracellular matrix (ECM). After activation, PSCs are characterized by a decrease in lipid droplets and increased expression of α-smooth muscle actin (α-SMA) and collagen-I, which are crucial for tumor development, evasion of immune surveillance, invasion and metastasis (6). In addition, activated PSCs can produce a number of soluble factors, such as interleukin (IL)-6, transforming growth factor (TGF)-β and stromal cell-derived factor (SDF)-1, which promote the malignant behavior of pancreatic cancer cells (7). IL-6 is a potent pro-inflammatory cytokine secreted by PSCs in the pancreatic cancer microenvironment. In addition to the inflammatory response, IL-6 is also associated with tumor progression, including proliferation, angiogenesis, chemoresistance, invasion, EMT and metastasis (7,8). Our previous study demonstrated that PSCs cultured under hypoxic conditions display higher levels of IL-6, vascular endothelial growth factor (VEGF)-A and SDF-1 transcription and secretion (9).

Low oxygen tension (hypoxia), which is correlated with poor survival of the patients, is most commonly present in the microenvironment of pancreatic cancer. The adaptation of pancreatic cancer cells to limited oxygen delivery promotes tumor invasion, angiogenesis and distant metastasis at an early stage of tumor development (10). Our previous studies have demonstrated that hypoxic conditions can promote the proliferation, migration, invasion and EMT of pancreatic cancer cells in vitro by activating the Hedgehog (Hh) signaling pathway (11). Using a three-dimensional (3D) matrices model, Sada et al demonstrated that the expression of hypoxia-induced 2-oxoglutarate 5-dioxygenase 2 in PSCs creates a permissive microenvironment for cancer cell migration through architectural regulation of stromal ECM in pancreatic cancer (12).

Curcumin, a natural polyphenol derived from turmeric, is well known for its potential applications in the treatment of multiple tumors, as well as for its anti-infectious, anti-inflammatory, antioxidant and chemopreventive properties (13). It has been confirmed that curcumin can exert its antitumor effects via targeting multiple signaling pathways (14). Our previous study demonstrated that curcumin inhibited high glucose-induced proliferative and invasive abilities of pancreatic cancer cells via inhibiting the epidermal growth factor (EGF)/extracellular signal-regulated kinase (ERK) and EGF/Akt signaling pathways (15). Curcumin has also been found to suppress hypoxia-induced proliferation, migration and EMT by inhibiting the Hh signaling pathway in pancreatic cancer cells (11). However, whether curcumin can suppress the tumor-stromal crosstalk in pancreatic cancer and the underlying mechanisms have yet to be fully elucidated.

The aim of the present study was to investigate the role of hypoxia in PSCs and pancreatic cancer cells, and examine the potential protective effect of curcumin against hypoxia-induced pancreatic cancer progression. It was also investigated whether curcumin acts by suppressing tumor-stromal crosstalk and pancreatic cancer metastasis through inhibiting the IL-6/ERK/nuclear factor (NF)-κB axis, and whether it may be considered as a novel option for the treatment of pancreatic cancer.

Materials and methods

Cell culture and reagents

Human PSCs were isolated from pancreatic tumor tissue surgically resected from patients at the Department of Hepatobiliary Surgery of the First Affiliated Hospital of Xi'an Jiaotong University. PSCs were obtained and cultured according to methods described in a previous study (16). The purity of the PSCs was evaluated by morphology, Oil red O staining of intracellular fat droplets and immunofluorescence of α-SMA, as described in our previous studies (9,17). The experimental protocol and patient consent forms were approved by the Ethics Committee of the First Affiliated Hospital of Xi'an Jiaotong University (Xi'an, China). The human pancreatic cancer cell lines, BxPC-3 and Panc-1, were obtained from the American Type Culture Collection. The culture medium was Gibco™ DMEM (Thermo Fisher Scientific, Inc.) supplemented with 10% fetal bovine serum (FBS; Gibco; Thermo Fisher Scientific, Inc.), 100 U/ml penicillin and 100 µg/ml streptomycin. When the experiment was performed, the cells were cultured under normoxic conditions (20% O2) or controlled hypoxic conditions (1% O2) at 37°C. Exponentially growing cells in complete medium were pretreated for 1 h with 20 µM curcumin, followed by continual incubation with different O2 concentrations according to the purpose of the experiment. Curcumin, MTT, IL-6 and PD 98059 were purchased from Sigma-Aldrich; Merck KGaA. Curcumin was dissolved in dimethylsulfoxide (DMSO) and then diluted to appropriate concentrations in culture medium. DMSO was used as the control group. Millicell culture plate inserts for the Transwell invasion assays were obtained from EMD Millipore. Matrigel was purchased from BD Biosciences. Primary antibodies [dilution 1:100 in phosphate-buffered saline (PBS)-Tween-20 (0.1%)] against E-cadherin (cat. no. sc-52328), vimentin (cat. no. sc-66002), IL-6 (cat. no. sc-130326) and matrix metallopeptidase (MMP)-9 (cat. no. sc-12759) were obtained from Santa Cruz Biotechnology, Inc. The anti-ERK (cat. no. 9102), anti-phosphorylated (p)-ERK (Thr202/Tyr204, cat. no. 9106), anti-NF-κB (cat. no. 6956), anti-p-NF-κB p65 (anti-p-NF-κB, Ser468, cat. no. 3039) and anti-α-SMA (cat. no. 48938) antibodies (dilution 1:200 in PBS-Tween-20) were obtained from Cell Signaling Technology, Inc. Other reagents were purchased from common commercial sources. All drug solutions were freshly prepared on the day of testing.

MTT assay

PSCs were seeded in 96-well plates at a density of 1×104 cells/well. The cells were then treated with different concentrations (0–40 µM) of curcumin. After incubation for 24, 48 and 72 h at 37°C, 15 µl of the MTT solution was added to each well, and the cells were incubated for 4 h at 37°C. Subsequently, 100 µl of DMSO were added to each well. The optical density (OD) value at 490 nm was determined using a spectrophotometer (Bio-Rad Laboratories, Inc.). The proliferation inhibition rate was calculated as (1-ODsample/ODcontrol) ×100%.

Wound healing assay

PSCs (5×104 cells/500 µl) were seeded in 24-well plates. A 1-µl sterile pipette tip was used to produce a linear wound in the cell monolayer after the cells had grown to ~90-100% confluence. After removing the cellular debris, PSCs were allowed to migrate for 24 h under normoxic or hypoxic conditions, with or without curcumin. Images were captured at 0 and 24 h post-wounding using a Diaphot TMD inverted microscope (Nikon Corporation) at a magnification of ×10. The relative distance migrated by the leading edge was assessed using Photoshop software (n=5).

Transwell Matrigel invasion assay

A chamber-based Transwell invasion assay was performed to evaluate the invasive ability of pancreatic cancer cells. Briefly, the 8.0-µm pore inserts were coated with 30 µl of Matrigel. After serum starvation for 24 h, cancer cells (5×104) were suspended in the upper chamber in DMEM containing 1% FBS and allowed to migrate toward a serum gradient (10%) in the lower chamber for 48 h. The non-invading cells were then removed from the upper surface with a cotton swab. After staining with 0.1% crystal violet solution for 10 min at room temperature, the stained cells on the bottom surface were counted on each membrane to test the invasion ability of cancer cells. Three random fields were captured at a magnification of ×20 (n=3).

Reverse transcription-quantitative PCR (RT-qPCR) assay

Total RNA was extracted from PSCs and pancreatic cancer cells using the Fastgen200 RNA isolation system (Fastgen) and reverse transcription was performed using the PrimeScript RT Reagent Kit (Takara Biotechnology Co., Ltd.) according to the manufacturer's recommendations.

The primer sequences were as follows: E-cadherin, forward 5′-ATTCTGATTCTGCTGCTCTTG-3′ and reverse 5′-AGTCCTGGTCCTCTTCTCC-3′; vimentin, forward 5′-AATGACCGCTTCGCCAAC-3′ and reverse 5′-CCGCATCTCCTCCTCGTAG-3′; MMP-9, forward 5′-GCAATGCTGATGGGAAACCC-3′ and reverse 5′-AGAAGCCGAAGAGCTTGTCC-3′; IL-6, forward 5′-AGTTCCTGCAGTCCAGCCTGAG-3′ and reverse 5′-TCAAACTGCATAGCCACTTTCC-3′; and β-actin, forward 5′-GACTTAGTTGCGTTACACCCTTTCT-3′ and reverse 5′-GAACGGTGAAGGTGACAGCAGT-3′.

The following PCR program was used: Denaturation at 95°C for 30 sec, followed by 40 cycles of 95°C for 5 sec, 60°C for 30 sec and 72°C for 30 sec. After each RT-qPCR experiment, a dissociation curve analysis was conducted. The relative gene expression was calculated using the previously described 2−ΔΔCq method (18).

ELISA

The PSCs from the indicated groups were conditioned in serum-free medium for 72 h. The cellular culture media were then collected and centrifuged at 1,000 × g for 5 min at 4°C to remove particles. The production of IL-6 in the supernatants of PSCs was detected by ELISA using the commercially available ELISA kit (cat. no. D6050; R&D Systems, Inc.) according to the manufacturer's instructions.

Immunofluorescence microscopy

After the designated treatment (hypoxia or normoxia), PSCs were fixed with 4% paraformaldehyde for 10 min at room temperature, permeabilized in 0.5% Triton X-100 for 10 min and blocked in 1% BSA (Beyotime Institute of Biotechnology) for 1 h. Fixed cells were incubated with mouse anti-human-α-SMA antibodies (1:200, cat. no. 48938, Cell Signaling Technology, Inc.) at 4°C overnight. Cells were washed and incubated with goat anti-mouse DyLight 594 (red) IgG antibody (1:1,000, cat. no. ab96873, Abcam) for 1 h in a dark room. Nuclei were then stained with DAPI for 5 min at room temperature. The cells were visualized by a fluorescence microscope (Nikon Corporation) using appropriate excitation and emission spectra at a magnification, ×400.

Western blotting

Proteins were electrophoretically resolved on a denaturing SDS-polyacrylamide gel (10-12%) and electrotransferred onto nitrocellulose membranes (EMD Millipore). The membranes were initially blocked with 5% non-fat dry milk in Tris-buffered saline for 2 h at room temperature and then probed with antibodies against α-SMA, E-cadherin, vimentin, MMP-9, ERK, p-ERK, NF-κB, p-NF-κB or β-actin (loading control). Following co-incubation with the primary antibodies at 4°C overnight, the membranes were incubated with HRP-conjugated secondary antibodies for 2 h at 37°C. The results were visualized using the ECL western blotting substrate (Thermo Fisher Scientific, Inc.) and photographed by GeneBox (CHEMI–XT16; SynGene).

Statistical analysis

Statistical analysis was performed using SPSS software (version 17.0, SPSS Inc.). Data are presented as the means ± standard error of the mean from at least three independent experiments. Comparisons between two groups were performed using Student's t-test. Differences among three or more groups were evaluated by analysis of variance followed by the least significant difference test. P<0.05 was considered to indicate statistically significant differences. All experiments were repeated independently at least three times.

Results

Curcumin inhibits hypoxia-induced α-SMA expression in PSCs

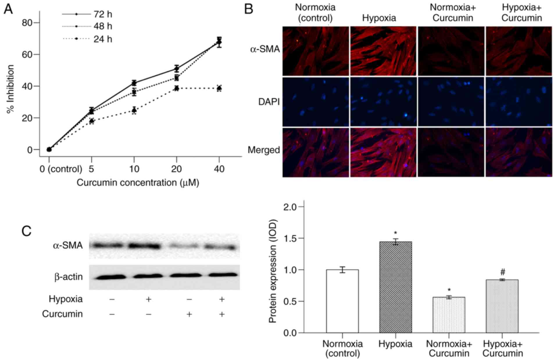
A typical characteristic of activated PCSs is to obtain a myofibroblast-like phenotype with increasing expression of α-SMA (19). Our previous study demonstrated that hypoxia is able to increase the activation of PSCs (9). In the present study, the cytotoxic effect of curcumin on PSCs was first investigated. As shown in Fig. 1A, PSCs were treated with curcumin at various concentrations (0–40 µM) for 24, 48 and 72 h (DMSO was used as the control group). The proliferative abilities of PSCs decreased in response to curcumin treatment in both a time- and dose-dependent manner. Curcumin had a 50% inhibitory concentration (IC50) of ~20 µM, and this concentration was used for the subsequent experiments. This result also proved that hypoxia could enhance the expression of α-SMA in PSCs. Treatment with 20 µM curcumin for 48 h reduced PSC activation, as revealed by α-SMA expression (Fig. 1B and C).

Figure 1.

Curcumin inhibits hypoxia-induced PSC activation. (A) PSCs were treated with increasing concentrations of curcumin (5, 10, 20 and 40 µM) for 24, 48 and 72 h. The proliferative abilities of PSCs decreased in response to the curcumin treatment in both a time- and dose-dependent manner. (B) The activation of PSCs were tested by immunofluorescence microscopy analysis. (C) Curcumin suppressed hypoxia-induced PSC activation, as revealed by α-SMA expression using western blotting. DMSO was used as the control group. *P<0.05 compared with the untreated group under normoxia; #P<0.05 compared with the untreated group under hypoxia. The data are representative of 3 independent experiments. PSC, pancreatic stellate cell; SMA, smooth muscle actin; DMSO, dimethyl sulfoxide.

Curcumin abrogates hypoxia-activated migratory ability and IL-6 secretion in PSCs

A hypoxic microenvironment plays a key role in pancreatic cancer progression. It has been suggested that a hypoxic microenvironment could affect cancer cells as well as the surrounding PSCs (20). The present study demonstrated that hypoxia induced migration of PSCs, as assessed by the wound healing assay. Delayed wound closure was observed following treatment of PSCs with curcumin (Fig. 2A).

Figure 2.

Curcumin abolishes hypoxia-induced migration and IL-6 secretion in activated PSCs. (A) PSCs were allowed to migrate for 24 h under normoxic or hypoxic conditions, with or without curcumin. The migratory ability of PSCs increased under hypoxic conditions, and this effect was suppressed by curcumin. Hypoxia-induced (B) mRNA expression and (C) secretion of IL-6 were also counterbalanced by curcumin. DMSO was used as the control group. *P<0.05 compared with the untreated group under normoxia; #P<0.05 compared with the untreated group under hypoxia. The data are representative of 3 independent experiments. PSC, pancreatic stellate cell; IL, interleukin; DMSO, dimethyl sulfoxide.

IL-6 is a potent pro-inflammatory cytokine secreted by PSCs in the pancreatic cancer microenvironment. Previous results have indicated that the activated stroma is able to secrete large amounts of IL-6, which could further promote the invasive capacity of the surrounding tumor cells (21). To verify whether hypoxia-activated PSCs have higher expression of IL-6, RT-qPCR and ELISA were performed. As shown in Fig. 2B and C, PSCs cultured under hypoxic conditions displayed higher levels of IL-6. However, treatment with 20 µM curcumin for 72 h counterbalanced the effect of hypoxia on the expression of IL-6 in PSCs.

Curcumin suppresses PSC-CM-induced invasive ability of pancreatic cancer cells

PSCs do not only form a dense fibrotic stroma and interact with cancer cells, but may also be able to induce distant metastasis (19). The present study focused on whether media from the PSCs cultured under hypoxic conditions could promote the metastatic potential of BxPC-3 cells. The results demonstrated that both hypoxia and IL-6 increased the invasion rates of cancer cells. PSC-CM also promoted the invasive ability of pancreatic cancer cells. To elucidate the role of IL-6 in the PSC-CM-induced alterations in the function of pancreatic cancer cells, a neutralizing antibody against IL-6 was employed. It was demonstrated that treatment with anti-IL-6 antibody was able to suppress the PSC-CM-induced invasion of BxPC-3 cells. Therefore, PSC-CM-induced invasion may be attributed to the production of IL-6. Our previous studies indicated that curcumin has an IC50 of 20 µM in BxPC-3 cells (11). Thus, 20 µM of curcumin was used in the present experiments. The mean number of cells invading into the lower chamber, which was induced by PSC-CM, was also lower following 48 h of co-treatment with curcumin under both hypoxic and normoxic conditions (Fig. 3). Therefore, curcumin may be considered as potential therapy against IL-6-induced pathological conditions (22).

Figure 3.

Effect of curcumin on cancer cell invasive ability under hypoxic conditions. BxPC-3 cells were allowed to migrate for 48 h under normoxic or hypoxic conditions. Hypoxia, IL-6 as well as PSC-CM promoted the invasion of pancreatic cancer cells. Furthermore, hypoxia-enhanced cancer cell invasion was counterbalanced by neutralizing antibody against IL-6 and curcumin. The number of migrated cells was quantified by counting the cells from 3 random felds at a magnification, ×200. *P<0.05. The data are representative of 3 independent experiments. IL, interleukin; PSC, pancreatic stellate cell; CM, conditioned medium.

Curcumin restrains PSC-CM-induced IL-6/ERK/NF-κB axis activation in pancreatic cancer cells under hypoxic conditions

Previous studies have demonstrated that hypoxic conditions (10) and PSC-CM (23) activate multiple signaling pathways in pancreatic cancer cells. The ERK/NF-κB pathway plays an important role in numerous cellular processes, including tumor cell survival, migration and invasion (24). Our previous study demonstrated that curcumin plays an important role in inhibiting the proliferation, migration and invasion of pancreatic cancer cells via the reactive oxygen species/ERK/NF-κB signaling pathway (25). In the present study, BxPC-3 cells were treated with PSC-CM activated by hypoxia in the presence of curcumin or anti-IL-6 antibody, and the activation of the ERK/NF-κB signaling pathway was tested via western blotting. As shown in Fig. 4A, hypoxia significantly increased the expression of p-ERK and p-NF-κB in BxPC-3 cells. Treatment with PSC-CM greatly enhanced this effect. PSC-CM was also able to activate the ERK/NF-κB signaling pathway in BxPC-3 cells, even under normoxic conditions. The ability of the anti-IL-6 antibody to abolish the effects on hypoxia and PSC-CM-induced p-ERK and p-NF-κB expression demonstrated that IL-6 played an important role in ERK/NF-κB pathway activation. In addition, the PSC-CM-induced phosphorylation of ERK and NF-κB also strongly decreased following the addition of curcumin. Moreover, the ERK inhibitor PD 98059 (50 µM) inhibited hypoxia-induced activation of p-ERK and p-NF-κB, indicating that the NF-κB transcription factor is modulated by the ERK pathway (Fig. 4B). PD 98059 also decreased pancreatic cancer cell invasion under hypoxic conditions, indicating that the activation of the ERK signaling pathway is involved in hypoxia-induced pancreatic cancer cell invasion (Fig. 4C).

Figure 4.

Curcumin attenuates hypoxia- and hypoxia-induced PSC-CM-mediated activation of the ERK/NF-κB pathway in BxPC-3 cells. (A) Hypoxia and hypoxia-induced PSC-CM increased the expression of p-ERK and p-NF-κB in BxPC-3 cells. These effects were counterbalanced by neutralizing antibody against IL-6 and curcumin. (B) PD 98059 (50 µM), an ERK inhibitor, inhibited hypoxia-induced expression of p-ERK and p-NF-κB. (C) PD 98059 also decreased hypoxia-induced invasive ability of BxPC-3 cells. The number of migrated cells was quantified by counting the number of cells from 3 random fields at a magnification, ×200. *P<0.05 compared with the normoxic group; #P<0.05 compared with the hypoxic group. The data are representative of 3 independent experiments. PSC, pancreatic stellate cell; CM, conditioned medium; ERK, extracelular signal-regulated kinase; NF, nuclear factor.

Curcumin inhibits PSC-CM-promoted EMT in pancreatic cancer cells

EMT, a critical event during tumor invasion and metastasis, includes four important steps: Loss of cellular polarized epithelial traits, expression of mesenchymal proteins (such as vimentin and N-cadherin), degradation of the basement membrane, and enhancement of the cell invasive ability and entry into the circulation (26). Our previous study demonstrated that hypoxia is able to induce invasion and EMT of pancreatic cancer cells (11). The focus of the present study was to determine whether media from PSCs cultured under hypoxic conditions could promote the EMT of pancreatic cancer cells. The results demonstrated that cancer cell morphology changed from a typical epithelial phenotype to a mesenchymal phenotype following PSC-CM treatment for 48 h, which was counterbalanced by curcumin (Fig. 5A). In addition, PSC-CM significantly decreased the E-cadherin level and increased the expression of vimentin and MMP-9 in pancreatic cancer cells at both the mRNA and protein levels, under either normoxic or hypoxic conditions, which indicates that PSC-CM can promote EMT in pancreatic cancer cells. These effects of hypoxia and PSC-CM were counterbalanced by either 20 µM curcumin or anti-IL-6 antibody (5 µg/ml) (Fig. 5B and C).

Figure 5.

Curcumin inhibits hypoxia-induced PSC-CM-mediated EMT of pancreatic cancer cells. (A) BxPC-3 cells were treated with PSC-CM, IL-6 neutralizing antibody (5 µg/ml) or 20 µM curcumin, and the occurrence of EMT was evaluated based on the morphological changes displayed by cancer cells. Hypoxia and PSC-CM decreased the expression of E-cadherin and increased the expression of vimentin and MMP-9 at the (B) mRNA and (C) protein levels. These effects were counterbalanced by neutralizing antibody against IL-6 and curcumin. *P<0.05. The data are representative of 3 independent experiments. PSC, pancreatic stellate cell; CM, conditioned medium; EMT, epthelial-to-mesenchymal transition; MMP, matrix metallopeptidase.

Moreover, the shape of Panc-1 cells changed into myofibroblast-like phenotype following PSC-CM treatment for 48 h (Fig. 6A). Hypoxic conditions and hypoxia-induced PSC-CM promoted the invasive ability of Panc-1 cells (Fig. 6B). The expressions of E-cadherin, vimentin, MMP-9 were also modulated by PSC-CM (Fig. 6C). As shown in Fig. 4D, hypoxia significantly increased the expression of p-ERK and p-NF-κB in Panc-1 cells. Treatment with PSC-CM was also able to activate the ERK/NF-κB signaling pathway under both hypoxic and normoxic conditions, whereas these effects of PSC-CM were suppressed by curcumin.

Figure 6.

Effect of curcumin on hypoxia and PSC-CM induced EMT of Panc-1 cells. (A) Panc-1 cells were treated with PSC-CM or 20 µM curcumin, and the occurrence of EMT was evaluated based on morphological changes displayed by cancer cells. (B) Panc-1 cells treated with PSC-CM or 20 µM curcumin under both hypoxic and normoxic conditions were allowed to migrate for 48 h. Curcumin inhibited hypoxia- or PSC-CM-induced invasion of Panc-1 cells. The number of migrated cells was quantified by counting the cells from 3 random fields at a magnification of ×200. (C) Hypoxia and PSC-CM modulated the expression of E-cadherin, vimentin and MMP-9 at the mRNA level, which was reversed by curcumin. (D) Hypoxia and hypoxia-induced PSC-CM increased the expression of p-ERK and p-NF-κB in Panc-1 cells, and these effects were counterbalanced by curcumin. *P<0.05. The data are representative of 3 independent experiments. PSC, pancreatic stellate cell; CM, conditioned medium; EMT, epthelial-to-mesenchymal transition; MMP, matrix metallopeptidase; ERK, extracelular signal-regulated kinase.

Taken together, these results demonstrated that curcumin plays an important role in suppressing tumor-stromal crosstalk and pancreatic cancer invasion and EMT by inhibiting the IL-6/ERK/NF-κB axis.

Discussion

Pancreatic cancer is one of the most lethal types of cancer, characterized by the lack of an effective therapeutic strategy and poor life expectancy, mainly due to its early metastasis and rapid progression. As pancreatic cancer is clinically known as a hypovascular tumor, the pancreatic tumor microenvironment is characterized by lack of oxygen and cells are continuously exposed to hypoxia (27). A number of studies have indicated that a hypoxic microenvironment is highly associated with poor clinical outcome, which is attributed to the enhanced cancer cell invasion and metastasis (28). Our previous study also demonstrated that hypoxic conditions promote the proliferation, migration and EMT in pancreatic cancer cells (11). The pancreatic cancer microenvironment contains several types of stromal cells, including PSCs. Hypoxia activates PSCs, which further secrete a variety of cytokines and growth factors, which in turn promote the progression of pancreatic cancer, particularly cell migration and invasion (9). The focus of the present study was the underlying mechanisms through which curcumin inhibits hypoxia-induced tumor-stromal crosstalk, as well as the invasion and EMT of pancreatic cancer cells.

The data of the present study demonstrated that curcumin inhibited the activation of PSCs under hypoxic conditions. Hypoxia-induced migration and IL-6 secretion of PSCs were also suppressed by curcumin. IL-6 and PSC-CM stimulated the invasive ability of pancreatic cancer cells under hypoxic conditions, while IL-6-neutralizing antibody treatment suppressed the PSC-CM-modulated pancreatic cancer cell invasion, indicating that hypoxia-induced IL-6 secretion of PSCs may promote the progression of pancreatic cancer. Curcumin counterbalanced these effects of hypoxia and PSC-CM treatment. PSC-CM-modulated cancer cell morphology, and the changes in the expression of E-cadherin, vimentin and MMP-9, were inhibited by curcumin and IL-6-neutralizing antibody. In addition, hypoxia and PSC-CM-induced activation of the ERK pathway and the transcription factor NF-κB were also suppressed by IL-6-neutralizing antibody and curcumin. These results indicated that curcumin inhibits hypoxia-induced tumor-stromal crosstalk and pancreatic cancer EMT and metastasis via the IL-6/ERK/NF-κB axis.

The pancreatic cancer microenvironment includes not only tumor cells, but also other cell types, including PSCs, immune cells and inflammatory cells, ECM, blood vessels, and other signaling molecules (5). Our previous studies have focused on the effect of hypoxia on the tumor cells (11). The present study, however, investigated the effect of curcumin on hypoxia-induced tumor-stromal interaction. The normal function of PSCs includes immune responses, phagocytosis, and stimulating the secretion of amylase in the healthy pancreas (29). However, PSCs also act as the sprouted seed for tumor progression, due to their important role in inducing a fibrotic environment that facilitates tumor metastasis (30). Several cytokines and growth factors derived from PSCs are also involved in malignant tumor progression. It has been proven that PSCs promote pancreatic cancer cell invasion and migration through the hepatocyte growth factor (HGF)/c-Met/survivin pathway, which is negatively regulated by P53/P21 (31). PSCs may also enhance pancreatic cancer cell invasion of the dorsal root ganglia (DRG), promote the outgrowth of DRG and further facilitate tumor cell perineural invasion via the HGF/c-Met pathway (32). In addition, paracrine IL-6 from PSCs promotes the EMT of pancreatic cancer cells via the signal transducer and activator of transcription 3 (STAT3)/nuclear factor erythroid 2-related factor 2 (Nrf2) pathway (33). In the present study, it was observed that hypoxia could activate PSCs and promote the paracrine secretion of IL-6, thereby further promoting the invasion and EMT of pancreatic cancer cells via the ERK/NF-κB signaling pathway.

As a hypovascular tumor, pancreatic cancer thrives under hypoxic conditions. Hypoxia-inducible factor (HIF)-1, a key mediator of the cellular response to hypoxia, is overexpressed in a variety of solid tumors, including pancreatic cancer (34). It has been proven that HIF-1α can recruit macrophages by promoting secretion of C-C motif chemokine ligand 2, which further accelerates the activation of PSCs (35). Hirakawa et al (27) identified a motility-stimulating effect of pancreatic cancer-associated fibroblasts on pancreatic cancer cells through the paracrine insulin-like growth factor-1 (IGF1)/IGF1R signaling axis, particularly under hypoxic conditions. Hypoxia is also able to induce PSCs to secrete connective tissue growth factor (CTGF), which in turn promotes the invasion of pancreatic cancer cells (36). Masamune et al (20) demonstrated that PSCs expressed a variety of angiogenesis-regulating molecules, including VEGF receptors, angiopoietin-1, and the angiopoietin receptor Tie-2. Hypoxia stimulates PSCs to induce fibrosis and angiogenesis in pancreatic cancer. PD 98059, a MEK inhibitor, has been shown to suppress the ERK pathway and invasion of pancreatic cancer cells in our previous study (37). PD 98059 was used to inhibit the ERK phosphorylation, in order to verify that this process occurs upstream of ERK signaling. The result demonstrated that PD 98059 not only inhibited hypoxia-induced expression of p-ERK and p-NF-κB, but also decreased pancreatic cancer cell invasion under hypoxic conditions. These results indicated that hypoxia can promote the invasion and EMT of pancreatic cancer cells by interfering with tumor-stromal crosstalk via the IL-6/ERK/NF-κB axis.

As a pro-inflammatory cytokine, IL-6 is involved in multiple biological processes, including tumor progression. In the cancer microenvironment, IL-6 is produced by a number of cell types, including fibroblast stromal cells, immune cells, and even tumor cells (38). It has been reported that IL-6 is closely associated with pancreatic cancer development, progression, invasion, EMT and metastasis by activating Janus kinase 2 (JAK2)/STAT3, mitogen-activated protein kinase (MAPK) and other signaling pathways that contribute to oncogenesis (39). High circulating levels of IL-6 have been associated with short overall survival in gastrointestinal cancer patients (38). In a study using an orthotopic xenograft model with pancreatic cancer cells in SCID/bg mice, Goumas et al (40) demonstrated that treatment with the anti-IL-6-receptor antibody tocilizumab resulted in a marked decrease in tumor weight and new distant metastases compared with the control group. The results of the present study also indicated that hypoxia can increase the production of IL-6 by PSCs. IL-6 treatment or hypoxia-induced PSC-CM promoted the invasion of pancreatic cancer cells. PSC-CM also promoted the EMT of BxPC-3 and Panc-1 cells, which was counterbalanced by the anti-IL-6 antibody or curcumin.

Curcumin (diferuloylmethane) has been proven to suppress the proliferation, invasion, EMT and metastasis of a variety of tumors, including pancreatic cancer (11). Curcumin exerts its anticancer effects via targeting multiple signaling pathways, such as the MAPK and NF-κB signaling pathways. Our recent study demonstrated that curcumin attenuated hyperglycemia-driven epidermal growth factor (EGF)-induced invasive and migratory abilities of pancreatic cancer cells by inhibiting the EGF/EGFR signaling pathway and its downstream signaling molecules, including ERK and Akt (15). Curcumin may also play an important role in suppressing superoxide dismutase-driven hydrogen peroxide -induced pancreatic cancer EMT and metastasis by inhibiting the phosphoinositide 3 kinase/Akt/NF-κB pathway (41). In recent years, an increasing number of studies have been focusing on the role of curcumin in the tumor microenvironment. Shao et al (42) recently revealed that curcumin exerts a promising therapeutic effect on hepatic stellate cell-induced hepatocellular carcinoma invasion and angiogenesis via downregulating CTGF. Wang et al (43) also provided evidence that curcumin was able to suppress the migration, EMT and metastasis of pancreatic cancer cells by reducing the mesenchymal characteristics of cancer-associated fibroblasts. The data presented herein indicate that curcumin inhibited hypoxia-activated migratory ability and IL-6 secretion in PSCs. Curcumin may also abrogate hypoxia-induced PSC-CM-mediated invasive ability and EMT of pancreatic cancer cells. The focus of our future study will be to investigate the components of the pathway directly activated by IL-6, such as JAK2, STAT3 or Nrf2, which was a limitation of the present study. Interestingly, in the present study it was also observed that curcumin was able to inhibit α-SMA expression and cell migration under normoxic conditions. The effect of curcumin on these processes appeared to be independent of IL-6, since this molecule was not induced under normoxia in pancreatic cancer cells. As curcumin can inhibit several important factors secreted by stromal cells, including SDF-1 and CTGF (42), future work will also focus on these factors. Curcumin has also been applied in the clinical setting, either alone or in combination with other drugs. In a phase I/II study, gemcitabine-resistant patients with pancreatic cancer received oral curcumin daily (8 g) in combination with gemcitabine-based chemotherapy. The result demonstrated that curcumin was safe and able to increase the median survival time (161 days) when compared with the gemcitabine alone group, the mean survival rate of which was ~10 weeks (44). Our future research may also include more in vivo experiments as well as preclinical trials to further validate the present findings.

In conclusion, the present study demonstrated that curcumin plays an important role in suppressing tumor-stromal crosstalk and pancreatic cancer cell invasion and EMT by inhibiting the IL-6/ERK/NF-κB axis under hypoxic conditions. Therefore, curcumin may hold promise as a potential anticancer agent for the treatment of patients with pancreatic cancer.

Acknowledgements

Not applicable.

Funding

The present study was supported by grants from the Fundamental Research Funds for the Central Universities (grant no. xjj2018117) and the Natural Science Basic Research Project of Shaanxi Province (grant no. 2020JM-367).

Availability of data and materials

The datasets generated and/or analyzed during the present study are available from the corresponding author upon reasonable request.

Authors' contributions

WL, QM and ZWa conceived and designed the study; WL, LS and JL conducted the experiments; ZWu and JL performed the data analysis; WL wrote the paper; ZWa and QM reviewed and edited the manuscript. All the authors have read and approved the final version of the manuscript and agree to be accountable for all aspects of the research in ensuring that the accuracy or integrity of any part of the work are appropriately investigated and resolved.

Ethics approval and consent to participate

The experimental protocol and patient consent forms were approved by the Ethics Committee of the First Affiliated Hospital of Xi'an Jiaotong University (Xi'an, China).

Patient consent for publication

Not applicable.

Competing interests

The authors declare that they have no competing interests.

References

1 

Siegel RL, Miller KD and Jemal A: Cancer statistics, 2019. CA Cancer J Clin. 69:7–34. 2019. View Article : Google Scholar : PubMed/NCBI

2 

Chen WQ, Zheng RS, Baade PD, Zhang SW, Zeng HM, Bray F, Jemal A, Yu XQ and He J: Cancer statistics in China, 2015. CA Cancer J Clin. 66:115–132. 2016. View Article : Google Scholar : PubMed/NCBI

3 

Vincent A, Herman J, Schulick R, Hruban RH and Goggins M: Pancreatic cancer. Lancet. 378:607–620. 2011. View Article : Google Scholar : PubMed/NCBI

4 

Li H, Wang X, Wen C, Huo Z, Wang W, Zhan Q, Cheng D, Chen H, Deng X, Peng C and Shen B: Long noncoding RNA NORAD, a novel competing endogenous RNA, enhances the hypoxia-induced epithelial-mesenchymal transition to promote metastasis in pancreatic cancer. Mol Cancer. 16:1692017. View Article : Google Scholar : PubMed/NCBI

5 

von Ahrens D, Bhagat TD, Nagrath D, Maitra A and Verma A: The role of stromal cancer-associated fibroblasts in pancreatic cancer. J Hematol Oncol. 10:762017. View Article : Google Scholar : PubMed/NCBI

6 

Tang D, Wang D, Yuan Z, Xue X, Zhang Y, An Y, Chen J, Tu M, Lu Z, Wei J, et al: Persistent activation of pancreatic stellate cells creates a microenvironment favorable for the malignant behavior of pancreatic ductal adenocarcinoma. Int J Cancer. 132:993–1003. 2013. View Article : Google Scholar : PubMed/NCBI

7 

Wu Q, Tian Y, Zhang J, Zhang H, Gu F, Lu Y, Zou S, Chen Y, Sun P, Xu M, et al: Functions of pancreatic stellate cell-derived soluble factors in the microenvironment of pancreatic ductal carcinoma. Oncotarget. 8:102721–102738. 2017. View Article : Google Scholar : PubMed/NCBI

8 

Razidlo GL, Burton KM and McNiven MA: Interleukin-6 promotes pancreatic cancer cell migration by rapidly activating the small GTPase CDC42. J Biol Chem. 293:11143–11153. 2018. View Article : Google Scholar : PubMed/NCBI

9 

Lei J, Huo X, Duan W, Xu Q, Li R, Ma J, Li X, Han L, Li W, Sun H, et al: α-Mangostin inhibits hypoxia-driven ROS-induced PSC activation and pancreatic cancer cell invasion. Cancer Lett. 347:129–138. 2014. View Article : Google Scholar : PubMed/NCBI

10 

Erkan M, Kurtoglu M and Kleeff J: The role of hypoxia in pancreatic cancer: A potential therapeutic target? Expert Rev Gastroenterol Hepatol. 10:301–316. 2016. View Article : Google Scholar : PubMed/NCBI

11 

Cao L, Xiao X, Lei J, Duan W, Ma Q and Li W: Curcumin inhibits hypoxia-induced epithelial-mesenchymal transition in pancreatic cancer cells via suppression of the hedgehog signaling pathway. Oncol Rep. 35:3728–3734. 2016. View Article : Google Scholar : PubMed/NCBI

12 

Sada M, Ohuchida K, Horioka K, Okumura T, Moriyama T, Miyasaka Y, Ohtsuka T, Mizumoto K, Oda Y and Nakamura M: Hypoxic stellate cells of pancreatic cancer stroma regulate extracellular matrix fiber organization and cancer cell motility. Cancer Lett. 372:210–218. 2016. View Article : Google Scholar : PubMed/NCBI

13 

Shanmugam MK, Rane G, Kanchi MM, Arfuso F, Chinnathambi A, Zayed ME, Alharbi SA, Tan BK, Kumar AP and Sethi G: The multifaceted role of curcumin in cancer prevention and treatment. Molecules. 20:2728–2769. 2015. View Article : Google Scholar : PubMed/NCBI

14 

Allegra A, Innao V, Russo S, Gerace D, Alonci A and Musolino C: Anticancer activity of curcumin and its analogues: Preclinical and clinical studies. Cancer Invest. 35:1–22. 2017. View Article : Google Scholar : PubMed/NCBI

15 

Li W, Wang Z, Xiao X, Han L, Wu Z, Ma Q and Cao L: Curcumin attenuates hyperglycemia-driven EGF-induced invasive and migratory abilities of pancreatic cancer via suppression of the ERK and AKT pathways. Oncol Rep. 41:650–658. 2019.PubMed/NCBI

16 

Bachem MG, Schneider E, Gross H, Weidenbach H, Schmid RM, Menke A, Siech M, Beger H, Grunert A and Adler G: Identification, culture, and characterization of pancreatic stellate cells in rats and humans. Gastroenterology. 115:421–432. 1998. View Article : Google Scholar : PubMed/NCBI

17 

Sun L, Chen K, Jiang Z, Chen X, Ma J, Ma Q and Duan W: Indometacin inhibits the proliferation and activation of human pancreatic stellate cells through the downregulation of COX-2. Oncol Rep. 39:2243–2251. 2018.PubMed/NCBI

18 

Livak KJ and Schmittgen TD: Analysis of relative gene expression data using real-time quantitative PCR and the 2(-Delta Delta C(T)) method. Methods. 25:402–408. 2001. View Article : Google Scholar : PubMed/NCBI

19 

Ferdek PE and Jakubowska MA: Biology of pancreatic stellate cells-more than just pancreatic cancer. Pflugers Arch. 469:1039–1050. 2017. View Article : Google Scholar : PubMed/NCBI

20 

Masamune A, Kikuta K, Watanabe T, Satoh K, Hirota M and Shimosegawa T: Hypoxia stimulates pancreatic stellate cells to induce fibrosis and angiogenesis in pancreatic cancer. Am J Physiol Gastrointest Liver Physiol. 295:G709–G717. 2008. View Article : Google Scholar : PubMed/NCBI

21 

Nagathihalli NS, Castellanos JA, VanSaun MN, Dai X, Ambrose M, Guo Q, Xiong Y and Merchant NB: Pancreatic stellate cell secreted IL-6 stimulates STAT3 dependent invasiveness of pancreatic intraepithelial neoplasia and cancer cells. Oncotarget. 7:65982–65992. 2016. View Article : Google Scholar : PubMed/NCBI

22 

Ghandadi M and Sahebkar A: Curcumin: An effective inhibitor of interleukin-6. Curr Pharm Des. 23:921–931. 2017. View Article : Google Scholar : PubMed/NCBI

23 

Hamada S, Masamune A, Yoshida N, Takikawa T and Shimosegawa T: IL-6/STAT3 plays a regulatory role in the interaction between pancreatic stellate cells and cancer cells. Dig Dis Sci. 61:1561–1571. 2016. View Article : Google Scholar : PubMed/NCBI

24 

Neuzillet C, Hammel P, Tijeras-Raballand A, Couvelard A and Raymond E: Targeting the Ras-ERK pathway in pancreatic adenocarcinoma. Cancer Metastasis Rev. 32:147–162. 2013. View Article : Google Scholar : PubMed/NCBI

25 

Cao L, Liu J, Zhang L, Xiao X and Li W: Curcumin inhibits H2O2-induced invasion and migration of human pancreatic cancer via suppression of the ERK/NF-κB pathway. Oncol Rep. 36:2245–2251. 2016. View Article : Google Scholar : PubMed/NCBI

26 

Li W, Ma Q, Liu J, Han L, Ma G, Liu H, Shan T, Xie K and Wu E: Hyperglycemia as a mechanism of pancreatic cancer metastasis. Front Biosci (Landmark Ed). 17:1761–1774. 2012. View Article : Google Scholar : PubMed/NCBI

27 

Hirakawa T, Yashiro M, Doi Y, Kinoshita H, Morisaki T, Fukuoka T, Hasegawa T, Kimura K, Amano R and Hirakawa K: Pancreatic fibroblasts stimulate the motility of pancreatic cancer cells through IGF1/IGF1R signaling under hypoxia. PLoS One. 11:e01599122016. View Article : Google Scholar : PubMed/NCBI

28 

Liu H, Ma Q, Xu Q, Lei J, Li X, Wang Z and Wu E: Therapeutic potential of perineural invasion, hypoxia and desmoplasia in pancreatic cancer. Curr Pharm Des. 18:2395–2403. 2012. View Article : Google Scholar : PubMed/NCBI

29 

Mato E, Lucas M, Petriz J, Gomis R and Novials A: Identification of a pancreatic stellate cell population with properties of progenitor cells: New role for stellate cells in the pancreas. Biochem J. 421:181–191. 2009. View Article : Google Scholar : PubMed/NCBI

30 

Thomas D and Radhakrishnan P: Tumor-stromal crosstalk in pancreatic cancer and tissue fibrosis. Mol Cancer. 18:142019. View Article : Google Scholar : PubMed/NCBI

31 

Yang XP, Liu SL, Xu JF, Cao SG, Li Y and Zhou YB: Pancreatic stellate cells increase pancreatic cancer cells invasion through the hepatocyte growth factor /c-Met/survivin regulated by P53/P21. Exp Cell Res. 357:79–87. 2017. View Article : Google Scholar : PubMed/NCBI

32 

Nan L, Qin T, Xiao Y, Qian W, Li J, Wang Z, Ma J, Ma Q and Wu Z: Pancreatic stellate cells facilitate perineural invasion of pancreatic cancer via HGF/c-Met pathway. Cell Transplant. 28:1289–1298. 2019. View Article : Google Scholar : PubMed/NCBI

33 

Wu YS, Chung I, Wong WF, Masamune A, Sim MS and Looi CY: Paracrine IL-6 signaling mediates the effects of pancreatic stellate cells on epithelial-mesenchymal transition via Stat3/Nrf2 pathway in pancreatic cancer cells. Biochim Biophys Acta Gen Subj. 1861:296–306. 2017. View Article : Google Scholar : PubMed/NCBI

34 

Lei J, Ma J, Ma Q, Li X, Liu H, Xu Q, Duan W, Sun Q, Xu J, Wu Z and Wu E: Hedgehog signaling regulates hypoxia induced epithelial to mesenchymal transition and invasion in pancreatic cancer cells via a ligand-independent manner Mol Cancer 12. 66:2013.

35 

Li N, Li Y, Li Z, Huang C, Yang Y, Lang M, Cao J, Jiang W, Xu Y, Dong J and Ren H: Hypoxia inducible factor 1 (HIF-1) recruits macrophage to activate pancreatic stellate cells in pancreatic ductal adenocarcinoma. Int J Mol Sci. 17(pii): E7992016. View Article : Google Scholar : PubMed/NCBI

36 

Eguchi D, Ikenaga N, Ohuchida K, Kozono S, Cui L, Fujiwara K, Fujino M, Ohtsuka T, Mizumoto K and Tanaka M: Hypoxia enhances the interaction between pancreatic stellate cells and cancer cells via increased secretion of connective tissue growth factor. J Surg Res. 181:225–233. 2013. View Article : Google Scholar : PubMed/NCBI

37 

Li W, Cao L, Han L, Xu Q and Ma Q: Superoxide dismutase promotes the epithelial-mesenchymal transition of pancreatic cancer cells via activation of the H2O2/ERK/NF-κB axis. Int J Oncol. 46:2613–2620. 2015. View Article : Google Scholar : PubMed/NCBI

38 

Vainer N, Dehlendorff C and Johansen JS: Systematic literature review of IL-6 as a biomarker or treatment target in patients with gastric, bile duct, pancreatic and colorectal cancer. Oncotarget. 9:29820–29841. 2018. View Article : Google Scholar : PubMed/NCBI

39 

Pop VV, Seicean A, Lupan I, Samasca G and Burz CC: IL-6 roles-molecular pathway and clinical implication in pancreatic cancer-A systemic review. Immunol Lett. 181:45–50. 2017. View Article : Google Scholar : PubMed/NCBI

40 

Goumas FA, Holmer R, Egberts JH, Gontarewicz A, Heneweer C, Geisen U, Hauser C, Mende MM, Legler K, Röcken C, et al: Inhibition of IL-6 signaling significantly reduces primary tumor growth and recurrencies in orthotopic xenograft models of pancreatic cancer. Int J Cancer. 137:1035–1046. 2015. View Article : Google Scholar : PubMed/NCBI

41 

Li W, Jiang Z, Xiao X, Wang Z, Wu Z, Ma Q and Cao L: Curcumin inhibits superoxide dismutase-induced epithelial-to-mesenchymal transition via the PI3K/Akt/NF-κB pathway in pancreatic cancer cells. Int J Oncol. 52:1593–1602. 2018.PubMed/NCBI

42 

Shao S, Duan W, Xu Q, Li X, Han L, Li W, Zhang D, Wang Z and Lei J: Curcumin suppresses hepatic stellate cell-induced hepatocarcinoma angiogenesis and invasion through downregulating CTGF. Oxid Med Cell Longev. 2019:81485102019. View Article : Google Scholar : PubMed/NCBI

43 

Wang Q, Qu C, Xie F, Chen L, Liu L, Liang X, Wu X, Wang P and Meng Z: Curcumin suppresses epithelial-to-mesenchymal transition and metastasis of pancreatic cancer cells by inhibiting cancer-associated fibroblasts. Am J Cancer Res. 7:125–133. 2017.PubMed/NCBI

44 

Kanai M, Yoshimura K, Asada M, Imaizumi A, Suzuki C, Matsumoto S, Nishimura T, Mori Y, Masui T, Kawaguchi Y, et al: A phase I/II study of gemcitabine-based chemotherapy plus curcumin for patients with gemcitabine-resistant pancreatic cancer. Cancer Chemother Pharmacol. 68:157–164. 2011. View Article : Google Scholar : PubMed/NCBI

Related Articles

  • Abstract
  • View
  • Download
  • Twitter
Copy and paste a formatted citation
Spandidos Publications style
Li W, Sun L, Lei J, Wu Z, Ma Q and Wang Z: Curcumin inhibits pancreatic cancer cell invasion and EMT by interfering with tumor‑stromal crosstalk under hypoxic conditions via the IL‑6/ERK/NF‑κB axis. Oncol Rep 44: 382-392, 2020.
APA
Li, W., Sun, L., Lei, J., Wu, Z., Ma, Q., & Wang, Z. (2020). Curcumin inhibits pancreatic cancer cell invasion and EMT by interfering with tumor‑stromal crosstalk under hypoxic conditions via the IL‑6/ERK/NF‑κB axis. Oncology Reports, 44, 382-392. https://doi.org/10.3892/or.2020.7600
MLA
Li, W., Sun, L., Lei, J., Wu, Z., Ma, Q., Wang, Z."Curcumin inhibits pancreatic cancer cell invasion and EMT by interfering with tumor‑stromal crosstalk under hypoxic conditions via the IL‑6/ERK/NF‑κB axis". Oncology Reports 44.1 (2020): 382-392.
Chicago
Li, W., Sun, L., Lei, J., Wu, Z., Ma, Q., Wang, Z."Curcumin inhibits pancreatic cancer cell invasion and EMT by interfering with tumor‑stromal crosstalk under hypoxic conditions via the IL‑6/ERK/NF‑κB axis". Oncology Reports 44, no. 1 (2020): 382-392. https://doi.org/10.3892/or.2020.7600
Copy and paste a formatted citation
x
Spandidos Publications style
Li W, Sun L, Lei J, Wu Z, Ma Q and Wang Z: Curcumin inhibits pancreatic cancer cell invasion and EMT by interfering with tumor‑stromal crosstalk under hypoxic conditions via the IL‑6/ERK/NF‑κB axis. Oncol Rep 44: 382-392, 2020.
APA
Li, W., Sun, L., Lei, J., Wu, Z., Ma, Q., & Wang, Z. (2020). Curcumin inhibits pancreatic cancer cell invasion and EMT by interfering with tumor‑stromal crosstalk under hypoxic conditions via the IL‑6/ERK/NF‑κB axis. Oncology Reports, 44, 382-392. https://doi.org/10.3892/or.2020.7600
MLA
Li, W., Sun, L., Lei, J., Wu, Z., Ma, Q., Wang, Z."Curcumin inhibits pancreatic cancer cell invasion and EMT by interfering with tumor‑stromal crosstalk under hypoxic conditions via the IL‑6/ERK/NF‑κB axis". Oncology Reports 44.1 (2020): 382-392.
Chicago
Li, W., Sun, L., Lei, J., Wu, Z., Ma, Q., Wang, Z."Curcumin inhibits pancreatic cancer cell invasion and EMT by interfering with tumor‑stromal crosstalk under hypoxic conditions via the IL‑6/ERK/NF‑κB axis". Oncology Reports 44, no. 1 (2020): 382-392. https://doi.org/10.3892/or.2020.7600
Follow us
  • Twitter
  • LinkedIn
  • Facebook
About
  • Spandidos Publications
  • Careers
  • Cookie Policy
  • Privacy Policy
How can we help?
  • Help
  • Live Chat
  • Contact
  • Email to our Support Team