Spandidos Publications Logo
  • About
    • About Spandidos
    • Aims and Scopes
    • Abstracting and Indexing
    • Editorial Policies
    • Reprints and Permissions
    • Job Opportunities
    • Terms and Conditions
    • Contact
  • Journals
    • All Journals
    • Oncology Letters
      • Oncology Letters
      • Information for Authors
      • Editorial Policies
      • Editorial Board
      • Aims and Scope
      • Abstracting and Indexing
      • Bibliographic Information
      • Archive
    • International Journal of Oncology
      • International Journal of Oncology
      • Information for Authors
      • Editorial Policies
      • Editorial Board
      • Aims and Scope
      • Abstracting and Indexing
      • Bibliographic Information
      • Archive
    • Molecular and Clinical Oncology
      • Molecular and Clinical Oncology
      • Information for Authors
      • Editorial Policies
      • Editorial Board
      • Aims and Scope
      • Abstracting and Indexing
      • Bibliographic Information
      • Archive
    • Experimental and Therapeutic Medicine
      • Experimental and Therapeutic Medicine
      • Information for Authors
      • Editorial Policies
      • Editorial Board
      • Aims and Scope
      • Abstracting and Indexing
      • Bibliographic Information
      • Archive
    • International Journal of Molecular Medicine
      • International Journal of Molecular Medicine
      • Information for Authors
      • Editorial Policies
      • Editorial Board
      • Aims and Scope
      • Abstracting and Indexing
      • Bibliographic Information
      • Archive
    • Biomedical Reports
      • Biomedical Reports
      • Information for Authors
      • Editorial Policies
      • Editorial Board
      • Aims and Scope
      • Abstracting and Indexing
      • Bibliographic Information
      • Archive
    • Oncology Reports
      • Oncology Reports
      • Information for Authors
      • Editorial Policies
      • Editorial Board
      • Aims and Scope
      • Abstracting and Indexing
      • Bibliographic Information
      • Archive
    • Molecular Medicine Reports
      • Molecular Medicine Reports
      • Information for Authors
      • Editorial Policies
      • Editorial Board
      • Aims and Scope
      • Abstracting and Indexing
      • Bibliographic Information
      • Archive
    • World Academy of Sciences Journal
      • World Academy of Sciences Journal
      • Information for Authors
      • Editorial Policies
      • Editorial Board
      • Aims and Scope
      • Abstracting and Indexing
      • Bibliographic Information
      • Archive
    • International Journal of Functional Nutrition
      • International Journal of Functional Nutrition
      • Information for Authors
      • Editorial Policies
      • Editorial Board
      • Aims and Scope
      • Abstracting and Indexing
      • Bibliographic Information
      • Archive
    • International Journal of Epigenetics
      • International Journal of Epigenetics
      • Information for Authors
      • Editorial Policies
      • Editorial Board
      • Aims and Scope
      • Abstracting and Indexing
      • Bibliographic Information
      • Archive
    • Medicine International
      • Medicine International
      • Information for Authors
      • Editorial Policies
      • Editorial Board
      • Aims and Scope
      • Abstracting and Indexing
      • Bibliographic Information
      • Archive
  • Articles
  • Information
    • Information for Authors
    • Information for Reviewers
    • Information for Librarians
    • Information for Advertisers
    • Conferences
  • Language Editing
Spandidos Publications Logo
  • About
    • About Spandidos
    • Aims and Scopes
    • Abstracting and Indexing
    • Editorial Policies
    • Reprints and Permissions
    • Job Opportunities
    • Terms and Conditions
    • Contact
  • Journals
    • All Journals
    • Biomedical Reports
      • Information for Authors
      • Editorial Policies
      • Editorial Board
      • Aims and Scope
      • Abstracting and Indexing
      • Bibliographic Information
      • Archive
    • Experimental and Therapeutic Medicine
      • Information for Authors
      • Editorial Policies
      • Editorial Board
      • Aims and Scope
      • Abstracting and Indexing
      • Bibliographic Information
      • Archive
    • International Journal of Epigenetics
      • Information for Authors
      • Editorial Policies
      • Editorial Board
      • Aims and Scope
      • Abstracting and Indexing
      • Bibliographic Information
      • Archive
    • International Journal of Functional Nutrition
      • Information for Authors
      • Editorial Policies
      • Editorial Board
      • Aims and Scope
      • Abstracting and Indexing
      • Bibliographic Information
      • Archive
    • International Journal of Molecular Medicine
      • Information for Authors
      • Editorial Policies
      • Editorial Board
      • Aims and Scope
      • Abstracting and Indexing
      • Bibliographic Information
      • Archive
    • International Journal of Oncology
      • Information for Authors
      • Editorial Policies
      • Editorial Board
      • Aims and Scope
      • Abstracting and Indexing
      • Bibliographic Information
      • Archive
    • Medicine International
      • Information for Authors
      • Editorial Policies
      • Editorial Board
      • Aims and Scope
      • Abstracting and Indexing
      • Bibliographic Information
      • Archive
    • Molecular and Clinical Oncology
      • Information for Authors
      • Editorial Policies
      • Editorial Board
      • Aims and Scope
      • Abstracting and Indexing
      • Bibliographic Information
      • Archive
    • Molecular Medicine Reports
      • Information for Authors
      • Editorial Policies
      • Editorial Board
      • Aims and Scope
      • Abstracting and Indexing
      • Bibliographic Information
      • Archive
    • Oncology Letters
      • Information for Authors
      • Editorial Policies
      • Editorial Board
      • Aims and Scope
      • Abstracting and Indexing
      • Bibliographic Information
      • Archive
    • Oncology Reports
      • Information for Authors
      • Editorial Policies
      • Editorial Board
      • Aims and Scope
      • Abstracting and Indexing
      • Bibliographic Information
      • Archive
    • World Academy of Sciences Journal
      • Information for Authors
      • Editorial Policies
      • Editorial Board
      • Aims and Scope
      • Abstracting and Indexing
      • Bibliographic Information
      • Archive
  • Articles
  • Information
    • For Authors
    • For Reviewers
    • For Librarians
    • For Advertisers
    • Conferences
  • Language Editing
Login Register Submit
  • This site uses cookies
  • You can change your cookie settings at any time by following the instructions in our Cookie Policy. To find out more, you may read our Privacy Policy.

    I agree
Search articles by DOI, keyword, author or affiliation
Search
Advanced Search
presentation
Oncology Reports
Join Editorial Board Propose a Special Issue
Print ISSN: 1021-335X Online ISSN: 1791-2431
Journal Cover
September-2020 Volume 44 Issue 3

Full Size Image

Sign up for eToc alerts
Recommend to Library

Journals

International Journal of Molecular Medicine

International Journal of Molecular Medicine

International Journal of Molecular Medicine is an international journal devoted to molecular mechanisms of human disease.

International Journal of Oncology

International Journal of Oncology

International Journal of Oncology is an international journal devoted to oncology research and cancer treatment.

Molecular Medicine Reports

Molecular Medicine Reports

Covers molecular medicine topics such as pharmacology, pathology, genetics, neuroscience, infectious diseases, molecular cardiology, and molecular surgery.

Oncology Reports

Oncology Reports

Oncology Reports is an international journal devoted to fundamental and applied research in Oncology.

Experimental and Therapeutic Medicine

Experimental and Therapeutic Medicine

Experimental and Therapeutic Medicine is an international journal devoted to laboratory and clinical medicine.

Oncology Letters

Oncology Letters

Oncology Letters is an international journal devoted to Experimental and Clinical Oncology.

Biomedical Reports

Biomedical Reports

Explores a wide range of biological and medical fields, including pharmacology, genetics, microbiology, neuroscience, and molecular cardiology.

Molecular and Clinical Oncology

Molecular and Clinical Oncology

International journal addressing all aspects of oncology research, from tumorigenesis and oncogenes to chemotherapy and metastasis.

World Academy of Sciences Journal

World Academy of Sciences Journal

Multidisciplinary open-access journal spanning biochemistry, genetics, neuroscience, environmental health, and synthetic biology.

International Journal of Functional Nutrition

International Journal of Functional Nutrition

Open-access journal combining biochemistry, pharmacology, immunology, and genetics to advance health through functional nutrition.

International Journal of Epigenetics

International Journal of Epigenetics

Publishes open-access research on using epigenetics to advance understanding and treatment of human disease.

Medicine International

Medicine International

An International Open Access Journal Devoted to General Medicine.

Journal Cover
September-2020 Volume 44 Issue 3

Full Size Image

Sign up for eToc alerts
Recommend to Library

  • Article
  • Citations
    • Cite This Article
    • Download Citation
    • Create Citation Alert
    • Remove Citation Alert
    • Cited By
  • Similar Articles
    • Related Articles (in Spandidos Publications)
    • Similar Articles (Google Scholar)
    • Similar Articles (PubMed)
  • Download PDF
  • Download XML
  • View XML

  • Supplementary Files
    • Supplementary_Data.pdf
Article

Alisol A is potentially therapeutic in human breast cancer cells

  • Authors:
    • Yanyan Shi
    • Mopei Wang
    • Pan Wang
    • Ting Zhang
    • Jingyi Yu
    • Lunyong Shi
    • Mo Li
    • Hao Wang
    • Qingying Zhang
    • Hongmei Zhao
  • View Affiliations / Copyright

    Affiliations: Peking University Third Hospital, Research Center of Clinical Epidemiology, Beijing 100191, P.R. China, Peking University Third Hospital, Department of Tumor Chemotherapy and Radiation Sickness, Beijing 100191, P.R. China, Peking University Third Hospital, Department of Obstetrics and Gynecology, Beijing 100191, P.R. China, Peking University Health Science Center, Department of Microbiology, Beijing 100191, P.R. China, Peking University Health Science Center, School of Pharmaceutical Sciences, Department of Natural Medicines, Beijing 100191, P.R. China, Sun Yat‑Sen Memorial Hospital of Sun Yat‑Sen University, Department of Obstetrics and Gynecology, Guangzhou, Guangdong 510120, P.R. China, Peking University Third Hospital, Department of General Surgery, Beijing 100191, P.R. China
  • Pages: 1266-1274
    |
    Published online on: June 22, 2020
       https://doi.org/10.3892/or.2020.7654
  • Expand metrics +
Metrics: Total Views: 0 (Spandidos Publications: | PMC Statistics: )
Metrics: Total PDF Downloads: 0 (Spandidos Publications: | PMC Statistics: )
Cited By (CrossRef): 0 citations Loading Articles...

This article is mentioned in:



Abstract

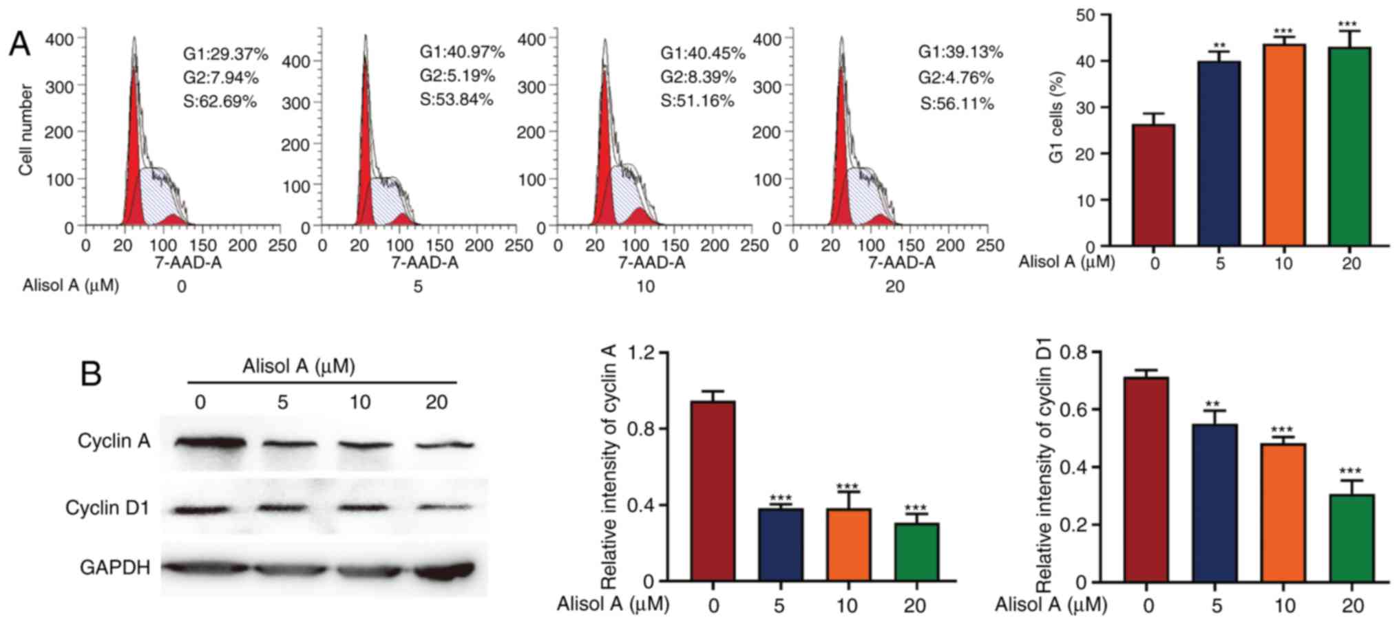
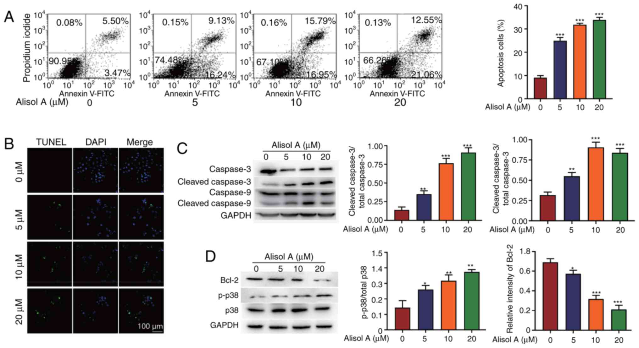
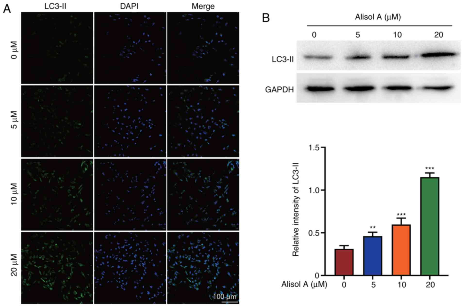
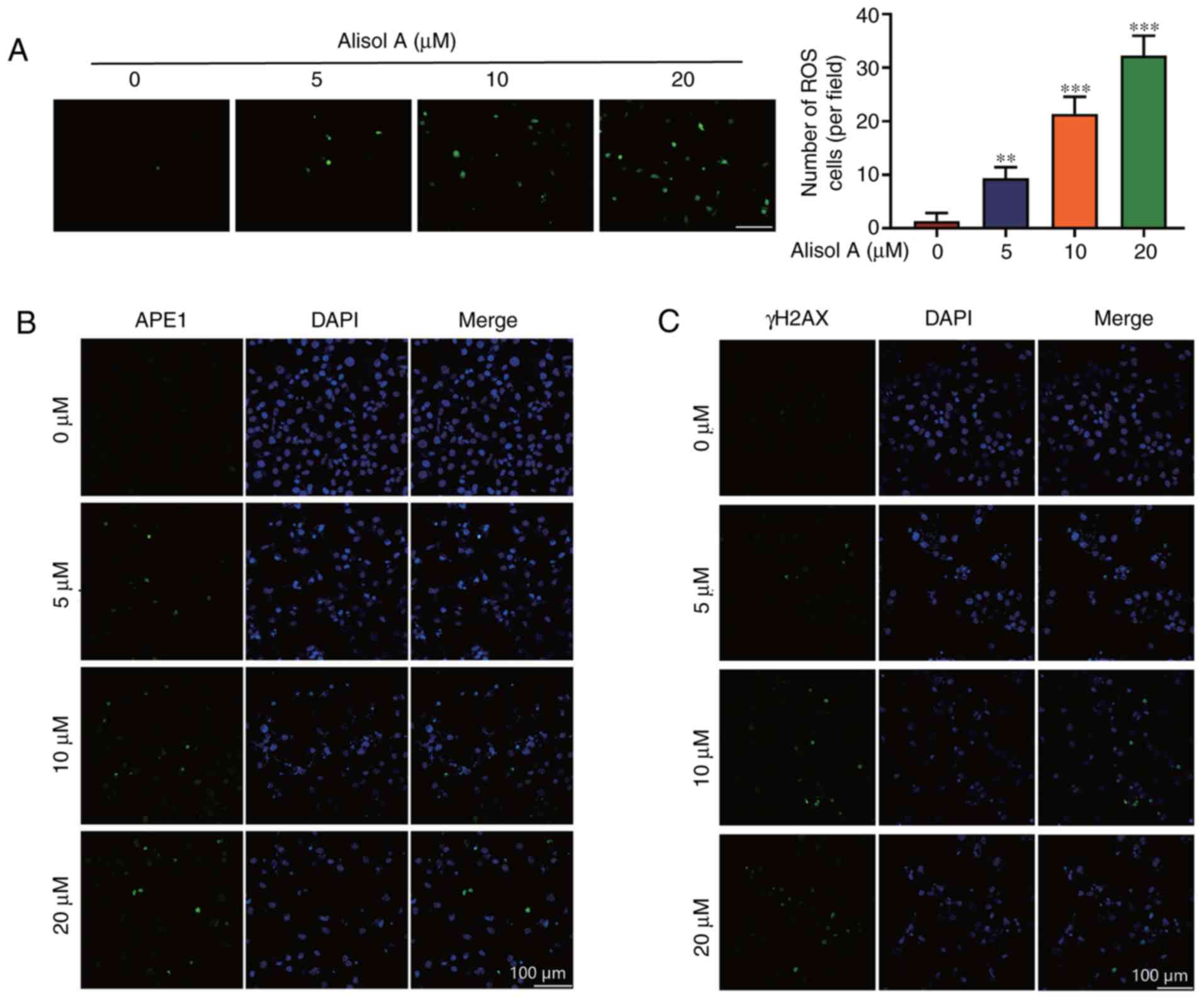
Recent developments in breast cancer therapy have significantly improved patient survival rate; however, recurrence remains a major problem. Systemic treatment of breast cancer with available therapies is not curative. Natural products can be potentially used for treating cancer. Recently, a wide range of pharmacological activities has been reported for Alismatis Rhizoma, a popular traditional Chinese medicine. However, the mechanisms via which its compounds act on breast cancer remain unclear. The present study aimed to investigate the potential of natural therapeutic agents from Alismatis Rhizoma for treating breast cancer. Human breast cancer MDA‑MB‑231 cells were treated with four main protostane triterpenes from Alismatis Rhizoma, including alisol A, alisol A 24‑acetate, alisol B and alisol B 23‑acetate. Among these, alisol A significantly inhibited cell viability. Alisol A induced cell apoptosis, G1 phase cell cycle arrest, autophagy, and intracellular reactive oxygen species (ROS) generation in MDA‑MB‑231 cells. The number of APE1‑/γH2AX‑/LC3‑II positive cells was also significantly higher compared with that of negative control cells. All these results were dose‑dependent. Cleaved caspase‑3, cleaved caspase 9, Bcl‑2, and p‑p38 expression indicated cell apoptosis after alisol A treatment. The changes in cyclin A and cyclin D1 expression was associated with cell cycle arrest upon alisol A treatment. Furthermore, LC3‑II expression upon alisol A treatment was indicative of autophagy. Alisol A treatment can induce autophagy‑dependent apoptosis in human breast cancer cells via induction of ROS and DNA damage. Thus, Alisol A might serve as a new therapeutic agent against breast cancer.
View Figures

Figure 1

Figure 2

Figure 3

Figure 4

Figure 5

View References

1 

Bray F, Ferlay J, Soerjomataram I, Siegel RL, Torre LA and Jemal A: Global cancer statistics 2018: GLOBOCAN estimates of incidence and mortality worldwide for 36 cancers in 185 countries. CA Cancer J Clin. 68:394–424. 2018. View Article : Google Scholar : PubMed/NCBI

2 

DeSantis C, Ma J, Bryan L and Jemal A: Breast cancer statistics, 2013. CA Cancer J Clin. 64:52–62. 2014. View Article : Google Scholar : PubMed/NCBI

3 

Torre LA, Islami F, Siegel RL, Ward EM and Jemal A: Global cancer in women: Burden and trends. Cancer Epidemiol Biomarkers Prev. 26:444–457. 2017. View Article : Google Scholar : PubMed/NCBI

4 

Chae SY, Ahn SH, Kim SB, Han S, Lee SH, Oh SJ, Lee SJ, Kim HJ, Ko BS, Lee JW, et al: Diagnostic accuracy and safety of 16alpha-[(18)F]fluoro-17β-oestradiol PET-CT for the assessment of oestrogen receptor status in recurrent or metastatic lesions in patients with breast cancer: A prospective cohort study. Lancet Oncol. 20:546–555. 2019. View Article : Google Scholar : PubMed/NCBI

5 

Venkitaraman R: Triple-negative/basal-like breast cancer: Clinical, pathologic and molecular features. Expert Rev Anticancer Ther. 10:199–207. 2010. View Article : Google Scholar : PubMed/NCBI

6 

Shi J, Kantoff PW, Wooster R and Farokhzad OC: Cancer nanomedicine: Progress, challenges and opportunities. Nat Rev Cancer. 17:20–37. 2017. View Article : Google Scholar : PubMed/NCBI

7 

Jiang YZ, Ma D, Suo C, Shi J, Xue M, Hu X, Xiao Y, Yu KD, Liu YR, Yu Y, et al: Genomic and transcriptomic landscape of triple-negative breast cancers: Subtypes and treatment strategies. Cancer Cell. 35:428–440.e5. 2019. View Article : Google Scholar : PubMed/NCBI

8 

Li M, Huang T, Li MJ, Zhang CX, Yu XC, Yin YY, Liu C, Wang X, Feng HW, Zhang T, et al: The histone modification reader ZCWPW1 is required for meiosis prophase I in male but not in female mice. Sci Adv. 5:eaax11012019. View Article : Google Scholar : PubMed/NCBI

9 

Newman DJ and Cragg GM: Natural products as sources of new drugs over the 30 years from 1981 to 2010. J Nat Prod. 75:311–335. 2012. View Article : Google Scholar : PubMed/NCBI

10 

Liao M, Shang H, Li Y, Li T, Wang M, Zheng Y, Hou W and Liu C: An integrated approach to uncover quality marker underlying the effects of Alisma orientale on lipid metabolism, using chemical analysis and network pharmacology. Phytomedicine. 45:93–104. 2018. View Article : Google Scholar : PubMed/NCBI

11 

Zhang L, Xu W, Xu YL, Chen X, Huang M and Lu J: Therapeutic potential of rhizoma alismatis: A review on ethnomedicinal application, phytochemistry, pharmacology, and toxicology. Ann N Y Acad Sci. 1401:90–101. 2017. View Article : Google Scholar : PubMed/NCBI

12 

Tian T, Chen H and Zhao YY: Traditional uses, phytochemistry, pharmacology, toxicology and quality control of Alisma orientale (Sam.) Juzep: A review. J Ethnopharmacol. 158:373–387. 2014. View Article : Google Scholar : PubMed/NCBI

13 

Shi Y, Wang P, Guo Y, Liang X, Li Y and Ding S: Helicobacter pylori-induced DNA damage is a potential driver for human gastric cancer AGS cells. DNA Cell Biol. 38:272–280. 2019. View Article : Google Scholar : PubMed/NCBI

14 

Liang X, Jin Y, Wang H, Meng X, Tan Z, Huang T and Fan S: Transgelin 2 is required for embryo implantation by promoting actin polymerization. FASEB J. 33:5667–5675. 2019. View Article : Google Scholar : PubMed/NCBI

15 

Kasprowska-Liśkiewicz D: The cell on the edge of life and death: Crosstalk between autophagy and apoptosis. Postepy Hig Med Dosw (Online). 71:825–841. 2017. View Article : Google Scholar : PubMed/NCBI

16 

Li B, Chen R, Chen L, Qiu P, Ai X, Huang E, Huang W, Chen C, Liu C, Lin Z, et al: Effects of DDIT4 in methamphetamine-induced autophagy and apoptosis in dopaminergic neurons. Mol Neurobiol. 54:1642–1660. 2017. View Article : Google Scholar : PubMed/NCBI

17 

Luo F, Gu J, Chen L and Xu X: Systems pharmacology strategies for anticancer drug discovery based on natural products. Mol biosyst. 10:1912–1917. 2014. View Article : Google Scholar : PubMed/NCBI

18 

Crrowell JA: The chemopreventive agent development research program in the division of cancer prevention of the US National Cancer Institute: An overview. Eur J Cancer. 41:1889–1910. 2005. View Article : Google Scholar : PubMed/NCBI

19 

Chen X, Wu QS, Meng FC, Tang ZH, Chen X, Lin LG, Chen P, Qiang WA, Wang YT, Zhang QW and Lu JJ: Chikusetsusaponin IVa methyl ester induces G1 cell cycle arrest, triggers apoptosis and inhibits migration and invasion in ovarian cancer cells. Phytomedicine. 23:1555–1565. 2016. View Article : Google Scholar : PubMed/NCBI

20 

de Fátima A, Terra BS, da Silva CM, da Silva DL, Araujo DP, da Silva Neto L and Nascimento de Aquino RA: From nature to market: Examples of natural products that became drugs. Recent Pat Biotechnol. 8:76–88. 2014. View Article : Google Scholar : PubMed/NCBI

21 

Murata T, Imai Y, Hirata T and Miyamoto M: Biological-active trieterpenes of Alismatis rhizoma. I. Isolation of the alisols. Chem Pharm Bull (Tokyo). 18:1347–1353. 1970. View Article : Google Scholar : PubMed/NCBI

22 

Nogueira V and Hay N: Molecular pathways: Reactive oxygen species homeostasis in cancer cells and implications for cancer therapy. Clin Cancer Res. 19:4309–4314. 2013. View Article : Google Scholar : PubMed/NCBI

23 

Gong Y, Fan Z, Luo G, Yang C, Huang Q, Fan K, Cheng H, Jin K, Ni Q, Yu X and Liu C: The role of necroptosis in cancer biology and therapy. Mol Cancer. 18:1002019. View Article : Google Scholar : PubMed/NCBI

24 

Wang Y, Gao W, Shi X, Ding J, Liu W, He H, Wang K and Shao F: Chemotherapy drugs induce pyroptosis through caspase-3 cleavage of a gasdermin. Nature. 547:99–103. 2017. View Article : Google Scholar : PubMed/NCBI

25 

Gonzalez PS, O'Prey J, Cardaci S, Barthet VJA, Sakamaki JI, Beaumatin F, Roseweir A, Gay DM, Mackay G, Malviya G, et al: Mannose impairs tumour growth and enhances chemotherapy. Nature. 563:719–723. 2018. View Article : Google Scholar : PubMed/NCBI

26 

Huang J, Peng W, Zheng Y, Hao H, Li S, Yao Y, Ding Y, Zhang J, Lyu J and Zeng Q: Upregulation of UCP2 expression protects against LPS-induced oxidative stress and apoptosis in cardiomyocytes. Oxid Med Cell Longev. 2019:27582622019. View Article : Google Scholar : PubMed/NCBI

27 

Qian Z, Chang J, Jiang F, Ge D, Yang L, Li Y, Chen H and Cao X: Excess administration of miR-340-5p ameliorates spinal cord injury-induced neuroinflammation and apoptosis by modulating the P38-MAPK signaling pathway. Brain Behav Immun. 2020.(Epub ahead of print). View Article : Google Scholar

28 

He J, Huang Z, He M, Liao J, Zhang Q, Wang S, Xie L, Ouyang L, Koeffler HP, Yin D and Liu A: Circular RNA MAPK4 (circ-MAPK4) inhibits cell apoptosis via MAPK signaling pathway by sponging miR-125a-3p in gliomas. Mol Cancer. 19:172020. View Article : Google Scholar : PubMed/NCBI

29 

Akter M, Jangra A, Choi SA, Choi EH and Han I: Non-thermal atmospheric pressure bio-compatible plasma stimulates apoptosis via p38/MAPK mechanism in U87 malignant glioblastoma. Cancers (Basel). 12:2452020. View Article : Google Scholar

30 

Xu Y, Yao H, Wang Q, Xu W, Liu K, Zhang J, Zhao H and Hou G: Aquaporin-3 attenuates oxidative stress-induced nucleus pulposus cell apoptosis through regulating the P38 MAPK pathway. Cell Physiol Biochem. 50:1687–1697. 2018. View Article : Google Scholar : PubMed/NCBI

31 

Wagner EF and Nebreda AR: Signal integration by JNK and p38 MAPK pathways in cancer development. Nat Rev Cancer. 9:537–549. 2009. View Article : Google Scholar : PubMed/NCBI

32 

Santra MK, Wajapeyee N and Green MR: F-box protein FBXO31 mediates cyclin D1 degradation to induce G1 arrest after DNA damage. Nature. 459:722–725. 2009. View Article : Google Scholar : PubMed/NCBI

33 

Masamha CP and Benbrook DM: Cyclin D1 degradation is sufficient to induce G1 cell cycle arrest despite constitutive expression of cyclin E2 in ovarian cancer cells. Cancer Res. 69:6565–6572. 2009. View Article : Google Scholar : PubMed/NCBI

34 

Chen ZH, Jing YJ, Yu JB, Jin ZS, Li Z, He TT and Su XZ: ESRP1 induces cervical cancer cell G1-phase arrest via regulating cyclin A2 mRNA stability. Int J Mol Sci. 20:37052019. View Article : Google Scholar

35 

Zhang X, Liu J, Zhang P, Dai L, Wu Z, Wang L, Cao M and Jiang J: Silibinin induces G1 arrest, apoptosis and JNK/SAPK upregulation in SW1990 human pancreatic cancer cells. Oncol Lett. 15:9868–9876. 2018.PubMed/NCBI

36 

Booth LA, Tavallai S, Hamed HA, Cruickshanks N and Dent P: The role of cell signalling in the crosstalk between autophagy and apoptosis. Cell Signal. 26:549–555. 2014. View Article : Google Scholar : PubMed/NCBI

37 

Delgado ME, Dyck L, Laussmann MA and Rehm M: Modulation of apoptosis sensitivity through the interplay with autophagic and proteasomal degradation pathways. Cell Death Dis. 5:e10112014. View Article : Google Scholar : PubMed/NCBI

38 

Liu D, Wu H, Wang C, Li Y, Tian H, Siraj S, Sehgal SA, Wang X, Wang J, Shang Y, et al: STING directly activates autophagy to tune the innate immune response. Cell Death Differ. 26:1735–1749. 2019. View Article : Google Scholar : PubMed/NCBI

39 

Almeida LC, Bauermeister A, Rezende-Teixeira P, Santos EAD, Moraes LAB, Machado-Neto JA and Costa-Lotufo LV: Pradimicin-IRD exhibits antineoplastic effects by inducing DNA damage in colon cancer cells. Biochem Pharmacol. 168:38–47. 2019. View Article : Google Scholar : PubMed/NCBI

40 

Lou C, Xu X, Chen Y and Zhao H: Alisol A suppresses proliferation, migration, and invasion in human breast cancer MDA-MB-231 cells. Molecules. 24:36512019. View Article : Google Scholar

Related Articles

  • Abstract
  • View
  • Download
  • Twitter
Copy and paste a formatted citation
Spandidos Publications style
Shi Y, Wang M, Wang P, Zhang T, Yu J, Shi L, Li M, Wang H, Zhang Q, Zhao H, Zhao H, et al: Alisol A is potentially therapeutic in human breast cancer cells. Oncol Rep 44: 1266-1274, 2020.
APA
Shi, Y., Wang, M., Wang, P., Zhang, T., Yu, J., Shi, L. ... Zhao, H. (2020). Alisol A is potentially therapeutic in human breast cancer cells. Oncology Reports, 44, 1266-1274. https://doi.org/10.3892/or.2020.7654
MLA
Shi, Y., Wang, M., Wang, P., Zhang, T., Yu, J., Shi, L., Li, M., Wang, H., Zhang, Q., Zhao, H."Alisol A is potentially therapeutic in human breast cancer cells". Oncology Reports 44.3 (2020): 1266-1274.
Chicago
Shi, Y., Wang, M., Wang, P., Zhang, T., Yu, J., Shi, L., Li, M., Wang, H., Zhang, Q., Zhao, H."Alisol A is potentially therapeutic in human breast cancer cells". Oncology Reports 44, no. 3 (2020): 1266-1274. https://doi.org/10.3892/or.2020.7654
Copy and paste a formatted citation
x
Spandidos Publications style
Shi Y, Wang M, Wang P, Zhang T, Yu J, Shi L, Li M, Wang H, Zhang Q, Zhao H, Zhao H, et al: Alisol A is potentially therapeutic in human breast cancer cells. Oncol Rep 44: 1266-1274, 2020.
APA
Shi, Y., Wang, M., Wang, P., Zhang, T., Yu, J., Shi, L. ... Zhao, H. (2020). Alisol A is potentially therapeutic in human breast cancer cells. Oncology Reports, 44, 1266-1274. https://doi.org/10.3892/or.2020.7654
MLA
Shi, Y., Wang, M., Wang, P., Zhang, T., Yu, J., Shi, L., Li, M., Wang, H., Zhang, Q., Zhao, H."Alisol A is potentially therapeutic in human breast cancer cells". Oncology Reports 44.3 (2020): 1266-1274.
Chicago
Shi, Y., Wang, M., Wang, P., Zhang, T., Yu, J., Shi, L., Li, M., Wang, H., Zhang, Q., Zhao, H."Alisol A is potentially therapeutic in human breast cancer cells". Oncology Reports 44, no. 3 (2020): 1266-1274. https://doi.org/10.3892/or.2020.7654
Follow us
  • Twitter
  • LinkedIn
  • Facebook
About
  • Spandidos Publications
  • Careers
  • Cookie Policy
  • Privacy Policy
How can we help?
  • Help
  • Live Chat
  • Contact
  • Email to our Support Team