Spandidos Publications Logo
  • About
    • About Spandidos
    • Aims and Scopes
    • Abstracting and Indexing
    • Editorial Policies
    • Reprints and Permissions
    • Job Opportunities
    • Terms and Conditions
    • Contact
  • Journals
    • All Journals
    • Oncology Letters
      • Oncology Letters
      • Information for Authors
      • Editorial Policies
      • Editorial Board
      • Aims and Scope
      • Abstracting and Indexing
      • Bibliographic Information
      • Archive
    • International Journal of Oncology
      • International Journal of Oncology
      • Information for Authors
      • Editorial Policies
      • Editorial Board
      • Aims and Scope
      • Abstracting and Indexing
      • Bibliographic Information
      • Archive
    • Molecular and Clinical Oncology
      • Molecular and Clinical Oncology
      • Information for Authors
      • Editorial Policies
      • Editorial Board
      • Aims and Scope
      • Abstracting and Indexing
      • Bibliographic Information
      • Archive
    • Experimental and Therapeutic Medicine
      • Experimental and Therapeutic Medicine
      • Information for Authors
      • Editorial Policies
      • Editorial Board
      • Aims and Scope
      • Abstracting and Indexing
      • Bibliographic Information
      • Archive
    • International Journal of Molecular Medicine
      • International Journal of Molecular Medicine
      • Information for Authors
      • Editorial Policies
      • Editorial Board
      • Aims and Scope
      • Abstracting and Indexing
      • Bibliographic Information
      • Archive
    • Biomedical Reports
      • Biomedical Reports
      • Information for Authors
      • Editorial Policies
      • Editorial Board
      • Aims and Scope
      • Abstracting and Indexing
      • Bibliographic Information
      • Archive
    • Oncology Reports
      • Oncology Reports
      • Information for Authors
      • Editorial Policies
      • Editorial Board
      • Aims and Scope
      • Abstracting and Indexing
      • Bibliographic Information
      • Archive
    • Molecular Medicine Reports
      • Molecular Medicine Reports
      • Information for Authors
      • Editorial Policies
      • Editorial Board
      • Aims and Scope
      • Abstracting and Indexing
      • Bibliographic Information
      • Archive
    • World Academy of Sciences Journal
      • World Academy of Sciences Journal
      • Information for Authors
      • Editorial Policies
      • Editorial Board
      • Aims and Scope
      • Abstracting and Indexing
      • Bibliographic Information
      • Archive
    • International Journal of Functional Nutrition
      • International Journal of Functional Nutrition
      • Information for Authors
      • Editorial Policies
      • Editorial Board
      • Aims and Scope
      • Abstracting and Indexing
      • Bibliographic Information
      • Archive
    • International Journal of Epigenetics
      • International Journal of Epigenetics
      • Information for Authors
      • Editorial Policies
      • Editorial Board
      • Aims and Scope
      • Abstracting and Indexing
      • Bibliographic Information
      • Archive
    • Medicine International
      • Medicine International
      • Information for Authors
      • Editorial Policies
      • Editorial Board
      • Aims and Scope
      • Abstracting and Indexing
      • Bibliographic Information
      • Archive
  • Articles
  • Information
    • Information for Authors
    • Information for Reviewers
    • Information for Librarians
    • Information for Advertisers
    • Conferences
  • Language Editing
Spandidos Publications Logo
  • About
    • About Spandidos
    • Aims and Scopes
    • Abstracting and Indexing
    • Editorial Policies
    • Reprints and Permissions
    • Job Opportunities
    • Terms and Conditions
    • Contact
  • Journals
    • All Journals
    • Biomedical Reports
      • Information for Authors
      • Editorial Policies
      • Editorial Board
      • Aims and Scope
      • Abstracting and Indexing
      • Bibliographic Information
      • Archive
    • Experimental and Therapeutic Medicine
      • Information for Authors
      • Editorial Policies
      • Editorial Board
      • Aims and Scope
      • Abstracting and Indexing
      • Bibliographic Information
      • Archive
    • International Journal of Epigenetics
      • Information for Authors
      • Editorial Policies
      • Editorial Board
      • Aims and Scope
      • Abstracting and Indexing
      • Bibliographic Information
      • Archive
    • International Journal of Functional Nutrition
      • Information for Authors
      • Editorial Policies
      • Editorial Board
      • Aims and Scope
      • Abstracting and Indexing
      • Bibliographic Information
      • Archive
    • International Journal of Molecular Medicine
      • Information for Authors
      • Editorial Policies
      • Editorial Board
      • Aims and Scope
      • Abstracting and Indexing
      • Bibliographic Information
      • Archive
    • International Journal of Oncology
      • Information for Authors
      • Editorial Policies
      • Editorial Board
      • Aims and Scope
      • Abstracting and Indexing
      • Bibliographic Information
      • Archive
    • Medicine International
      • Information for Authors
      • Editorial Policies
      • Editorial Board
      • Aims and Scope
      • Abstracting and Indexing
      • Bibliographic Information
      • Archive
    • Molecular and Clinical Oncology
      • Information for Authors
      • Editorial Policies
      • Editorial Board
      • Aims and Scope
      • Abstracting and Indexing
      • Bibliographic Information
      • Archive
    • Molecular Medicine Reports
      • Information for Authors
      • Editorial Policies
      • Editorial Board
      • Aims and Scope
      • Abstracting and Indexing
      • Bibliographic Information
      • Archive
    • Oncology Letters
      • Information for Authors
      • Editorial Policies
      • Editorial Board
      • Aims and Scope
      • Abstracting and Indexing
      • Bibliographic Information
      • Archive
    • Oncology Reports
      • Information for Authors
      • Editorial Policies
      • Editorial Board
      • Aims and Scope
      • Abstracting and Indexing
      • Bibliographic Information
      • Archive
    • World Academy of Sciences Journal
      • Information for Authors
      • Editorial Policies
      • Editorial Board
      • Aims and Scope
      • Abstracting and Indexing
      • Bibliographic Information
      • Archive
  • Articles
  • Information
    • For Authors
    • For Reviewers
    • For Librarians
    • For Advertisers
    • Conferences
  • Language Editing
Login Register Submit
  • This site uses cookies
  • You can change your cookie settings at any time by following the instructions in our Cookie Policy. To find out more, you may read our Privacy Policy.

    I agree
Search articles by DOI, keyword, author or affiliation
Search
Advanced Search
presentation
Oncology Reports
Join Editorial Board Propose a Special Issue
Print ISSN: 1021-335X Online ISSN: 1791-2431
Journal Cover
October-2020 Volume 44 Issue 4

Full Size Image

Sign up for eToc alerts
Recommend to Library

Journals

International Journal of Molecular Medicine

International Journal of Molecular Medicine

International Journal of Molecular Medicine is an international journal devoted to molecular mechanisms of human disease.

International Journal of Oncology

International Journal of Oncology

International Journal of Oncology is an international journal devoted to oncology research and cancer treatment.

Molecular Medicine Reports

Molecular Medicine Reports

Covers molecular medicine topics such as pharmacology, pathology, genetics, neuroscience, infectious diseases, molecular cardiology, and molecular surgery.

Oncology Reports

Oncology Reports

Oncology Reports is an international journal devoted to fundamental and applied research in Oncology.

Experimental and Therapeutic Medicine

Experimental and Therapeutic Medicine

Experimental and Therapeutic Medicine is an international journal devoted to laboratory and clinical medicine.

Oncology Letters

Oncology Letters

Oncology Letters is an international journal devoted to Experimental and Clinical Oncology.

Biomedical Reports

Biomedical Reports

Explores a wide range of biological and medical fields, including pharmacology, genetics, microbiology, neuroscience, and molecular cardiology.

Molecular and Clinical Oncology

Molecular and Clinical Oncology

International journal addressing all aspects of oncology research, from tumorigenesis and oncogenes to chemotherapy and metastasis.

World Academy of Sciences Journal

World Academy of Sciences Journal

Multidisciplinary open-access journal spanning biochemistry, genetics, neuroscience, environmental health, and synthetic biology.

International Journal of Functional Nutrition

International Journal of Functional Nutrition

Open-access journal combining biochemistry, pharmacology, immunology, and genetics to advance health through functional nutrition.

International Journal of Epigenetics

International Journal of Epigenetics

Publishes open-access research on using epigenetics to advance understanding and treatment of human disease.

Medicine International

Medicine International

An International Open Access Journal Devoted to General Medicine.

Journal Cover
October-2020 Volume 44 Issue 4

Full Size Image

Sign up for eToc alerts
Recommend to Library

  • Article
  • Citations
    • Cite This Article
    • Download Citation
    • Create Citation Alert
    • Remove Citation Alert
    • Cited By
  • Similar Articles
    • Related Articles (in Spandidos Publications)
    • Similar Articles (Google Scholar)
    • Similar Articles (PubMed)
  • Download PDF
  • Download XML
  • View XML
Article Open Access

Xanthohumol targets the ERK1/2‑Fra1 signaling axis to reduce cyclin D1 expression and inhibit non‑small cell lung cancer

  • Authors:
    • Feng Gao
    • Ming Li
    • Li Zhou
    • Wenbin Liu
    • Huilan Zuo
    • Wei Li
  • View Affiliations / Copyright

    Affiliations: Cell Transplantation and Gene Therapy Institute, Changsha, Hunan 410013, P.R. China, Department of Pathology, Xiangya Hospital of Central South University, Changsha, Hunan 410013, P.R. China, Department of Pathology, Hunan Cancer Hospital, Changsha, Hunan 410013, P.R. China
    Copyright: © Gao et al. This is an open access article distributed under the terms of Creative Commons Attribution License.
  • Pages: 1365-1374
    |
    Published online on: July 20, 2020
       https://doi.org/10.3892/or.2020.7697
  • Expand metrics +
Metrics: Total Views: 0 (Spandidos Publications: | PMC Statistics: )
Metrics: Total PDF Downloads: 0 (Spandidos Publications: | PMC Statistics: )
Cited By (CrossRef): 0 citations Loading Articles...

This article is mentioned in:



Abstract

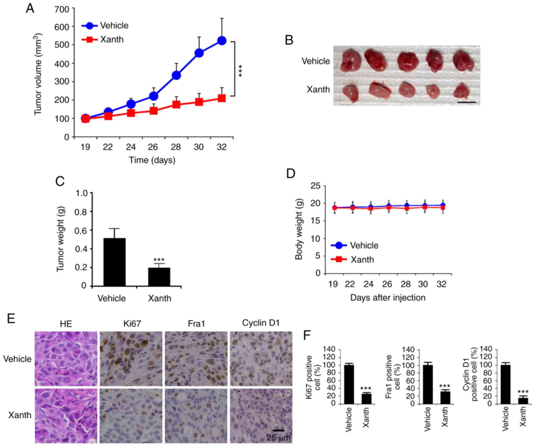
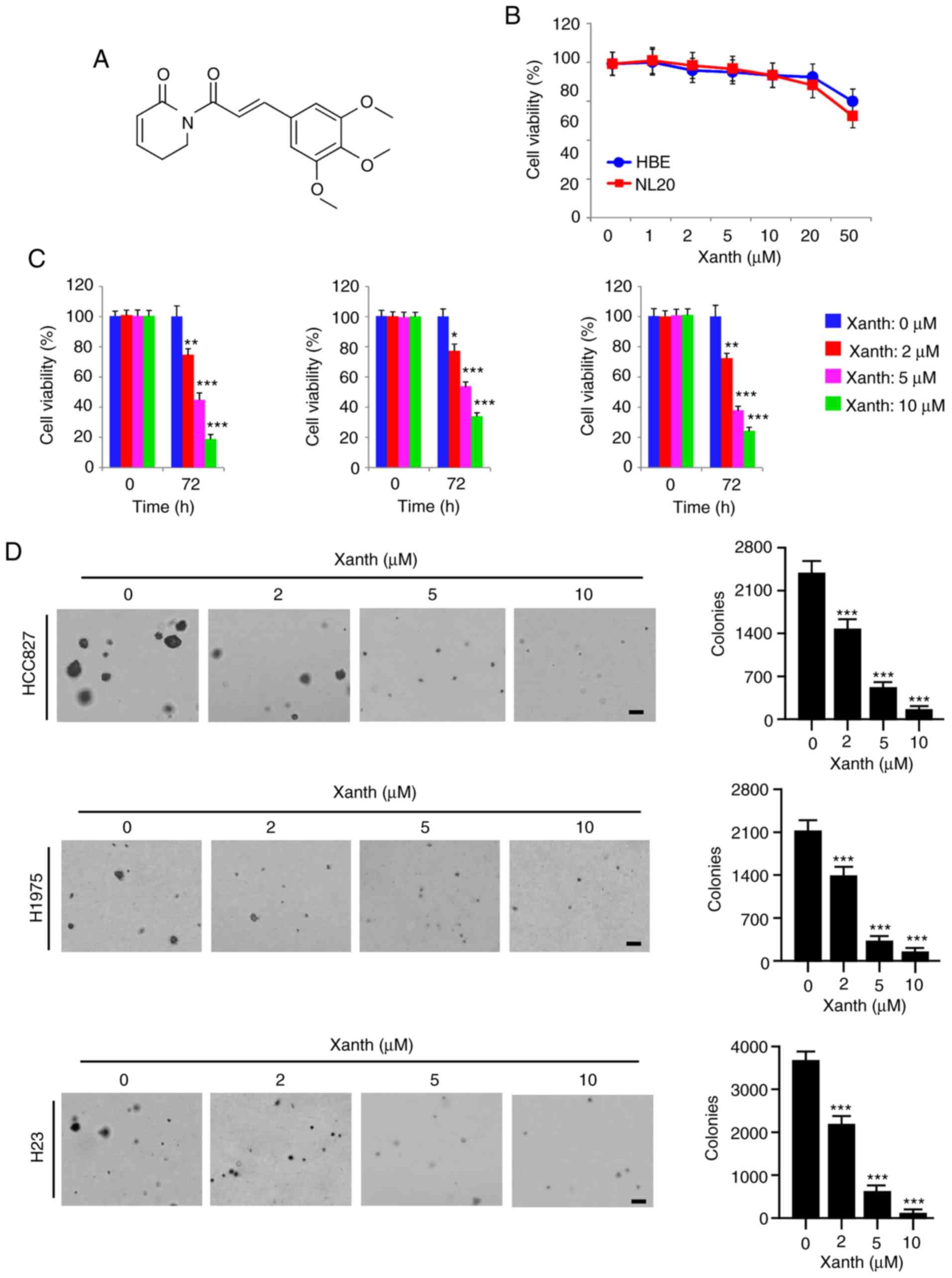
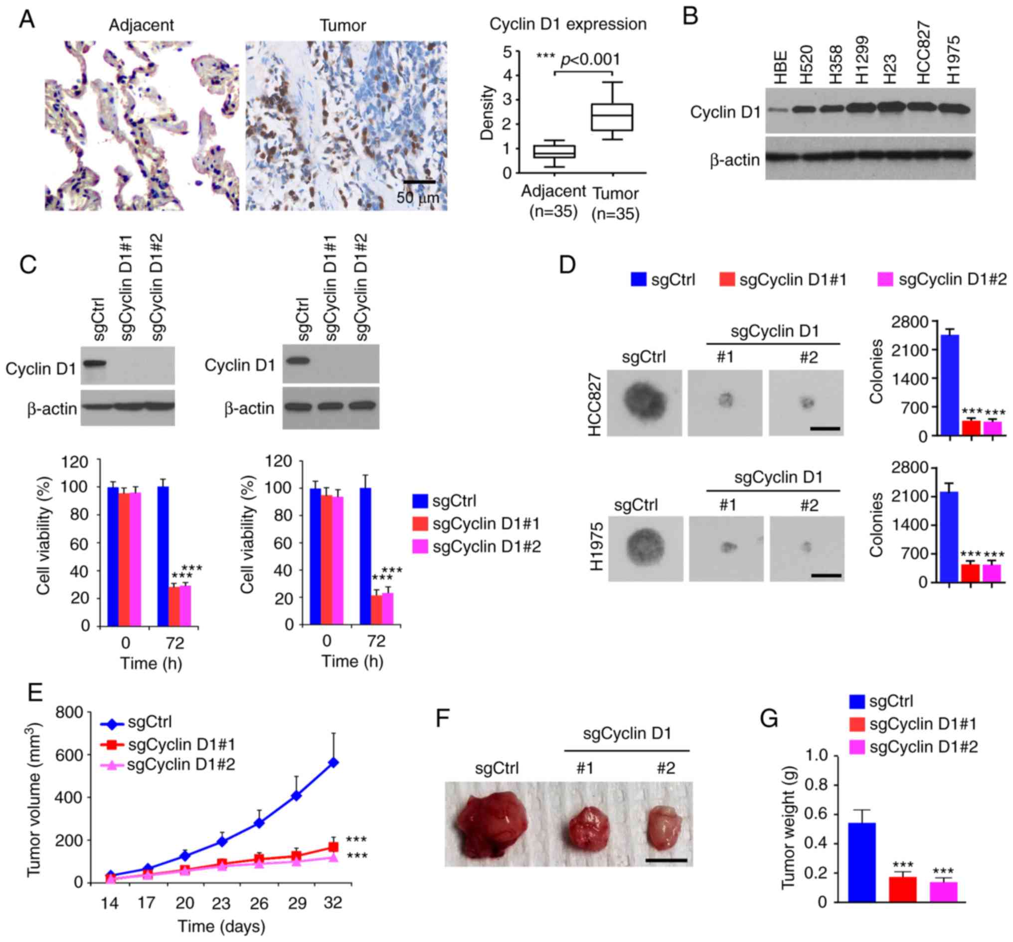
High expression of cyclin D1 has a crucial role in the maintenance of unlimited cell growth in human cancer cells. The present study indicated that cyclin D1 was overexpressed in human non‑small cell lung cancer (NSCLC) tumor tissues and cell lines. Knockout of cyclin D1 suppressed NSCLC cell growth, colony formation and in vivo tumor growth. Of note, the natural product xanthohumol (Xanth) inhibited NSCLC cells via the downregulation of cyclin D1. A further mechanistic study revealed that Xanth suppressed ERK1/2 signaling and reduced the protein levels of FOS‑related antigen 1 (Fra1), which eventually inhibited the transcriptional activity of activator protein‑1 and decreased the mRNA level of cyclin D1. Furthermore, suppression of ERK1/2 impaired Fra1 phosphorylation and enhanced Xanth‑induced Fra1 ubiquitination and degradation. In addition, the S265D mutation compromised Xanth‑induced Fra1 degradation. Finally, the in vivo anti‑tumor effect of Xanth was validated in a xenograft mouse model. In summary, the present results indicated that targeting ERK1/2‑Fra1‑cyclin D1 signaling is a promising anti‑tumor strategy for NSCLC treatment.
View Figures

Figure 1

Figure 2

Figure 3

Figure 4

Figure 5

View References

1 

Herbst RS, Morgensztern D and Boshoff C: The biology and management of non-small cell lung cancer. Nature. 553:446–454. 2018. View Article : Google Scholar : PubMed/NCBI

2 

Qiang H, Chang Q, Xu J, Qian J, Zhang Y, Lei Y, Han B and Chu T: New advances in antiangiogenic combination therapeutic strategies for advanced non-small cell lung cancer. J Cancer Res Clin Oncol. 146:631–645. 2020. View Article : Google Scholar : PubMed/NCBI

3 

Arbour KC and Riely GJ: Systemic therapy for locally advanced and metastatic non-small cell lung cancer: A review. JAMA. 322:764–774. 2019. View Article : Google Scholar : PubMed/NCBI

4 

Skoulidis F and Heymach JV: Co-occurring genomic alterations in non-small-cell lung cancer biology and therapy. Nat Rev Cancer. 19:495–509. 2019. View Article : Google Scholar : PubMed/NCBI

5 

Santoni-Rugiu E, Melchior LC, Urbanska EM, Jakobsen JN, Stricker K, Grauslund M and Sørensen JB: Intrinsic resistance to EGFR-tyrosine kinase inhibitors in EGFR-mutant non-small cell lung cancer: Differences and similarities with acquired resistance. Cancers (Basel). 11:9232019. View Article : Google Scholar

6 

Shah R and Lester JF: Tyrosine kinase inhibitors for the treatment of EGFR mutation-positive non-small-cell lung cancer: A clash of the generations. Clin Lung Cancer. 21:e216–e228. 2020. View Article : Google Scholar : PubMed/NCBI

7 

Qie S and Diehl JA: Cyclin D degradation by E3 ligases in cancer progression and treatment. Semin Cancer Biol. Jan 30–2020.(Epub ahead of print). View Article : Google Scholar : PubMed/NCBI

8 

Musgrove EA, Caldon CE, Barraclough J, Stone A and Sutherland RL: Cyclin D as a therapeutic target in cancer. Nat Rev Cancer. 11:558–572. 2011. View Article : Google Scholar : PubMed/NCBI

9 

Chou J, Quigley DA, Robinson TM, Feng FY and Ashworth A: Transcription-associated cyclin-dependent kinases as targets and biomarkers for cancer therapy. Cancer Discov. 10:351–370. 2020. View Article : Google Scholar : PubMed/NCBI

10 

Qie S and Diehl JA: Cyclin D1, cancer progression, and opportunities in cancer treatment. J Mol Med (Berl). 94:1313–1326. 2016. View Article : Google Scholar : PubMed/NCBI

11 

Ramos-García P, González-Moles MÁ, Ayén Á, González-Ruiz L, Gil-Montoya JA and Ruiz-Ávila I: Predictive value of CCND1/cyclin D1 alterations in the malignant transformation of potentially malignant head and neck disorders: Systematic review and meta-analysis. Head Neck. 41:3395–3407. 2019. View Article : Google Scholar : PubMed/NCBI

12 

Zhou Y, Li M, Yu X, Liu T, Li T, Zhou L, Liu W, Li W and Gao F: Butein suppresses hepatocellular carcinoma growth via modulating Aurora B kinase activity. Int J Biol Sci. 14:1521–1534. 2018. View Article : Google Scholar : PubMed/NCBI

13 

Gao F, Yu X, Li M, Zhou L, Liu W, Li W and Liu H: Deguelin suppresses non-small cell lung cancer by inhibiting EGFR signaling and promoting GSK3β/FBW7-mediated Mcl-1 destabilization. Cell Death Dis. 11:1432020. View Article : Google Scholar : PubMed/NCBI

14 

Yu X, Liang Q, Liu W, Zhou L, Li W and Liu H: Deguelin, an Aurora B kinase inhibitor, exhibits potent anti-tumor effect in human esophageal squamous cell carcinoma. EBioMedicine. 26:100–111. 2017. View Article : Google Scholar : PubMed/NCBI

15 

Li W, Yu X, Xia Z, Yu X, Xie L, Ma X, Zhou H, Liu L, Wang J, Yang Y and Liu H: Repression of Noxa by Bmi1 contributes to deguelin-induced apoptosis in non-small cell lung cancer cells. J Cell Mol Med. 22:6213–6227. 2018. View Article : Google Scholar : PubMed/NCBI

16 

Liu H, Li W, Yu X, Gao F, Duan Z, Ma X, Tan S, Yuan Y, Liu L, Wang J, et al: EZH2-mediated Puma gene repression regulates non-small cell lung cancer cell proliferation and cisplatin-induced apoptosis. Oncotarget. 7:56338–56354. 2016. View Article : Google Scholar : PubMed/NCBI

17 

Zhou L, Yu X, Li M, Gong G, Liu W, Li T, Zuo H, Li W, Gao F and Liu H: Cdh1-mediated Skp2 degradation by dioscin reprogrammes aerobic glycolysis and inhibits colorectal cancer cells growth. EBioMedicine. 51:1025702020. View Article : Google Scholar : PubMed/NCBI

18 

Yu X, Wang R, Zhang Y, Zhou L, Wang W, Liu H and Li W: Skp2-mediated ubiquitination and mitochondrial localization of Akt drive tumor growth and chemoresistance to cisplatin. Oncogene. 38:7457–7472. 2019. View Article : Google Scholar : PubMed/NCBI

19 

Jiang CH, Sun TL, Xiang DX, Wei SS and Li WQ: Anticancer activity and mechanism of xanthohumol: A prenylated flavonoid from Hops (Humulus lupulus L.). Front Pharmacol. 9:5302018. View Article : Google Scholar : PubMed/NCBI

20 

Klein EA and Assoian RK: Transcriptional regulation of the cyclin D1 gene at a glance. J Cell Sci. 121:3853–3857. 2008. View Article : Google Scholar : PubMed/NCBI

21 

Basbous J, Chalbos D, Hipskind R, Jariel-Encontre I and Piechaczyk M: Ubiquitin-independent proteasomal degradation of Fra-1 is antagonized by Erk1/2 pathway-mediated phosphorylation of a unique C-terminal destabilizer. Mol Cell Biol. 27:3936–3950. 2007. View Article : Google Scholar : PubMed/NCBI

22 

Liu W, Li W, Liu H and Yu X: Xanthohumol inhibits colorectal cancer cells via downregulation of Hexokinases II-mediated glycolysis. Int J Biol Sci. 15:2497–2508. 2019. View Article : Google Scholar : PubMed/NCBI

23 

Sławińska-Brych A, Zdzisińska B, Dmoszyńska-Graniczka M, Jeleniewicz W, Kurzepa J, Gagoś M and Stepulak A: Xanthohumol inhibits the extracellular signal regulated kinase (ERK) signalling pathway and suppresses cell growth of lung adenocarcinoma cells. Toxicology. 357-358:65–73. 2016. View Article : Google Scholar : PubMed/NCBI

24 

Kłósek M, Mertas A, Król W, Jaworska D, Szymszal J and Szliszka E: Tumor necrosis factor-related apoptosis-inducing ligand-induced apoptosis in prostate cancer cells after treatment with xanthohumol-A natural compound present in Humulus lupulus L. Int J Mol Sci. 17:8372016. View Article : Google Scholar

25 

Wei S, Sun T, Du J, Zhang B, Xiang D and Li W: Xanthohumol, a prenylated flavonoid from Hops, exerts anticancer effects against gastric cancer in vitro. Oncol Rep. 40:3213–3222. 2018.PubMed/NCBI

26 

Silva AF, Faria-Costa G, Sousa-Nunes F, Santos MF, Ferreira-Pinto MJ, Duarte D, Rodrigues I, Tiago Guimarães J, Leite-Moreira A, Moreira-Gonçalves D, et al: Anti-remodeling effects of xanthohumol-fortified beer in pulmonary arterial hypertension mediated by ERK and AKT inhibition. Nutrients. 11:5832019. View Article : Google Scholar

27 

Guo D, Zhang B, Liu S and Jin M: Xanthohumol induces apoptosis via caspase activation, regulation of Bcl-2, and inhibition of PI3K/Akt/mTOR-kinase in human gastric cancer cells. Biomed Pharmacother. 106:1300–1306. 2018. View Article : Google Scholar : PubMed/NCBI

28 

Saito K, Matsuo Y, Imafuji H, Okubo T, Maeda Y, Sato T, Shamoto T, Tsuboi K, Morimoto M, Takahashi H, et al: Xanthohumol inhibits angiogenesis by suppressing nuclear factor-κB activation in pancreatic cancer. Cancer Sci. 109:132–140. 2018. View Article : Google Scholar : PubMed/NCBI

29 

Engelsgjerd S, Kunnimalaiyaan S, Kandil E, Gamblin TC and Kunnimalaiyaan M: Xanthohumol increases death receptor 5 expression and enhances apoptosis with the TNF-related apoptosis-inducing ligand in neuroblastoma cell lines. PLoS One. 14:e02137762019. View Article : Google Scholar : PubMed/NCBI

30 

Chambard JC, Lefloch R, Pouysségur J and Lenormand P: ERK implication in cell cycle regulation. Biochim Biophys Acta. 1773:1299–1310. 2007. View Article : Google Scholar : PubMed/NCBI

31 

Tchakarska G and Sola B: The double dealing of cyclin D1. Cell Cycle. 19:163–178. 2020. View Article : Google Scholar : PubMed/NCBI

32 

Dhillon AS and Tulchinsky E: FRA-1 as a driver of tumour heterogeneity: A nexus between oncogenes and embryonic signalling pathways in cancer. Oncogene. 34:4421–4428. 2015. View Article : Google Scholar : PubMed/NCBI

33 

Yun SI, Hong HK, Yeo SY, Kim SH, Cho YB and Kim KK: Ubiquitin-specific protease 21 promotes colorectal cancer metastasis by acting as a Fra-1 deubiquitinase. Cancers (Basel). 12:2072020. View Article : Google Scholar

34 

Zhang Z, Zhang Y, Zhang L, Pei Y, Wu Y, Liang H, Zhang W and Zhang B: Incomplete radiofrequency ablation provokes colorectal cancer liver metastases through heat shock response by PKCα/Fra-1 pathway. Cancer Biol Med. 16:542–555. 2019.PubMed/NCBI

35 

Tyagi A, Vishnoi K, Kaur H, Srivastava Y, Roy BG, Das BC and Bharti AC: Cervical cancer stem cells manifest radioresistance: Association with upregulated AP-1 activity. Sci Rep. 7:47812017. View Article : Google Scholar : PubMed/NCBI

36 

Lu D, Chen S, Tan X, Li N, Liu C, Li Z, Liu Z, Stupack DG, Reisfeld RA and Xiang R: Fra-1 promotes breast cancer chemosensitivity by driving cancer stem cells from dormancy. Cancer Res. 72:3451–3456. 2012. View Article : Google Scholar : PubMed/NCBI

37 

Jiang X, Xie H, Dou Y, Yuan J, Zeng D and Xiao S: Expression and function of FRA1 protein in tumors. Mol Biol Rep. 47:737–752. 2020. View Article : Google Scholar : PubMed/NCBI

38 

Román M, López I, Guruceaga E, Baraibar I, Ecay M, Collantes M, Nadal E, Vallejo A, Cadenas S, Miguel ME, et al: Inhibitor of differentiation-1 sustains mutant KRAS-driven progression, maintenance, and metastasis of lung adenocarcinoma via regulation of a FOSL1 network. Cancer Res. 79:625–638. 2019. View Article : Google Scholar : PubMed/NCBI

39 

Keshamouni VG: Excavation of FOSL1 in the ruins of KRAS-driven lung cancer. Am J Respir Cell Mol Biol. 58:551–552. 2018. View Article : Google Scholar : PubMed/NCBI

40 

Elangovan IM, Vaz M, Tamatam CR, Potteti HR, Reddy NM and Reddy SP: FOSL1 promotes Kras-induced lung cancer through amphiregulin and cell survival gene regulation. Am J Respir Cell Mol Biol. 58:625–635. 2018. View Article : Google Scholar : PubMed/NCBI

41 

Gomard T, Jariel-Encontre I, Basbous J, Bossis G, Moquet-Torcy G and Piechaczyk M: Fos family protein degradation by the proteasome. Biochem Soc Trans. 36:858–863. 2008. View Article : Google Scholar : PubMed/NCBI

Related Articles

  • Abstract
  • View
  • Download
  • Twitter
Copy and paste a formatted citation
Spandidos Publications style
Gao F, Li M, Zhou L, Liu W, Zuo H and Li W: Xanthohumol targets the ERK1/2‑Fra1 signaling axis to reduce cyclin D1 expression and inhibit non‑small cell lung cancer. Oncol Rep 44: 1365-1374, 2020.
APA
Gao, F., Li, M., Zhou, L., Liu, W., Zuo, H., & Li, W. (2020). Xanthohumol targets the ERK1/2‑Fra1 signaling axis to reduce cyclin D1 expression and inhibit non‑small cell lung cancer. Oncology Reports, 44, 1365-1374. https://doi.org/10.3892/or.2020.7697
MLA
Gao, F., Li, M., Zhou, L., Liu, W., Zuo, H., Li, W."Xanthohumol targets the ERK1/2‑Fra1 signaling axis to reduce cyclin D1 expression and inhibit non‑small cell lung cancer". Oncology Reports 44.4 (2020): 1365-1374.
Chicago
Gao, F., Li, M., Zhou, L., Liu, W., Zuo, H., Li, W."Xanthohumol targets the ERK1/2‑Fra1 signaling axis to reduce cyclin D1 expression and inhibit non‑small cell lung cancer". Oncology Reports 44, no. 4 (2020): 1365-1374. https://doi.org/10.3892/or.2020.7697
Copy and paste a formatted citation
x
Spandidos Publications style
Gao F, Li M, Zhou L, Liu W, Zuo H and Li W: Xanthohumol targets the ERK1/2‑Fra1 signaling axis to reduce cyclin D1 expression and inhibit non‑small cell lung cancer. Oncol Rep 44: 1365-1374, 2020.
APA
Gao, F., Li, M., Zhou, L., Liu, W., Zuo, H., & Li, W. (2020). Xanthohumol targets the ERK1/2‑Fra1 signaling axis to reduce cyclin D1 expression and inhibit non‑small cell lung cancer. Oncology Reports, 44, 1365-1374. https://doi.org/10.3892/or.2020.7697
MLA
Gao, F., Li, M., Zhou, L., Liu, W., Zuo, H., Li, W."Xanthohumol targets the ERK1/2‑Fra1 signaling axis to reduce cyclin D1 expression and inhibit non‑small cell lung cancer". Oncology Reports 44.4 (2020): 1365-1374.
Chicago
Gao, F., Li, M., Zhou, L., Liu, W., Zuo, H., Li, W."Xanthohumol targets the ERK1/2‑Fra1 signaling axis to reduce cyclin D1 expression and inhibit non‑small cell lung cancer". Oncology Reports 44, no. 4 (2020): 1365-1374. https://doi.org/10.3892/or.2020.7697
Follow us
  • Twitter
  • LinkedIn
  • Facebook
About
  • Spandidos Publications
  • Careers
  • Cookie Policy
  • Privacy Policy
How can we help?
  • Help
  • Live Chat
  • Contact
  • Email to our Support Team