Spandidos Publications Logo
  • About
    • About Spandidos
    • Aims and Scopes
    • Abstracting and Indexing
    • Editorial Policies
    • Reprints and Permissions
    • Job Opportunities
    • Terms and Conditions
    • Contact
  • Journals
    • All Journals
    • Oncology Letters
      • Oncology Letters
      • Information for Authors
      • Editorial Policies
      • Editorial Board
      • Aims and Scope
      • Abstracting and Indexing
      • Bibliographic Information
      • Archive
    • International Journal of Oncology
      • International Journal of Oncology
      • Information for Authors
      • Editorial Policies
      • Editorial Board
      • Aims and Scope
      • Abstracting and Indexing
      • Bibliographic Information
      • Archive
    • Molecular and Clinical Oncology
      • Molecular and Clinical Oncology
      • Information for Authors
      • Editorial Policies
      • Editorial Board
      • Aims and Scope
      • Abstracting and Indexing
      • Bibliographic Information
      • Archive
    • Experimental and Therapeutic Medicine
      • Experimental and Therapeutic Medicine
      • Information for Authors
      • Editorial Policies
      • Editorial Board
      • Aims and Scope
      • Abstracting and Indexing
      • Bibliographic Information
      • Archive
    • International Journal of Molecular Medicine
      • International Journal of Molecular Medicine
      • Information for Authors
      • Editorial Policies
      • Editorial Board
      • Aims and Scope
      • Abstracting and Indexing
      • Bibliographic Information
      • Archive
    • Biomedical Reports
      • Biomedical Reports
      • Information for Authors
      • Editorial Policies
      • Editorial Board
      • Aims and Scope
      • Abstracting and Indexing
      • Bibliographic Information
      • Archive
    • Oncology Reports
      • Oncology Reports
      • Information for Authors
      • Editorial Policies
      • Editorial Board
      • Aims and Scope
      • Abstracting and Indexing
      • Bibliographic Information
      • Archive
    • Molecular Medicine Reports
      • Molecular Medicine Reports
      • Information for Authors
      • Editorial Policies
      • Editorial Board
      • Aims and Scope
      • Abstracting and Indexing
      • Bibliographic Information
      • Archive
    • World Academy of Sciences Journal
      • World Academy of Sciences Journal
      • Information for Authors
      • Editorial Policies
      • Editorial Board
      • Aims and Scope
      • Abstracting and Indexing
      • Bibliographic Information
      • Archive
    • International Journal of Functional Nutrition
      • International Journal of Functional Nutrition
      • Information for Authors
      • Editorial Policies
      • Editorial Board
      • Aims and Scope
      • Abstracting and Indexing
      • Bibliographic Information
      • Archive
    • International Journal of Epigenetics
      • International Journal of Epigenetics
      • Information for Authors
      • Editorial Policies
      • Editorial Board
      • Aims and Scope
      • Abstracting and Indexing
      • Bibliographic Information
      • Archive
    • Medicine International
      • Medicine International
      • Information for Authors
      • Editorial Policies
      • Editorial Board
      • Aims and Scope
      • Abstracting and Indexing
      • Bibliographic Information
      • Archive
  • Articles
  • Information
    • Information for Authors
    • Information for Reviewers
    • Information for Librarians
    • Information for Advertisers
    • Conferences
  • Language Editing
Spandidos Publications Logo
  • About
    • About Spandidos
    • Aims and Scopes
    • Abstracting and Indexing
    • Editorial Policies
    • Reprints and Permissions
    • Job Opportunities
    • Terms and Conditions
    • Contact
  • Journals
    • All Journals
    • Biomedical Reports
      • Information for Authors
      • Editorial Policies
      • Editorial Board
      • Aims and Scope
      • Abstracting and Indexing
      • Bibliographic Information
      • Archive
    • Experimental and Therapeutic Medicine
      • Information for Authors
      • Editorial Policies
      • Editorial Board
      • Aims and Scope
      • Abstracting and Indexing
      • Bibliographic Information
      • Archive
    • International Journal of Epigenetics
      • Information for Authors
      • Editorial Policies
      • Editorial Board
      • Aims and Scope
      • Abstracting and Indexing
      • Bibliographic Information
      • Archive
    • International Journal of Functional Nutrition
      • Information for Authors
      • Editorial Policies
      • Editorial Board
      • Aims and Scope
      • Abstracting and Indexing
      • Bibliographic Information
      • Archive
    • International Journal of Molecular Medicine
      • Information for Authors
      • Editorial Policies
      • Editorial Board
      • Aims and Scope
      • Abstracting and Indexing
      • Bibliographic Information
      • Archive
    • International Journal of Oncology
      • Information for Authors
      • Editorial Policies
      • Editorial Board
      • Aims and Scope
      • Abstracting and Indexing
      • Bibliographic Information
      • Archive
    • Medicine International
      • Information for Authors
      • Editorial Policies
      • Editorial Board
      • Aims and Scope
      • Abstracting and Indexing
      • Bibliographic Information
      • Archive
    • Molecular and Clinical Oncology
      • Information for Authors
      • Editorial Policies
      • Editorial Board
      • Aims and Scope
      • Abstracting and Indexing
      • Bibliographic Information
      • Archive
    • Molecular Medicine Reports
      • Information for Authors
      • Editorial Policies
      • Editorial Board
      • Aims and Scope
      • Abstracting and Indexing
      • Bibliographic Information
      • Archive
    • Oncology Letters
      • Information for Authors
      • Editorial Policies
      • Editorial Board
      • Aims and Scope
      • Abstracting and Indexing
      • Bibliographic Information
      • Archive
    • Oncology Reports
      • Information for Authors
      • Editorial Policies
      • Editorial Board
      • Aims and Scope
      • Abstracting and Indexing
      • Bibliographic Information
      • Archive
    • World Academy of Sciences Journal
      • Information for Authors
      • Editorial Policies
      • Editorial Board
      • Aims and Scope
      • Abstracting and Indexing
      • Bibliographic Information
      • Archive
  • Articles
  • Information
    • For Authors
    • For Reviewers
    • For Librarians
    • For Advertisers
    • Conferences
  • Language Editing
Login Register Submit
  • This site uses cookies
  • You can change your cookie settings at any time by following the instructions in our Cookie Policy. To find out more, you may read our Privacy Policy.

    I agree
Search articles by DOI, keyword, author or affiliation
Search
Advanced Search
presentation
Oncology Reports
Join Editorial Board Propose a Special Issue
Print ISSN: 1021-335X Online ISSN: 1791-2431
Journal Cover
April-2021 Volume 45 Issue 4

Full Size Image

Sign up for eToc alerts
Recommend to Library

Journals

International Journal of Molecular Medicine

International Journal of Molecular Medicine

International Journal of Molecular Medicine is an international journal devoted to molecular mechanisms of human disease.

International Journal of Oncology

International Journal of Oncology

International Journal of Oncology is an international journal devoted to oncology research and cancer treatment.

Molecular Medicine Reports

Molecular Medicine Reports

Covers molecular medicine topics such as pharmacology, pathology, genetics, neuroscience, infectious diseases, molecular cardiology, and molecular surgery.

Oncology Reports

Oncology Reports

Oncology Reports is an international journal devoted to fundamental and applied research in Oncology.

Experimental and Therapeutic Medicine

Experimental and Therapeutic Medicine

Experimental and Therapeutic Medicine is an international journal devoted to laboratory and clinical medicine.

Oncology Letters

Oncology Letters

Oncology Letters is an international journal devoted to Experimental and Clinical Oncology.

Biomedical Reports

Biomedical Reports

Explores a wide range of biological and medical fields, including pharmacology, genetics, microbiology, neuroscience, and molecular cardiology.

Molecular and Clinical Oncology

Molecular and Clinical Oncology

International journal addressing all aspects of oncology research, from tumorigenesis and oncogenes to chemotherapy and metastasis.

World Academy of Sciences Journal

World Academy of Sciences Journal

Multidisciplinary open-access journal spanning biochemistry, genetics, neuroscience, environmental health, and synthetic biology.

International Journal of Functional Nutrition

International Journal of Functional Nutrition

Open-access journal combining biochemistry, pharmacology, immunology, and genetics to advance health through functional nutrition.

International Journal of Epigenetics

International Journal of Epigenetics

Publishes open-access research on using epigenetics to advance understanding and treatment of human disease.

Medicine International

Medicine International

An International Open Access Journal Devoted to General Medicine.

Journal Cover
April-2021 Volume 45 Issue 4

Full Size Image

Sign up for eToc alerts
Recommend to Library

  • Article
  • Citations
    • Cite This Article
    • Download Citation
    • Create Citation Alert
    • Remove Citation Alert
    • Cited By
  • Similar Articles
    • Related Articles (in Spandidos Publications)
    • Similar Articles (Google Scholar)
    • Similar Articles (PubMed)
  • Download PDF
  • Download XML
  • View XML

  • Supplementary Files
    • Supplementary_Data.pdf
Article Open Access

Collapsin response mediator protein 4 enhances the radiosensitivity of colon cancer cells through calcium‑mediated cell signaling

  • Authors:
    • Sang Yoon Park
    • Jong-Tae Kim
    • Eun Sun Park
    • Yo Sep Hwang
    • Hyang Ran Yoon
    • Kyoung Eun Baek
    • Haiyoung Jung
    • Suk Ran Yoon
    • Bo Yeon Kim
    • Hee Jun Cho
    • Hee Gu Lee
  • View Affiliations / Copyright

    Affiliations: Immunotherapy Research Center, Korea Research Institute of Bioscience and Biotechnology (KRIBB), Daejeon 34141, Republic of Korea, Anticancer Agent Research Center, Korea Research Institute of Bioscience and Biotechnology (KRIBB), Daejeon 34141, Republic of Korea
    Copyright: © Park et al. This is an open access article distributed under the terms of Creative Commons Attribution License.
  • Article Number: 6
    |
    Published online on: January 29, 2021
       https://doi.org/10.3892/or.2021.7957
  • Expand metrics +
Metrics: Total Views: 0 (Spandidos Publications: | PMC Statistics: )
Metrics: Total PDF Downloads: 0 (Spandidos Publications: | PMC Statistics: )
Cited By (CrossRef): 0 citations Loading Articles...

This article is mentioned in:



Abstract

Radiation therapy is an effective treatment against various types of cancer, but some radiation‑resistant cancer cells remain a major therapeutic obstacle; thus, understanding radiation resistance mechanisms is essential for cancer treatment. In this study, we established radiation‑resistant colon cancer cell lines and examined the radiation‑induced genetic changes associated with radiation resistance. Using RNA‑sequencing analysis, collapsin response mediator protein 4 (CRMP4) was identified as the candidate gene associated with radiation sensitivity. When cells were exposed to radiation, intracellular Ca2+ influx, collapse of mitochondrial membrane potential, and cytochrome c release into the cytosol were increased, followed by apoptosis induction. Radiation treatment‑ or Ca2+ ionophore A23187‑induced apoptosis was significantly inhibited in CRMP4‑deficient cells, including radiation‑resistant or CRMP4‑shRNA cell lines. Furthermore, treatment of CRMP4‑deficient cells with low levels (<5 µM) of BAPTA‑AM, a Ca2+ chelator, resulted in radiation resistance. Conversely, Ca2+ deficiency induced by a high BAPTA‑AM concentration (>10 µM) resulted in higher cell death in the CRMP4‑depleted cells compared to CRMP4‑expressing control cells. Our results suggest that CRMP4 plays an important role in Ca2+‑mediated cell death pathways under radiation exposure and that CRMP4 may be a therapeutical target for colon cancer treatment.

Introduction

During cancer treatment, radiotherapy is used in conjunction with surgery to reduce recurrence and the risk of metastasis (1,2). Although radiotherapy is a suitable treatment strategy for many cancer patients, the persistence of radiation-resistant tumor cells often poses a significant obstacle to effective radiation-based therapy and leads to poor prognosis (3). Thus, understanding the mechanisms governing radiation resistance is essential in enhancing the utility of radiotherapy.

Collapsin response mediator protein 4 (CRMP4), one of the five members of the cytosolic phosphoprotein family, is also known as dihydropyrimidinase-like protein 3 (DPYSL3) and shares 58% sequence homology with dihydropyrimidinase (DHPase) (4). DHPase catalyzes the ring-opening of 5,6-dihydrouracil to N-carbamyl-β-alanine and that of 5,6-dihydrothymine to N-carbamyl-β-amino isobutyrate; however, whether CRMP4 demonstrates DHPase-like properties remains to be elucidated (5). In contrast to the structure of DHPase, CRMPs have a positively charged C-terminal that renders them highly susceptible to proteolysis (6). The C-terminal region of CRMP4 has been associated with neuronal cell injury and neurite damage (7). CRMP4 deletion in vivo exerts a neuroprotective effect against spinal cord injury owing to decreased apoptotic cell death rate and suppressed inflammatory responses (8). CRMP4 is thus considered an important therapeutic target for neuroregeneration. In addition, several studies have indicated that CRMP4 is involved in various types of cancers. For example, pancreatic and colon cancers show elevated CRMP4 expression, which strongly correlates with severe venous invasion, liver metastasis, and poor prognosis (9,10). Conversely, CRMP4 is regarded as a metastasis suppressor in prostate and breast cancer (11,12). These results indicate that a deeper analysis of CRMP4 function may offer new insights into potential cancer therapies.

The mitochondrial membrane potential (MMP) is the major component of the proton-motive force, which is the central intermediate of aerobic energy production and the driving force behind other physiological processes in the mitochondria, such as Ca2+ uptake and antioxidant activity (13). Cellular injury or stress stimulation directly elicits alterations in the mitochondrial architecture, membrane potential, and oxidative capacity, which are associated with an irreversible loss of mitochondrial matrix contents and integral membrane protein constituents, such as cytochrome c oxidase (14). The release of cytochrome c from the mitochondria leads to the activation of caspase-3 and caspase-9, resulting in apoptosis (15). Ca2+ ions serve as an important second messenger for multiple physiological processes. Several studies have indicated that intracellular Ca2+ levels are regulated by ionizing radiation (16); moreover, the rise in intracellular Ca2+ levels after radiation exposure is crucial for a diverse array of signaling pathways that regulate critical cellular processes, including apoptosis (17,18). Ca2+ influx has been known to be facilitated by voltage- and ligand-gated Ca2+ channels. Although CRMP4 has not been reported to be associated with Ca2+ channels, CRMP2 was shown to interact with a novel N-type voltage-gated Ca2+ channel (19,20); nevertheless, the functional role of Ca2+ binding to CRMPs remains elusive.

In the present study, radiation-resistant colon cancer cell lines were established, and RNA sequencing was conducted to examine the radioresistant-associated genes. CRMP4 was identified as one of the strongly downregulated genes (<0.5-fold) in the radioresistant cells compared to their parental cells. To know the function of CRMP4 under radiation exposure, MMP and cytochrome c release were analyzed using CRMP4-knockdown SW620-shCRMP4 and RKO-shCRMP4 cells and radiation-resistant IR-SW620 and IR-RKO cells. In addition, Ca2+ ionophore A23187 and Ca2+ chelator BAPTA-AM were used to examine the relationship between CRMP4, Ca2+-related MMP, and apoptosis.

Materials and methods

Cell culture

Colon cancer cell lines SW480 (KCLB-10228; colon adenocarcinoma), SW620 (KCLB-10227; colorectal carcinoma), HT-29 (KCLB-30038; rectosigmoid colon adenocarcinoma), DLD1 (KCLB-10221; colon adenocarcinoma), Caco2 (KCLB-30037.1; colon adenocarcinoma), LoVo (KCLB-10229; colon adenocarcinoma, KM12C (KCLB-80015; colon carcinoma), and KM12SM (KCLB-80016; colon carcinoma) cells were purchased from the Korean Cell Line Bank (Seoul, Korea). RKO (ATCC CRL-2577; colon carcinoma), HCT116 (ATCC CCL-247; colorectal carcinoma), and LS174T (ATCC CL-188; colorectal adenocarcinoma) cells were purchased from the American Type Culture Collection (ATCC, USA). Each cell line was authenticated through STR profiling from the cell line bank. Cells were cultured in Dulbecco's modified Eagle's medium (DMEM) (Gibco; Thermo Fisher Scientific, Inc.) supplemented with 10% fetal bovine serum (FBS) (HyClone) and 100 µg/ml antibiotics [100 U/ml penicillin and 100 µg/ml streptomycin (Gibco; Thermo Fisher Scientific, Inc.)] at 37°C under an atmosphere of 5% CO2 in a humidified incubator.

Radiation exposure and radioresistant cell line generation

For radiation treatment, cells were seeded in 60-mm dishes and exposed to radiation from a 60Co source (model 109 irradiator; JL Shepherd and Associates) at the indicated doses (0–5 Gy). Subsequently, cells were incubated at 37°C under a humidified, 5% CO2/air atmosphere. To generate radiation-resistant colon cancer cell lines (21,22), cells (SW620, RKO, SW480, and HT-29) were plated in 60-mm dishes at a density of 5×103 cells/dish and exposed to a 5-Gy dose of ionizing radiation, followed by a 15-day recovery period. This process was repeated for 24 treatment cycles totaling 120 Gy; finally, radioresistant IR-SW620, IR-RKO, IR-SW480, and IR-HT-29 cell lines were established.

RNA sequencing and data analysis

The mRNAs of the established radioresistant IR-SW620, IR-SW480, IR-RKO, and IR-HT-29 cells were extracted using TRIzol (Sigma-Aldrich; Merck KGaA) method. The total RNA quantity and integrity of each RNA sample were evaluated using the bioanalyzer 2100 (Agilent Technologies, Inc.). The RNA concentration was quantified as 1 µg/µl, rRNA ratio (28S/18S) was 2.0, and the RIN number was 10 (HT-29, RKO, IR-RKO, SW480, IR-SW480, SW620) and 9.9 (IR-HT-29, IR-SW620). The RNA sequencing library was prepared using the TruSeq RNA Sample Prep Kit (Illumina, Inc.) and sequenced using Hiseq-2000 (Illumina, Inc.) to generate 76- or 101-bp paired-end reads. Reads were trimmed to remove adapter sequences and base with low sequencing quality (per-base quality <20) using Cutadapt (23). The clean reads were aligned to the reference genome (hg38) sequencing using STAR 2.4.1 (24), and the gene expression levels (GRCh38) were quantified with the HTSeq package (25). The edgeR package (26) was used to select differentially expressed genes from sequencing count data.

RNA interference experiments

In this study, we used two RNA interference methods to knock down the CRMP4 gene, one for transient siRNA and the other for stable shRNA method. Small interfering RNA (siRNA) duplexes of CRMP4 were purchased from Bioneer (Daejeon, Korea). The specific target sequences of CRMP4 siRNA (#2, Fig. S1A) were sense 5′-GUGGAAGGAUUGUAGUCAUdTdT-3′ and antisense 5′-AUGACUACAAUCCUUCCACdTdT-3′. siRNA duplexes were transfected into cells (50 nM for RKO, 200 nM for SW620, SW480, Caco2, and KM12C) using Lipofectamine RNAiMAX reagent (Invitrogen; Thermo Fisher Scientific, Inc.). The short hairpin RNA (shRNA) targeting CRMP4 was obtained from Origene (TL313373V). The shRNA expression vector was transfected into the lentiviral packaging Lenti-X 293T cell line (Takara Bio USA). The culture supernatant containing virus particles was harvested 48 h post-transfection. For the stable transduction of the lentivirus, cells at 60–70% confluence were grown in 6-well plates. After 48 h, 1 µg/ml puromycin (Clontech Laboratories, Inc.) was added, and finally, CRMP4-knockdown RKO (#1 clone) and SW620 (#4 clone) cells were selected for further study (Fig. S1B).

Western blot analysis

Cells were lysed in radioimmunoprecipitation assay (RIPA) lysis buffer [50 mM Tris-HCl (pH 7.4), 150 mM NaCl, 1% NP40, 0.25% sodium deoxycholate, 1 mM PMSF, protease inhibitor mixture (Sigma-Aldrich; Merck KGaA), and 1 mM sodium orthovanadate]. Proteins were separated using sodium dodecyl sulfate-polyacrylamide gel electrophoresis (SDS-PAGE), transferred to a polyvinylidene fluoride membrane, and blocked with 5% skim milk/PBS-T buffer for 1 h. Subsequently, the membrane was incubated with the following primary antibodies: β-actin, CRMP4, cytochrome c (Santa Cruz Biotechnology, Inc.), and cleaved-PARP (cleaved-polyADP-ribose polymerase) (Cell Signaling Technologies, Inc.). The bound antibodies were visualized with a horseradish peroxidase-conjugated secondary antibody using enhanced chemiluminescence (Clarity Western ECL; Bio-Rad Laboratories, Inc.) and the Ez-Capture MG system (Atto Corp.).

Flow cytometry for the measurement of MMP, intracellular Ca2+ levels, and apoptosis assay

The fluorescent probe Fluo 3-AM was used for the assessment of intracellular levels of Ca2+ and the lipophilic cationic dye 3,3′-dihexyloxacarbocyanine iodide [DiOC6(3)] was used for measuring disruption of the MMP (Δψm). Briefly, cells were exposed to a 5-Gy radiation dose and incubated for 72 h, then stained with 1 µM DiOC6(3) at 37°C for 15 min in the dark, and analyzed using FACSverse flow cytometry (BD Biosciences). For apoptosis analysis, cells were harvested and centrifuged at 800 rpm for 3 min following radiation treatment (48 h). Cells were carefully resuspended, and hen Annexin-V (5 µl) and propidium iodide (PI) (5 µl) (BD Biosciences) were added, and the cells were incubated at 37°C for 15 min in the dark. The stained cells were analyzed using FACSverse flow cytometry (BD Biosciences) and the Flowjo software v7.6.1 (FlowJo LLC). At least 10,000 cells per sample were analyzed, and duplicate analyses were performed at each time point.

Clonogenic assay

Cells were seeded into 60-mm dish plates at densities of 1, 2, 5, 8, and 10×103 cells/plate. After 24 h, cells were treated with the indicated ionizing radiation dose. After 14 days, the colonies were subsequently fixed, stained with 0.1% crystal violet in 20% ethanol, and counted. Alternatively, cells were stained with crystal violet; after a wash step, the dye was solubilized, and absorbance was measured at 590 nm using a microplate reader (Molecular Devices, LLC).

Cell cycle analysis

Irradiated cells were trypsinized, washed in ice-cold PBS, and fixed with 70% ethanol on ice. Fixed cells were stained with PI (BD Biosciences) containing RNase (0.1 mg/ml) for 15 min at 37°C, and cell population analysis was performed using FACSCalibur flow cytometry.

Measurement of cytochrome c release

The cytochrome c- releasing apoptosis assay kit (Abcam; ab65311) was used for detecting cytochrome c translocation from mitochondria into the cytosol. After irradiated or A23187-treated cells were lysed in a cytosolic extraction buffer and homogenized, the supernatant cytosolic fraction was separated by centrifugation, and the pellet was resuspended in a mitochondrial extraction buffer, according to the manufacturer's instructions. Separated cytosolic and mitochondrial fractions were immunoblotted for the measurement of cytochrome c release.

Cell viability assay

Cell viability was assessed using the water-soluble tetrazolium salt (WST)-1 assay (Roche Diagnostics) according to the manufacturer's instructions. Briefly, 10 µl WST-1 reagent was added to each well of a 96-well plate (1×104 cells/well). After incubation for 1 h, the conversion of WST-1 reagent into chromogenic formazan was evaluated using a microplate reader.

Statistical analysis

All experiments were performed in triplicate and data are expressed as the means ± standard deviation. Differences in cell apoptosis, survival, and MMP depolarization between control and CRMP4-deficiency cells were analyzed using a paired Student's t-test. Differences in cell survival among different cell groups (parent, IR-resistant, CRMP4-shRNA) were analyzed using one-way ANOVA with Tukey's post hoc test. Data were analyzed using GraphPad Prism (GraphPad Software Inc.). P<0.05 was considered statistically significant.

Results

Radiation-resistant cells exhibit CRMP4 downregulation and increased survival rate

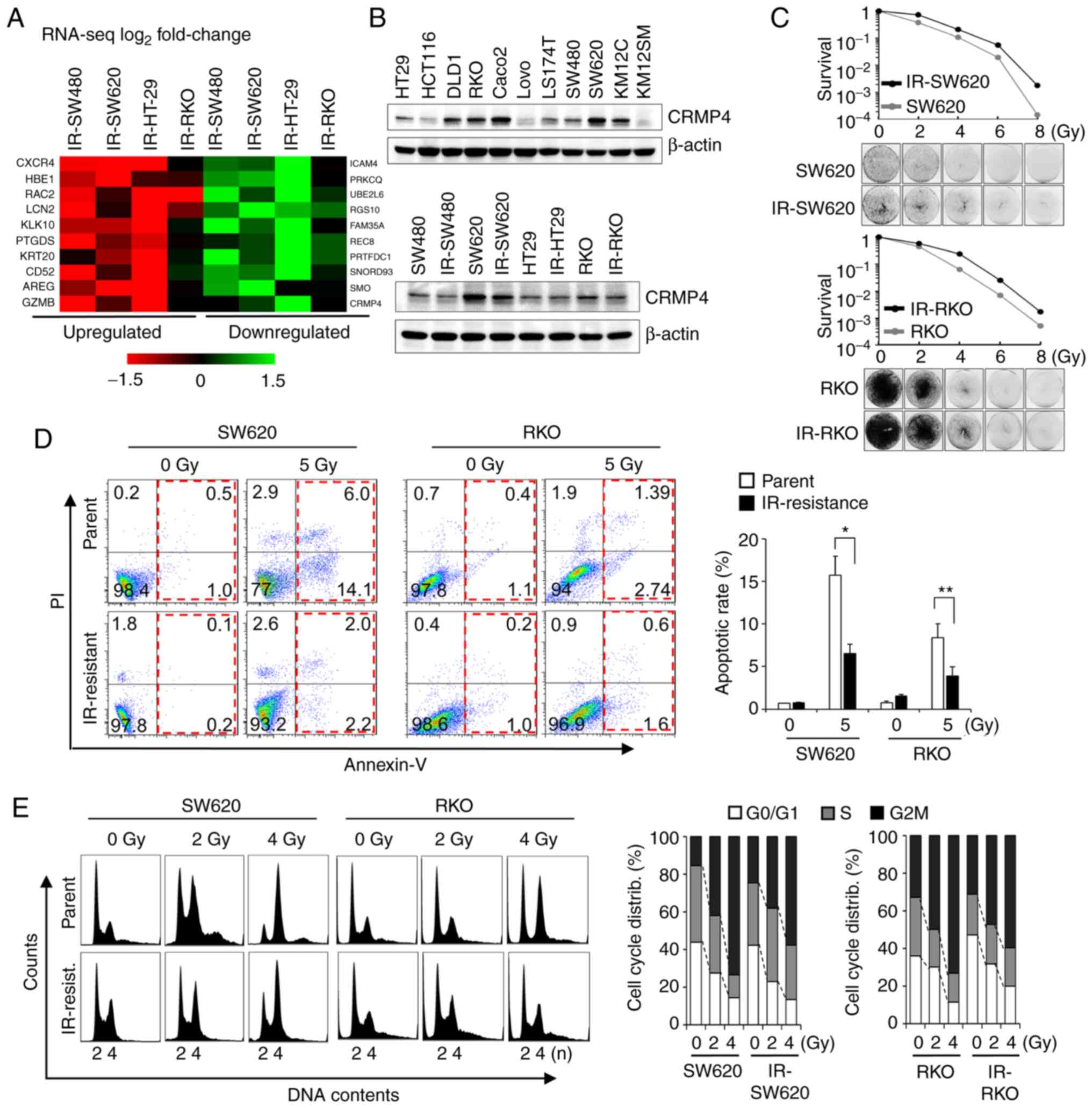
To identify genes associated with radiation-induced cell death, radiation-resistant IR-SW620, IR-RKO, IR-SW480, and IR-HT-29 cell lines were established by repeated exposure to ionizing radiation over several weeks for a total exposure of 120 Gy (21,22). From the RNA sequencing analysis, a total of 25,207 genes were identified. Among them, 70 genes were upregulated (>1.5-fold), while 45 were downregulated (<0.5-fold). These 115 genes were confirmed using RT-PCR analysis. Finally, the upregulated genes (CXCR4, RAC2, HBE1 (21), PTGDS, and LCN2) and downregulated genes (SMO, RGS10, PRTFDC1, and CRMP4) were identified as candidate genes associated with radiation resistance (Fig. 1A). To verify CRMP4 downregulation at the protein level, several colon cancer and IR-resistant cell lines were analyzed by western blotting (Fig. 1B). CRMP4 was differentially expressed in those; however, radiation-resistant IR-SW480, IR-SW620, and IR-RKO cells displayed apparent decreased CRMP4 expression compared to that of their parental cells. When SW620 and RKO cells showing high CRMP4 expression were compared with IR-SW620 and IR-RKO cells in regards to cell survival, IR-resistant cells exhibited better survival in the 5 Gy-irradiated clonogenic assay (Fig. 1C). The degree of apoptosis under exposure to 5 Gy of radiation, as analyzed by Annexin-V and PI, was significantly decreased by about half in IR-SW620 and IR-RKO cells compared to their parental cells (Fig. 1D). To investigate the effect of radiation on cell cycle distribution in IR-resistant cells and parental cells, cells were exposed to 0, 2, and 4 Gy of radiation. After 24 h, cells were analyzed by flow cytometry using PI, and it revealed that radiation-mediated G2M accumulation was reduced in both IR-SW620 and IR-RKO cells compared to their parent cells (Fig. 1E).

Figure 1.

The ionizing radiation-resistant (IR) cell lines show CRMP4 downregulation and increased survival rate. (A) Heatmap from RNA sequencing results. Twenty representative genes are shown. CRMP4 was identified as a downregulated gene. (B) CRMP4 downregulation in IR-resistant cells. Several colon cancer cell lines were lysed and analyzed by western blotting. IR-cells were established by repeating radiation exposure as described in the Materials and methods. (C) Cells were irradiated to the indicated doses of radiation and allowed to grow for 2 weeks, and cells were stained with crystal violet and scored for the colony-forming capacity of irradiated cells. (D) Apoptosis inhibition in IR-resistant cells. Cells were treated with 5 Gy of radiation, and after 48 h, cells were stained with Annexin-V and propidium iodide (PI) followed by flow cytometry analysis. Representative scatter plot and quantitative apoptotic rate (%) are shown. Apoptotic cells (Annexin-V+/PI−, Annexin-V+/PI+) are indicated by red dotted rectangles. Student's t-test was performed. *P<0.05, **P<0.01. (E) Reduced G2M phase accumulation in IR-resistant cells. Cells were treated with the indicated doses of radiation, and after 24 h the cell cycle was analyzed by flow cytometry using PI. The histogram (2n/4n DNA content) is shown on the left and their quantitative cell cycle distribution is shown on the right. CRMP4, collapsin response mediator protein 4.

siRNA-mediated CRMP4 knockdown causes radiation resistance

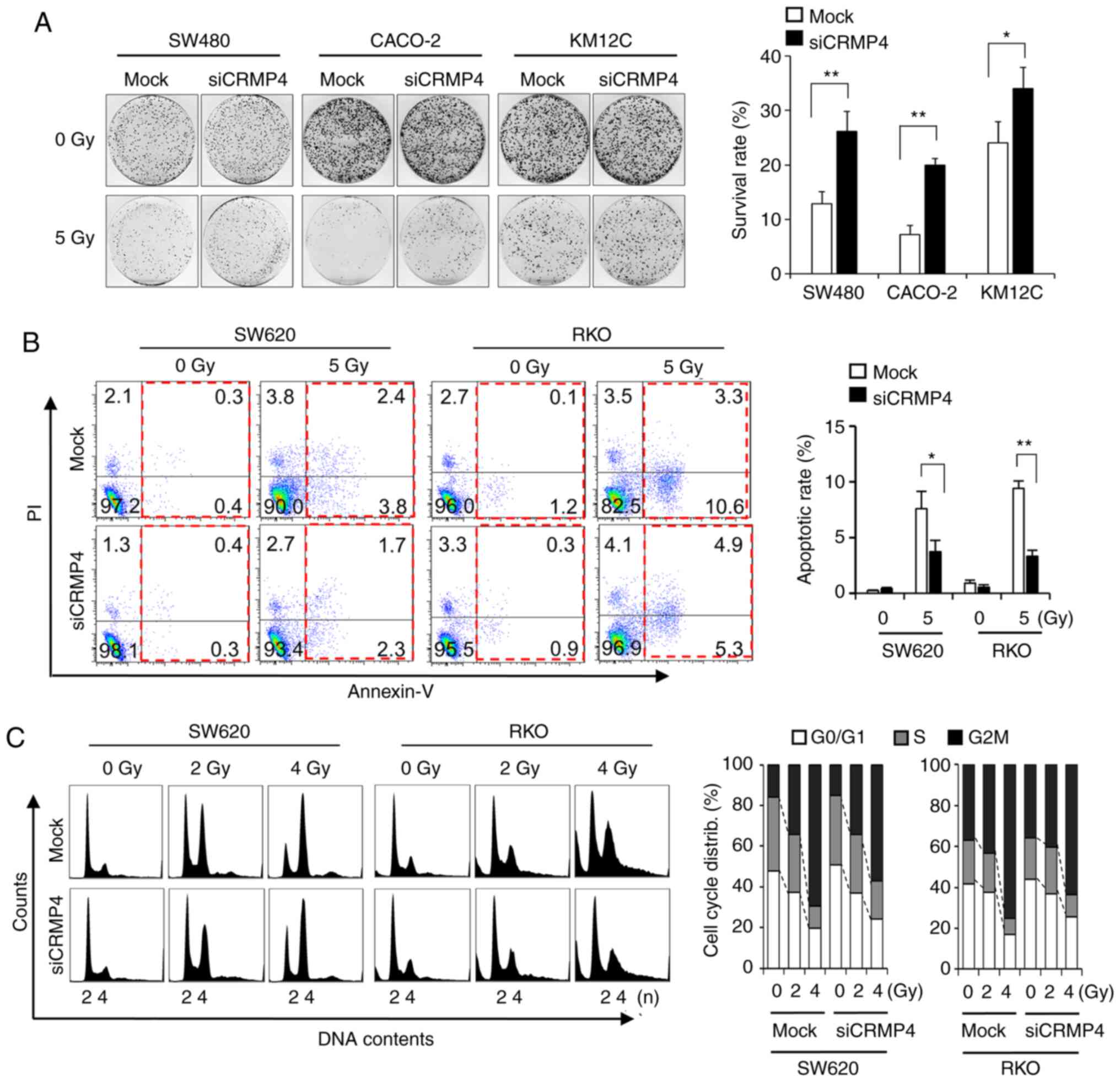
Loss-of-function experiments using siRNAs were performed on colon cancer cells to determine whether CRMP4 reduction is involved in radiation resistance. When RKO and SW620 cells were treated with CRMP4-siRNA, there was a 5-fold reduction in CRMP4 protein expression (Fig. S1A), although the siRNA amount was treated differently based on transfection efficiency for each cell line types. To verify the results from CRMP4-siRNA transfected SW620 and RKO cells, colon cancer cell lines SW480, Caco2 and KM12C, all of which express CRMP4, were selected and transfected with CRMP4-siRNA. The clonogenic assays revealed that CRMP4 reduction was associated with resistance to radiation in these cells (Fig. 2A). To ascertain whether increased clonogenic survival by CRMP4 knockdown was associated with reduced apoptosis, Annexin V and PI staining was used to examine the degree of apoptosis induced by radiation in CRMP4-knockdown and mock cells (Fig. 2B). The number of apoptotic cells following radiation treatment in the CRMP4-knockdown cells was significantly decreased by half compared to that found in the mock cells transfected with nonspecific control siRNA. In cell cycle analysis, radiation-exposed CRMP4-knockdown cells displayed decreased G2/M accumulation compared to the control cells (Fig. 2C). These results suggest that CRMP4 may be associated with the development of radiation resistance in colon cancer cells.

Figure 2.

CRMP4-deficiency enhances resistance to radiation. (A) Increased radioresistance in siCRMP4 cells. After cells were transfected with control siRNA (Mock) or CRMP4 siRNA, cells were treated with radiation (5 Gy) and analyzed by clonogenic assay. Representative images are shown on the left, and a quantitative graph is shown on the right. Student's t-test was performed. *P<0.05, **P<0.01. (B) Inhibition of apoptosis in siCRMP4 cells. Cells were treated with 5 Gy of radiation for 48 h, stained with Annexin-V and propidium iodide (PI), and the percentages of apoptotic cells were measured by flow cytometry. Representative scatter plot and quantitative apoptotic rate (%) are shown. Apoptotic cells (Annexin-V+/PI−, Annexin-V+/PI+) are indicated by red dotted rectangles. Student's t-test was performed. *P<0.05, **P<0.01. (C) Reduced G2M phase accumulation in siCRMP4 cells. Cells were treated with the indicated doses of radiation, and after 24 h the cell cycle was analyzed by flow cytometry using PI. The histogram (2n/4n DNA content) is shown on the left and their quantitative cell-cycle distribution is shown on the right. CRMP4, collapsin response mediator protein 4.

CRMP4-deficiency attenuates radiation-induced cytochrome c release from mitochondria

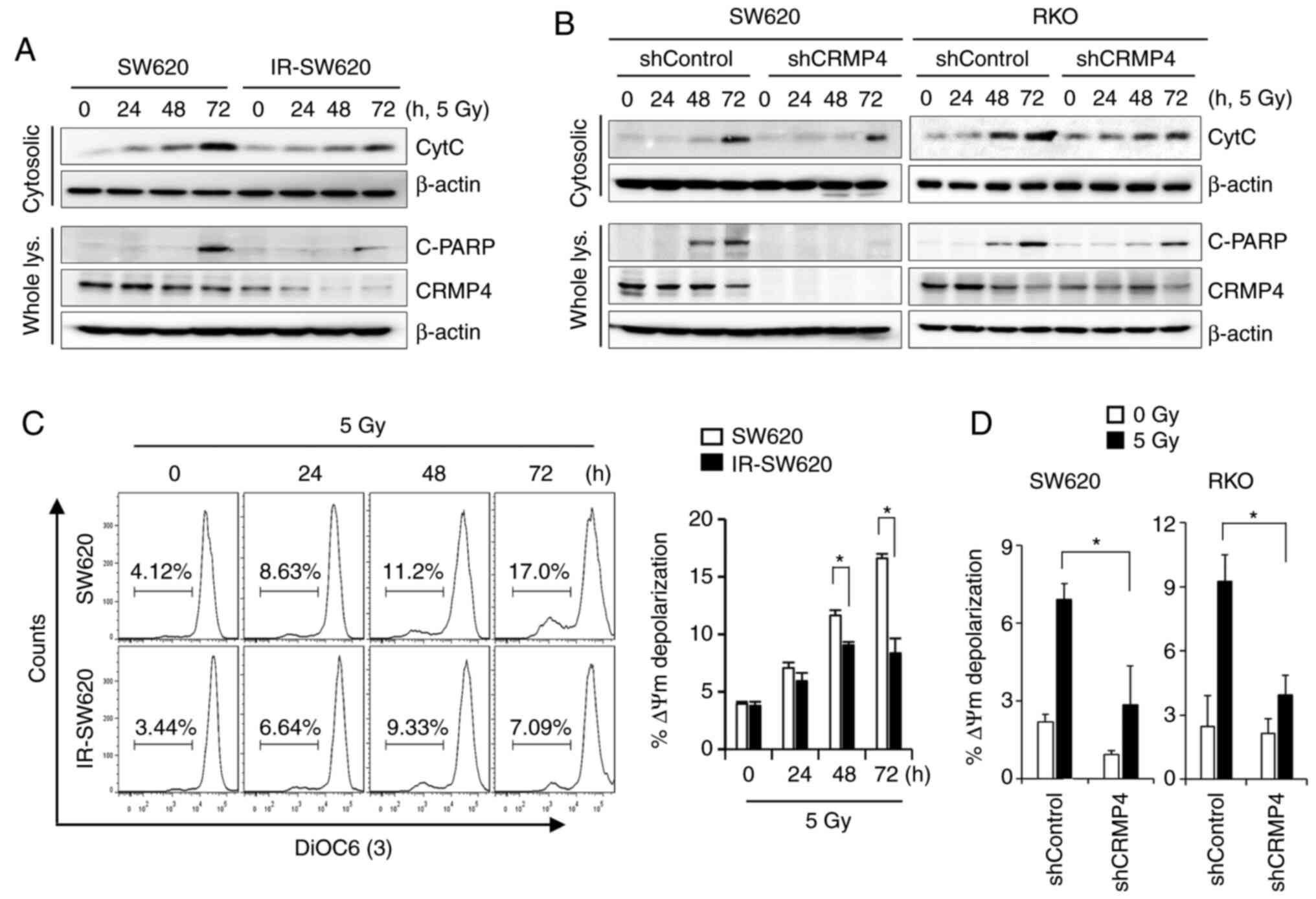
Irradiation has been shown to induce various cellular and molecular damage outcomes, including apoptosis, in which cytochrome c release from mitochondria constitutes a critical event (27). The amount of cytochrome c released from the mitochondria of irradiated cells was measured using a mitochondria/cytosol fractionation method. As shown in Fig. 3A, irradiated cells induced cytochrome c release in a time-dependent manner. The maximum amount of cytochrome c release was attained at 72 h of exposure to 5 Gy of radiation. However, decreased cytochrome c release and PARP cleavage were observed in the CRMP4-deficiency IR-SW620 cells compared to the parental cells. To verify the role of CRMP4 in cancer cells as regards radiation resistance, CRMP4 expression was stably knocked down in SW620 and RKO cells through lentiviral-mediated shRNA infection (Fig. S1B). After CRMP4 knockdown was verified in both cell lines, cytochrome c release was evaluated under radiation exposure. As expected, mitochondrial cytochrome c release and PARP cleavage were decreased in CRMP4-knockdown SW620-shCRMP4 and RKO-shCRMP4 cells compared to the nonspecific control shRNA cells (Fig. 3B). It has been known that the release of cytochrome c from mitochondria during apoptosis is associated with low MMP (ΔΨm). The lipophilic cationic dye 3DiOC6(3) was used to monitor MMP and determine whether CRMP4 reduction is associated with MMP loss. Radiation treatment gradually caused the SW620 cells to lose MMP in a time-dependent manner, whereas IR-SW620 cells showed a weak depolarization of MMP (Fig. 3C). Similarly, CRMP4-knockdown cells also exhibited insignificant depolarization of MMP, but shControl cells showed a 2.3-fold increase in depolarization (Fig. 3D). These results indicate that CRMP4 deficiency may diminish radiation-induced MMP depolarization and cytochrome c release.

Figure 3.

CRMP4-deficiency inhibits mitochondrial membrane depolarization under radiation exposure. (A) Inhibition of cytochrome c (CytC) release and PARP cleavage (C-PARP) in IR-resistant cells. After cells were exposed to 5 Gy of radiation for 0–72 h, cytosolic fractions were isolated and western blotting was conducted. (B) Inhibition of cytochrome c release and PARP cleavage in shCRMP4 cells. After cells were exposed to 5 Gy of radiation, cytosolic fractions were isolated and western blotting was conducted. (C) MMP depolarization was significantly increased in parental cells but not in ionizing radiation (IR)-resistant cells. After cells were exposed to 5 Gy of radiation, cells were stained with DIOC6(3) (3,3′-dihexyloxacarbocyanine iodide) fluorescent dye and analyzed by flow cytometry. The quantitative graph is shown on the right. Student's t-test was performed. *P<0.05. (D) After cells were exposed to 5 Gy of radiation for 72 h, cells were analyzed by flow cytometry using DiOC6(3). MMP depolarization was strongly increased in shControl cells, but it was weakly increased in shCRMP4 cells. Student's t-test was performed. *P<0.05. CRMP4, collapsin response mediator protein 4; MMP, mitochondrial membrane potential; PARP, polyADP-ribose polymerase.

CRMP4 deficiency attenuates Ca2+-mediated cell death pathway

Consequent to its role as an incredibly versatile signaling ion, uncontrolled cytosolic Ca2+ influx induces mitochondrial dysfunction and cell death pathways (3,18). To determine whether CRPM4 could modulate intracellular Ca2+ influx, Ca2+ concentration was measured by flow cytometry using a cell-permeable fluorescent Ca2+ indicator, Fluo 3-AM. As shown in Fig. 4A, radiation exposure strongly induced intracellular Ca2+ influx regardless of CRMP4 expression (Fig. 4A). When Ca2+ levels were analyzed in cells expressing the siRNA- or shRNA-CRMP4 as a preliminary experiment (data not shown), the significant difference in Ca2+ concentration according to CRMP4 expression could not be determined. Under radiation exposure, intracellular Ca2+ concentration was strongly elevated in all radiation-treated cells irrespective of CRMP4 expression (Fig. 4A), indicating that CRMP4 is not likely involved in intracellular Ca2+ influx regulation. Because improper Ca2+ influx into mitochondria causes MMP depolarization, we verified the consequent radiation-induced cell death using the clonogenic assay (Fig. 4B). When cells were treated with cyclosporin A (CsA), known to inhibit Ca2+-dependent mitochondrial permeability transition (MPT) pores, cells exhibited strong radiation-resistant survival compared to CsA-untreated control cells, indicating that Ca2+ is critical to radiation-induced cell death. To examine whether CRMP4 is required for Ca2+-mediated apoptosis or MMP depolarization, cells were treated with the Ca2+ ionophore A23187 to increase intracellular Ca2+ levels. As shown in Fig. 4C, IR-resistant and shCRMP4 cells exhibited dose-dependent improved survival compared to control parent cells upon A23187 treatment. Western blotting analysis further revealed that cytochrome c release from mitochondria was obviously reduced in the IR-resistant and shCRMP4 cells compared to the control cells under A23187 treatment (Fig. 4D). Consistent with this, when A23187-treated cells were analyzed by flow cytometry using DiOC6(3), MMP depolarization was significantly increased in shControl cells but not in shCRMP cells (Fig. 4E), indicating that CRMP4 may play a role in Ca2+-mediated MMP depolarization followed by mitochondrial cytochrome c release and apoptosis.

Figure 4.

CRMP4-deficiency inhibits the Ca2+-mediated cell death pathway. (A) Intracellular Ca2+ level was not affected by CRMP4-deficiency. Cells were irradiated with 5 Gy of radiation for 72 h, treated with Fluo-3 AM for Ca2+ detection, and analyzed by flow cytometry. Histograms of intracellular Ca2+ content are shown on the right. N.S, not significant. (B) Increased cell survival by cyclosporine A (CsA) in radiation-treated cells. Cells were treated with or without CsA (5 µM) for 1 h and exposed to 5 Gy of radiation, and after 14 days, cells were stained with 0.1% crystal violet. (C) CRMP4-deficiency inhibited A23187-mediated cell death. Several cells were treated with the Ca2+ ionophore A23187 for 24 h, and their proliferation was measured by a plate reader using the WST-1 reagent. The survival rate is expressed as the % of control cells. Student's t-test was performed. *P<0.05, **P<0.01. (D) Cytochrome c (CytC) release inhibition in CRMP4-downregulated cells. After cells were treated with A23187 (0–2 µM) for 12 h, the cytosolic fractions were isolated and western blotting was conducted. CRMP4-deficient ionizing radiation (IR)-resistant and shCRMP4 cells showed a decreased cytochrome c release. (E) MMP depolarization was increased in shControl cells but not in shCRMP4 cells. After cells were treated with A23187 for 24 h, cells were stained with DIOC6(3) and analyzed by flow cytometry. The quantitative graph is shown on the right. Student's t-test was performed. *P<0.05. CRMP4, collapsin response mediator protein 4; MMP, mitochondrial membrane potential.

Ca2+ chelator BAPTA-AM downregulates CRMP4 and enhances radioresistance

Previously, we found that CsA-mediated MPT inhibition caused the downregulation of CRMP4. To examine whether CRMP4 expression is affected by intracellular Ca2+ levels, cells were treated with the cell-permeant intracellular Ca2+ chelator, BAPTA-AM, and cell lysates were analyzed with western blotting. Interestingly, CRMP4 was downregulated by BAPTA-AM treatment in a dose-dependent manner (Fig. 5A). Although we could not determine whether CRMP4 was proteolyzed or degraded in this condition, CRMP4 expression may be regulated by the Ca2+-related pathway. The buffering of intracellular Ca2+ concentration by BAPTA-AM (5 µM) also obviously reduced A23187-induced cytochrome c release in SW620 cells (Fig. 5B). Western blotting results showed that cleaved-PARP was augmented following radiation exposure, but IR-SW620 cells revealed a strong inhibition of PARP cleavage under radiation exposure following BAPTA-AM treatment (Fig. 5C). Consistently, when cells were analyzed with flow cytometry using DiOC6, BAPTA-AM attenuated radiation-induced MMP depolarization in both shCRMP4 and shControl cells (Fig. 5D). These data suggest that low BAPTA-AM (<5 µM) could alleviate A23187- and radiation-induced MMP depolarization and cytochrome c release.

Figure 5.

The Ca2+ chelator, BAPTA-AM, downregulates CRMP4 and inhibits MMP depolarization. (A) CRMP4 downregulation by BAPTA-AM treatment. SW620 cells were treated with BAPTA-AM (0–20 µM) for 24 h, and western blotting was conducted. (B) A23187-mediated cytochrome c (CytC) release was inhibited by BAPTA-AM. SW620 cells were treated with A23187 (+, 1 µM; ++, 2 µM) in the absence or presence of BAPTA-AM (5 µM) for 12 h, and mitochondrial and cytosolic fractions were isolated for western blotting. (C) Radiation-mediated PARP cleavage (C-PARP) was blocked by BAPTA-AM. Cells were treated with BAPTA-AM (5 µM) and/or radiation (5 Gy), and after 72 h, cell lysates were analyzed by western blotting. (D) Radiation-mediated MMP depolarization was inhibited by BAPTA-AM. Cells were treated with BAPTA-AM (5 µM) and/or radiation (5 Gy), and after 72 h, cells were stained with DiOC6(3) for flow cytometry. The quantitative graph is shown on the right. Student's t-test was performed. *P<0.05. CRMP4, collapsin response mediator protein 4; MMP, mitochondrial membrane potential.

Cell death is increased in CRMP4-deficient cells treated with high BAPTA-AM

Several studies have demonstrated the extensive use of BAPTA-AM for buffering Ca2+; however, high concentrations of BAPTA-AM have been found to deplete intracellular Ca2+ stores (10,28). To ascertain whether the apoptosis inhibition in CRMP4-deficient cells is changed under high BAPTA-AM levels (>10 µM), several CRMP-deficient cell lines were treated with 10–20 µM of BAPTA-AM, and surviving cells were stained with crystal violet dye (Fig. 6A). Furthermore, WST-1 assay was conducted for cell viability measurement (Fig. 6B). High BAPTA-AM-induced Ca2+ deficiency-mediated cell death in both IR-resistant and CRMP4-knockdown cells in a dose-dependent manner, but no significant effect was observed in the parental cells, indicating that Ca2+ deficiency-induced apoptosis may be associated with the CRMP4 expression level. In addition, there was an obvious dose-dependent cleaved-PARP elevation in both IR-resistant and shCRMP4 cells treated with BAPTA-AM (Fig. 6C). Parental and shControl cells showed a weak cleavage of PARP. Therefore, these results suggest that CRMP4 may be important for cell survival during cellular stress response due to BAPTA-AM-induced Ca2+ deficiency.

Figure 6.

High-dose BAPTA-AM enhances cell death in CRMP4-deficient cells. (A) Cells were treated with the indicated doses of BAPTA-AM for 72 h, and cells were stained with crystal violet. Representative images are shown. (B) Cell survival inhibition in CRMP4-deficient cells with BAPTA-AM. After cells were treated with BAPTA-AM (>10 µM) for 48 h, cells were incubated with the WST-1 reagent, and their absorbances at OD450 were read using a plate reader. One-way ANOVA with Tukey's post hoc test between control, ionizing radiation (IR)-resistant, and shCRMP4 groups were performed. *P<0.05, **P<0.01. (C) Cleaved PARP (C-PARP) induction in CRMP4-deficient cells with BAPTA-AM. After cells were treated with BAPTA-AM for 48 h, cell lysates were analyzed by western blotting. C-PARP was strongly increased in IR-resistant and shCRMP4 cells compared to control cells. CRMP4, collapsin response mediator protein 4; PARP, polyADP-ribose polymerase.

Discussion

Previously, γ-irradiation-resistant colon cancer cell lines were established, and novel candidate molecules implicated in radioresistance were identified using RNA sequencing analysis (21). Among the genes significantly downregulated in radioresistant cell lines than in their parental cells, collapsin response mediator protein 4 (CRMP4) was further examined in the present study concerning the association between tumor growth and radioresistance. It is known that CRMPs influence various intracellular signal transduction pathways, including VEGF, RhoA, GSK3β, and Sema3A (29,30); moreover, CRMP4 is involved in neurodevelopmental disorders such as schizophrenia, neurological disorders such as Alzheimer's disease (31), and various types of cancers such as breast, prostate, gastric, and hepatocellular carcinomas (11,32–35).

Until now, the relationship between CRMP4 and Ca2+ influx stress or Ca2+ homeostasis has not been defined. We assayed 5-Gy radiation-mediated intracellular Ca2+ concentration in shControl- and shCRMP4-SW620 and -RKO cells (Fig. 4A). Ca2+ levels were increased highly in all radiation-treated cells, but no statistical significance between the Ca2+ levels of shControl and shCRMP4 cells was identified in both radiation-treated and -untreated cells. Similarly, the siRNA experiment did not show statistical significance between the Ca2+ levels of siControl and siCRMP4 cells (data not shown). As revealed by the data, under the radiation-untreated condition, survival, apoptosis, and cell cycle distribution were not significantly different between siControl and siCRMP4 cells. Therefore, it is not likely that CRMP4 regulates intracellular Ca2+ influx.

Ca2+ is a ubiquitous diffusible intracellular second messenger released inside cells upon ligand interaction with membrane receptors; it is especially associated with diverse cellular functions related to cell growth; however, it can induce apoptosis. A primary cause of Ca2+-induced mitochondrial damage is the nonspecific pore opening of the mitochondrial membrane leading to the activation of mitochondrial permeability transition (MPT), causing loss of mitochondrial membrane potential (MMP), rupture of the outer mitochondrial membrane, and leakage of intermembrane proteins, such as cytochrome c, to the cytoplasm (36–38). Therefore, the disruption of Ca2+ homeostasis in cells affects various signaling pathways, including those associated with proliferation and apoptosis (15,28). It was recently reported that patients with Hodgkin's lymphoma who received a total dose of more than 30 Gy of radiation displayed significantly higher Ca2+ scores than other patients, putting them at a higher risk of coronary artery disease (39). Nonetheless, our understanding of the correlation between radiation exposure and Ca2+ homeostasis remains insufficient. Our data showed a considerable relationship between radiation-resistance and CRMP4 downregulation. When CRMP4-deficient cells such radiation-resistant and CRMP4-shRNA-infected cells were treated with radiation or Ca2+ ionophore A23187, intracellular Ca2+ influx caused high Ca2+ concentrations regardless of CRMP4, but MMP depolarization followed by apoptosis was significantly inhibited according to CRMP4 deficiency (Figs. 3 and 4). Therefore, it can be inferred that CRMP4 plays an important role in the Ca2+-mediated cell death pathway in colon cancer cells (Fig. 7).

Figure 7.

Radiation-mediated CRMP4 downregulation inhibits the mitochondrial membrane depolarization followed by apoptosis induction. Radiation- or Ca2+ ionophore A23187-mediated improper intracellular Ca2+ influx collapses the cellular Ca2+-mediated pathway followed by MMP depolarization. Apoptosis resulting from radiation or A23187 treatment is diminished by CRMP4-deficiency and low levels of the intracellular Ca2+ chelator, BAPTA-AM (<5 µM). Conversly, significant cell death can be triggered by CRMP4-deficiency and a high dose of BAPTA-AM (>10 µM). This suggests that CRMP4 plays an important role in the Ca2+-mediated cell death pathway. CRMP4, collapsin response mediator protein 4; MMP, mitochondrial membrane potential; PARP, polyADP-ribose polymerase; IR, ionizing radiation.

In addition, the cellular effects of BAPTA-AM, a cell-permeant intracellular Ca2+ chelator that acts as an intracellular Ca2+ buffer, were investigated. Interestingly, CRMP4 was obviously downregulated in BAPTA-AM-treated cells (Fig. 5), suggesting that CRMP4 expression may be regulated depending on the Ca2+-related process. Although it was not determined why CRMP4 was downregulated or whether CRMP4 protein was cleaved (or degraded) in a BAPTA-AM-treated or radiation-treated condition, it is clear that CRMP4 downregulation was strongly involved in the inhibition of Ca2+-mediated MMP depolarization. In addition, low BAPTA-AM (<5 µM) treatment diminished A23187- or radiation-mediated apoptosis. However, under high BAPTA-AM (>10 µM) conditions (Fig. 6), CRMP4-deficiency from IR-resistant or shCRMP4 cell lines caused increased cell death, suggesting that proper intracellular Ca2+ levels modulated by BAPTA-AM may be critical for cell survival and cell death. Therefore, there may be a close relationship between CRMP4 and Ca2+-mediated apoptosis pathway under radiation exposure (Fig. 7), although further study is needed. According to previous studies, several intracellular protein transport systems can be affected by the chelation of Ca2+ with BAPTA-AM (40), potentially including vesicle formation. It was therefore predicted herein that CRMP4 could be involved in Ca2+ signaling since CRMP4 activity would be essential for cell survival during intracellular Ca2+ deficiency.

Our results also indicated that CRMP4 expression levels were altered by several factors, including radiation exposure, CsA or BAPTA-AM treatment, implying that CRMP4 may be an adjustable target protein. It has been reported that CRMP4 expression levels are regulated by miRNAs. miR-130a upregulation has been reported to target the 3′UTR region of CRMP4 in gastric cancer cells and promote tumor progression via CRMP4 inhibition (41). Conversely, VEGF enhances CRMP4 expression levels in gastric cancer cells, which is inhibited by the MAPK inhibitor, PD98059, and the PI3K inhibitor, LY294002. In mice, CRMP4 overexpression was found to facilitate tumor growth and metastasis (42). Taken together, these results imply that CRMP4 can be controlled and that the modulation of CRMP4 expression at the cellular level may affect cancer-cell radiation sensitivity.

Although further biochemical studies are required to characterize the physiological properties of CRMP4 as an important player in radiation-resistant colon cancer cells, our findings suggest that radioresistance-associated CRMP4 might be related to the Ca2+-mediated apoptotic pathway and that CRMP4 may be an attractive target for radiation-mediated or -combined colon cancer therapy.

Supplementary Material

Supporting Data

Acknowledgements

Not applicable.

Funding

The present study was supported by the National Research Foundation of Korea (NRF) grant funded by the Korean government (MSIT) (no. 2020R1A2C2010321) and the KRIBB Research Initiative Program.

Availability of data and materials

The datasets used and/or analyzed during the current study are available from the corresponding author on reasonable request.

Authors' contributions

SYP, JTK, BYK, and HGL designed the study; SYP, JTK, YSH, ESP, HRY, HJ, and KEB performed the experiments; SYP, JTK, HJ, SRY, and HJC contributed essential reagents or tools; SYP, JTK, HJC, BYK, SRY, and HGL analyzed the data; SYP, JTK, HJC, and HGL wrote the manuscript. All authors critically revised the manuscript and approved the final version of the manuscript.

Ethics approval and consent to participate

Not applicable.

Patient consent for publication

Not applicable.

Competing interests

The authors declare that they have no competing interests.

Glossary

Abbreviations

Abbreviations:

BAPTA-AM

1,2-bis(2-aminophenoxy)ethane-N,N,N′,N′-tetraacetic acid tetrakis(acetoxymethyl ester)

CRMP4

collapsin response mediator protein 4

DPYSL3

dihydropyrimidinase-like protein 3

DHPase

dihydropyrimidinase

MMP

mitochondrial membrane potential

MPT

mitochondrial permeability transition

siRNA

small-interfering RNA

shRNA

short hairpin RNA

WST

water-soluble tetrazolium

PARP

polyADP-ribose polymerase

RIPA

radioimmunoprecipitation assay

DiOC6(3)

3,3′-dihexyloxacarbocyanine iodide

CsA

cyclosporin A

References

1 

Begg AC, Stewart FA and Vens C: Strategies to improve radiotherapy with targeted drugs. Nat Rev Cancer. 11:239–253. 2011. View Article : Google Scholar : PubMed/NCBI

2 

Habibullah G, Gul R, Cassum S and Elahi R: Experiences of the breast cancer patients undergoing radiotherapy at a Public Hospital Peshawar Pakistan. Asia Pac J Oncol Nurs. 5:184–194. 2018. View Article : Google Scholar : PubMed/NCBI

3 

Baskar R, Dai J, Wenlong N, Yeo R and Yeoh KW: Biological response of cancer cells to radiation treatment. Front Mol Biosci. 1:242014. View Article : Google Scholar : PubMed/NCBI

4 

Ponnusamy R, Lebedev AA, Pahlow S and Lohkamp B: Crystal structure of human CRMP-4: Correction of intensities for lattice-translocation disorder. Acta Crystallogr D Biol Crystallogr. 70:1680–1694. 2014. View Article : Google Scholar : PubMed/NCBI

5 

Ponnusamy R and Lohkamp B: Insights into the oligomerization of CRMPs: Crystal structure of human collapsin response mediator protein 5. J Neurochem. 125:855–868. 2013. View Article : Google Scholar : PubMed/NCBI

6 

Deo RC, Schmidt EF, Elhabazi A, Togashi H, Burley SK and Strittmatter SM: Structural bases for CRMP function in plexin-dependent semaphorin3A signaling. EMBO J. 23:9–22. 2004. View Article : Google Scholar : PubMed/NCBI

7 

Minturn JE, Fryer HJ, Geschwind DH and Hockfield S: TOAD-64, a gene expressed early in neuronal differentiation in the rat, is related to unc-33, a C. elegans gene involved in axon outgrowth. J Neurosci. 15:6757–6766. 1995. View Article : Google Scholar : PubMed/NCBI

8 

Nagai J, Kitamura Y, Owada K, Yamashita N, Takei K, Goshima Y and Ohshima T: Crmp4 deletion promotes recovery from spinal cord injury by neuroprotection and limited scar formation. Sci Rep. 5:82692015. View Article : Google Scholar : PubMed/NCBI

9 

Hiroshima Y, Nakamura F, Miyamoto H, Mori R, Taniguchi K, Matsuyama R, Akiyama H, Tanaka K, Ichikawa Y, Kato S, et al: Collapsin response mediator protein 4 expression is associated with liver metastasis and poor survival in pancreatic cancer. Ann Surg Oncol. 20 (Suppl 3):S369–S378. 2013. View Article : Google Scholar : PubMed/NCBI

10 

Tan M, Ma S, Huang Q, Hu K, Song B and Li M: GSK-3α/β-mediated phosphorylation of CRMP-2 regulates activity-dependent dendritic growth. J Neurochem. 125:685–697. 2013. View Article : Google Scholar : PubMed/NCBI

11 

Matsunuma R, Chan DW, Kim BJ, Singh P, Han A, Saltzman AB, Cheng C, Lei JT, Wang J, Roberto da Silva L, et al: DPYSL3 modulates mitosis, migration, and epithelial-to-mesenchymal transition in claudin-low breast cancer. Proc Natl Acad Sci USA. 115:E11978–11987. 2018. View Article : Google Scholar : PubMed/NCBI

12 

Zhou W, Xie P, Pang M, Yang B, Fang Y, Shu T, Liu C, Wang X, Zhang L, Li S and Rong L: Upregulation of CRMP4, a new prostate cancer metastasis suppressor gene, inhibits tumor growth in a nude mouse intratibial injection model. Int J Oncol. 46:290–298. 2015. View Article : Google Scholar : PubMed/NCBI

13 

Gerencser AA, Chinopoulos C, Birket MJ, Jastroch M, Vitelli C, Nicholls DG and Brand MD: Quantitative measurement of mitochondrial membrane potential in cultured cells: Calcium-induced de- and hyperpolarization of neuronal mitochondria. J Physiol. 590:2845–2871. 2012. View Article : Google Scholar : PubMed/NCBI

14 

Molkentin JD: Calcineurin, mitochondrial membrane potential, and cardiomyocyte apoptosis. Circ Res. 88:1220–1222. 2001. View Article : Google Scholar : PubMed/NCBI

15 

Orrenius S, Zhivotovsky B and Nicotera P: Regulation of cell death: The calcium-apoptosis link. Nat Rev Mol Cell Biol. 4:552–565. 2003. View Article : Google Scholar : PubMed/NCBI

16 

Heise N, Palme D, Misovic M, Koka S, Rudner J, Lang F, Salih HR, Huber SM and Henke G: Non-selective cation channel-mediated Ca2+-entry and activation of Ca2+/calmodulin-dependent kinase II contribute to G2/M cell cycle arrest and survival of irradiated leukemia cells. Cell Physiol Biochem. 26:597–608. 2010. View Article : Google Scholar : PubMed/NCBI

17 

Meyn RE, Stephens LC, Voehringer DW, Story MD, Mirkovic N and Milas L: Biochemical modulation of radiation-induced apoptosis in murine lymphoma cells. Radiat Res. 136:327–334. 1993. View Article : Google Scholar : PubMed/NCBI

18 

Porporato PE, Filigheddu N, Pedro JMB, Kroemer G and Galluzzi L: Mitochondrial metabolism and cancer. Cell Res. 28:265–280. 2018. View Article : Google Scholar : PubMed/NCBI

19 

Zhang Z, Majava V, Greffier A, Hayes RL, Kursula P and Wang KK: Collapsin response mediator protein-2 is a calmodulin-binding protein. Cell Mol Life Sci. 66:526–536. 2009. View Article : Google Scholar : PubMed/NCBI

20 

Wang Y, Brittain JM, Wilson SM and Khanna R: Emerging roles of collapsin response mediator proteins (CRMPs) as regulators of voltage-gated calcium channels and synaptic transmission. Commun Integr Biol. 3:172–175. 2010. View Article : Google Scholar : PubMed/NCBI

21 

Park SY, Lee SJ, Cho HJ, Kim JT, Yoon HR, Lee KH, Kim BY, Lee Y and Lee HG: Epsilon-globin HBE1 enhances radiotherapy resistance by down-regulating BCL11A in colorectal cancer cells. Cancers (Basel). 11:4982019. View Article : Google Scholar

22 

Yokoi K, Yamashita K, Ishii S, Tanaka T, Nishizawa N, Tsutsui A, Miura H, Katoh H, Yamanashi T, Naito M, et al: Comprehensive molecular exploration identified promoter DNA methylation of the CRBP1 gene as a determinant of radiation sensitivity in rectal cancer. Br J Cancer. 116:1046–1056. 2017. View Article : Google Scholar : PubMed/NCBI

23 

Martin M: Cutadapt removes adapter sequences from high-throughput sequencing reads. EMBnet J. 17:10–12. 2011. View Article : Google Scholar

24 

Dobin A, Davis CA, Schlessinger F, Drenkow J, Zaleski C, Jha S, Batut P, Chaisson M and Gingeras TR: STAR: Ultrafast universal RNA-seq aligner. Bioinformatics. 29:15–21. 2013. View Article : Google Scholar : PubMed/NCBI

25 

Anders S, Pyl PT and Huber W: HTSeq-a Python framework to work with high-throughput sequencing data. Bioinformatics. 31:166–169. 2015. View Article : Google Scholar : PubMed/NCBI

26 

Robinson MD, McCarthy DJ and Smyth GK: edgeR: A Bioconductor package for differential expression analysis of digital gene expression data. Bioinformatics. 26:139–140. 2010. View Article : Google Scholar : PubMed/NCBI

27 

Smaili SS, Hsu YT, Carvalho AC, Rosenstock TR, Sharpe JC and Youle RJ: Mitochondria, calcium and pro-apoptotic proteins as mediators in cell death signaling. Braz J Med Biol Res. 36:183–190. 2003. View Article : Google Scholar : PubMed/NCBI

28 

Romero-Garcia S and Prado-Garcia H: Mitochondrial calcium: Transport and modulation of cellular processes in homeostasis and cancer (Review). Int J Oncol. 54:1155–1167. 2019.PubMed/NCBI

29 

Schmidt EF and Strittmatter SM: The CRMP family of proteins and their role in Sema3A signaling. Adv Exp Med Biol. 600:1–11. 2007. View Article : Google Scholar : PubMed/NCBI

30 

Alabed YZ, Pool M, Ong Tone S, Sutherland C and Fournier AE: GSK3 beta regulates myelin-dependent axon outgrowth inhibition through CRMP4. J Neurosci. 30:3635–3643. 2010. View Article : Google Scholar

31 

Ohtani-Kaneko R: Crmp4-KO mice as an animal model for investigating certain phenotypes of autism spectrum disorders. Int J Mol Sci. 20:24852019. View Article : Google Scholar

32 

Huang QX, Xiao CT, Chen Z, Lu MH, Pang J, Di JM, Luo ZH and Gao X: Combined analysis of CRMP4 methylation levels and CAPRA-S score predicts metastasis and outcomes in prostate cancer patients. Asian J Androl. 20:56–61. 2018. View Article : Google Scholar : PubMed/NCBI

33 

Guo H and Xia B: Collapsin response mediator protein 4 isoforms (CRMP4a and CRMP4b) have opposite effects on cell proliferation, migration, and invasion in gastric cancer. BMC Cancer. 16:5652016. View Article : Google Scholar : PubMed/NCBI

34 

Sato S, Nakamura F, Hiroshima Y, Nagashima Y, Kato I, Yamashita N, Goshima Y and Endo I: Caerulein-induced pancreatitis augments the expression and phosphorylation of collapsin response mediator protein 4. J Hepatobiliary Pancreat Sci. 23:422–431. 2016. View Article : Google Scholar : PubMed/NCBI

35 

Oya H, Kanda M, Sugimoto H, Shimizu D, Takami H, Hibino S, Hashimoto R, Okamura Y, Yamada S, Fujii T, et al: Dihydropyrimidinase-like 3 is a putative hepatocellular carcinoma tumor suppressor. J Gastroenterol. 50:590–600. 2015. View Article : Google Scholar : PubMed/NCBI

36 

Crompton M: The mitochondrial permeability transition pore and its role in cell death. Biochem J. 341:233–249. 1999. View Article : Google Scholar : PubMed/NCBI

37 

Ravagnan L, Roumier T and Kroemer G: Mitochondria, the killer organelles and their weapons. J Cell Physiol. 192:131–137. 2002. View Article : Google Scholar : PubMed/NCBI

38 

Halestrap AP, Connern CP, Griffiths EJ and Kerr PM: Cyclosporin A binding to mitochondrial cyclophilin inhibits the permeability transition pore and protects hearts from ischaemia/reperfusion injury. Mol Cell Biochem. 174:167–172. 1997. View Article : Google Scholar : PubMed/NCBI

39 

Rademaker J, Schöder H, Ariaratnam NS, Strauss HW, Yahalom J, Steingart R and Oeffinger KC: Coronary artery disease after radiation therapy for Hodgkin's lymphoma: Coronary CT angiography findings and calcium scores in nine asymptomatic patients. AJR Am J Roentgenol. 191:32–37. 2008. View Article : Google Scholar : PubMed/NCBI

40 

Tagliarino C, Pink JJ, Dubyak GR, Nieminen AL and Boothman DA: Calcium is a key signaling molecule in beta-lapachone-mediated cell death. J Biol Chem. 276:19150–19159. 2001. View Article : Google Scholar : PubMed/NCBI

41 

Zhou Y, Li R, Yu H, Wang R and Shen Z: microRNA-130a is an oncomir suppressing the expression of CRMP4 in gastric cancer. Onco Targets Ther. 10:3893–3905. 2017. View Article : Google Scholar : PubMed/NCBI

42 

Chen S, Zhang X, Peng J, Zhai E, He Y, Wu H, Chen C, Ma J, Wang Z and Cai S: VEGF promotes gastric cancer development by upregulating CRMP4. Oncotarget. 7:17074–17086. 2016. View Article : Google Scholar : PubMed/NCBI

Related Articles

  • Abstract
  • View
  • Download
  • Twitter
Copy and paste a formatted citation
Spandidos Publications style
Park SY, Kim J, Park ES, Hwang YS, Yoon HR, Baek KE, Jung H, Yoon SR, Kim BY, Cho HJ, Cho HJ, et al: Collapsin response mediator protein 4 enhances the radiosensitivity of colon cancer cells through calcium‑mediated cell signaling. Oncol Rep 45: 6, 2021.
APA
Park, S.Y., Kim, J., Park, E.S., Hwang, Y.S., Yoon, H.R., Baek, K.E. ... Lee, H.G. (2021). Collapsin response mediator protein 4 enhances the radiosensitivity of colon cancer cells through calcium‑mediated cell signaling. Oncology Reports, 45, 6. https://doi.org/10.3892/or.2021.7957
MLA
Park, S. Y., Kim, J., Park, E. S., Hwang, Y. S., Yoon, H. R., Baek, K. E., Jung, H., Yoon, S. R., Kim, B. Y., Cho, H. J., Lee, H. G."Collapsin response mediator protein 4 enhances the radiosensitivity of colon cancer cells through calcium‑mediated cell signaling". Oncology Reports 45.4 (2021): 6.
Chicago
Park, S. Y., Kim, J., Park, E. S., Hwang, Y. S., Yoon, H. R., Baek, K. E., Jung, H., Yoon, S. R., Kim, B. Y., Cho, H. J., Lee, H. G."Collapsin response mediator protein 4 enhances the radiosensitivity of colon cancer cells through calcium‑mediated cell signaling". Oncology Reports 45, no. 4 (2021): 6. https://doi.org/10.3892/or.2021.7957
Copy and paste a formatted citation
x
Spandidos Publications style
Park SY, Kim J, Park ES, Hwang YS, Yoon HR, Baek KE, Jung H, Yoon SR, Kim BY, Cho HJ, Cho HJ, et al: Collapsin response mediator protein 4 enhances the radiosensitivity of colon cancer cells through calcium‑mediated cell signaling. Oncol Rep 45: 6, 2021.
APA
Park, S.Y., Kim, J., Park, E.S., Hwang, Y.S., Yoon, H.R., Baek, K.E. ... Lee, H.G. (2021). Collapsin response mediator protein 4 enhances the radiosensitivity of colon cancer cells through calcium‑mediated cell signaling. Oncology Reports, 45, 6. https://doi.org/10.3892/or.2021.7957
MLA
Park, S. Y., Kim, J., Park, E. S., Hwang, Y. S., Yoon, H. R., Baek, K. E., Jung, H., Yoon, S. R., Kim, B. Y., Cho, H. J., Lee, H. G."Collapsin response mediator protein 4 enhances the radiosensitivity of colon cancer cells through calcium‑mediated cell signaling". Oncology Reports 45.4 (2021): 6.
Chicago
Park, S. Y., Kim, J., Park, E. S., Hwang, Y. S., Yoon, H. R., Baek, K. E., Jung, H., Yoon, S. R., Kim, B. Y., Cho, H. J., Lee, H. G."Collapsin response mediator protein 4 enhances the radiosensitivity of colon cancer cells through calcium‑mediated cell signaling". Oncology Reports 45, no. 4 (2021): 6. https://doi.org/10.3892/or.2021.7957
Follow us
  • Twitter
  • LinkedIn
  • Facebook
About
  • Spandidos Publications
  • Careers
  • Cookie Policy
  • Privacy Policy
How can we help?
  • Help
  • Live Chat
  • Contact
  • Email to our Support Team