Spandidos Publications Logo
  • About
    • About Spandidos
    • Aims and Scopes
    • Abstracting and Indexing
    • Editorial Policies
    • Reprints and Permissions
    • Job Opportunities
    • Terms and Conditions
    • Contact
  • Journals
    • All Journals
    • Oncology Letters
      • Oncology Letters
      • Information for Authors
      • Editorial Policies
      • Editorial Board
      • Aims and Scope
      • Abstracting and Indexing
      • Bibliographic Information
      • Archive
    • International Journal of Oncology
      • International Journal of Oncology
      • Information for Authors
      • Editorial Policies
      • Editorial Board
      • Aims and Scope
      • Abstracting and Indexing
      • Bibliographic Information
      • Archive
    • Molecular and Clinical Oncology
      • Molecular and Clinical Oncology
      • Information for Authors
      • Editorial Policies
      • Editorial Board
      • Aims and Scope
      • Abstracting and Indexing
      • Bibliographic Information
      • Archive
    • Experimental and Therapeutic Medicine
      • Experimental and Therapeutic Medicine
      • Information for Authors
      • Editorial Policies
      • Editorial Board
      • Aims and Scope
      • Abstracting and Indexing
      • Bibliographic Information
      • Archive
    • International Journal of Molecular Medicine
      • International Journal of Molecular Medicine
      • Information for Authors
      • Editorial Policies
      • Editorial Board
      • Aims and Scope
      • Abstracting and Indexing
      • Bibliographic Information
      • Archive
    • Biomedical Reports
      • Biomedical Reports
      • Information for Authors
      • Editorial Policies
      • Editorial Board
      • Aims and Scope
      • Abstracting and Indexing
      • Bibliographic Information
      • Archive
    • Oncology Reports
      • Oncology Reports
      • Information for Authors
      • Editorial Policies
      • Editorial Board
      • Aims and Scope
      • Abstracting and Indexing
      • Bibliographic Information
      • Archive
    • Molecular Medicine Reports
      • Molecular Medicine Reports
      • Information for Authors
      • Editorial Policies
      • Editorial Board
      • Aims and Scope
      • Abstracting and Indexing
      • Bibliographic Information
      • Archive
    • World Academy of Sciences Journal
      • World Academy of Sciences Journal
      • Information for Authors
      • Editorial Policies
      • Editorial Board
      • Aims and Scope
      • Abstracting and Indexing
      • Bibliographic Information
      • Archive
    • International Journal of Functional Nutrition
      • International Journal of Functional Nutrition
      • Information for Authors
      • Editorial Policies
      • Editorial Board
      • Aims and Scope
      • Abstracting and Indexing
      • Bibliographic Information
      • Archive
    • International Journal of Epigenetics
      • International Journal of Epigenetics
      • Information for Authors
      • Editorial Policies
      • Editorial Board
      • Aims and Scope
      • Abstracting and Indexing
      • Bibliographic Information
      • Archive
    • Medicine International
      • Medicine International
      • Information for Authors
      • Editorial Policies
      • Editorial Board
      • Aims and Scope
      • Abstracting and Indexing
      • Bibliographic Information
      • Archive
  • Articles
  • Information
    • Information for Authors
    • Information for Reviewers
    • Information for Librarians
    • Information for Advertisers
    • Conferences
  • Language Editing
Spandidos Publications Logo
  • About
    • About Spandidos
    • Aims and Scopes
    • Abstracting and Indexing
    • Editorial Policies
    • Reprints and Permissions
    • Job Opportunities
    • Terms and Conditions
    • Contact
  • Journals
    • All Journals
    • Biomedical Reports
      • Information for Authors
      • Editorial Policies
      • Editorial Board
      • Aims and Scope
      • Abstracting and Indexing
      • Bibliographic Information
      • Archive
    • Experimental and Therapeutic Medicine
      • Information for Authors
      • Editorial Policies
      • Editorial Board
      • Aims and Scope
      • Abstracting and Indexing
      • Bibliographic Information
      • Archive
    • International Journal of Epigenetics
      • Information for Authors
      • Editorial Policies
      • Editorial Board
      • Aims and Scope
      • Abstracting and Indexing
      • Bibliographic Information
      • Archive
    • International Journal of Functional Nutrition
      • Information for Authors
      • Editorial Policies
      • Editorial Board
      • Aims and Scope
      • Abstracting and Indexing
      • Bibliographic Information
      • Archive
    • International Journal of Molecular Medicine
      • Information for Authors
      • Editorial Policies
      • Editorial Board
      • Aims and Scope
      • Abstracting and Indexing
      • Bibliographic Information
      • Archive
    • International Journal of Oncology
      • Information for Authors
      • Editorial Policies
      • Editorial Board
      • Aims and Scope
      • Abstracting and Indexing
      • Bibliographic Information
      • Archive
    • Medicine International
      • Information for Authors
      • Editorial Policies
      • Editorial Board
      • Aims and Scope
      • Abstracting and Indexing
      • Bibliographic Information
      • Archive
    • Molecular and Clinical Oncology
      • Information for Authors
      • Editorial Policies
      • Editorial Board
      • Aims and Scope
      • Abstracting and Indexing
      • Bibliographic Information
      • Archive
    • Molecular Medicine Reports
      • Information for Authors
      • Editorial Policies
      • Editorial Board
      • Aims and Scope
      • Abstracting and Indexing
      • Bibliographic Information
      • Archive
    • Oncology Letters
      • Information for Authors
      • Editorial Policies
      • Editorial Board
      • Aims and Scope
      • Abstracting and Indexing
      • Bibliographic Information
      • Archive
    • Oncology Reports
      • Information for Authors
      • Editorial Policies
      • Editorial Board
      • Aims and Scope
      • Abstracting and Indexing
      • Bibliographic Information
      • Archive
    • World Academy of Sciences Journal
      • Information for Authors
      • Editorial Policies
      • Editorial Board
      • Aims and Scope
      • Abstracting and Indexing
      • Bibliographic Information
      • Archive
  • Articles
  • Information
    • For Authors
    • For Reviewers
    • For Librarians
    • For Advertisers
    • Conferences
  • Language Editing
Login Register Submit
  • This site uses cookies
  • You can change your cookie settings at any time by following the instructions in our Cookie Policy. To find out more, you may read our Privacy Policy.

    I agree
Search articles by DOI, keyword, author or affiliation
Search
Advanced Search
presentation
Oncology Reports
Join Editorial Board Propose a Special Issue
Print ISSN: 1021-335X Online ISSN: 1791-2431
Journal Cover
May-2021 Volume 45 Issue 5

Full Size Image

Sign up for eToc alerts
Recommend to Library

Journals

International Journal of Molecular Medicine

International Journal of Molecular Medicine

International Journal of Molecular Medicine is an international journal devoted to molecular mechanisms of human disease.

International Journal of Oncology

International Journal of Oncology

International Journal of Oncology is an international journal devoted to oncology research and cancer treatment.

Molecular Medicine Reports

Molecular Medicine Reports

Covers molecular medicine topics such as pharmacology, pathology, genetics, neuroscience, infectious diseases, molecular cardiology, and molecular surgery.

Oncology Reports

Oncology Reports

Oncology Reports is an international journal devoted to fundamental and applied research in Oncology.

Experimental and Therapeutic Medicine

Experimental and Therapeutic Medicine

Experimental and Therapeutic Medicine is an international journal devoted to laboratory and clinical medicine.

Oncology Letters

Oncology Letters

Oncology Letters is an international journal devoted to Experimental and Clinical Oncology.

Biomedical Reports

Biomedical Reports

Explores a wide range of biological and medical fields, including pharmacology, genetics, microbiology, neuroscience, and molecular cardiology.

Molecular and Clinical Oncology

Molecular and Clinical Oncology

International journal addressing all aspects of oncology research, from tumorigenesis and oncogenes to chemotherapy and metastasis.

World Academy of Sciences Journal

World Academy of Sciences Journal

Multidisciplinary open-access journal spanning biochemistry, genetics, neuroscience, environmental health, and synthetic biology.

International Journal of Functional Nutrition

International Journal of Functional Nutrition

Open-access journal combining biochemistry, pharmacology, immunology, and genetics to advance health through functional nutrition.

International Journal of Epigenetics

International Journal of Epigenetics

Publishes open-access research on using epigenetics to advance understanding and treatment of human disease.

Medicine International

Medicine International

An International Open Access Journal Devoted to General Medicine.

Journal Cover
May-2021 Volume 45 Issue 5

Full Size Image

Sign up for eToc alerts
Recommend to Library

  • Article
  • Citations
    • Cite This Article
    • Download Citation
    • Create Citation Alert
    • Remove Citation Alert
    • Cited By
  • Similar Articles
    • Related Articles (in Spandidos Publications)
    • Similar Articles (Google Scholar)
    • Similar Articles (PubMed)
  • Download PDF
  • Download XML
  • View XML

  • Supplementary Files
    • Supplementary_Data1.pdf
    • Supplementary_Data2.xlsx
Article Open Access

LINC01816 promotes the migration, invasion and epithelial‑mesenchymal transition of thyroid carcinoma cells by sponging miR‑34c‑5p and regulating CRABP2 expression levels

  • Authors:
    • Hongyuan Zhao
    • Xiaofeng Zhu
    • Yi Luo
    • Shengshan Liu
    • Wenshuang Wu
    • Lingyun Zhang
    • Jingqiang Zhu
  • View Affiliations / Copyright

    Affiliations: Department of Thyroid and Parathyroid Surgery Center, West China Hospital, Sichuan University, Chengdu, Sichuan 610000, P.R. China, Department of Thyroid and Breast Surgery, Affiliated Hospital of Zunyi Medical University, Zunyi, Guizhou 510515, P.R. China
    Copyright: © Zhao et al. This is an open access article distributed under the terms of Creative Commons Attribution License.
  • Article Number: 81
    |
    Published online on: March 30, 2021
       https://doi.org/10.3892/or.2021.8032
  • Expand metrics +
Metrics: Total Views: 0 (Spandidos Publications: | PMC Statistics: )
Metrics: Total PDF Downloads: 0 (Spandidos Publications: | PMC Statistics: )
Cited By (CrossRef): 0 citations Loading Articles...

This article is mentioned in:



Abstract

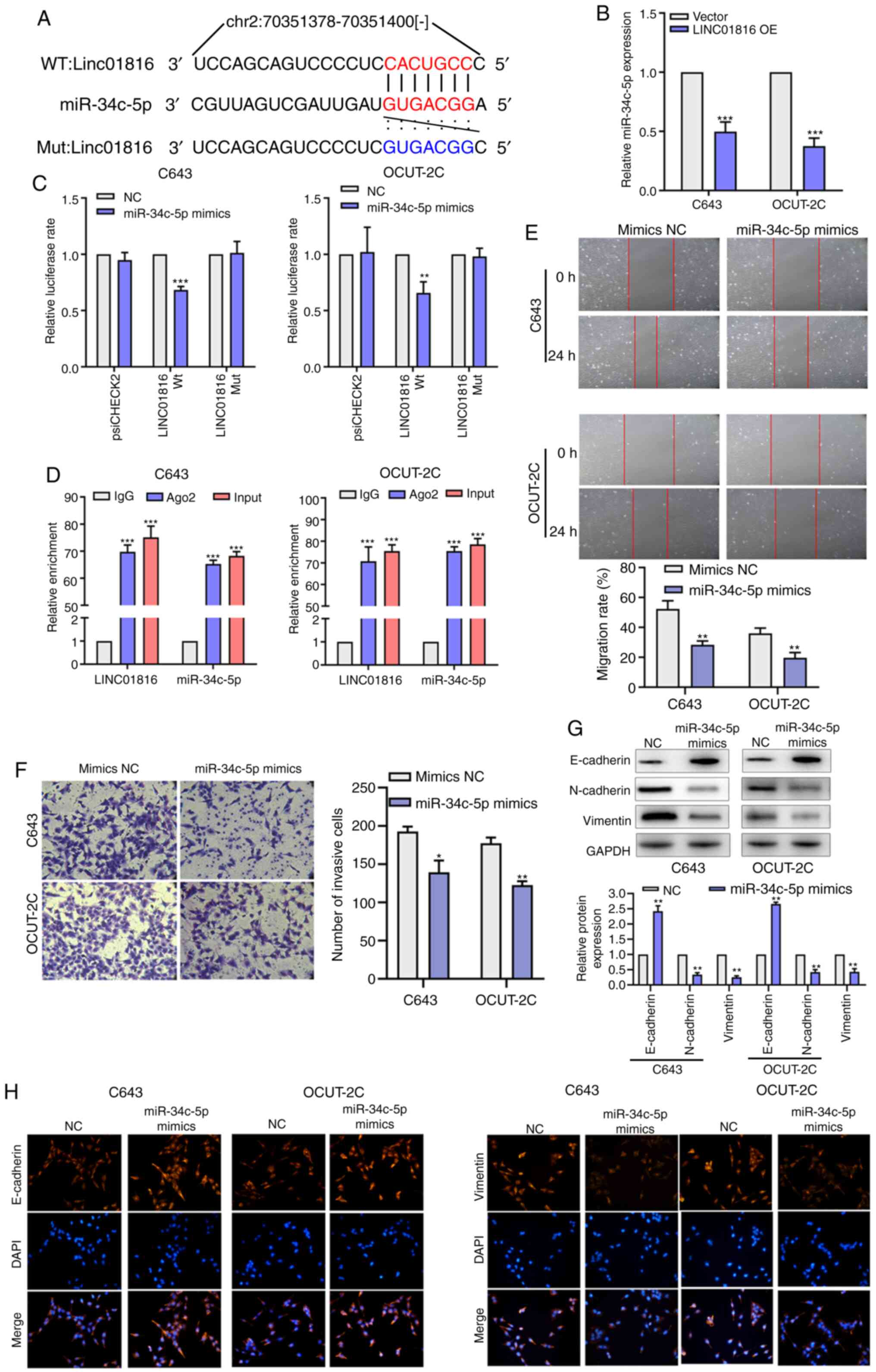
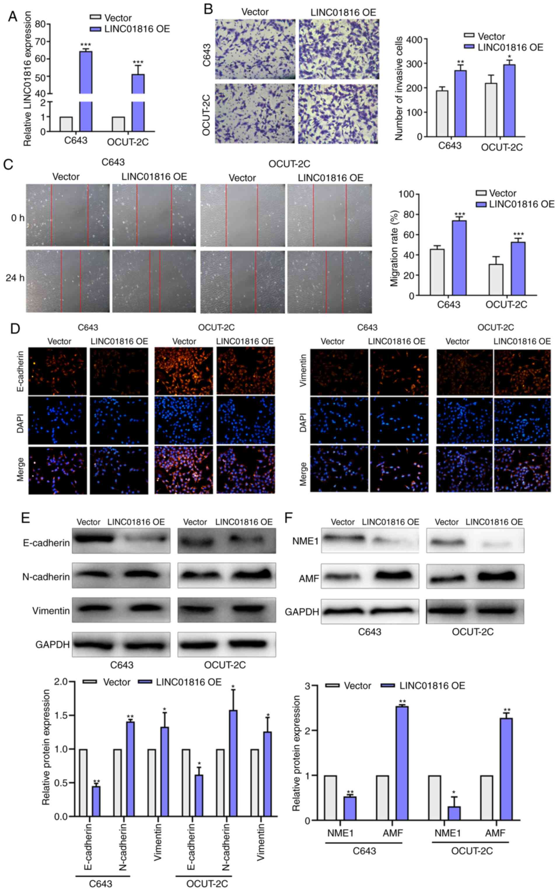
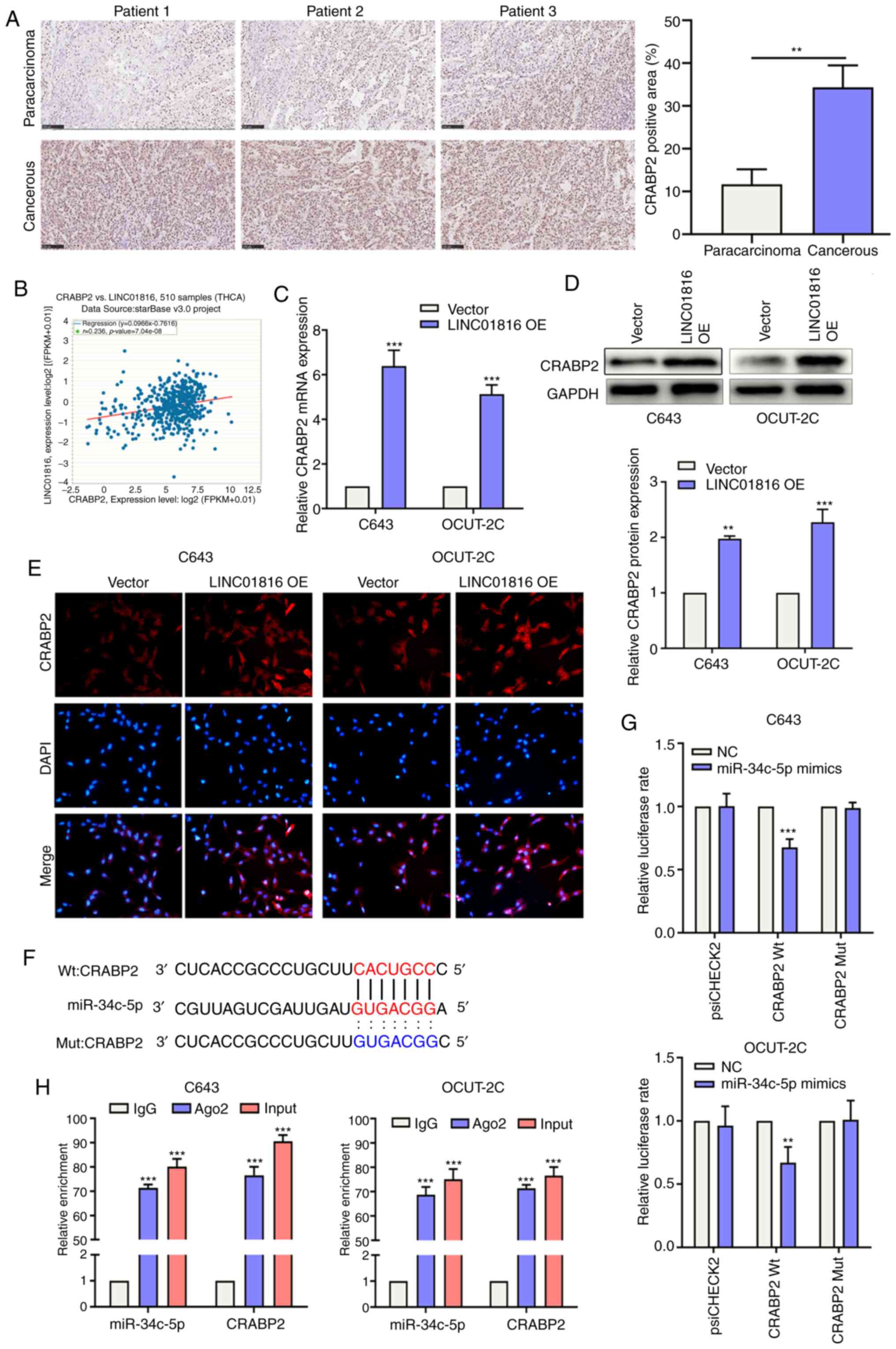
Thyroid carcinoma (THCA) is a common type of endocrine system cancer and its current clinical treatment method is surgical resection. Long non‑coding RNAs (lncRNAs) have been revealed to serve important roles in a variety of complex human diseases. Therefore, determining the association between lncRNAs and diseases may provide novel insight into disease‑related lncRNAs, with the aim of improving disease treatments and diagnoses. Long intergenic non‑protein coding RNA 1816 (LINC01816) was identified to be associated with the survival of patients with colorectal cancer using the IDHI‑MIRW method. The present study aimed to investigate the role and molecular mechanism of LINC01816 in THCA. Analysis of datasets from The Cancer Genome Atlas database revealed that the upregulation of LINC01816 expression levels was associated with a variety of cancer types. Reverse transcription‑quantitative PCR analysis demonstrated that compared with the normal thyroid tissues, the expression levels of LINC01816 were upregulated in THCA tissues. The results of wound healing and Transwell assays, and western blotting demonstrated that the overexpression of LINC01816 could strengthen the invasive and migratory abilities of THCA cells and enhance epithelial‑mesenchymal transition progression. Analysis using the starBase website and dual‑luciferase reporter assays identified that microRNA (miR)‑34c‑5p was a target of LINC01816. The overexpression of miR‑34c‑5p could inhibit the invasive and migratory abilities of THCA cells, in addition to inhibiting the cellular retinoic acid binding protein 2 (CRABP2) overexpression‑induced effects on invasion, migration and EMT processes. In conclusion, the findings of the present study indicated that LINC01816 may be capable of sponging miR‑34c‑5p to upregulate CRABP2 expression levels, which subsequently promoted the invasion, migration and EMT of THCA cells. Therefore, targeting the LINC01816/miR‑34c‑5p/CRABP2 pathway may be an effective therapeutic approach for patients with THCA.
View Figures

Figure 1

Figure 2

Figure 3

Figure 4

Figure 5

Figure 6

View References

1 

Ciavardelli D, Bellomo M, Consalvo A, Crescimanno C and Vella V: Metabolic alterations of thyroid cancer as potential therapeutic targets. Biomed Res Int. 2017:25450312017. View Article : Google Scholar : PubMed/NCBI

2 

Vaccarella S, Franceschi S, Bray F, Wild CP, Plummer M and Dal Maso L: Worldwide thyroid-cancer epidemic? The increasing impact of overdiagnosis. N Engl J Med. 375:614–617. 2016. View Article : Google Scholar : PubMed/NCBI

3 

Sanabria A, Kowalski LP, Shah JP, Nixon IJ, Angelos P, Williams MD, Rinaldo A and Ferlito A: Growing incidence of thyroid carcinoma in recent years: Factors underlying overdiagnosis. Head Neck. 40:855–866. 2018. View Article : Google Scholar : PubMed/NCBI

4 

Haramati S, Chapnik E, Sztainberg Y, Eilam R, Zwang R, Gershoni N, McGlinn E, Heiser PW, Wills AM, Wirguin I, et al: miRNA malfunction causes spinal motor neuron disease. Proc Natl Acad Sci USA. 107:13111–13116. 2010. View Article : Google Scholar : PubMed/NCBI

5 

Thomson DW and Dinger ME: Endogenous microRNA sponges: Evidence and controversy. Nat Rev Genet. 17:272–283. 2016. View Article : Google Scholar : PubMed/NCBI

6 

Lacouture ME, Ciccolini K, Kloos RT and Agulnik M: Overview and management of dermatologic events associated with targeted therapies for medullary thyroid cancer. Thyroid. 24:1329–1340. 2014. View Article : Google Scholar : PubMed/NCBI

7 

Kim H, Kim YN, Kim HI, Park SY, Choe JH, Kim JH, Kim JS, Chung JH, Kim TH and Kim SW: Preoperative serum thyroglobulin predicts initial distant metastasis in patients with differentiated thyroid cancer. Sci Rep. 7:169552017. View Article : Google Scholar : PubMed/NCBI

8 

Wang M, Qiu S and Qin J: Baicalein induced apoptosis and autophagy of undifferentiated thyroid cancer cells by the ERK/PI3K/Akt pathway. Am J Transl Res. 11:3341–3352. 2019.PubMed/NCBI

9 

Jung CW, Han KH, Seol H, et al: Expression of cancer stem cell markers and epithelial-mesenchymal transition-related factors in anaplastic thyroid carcinoma. International journal of clinical and experimental pathology. 8:560–568. 2015.PubMed/NCBI

10 

Sandberg K, Samson WK and Ji H: Decoding noncoding RNA: da Vinci redux? Circ Res. 113:240–241. 2013. View Article : Google Scholar : PubMed/NCBI

11 

Diamantopoulos MA, Tsiakanikas P and Scorilas A: Non-coding RNAs: The riddle of the transcriptome and their perspectives in cancer. Ann Transl Med. 6:2412018. View Article : Google Scholar : PubMed/NCBI

12 

Dai M, Li S and Qin X: Colorectal neoplasia differentially expressed: A long noncoding RNA with an imperative role in cancer. Onco Targets Ther. 11:3755–3763. 2018. View Article : Google Scholar : PubMed/NCBI

13 

Ogoyama M, Ohkuchi A, Takahashi H, Zhao D, Matsubara S and Takizawa T: LncRNA H19-derived miR-675-5p accelerates the invasion of extravillous trophoblast cells by inhibiting GATA2 and subsequently activating matrix metalloproteinases. Int J Mol Sci. 22:12372021. View Article : Google Scholar : PubMed/NCBI

14 

Iorio MV and Croce CM: MicroRNA dysregulation in cancer: Diagnostics, monitoring and therapeutics. A comprehensive review. EMBO Mol Med. 4:143–159. 2012. View Article : Google Scholar : PubMed/NCBI

15 

Muhammad N, Bhattacharya S, Steele R and Ray RB: Anti-miR-203 suppresses ER-positive breast cancer growth and stemness by targeting SOCS3. Oncotarget. 7:58595–58605. 2016. View Article : Google Scholar : PubMed/NCBI

16 

Yanaihara N and Harris CC: MicroRNA involvement in human cancers. Clin Chem. 59:1811–1812. 2013. View Article : Google Scholar : PubMed/NCBI

17 

Rosignolo F, Memeo L, Monzani F, Colarossi C, Pecce V, Verrienti A, Durante C, Grani G, Lamartina L, Forte S, et al: MicroRNA-based molecular classification of papillary thyroid carcinoma. Int J Oncol. 50:1767–1777. 2017. View Article : Google Scholar : PubMed/NCBI

18 

Dong S, Xue S, Sun Y, Han Z, Sun L, Xu J and Liu J: MicroRNA-363-3p downregulation in papillary thyroid cancer inhibits tumor progression by targeting NOB1. J Investig Med. 69:66–74. 2021. View Article : Google Scholar : PubMed/NCBI

19 

Liu HM, Dong AB, Hua H, Sun YH, Wang JR, Yu QQ, Zhang JH and Sun WH: MicroRNA-219 inhibits cell viability and metastasis in papillary thyroid carcinoma by targeting EYA2. Eur Rev Med Pharmacol Sci. 24:9556–9564. 2020.PubMed/NCBI

20 

Li N, Mao D, Cao Y, Li H, Ren F and Li K: Downregulation of SIRT6 by miR-34c-5p is associated with poor prognosis and promotes colon cancer proliferation through inhibiting apoptosis via the JAK2/STAT3 signaling pathway. Int J Oncol. 52:1515–1527. 2018.PubMed/NCBI

21 

Liang M, Yu S, Tang S, Bai L, Cheng J, Gu Y, Li S, Zheng X, Duan L, Wang L, et al: A panel of plasma exosomal mirnas as potential biomarkers for differential diagnosis of thyroid nodules. Front Genet. 11:4492020. View Article : Google Scholar : PubMed/NCBI

22 

Shen Y, Xu J, Pan X, Zhang Y, Weng Y, Zhou D and He S: LncRNA KCNQ1OT1 sponges miR-34c-5p to promote osteosarcoma growth via ALDOA enhanced aerobic glycolysis. Cell Death Dis. 11:2782020. View Article : Google Scholar : PubMed/NCBI

23 

Yanokura M, Banno K and Aoki D: MicroRNA-34b expression enhances chemosensitivity of endometrial cancer cells to paclitaxel. Int J Oncol. 57:1145–1156. 2020.PubMed/NCBI

24 

Lin BZ, Wan SY, Lin MY, Chang CH, Chen TW, Yang MH and Lee YJ: Involvement of differentially expressed microRNAs in the PEGylated liposome encapsulated 188rhenium-mediated suppression of orthotopic hypopharyngeal tumor. Molecules. 25:36092020. View Article : Google Scholar

25 

Wang H, Bian S and Yang CS: Green tea polyphenol EGCG suppresses lung cancer cell growth through upregulating miR-210 expression caused by stabilizing HIF-1α. Carcinogenesis. 32:1881–1889. 2011. View Article : Google Scholar : PubMed/NCBI

26 

Kazimierczyk M, Kasprowicz MK, Kasprzyk ME and Wrzesinski J: Human long noncoding RNA interactome: detection, characterization and function. Int J Mol Sci. 21:10272020. View Article : Google Scholar

27 

Salmena L, Poliseno L, Tay Y, Kats L and Pandolfi PP: A ceRNA hypothesis: The Rosetta Stone of a hidden RNA language? Cell. 146:353–358. 2011. View Article : Google Scholar : PubMed/NCBI

28 

Fan H, Ge Y, Ma X, Li Z, Shi L, Lin L, Xiao J, Chen W, Ni P, Yang L and Xu Z: Long non-coding RNA CCDC144NL-AS1 sponges miR-143-3p and regulates MAP3K7 by acting as a competing endogenous RNA in gastric cancer. Cell Death Dis. 11:5212020. View Article : Google Scholar : PubMed/NCBI

29 

Yu H, Zhong X, Gao P, Shi J, Wu Z, Guo Z, Wang Z and Song Y: The potential effect of metformin on cancer: An umbrella review. Front Endocrinol (Lausanne). 10:6172019. View Article : Google Scholar : PubMed/NCBI

30 

Bayat Mokhtari R, Homayouni TS, Baluch N, Morgatskaya E, Kumar S, Das B and Yeger H: Combination therapy in combating cancer. Oncotarget. 8:38022–38043. 2017. View Article : Google Scholar : PubMed/NCBI

31 

Muhammad N, Steele R, Isbell TS, Philips N and Ray RB: Bitter melon extract inhibits breast cancer growth in preclinical model by inducing autophagic cell death. Oncotarget. 8:66226–66236. 2017. View Article : Google Scholar : PubMed/NCBI

32 

Mohammad N, Malvi P, Meena AS, Singh SV, Chaube B, Vannuruswamy G, Kulkarni MJ and Bhat MK: Cholesterol depletion by methyl-β-cyclodextrin augments tamoxifen induced cell death by enhancing its uptake in melanoma. Mol Cancer. 13:2042014. View Article : Google Scholar : PubMed/NCBI

33 

Mohammad N, Singh SV, Malvi P, Chaube B, Athavale D, Vanuopadath M, Nair SS, Nair B and Bhat MK: Strategy to enhance efficacy of doxorubicin in solid tumor cells by methyl-β-cyclodextrin: Involvement of p53 and Fas receptor ligand complex. Sci Rep. 5:118532015. View Article : Google Scholar : PubMed/NCBI

34 

Gupta A, Williams BR, Hanash SM and Rawwas J: Cellular retinoic acid-binding protein II is a direct transcriptional target of MycN in neuroblastoma. Cancer Res. 66:8100–8108. 2006. View Article : Google Scholar : PubMed/NCBI

35 

Gupta A, Kessler P, Rawwas J and Williams BR: Regulation of CRABP-II expression by MycN in Wilms tumor. Exp Cell Res. 314:3663–3668. 2008. View Article : Google Scholar : PubMed/NCBI

36 

Favorskaya I, Kainov Y, Chemeris G, Komelkov A, Zborovskaya I and Tchevkina E: Expression and clinical significance of CRABP1 and CRABP2 in non-small cell lung cancer. Tumour Biol:. 35:10295–10300. 2014. View Article : Google Scholar : PubMed/NCBI

37 

Donato LJ and Noy N: Suppression of mammary carcinoma growth by retinoic acid: Proapoptotic genes are targets for retinoic acid receptor and cellular retinoic acid-binding protein II signaling. Cancer Res. 65:8193–8199. 2005. View Article : Google Scholar : PubMed/NCBI

38 

Budhu AS and Noy N: Direct channeling of retinoic acid between cellular retinoic acid-binding protein II and retinoic acid receptor sensitizes mammary carcinoma cells to retinoic acid-induced growth arrest. Mol Cell Biol. 22:2632–2641. 2002. View Article : Google Scholar : PubMed/NCBI

39 

Livak KJ and Schmittgen TD: Analysis of relative gene expression data using real-time quantitative PCR and the 2(-Delta Delta C(T)) method. Methods. 25:402–408. 2001. View Article : Google Scholar : PubMed/NCBI

40 

Tang Z, Li C, Kang B, Gao G, Li C and Zhang Z: GEPIA: A web server for cancer and normal gene expression profiling and interactive analyses. Nucleic Acids Res. 45:W98–W102. 2017. View Article : Google Scholar : PubMed/NCBI

41 

Li JH, Liu S, Zhou H, Qu LH and Yang JH: starBase v2.0: Decoding miRNA-ceRNA, miRNA-ncRNA and protein-RNA interaction networks from large-scale CLIP-Seq data. Nucleic Acids Res. 42((Database Issue)): D92–D97. 2013.PubMed/NCBI

42 

Agarwal V, Bell GW, Nam JW and Bartel DP: Predicting effective microRNA target sites in mammalian mRNAs. Elife. 4:e050052015. View Article : Google Scholar

43 

Jiao X, Sherman BT, Huang da W, Stephens R, Baseler MW, Lane HC and Lempicki RA: DAVID-WS: A stateful web service to facilitate gene/protein list analysis. Bioinformatics. 28:1805–1806. 2012. View Article : Google Scholar : PubMed/NCBI

44 

Jonklaas J, Nsouli-Maktabi H and Soldin SJ: Endogenous thyrotropin and triiodothyronine concentrations in individuals with thyroid cancer. Thyroid. 18:943–952. 2008. View Article : Google Scholar : PubMed/NCBI

45 

Jiang W, Cai F, Xu H, Lu Y, Chen J, Liu J, Cao N, Zhang X, Chen X, Huang Q, et al: Extracellular signal regulated kinase 5 promotes cell migration, invasion and lung metastasis in a FAK-dependent manner. Protein Cell. 11:825–845. 2020. View Article : Google Scholar : PubMed/NCBI

46 

Mahtouk K, Jourdan M, De Vos J, Hertogh C, Fiol G, Jourdan E, Rossi JF and Klein B: An inhibitor of the EGF receptor family blocks myeloma cell growth factor activity of HB-EGF and potentiates dexamethasone or anti-IL-6 antibody-induced apoptosis. Blood. 103:1829–1837. 2004. View Article : Google Scholar : PubMed/NCBI

47 

Brito JP, Morris JC and Montori VM: Thyroid cancer: Zealous imaging has increased detection and treatment of low risk tumours. BMJ. 347:f47062013. View Article : Google Scholar : PubMed/NCBI

48 

Lirov R, Worden FP and Cohen MS: The treatment of advanced thyroid cancer in the age of novel targeted therapies. Drugs. 77:733–745. 2017. View Article : Google Scholar : PubMed/NCBI

49 

Rashid F, Shah A and Shan G: Long non-coding RNAs in the cytoplasm. Genomics Proteomics Bioinformatics. 14:73–80. 2016. View Article : Google Scholar : PubMed/NCBI

50 

Tung SL, Huang WC, Hsu FC, Yang ZP, Jang TH, Chang JW, Chuang CM, Lai CR and Wang LH: miRNA-34c-5p inhibits amphiregulin-induced ovarian cancer stemness and drug resistance via downregulation of the AREG-EGFR-ERK pathway. Oncogenesis. 6:e3262017. View Article : Google Scholar : PubMed/NCBI

51 

Wang Y, Wang X, Tang J, Su X and Miao Y: The study of mechanism of miR-34c-5p targeting FLOT2 to regulate proliferation, migration and invasion of osteosarcoma cells. Artif Cells Nanomed Biotechnol. 47:3559–3568. 2019. View Article : Google Scholar : PubMed/NCBI

52 

Yuan J, Tang Z, Yang S and Li K: CRABP2 promotes myoblast differentiation and is modulated by the transcription factors MyoD and Sp1 in C2C12 cells. PLoS One. 8:e554792013. View Article : Google Scholar : PubMed/NCBI

53 

Okuducu AF, Janzen V, Ko Y, Hahne JC, Lu H, Ma ZL, Albers P, Sahin A, Wellmann A, Scheinert P and Wernert N: Cellular retinoic acid-binding protein 2 is down-regulated in prostate cancer. Int J Oncol. 27:1273–1282. 2005.PubMed/NCBI

54 

Wu JI, Lin YP, Tseng CW, Chen HJ and Wang LH: Crabp2 promotes metastasis of lung cancer cells via HuR and integrin β1/FAK/ERK signaling. Sci Rep. 9:8452019. View Article : Google Scholar : PubMed/NCBI

55 

Li YT, Tian XT, Wu ML, Zheng X, Kong QY, Cheng XX, Zhu GW, Liu J and Li H: Resveratrol suppresses the growth and enhances retinoic acid sensitivity of anaplastic thyroid cancer cells. Int J Mol Sci. 19:10302018. View Article : Google Scholar

56 

Liu RZ, Li S, Garcia E, Glubrecht DD, Poon HY, Easaw JC and Godbout R: Association between cytoplasmic CRABP2, altered retinoic acid signaling, and poor prognosis in glioblastoma. Glia. 64:963–976. 2016.PubMed/NCBI

Related Articles

  • Abstract
  • View
  • Download
  • Twitter
Copy and paste a formatted citation
Spandidos Publications style
Zhao H, Zhu X, Luo Y, Liu S, Wu W, Zhang L and Zhu J: LINC01816 promotes the migration, invasion and epithelial‑mesenchymal transition of thyroid carcinoma cells by sponging miR‑34c‑5p and regulating CRABP2 expression levels. Oncol Rep 45: 81, 2021.
APA
Zhao, H., Zhu, X., Luo, Y., Liu, S., Wu, W., Zhang, L., & Zhu, J. (2021). LINC01816 promotes the migration, invasion and epithelial‑mesenchymal transition of thyroid carcinoma cells by sponging miR‑34c‑5p and regulating CRABP2 expression levels. Oncology Reports, 45, 81. https://doi.org/10.3892/or.2021.8032
MLA
Zhao, H., Zhu, X., Luo, Y., Liu, S., Wu, W., Zhang, L., Zhu, J."LINC01816 promotes the migration, invasion and epithelial‑mesenchymal transition of thyroid carcinoma cells by sponging miR‑34c‑5p and regulating CRABP2 expression levels". Oncology Reports 45.5 (2021): 81.
Chicago
Zhao, H., Zhu, X., Luo, Y., Liu, S., Wu, W., Zhang, L., Zhu, J."LINC01816 promotes the migration, invasion and epithelial‑mesenchymal transition of thyroid carcinoma cells by sponging miR‑34c‑5p and regulating CRABP2 expression levels". Oncology Reports 45, no. 5 (2021): 81. https://doi.org/10.3892/or.2021.8032
Copy and paste a formatted citation
x
Spandidos Publications style
Zhao H, Zhu X, Luo Y, Liu S, Wu W, Zhang L and Zhu J: LINC01816 promotes the migration, invasion and epithelial‑mesenchymal transition of thyroid carcinoma cells by sponging miR‑34c‑5p and regulating CRABP2 expression levels. Oncol Rep 45: 81, 2021.
APA
Zhao, H., Zhu, X., Luo, Y., Liu, S., Wu, W., Zhang, L., & Zhu, J. (2021). LINC01816 promotes the migration, invasion and epithelial‑mesenchymal transition of thyroid carcinoma cells by sponging miR‑34c‑5p and regulating CRABP2 expression levels. Oncology Reports, 45, 81. https://doi.org/10.3892/or.2021.8032
MLA
Zhao, H., Zhu, X., Luo, Y., Liu, S., Wu, W., Zhang, L., Zhu, J."LINC01816 promotes the migration, invasion and epithelial‑mesenchymal transition of thyroid carcinoma cells by sponging miR‑34c‑5p and regulating CRABP2 expression levels". Oncology Reports 45.5 (2021): 81.
Chicago
Zhao, H., Zhu, X., Luo, Y., Liu, S., Wu, W., Zhang, L., Zhu, J."LINC01816 promotes the migration, invasion and epithelial‑mesenchymal transition of thyroid carcinoma cells by sponging miR‑34c‑5p and regulating CRABP2 expression levels". Oncology Reports 45, no. 5 (2021): 81. https://doi.org/10.3892/or.2021.8032
Follow us
  • Twitter
  • LinkedIn
  • Facebook
About
  • Spandidos Publications
  • Careers
  • Cookie Policy
  • Privacy Policy
How can we help?
  • Help
  • Live Chat
  • Contact
  • Email to our Support Team