Spandidos Publications Logo
  • About
    • About Spandidos
    • Aims and Scopes
    • Abstracting and Indexing
    • Editorial Policies
    • Reprints and Permissions
    • Job Opportunities
    • Terms and Conditions
    • Contact
  • Journals
    • All Journals
    • Oncology Letters
      • Oncology Letters
      • Information for Authors
      • Editorial Policies
      • Editorial Board
      • Aims and Scope
      • Abstracting and Indexing
      • Bibliographic Information
      • Archive
    • International Journal of Oncology
      • International Journal of Oncology
      • Information for Authors
      • Editorial Policies
      • Editorial Board
      • Aims and Scope
      • Abstracting and Indexing
      • Bibliographic Information
      • Archive
    • Molecular and Clinical Oncology
      • Molecular and Clinical Oncology
      • Information for Authors
      • Editorial Policies
      • Editorial Board
      • Aims and Scope
      • Abstracting and Indexing
      • Bibliographic Information
      • Archive
    • Experimental and Therapeutic Medicine
      • Experimental and Therapeutic Medicine
      • Information for Authors
      • Editorial Policies
      • Editorial Board
      • Aims and Scope
      • Abstracting and Indexing
      • Bibliographic Information
      • Archive
    • International Journal of Molecular Medicine
      • International Journal of Molecular Medicine
      • Information for Authors
      • Editorial Policies
      • Editorial Board
      • Aims and Scope
      • Abstracting and Indexing
      • Bibliographic Information
      • Archive
    • Biomedical Reports
      • Biomedical Reports
      • Information for Authors
      • Editorial Policies
      • Editorial Board
      • Aims and Scope
      • Abstracting and Indexing
      • Bibliographic Information
      • Archive
    • Oncology Reports
      • Oncology Reports
      • Information for Authors
      • Editorial Policies
      • Editorial Board
      • Aims and Scope
      • Abstracting and Indexing
      • Bibliographic Information
      • Archive
    • Molecular Medicine Reports
      • Molecular Medicine Reports
      • Information for Authors
      • Editorial Policies
      • Editorial Board
      • Aims and Scope
      • Abstracting and Indexing
      • Bibliographic Information
      • Archive
    • World Academy of Sciences Journal
      • World Academy of Sciences Journal
      • Information for Authors
      • Editorial Policies
      • Editorial Board
      • Aims and Scope
      • Abstracting and Indexing
      • Bibliographic Information
      • Archive
    • International Journal of Functional Nutrition
      • International Journal of Functional Nutrition
      • Information for Authors
      • Editorial Policies
      • Editorial Board
      • Aims and Scope
      • Abstracting and Indexing
      • Bibliographic Information
      • Archive
    • International Journal of Epigenetics
      • International Journal of Epigenetics
      • Information for Authors
      • Editorial Policies
      • Editorial Board
      • Aims and Scope
      • Abstracting and Indexing
      • Bibliographic Information
      • Archive
    • Medicine International
      • Medicine International
      • Information for Authors
      • Editorial Policies
      • Editorial Board
      • Aims and Scope
      • Abstracting and Indexing
      • Bibliographic Information
      • Archive
  • Articles
  • Information
    • Information for Authors
    • Information for Reviewers
    • Information for Librarians
    • Information for Advertisers
    • Conferences
  • Language Editing
Spandidos Publications Logo
  • About
    • About Spandidos
    • Aims and Scopes
    • Abstracting and Indexing
    • Editorial Policies
    • Reprints and Permissions
    • Job Opportunities
    • Terms and Conditions
    • Contact
  • Journals
    • All Journals
    • Biomedical Reports
      • Information for Authors
      • Editorial Policies
      • Editorial Board
      • Aims and Scope
      • Abstracting and Indexing
      • Bibliographic Information
      • Archive
    • Experimental and Therapeutic Medicine
      • Information for Authors
      • Editorial Policies
      • Editorial Board
      • Aims and Scope
      • Abstracting and Indexing
      • Bibliographic Information
      • Archive
    • International Journal of Epigenetics
      • Information for Authors
      • Editorial Policies
      • Editorial Board
      • Aims and Scope
      • Abstracting and Indexing
      • Bibliographic Information
      • Archive
    • International Journal of Functional Nutrition
      • Information for Authors
      • Editorial Policies
      • Editorial Board
      • Aims and Scope
      • Abstracting and Indexing
      • Bibliographic Information
      • Archive
    • International Journal of Molecular Medicine
      • Information for Authors
      • Editorial Policies
      • Editorial Board
      • Aims and Scope
      • Abstracting and Indexing
      • Bibliographic Information
      • Archive
    • International Journal of Oncology
      • Information for Authors
      • Editorial Policies
      • Editorial Board
      • Aims and Scope
      • Abstracting and Indexing
      • Bibliographic Information
      • Archive
    • Medicine International
      • Information for Authors
      • Editorial Policies
      • Editorial Board
      • Aims and Scope
      • Abstracting and Indexing
      • Bibliographic Information
      • Archive
    • Molecular and Clinical Oncology
      • Information for Authors
      • Editorial Policies
      • Editorial Board
      • Aims and Scope
      • Abstracting and Indexing
      • Bibliographic Information
      • Archive
    • Molecular Medicine Reports
      • Information for Authors
      • Editorial Policies
      • Editorial Board
      • Aims and Scope
      • Abstracting and Indexing
      • Bibliographic Information
      • Archive
    • Oncology Letters
      • Information for Authors
      • Editorial Policies
      • Editorial Board
      • Aims and Scope
      • Abstracting and Indexing
      • Bibliographic Information
      • Archive
    • Oncology Reports
      • Information for Authors
      • Editorial Policies
      • Editorial Board
      • Aims and Scope
      • Abstracting and Indexing
      • Bibliographic Information
      • Archive
    • World Academy of Sciences Journal
      • Information for Authors
      • Editorial Policies
      • Editorial Board
      • Aims and Scope
      • Abstracting and Indexing
      • Bibliographic Information
      • Archive
  • Articles
  • Information
    • For Authors
    • For Reviewers
    • For Librarians
    • For Advertisers
    • Conferences
  • Language Editing
Login Register Submit
  • This site uses cookies
  • You can change your cookie settings at any time by following the instructions in our Cookie Policy. To find out more, you may read our Privacy Policy.

    I agree
Search articles by DOI, keyword, author or affiliation
Search
Advanced Search
presentation
Oncology Reports
Join Editorial Board Propose a Special Issue
Print ISSN: 1021-335X Online ISSN: 1791-2431
Journal Cover
July-2022 Volume 48 Issue 1

Full Size Image

Sign up for eToc alerts
Recommend to Library

Journals

International Journal of Molecular Medicine

International Journal of Molecular Medicine

International Journal of Molecular Medicine is an international journal devoted to molecular mechanisms of human disease.

International Journal of Oncology

International Journal of Oncology

International Journal of Oncology is an international journal devoted to oncology research and cancer treatment.

Molecular Medicine Reports

Molecular Medicine Reports

Covers molecular medicine topics such as pharmacology, pathology, genetics, neuroscience, infectious diseases, molecular cardiology, and molecular surgery.

Oncology Reports

Oncology Reports

Oncology Reports is an international journal devoted to fundamental and applied research in Oncology.

Experimental and Therapeutic Medicine

Experimental and Therapeutic Medicine

Experimental and Therapeutic Medicine is an international journal devoted to laboratory and clinical medicine.

Oncology Letters

Oncology Letters

Oncology Letters is an international journal devoted to Experimental and Clinical Oncology.

Biomedical Reports

Biomedical Reports

Explores a wide range of biological and medical fields, including pharmacology, genetics, microbiology, neuroscience, and molecular cardiology.

Molecular and Clinical Oncology

Molecular and Clinical Oncology

International journal addressing all aspects of oncology research, from tumorigenesis and oncogenes to chemotherapy and metastasis.

World Academy of Sciences Journal

World Academy of Sciences Journal

Multidisciplinary open-access journal spanning biochemistry, genetics, neuroscience, environmental health, and synthetic biology.

International Journal of Functional Nutrition

International Journal of Functional Nutrition

Open-access journal combining biochemistry, pharmacology, immunology, and genetics to advance health through functional nutrition.

International Journal of Epigenetics

International Journal of Epigenetics

Publishes open-access research on using epigenetics to advance understanding and treatment of human disease.

Medicine International

Medicine International

An International Open Access Journal Devoted to General Medicine.

Journal Cover
July-2022 Volume 48 Issue 1

Full Size Image

Sign up for eToc alerts
Recommend to Library

  • Article
  • Citations
    • Cite This Article
    • Download Citation
    • Create Citation Alert
    • Remove Citation Alert
    • Cited By
  • Similar Articles
    • Related Articles (in Spandidos Publications)
    • Similar Articles (Google Scholar)
    • Similar Articles (PubMed)
  • Download PDF
  • Download XML
  • View XML

  • Supplementary Files
    • Supplementary_Data1.pdf
    • Supplementary_Data2.pdf
Article Open Access

Comprehensive analysis of the expression and prognosis of YPEL family members in clear cell renal cell cancer

  • Authors:
    • Lei Wang
    • Zhihua Zhang
    • Xiaochen Zhou
    • Jian Wu
    • Zhengdong Hong
  • View Affiliations / Copyright

    Affiliations: Department of Urology, The Second Affiliated Hospital of Nanchang University, Nanchang, Jiangxi 330006, P.R. China, Queen Mary School, Nanchang University, Nanchang, Jiangxi 330036, P.R. China, Department of Urology, Nanchang Hospital of Sun Yat‑Sen University, Nanchang, Jiangxi 330006, P.R. China
    Copyright: © Wang et al. This is an open access article distributed under the terms of Creative Commons Attribution License.
  • Article Number: 134
    |
    Published online on: June 8, 2022
       https://doi.org/10.3892/or.2022.8345
  • Expand metrics +
Metrics: Total Views: 0 (Spandidos Publications: | PMC Statistics: )
Metrics: Total PDF Downloads: 0 (Spandidos Publications: | PMC Statistics: )
Cited By (CrossRef): 0 citations Loading Articles...

This article is mentioned in:



Abstract

The Yippee‑like (YPEL) gene family is composed of five members encoding a protein containing a zinc finger‑like metal‑binding domain. Due to its structure and location in cells, this domain is considered to be involved in cell multiplication and numerous types of cancer. However, the relationship between the protein and the prognosis of clear cell renal cell carcinoma (ccRCC) remains unknown. In the present study, using pan‑cancer data from the updated public database, the expression and correlation of YPEL genes in 33 types of cancer was systematically and comprehensively analyzed. The prognostic value of YPEL genes was evaluated by survival and Cox regression analysis. Considering the relationship between the tumor microenvironment and stem cell indices, the function of superoxide dismutase was evaluated. Tumor Immune Assessment Resources (TIMER) and CIBERSORT algorithm analysis were used to evaluate the correlation between YPEL genes and tumor immune infiltrating cells (TIICs). Furthermore, knockdown experiments of YPEL genes were developed to explore their effects on ccRCC cell proliferation, migration and invasion in ccRCC cell lines. Members of the YPEL family were differentially expressed in ccRCC. Increased expression levels of YPEL1, YPEL2, and YPEL5 were associated with improved overall survival and disease‑specific survival. TIMER and CIBERSORT analyses showed remarkable correlation between YPEL family members and TIICs. More importantly, the results of Cell Counting Kit‑8, EdU and Transwell assays revealed that the multiplication, migration and invasion abilities of ccRCC cell lines could be promoted by knocking out YPEL1, YPEL2 and YPEL5. In conclusion, the present study provided new insight into the different roles of YPEL1, YPEL2 and YPEL5 in ccRCC, and the relationship between YPEL1 and immune infiltration may offer new options for future clinical treatment.

Introduction

Clear cell renal cell carcinoma (ccRCC), which accounts for 70–75% of all diagnosed renal types of cancer, is one of the most common malignancies in the urinary system. It is an aggressive cancer derived from the proximal tubular epithelium, whose metastatic form is associated with high mortality (1–3). Moreover, the incidence of ccRCC has increased in recent decades, with 76,080 new cases diagnosed in the United States in 2021 (4). Although targeted therapies and novel immunotherapeutic agents are gradually being applied, the efficacy is limited, leading to a low 5-year survival rate of only 10–20% for patients at an advanced stage (5,6). Therefore, considering the high morbidity and mortality of ccRCC, it is necessary to determine the potential mechanism of the occurrence and development of ccRCC and find new biomarkers with high specificity and sensitivity.

Human yippee-like (YPEL) proteins are members of a recently discovered clan of putative zinc finger motif coding genes comprised of YPEL1–5 (7,8). The proteins of the YPEL family are located in the centrosome, present in a wide range of eukaryotic species, adjacent to the nucleolus and mitotic apparatus (9,10). Members of the YPEL gene family are involved in various cell biological processes, including the cell cycle, senescence, mammalian development and tumor progression (11,12). It is worth noting that depending on types of cancer, YPELs may act as tumor promoters or inhibitors. It has been reported that YPEL1, a nuclear protein, is involved in the mesenchymal-epithelial transition in cancer (13). Compared with normal pancreatic tissues, YPEL1 expression is significantly reduced in pancreatic cancer tissues (14). Moreover, bioinformatics analysis showed that YPEL1 is upregulated in epidermal growth factor receptor (EGFR)-mutant NSCLC samples treated with erlotinib (15). Tuttle et al (16) found reduced YPEL3 expression in tumor samples compared with patient-matched normal tissue. Zhang et al (17) demonstrated that YPEL3 expression was reduced in nasopharyngeal carcinoma cell lines and clinical samples, and YPEL3 overexpression inhibited nasopharyngeal carcinoma cell invasion and metastasis in vitro and in vivo. YPEL5 was revealed to inhibit cell proliferation and cell cycle progression (18). However, overexpression of YPEL2 in breast tumors correlates with breast cancer risk (19). The expression level of YPEL4 in patients with aldosterone-producing adenomas (APAs) is 2.4-fold higher than that in nonfunctioning adenomas of the adrenal cortex, and YPEL4 expression levels in APAs are positively correlated with tumor diameter (11). These findings indicated that the YPEL gene plays a vital role in tumorigenesis. Nevertheless, there is currently no study of YPELs in ccRCC, which means that the prognostic value of the YPEL family in ccRCC remains unclear and needs to be further elucidated.

The identification and application of new cancer biomarkers have become increasingly accurate and valuable with the development of a great quantity of RNA sequencing technologies and available databases in the present study. The overall function, prognosis and distribution of the YPEL genes in humans were systematically analyzed by pan-cancer analysis. The prognostic value and potential mechanisms of the YPEL genes in ccRCC were screened using data from patients with ccRCC in multiple databases. Furthermore, the effects of YPELs on the proliferation and invasion of ccRCC were preliminarily verified by observing the cell phenotype of the ccRCC model in vitro. Paired clinical samples and multi-group analysis were used to further investigate factors affecting expression changes.

Materials and methods

Data acquisition and processing

ONCOMINE database (www.oncomine.org) is a comprehensive online cancer microarray database for DNA or RNA sequence analysis, helping to find answers from whole gene expression analysis. The transcriptional expressions of YPELs in tumor tissues and corresponding adjacent normal samples used as control were obtained from the ONCOMINE database. The Genotype-Tissue Expression (GTEx) database (https://www.gtexportal.org) was used to analyze the distribution of the YPEL genes in human normal organ tissues. The gene expression RNAseq (HTSeq-FPKM), clinicopathological data, immune subtype, survival data and stemness score (RNA based) of 33 types of cancer were downloaded from The Cancer Genome Atlas (TCGA) (http://portal.gdc.cancer.gov/). Difference analysis was performed using the Limma package from Bioconductor (version: 3.52.0). Genes with an average count value >1 were excluded. P<0.05 and |log2 (FC)|>1.0 was taken into consideration.

Patients and sample collection

A total of 20 pairs (13 males and 7 females; age range 40–70 years) of ccRCC tissues and corresponding non-cancer tissues were obtained from patients undergoing surgical resection in the general surgery department of the Second Affiliated Hospital of Nanchang University (Nanchang, China) from September 2020 to November 2021. All resected specimens were frozen and stored at −80°C for further analysis. Written informed consent was provided from all patients. The present study was approved (approval no. 2020090) by the Ethics and Research Committee of the Second Affiliated Hospital of Nanchang University (Nanchang, China).

Tumor microenvironment (TME) analysis

Stromal score and immune score were calculated using ESTIMATE analysis (20). The results were visualized using the R package ‘corrplot’.

Stemness indices analysis

Stemness index data were downloaded from UCSC Xena (http://xena.ucsc.edu/). The Limma and Corplot packages were used to visualize the results.

Estimation of immune cell type fractions

CIBERSORT is a method for characterizing the cell composition from their gene expression profiles and is the most frequently cited tool for estimating and analysing immune cells infiltration (21).

TIMER

TIMER (https://cistrome.shinyapps.io/timer/) (22) is a comprehensive database for tumor immune infiltrating cells (TIIC) analysis of 32 tumors. In the present study, Spearman's correlation analysis in the gene module was used to investigate the correlation between YPEL genes expression and immune infiltration, including tumor purity and six types of cells of the immune system (B cells, CD8+ T cells, CD4+ T cells, macrophages, neutrophils and dendritic cells).

Cell culture and transfection

The renal cell carcinoma (RCC) cell line 786-O was obtained from the Institute of Biochemistry and Cell Biology, Chinese Academy of Sciences (Shanghai, China). The cell line was detected without mycoplasma, and the cell line was verified by STR detection. The cells were cultured at 37°C in an atmosphere containing 5% CO2 in DMEM supplemented with 10% fetal bovine serum (FBS; both from Beijing Solarbio Science & Technology Co., Ltd.). Lipofectamine™ 3000 Transfection Reagent (Invitrogen; Thermo Fisher Scientific, Inc.) was used for transfection. Briefly, HCC cells were seeded in six-well plates the day before transfection. The siRNAs and Lipofectamine 3000 were mixed with Opti-MEM (Invitrogen; Thermo Fisher Scientific, Inc.) and incubated for 10 min at room temperature. The siRNA-lipid complex was diluted in DMEM to achieve a final siRNA concentration of 10 nM. Cells were incubated for 48 h in a 5% CO2 incubator at 37°C. The YPEL1 siRNA sequences were as follows: sense, 5′-UGUCUUUGAUCAUAUGAGCAA-3′ and antisense, 5′-GCUCAUAUGAUCAAAGACAAU-3′. The YPEL2 siRNA sequences were as follows: sense, 5′-AUUAGUUCAUCAUGAUUGGCC-3′ and antisense, 5′-CCAAUCAUGAUGAACUAAUUU-3′. The YPEL5 siRNA sequences were as follows: sense, 5′-UGAUCAAGGAAAAUUCUGCCC-3′ and antisense, 5′-GCAGAAUUUUCCUUGAUCAUA-3′. The negative control for siRNA silencing was a non-targeting (scramble) siRNA sequence, with the sequences were as follows: sense, 5′-UUCUCCGAACGUGUCACGUTT-3′ and antisense, 5′-ACGUGACACGUUCGGAGAATT-3′.

Reverse transcription-quantitative (RT-q) PCR

Total RNA was extracted from 786-O cells using TRIzol® reagent (Invitrogen; Thermo Fisher Scientific, Inc.). According to the manufacturer's protocols, total RNA was reverse transcribed into cDNA using PrimeScript™ RT reagent kit (Takara Bio, Inc.) according to the manufacturer's protocol, followed by qPCR utilizing the 7500 Real-time PCR system (Applied Biosystems; Thermo Fisher Scientific, Inc.) with SYBR Premix Ex Taq kit (Takara Bio USA, Inc.) according to the manufacturer's protocol. The following thermocycling conditions were used: Initial denaturation at 95°C for 30 sec, followed by 40 cycles at 95°C for 5 sec and 60°C for 30 sec. Relative mRNA expression was normalized to an internal control (β-actin) and results were expressed as relative expression calculated using the 2−ΔΔCq method (23). Primer sequences used in the present study are listed in Table SI. Experiments were performed at least three times independently.

Western blotting

786-O cells were lysed using radioimmunoprecipitation lysis buffer containing Protease Inhibitor Single Use Cocktail and Phosphatase Inhibitor Cocktail (Thermo Fisher Scientific, Inc.) and protein concentration was determined using a Pierce BCA protein assay kit (Thermo Fisher Scientific, Inc.). Cell lysates (20 µg/lane) were separated on 8–15% gel by SDS-PAGE and transferred to polyvinylidene difluoride membranes (MilliporeSigma). The membranes were blocked with 5% skimmed milk at room temperature for 1 h. The membranes were incubated with the following primary antibodies: YPEL1 (1:1,000; cat no. 17743-1-AP), GADPH (1:1,000; cat no. 60004-1-Ig; both from ProteinTech Group, Inc.), YPEL2 (1:5,000; cat. no. PA5-34348) and YPEL5 (1:1,000; cat. no. PA5-34351; both from Invitrogen; Thermo Fisher Scientific, Inc.). Following the primary incubation, the membranes were incubated with horseradish peroxidase-conjugated goat anti-rabbit or mouse polyclonal secondary antibodies (1:10,000; cat. no. ZB-2301/2305, ZSGB-BIO, Inc.) for 2 h at room temperature. Immunoreactive bands were detected using the Bio-Rad ChemiDoc MP Imaging System (Bio-Rad Laboratories, Inc.).

Cell proliferation assay

Proliferation of 786-O cells was detected using the Cell Counting Kit-8 (CCK-8; Dojindo Molecular Technologies, Inc.) according to the manufacturer's protocol. 786-O cells in 100 ml medium were inoculated in 96-well plates (4×103 cells/well). A total of 100 µl of CCK-8 reagent was added to each well and plates were incubated for 1.5 h at 37°C. The absorbance of each well at 0, 24, 48, 72, 96 and 120 h was detected at 450 nm using an enzyme-linked immunosorbent assay microplate reader (Thermo Fisher Scientific, Inc.).

5-Ethynyl-2′ deoxyuridine (EdU) assay

Cell proliferation was determined using EdU assay kit (Guangzhou RiboBio Co., Ltd.). 786-O cells were seeded in 24-well plates (2×104 cells/well), cultured (5% CO2; 37°C) in DMEM supplemented with 10% FBS for 24 h before EdU (50 µmol/l) was added. Cells were fixed with 4% paraformaldehyde for 30 min and permeabilized with 0.5% Triton-X-100 in PBS for 20 min at room temperature according to the manufacturer's protocols. The cell nuclei were stained with Hoechst dye 33342 and incubated for 30 min in the dark for visualization. Images of 786-O cells were acquired under a fluorescence microscope (Leica Microsystems GmbH). Proliferation was analysed using the average number of cells in three random fields per sample.

Invasion assay

The upper chamber of Transwell system (24 inserts, 8-µm pore size, polycarbonate membrane; Corning, Inc.) was coated with precooled Matrigel and incubated at 37°C for 30 min. Briefly, 5×104 786-O cells pre-transfected with 50 nm siRNA for 48 h, were suspended in 100 ml serum-free DMEM and seeded in the upper chamber. A total of 500 ml medium supplemented with 10% FBS was added to the lower chamber.

After 48 h of incubation at 37°C, the impermeable cells were wiped off, and the cells on the lower surface of the filter were fixed with 4% paraformaldehyde for 15 min at room temperature and then stained with 0.4% crystal violet for 30 min at room temperature. The numbers of invasive cells were counted in 5 random fields of view in the same chamber (mean ± SE) under a light microscope for 3 samples.

Migration assay

The migration assay was performed in the same manner as the aforementioned invasion assay, with the exception that the membrane was not coated with Matrigel. Briefly, 5×104 786-O cells pre-transfected with 50 nm siRNA for 48 h were suspended in 100 ml serum-free medium and seeded in the upper chamber. A total of with 500 ml medium supplemented with 10% FBS was added to the lower chamber. After 24 h of incubation, cells were similarly stained and counted for invasion studies.

Statistical analysis

Statistical analysis was performed using the GraphPad Prism 8.0 (GraphPad Software, Inc.) and the R programming language version 3.6.3. Student's unpaired t-test and one-way ANOVA (followed by Tukey's post-hoc test) were used to determine significance. Survival curves were generated using the Kaplan-Meier method, and differences between groups were compared with the log rank test with the cutoff as the median. Each experiment was performed in triplicate and P<0.05 was considered to indicate a statistically significant difference.

Results

Pan-cancer analysis of YPEL family member genes

The Oncomine database was used to examine all five members of the YPEL gene family in 20 cancer samples and compare them to normal tissue. The apparently different gene expression is revealed in Fig. 1. The Oncomine database contains 317, 201, 217, 192 and 305 different studies involving the genes from YPEL1 to YPEL5. The remarkable unique analysis between cancer and normal tissue that meets the selection criteria is revealed in the cell at the bottom of Fig. 1. The case number in the left cell indicates gene upregulation, and the case number in the right cell indicates downregulation. The counting results were YPEL1 (6:15), YPEL2 (6:24), YPEL3 (1:19), YPEL4 (1:25), and YPEL5 (5:27). Specifically, in renal carcinoma, a significant increase in the mRNA expression level of YPEL1 was shown in multiple datasets, and the mRNA expression level of YPEL5 was significantly downregulated, while the expression level of YPEL2 was significantly downregulated in 3 independent pancreatic cancer studies and overexpressed in 1 case (P<0.05, fold change >2) (Fig. 1 and Table I).

Figure 1.

Transcript levels of Yippee-like genes in the Oncomine dataset of different types of cancer.

Table I.

The significant changes of YPELs in transcription level (ONCOMINE database).

Table I.

The significant changes of YPELs in transcription level (ONCOMINE database).

Types of RCC vs. kidneyFold changeP-valuet-testReference
YPEL1Renal Wilms tumor6.4440.0053.667Yusenko renal
YPEL2Papillary renal cell carcinoma2.0420.0033.138Yusenko renal
Chromophobe renal cell carcinoma−2.509 6.66×10−4−5.240Yusenko renal
Renal Wilms tumor−4.3930.002−5.363Yusenko renal
Renal oncocytoma 0.002−4.460Yusenko renal
YPEL5Clear cell sarcoma of the kidney 0.006−6.552Cutcliffe renal

[i] YPEL, Yippee-like.

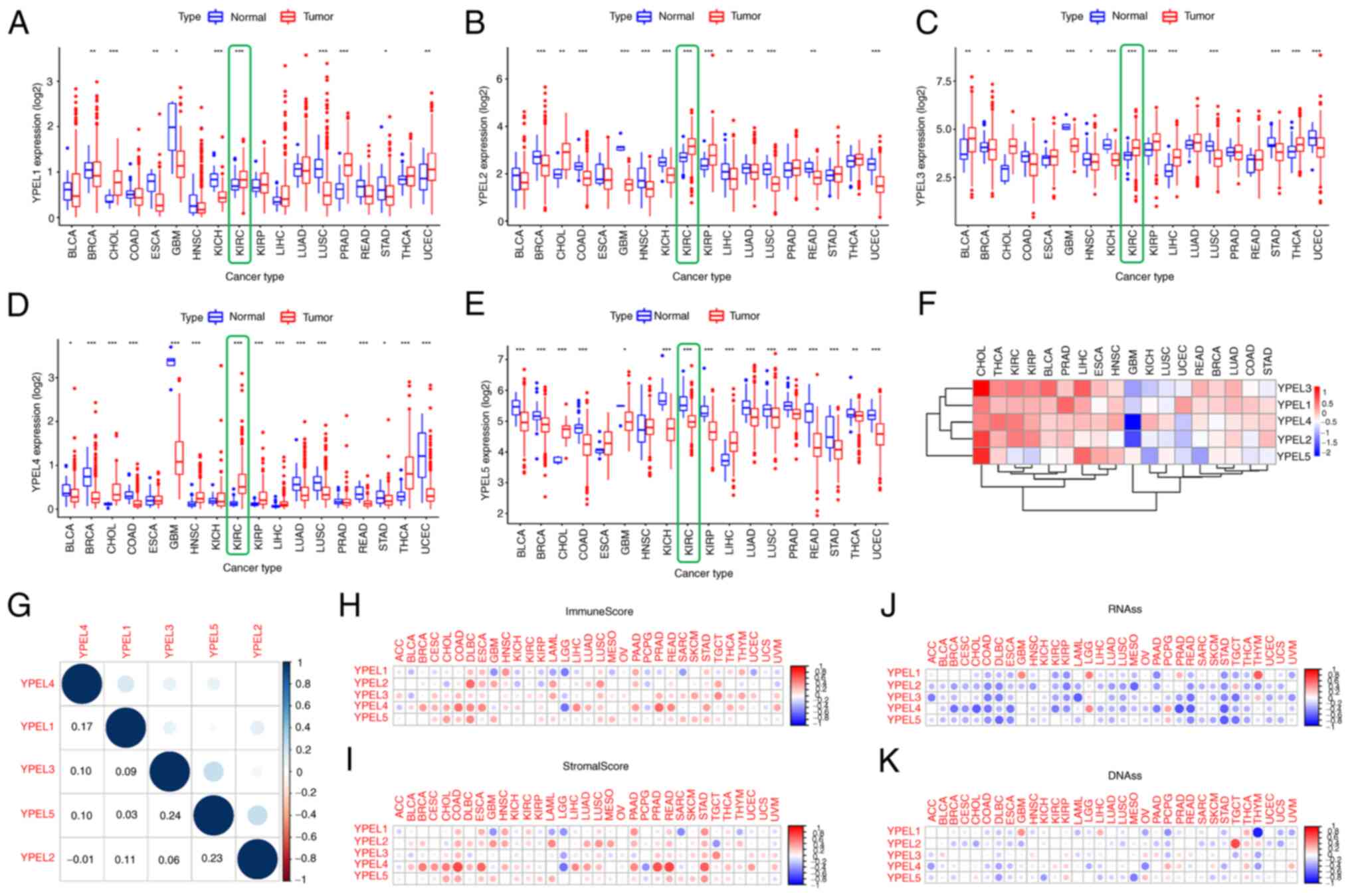
Subsequently, a series of pan-cancer analyses were performed using the TCGA and GTEx databases to investigate the distribution, function and prognosis of the YPEL genes in humans. Compared with other organ tissues, the results of gene expression data analysis of the GTEx database demonstrated that the expression levels of YPEL1–3 and YPEL5 were above moderate levels in human kidney tissues, while the expression levels of YPEL4 were lower (Fig. S1A-E). Furthermore, combined with the analysis of gene expression data in the TCGA and GTEx databases, the human tumor tissue was compared with the corresponding normal organ tissue to detect the expression level of the YPEL gene family across tumor types. Specifically, it was found that YPEL1–4 was upregulated and YPEL5 was downregulated in renal tumor tissue (Fig. 2A-E). In addition, the mean expression levels of the YPEL gene family were assessed and a heatmap showing the results of differential analysis of diffuse cancer data was generated (Fig. 2F). Moreover, Pearson's correlation coefficients among the YPEL gene family were calculated. As shown in Fig. 2G, certain genes showed a certain correlation: YPEL3 and YPEL5 (r=0.24; P<0.05); YPEL2 and YPEL 5 (r=0.23; P<0.05). Accumulating evidence indicates that tumor stem cells and the TME play important roles in stimulating tumor cell heterogeneity, increasing multidrug resistance, and promoting tumor progression and metastasis. The correlation between the expression of YPEL genes, tumor stem cells, and the TME was further verified using pan-cancer analysis. The ESTIMATE algorithm was used to calculate the stromal and immune scores in pan-cancer (Fig 2H and I). The results showed that the RNAss and DNAss of YPEL genes of the YPEL gene family were calculated by mRNA expression and DNA methylation data. Similarly, the expression of YPEL genes was also significantly positively or negatively correlated with RNAss and DNAss using pan-cancer analysis (Fig. 2J and K).

Figure 2.

Pan-cancer analysis of the YPEL gene family. (A-E) The databases of The Cancer Genome Atlas and Genotype-Tissue Expression were combined to analyze different mRNA expressions of YPEL gene in 18 common tumors and corresponding normal tissues. (F) Differential expression analysis of the YPEL gene family in different tumor types. Red and blue indicate the number of datasets with statistically significant (P<0.05) increased and decreased levels of YPEL family members. (G) Correlation analysis of the YPEL gene family by using Spearman's correlation coefficient. (H and I) YPEL gene family expression associated with stromal score and immune score in different types of cancer. (J and K) YPEL gene family expression associated with stemness indices in different types of cancer. Red dots indicate a positive correlation between gene expression in the tumor and stromal score, and green dots indicate a negative correlation. RNAss, RNA stemness score; DNAss, DNA stemness score; YPEL, Yippee-like.

Differential expression of YPEL family genes in patients with ccRCC

To accurately determine the expression of the YPEL genes in patients with ccRCC, ccRCC sample data were obtained from TCGA (TCGA-KIRC: 72 normal and 539 tumor samples). Data were normalized and subjected to variance analysis using the R package (version: 3.52.0). It was found that different expression levels of all YPEL genes were statistically significant (Fig. 3A). Among them, YPEL1–4 were significantly upregulated in tumor tissues compared with the control, whereas YPEL5 was significantly downregulated. This result was consistent with the aforementioned multi-database joint analysis. In addition, paired expression data were further extracted and compared from the TCGA-KIRC dataset, and it was similarly identified that YPEL1–4 expression in tumor tissues was significantly higher than that in paired non-tumor tissues, while YPEL5 showed the opposite trend (Fig. 3B-K).

Figure 3.

Expression of YPEL family genes in patients with ccRCC of the The Cancer Genome Atlas database. (A) Expression of YPEL genes between ccRCC tissues and normal kidney tissues based on the TCGA database. (B-F) mRNA expression of YPEL family genes in tumor and normal tissues, and (G-K) paired tumor and normal tissues. Red: tumor tissues; blue: normal tissues. *P<0.05, **P<0.01 and ***P<0.001. YPEL, Yippee-like; ccRCC, clear cell renal cell carcinoma.

Prognostic analysis of YPEL family genes in patients with ccRCC

Furthermore, the Kaplan-Meier survival curve and log-rank test were used to compare the relationship between the expression of YPEL genes and overall survival (OS) and disease-specific survival (DSS) and to evaluate the prognostic significance of YPEL in ccRCC. It was found that the mRNA expression of YPEL1, YPEL2 and YPEL5 was associated with the prognosis of patients with ccRCC. Higher expression of YPEL1, YPEL2 and YPEL5 was associated with long-term survival, including OS and DSS (Fig. 4A-J).

Figure 4.

Prognostic value of Yippee-like family members in clear cell renal cell carcinoma. (A-E) Survival outcomes. (F-J) Disease Free Survival outcomes.

Association between expression of YPEL family genes and clinicopathological parameters in ccRCC

The relationship between mRNA expression of the YPEL family genes and clinicopathological parameters was then further examined, including individual tumor grade and stage, in patients with ccRCC using the TCGA dataset. As revealed in Fig. 5, the expression of three YPELs with prognostic value was significantly correlated with individual clinicopathological parameters and YPEL mRNA expression levels. Specifically, a decrease in the expression of YPEL1 and YPEL2 mRNA resulted in increased tumor grade, and YPEL5 expression was significantly correlated with different tumor grades (Fig. 5A-E). Additionally, the expression levels of YPEL1, YPEL2 and YPEL5 were significantly different among ccRCC patients with different tumor stages (Fig. 5F-J). Collectively, these results suggested that the expression of YPEL1, YPEL2 and YPEL5 may be a risk factor.

Figure 5.

Relationship between the level of YPEL family genes and neoplasm histologic grade with ccRCC patients in the The Cancer Genome Atlas database. (A-E) The expression of YPEL family genes in patients with ccRCC among the various pathologically differentiated grades. (F-J) The expression of YPEL family genes in patients with ccRCC among the various pathologically differentiated TNM stages. YPEL, Yippee-like; ccRCC, clear cell renal cell carcinoma.

Association between YPEL family genes expression and immune infiltration in ccRCC

In recent years, the relationship between the immune microenvironment and tumor progression has received increasing attention from researchers. Therefore, TIMER was used to analyze the association between the YPEL gene family and ccRCC immune infiltration. It was found that the expression of YPEL1 in ccRCC was significantly positively correlated with tumor purity and the degree of infiltration of CD8+ T cells, CD4+ T cells, macrophages, neutrophils and dendritic cells in ccRCC. YPEL2 was significantly positively correlated with B cells, CD8+ T cells, CD4+ T cells, macrophages, neutrophils, and dendritic cells. YPEL3 and YPEL4 were significantly positively correlated with CD4+ T cells, and YPEL5 was observably negatively correlated with all TIIC types. The CIBERSORT results showed a correlation between the YPEL gene family and 22 immune cell types (Fig. 6). High expression of YPEL1 and resting memory CD4+ T cells, activated memory CD4+ T cells, delta gamma T cells, resting natural killer cells, M2 macrophages, resting mast cells and fewer plasma cells, CD8+ T cells, follicular helper T cells, regulatory T cells (Tregs), activated natural killer (NK) cells and monocytes were significantly associated. High YPEL2 expression was associated with more monocytes, CD8+ T cells, resting memory CD4+ T cells, M1 macrophages, M2 macrophages, M0 macrophages, resting mast cells and fewer plasma cells, activated memory CD4+ T cells, follicular helper T cells, Tregs, resting NK cells, and activated NK cells. High YPEL3 expression was related to more CD8+ T cells, memory B cells, plasma cells, follicular helper T cells, activated NK cell and Tregs and fewer delta gamma T cells, activated memory CD4+ T cells, M2 macrophages and M0 macrophages. High YPEL4 expression was associated with more neutrophils and resting NK cells and fewer M2 macrophages and M0 macrophages. High YPEL5 expression was associated with more naive B cells, activated memory CD4+ T cells, and fewer follicular helper T cells, Tregs, delta gamma T cells and activated NK cells (Fig. 7A-E). The present results suggested that YPEL genes may be regulators of the ccRCC immune microenvironment and merit further investigation.

Figure 6.

Correlations between tumor infiltrating immune cells and independently prognostic Yippee-like family genes.

Figure 7.

The differentially tumor infiltrating immune cells between high expression group and low expression group in Yippee-like family genes. (A) YPEL1, (B) YPEL2, (C) YPEL3, (D) YPEL4, (E) YPEL5.

Prognosis-Related YPEL gene functions as suppressor oncogenes to inhibit proliferation, migration and invasion of the ccRCC cell line

Given that YPEL1, YPEL2 and YPEL5 are significantly differentially expressed in ccRCC and strongly associated with patient outcomes, including both OS and DSS, it was hypothesized that these genes may play key roles in ccRCC. Therefore, the expression of YPEL1, YPEL2 and YPEL5 in ccRCC was further studied and the effect of their expression on cell function was explored. As revealed in Fig. S2, RT-qPCR revealed that YPEL1 and YPEL2 had significantly elevated expression in ccRCC tissues compared with adjacent non-tumor tissues, whereas the expression of YPEL5 was reduced. These results are largely consistent with the results of the database analysis. In addition, CCK-8 and EdU assays were performed to analyze cell viability, and Transwell assays were used to test the migration ability of 786-O cells. The knockdown efficiency of YPEL1, YPEL2 and YPEL5 was examined by using RT-qPCR and western blotting (Fig. 8A and B). Knockdown of YPEL1, YPEL2 and YPEL5 significantly promoted cell proliferation, migration and invasion (Fig. 8C-E). The experimental results suggested that YPEL1, YPEL2 and YPEL5 may play an important role in maintaining the characteristics of ccRCC tumors.

Figure 8.

Effects of YPEL family genes (YPEL1, YPEL2, and YPEL5) on the clear cell renal cell carcinoma cellular functions. The mRNA and protein expression of YPEL1, YPEL2 and YPEL5 was determined by using (A) reverse transcription-quantitative PCR and (B) western blotting. (C and D) The proliferative abilities of 786-O cells transfected with si-NC or si-YPELs were evaluated by EdU and Cell Counting Kit-8 assays. (E) Transwell migration and Matrigel invasion assays of 786-O cells transfected with YPELs knockdown vector. The experiment was repeated 3 times. Scale bar=50 µm. *P<0.05. YPEL, Yippee-like; NC, negative control.

Discussion

The YPEL gene family was discovered in 2001, and homologs of the Drosophila yippee gene in a variety of eukaryotes were subsequently identified (7,8). Experiments on interaction, cloning, and sequence analysis showed that the YPEL gene family is highly conserved in eukaryotes and possesses a putative zinc binding RING finger protein with self-interacting properties (9). According to previous studies, dysregulation of YPELs can be observed in a variety of malignancies, suggesting that they may play a vital role in the genesis and progression of cancer (13,16–18,24). However, at present there is no systematic study on the overview of the whole YPELs in ccRCC. To the best of our knowledge, the present study was the first to systematically analyze the overall distribution, function and prognosis of human YPEL genes by mining public databases, extensively investigating the prognostic value of YPEL genes, and investigating its potential mechanism in ccRCC, providing further suggestions for the clinical value of YPEL genes in ccRCC. The present data indicated that low expression of YPEL1, YPEL2 and YPEL5 is associated with poor prognosis and may act as an independent predictor of ccRCC. These results suggested that YPEL1, YPEL2 and YPEL5 can act as prognostic biomarkers for ccRCC.

Although several studies have investigated the function and underlying mechanism of YPELs in tumors, their prognostic value in urological tumors and their function in tumor cells have not been reported. In the present study, a pan-cancer analysis of the YPEL gene family was first performed to explore their overall distribution, function and prognosis in humans. The differential profiles of YPELs in normal human organs and multiple tumors and the relationship between the expression of YPELs and tumor grade, tumor stage and survival status were investigated. Second, the ccRCC data of the TCGA-KIRC database were analyzed to confirm the result of the pan-cancer analysis that YPELs have prognostic significance.

By analyzing and screening YPEL genes associated with differential expression and prognosis, it was identified that only YPEL1, YEPL2 and YPEL5, but not YPEL3 and YPLE4, are most promising for further studies. In addition, based on the cell phenotype observed in the ccRCC model in vitro, the effect of YPELs on the proliferation and invasion of ccRCC was preliminarily verified.

YPEL1 is a nuclear protein considered to be involved in mesenchymal-epithelial transition during tissue development (25). As previously reported, aberrant expression of the YPEL1 gene was observed in invasive pancreatic cancer cells (14). Li et al (13) demonstrated that downregulation of YPEL1 expression inhibited gastric cancer cell proliferation and invasion. In the present study, it was found that YPEL1 may be an important inhibitory prognostic factor. Decreased expression of YPEL1 at the mRNA level is associated with poor prognosis in patients with ccRCC. Due to the fainted study on the role of YPEL2 in cancer progression, it is known that interactions between YPEL2 and other genes expressed from the 17q23 amplicon may be relevant to breast cancer (19). Similarly, the present study found that aberrant expression of YPEL2 was significantly associated with the prognosis of patients with ccRCC, and its expression was markedly inversely correlated with the staging grade of ccRCC. Studies have shown that YPEL5 protein is expressed at various subcellular sites in the cell cycle (9,18); it is localized in the nucleus and centrosome during interphase, then sequentially translocated during mitosis to spindle poles, mitotic spindle and spindle midzone, and finally transferred to the midbody upon cytokinesis. Reduction of YPEL5 expression by siRNA inhibited the growth of COS-7 cells and the early development of medaka fish embryos, suggesting that YPEL5 is involved in cell cycle progression (9). YPEL5 has been reported to play an important role in tumor development. For example, YPEL5 was revealed to inhibit cell proliferation and cell cycle progression in cervical cancer cells (26). Velusamy et al (22) demonstrated that YPEL5 formed a recurrent reciprocal RNA chimera with PPP1CB and played an important role in chronic lymphocytic leukemia. Zhou et al (18) revealed that overexpression of YPEL5 significantly reduced the expression of CCNB1 and PCNA in SW620 and HT29 cells, suggesting that YPEL5 was involved in the regulation of cell proliferation and cell cycle progression in colorectal carcinoma. These findings may help to understand the role of YPEL5 in the development of various types of cancer. Nevertheless, whether it affects the prognosis of patients with ccRCC needs to be further clarified. Importantly, our data showed that the expression of YPEL5 at the mRNA level was low in ccRCC, which was related to poor prognosis of patients. Tumor-infiltrating immune cells are considered to be a marker of the host antitumor immune response and prognostic features (27,28). CD8+ T cells and NK cells play a predominant role in the antitumoral immune response via immune checkpoints. In the present study, it was observed that YPEL1, YPEL2, YPEL3 and YPEL4 were significantly positively correlated with several immune infiltrating cells, particularly CD4+ T cells, while YPEL5 was observably negatively correlated with all TIIC types. These results suggested that YPELs may recruit and regulate infiltrating immune cells to inhibit or promote the progression of cancer, which strongly suggests that YPELs serve as a key factor in cancer immunity. Finally, the present study further investigated the effects of the expression of YPEL1, YPEL2, and YPEL5 on the biological function of ccRCC cell lines by siRNA-mediated knockdown experiments in an in vitro model. CCK-8, EdU and Transwell assays showed that the proliferation, migration and invasion abilities of ccRCC cell lines could be promoted by knocking out YPEL1, YPEL2 and YPEL5.

There are certain limitations to the present study. First, YPELs that may play an important role in ccRCC were only selected for experimental verification according to the results of database analysis and all YPELs in the verification range were not included, which should be further improved in future research. Second, the phenomenon that the high expression of YPEL1 and YPEL2 in ccRCC tissues has an improved prognosis only partially explained by the combination of a previous study by Cao et al (29) and the present results. The results of ccRCC immune infiltration analysis showed that there was a significant positive correlation between YPEL1 and YPEL2 and CD8+ and CD4+ T cells and macrophages, which may indicate that YPEL1 and YPEL2 not only play a role in tumor cells but also play certain key roles in tumor immunity, such as the recruitment of related immune cells into tumor sites. Indeed, this requires further research to verify this hypothesis. Finally, most of the results of the present study are based on transcriptomics analysis, and more omics data are needed for validation. Finally, it was only confirmed that that YPEL1, YPEL2 and YPEL5 can affect the phenotype of ccRCC in vitro, and their potential mechanisms need to be further studied both in vivo and in vitro.

Collectively, the present study indicated the abnormal expression and prognostic value of the YPEL gene family in ccRCC. Furthermore, the relationship between the YPEL gene family and immunodeficiency may provide another clinical treatment option. Additionally, in vitro experiments on ccRCC cell lines were performed to determine the functions and potential mechanisms of YPELs. The aforementioned results suggested that the value of YPEL1, YPEL2 and YPEL5 as potential clinical biomarkers and novel therapeutic targets in patients with ccRCC deserves further investigation.

Supplementary Material

Supporting Data
Supporting Data

Acknowledgements

Not applicable.

Funding

The present study was supported by the Jiangxi Natural Science Foundation (grant no. 20181BAB215028), and The National Natural Science Foundation of China (grant no. 81760458).

Availability of data and materials

The datasets used and/or analyzed during the current study are available from the corresponding author on reasonable request.

Authors' contributions

ZH designed the study. LW and ZZ performed the bioinformatics analyses and wrote the manuscript. XZ and JW performed the cell experiments. All authors contributed to the article and read and approved the final version of the manuscript. ZH and LW confirm the authenticity of all the raw data.

Ethics approval and consent to participate

The present study was approved by the Ethics and Research Committee of the Second Affiliated Hospital of Nanchang University (Nanchang, China). Written informed consent was provided from all patients.

Patient consent for publication

Not applicable.

Competing interests

The authors declare that they have no competing interests.

References

1 

Sung H, Ferlay J, Siegel RL, Laversanne M, Soerjomataram I, Jemal A and Bray F: Global cancer statistics 2020: GLOBOCAN estimates of incidence and mortality worldwide for 36 cancers in 185 countries. CA Cancer J Clin. 71:209–249. 2021. View Article : Google Scholar : PubMed/NCBI

2 

Ricketts CJ, De Cubas AA, Fan H, Smith CC, Lang M, Reznik E, Bowlby R, Gibb EA, Akbani R, Beroukhim R, et al: The cancer genome atlas comprehensive molecular characterization of renal cell carcinoma. Cell Rep. 23:313–326.e5. 2018. View Article : Google Scholar : PubMed/NCBI

3 

Singh D: Current updates and future perspectives on the management of renal cell carcinoma. Life Sci. 264:1186322021. View Article : Google Scholar

4 

Siegel RL, Miller KD, Fuchs HE and Jemal A: Cancer statistics, 2021. CA Cancer J Clin. 71:7–33. 2021. View Article : Google Scholar : PubMed/NCBI

5 

Ricketts CJ, De Cubas AA, Fan H, Smith CC, Lang M, Reznik E, Bowlby R, Gibb EA, Akbani R, Beroukhim R, et al: The cancer genome atlas comprehensive molecular characterization of renal cell carcinoma. Cell Rep. 23:36982018. View Article : Google Scholar : PubMed/NCBI

6 

Mitchell TJ, Turajlic S, Rowan A, Nicol D, Farmery JHR, O'Brien T, Martincorena I, Tarpey P, Angelopoulos N, Yates LR, et al: Timing the landmark events in the evolution of clear cell renal cell cancer: TRACERx renal. Cell. 173:611–623.e17. 2018. View Article : Google Scholar

7 

Hosono K, Sasaki T, Minoshima S and Shimizu N: Identification and characterization of a novel gene family YPEL in a wide spectrum of eukaryotic species. Gene. 340:31–43. 2004. View Article : Google Scholar : PubMed/NCBI

8 

Roxström-Lindquist K and Faye I: The Drosophila gene yippee reveals a novel family of putative zinc binding proteins highly conserved among eukaryotes. Insect Mol Biol. 10:77–86. 2001. View Article : Google Scholar

9 

Hosono K, Noda S, Shimizu A, Nakanishi N, Ohtsubo M, Shimizu N and Minoshima S: YPEL5 protein of the YPEL gene family is involved in the cell cycle progression by interacting with two distinct proteins RanBPM and RanBP10. Genomics. 96:102–111. 2010. View Article : Google Scholar : PubMed/NCBI

10 

Truong L, Zheng YM, Song T, Tang Y and Wang YX: Potential important roles and signaling mechanisms of YPEL4 in pulmonary diseases. Clin Transl Med. 7:162018. View Article : Google Scholar : PubMed/NCBI

11 

Oki K, Plonczynski MW, Gomez-Sanchez EP and Gomez-Sanchez CE: YPEL4 modulates HAC15 adrenal cell proliferation and is associated with tumor diameter. Mol Cell Endocrinol. 434:93–98. 2016. View Article : Google Scholar

12 

Berberich SJ, Todd A and Tuttle R: Why YPEL3 represents a novel tumor suppressor. Front Biosci (Landmark Ed). 16:1746–1751. 2011. View Article : Google Scholar : PubMed/NCBI

13 

Li S, Sun MY and Su X: MiR-885-5p promotes gastric cancer proliferation and invasion through regulating YPEL1. Eur Rev Med Pharmacol Sci. 23:7913–7919. 2019.

14 

Abiatari I, Kiladze M, Kerkadze V, Friess H and Kleeff J: Expression of YPEL1 in pancreatic cancer cell lines and tissues. Georgian Med News. 60–62. 2009.

15 

Wu X: Up-regulation of YPEL1 and YPEL5 and down-regulation of ITGA2 in erlotinib-treated EGFR-mutant non-small cell lung cancer: A bioinformatic analysis. Gene. 643:74–82. 2018. View Article : Google Scholar : PubMed/NCBI

16 

Tuttle R, Simon M, Hitch DC, Maiorano JN, Hellan M, Ouellette J, Termuhlen P and Berberich SJ: Senescence-associated gene YPEL3 is downregulated in human colon tumors. Ann Surg Oncol. 18:1791–1796. 2011. View Article : Google Scholar

17 

Zhang J, Wen X, Ren XY, Li YQ, Tang XR, Wang YQ, He QM, Yang XJ, Sun Y, Liu N and Ma J: YPEL3 suppresses epithelial-mesenchymal transition and metastasis of nasopharyngeal carcinoma cells through the Wnt/β-catenin signaling pathway. J Exp Clin Cancer Res. 35:1092016. View Article : Google Scholar : PubMed/NCBI

18 

Zhou D, Tang W, Xu Y, Xu Y, Xu B, Fu S, Wang Y, Chen F, Chen Y, Han Y and Wang G: METTL3/YTHDF2 m6A axis accelerates colorectal carcinogenesis through epigenetically suppressing YPEL5. Mol Oncol. 15:2172–2184. 2021. View Article : Google Scholar

19 

Kelemen LE, Wang X, Fredericksen ZS, Pankratz VS, Pharoah PD, Ahmed S, Dunning AM, Easton DF, Vierkant RA, Cerhan JR, et al: Genetic variation in the chromosome 17q23 amplicon and breast cancer risk. Cancer Epidemiol Biomarkers Prev. 18:1864–1868. 2009. View Article : Google Scholar : PubMed/NCBI

20 

Yoshihara K, Shahmoradgoli M, Martínez E, Vegesna R, Kim H, Torres-Garcia W, Treviño V, Shen H, Laird PW, Levine DA, et al: Inferring tumour purity and stromal and immune cell admixture from expression data. Nat Commun. 4:26122013. View Article : Google Scholar : PubMed/NCBI

21 

Newman AM, Liu CL, Green MR, Gentles AJ, Feng W, Xu Y, Hoang CD, Diehn M and Alizadeh AA: Robust enumeration of cell subsets from tissue expression profiles. Nat Methods. 12:453–457. 2015. View Article : Google Scholar : PubMed/NCBI

22 

Velusamy T, Palanisamy N, Kalyana-Sundaram S, Sahasrabuddhe AA, Maher CA, Robinson DR, Bahler DW, Cornell TT, Wilson TE, Lim MS, et al: Recurrent reciprocal RNA chimera involving YPEL5 and PPP1CB in chronic lymphocytic leukemia. Proc Natl Acad Sci USA. 110:3035–3040. 2013. View Article : Google Scholar : PubMed/NCBI

23 

Livak KJ and Schmittgen TD: Analysis of relative gene expression data using real-time quantitative PCR and the 2(−Delta Delta C(T)) method. Methods. 25:402–408. 2001. View Article : Google Scholar : PubMed/NCBI

24 

Kelley KD, Miller KR, Todd A, Kelley AR, Tuttle R and Berberich SJ: YPEL3, a p53-regulated gene that induces cellular senescence. Cancer Res. 70:3566–3575. 2010. View Article : Google Scholar : PubMed/NCBI

25 

Farlie P, Reid C, Wilcox S, Peeters J, Reed G and Newgreen D: Ypel1: A novel nuclear protein that induces an epithelial-like morphology in fibroblasts. Genes Cells. 6:619–629. 2001. View Article : Google Scholar : PubMed/NCBI

26 

Barrett T, Wilhite SE, Ledoux P, Evangelista C, Kim IF, Tomashevsky M, Marshall KA, Phillippy KH, Sherman PM, Holko M, et al: NCBI GEO: Archive for functional genomics data sets-update. Nucleic Acids Res. 41:(Database Issue). D991–D995. 2013. View Article : Google Scholar : PubMed/NCBI

27 

Braun DA, Hou Y, Bakouny Z, Ficial M, Sant' Angelo M, Forman J, Ross-Macdonald P, Berger AC, Jegede OA, Elagina L, et al: Interplay of somatic alterations and immune infiltration modulates response to PD-1 blockade in advanced clear cell renal cell carcinoma. Nat Med. 26:909–918. 2020. View Article : Google Scholar : PubMed/NCBI

28 

Kim MC, Jin Z, Kolb R, Borcherding N, Chatzkel JA, Falzarano SM and Zhang W: Updates on immunotherapy and immune landscape in renal clear cell carcinoma. Cancers (Basel). 13:58562021. View Article : Google Scholar : PubMed/NCBI

29 

Cao Y, Jiao N, Sun T, Ma Y, Zhang X, Chen H, Hong J and Zhang Y: CXCL11 correlates with antitumor immunity and an improved prognosis in colon cancer. Front Cell Dev Biol. 9:6462522021. View Article : Google Scholar

Related Articles

  • Abstract
  • View
  • Download
  • Twitter
Copy and paste a formatted citation
Spandidos Publications style
Wang L, Zhang Z, Zhou X, Wu J and Hong Z: Comprehensive analysis of the expression and prognosis of YPEL family members in clear cell renal cell cancer. Oncol Rep 48: 134, 2022.
APA
Wang, L., Zhang, Z., Zhou, X., Wu, J., & Hong, Z. (2022). Comprehensive analysis of the expression and prognosis of YPEL family members in clear cell renal cell cancer. Oncology Reports, 48, 134. https://doi.org/10.3892/or.2022.8345
MLA
Wang, L., Zhang, Z., Zhou, X., Wu, J., Hong, Z."Comprehensive analysis of the expression and prognosis of YPEL family members in clear cell renal cell cancer". Oncology Reports 48.1 (2022): 134.
Chicago
Wang, L., Zhang, Z., Zhou, X., Wu, J., Hong, Z."Comprehensive analysis of the expression and prognosis of YPEL family members in clear cell renal cell cancer". Oncology Reports 48, no. 1 (2022): 134. https://doi.org/10.3892/or.2022.8345
Copy and paste a formatted citation
x
Spandidos Publications style
Wang L, Zhang Z, Zhou X, Wu J and Hong Z: Comprehensive analysis of the expression and prognosis of YPEL family members in clear cell renal cell cancer. Oncol Rep 48: 134, 2022.
APA
Wang, L., Zhang, Z., Zhou, X., Wu, J., & Hong, Z. (2022). Comprehensive analysis of the expression and prognosis of YPEL family members in clear cell renal cell cancer. Oncology Reports, 48, 134. https://doi.org/10.3892/or.2022.8345
MLA
Wang, L., Zhang, Z., Zhou, X., Wu, J., Hong, Z."Comprehensive analysis of the expression and prognosis of YPEL family members in clear cell renal cell cancer". Oncology Reports 48.1 (2022): 134.
Chicago
Wang, L., Zhang, Z., Zhou, X., Wu, J., Hong, Z."Comprehensive analysis of the expression and prognosis of YPEL family members in clear cell renal cell cancer". Oncology Reports 48, no. 1 (2022): 134. https://doi.org/10.3892/or.2022.8345
Follow us
  • Twitter
  • LinkedIn
  • Facebook
About
  • Spandidos Publications
  • Careers
  • Cookie Policy
  • Privacy Policy
How can we help?
  • Help
  • Live Chat
  • Contact
  • Email to our Support Team