Spandidos Publications Logo
  • About
    • About Spandidos
    • Aims and Scopes
    • Abstracting and Indexing
    • Editorial Policies
    • Reprints and Permissions
    • Job Opportunities
    • Terms and Conditions
    • Contact
  • Journals
    • All Journals
    • Oncology Letters
      • Oncology Letters
      • Information for Authors
      • Editorial Policies
      • Editorial Board
      • Aims and Scope
      • Abstracting and Indexing
      • Bibliographic Information
      • Archive
    • International Journal of Oncology
      • International Journal of Oncology
      • Information for Authors
      • Editorial Policies
      • Editorial Board
      • Aims and Scope
      • Abstracting and Indexing
      • Bibliographic Information
      • Archive
    • Molecular and Clinical Oncology
      • Molecular and Clinical Oncology
      • Information for Authors
      • Editorial Policies
      • Editorial Board
      • Aims and Scope
      • Abstracting and Indexing
      • Bibliographic Information
      • Archive
    • Experimental and Therapeutic Medicine
      • Experimental and Therapeutic Medicine
      • Information for Authors
      • Editorial Policies
      • Editorial Board
      • Aims and Scope
      • Abstracting and Indexing
      • Bibliographic Information
      • Archive
    • International Journal of Molecular Medicine
      • International Journal of Molecular Medicine
      • Information for Authors
      • Editorial Policies
      • Editorial Board
      • Aims and Scope
      • Abstracting and Indexing
      • Bibliographic Information
      • Archive
    • Biomedical Reports
      • Biomedical Reports
      • Information for Authors
      • Editorial Policies
      • Editorial Board
      • Aims and Scope
      • Abstracting and Indexing
      • Bibliographic Information
      • Archive
    • Oncology Reports
      • Oncology Reports
      • Information for Authors
      • Editorial Policies
      • Editorial Board
      • Aims and Scope
      • Abstracting and Indexing
      • Bibliographic Information
      • Archive
    • Molecular Medicine Reports
      • Molecular Medicine Reports
      • Information for Authors
      • Editorial Policies
      • Editorial Board
      • Aims and Scope
      • Abstracting and Indexing
      • Bibliographic Information
      • Archive
    • World Academy of Sciences Journal
      • World Academy of Sciences Journal
      • Information for Authors
      • Editorial Policies
      • Editorial Board
      • Aims and Scope
      • Abstracting and Indexing
      • Bibliographic Information
      • Archive
    • International Journal of Functional Nutrition
      • International Journal of Functional Nutrition
      • Information for Authors
      • Editorial Policies
      • Editorial Board
      • Aims and Scope
      • Abstracting and Indexing
      • Bibliographic Information
      • Archive
    • International Journal of Epigenetics
      • International Journal of Epigenetics
      • Information for Authors
      • Editorial Policies
      • Editorial Board
      • Aims and Scope
      • Abstracting and Indexing
      • Bibliographic Information
      • Archive
    • Medicine International
      • Medicine International
      • Information for Authors
      • Editorial Policies
      • Editorial Board
      • Aims and Scope
      • Abstracting and Indexing
      • Bibliographic Information
      • Archive
  • Articles
  • Information
    • Information for Authors
    • Information for Reviewers
    • Information for Librarians
    • Information for Advertisers
    • Conferences
  • Language Editing
Spandidos Publications Logo
  • About
    • About Spandidos
    • Aims and Scopes
    • Abstracting and Indexing
    • Editorial Policies
    • Reprints and Permissions
    • Job Opportunities
    • Terms and Conditions
    • Contact
  • Journals
    • All Journals
    • Biomedical Reports
      • Information for Authors
      • Editorial Policies
      • Editorial Board
      • Aims and Scope
      • Abstracting and Indexing
      • Bibliographic Information
      • Archive
    • Experimental and Therapeutic Medicine
      • Information for Authors
      • Editorial Policies
      • Editorial Board
      • Aims and Scope
      • Abstracting and Indexing
      • Bibliographic Information
      • Archive
    • International Journal of Epigenetics
      • Information for Authors
      • Editorial Policies
      • Editorial Board
      • Aims and Scope
      • Abstracting and Indexing
      • Bibliographic Information
      • Archive
    • International Journal of Functional Nutrition
      • Information for Authors
      • Editorial Policies
      • Editorial Board
      • Aims and Scope
      • Abstracting and Indexing
      • Bibliographic Information
      • Archive
    • International Journal of Molecular Medicine
      • Information for Authors
      • Editorial Policies
      • Editorial Board
      • Aims and Scope
      • Abstracting and Indexing
      • Bibliographic Information
      • Archive
    • International Journal of Oncology
      • Information for Authors
      • Editorial Policies
      • Editorial Board
      • Aims and Scope
      • Abstracting and Indexing
      • Bibliographic Information
      • Archive
    • Medicine International
      • Information for Authors
      • Editorial Policies
      • Editorial Board
      • Aims and Scope
      • Abstracting and Indexing
      • Bibliographic Information
      • Archive
    • Molecular and Clinical Oncology
      • Information for Authors
      • Editorial Policies
      • Editorial Board
      • Aims and Scope
      • Abstracting and Indexing
      • Bibliographic Information
      • Archive
    • Molecular Medicine Reports
      • Information for Authors
      • Editorial Policies
      • Editorial Board
      • Aims and Scope
      • Abstracting and Indexing
      • Bibliographic Information
      • Archive
    • Oncology Letters
      • Information for Authors
      • Editorial Policies
      • Editorial Board
      • Aims and Scope
      • Abstracting and Indexing
      • Bibliographic Information
      • Archive
    • Oncology Reports
      • Information for Authors
      • Editorial Policies
      • Editorial Board
      • Aims and Scope
      • Abstracting and Indexing
      • Bibliographic Information
      • Archive
    • World Academy of Sciences Journal
      • Information for Authors
      • Editorial Policies
      • Editorial Board
      • Aims and Scope
      • Abstracting and Indexing
      • Bibliographic Information
      • Archive
  • Articles
  • Information
    • For Authors
    • For Reviewers
    • For Librarians
    • For Advertisers
    • Conferences
  • Language Editing
Login Register Submit
  • This site uses cookies
  • You can change your cookie settings at any time by following the instructions in our Cookie Policy. To find out more, you may read our Privacy Policy.

    I agree
Search articles by DOI, keyword, author or affiliation
Search
Advanced Search
presentation
Oncology Reports
Join Editorial Board Propose a Special Issue
Print ISSN: 1021-335X Online ISSN: 1791-2431
Journal Cover
April-2023 Volume 49 Issue 4

Full Size Image

Sign up for eToc alerts
Recommend to Library

Journals

International Journal of Molecular Medicine

International Journal of Molecular Medicine

International Journal of Molecular Medicine is an international journal devoted to molecular mechanisms of human disease.

International Journal of Oncology

International Journal of Oncology

International Journal of Oncology is an international journal devoted to oncology research and cancer treatment.

Molecular Medicine Reports

Molecular Medicine Reports

Covers molecular medicine topics such as pharmacology, pathology, genetics, neuroscience, infectious diseases, molecular cardiology, and molecular surgery.

Oncology Reports

Oncology Reports

Oncology Reports is an international journal devoted to fundamental and applied research in Oncology.

Experimental and Therapeutic Medicine

Experimental and Therapeutic Medicine

Experimental and Therapeutic Medicine is an international journal devoted to laboratory and clinical medicine.

Oncology Letters

Oncology Letters

Oncology Letters is an international journal devoted to Experimental and Clinical Oncology.

Biomedical Reports

Biomedical Reports

Explores a wide range of biological and medical fields, including pharmacology, genetics, microbiology, neuroscience, and molecular cardiology.

Molecular and Clinical Oncology

Molecular and Clinical Oncology

International journal addressing all aspects of oncology research, from tumorigenesis and oncogenes to chemotherapy and metastasis.

World Academy of Sciences Journal

World Academy of Sciences Journal

Multidisciplinary open-access journal spanning biochemistry, genetics, neuroscience, environmental health, and synthetic biology.

International Journal of Functional Nutrition

International Journal of Functional Nutrition

Open-access journal combining biochemistry, pharmacology, immunology, and genetics to advance health through functional nutrition.

International Journal of Epigenetics

International Journal of Epigenetics

Publishes open-access research on using epigenetics to advance understanding and treatment of human disease.

Medicine International

Medicine International

An International Open Access Journal Devoted to General Medicine.

Journal Cover
April-2023 Volume 49 Issue 4

Full Size Image

Sign up for eToc alerts
Recommend to Library

  • Article
  • Citations
    • Cite This Article
    • Download Citation
    • Create Citation Alert
    • Remove Citation Alert
    • Cited By
  • Similar Articles
    • Related Articles (in Spandidos Publications)
    • Similar Articles (Google Scholar)
    • Similar Articles (PubMed)
  • Download PDF
  • Download XML
  • View XML

  • Supplementary Files
    • Supplementary_Data1.pdf
    • Supplementary_Data2.xlsx
Article Open Access

Andrographolide suppresses aerobic glycolysis and induces apoptotic cell death by inhibiting pyruvate dehydrogenase kinase 1 expression

  • Authors:
    • Eun-Sun Yang
    • Yunju Do
    • Se-Yun Cheon
    • Bosung Kim
    • Jin Ling
    • Min Kyoung Cho
    • Taekyung Kim
    • Sung-Jin Bae
    • Ki-Tae Ha
  • View Affiliations / Copyright

    Affiliations: Korean Medical Research Center for Healthy Aging, Pusan National University, Yangsan, Gyeongsangnam 50612, Republic of Korea, Department of Korean Medical Science, School of Korean Medicine, Pusan National University, Yangsan, Gyeongsangnam 50612, Republic of Korea, Department of Biology Education, Pusan National University, Busan 46241, Republic of Korea, Department of Molecular Biology and Immunology, Kosin University College of Medicine, Busan 49267, Republic of Korea
    Copyright: © Yang et al. This is an open access article distributed under the terms of Creative Commons Attribution License.
  • Article Number: 72
    |
    Published online on: February 23, 2023
       https://doi.org/10.3892/or.2023.8509
  • Expand metrics +
Metrics: Total Views: 0 (Spandidos Publications: | PMC Statistics: )
Metrics: Total PDF Downloads: 0 (Spandidos Publications: | PMC Statistics: )
Cited By (CrossRef): 0 citations Loading Articles...

This article is mentioned in:



Abstract

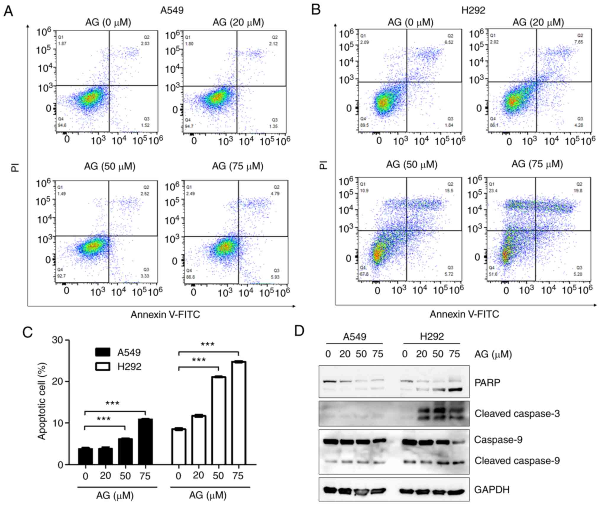
Metabolic disorder is a major characteristic of cancer cells, and controlling genes involved in metabolic shifts can be an effective strategy for cancer treatment. Andrographolide (AG), a diterpenoid lactone, is widely recognized as a natural anticancer drug due to its ability to inhibit cancer growth. The present study aimed to investigate the mechanism underlying the mitochondrial‑mediated anticancer effect of AG by inhibiting pyruvate dehydrogenase kinase 1 (PDK1) expression in lung cancer cells. Cells were treated with AG and PDK1 mRNA and protein expression was determined using reverse transcription‑quantitative PCR and western blotting, respectively. As a result, AG significantly inhibited the viability of human lung cancer cells and suppressed aerobic glycolysis by decreasing lactate generation. AG further decreased the PDK1 protein and mRNA levels in a dose‑dependent manner. AG‑induced cell death was assessed by flow cytometry and fluorescence microscopy. AG induced apoptotic cell death that was associated with the cleavage of poly (ADP ribose) polymerase, activation of caspase‑3, and mitochondrial damage, which was associated with an increase in reactive oxygen species and loss of mitochondrial membrane potential. AG‑induced cell death was partially suppressed via PDK1 overexpression in lung cancer cells. Therefore, the anticancer effects of AG on human lung cancer cells may negatively regulate the expression of PDK1.
View Figures

Figure 1

Figure 2

Figure 3

Figure 4

Figure 5

View References

1 

Hanahan D and Weinberg RA: Hallmarks of cancer: The next generation. Cell. 144:646–674. 2011. View Article : Google Scholar : PubMed/NCBI

2 

Pavlova NN, Zhu J and Thompson CB: The hallmarks of cancer metabolism: Still emerging. Cell Metab. 34:355–377. 2022. View Article : Google Scholar : PubMed/NCBI

3 

Altenberg B and Greulich KO: Genes of glycolysis are ubiquitously overexpressed in 24 cancer classes. Genomics. 84:1014–1020. 2004. View Article : Google Scholar : PubMed/NCBI

4 

Jiang B: Aerobic glycolysis and high level of lactate in cancer metabolism and microenvironment. Genes Dis. 4:25–27. 2017. View Article : Google Scholar : PubMed/NCBI

5 

DeBerardinis RJ, Lum JJ, Hatzivassiliou G and Thompson CB: The biology of cancer: Metabolic reprogramming fuels cell growth and proliferation. Cell Metab. 7:11–20. 2008. View Article : Google Scholar : PubMed/NCBI

6 

Lin X, Xiao Z, Chen T, Liang SH and Guo H: Glucose metabolism on tumor plasticity, diagnosis, and treatment. Front Oncol. 10:3172020. View Article : Google Scholar : PubMed/NCBI

7 

Woolbright BL, Rajendran G, Harris RA and Taylor JA III: Metabolic flexibility in cancer: Targeting the pyruvate dehydrogenase kinase: Pyruvate dehydrogenase axis. Mol Cancer Ther. 18:1673–1681. 2019. View Article : Google Scholar : PubMed/NCBI

8 

Rajani M, Shrivastava N and Ravishankara MN: A rapid method for isolation of andrographolide from Andrographis paniculata nees (kalmegh). Pharm Biol. 38:204–209. 2000. View Article : Google Scholar : PubMed/NCBI

9 

Farooqi AA, Attar R, Sabitaliyevich UY, Alaaeddine N, de Sousa DP, Xu B and Cho WC: The prowess of andrographolide as a natural weapon in the war against cancer. Cancers (Basel). 12:21592020. View Article : Google Scholar : PubMed/NCBI

10 

Islam MT, Ali ES, Uddin SJ, Islam MA, Shaw S, Khan IN, Saravi SSS, Ahmad S, Rehman S, Gupta VK, et al: Andrographolide, a diterpene lactone from Andrographis paniculata and its therapeutic promises in cancer. Cancer Lett. 420:129–145. 2018. View Article : Google Scholar : PubMed/NCBI

11 

Hocker HJ, Cho KJ, Chen CY, Rambahal N, Sagineedu SR, Shaari K, Stanslas J, Hancock JF and Gorfe AA: Andrographolide derivatives inhibit guanine nucleotide exchange and abrogate oncogenic Ras function. Proc Natl Acad Sci USA. 110:10201–10206. 2013. View Article : Google Scholar : PubMed/NCBI

12 

Nguyen VS, Loh XY, Wijaya H, Wang J, Lin Q, Lam Y, Wong WS and Mok YK: Specificity and inhibitory mechanism of andrographolide and its analogues as antiasthma agents on NF-κB p50. J Nat Prod. 78:208–217. 2015. View Article : Google Scholar : PubMed/NCBI

13 

Lin HH, Tsai CW, Chou FP, Wang CJ, Hsuan SW, Wang CK and Chen JH: Andrographolide down-regulates hypoxia-inducible factor-1α in human non-small cell lung cancer A549 cells. Toxicol Appl Pharmacol. 250:336–345. 2011. View Article : Google Scholar : PubMed/NCBI

14 

Li J, Zhang C, Jiang H and Cheng J: Andrographolide inhibits hypoxia-inducible factor-1 through phosphatidylinositol 3-kinase/AKT pathway and suppresses breast cancer growth. Onco Targets Ther. 8:427–435. 2015. View Article : Google Scholar : PubMed/NCBI

15 

Li GF, Qin YH and Du PQ: Andrographolide inhibits the migration, invasion and matrix metalloproteinase expression of rheumatoid arthritis fibroblast-like synoviocytes via inhibition of HIF-1α signaling. Life Sci. 136:67–72. 2015. View Article : Google Scholar : PubMed/NCBI

16 

Lin HC, Su SL, Lu CY, Lin AH, Lin WC, Liu CS, Yang YC, Wang HM, Lii CK and Chen HW: Andrographolide inhibits hypoxia-induced HIF-1α-driven endothelin 1 secretion by activating Nrf2/HO-1 and promoting the expression of prolyl hydroxylases 2/3 in human endothelial cells. Environ Toxicol. 32:918–930. 2017. View Article : Google Scholar : PubMed/NCBI

17 

Chen Z, Tang WJ, Zhou YH, Chen ZM and Liu K: Andrographolide inhibits non-small cell lung cancer cell proliferation through the activation of the mitochondrial apoptosis pathway and by reprogramming host glucose metabolism. Ann Transl Med. 9:17012021. View Article : Google Scholar : PubMed/NCBI

18 

Li X, Tian R, Liu L, Wang L, He D, Cao K, Ma JK and Huang C: Andrographolide enhanced radiosensitivity by downregulating glycolysis via the inhibition of the PI3K-Akt-mTOR signaling pathway in HCT116 colorectal cancer cells. J Int Med Res. 48:3000605209461692020.PubMed/NCBI

19 

Devkota AK, Kaoud TS, Warthaka M and Dalby KN: Fluorescent peptide assays for protein kinases. Curr Protoc Mol Biol. Chapter 18: Unit 18.17. 2010. View Article : Google Scholar : PubMed/NCBI

20 

Mullinax TR, Stepp LR, Brown JR and Reed LJ: Synthetic peptide substrates for mammalian pyruvate dehydrogenase kinase and pyruvate dehydrogenase phosphatase. Arch Biochem Biophys. 243:655–659. 1985. View Article : Google Scholar : PubMed/NCBI

21 

Livak KJ and Schmittgen TD: Analysis of relative gene expression data using real-time quantitative PCR and the 2(−Delta Delta C(T)) method. Methods. 25:402–408. 2001. View Article : Google Scholar : PubMed/NCBI

22 

Anwar S, Shamsi A, Mohammad T, Islam A and Hassan MI: Targeting pyruvate dehydrogenase kinase signaling in the development of effective cancer therapy. Biochim Biophys Acta Rev Cancer. 1876:1885682021. View Article : Google Scholar : PubMed/NCBI

23 

Yadav N, Kumar S, Marlowe T, Chaudhary AK, Kumar R, Wang J, O'Malley J, Boland PM, Jayanthi S, Kumar TK, et al: Oxidative phosphorylation-dependent regulation of cancer cell apoptosis in response to anticancer agents. Cell Death Dis. 6:e19692015. View Article : Google Scholar : PubMed/NCBI

24 

Michelakis ED, Webster L and Mackey JR: Dichloroacetate (DCA) as a potential metabolic-targeting therapy for cancer. Br J Cancer. 99:989–994. 2008. View Article : Google Scholar : PubMed/NCBI

25 

McFate T, Mohyeldin A, Lu H, Thakar J, Henriques J, Halim ND, Wu H, Schell MJ, Tsang TM, Teahan O, et al: Pyruvate dehydrogenase complex activity controls metabolic and malignant phenotype in cancer cells. J Biol Chem. 283:22700–22708. 2008. View Article : Google Scholar : PubMed/NCBI

26 

Wang X, Shen X, Yan Y and Li H: Pyruvate dehydrogenase kinases (PDKs): An overview toward clinical applications. Biosci Rep. 41:BSR202044022021. View Article : Google Scholar : PubMed/NCBI

27 

Hur H, Xuan Y, Kim YB, Lee G, Shim W, Yun J, Ham IH and Han SU: Expression of pyruvate dehydrogenase kinase-1 in gastric cancer as a potential therapeutic target. Int J Oncol. 42:44–54. 2013. View Article : Google Scholar : PubMed/NCBI

28 

Fujiwara S, Kawano Y, Yuki H, Okuno Y, Nosaka K, Mitsuya H and Hata H: PDK1 inhibition is a novel therapeutic target in multiple myeloma. Br J Cancer. 108:170–178. 2013. View Article : Google Scholar : PubMed/NCBI

29 

Tan J, Lee PL, Li Z, Jiang X, Lim YC, Hooi SC and Yu Q: B55β-associated PP2A complex controls PDK1-directed myc signaling and modulates rapamycin sensitivity in colorectal cancer. Cancer Cell. 18:459–471. 2010. View Article : Google Scholar : PubMed/NCBI

30 

Qu C, Yan C, Cao W, Li F, Qu Y, Guan K, Si C, Yu Z and Qu Z: miR-128-3p contributes to mitochondrial dysfunction and induces apoptosis in glioma cells via targeting pyruvate dehydrogenase kinase 1. IUBMB Life. 72:465–475. 2020. View Article : Google Scholar : PubMed/NCBI

31 

Liu T and Yin H: PDK1 promotes tumor cell proliferation and migration by enhancing the Warburg effect in non-small cell lung cancer. Oncol Rep. 37:193–200. 2017. View Article : Google Scholar : PubMed/NCBI

32 

Zhang W, Hu X, Chakravarty H, Yang Z and Tam KY: Identification of novel pyruvate dehydrogenase kinase 1 (PDK1) inhibitors by kinase activity-based high-throughput screening for anticancer therapeutics. ACS Comb Sci. 20:660–671. 2018. View Article : Google Scholar : PubMed/NCBI

33 

Garon EB, Christofk HR, Hosmer W, Britten CD, Bahng A, Crabtree MJ, Hong CS, Kamranpour N, Pitts S, Kabbinavar F, et al: Dichloroacetate should be considered with platinum-based chemotherapy in hypoxic tumors rather than as a single agent in advanced non-small cell lung cancer. J Cancer Res Clin Oncol. 140:443–452. 2014. View Article : Google Scholar : PubMed/NCBI

34 

Yang Z, Zhang SL, Hu X and Tam KY: Inhibition of pyruvate dehydrogenase kinase 1 enhances the anti-cancer effect of EGFR tyrosine kinase inhibitors in non-small cell lung cancer. Eur J Pharmacol. 838:41–52. 2018. View Article : Google Scholar : PubMed/NCBI

35 

Jin L, Kim EY, Chung TW, Han CW, Park SY, Han JH, Bae SJ, Lee JR, Kim YW, Jang SB and Ha KT: Hemistepsin A suppresses colorectal cancer growth through inhibiting pyruvate dehydrogenase kinase activity. Sci Rep. 10:219402020. View Article : Google Scholar : PubMed/NCBI

36 

Kwak CH, Jin L, Han JH, Han CW, Kim E, Cho M, Chung TW, Bae SJ, Jang SB and Ha KT: Ilimaquinone induces the apoptotic cell death of cancer cells by reducing pyruvate dehydrogenase kinase 1 activity. Int J Mol Sci. 21:60212020. View Article : Google Scholar : PubMed/NCBI

37 

Kwak CH, Lee JH, Kim EY, Han CW, Kim KJ, Lee H, Cho M, Jang SB, Kim CH, Chung TW and Ha KT: Huzhangoside A suppresses tumor growth through inhibition of pyruvate dehydrogenase kinase activity. Cancers (Basel). 11:7122019. View Article : Google Scholar : PubMed/NCBI

38 

Alapid AAI, Abd Majid R, Ibraheem ZO, Mediani A, Ismail IS, Unyah NZ, Alhassan Abdullahi S, Nordin N, Nasiru Wana M and Basir R: Investigation of andrographolide effect on non-infected red blood cells using the 1H-NMR-based metabolomics approach. Metabolites. 11:4862021. View Article : Google Scholar : PubMed/NCBI

39 

Kim JW, Tchernyshyov I, Semenza GL and Dang CV: HIF-1-mediated expression of pyruvate dehydrogenase kinase: A metabolic switch required for cellular adaptation to hypoxia. Cell Metab. 3:177–185. 2006. View Article : Google Scholar : PubMed/NCBI

40 

Papandreou I, Cairns RA, Fontana L, Lim AL and Denko NC: HIF-1 mediates adaptation to hypoxia by actively downregulating mitochondrial oxygen consumption. Cell Metab. 3:187–197. 2006. View Article : Google Scholar : PubMed/NCBI

41 

Wang LY, Hung CL, Chen YR, Yang JC, Wang J, Campbell M, Izumiya Y, Chen HW, Wang WC, Ann DK and Kung HJ: KDM4A coactivates E2F1 to regulate the PDK-dependent metabolic switch between mitochondrial oxidation and glycolysis. Cell Rep. 16:3016–3027. 2016. View Article : Google Scholar : PubMed/NCBI

42 

Kim JW, Gao P, Liu YC, Semenza GL and Dang CV: Hypoxia-inducible factor 1 and dysregulated c-Myc cooperatively induce vascular endothelial growth factor and metabolic switches hexokinase 2 and pyruvate dehydrogenase kinase 1. Mol Cell Biol. 27:7381–7393. 2007. View Article : Google Scholar : PubMed/NCBI

43 

Pate KT, Stringari C, Sprowl-Tanio S, Wang K, TeSlaa T, Hoverter NP, McQuade MM, Garner C, Digman MA, Teitell MA, et al: Wnt signaling directs a metabolic program of glycolysis and angiogenesis in colon cancer. EMBO J. 33:1454–1473. 2014. View Article : Google Scholar : PubMed/NCBI

44 

Piao L, Sidhu VK, Fang YH, Ryan JJ, Parikh KS, Hong Z, Toth PT, Morrow E, Kutty S, Lopaschuk GD and Archer SL: FOXO1-mediated upregulation of pyruvate dehydrogenase kinase-4 (PDK4) decreases glucose oxidation and impairs right ventricular function in pulmonary hypertension: Therapeutic benefits of dichloroacetate. J Mol Med (Berl). 91:333–346. 2013. View Article : Google Scholar : PubMed/NCBI

45 

Sugden MC and Holness MJ: Mechanisms underlying regulation of the expression and activities of the mammalian pyruvate dehydrogenase kinases. Arch Physiol Biochem. 112:139–149. 2006. View Article : Google Scholar : PubMed/NCBI

46 

Contractor T and Harris CR: p53 negatively regulates transcription of the pyruvate dehydrogenase kinase Pdk2. Cancer Res. 72:560–567. 2012. View Article : Google Scholar : PubMed/NCBI

47 

Gao H, Li H, Liu W, Mishra SK and Li C: Andrographolide induces apoptosis in gastric cancer cells through reactivation of p53 and inhibition of Mdm-2. Dokl Biochem Biophys. 500:393–401. 2021. View Article : Google Scholar : PubMed/NCBI

48 

Shi MD, Lin HH, Lee YC, Chao JK, Lin RA and Chen JH: Inhibition of cell-cycle progression in human colorectal carcinoma Lovo cells by andrographolide. Chem Biol Interact. 174:201–210. 2008. View Article : Google Scholar : PubMed/NCBI

49 

Othman NS and Mohd Azman DK: Andrographolide induces G2/M cell cycle arrest and apoptosis in human glioblastoma DBTRG-05MG cell line via ERK1/2/c-Myc/p53 signaling pathway. Molecules. 27:66862022. View Article : Google Scholar : PubMed/NCBI

50 

Zhang J, Li C, Zhang L, Heng Y, Wang S, Pan Y, Cai L, Zhang Y, Xu T, Chen X, et al: Andrographolide, a diterpene lactone from the traditional Chinese medicine andrographis paniculate, induces senescence in human lung adenocarcinoma via p53/p21 and Skp2/p27. Phytomedicine. 98:1539332022. View Article : Google Scholar : PubMed/NCBI

51 

Jin L, Fang W, Li B, Shi G, Li X, Yang Y, Yang J, Zhang Z and Ning G: Inhibitory effect of andrographolide in 3T3-L1 adipocytes differentiation through the PPARγ pathway. Mol Cell Endocrinol. 358:81–87. 2012. View Article : Google Scholar : PubMed/NCBI

52 

Lin HC, Lii CK, Chen HC, Lin AH, Yang YC and Chen HW: Andrographolide inhibits oxidized LDL-induced cholesterol accumulation and foam cell formation in macrophages. Am J Chin Med. 46:87–106. 2018. View Article : Google Scholar : PubMed/NCBI

53 

Shu J, Huang R, Tian Y, Liu Y, Zhu R and Shi G: Andrographolide protects against endothelial dysfunction and inflammatory response in rats with coronary heart disease by regulating PPAR and NF-κB signaling pathways. Ann Palliat Med. 9:1965–1975. 2020. View Article : Google Scholar : PubMed/NCBI

54 

Tapia-Rojas C, Schuller A, Lindsay CB, Ureta RC, Mejías-Reyes C, Hancke J, Melo F and Inestrosa NC: Andrographolide activates the canonical Wnt signalling pathway by a mechanism that implicates the non-ATP competitive inhibition of GSK-3β: Autoregulation of GSK-3β in vivo. Biochem J. 466:415–430. 2015. View Article : Google Scholar : PubMed/NCBI

55 

Li G, Li M, Hu J, Lei R, Xiong H, Ji H, Yin H, Wei Q and Hu G: The microRNA-182-PDK4 axis regulates lung tumorigenesis by modulating pyruvate dehydrogenase and lipogenesis. Oncogene. 36:989–998. 2017. View Article : Google Scholar : PubMed/NCBI

56 

Atas E, Oberhuber M and Kenner L: The implications of PDK1-4 on tumor energy metabolism, aggressiveness and therapy resistance. Front Oncol. 10:5832172020. View Article : Google Scholar : PubMed/NCBI

57 

De Rosa V, Iommelli F, Terlizzi C, Leggiero E, Camerlingo R, Altobelli GG, Fonti R, Pastore L and Del Vecchio S: Non-canonical role of PDK1 as a negative regulator of apoptosis through macromolecular complexes assembly at the ER-mitochondria interface in oncogene-driven NSCLC. Cancers (Basel). 13:41332021. View Article : Google Scholar : PubMed/NCBI

58 

Yao S, Shang W, Huang L, Xu R, Wu M and Wang F: The oncogenic and prognostic role of PDK1 in the progression and metastasis of ovarian cancer. J Cancer. 12:630–643. 2021. View Article : Google Scholar : PubMed/NCBI

59 

Peng F, Wang JH, Fan WJ, Meng YT, Li MM, Li TT, Cui B, Wang HF, Zhao Y, An F, et al: Glycolysis gatekeeper PDK1 reprograms breast cancer stem cells under hypoxia. Oncogene. 37:11192018. View Article : Google Scholar : PubMed/NCBI

60 

Lu H, Lu Y, Xie Y, Qiu S, Li X and Fan Z: Rational combination with PDK1 inhibition overcomes cetuximab resistance in head and neck squamous cell carcinoma. JCI Insight. 4:e1311062019. View Article : Google Scholar : PubMed/NCBI

61 

Jin L, Cho M, Kim BS, Han JH, Park S, Lee IK, Ryu D, Kim JH, Bae SJ and Ha KT: Drug evaluation based on phosphomimetic PDHA1 reveals the complexity of activity-related cell death in A549 non-small cell lung cancer cells. BMB Rep. 54:563–568. 2021. View Article : Google Scholar : PubMed/NCBI

62 

Kim BS, Chung TW, Choi HJ, Bae SJ, Cho HR, Lee SO, Choi JH, Joo JK and Ha KT: Caesalpinia sappan induces apoptotic cell death in ectopic endometrial 12Z cells through suppressing pyruvate dehydrogenase kinase 1 expression. Exp Ther Med. 21:3572021. View Article : Google Scholar : PubMed/NCBI

63 

Zeng B, Wei A, Zhou Q, Yuan M, Lei K, Liu Y, Song J, Guo L and Ye Q: Andrographolide: A review of its pharmacology, pharmacokinetics, toxicity and clinical trials and pharmaceutical researches. Phytother Res. 36:336–364. 2022. View Article : Google Scholar : PubMed/NCBI

Related Articles

  • Abstract
  • View
  • Download
  • Twitter
Copy and paste a formatted citation
Spandidos Publications style
Yang E, Do Y, Cheon S, Kim B, Ling J, Cho MK, Kim T, Bae S and Ha K: Andrographolide suppresses aerobic glycolysis and induces apoptotic cell death by inhibiting pyruvate dehydrogenase kinase 1 expression. Oncol Rep 49: 72, 2023.
APA
Yang, E., Do, Y., Cheon, S., Kim, B., Ling, J., Cho, M.K. ... Ha, K. (2023). Andrographolide suppresses aerobic glycolysis and induces apoptotic cell death by inhibiting pyruvate dehydrogenase kinase 1 expression. Oncology Reports, 49, 72. https://doi.org/10.3892/or.2023.8509
MLA
Yang, E., Do, Y., Cheon, S., Kim, B., Ling, J., Cho, M. K., Kim, T., Bae, S., Ha, K."Andrographolide suppresses aerobic glycolysis and induces apoptotic cell death by inhibiting pyruvate dehydrogenase kinase 1 expression". Oncology Reports 49.4 (2023): 72.
Chicago
Yang, E., Do, Y., Cheon, S., Kim, B., Ling, J., Cho, M. K., Kim, T., Bae, S., Ha, K."Andrographolide suppresses aerobic glycolysis and induces apoptotic cell death by inhibiting pyruvate dehydrogenase kinase 1 expression". Oncology Reports 49, no. 4 (2023): 72. https://doi.org/10.3892/or.2023.8509
Copy and paste a formatted citation
x
Spandidos Publications style
Yang E, Do Y, Cheon S, Kim B, Ling J, Cho MK, Kim T, Bae S and Ha K: Andrographolide suppresses aerobic glycolysis and induces apoptotic cell death by inhibiting pyruvate dehydrogenase kinase 1 expression. Oncol Rep 49: 72, 2023.
APA
Yang, E., Do, Y., Cheon, S., Kim, B., Ling, J., Cho, M.K. ... Ha, K. (2023). Andrographolide suppresses aerobic glycolysis and induces apoptotic cell death by inhibiting pyruvate dehydrogenase kinase 1 expression. Oncology Reports, 49, 72. https://doi.org/10.3892/or.2023.8509
MLA
Yang, E., Do, Y., Cheon, S., Kim, B., Ling, J., Cho, M. K., Kim, T., Bae, S., Ha, K."Andrographolide suppresses aerobic glycolysis and induces apoptotic cell death by inhibiting pyruvate dehydrogenase kinase 1 expression". Oncology Reports 49.4 (2023): 72.
Chicago
Yang, E., Do, Y., Cheon, S., Kim, B., Ling, J., Cho, M. K., Kim, T., Bae, S., Ha, K."Andrographolide suppresses aerobic glycolysis and induces apoptotic cell death by inhibiting pyruvate dehydrogenase kinase 1 expression". Oncology Reports 49, no. 4 (2023): 72. https://doi.org/10.3892/or.2023.8509
Follow us
  • Twitter
  • LinkedIn
  • Facebook
About
  • Spandidos Publications
  • Careers
  • Cookie Policy
  • Privacy Policy
How can we help?
  • Help
  • Live Chat
  • Contact
  • Email to our Support Team