Spandidos Publications Logo
  • About
    • About Spandidos
    • Aims and Scopes
    • Abstracting and Indexing
    • Editorial Policies
    • Reprints and Permissions
    • Job Opportunities
    • Terms and Conditions
    • Contact
  • Journals
    • All Journals
    • Oncology Letters
      • Oncology Letters
      • Information for Authors
      • Editorial Policies
      • Editorial Board
      • Aims and Scope
      • Abstracting and Indexing
      • Bibliographic Information
      • Archive
    • International Journal of Oncology
      • International Journal of Oncology
      • Information for Authors
      • Editorial Policies
      • Editorial Board
      • Aims and Scope
      • Abstracting and Indexing
      • Bibliographic Information
      • Archive
    • Molecular and Clinical Oncology
      • Molecular and Clinical Oncology
      • Information for Authors
      • Editorial Policies
      • Editorial Board
      • Aims and Scope
      • Abstracting and Indexing
      • Bibliographic Information
      • Archive
    • Experimental and Therapeutic Medicine
      • Experimental and Therapeutic Medicine
      • Information for Authors
      • Editorial Policies
      • Editorial Board
      • Aims and Scope
      • Abstracting and Indexing
      • Bibliographic Information
      • Archive
    • International Journal of Molecular Medicine
      • International Journal of Molecular Medicine
      • Information for Authors
      • Editorial Policies
      • Editorial Board
      • Aims and Scope
      • Abstracting and Indexing
      • Bibliographic Information
      • Archive
    • Biomedical Reports
      • Biomedical Reports
      • Information for Authors
      • Editorial Policies
      • Editorial Board
      • Aims and Scope
      • Abstracting and Indexing
      • Bibliographic Information
      • Archive
    • Oncology Reports
      • Oncology Reports
      • Information for Authors
      • Editorial Policies
      • Editorial Board
      • Aims and Scope
      • Abstracting and Indexing
      • Bibliographic Information
      • Archive
    • Molecular Medicine Reports
      • Molecular Medicine Reports
      • Information for Authors
      • Editorial Policies
      • Editorial Board
      • Aims and Scope
      • Abstracting and Indexing
      • Bibliographic Information
      • Archive
    • World Academy of Sciences Journal
      • World Academy of Sciences Journal
      • Information for Authors
      • Editorial Policies
      • Editorial Board
      • Aims and Scope
      • Abstracting and Indexing
      • Bibliographic Information
      • Archive
    • International Journal of Functional Nutrition
      • International Journal of Functional Nutrition
      • Information for Authors
      • Editorial Policies
      • Editorial Board
      • Aims and Scope
      • Abstracting and Indexing
      • Bibliographic Information
      • Archive
    • International Journal of Epigenetics
      • International Journal of Epigenetics
      • Information for Authors
      • Editorial Policies
      • Editorial Board
      • Aims and Scope
      • Abstracting and Indexing
      • Bibliographic Information
      • Archive
    • Medicine International
      • Medicine International
      • Information for Authors
      • Editorial Policies
      • Editorial Board
      • Aims and Scope
      • Abstracting and Indexing
      • Bibliographic Information
      • Archive
  • Articles
  • Information
    • Information for Authors
    • Information for Reviewers
    • Information for Librarians
    • Information for Advertisers
    • Conferences
  • Language Editing
Spandidos Publications Logo
  • About
    • About Spandidos
    • Aims and Scopes
    • Abstracting and Indexing
    • Editorial Policies
    • Reprints and Permissions
    • Job Opportunities
    • Terms and Conditions
    • Contact
  • Journals
    • All Journals
    • Biomedical Reports
      • Information for Authors
      • Editorial Policies
      • Editorial Board
      • Aims and Scope
      • Abstracting and Indexing
      • Bibliographic Information
      • Archive
    • Experimental and Therapeutic Medicine
      • Information for Authors
      • Editorial Policies
      • Editorial Board
      • Aims and Scope
      • Abstracting and Indexing
      • Bibliographic Information
      • Archive
    • International Journal of Epigenetics
      • Information for Authors
      • Editorial Policies
      • Editorial Board
      • Aims and Scope
      • Abstracting and Indexing
      • Bibliographic Information
      • Archive
    • International Journal of Functional Nutrition
      • Information for Authors
      • Editorial Policies
      • Editorial Board
      • Aims and Scope
      • Abstracting and Indexing
      • Bibliographic Information
      • Archive
    • International Journal of Molecular Medicine
      • Information for Authors
      • Editorial Policies
      • Editorial Board
      • Aims and Scope
      • Abstracting and Indexing
      • Bibliographic Information
      • Archive
    • International Journal of Oncology
      • Information for Authors
      • Editorial Policies
      • Editorial Board
      • Aims and Scope
      • Abstracting and Indexing
      • Bibliographic Information
      • Archive
    • Medicine International
      • Information for Authors
      • Editorial Policies
      • Editorial Board
      • Aims and Scope
      • Abstracting and Indexing
      • Bibliographic Information
      • Archive
    • Molecular and Clinical Oncology
      • Information for Authors
      • Editorial Policies
      • Editorial Board
      • Aims and Scope
      • Abstracting and Indexing
      • Bibliographic Information
      • Archive
    • Molecular Medicine Reports
      • Information for Authors
      • Editorial Policies
      • Editorial Board
      • Aims and Scope
      • Abstracting and Indexing
      • Bibliographic Information
      • Archive
    • Oncology Letters
      • Information for Authors
      • Editorial Policies
      • Editorial Board
      • Aims and Scope
      • Abstracting and Indexing
      • Bibliographic Information
      • Archive
    • Oncology Reports
      • Information for Authors
      • Editorial Policies
      • Editorial Board
      • Aims and Scope
      • Abstracting and Indexing
      • Bibliographic Information
      • Archive
    • World Academy of Sciences Journal
      • Information for Authors
      • Editorial Policies
      • Editorial Board
      • Aims and Scope
      • Abstracting and Indexing
      • Bibliographic Information
      • Archive
  • Articles
  • Information
    • For Authors
    • For Reviewers
    • For Librarians
    • For Advertisers
    • Conferences
  • Language Editing
Login Register Submit
  • This site uses cookies
  • You can change your cookie settings at any time by following the instructions in our Cookie Policy. To find out more, you may read our Privacy Policy.

    I agree
Search articles by DOI, keyword, author or affiliation
Search
Advanced Search
presentation
Oncology Reports
Join Editorial Board Propose a Special Issue
Print ISSN: 1021-335X Online ISSN: 1791-2431
Journal Cover
June-2023 Volume 49 Issue 6

Full Size Image

Sign up for eToc alerts
Recommend to Library

Journals

International Journal of Molecular Medicine

International Journal of Molecular Medicine

International Journal of Molecular Medicine is an international journal devoted to molecular mechanisms of human disease.

International Journal of Oncology

International Journal of Oncology

International Journal of Oncology is an international journal devoted to oncology research and cancer treatment.

Molecular Medicine Reports

Molecular Medicine Reports

Covers molecular medicine topics such as pharmacology, pathology, genetics, neuroscience, infectious diseases, molecular cardiology, and molecular surgery.

Oncology Reports

Oncology Reports

Oncology Reports is an international journal devoted to fundamental and applied research in Oncology.

Experimental and Therapeutic Medicine

Experimental and Therapeutic Medicine

Experimental and Therapeutic Medicine is an international journal devoted to laboratory and clinical medicine.

Oncology Letters

Oncology Letters

Oncology Letters is an international journal devoted to Experimental and Clinical Oncology.

Biomedical Reports

Biomedical Reports

Explores a wide range of biological and medical fields, including pharmacology, genetics, microbiology, neuroscience, and molecular cardiology.

Molecular and Clinical Oncology

Molecular and Clinical Oncology

International journal addressing all aspects of oncology research, from tumorigenesis and oncogenes to chemotherapy and metastasis.

World Academy of Sciences Journal

World Academy of Sciences Journal

Multidisciplinary open-access journal spanning biochemistry, genetics, neuroscience, environmental health, and synthetic biology.

International Journal of Functional Nutrition

International Journal of Functional Nutrition

Open-access journal combining biochemistry, pharmacology, immunology, and genetics to advance health through functional nutrition.

International Journal of Epigenetics

International Journal of Epigenetics

Publishes open-access research on using epigenetics to advance understanding and treatment of human disease.

Medicine International

Medicine International

An International Open Access Journal Devoted to General Medicine.

Journal Cover
June-2023 Volume 49 Issue 6

Full Size Image

Sign up for eToc alerts
Recommend to Library

  • Article
  • Citations
    • Cite This Article
    • Download Citation
    • Create Citation Alert
    • Remove Citation Alert
    • Cited By
  • Similar Articles
    • Related Articles (in Spandidos Publications)
    • Similar Articles (Google Scholar)
    • Similar Articles (PubMed)
  • Download PDF
  • Download XML
  • View XML
Review Open Access

Non‑coding RNAs: Role of miRNAs and lncRNAs in the regulation of autophagy in hepatocellular carcinoma (Review)

  • Authors:
    • Jia Wu
    • Ying Zhu
    • Qingwei Cong
    • Qiumin Xu
  • View Affiliations / Copyright

    Affiliations: Department of Infectious Diseases, The First Affiliated Hospital of Dalian Medical University, Dalian, Liaoning 116000, P.R. China, Administrative Department, The First Affiliated Hospital of Dalian Medical University, Dalian, Liaoning 116000, P.R. China
    Copyright: © Wu et al. This is an open access article distributed under the terms of Creative Commons Attribution License.
  • Article Number: 113
    |
    Published online on: April 20, 2023
       https://doi.org/10.3892/or.2023.8550
  • Expand metrics +
Metrics: Total Views: 0 (Spandidos Publications: | PMC Statistics: )
Metrics: Total PDF Downloads: 0 (Spandidos Publications: | PMC Statistics: )
Cited By (CrossRef): 0 citations Loading Articles...

This article is mentioned in:



Abstract

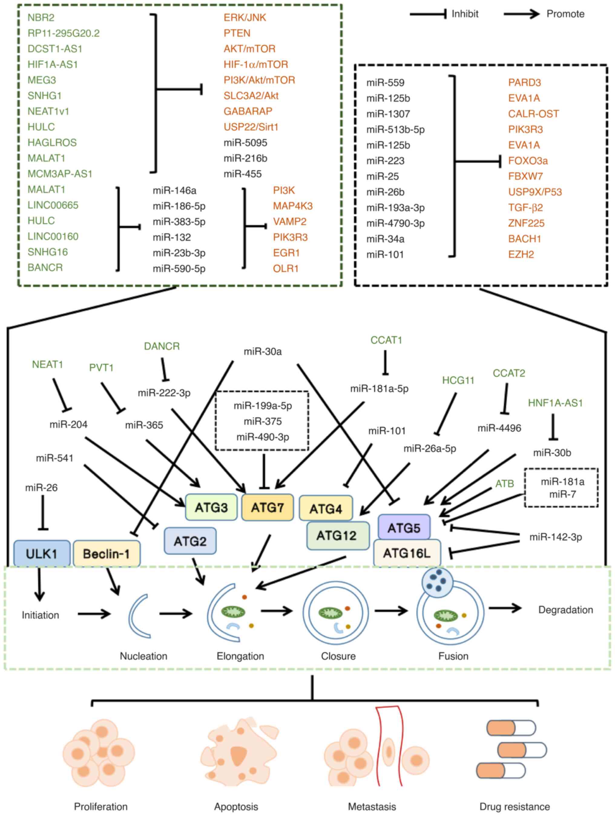
The term autophagy describes a process that supports nutrient cycling and metabolic adaptation that is accomplished via multistep lysosomal degradation. These activities modulate cell, tissue and internal environment stability, and can also affect the occurrence and development of cancer. Previous studies have mostly described autophagy as having dual effects in cancer, serving to limit tumorigenesis in the early stages of cancer, but promoting tumor progression in certain types of cancer. There have been indications in recent years that microRNAs (miRNAs/miRs) and long non‑coding RNAs (lncRNAs), as types of non‑coding RNAs, play major roles in the occurrence, invasion, development and drug resistance of hepatocellular carcinoma (HCC) and in the migration of HCC cells by governing HCC cell autophagy. Therefore, understanding which miRNAs and lncRNAs play such roles and the relevant molecular mechanisms is critical. The present review highlights the significant functions of miRNAs and lncRNAs in the regulation of autophagy in HCC and the relevant mechanisms, aiming to provide novel insight into HCC therapeutics.
View Figures

Figure 1

Figure 2

Figure 3

View References

1 

Bray F, Ferlay J, Soerjomataram I, Siegel RL, Torre LA and Jemal A: Global cancer statistics 2018: GLOBOCAN estimates of incidence and mortality worldwide for 36 cancers in 185 countries. CA Cancer J Clin. 68:394–424. 2018. View Article : Google Scholar : PubMed/NCBI

2 

Yang JD and Roberts LR: Hepatocellular carcinoma: A global view. Nat Rev Gastroenterol Hepatol. 7:448–458. 2010. View Article : Google Scholar : PubMed/NCBI

3 

Lamb CA, Yoshimori T and Tooze SA: The autophagosome: Origins unknown, biogenesis complex. Nat Rev Mol Cell Biol. 14:759–774. 2013. View Article : Google Scholar : PubMed/NCBI

4 

Levine B and Kroemer G: Biological functions of autophagy genes: A disease perspective. Cell. 176:11–42. 2019. View Article : Google Scholar : PubMed/NCBI

5 

Qian H, Chao X, Williams J, Fulte S, Li T, Yang L and Ding WX: Autophagy in liver diseases: A review. Mol Aspects Med. 82:1009732021. View Article : Google Scholar : PubMed/NCBI

6 

Mizushima N and Komatsu M: Autophagy: Renovation of cells and tissues. Cell. 147:728–741. 2011. View Article : Google Scholar : PubMed/NCBI

7 

Ke PY: Diverse functions of autophagy in liver physiology and liver diseases. Int J Mol Sci. 20:3002019. View Article : Google Scholar : PubMed/NCBI

8 

Yazdani HO, Huang H and Tsung A: Autophagy: Dual response in the development of hepatocellular carcinoma. Cells. 8:912019. View Article : Google Scholar : PubMed/NCBI

9 

Wang Y, Xiong H, Liu D, Hill C, Ertay A, Li J, Zou Y, Miller P, White E, Downward J, et al: Autophagy inhibition specifically promotes epithelial-mesenchymal transition and invasion in RAS-mutated cancer cells. Autophagy. 15:886–899. 2019. View Article : Google Scholar : PubMed/NCBI

10 

Shirokikh NE: Translation complex stabilization on messenger RNA and footprint profiling to study the RNA responses and dynamics of protein biosynthesis in the cells. Crit Rev Biochem Mol Biol. 57:261–304. 2022. View Article : Google Scholar : PubMed/NCBI

11 

Cech TR and Steitz JA: The noncoding RNA revolution-trashing old rules to forge new ones. Cell. 157:77–94. 2014. View Article : Google Scholar : PubMed/NCBI

12 

Bella ED, Koch J and Baerenfaller K: Translation and emerging functions of non-coding RNAs in inflammation and immunity. Allergy. 77:2025–2037. 2022. View Article : Google Scholar : PubMed/NCBI

13 

Bartel DP: MicroRNAs: Target recognition and regulatory functions. Cell. 136:215–233. 2009. View Article : Google Scholar : PubMed/NCBI

14 

Chang Y, Lin J and Tsung A: Manipulation of autophagy by MIR375 generates antitumor effects in liver cancer. Autophagy. 8:1833–1834. 2012. View Article : Google Scholar : PubMed/NCBI

15 

Iorio MV and Croce CM: MicroRNAs in cancer: Small molecules with a huge impact. J Clin Oncol. 27:5848–5856. 2009. View Article : Google Scholar : PubMed/NCBI

16 

Geisler S and Coller J: RNA in unexpected places: Long non-coding RNA functions in diverse cellular contexts. Nat Rev Mol Cell Biol. 14:699–712. 2013. View Article : Google Scholar : PubMed/NCBI

17 

Statello L, Guo C, Chen L and Huarte M: Gene regulation by long non-coding RNAs and its biological functions. Nat Rev Mol Cell Biol. 22:96–118. 2021. View Article : Google Scholar : PubMed/NCBI

18 

Mercer TR and Mattick JS: Structure and function of long noncoding RNAs in epigenetic regulation. Nat Struct Mol Biol. 20:300–307. 2013. View Article : Google Scholar : PubMed/NCBI

19 

Mercer TR, Dinger ME and Mattick JS: Long non-coding RNAs: Insights into functions. Nat Rev Genet. 10:155–159. 2009. View Article : Google Scholar : PubMed/NCBI

20 

Dhamija S and Diederichs S: From junk to master regulators of invasion: lncRNA functions in migration, EMT and metastasis. Int J Cancer. 139:269–280. 2016. View Article : Google Scholar : PubMed/NCBI

21 

Chen E, Li E, Liu H, Zhou Y, Wen L, Wang J, Wang Y, Ye L and Liang T: miR-26b enhances the sensitivity of hepatocellular carcinoma to doxorubicin via USP9X-dependent degradation of p53 and regulation of autophagy. Int J Biol Sci. 17:781–795. 2021. View Article : Google Scholar : PubMed/NCBI

22 

Yang J, He Y, Zhai N, Ding S, Li J and Peng Z: MicroRNA-181a inhibits autophagy by targeting Atg5 in hepatocellular carcinoma. Front Biosci (Landmark Ed). 23:388–396. 2018. View Article : Google Scholar : PubMed/NCBI

23 

Sheng JQ, Wang MR, Fang D, Liu L, Huang WJ, Tian DA, He XX and Li PY: LncRNA NBR2 inhibits tumorigenesis by regulating autophagy in hepatocellular carcinoma. Biomed Pharmacother. 133:1110232021. View Article : Google Scholar : PubMed/NCBI

24 

Fu XT, Shi YH, Zhou J, Peng YF, Liu WR, Shi GM, Gao Q, Wang XY, Song K, Fan J and Ding ZB: MicroRNA-30a suppresses autophagy-mediated anoikis resistance and metastasis in hepatocellular carcinoma. Cancer Lett. 412:108–117. 2018. View Article : Google Scholar : PubMed/NCBI

25 

Martins M, Galfrè S, Terrigno M, Pandolfini L, Appolloni I, Dunville K, Marranci A, Rizzo M, Mercatanti A, Poliseno L, et al: A eutherian-specific microRNA controls the translation of Satb2 in a model of cortical differentiation. Stem Cell Reports. 16:1496–1509. 2021. View Article : Google Scholar : PubMed/NCBI

26 

Liu C and Yi X: miR-541 serves as a prognostic biomarker of osteosarcoma and its regulatory effect on tumor cell proliferation, migration and invasion by targeting TGIF2. Diagn Pathol. 15:962020. View Article : Google Scholar : PubMed/NCBI

27 

Xu L, Du B, Lu QJ, Fan XW, Tang K, Yang L and Liao WL: miR-541 suppresses proliferation and invasion of squamous cell lung carcinoma cell lines via directly targeting high-mobility group AT-hook 2. Cancer Med. 7:2581–2591. 2018. View Article : Google Scholar : PubMed/NCBI

28 

Xu WP, Liu JP, Feng JF, Zhu CP, Yang Y, Zhou WP, Ding J, Huang CK, Cui YL, Ding CH, et al: miR-541 potentiates the response of human hepatocellular carcinoma to sorafenib treatment by inhibiting autophagy. Gut. 69:1309–1321. 2020. View Article : Google Scholar : PubMed/NCBI

29 

Li Z, Jiang D and Yang S: MiR-490-3p inhibits the malignant progression of lung adenocarcinoma. Cancer Manag Res. 12:10975–10984. 2020. View Article : Google Scholar : PubMed/NCBI

30 

Shen J, Xiao Z, Wu WKK, Wang MH, To KF, Chen Y, Yang W, Li MSM, Shin VY, Tong JH, et al: Epigenetic silencing of miR-490-3p reactivates the chromatin remodeler SMARCD1 to promote Helicobacter pylori-induced gastric carcinogenesis. Cancer Res. 75:754–765. 2015. View Article : Google Scholar : PubMed/NCBI

31 

Ou Y, He J and Liu Y: MiR-490-3p inhibits autophagy via targeting ATG7 in hepatocellular carcinoma. IUBMB Life. 70:468–478. 2018. View Article : Google Scholar : PubMed/NCBI

32 

Fernández C, Bellosillo B, Ferraro M, Seoane A, Sánchez-González B, Pairet S, Pons A, Barranco L, Vela MC, Gimeno E, et al: MicroRNAs 142-3p, miR-155 and miR-203 are deregulated in gastric MALT lymphomas compared to chronic gastritis. Cancer Genomics Proteomics. 14:75–82. 2017. View Article : Google Scholar : PubMed/NCBI

33 

Zhang K, Chen J, Zhou H, Chen Y, Zhi Y, Zhang B, Chen L, Chu X, Wang R and Zhang C: PU.1/microRNA-142-3p targets ATG5/ATG16L1 to inactivate autophagy and sensitize hepatocellular carcinoma cells to sorafenib. Cell Death Dis. 9:3122018. View Article : Google Scholar : PubMed/NCBI

34 

Liu P, Cao F, Sui J, Hong Y, Liu Q, Gao X, Gong H, Hao L, Lou Z and Zhang W: MicroRNA-142-3p inhibits tumorigenesis of colorectal cancer via suppressing the activation of Wnt Signaling by directly targeting to β-catenin. Front Oncol. 10:5529442021. View Article : Google Scholar : PubMed/NCBI

35 

Mansoori B, Duijf PHG, Mohammadi A, Safarzadeh E, Ditzel HJ, Gjerstorff MF, Cho WC and Baradaran B: MiR-142-3p targets HMGA2 and suppresses breast cancer malignancy. Life Sci. 276:1194312021. View Article : Google Scholar : PubMed/NCBI

36 

Rodriguez AE, Hernández JÁ, Benito R, Gutiérrez NC, García JL, Hernández-Sánchez M, Risueño A, Sarasquete ME, Fermiñán E, Fisac R, et al: Molecular characterization of chronic lymphocytic leukemia patients with a high number of losses in 13q14. PLoS One. 7:e484852012. View Article : Google Scholar : PubMed/NCBI

37 

Yuan S, Wu Q, Wang Z, Che Y, Zheng S, Chen Y, Zhong X and Shi F: miR-223: An immune regulator in infectious disorders. Front Immunol. 12:7818152021. View Article : Google Scholar : PubMed/NCBI

38 

Favero A, Segatto I, Perin T and Belletti B: The many facets of miR-223 in cancer: Oncosuppressor, oncogenic driver, therapeutic target, and biomarker of response. Wiley Interdiscip Rev RNA. 12:e16592021. View Article : Google Scholar : PubMed/NCBI

39 

Zhou Y, Chen E, Tang Y, Mao J, Shen J, Zheng X, Xie S, Zhang S, Wu Y, Liu H, et al: miR-223 overexpression inhibits doxorubicin-induced autophagy by targeting FOXO3a and reverses chemoresistance in hepatocellular carcinoma cells. Cell Death Dis. 10:8432019. View Article : Google Scholar : PubMed/NCBI

40 

Liu Y, Wang Q, Wen J, Wu Y and Man C: MiR-375: A novel multifunctional regulator. Life Sci. 275:1193232021. View Article : Google Scholar : PubMed/NCBI

41 

Wei J, Lu Y, Wang R, Xu X, Liu Q, He S, Pan H, Liu X, Yuan B, Ding Y and Zhang J: MicroRNA-375: Potential cancer suppressor and therapeutic drug. Biosci Rep. 41:BSR202114942021. View Article : Google Scholar : PubMed/NCBI

42 

Chang Y, Yan W, He X, Zhang L, Li C, Huang H, Nace G, Geller DA, Lin J and Tsung A: miR-375 inhibits autophagy and reduces viability of hepatocellular carcinoma cells under hypoxic conditions. Gastroenterology. 143:177–187.e8. 2012. View Article : Google Scholar : PubMed/NCBI

43 

Li C, Li Y, Lu Y, Niu Z, Zhao H, Peng Y and Li M: miR-26 family and its target genes in tumorigenesis and development. Crit Rev Oncol Hematol. 157:1031242021. View Article : Google Scholar : PubMed/NCBI

44 

Calin GA, Sevignani C, Dumitru CD, Hyslop T, Noch E, Yendamuri S, Shimizu M, Rattan S, Bullrich F, Negrini M and Croce CM: Human microRNA genes are frequently located at fragile sites and genomic regions involved in cancers. Proc Natl Acad Sci USA. 101:2999–3004. 2004. View Article : Google Scholar : PubMed/NCBI

45 

Jin F, Wang Y, Li M, Zhu Y, Liang H, Wang C, Wang F, Zhang CY, Zen K and Li L: MiR-26 enhances chemosensitivity and promotes apoptosis of hepatocellular carcinoma cells through inhibiting autophagy. Cell Death Dis. 8:e25402017. View Article : Google Scholar : PubMed/NCBI

46 

Mourelatos Z, Dostie J, Paushkin S, Sharma A, Charroux B, Abel L, Rappsilber J, Mann M and Dreyfuss G: miRNPs: A novel class of ribonucleoproteins containing numerous microRNAs. Genes Dev. 16:720–728. 2002. View Article : Google Scholar : PubMed/NCBI

47 

Wang CZ, Deng F, Li H, Wang DD, Zhang W, Ding L and Tang JH: MiR-101: A potential therapeutic target of cancers. Am J Transl Res. 10:3310–3321. 2018.PubMed/NCBI

48 

Xu L, Beckebaum S, Iacob S, Wu G, Kaiser GM, Radtke A, Liu C, Kabar I, Schmidt HH, Zhang X, et al: MicroRNA-101 inhibits human hepatocellular carcinoma progression through EZH2 downregulation and increased cytostatic drug sensitivity. J Hepatol. 60:590–598. 2014. View Article : Google Scholar : PubMed/NCBI

49 

Xu Y, An Y, Wang Y, Zhang C, Zhang H, Huang C, Jiang H, Wang X and Li X: miR-101 inhibits autophagy and enhances cisplatin-induced apoptosis in hepatocellular carcinoma cells. Oncol Rep. 29:2019–2024. 2013. View Article : Google Scholar : PubMed/NCBI

50 

Korać P, Antica M and Matulić M: MiR-7 in cancer development. Biomedicines. 9:3252021. View Article : Google Scholar : PubMed/NCBI

51 

Zhao J, Tao Y, Zhou Y, Qin N, Chen C, Tian D and Xu L: MicroRNA-7: A promising new target in cancer therapy. Cancer Cell Int. 15:1032015. View Article : Google Scholar : PubMed/NCBI

52 

Yuan J, Li Y, Liao J, Liu M, Zhu L and Liao K: MicroRNA-7 inhibits hepatocellular carcinoma cell invasion and metastasis by regulating Atg5-mediated autophagy. Transl Cancer Res. 9:3965–3972. 2020. View Article : Google Scholar : PubMed/NCBI

53 

Rodriguez A, Griffiths-Jones S, Ashurst JL and Bradley A: Identification of mammalian microRNA host genes and transcription units. Genome Res. 14:1902–1910. 2004. View Article : Google Scholar : PubMed/NCBI

54 

Jiang LH, Zhang HD and Tang JH: MiR-30a: A novel biomarker and potential therapeutic target for cancer. J Oncol. 2018:51678292018. View Article : Google Scholar : PubMed/NCBI

55 

Wang C, Li C and Hao R: miR-559 inhibits proliferation, autophagy, and angiogenesis of hepatocellular carcinoma cells by targeting PARD3. Mediators Inflamm. 2022:31214922022. View Article : Google Scholar : PubMed/NCBI

56 

Jin W, Liang Y, Li S, Lin G, Liang H, Zhang Z, Zhang W and Nie R: MiR-513b-5p represses autophagy during the malignant progression of hepatocellular carcinoma by targeting PIK3R3. Aging (Albany NY). 13:16072–16087. 2021. View Article : Google Scholar : PubMed/NCBI

57 

Wang Y, Tan J, Wang L, Pei G, Cheng H, Zhang Q, Wang S, He C, Fu C and Wei Q: MiR-125 family in cardiovascular and cerebrovascular diseases. Front Cell Dev Biol. 9:7990492021. View Article : Google Scholar : PubMed/NCBI

58 

Ren WW, Li DD, Chen X, Li XL, He YP, Guo LH, Liu LN, Sun LP and Zhang XP: MicroRNA-125b reverses oxaliplatin resistance in hepatocellular carcinoma by negatively regulating EVA1A mediated autophagy. Cell Death Dis. 9:5472018. View Article : Google Scholar : PubMed/NCBI

59 

Sun X, Zhu H, Cao R, Zhang J and Wang X: BACH1 is transcriptionally inhibited by TET1 in hepatocellular carcinoma in a microRNA-34a-dependent manner to regulate autophagy and inflammation. Pharmacol Res. 169:1056112021. View Article : Google Scholar : PubMed/NCBI

60 

Meng W, Li Y, Chai B, Liu X and Ma Z: miR-199a: A tumor suppressor with noncoding RNA network and therapeutic candidate in lung cancer. Int J Mol Sci. 23:85182022. View Article : Google Scholar : PubMed/NCBI

61 

Xu N, Zhang J, Shen C, Luo Y, Xia L, Xue F and Xia Q: Cisplatin-induced downregulation of miR-199a-5p increases drug resistance by activating autophagy in HCC cell. Biochem Biophys Res Commun. 423:826–831. 2012. View Article : Google Scholar : PubMed/NCBI

62 

Liu Y, Gu X and Liu Y: The effect of dexmedetomidine on biological behavior of osteosarcoma cells through miR-1307 expression. Am J Transl Res. 13:4876–4883. 2021.PubMed/NCBI

63 

Zhou Y, Wang M, Shuang T, Liu Y, Zhang Y and Shi C: MiR-1307 influences the chemotherapeutic sensitivity in ovarian cancer cells through the regulation of the CIC transcriptional repressor. Pathol Res Pract. 215:1526062019. View Article : Google Scholar : PubMed/NCBI

64 

Qiu X and Dou Y: miR-1307 promotes the proliferation of prostate cancer by targeting FOXO3A. Biomed Pharmacother. 88:430–435. 2017. View Article : Google Scholar : PubMed/NCBI

65 

Xie S, Jiang X, Qin R, Song S, Lu Y, Wang L, Chen Y and Lu D: miR-1307 promotes hepatocarcinogenesis by CALR-OSTC-endoplasmic reticulum protein folding pathway. iScience. 24:1032712021. View Article : Google Scholar : PubMed/NCBI

66 

Khordadmehr M, Shahbazi R, Sadreddini S and Baradaran B: miR-193: A new weapon against cancer. J Cell Physiol. 234:16861–16872. 2019. View Article : Google Scholar : PubMed/NCBI

67 

Qu L, Tian Y, Hong D, Wang F and Li Z: Mig-6 inhibits autophagy in HCC cell lines by modulating miR-193a-3p. Int J Med Sci. 19:338–351. 2022. View Article : Google Scholar : PubMed/NCBI

68 

Feng X, Zou B, Nan T, Zheng X, Zheng L, Lan J, Chen W and Yu J: MiR-25 enhances autophagy and promotes sorafenib resistance of hepatocellular carcinoma via targeting FBXW7. Int J Med Sci. 19:257–266. 2022. View Article : Google Scholar : PubMed/NCBI

69 

Choi HJ, Park JH, Kim OH, Kim KH, Hong HE, Seo H and Kim SJ: Combining everolimus and Ku0063794 promotes apoptosis of hepatocellular carcinoma cells via reduced autophagy resulting from diminished expression of miR-4790-3p. Int J Mol Sci. 22:28592021. View Article : Google Scholar : PubMed/NCBI

70 

Li J, Zhai D, Huang Q, Chen HL, Zhang Z and Tan QF: LncRNA DCST1-AS1 accelerates the proliferation, metastasis and autophagy of hepatocellular carcinoma cell by AKT/mTOR signaling pathways. Eur Rev Med Pharmacol Sci. 23:6091–6104. 2019.PubMed/NCBI

71 

Zhang W, Liu Y, Fu Y, Han W, Xu H, Wen L, Deng Y and Liu K: Long non-coding RNA LINC00160 functions as a decoy of microRNA-132 to mediate autophagy and drug resistance in hepatocellular carcinoma via inhibition of PIK3R3. Cancer Lett. 478:22–33. 2020. View Article : Google Scholar : PubMed/NCBI

72 

Xin X, Wu M, Meng Q, Wang C, Lu Y, Yang Y, Li X, Zheng Q, Pu H, Gui X, et al: Long noncoding RNA HULC accelerates liver cancer by inhibiting PTEN via autophagy cooperation to miR15a. Mol Cancer. 17:942018. View Article : Google Scholar : PubMed/NCBI

73 

Cui C, Li Z and Wu D: The long non-coding RNA H19 induces hypoxia/reoxygenation injury by up-regulating autophagy in the hepatoma carcinoma cells. Biol Res. 52:322019. View Article : Google Scholar : PubMed/NCBI

74 

Zhou Y, Zhang X and Klibanski A: MEG3 noncoding RNA: A tumor suppressor. J Mol Endocrinol. 48:R45–R53. 2012. View Article : Google Scholar : PubMed/NCBI

75 

Braconi C, Kogure T, Valeri N, Huang N, Nuovo G, Costinean S, Negrini M, Miotto E, Croce CM and Patel T: microRNA-29 can regulate expression of the long non-coding RNA gene MEG3 in hepatocellular cancer. Oncogene. 30:4750–4756. 2011. View Article : Google Scholar : PubMed/NCBI

76 

Yu S, Hou D, Chen P, Zhang Q, Lv B, Ma Y, Liu F, Liu H, Song EJ, Yang D and Liu J: Adenosine induces apoptosis through TNFR1/RIPK1/P38 axis in colon cancer cells. Biochem Biophys Res Commun. 460:759–765. 2015. View Article : Google Scholar : PubMed/NCBI

77 

Pu Z, Wu L, Guo Y, Li G, Xiang M, Liu L, Zhan H, Zhou X and Tan H: LncRNA MEG3 contributes to adenosine-induced cytotoxicity in hepatoma HepG2 cells by downregulated ILF3 and autophagy inhibition via regulation PI3K-AKT-mTOR and beclin-1 signaling pathway. J Cell Biochem. 120:18172–18185. 2019. View Article : Google Scholar : PubMed/NCBI

78 

Wang T, Li Z, Yan L, Yan F, Shen H and Tian X: Long non-coding RNA neighbor of BRCA1 gene 2: A crucial regulator in cancer biology. Front Oncol. 11:7835262021. View Article : Google Scholar : PubMed/NCBI

79 

Liang L, Huan L, Wang J, Wu Y, Huang S and He X: LncRNA RP11-295G20.2 regulates hepatocellular carcinoma cell growth and autophagy by targeting PTEN to lysosomal degradation. Cell Discov. 7:1182021. View Article : Google Scholar : PubMed/NCBI

80 

Li K, Yao T, Zhang Y, Li W and Wang Z: NEAT1 as a competing endogenous RNA in tumorigenesis of various cancers: Role, mechanism and therapeutic potential. Int J Biol Sci. 17:3428–3440. 2021. View Article : Google Scholar : PubMed/NCBI

81 

Li X, Zhou Y, Yang L, Ma Y, Peng X, Yang S, Li H and Liu J: LncRNA NEAT1 promotes autophagy via regulating miR-204/ATG3 and enhanced cell resistance to sorafenib in hepatocellular carcinoma. J Cell Physiol. 235:3402–3413. 2020. View Article : Google Scholar : PubMed/NCBI

82 

Sakaguchi H, Tsuchiya H, Kitagawa Y, Tanino T, Yoshida K, Uchida N and Shiota G: NEAT1 confers radioresistance to hepatocellular carcinoma cells by inducing autophagy through GABARAP. Int J Mol Sci. 23:7112022. View Article : Google Scholar : PubMed/NCBI

83 

Tang L, Chen Y, Chen H, Jiang P, Yan L, Mo D, Tang X and Yan F: DCST1-AS1 promotes TGF-β-induced epithelial-mesenchymal transition and enhances chemoresistance in triple-negative breast cancer cells via ANXA1. Front Oncol. 10:2802020. View Article : Google Scholar : PubMed/NCBI

84 

Yuan X, Zhao Q, Zhang Y and Xue M: The role and mechanism of HLA complex group 11 in cancer. Biomed Pharmacother. 143:1122102021. View Article : Google Scholar : PubMed/NCBI

85 

Li M, Zhang Y and Ma L: LncRNA HCG11 accelerates the progression of hepatocellular carcinoma via miR-26a-5p/ATG12 axis. Eur Rev Med Pharmacol Sci. 23:10708–10720. 2019.PubMed/NCBI

86 

Liu Z, Chen Q and Hann SS: The functions and oncogenic roles of CCAT1 in human cancer. Biomed Pharmacother. 115:1089432019. View Article : Google Scholar : PubMed/NCBI

87 

Guo J, Ma Y, Peng X, Jin H and Liu J: LncRNA CCAT1 promotes autophagy via regulating ATG7 by sponging miR-181 in hepatocellular carcinoma. J Cell Biochem. 120:17975–17983. 2019. View Article : Google Scholar : PubMed/NCBI

88 

Yu X, Zheng Q, Zhang Q, Zhang S, He Y and Guo W: MCM3AP-AS1: An indispensable cancer-related LncRNA. Front Cell Dev Biol. 9:7527182021. View Article : Google Scholar : PubMed/NCBI

89 

Zhang H, Luo C and Zhang G: LncRNA MCM3AP-AS1 regulates epidermal growth factor receptor and autophagy to promote hepatocellular carcinoma metastasis by interacting with miR-455. DNA Cell Biol. 38:857–864. 2019. View Article : Google Scholar : PubMed/NCBI

90 

Zhang M, Wang W, Li T, Yu X, Zhu Y, Ding F, Li D and Yang T: Long noncoding RNA SNHG1 predicts a poor prognosis and promotes hepatocellular carcinoma tumorigenesis. Biomed Pharmacother. 80:73–79. 2016. View Article : Google Scholar : PubMed/NCBI

91 

Thin KZ, Tu JC and Raveendran S: Long non-coding SNHG1 in cancer. Clin Chim Acta. 494:38–47. 2019. View Article : Google Scholar : PubMed/NCBI

92 

Li W, Dong X, He C, Tan G, Li Z, Zhai B, Feng J, Jiang X, Liu C, Jiang H and Sun X: LncRNA SNHG1 contributes to sorafenib resistance by activating the Akt pathway and is positively regulated by miR-21 in hepatocellular carcinoma cells. J Exp Clin Cancer Res. 38:1832019. View Article : Google Scholar : PubMed/NCBI

93 

Wu H, Gu J, Zhou D, Cheng W, Wang Y, Wang Q and Wang X: LINC00160 mediated paclitaxel- and doxorubicin-resistance in breast cancer cells by regulating TFF3 via transcription factor C/EBPβ. J Cell Mol Med. 24:8589–8602. 2020. View Article : Google Scholar : PubMed/NCBI

94 

Cheng G, Liu Y, Liu L, Ruan H, Cao Q, Song Z, Bao L, Xu T, Xiong Z, Liu J, et al: LINC00160 mediates sunitinib resistance in renal cell carcinoma via SAA1 that is implicated in STAT3 activation and compound transportation. Aging (Albany NY). 12:17459–17479. 2020. View Article : Google Scholar : PubMed/NCBI

95 

Huppi K, Pitt JJ, Wahlberg BM and Caplen NJ: The 8q24 gene desert: An oasis of non-coding transcriptional activity. Front Genet. 3:692012. View Article : Google Scholar : PubMed/NCBI

96 

Traversa D, Simonetti G, Tolomeo D, Visci G, Macchia G, Ghetti M, Martinelli G, Kristensen LS and Storlazzi CT: Unravelling similarities and differences in the role of circular and linear PVT1 in cancer and human disease. Br J Cancer. 126:835–850. 2022. View Article : Google Scholar : PubMed/NCBI

97 

Yang L, Peng X, Jin H and Liu J: Long non-coding RNA PVT1 promotes autophagy as ceRNA to target ATG3 by sponging microRNA-365 in hepatocellular carcinoma. Gene. 697:94–102. 2019. View Article : Google Scholar : PubMed/NCBI

98 

Zhang W, Zhang Y and Xi S: Upregulation of lncRNA HAGLROS enhances the development of nasopharyngeal carcinoma via modulating miR-100/ATG14 axis-mediated PI3K/AKT/mTOR signals. Artif Cells Nanomed Biotechnol. 47:3043–3052. 2019. View Article : Google Scholar : PubMed/NCBI

99 

Chen JF, Wu P, Xia R, Yang J, Huo XY, Gu DY, Tang CJ, De W and Yang F: STAT3-induced lncRNA HAGLROS overexpression contributes to the malignant progression of gastric cancer cells via mTOR signal-mediated inhibition of autophagy. Mol Cancer. 17:62018. View Article : Google Scholar : PubMed/NCBI

100 

Wang WL, Yu DJ and Zhong M: LncRNA HAGLROS accelerates the progression of lung carcinoma via sponging microRNA-152. Eur Rev Med Pharmacol Sci. 23:6531–6538. 2019.PubMed/NCBI

101 

Wei H, Hu J, Pu J, Tang Q, Li W, Ma R, Xu Z, Tan C, Yao T, Wu X, et al: Long noncoding RNA HAGLROS promotes cell proliferation, inhibits apoptosis and enhances autophagy via regulating miR-5095/ATG12 axis in hepatocellular carcinoma cells. Int Immunopharmacol. 73:72–80. 2019. View Article : Google Scholar : PubMed/NCBI

102 

Yu X, Zheng H, Chan MTV and Wu WKK: HULC: An oncogenic long non-coding RNA in human cancer. J Cell Mol Med. 21:410–417. 2017. View Article : Google Scholar : PubMed/NCBI

103 

Li P, Li Y and Ma L: Long noncoding RNA highly upregulated in liver cancer promotes the progression of hepatocellular carcinoma and attenuates the chemosensitivity of oxaliplatin by regulating miR-383-5p/vesicle-associated membrane protein-2 axis. Pharmacol Res Perspect. 9:e008152021. View Article : Google Scholar : PubMed/NCBI

104 

Xiong H, Ni Z, He J, Jiang S, Li X, He J, Gong W, Zheng L, Chen S, Li B, et al: LncRNA HULC triggers autophagy via stabilizing Sirt1 and attenuates the chemosensitivity of HCC cells. Oncogene. 36:3528–3540. 2017. View Article : Google Scholar : PubMed/NCBI

105 

Wang C, Jiang X, Li X, Song S, Meng Q, Wang L, Lu Y, Xin X, Pu H, Gui X, et al: Long noncoding RNA HULC accelerates the growth of human liver cancer stem cells by upregulating CyclinD1 through miR675-PKM2 pathway via autophagy. Stem Cell Res Ther. 11:82020. View Article : Google Scholar : PubMed/NCBI

106 

Ghafouri-Fard S, Khoshbakht T, Taheri M and Shojaei S: A review on the role of small nucleolar RNA host gene 6 long non-coding RNAs in the carcinogenic processes. Front Cell Dev Biol. 9:7416842021. View Article : Google Scholar : PubMed/NCBI

107 

Jing Z, Ye X, Ma X, Hu X, Yang W, Shi J, Chen G and Gong L: SNGH16 regulates cell autophagy to promote sorafenib resistance through suppressing miR-23b-3p via sponging EGR1 in hepatocellular carcinoma. Cancer Med. 9:4324–4338. 2020. View Article : Google Scholar : PubMed/NCBI

108 

Raveh E, Matouk IJ, Gilon M and Hochberg A: The H19 long non-coding RNA in cancer initiation, progression and metastasis-a proposed unifying theory. Mol Cancer. 14:1842015. View Article : Google Scholar : PubMed/NCBI

109 

Zhang C, Xu SN, Li K, Chen JH, Li Q and Liu Y: The biological and molecular function of LINC00665 in human cancers. Front Oncol. 12:8860342022. View Article : Google Scholar : PubMed/NCBI

110 

Shan Y and Li P: Long intergenic non-protein coding RNA 665 regulates viability, apoptosis, and autophagy via the MiR-186-5p/MAP4K3 axis in hepatocellular carcinoma. Yonsei Med J. 60:842–853. 2019. View Article : Google Scholar : PubMed/NCBI

111 

Hong F, Gao Y, Li Y, Zheng L, Xu F and LI X: Inhibition of HIF1A-AS1 promoted starvation-induced hepatocellular carcinoma cell apoptosis by reducing HIF-1α/mTOR-mediated autophagy. World J Surg Oncol. 18:1132020. View Article : Google Scholar : PubMed/NCBI

112 

ZHANG Y, Shi J, Luo J, Liu C and Zhu L: Regulatory mechanisms and potential medical applications of HNF1A-AS1 in cancers. Am J Transl Res. 14:4154–4168. 2022.PubMed/NCBI

113 

Liu Z, Wei X, Zhang A, Li C, Bai J and Dong J: Long non-coding RNA HNF1A-AS1 functioned as an oncogene and autophagy promoter in hepatocellular carcinoma through sponging hsa-miR-30b-5p. Biochem Biophys Res Commun. 473:1268–1275. 2016. View Article : Google Scholar : PubMed/NCBI

114 

Zhang X and Zhu Y: Research progress on regulating LncRNAs of hepatocellular carcinoma stem cells. Onco Targets Ther. 14:917–927. 2021. View Article : Google Scholar : PubMed/NCBI

115 

Wang X, Cheng ML, Gong Y, Ma WJ, Li B and Jiang YZ: LncRNA DANCR promotes ATG7 expression to accelerate hepatocellular carcinoma cell proliferation and autophagy by sponging miR-222-3p. Eur Rev Med Pharmacol Sci. 24:8778–8787. 2020.PubMed/NCBI

116 

Xiao H, Zhang F, Zou Y, Li J, Liu Y and Huang W: The function and mechanism of long non-coding RNA-ATB in cancers. Front Physiol. 9:3212018. View Article : Google Scholar : PubMed/NCBI

117 

Wang CZ, Yan GX, Dong DS, Xin H and Liu ZY: LncRNA-ATB promotes autophagy by activating Yes-associated protein and inducing autophagy-related protein 5 expression in hepatocellular carcinoma. World J Gastroenterol. 25:5310–5322. 2019. View Article : Google Scholar : PubMed/NCBI

118 

Peng N, He J, LI J, Huang H, Huang W, Liao Y and Zhu S: Long noncoding RNA MALAT1 inhibits the apoptosis and autophagy of hepatocellular carcinoma cell by targeting the microRNA-146a/PI3K/Akt/mTOR axis. Cancer Cell Int. 20:1652020. View Article : Google Scholar : PubMed/NCBI

119 

Yuan P, Cao W, Zang Q, Li G, Guo X and Fan J: The HIF-2α-MALAT1-miR-216b axis regulates multi-drug resistance of hepatocellular carcinoma cells via modulating autophagy. Biochem Biophys Res Commun. 478:1067–1073. 2016. View Article : Google Scholar : PubMed/NCBI

120 

Shi J, Guo C and Ma J: CCAT2 enhances autophagy-related invasion and metastasis via regulating miR-4496 and ELAVL1 in hepatocellular carcinoma. J Cell Mol Med. 25:8985–8996. 2021. View Article : Google Scholar : PubMed/NCBI

121 

Hussen BM, Azimi T, Abak A, Hidayat HJ, Taheri M and Ghafouri-Fard S: Role of lncRNA BANCR in human cancers: An updated review. Front Cell Dev Biol. 9:6899922021. View Article : Google Scholar : PubMed/NCBI

122 

Zhou M, Zhang G, Hu J, Zhu Y, Lan H, Shen X, Lv Y and Huang L: Rutin attenuates sorafenib-induced chemoresistance and autophagy in hepatocellular carcinoma by regulating BANCR/miRNA-590-5P/OLR1 axis. Int J Biol Sci. 17:3595–3607. 2021. View Article : Google Scholar : PubMed/NCBI

123 

Hansen TB, Jensen TI, Clausen BH, Bramsen JB, Finsen B, Damgaard CK and Kjems J: Natural RNA circles function as efficient microRNA sponges. Nature. 495:384–388. 2013. View Article : Google Scholar : PubMed/NCBI

124 

Shang Q, Yang Z, Jia R and Ge S: The novel roles of circRNAs in human cancer. Mol Cancer. 18:62019. View Article : Google Scholar : PubMed/NCBI

125 

Li Z, Huang C, Bao C, Chen L, Lin M, Wang X, Zhong G, Yu B, Hu W, Dai L, et al: Exon-intron circular RNAs regulate transcription in the nucleus. Nat Struct Mol Biol. 22:256–264. 2015. View Article : Google Scholar : PubMed/NCBI

126 

Zhang Z, Zhang J, Diao L and Han L: Small non-coding RNAs in human cancer: Function, clinical utility, and characterization. Oncogene. 40:1570–1577. 2021. View Article : Google Scholar : PubMed/NCBI

127 

Morais P, Adachi H and Yu YT: Spliceosomal snRNA epitranscriptomics. Front Genet. 12:6521292021. View Article : Google Scholar : PubMed/NCBI

128 

Matera AG, Terns RM and Terns MP: Non-coding RNAs: Lessons from the small nuclear and small nucleolar RNAs. Nat Rev Mol Cell Biol. 8:209–220. 2007. View Article : Google Scholar : PubMed/NCBI

129 

Janin M, Coll-SanMartin L and Esteller M: Disruption of the RNA modifications that target the ribosome translation machinery in human cancer. Mol Cancer. 19:702020. View Article : Google Scholar : PubMed/NCBI

130 

Liang J, Wen J, Huang Z, Chen XP, Zhang BX and Chu L: Small nucleolar RNAs: Insight into their function in cancer. Front Oncol. 9:5872019. View Article : Google Scholar : PubMed/NCBI

131 

Cuciniello R, Filosa S and Crispi S: Novel approaches in cancer treatment: Preclinical and clinical development of small non-coding RNA therapeutics. J Exp Clin Cancer Res. 40:3832021. View Article : Google Scholar : PubMed/NCBI

132 

Novina CD and Sharp PA: The RNAi revolution. Nature. 430:161–164. 2004. View Article : Google Scholar : PubMed/NCBI

133 

Ozata DM, Gainetdinov I, Zoch A, O'Carroll D and Zamore PD: PIWI-interacting RNAs: small RNAs with big functions. Nat Rev Genet. 20:89–108. 2019. View Article : Google Scholar : PubMed/NCBI

134 

Liu Y, Dou M, Song X, Dong Y, Liu S, Liu H, Tao J, Li W, Yin X and Xu W: The emerging role of the piRNA/piwi complex in cancer. Mol Cancer. 18:1232019. View Article : Google Scholar : PubMed/NCBI

135 

Su Z, Wilson B, Kumar P and Dutta A: Noncanonical roles of tRNAs: tRNA fragments and beyond. Annu Rev Genet. 54:47–69. 2020. View Article : Google Scholar : PubMed/NCBI

136 

Zhang B, Liu Z, Cao K, Shan W, Liu J, Wen Q and Wang R: Circ-SPECC1 modulates TGFβ2 and autophagy under oxidative stress by sponging miR-33a to promote hepatocellular carcinoma tumorigenesis. Cancer Med. 9:5999–6008. 2020. View Article : Google Scholar : PubMed/NCBI

137 

Zhao Z, He J and Feng C: CircCBFB is a mediator of hepato-cellular carcinoma cell autophagy and proliferation through miR-424-5p/ATG14 axis. Immunol Res. 70:341–353. 2022. View Article : Google Scholar : PubMed/NCBI

138 

Han H, Yang C, Ma J, Zhang S, Zheng S, Ling R, Sun K, Guo S, Huang B, Liang Y, et al: N7-methylguanosine tRNA modification promotes esophageal squamous cell carcinoma tumorigenesis via the RPTOR/ULK1/autophagy axis. Nat Commun. 13:14782022. View Article : Google Scholar : PubMed/NCBI

139 

Li L and Chang HY: Physiological roles of long noncoding RNAs: Insight from knockout mice. Trends Cell Biol. 24:594–602. 2014. View Article : Google Scholar : PubMed/NCBI

140 

Pang KC, Frith MC and Mattick JS: Rapid evolution of noncoding RNAs: Lack of conservation does not mean lack of function. Trends Genet. 22:1–5. 2006. View Article : Google Scholar : PubMed/NCBI

Related Articles

  • Abstract
  • View
  • Download
  • Twitter
Copy and paste a formatted citation
Spandidos Publications style
Wu J, Zhu Y, Cong Q and Xu Q: Non‑coding RNAs: Role of miRNAs and lncRNAs in the regulation of autophagy in hepatocellular carcinoma (Review). Oncol Rep 49: 113, 2023.
APA
Wu, J., Zhu, Y., Cong, Q., & Xu, Q. (2023). Non‑coding RNAs: Role of miRNAs and lncRNAs in the regulation of autophagy in hepatocellular carcinoma (Review). Oncology Reports, 49, 113. https://doi.org/10.3892/or.2023.8550
MLA
Wu, J., Zhu, Y., Cong, Q., Xu, Q."Non‑coding RNAs: Role of miRNAs and lncRNAs in the regulation of autophagy in hepatocellular carcinoma (Review)". Oncology Reports 49.6 (2023): 113.
Chicago
Wu, J., Zhu, Y., Cong, Q., Xu, Q."Non‑coding RNAs: Role of miRNAs and lncRNAs in the regulation of autophagy in hepatocellular carcinoma (Review)". Oncology Reports 49, no. 6 (2023): 113. https://doi.org/10.3892/or.2023.8550
Copy and paste a formatted citation
x
Spandidos Publications style
Wu J, Zhu Y, Cong Q and Xu Q: Non‑coding RNAs: Role of miRNAs and lncRNAs in the regulation of autophagy in hepatocellular carcinoma (Review). Oncol Rep 49: 113, 2023.
APA
Wu, J., Zhu, Y., Cong, Q., & Xu, Q. (2023). Non‑coding RNAs: Role of miRNAs and lncRNAs in the regulation of autophagy in hepatocellular carcinoma (Review). Oncology Reports, 49, 113. https://doi.org/10.3892/or.2023.8550
MLA
Wu, J., Zhu, Y., Cong, Q., Xu, Q."Non‑coding RNAs: Role of miRNAs and lncRNAs in the regulation of autophagy in hepatocellular carcinoma (Review)". Oncology Reports 49.6 (2023): 113.
Chicago
Wu, J., Zhu, Y., Cong, Q., Xu, Q."Non‑coding RNAs: Role of miRNAs and lncRNAs in the regulation of autophagy in hepatocellular carcinoma (Review)". Oncology Reports 49, no. 6 (2023): 113. https://doi.org/10.3892/or.2023.8550
Follow us
  • Twitter
  • LinkedIn
  • Facebook
About
  • Spandidos Publications
  • Careers
  • Cookie Policy
  • Privacy Policy
How can we help?
  • Help
  • Live Chat
  • Contact
  • Email to our Support Team