Spandidos Publications Logo
  • About
    • About Spandidos
    • Aims and Scopes
    • Abstracting and Indexing
    • Editorial Policies
    • Reprints and Permissions
    • Job Opportunities
    • Terms and Conditions
    • Contact
  • Journals
    • All Journals
    • Oncology Letters
      • Oncology Letters
      • Information for Authors
      • Editorial Policies
      • Editorial Board
      • Aims and Scope
      • Abstracting and Indexing
      • Bibliographic Information
      • Archive
    • International Journal of Oncology
      • International Journal of Oncology
      • Information for Authors
      • Editorial Policies
      • Editorial Board
      • Aims and Scope
      • Abstracting and Indexing
      • Bibliographic Information
      • Archive
    • Molecular and Clinical Oncology
      • Molecular and Clinical Oncology
      • Information for Authors
      • Editorial Policies
      • Editorial Board
      • Aims and Scope
      • Abstracting and Indexing
      • Bibliographic Information
      • Archive
    • Experimental and Therapeutic Medicine
      • Experimental and Therapeutic Medicine
      • Information for Authors
      • Editorial Policies
      • Editorial Board
      • Aims and Scope
      • Abstracting and Indexing
      • Bibliographic Information
      • Archive
    • International Journal of Molecular Medicine
      • International Journal of Molecular Medicine
      • Information for Authors
      • Editorial Policies
      • Editorial Board
      • Aims and Scope
      • Abstracting and Indexing
      • Bibliographic Information
      • Archive
    • Biomedical Reports
      • Biomedical Reports
      • Information for Authors
      • Editorial Policies
      • Editorial Board
      • Aims and Scope
      • Abstracting and Indexing
      • Bibliographic Information
      • Archive
    • Oncology Reports
      • Oncology Reports
      • Information for Authors
      • Editorial Policies
      • Editorial Board
      • Aims and Scope
      • Abstracting and Indexing
      • Bibliographic Information
      • Archive
    • Molecular Medicine Reports
      • Molecular Medicine Reports
      • Information for Authors
      • Editorial Policies
      • Editorial Board
      • Aims and Scope
      • Abstracting and Indexing
      • Bibliographic Information
      • Archive
    • World Academy of Sciences Journal
      • World Academy of Sciences Journal
      • Information for Authors
      • Editorial Policies
      • Editorial Board
      • Aims and Scope
      • Abstracting and Indexing
      • Bibliographic Information
      • Archive
    • International Journal of Functional Nutrition
      • International Journal of Functional Nutrition
      • Information for Authors
      • Editorial Policies
      • Editorial Board
      • Aims and Scope
      • Abstracting and Indexing
      • Bibliographic Information
      • Archive
    • International Journal of Epigenetics
      • International Journal of Epigenetics
      • Information for Authors
      • Editorial Policies
      • Editorial Board
      • Aims and Scope
      • Abstracting and Indexing
      • Bibliographic Information
      • Archive
    • Medicine International
      • Medicine International
      • Information for Authors
      • Editorial Policies
      • Editorial Board
      • Aims and Scope
      • Abstracting and Indexing
      • Bibliographic Information
      • Archive
  • Articles
  • Information
    • Information for Authors
    • Information for Reviewers
    • Information for Librarians
    • Information for Advertisers
    • Conferences
  • Language Editing
Spandidos Publications Logo
  • About
    • About Spandidos
    • Aims and Scopes
    • Abstracting and Indexing
    • Editorial Policies
    • Reprints and Permissions
    • Job Opportunities
    • Terms and Conditions
    • Contact
  • Journals
    • All Journals
    • Biomedical Reports
      • Information for Authors
      • Editorial Policies
      • Editorial Board
      • Aims and Scope
      • Abstracting and Indexing
      • Bibliographic Information
      • Archive
    • Experimental and Therapeutic Medicine
      • Information for Authors
      • Editorial Policies
      • Editorial Board
      • Aims and Scope
      • Abstracting and Indexing
      • Bibliographic Information
      • Archive
    • International Journal of Epigenetics
      • Information for Authors
      • Editorial Policies
      • Editorial Board
      • Aims and Scope
      • Abstracting and Indexing
      • Bibliographic Information
      • Archive
    • International Journal of Functional Nutrition
      • Information for Authors
      • Editorial Policies
      • Editorial Board
      • Aims and Scope
      • Abstracting and Indexing
      • Bibliographic Information
      • Archive
    • International Journal of Molecular Medicine
      • Information for Authors
      • Editorial Policies
      • Editorial Board
      • Aims and Scope
      • Abstracting and Indexing
      • Bibliographic Information
      • Archive
    • International Journal of Oncology
      • Information for Authors
      • Editorial Policies
      • Editorial Board
      • Aims and Scope
      • Abstracting and Indexing
      • Bibliographic Information
      • Archive
    • Medicine International
      • Information for Authors
      • Editorial Policies
      • Editorial Board
      • Aims and Scope
      • Abstracting and Indexing
      • Bibliographic Information
      • Archive
    • Molecular and Clinical Oncology
      • Information for Authors
      • Editorial Policies
      • Editorial Board
      • Aims and Scope
      • Abstracting and Indexing
      • Bibliographic Information
      • Archive
    • Molecular Medicine Reports
      • Information for Authors
      • Editorial Policies
      • Editorial Board
      • Aims and Scope
      • Abstracting and Indexing
      • Bibliographic Information
      • Archive
    • Oncology Letters
      • Information for Authors
      • Editorial Policies
      • Editorial Board
      • Aims and Scope
      • Abstracting and Indexing
      • Bibliographic Information
      • Archive
    • Oncology Reports
      • Information for Authors
      • Editorial Policies
      • Editorial Board
      • Aims and Scope
      • Abstracting and Indexing
      • Bibliographic Information
      • Archive
    • World Academy of Sciences Journal
      • Information for Authors
      • Editorial Policies
      • Editorial Board
      • Aims and Scope
      • Abstracting and Indexing
      • Bibliographic Information
      • Archive
  • Articles
  • Information
    • For Authors
    • For Reviewers
    • For Librarians
    • For Advertisers
    • Conferences
  • Language Editing
Login Register Submit
  • This site uses cookies
  • You can change your cookie settings at any time by following the instructions in our Cookie Policy. To find out more, you may read our Privacy Policy.

    I agree
Search articles by DOI, keyword, author or affiliation
Search
Advanced Search
presentation
Oncology Reports
Join Editorial Board Propose a Special Issue
Print ISSN: 1021-335X Online ISSN: 1791-2431
Journal Cover
June-2023 Volume 49 Issue 6

Full Size Image

Sign up for eToc alerts
Recommend to Library

Journals

International Journal of Molecular Medicine

International Journal of Molecular Medicine

International Journal of Molecular Medicine is an international journal devoted to molecular mechanisms of human disease.

International Journal of Oncology

International Journal of Oncology

International Journal of Oncology is an international journal devoted to oncology research and cancer treatment.

Molecular Medicine Reports

Molecular Medicine Reports

Covers molecular medicine topics such as pharmacology, pathology, genetics, neuroscience, infectious diseases, molecular cardiology, and molecular surgery.

Oncology Reports

Oncology Reports

Oncology Reports is an international journal devoted to fundamental and applied research in Oncology.

Experimental and Therapeutic Medicine

Experimental and Therapeutic Medicine

Experimental and Therapeutic Medicine is an international journal devoted to laboratory and clinical medicine.

Oncology Letters

Oncology Letters

Oncology Letters is an international journal devoted to Experimental and Clinical Oncology.

Biomedical Reports

Biomedical Reports

Explores a wide range of biological and medical fields, including pharmacology, genetics, microbiology, neuroscience, and molecular cardiology.

Molecular and Clinical Oncology

Molecular and Clinical Oncology

International journal addressing all aspects of oncology research, from tumorigenesis and oncogenes to chemotherapy and metastasis.

World Academy of Sciences Journal

World Academy of Sciences Journal

Multidisciplinary open-access journal spanning biochemistry, genetics, neuroscience, environmental health, and synthetic biology.

International Journal of Functional Nutrition

International Journal of Functional Nutrition

Open-access journal combining biochemistry, pharmacology, immunology, and genetics to advance health through functional nutrition.

International Journal of Epigenetics

International Journal of Epigenetics

Publishes open-access research on using epigenetics to advance understanding and treatment of human disease.

Medicine International

Medicine International

An International Open Access Journal Devoted to General Medicine.

Journal Cover
June-2023 Volume 49 Issue 6

Full Size Image

Sign up for eToc alerts
Recommend to Library

  • Article
  • Citations
    • Cite This Article
    • Download Citation
    • Create Citation Alert
    • Remove Citation Alert
    • Cited By
  • Similar Articles
    • Related Articles (in Spandidos Publications)
    • Similar Articles (Google Scholar)
    • Similar Articles (PubMed)
  • Download PDF
  • Download XML
  • View XML

  • Supplementary Files
    • Supplementary_Data.pdf
Article Open Access

Paclitaxel induces pyroptosis by inhibiting the volume‑sensitive chloride channel leucine‑rich repeat‑containing 8a in ovarian cancer cells

  • Authors:
    • Xiurou Yang
    • Chao Li
    • Xuzhen Liao
    • Shiqing Liu
    • Xue Li
    • Xiuying Hou
    • Kai Wang
    • Haifeng Yang
    • Lvfen Gao
    • Linyan Zhu
  • View Affiliations / Copyright

    Affiliations: Department of Pharmacology, School of Medicine, Jinan University, Guangzhou, Guangdong 510632, P.R. China, Department of Pathology, The Second Affiliated Hospital of Guangzhou University of Chinese Medicine (Guangdong Provincial Hospital of Chinese Medicine), Guangzhou, Guangdong 510006, P.R. China, Department of Pathogen Biology, School of Medicine, Jinan University, Guangzhou, Guangdong 510632, P.R. China, Department of Obstetrics and Gynecology, The First Affiliated Hospital, Jinan University, Guangzhou, Guangdong 510632, P.R. China
    Copyright: © Yang et al. This is an open access article distributed under the terms of Creative Commons Attribution License.
  • Article Number: 115
    |
    Published online on: April 20, 2023
       https://doi.org/10.3892/or.2023.8552
  • Expand metrics +
Metrics: Total Views: 0 (Spandidos Publications: | PMC Statistics: )
Metrics: Total PDF Downloads: 0 (Spandidos Publications: | PMC Statistics: )
Cited By (CrossRef): 0 citations Loading Articles...

This article is mentioned in:



Abstract

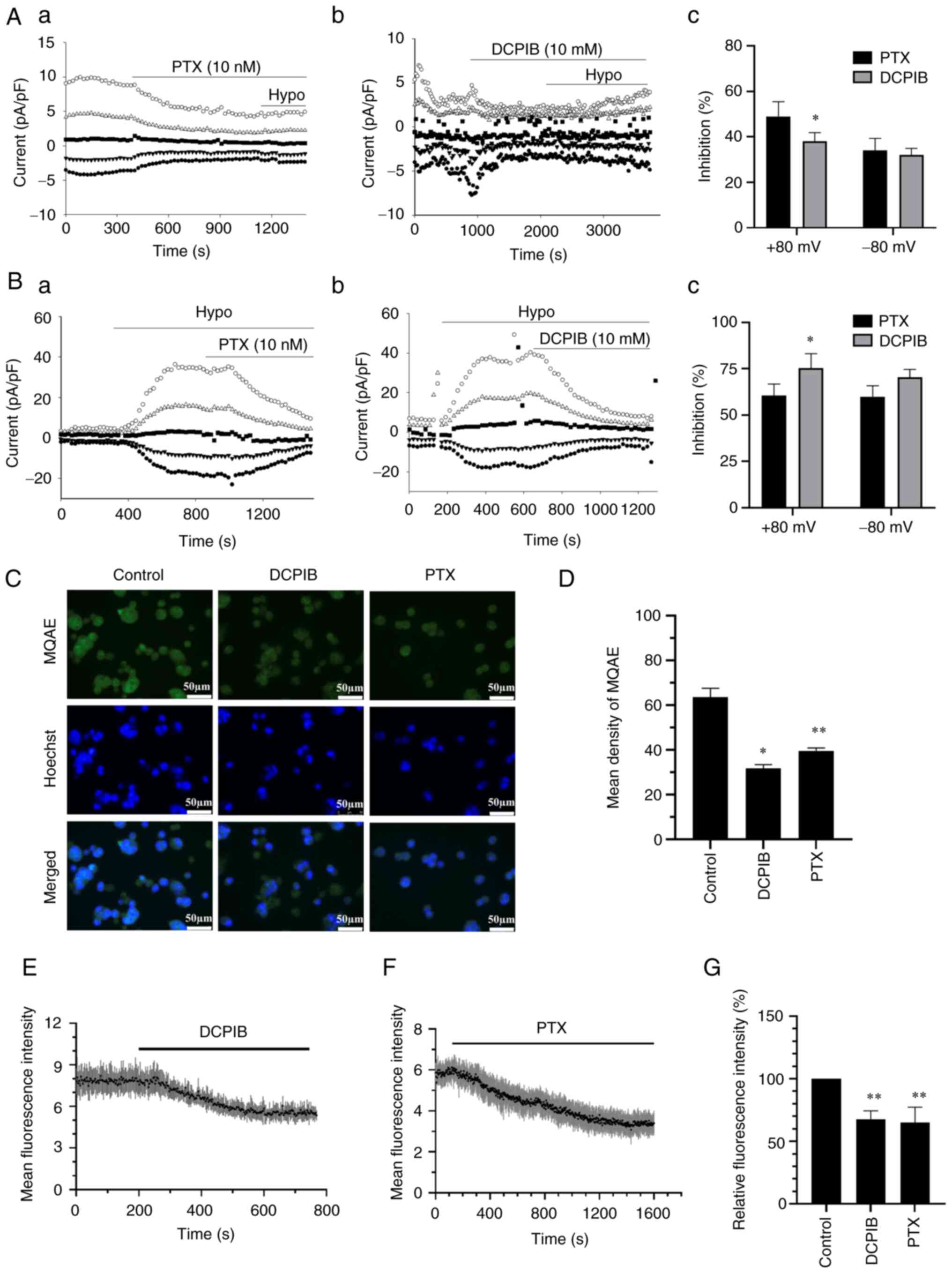
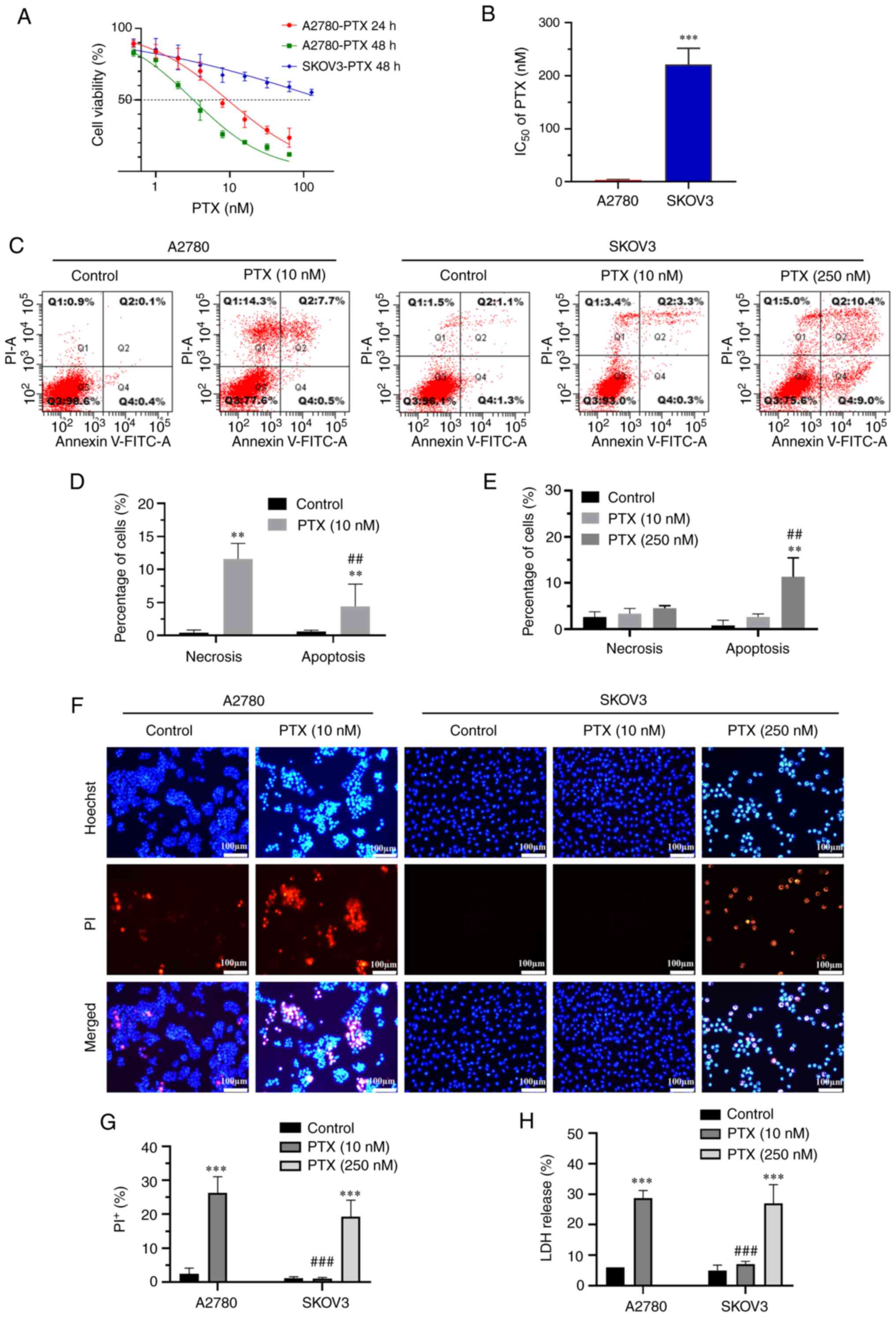
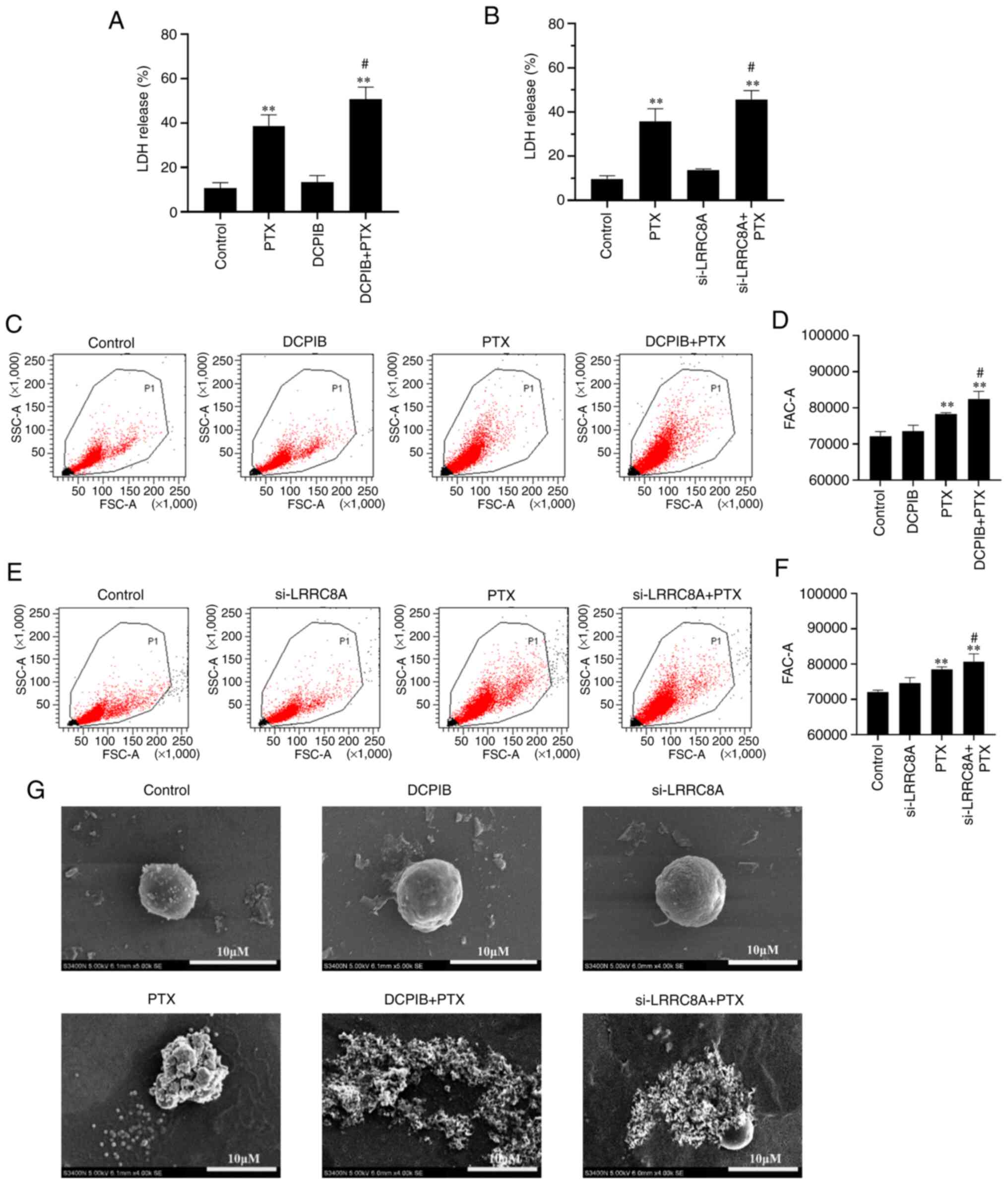
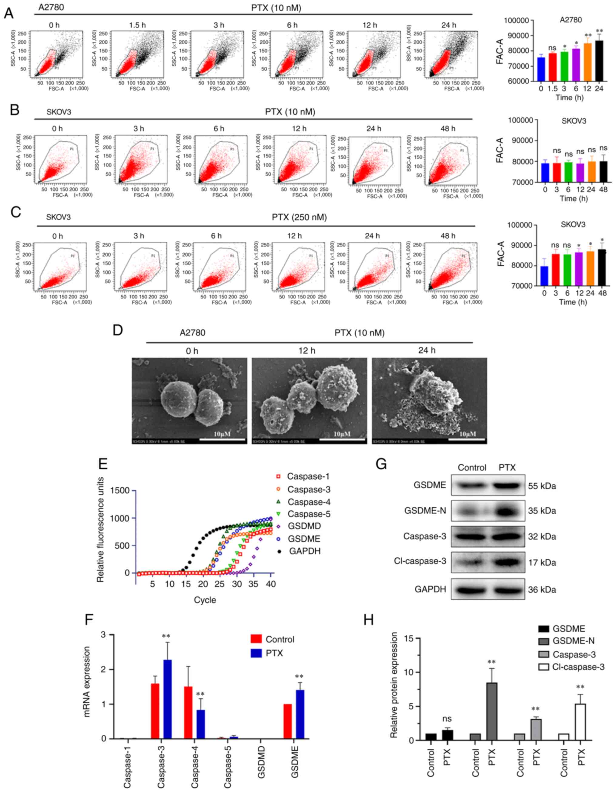
Pyroptosis is a newly identified form of cell death, morphologically characterized by excessive cell swelling. In the present study, paclitaxel (PTX) combined with platinum were used as first‑line chemotherapy, against ovarian cancer cells by inducing multiple types of cell death. However, it remains unclear whether PTX can induce pyroptosis in ovarian cancer cells. It was recently reported that PTX inhibited chloride channels, an inhibition known to cause cell swelling. In the present study, it was first verified that pyroptosis‑like cell death, as well as cleaved‑caspase‑3 and cleaved‑gasdermin E (GSDME) were induced by PTX in A2780 ovarian cancer cells. PTX inhibited the background‑ and hypotonicity‑activated chloride currents, promoted intracellular chloride ion accumulation, those manifestations are similar to those of the classic volume‑regulatory anion channel (VRAC) blocker, 4‑(2‑butyl‑6,7‑dichloro‑2‑cy-clopentyl‑indan‑1‑on5‑yl) oxobutyric acid (DCPIB). Of note, both DCPIB and the downregulation of VRAC constituent protein leucine‑rich repeat‑containing 8a themselves could not induce persisted cell swelling and pyroptosis‑like phenotypes. However, they could enhance the effects of PTX in inducing pyroptosis‑like phenotypes, such as marked cell swelling, cell membrane rupture and excessive activation of caspase‑3 and GSDME N‑terminal fragment, which ultimately caused marked pyroptosis in A2780 cells. These findings revealed a potential mechanism of PTX and offered new insights into the effects of a synergistical combination of PTX and VRACs blockers in ovarian cancer chemotherapy.
View Figures

Figure 1

Figure 2

Figure 3

Figure 4

Figure 5

Figure 6

View References

1 

Shao F: Gasdermins: Making pores for pyroptosis. Nat Rev Immunol. 21:620–621. 2021. View Article : Google Scholar : PubMed/NCBI

2 

Shi J, Zhao Y, Wang K, Shi X, Wang Y, Huang H, Zhuang Y, Cai T, Wang F and Shao F: Cleavage of GSDMD by inflammatory caspases determines pyroptotic cell death. Nature. 526:660–665. 2015. View Article : Google Scholar : PubMed/NCBI

3 

Kayagaki N, Stowe IB, Lee BL, O'Rourke K, Anderson K, Warming S, Cuellar T, Haley B, Roose-Girma M, Phung QT, et al: Caspase-11 cleaves gasdermin D for non-canonical inflammasome signalling. Nature. 526:666–671. 2015. View Article : Google Scholar : PubMed/NCBI

4 

Rogers C, Fernandes-Alnemri T, Mayes L, Alnemri D, Cingolani G and Alnemri ES: Cleavage of DFNA5 by caspase-3 during apoptosis mediates progression to secondary necrotic/pyroptotic cell death. Nat Commun. 8:141282017. View Article : Google Scholar : PubMed/NCBI

5 

Kovacs SB and Miao EA: Gasdermins: Effectors of Pyroptosis. Trends Cell Biol. 27:673–684. 2017. View Article : Google Scholar : PubMed/NCBI

6 

Kepp O, Galluzzi L, Zitvogel L and Kroemer G: Pyroptosis-a cell death modality of its kind? Eur J Immunol. 40:627–630. 2010. View Article : Google Scholar : PubMed/NCBI

7 

Okada Y, Okada T, Sato-Numata K, Islam MR, Ando–Akatsuka Y, Numata T, Kubo M, Shimizu T, Kurbannazarova RS, Marunaka Y and Sabirov RZ: Cell volume-activated and volume-correlated anion channels in mammalian cells: Their biophysical, molecular, and pharmacological properties. Pharmacol Rev. 71:49–88. 2019. View Article : Google Scholar : PubMed/NCBI

8 

Okada Y, Sato K and Numata T: Pathophysiology and puzzles of the volume-sensitive outwardly rectifying anion channel. J Physiol. 587:2141–2149. 2009. View Article : Google Scholar : PubMed/NCBI

9 

Zhang H, Li H, Liu E, Guang Y, Yang L, Mao J, Zhu L, Chen L and Wang L: The AQP-3 water channel and the ClC-3 chloride channel coordinate the hypotonicity-induced swelling volume in nasopharyngeal carcinoma cells. Int J Biochem Cell Biol. 57:96–107. 2014. View Article : Google Scholar : PubMed/NCBI

10 

Zhou C, Tang X, Xu J, Wang J, Yang Y, Chen Y, Chen L, Wang L, Zhu L and Yang H: Opening of the CLC-3 chloride channel induced by dihydroartemisinin contributed to early apoptotic events in human poorly differentiated nasopharyngeal carcinoma cells. J Cell Biochem. 119:9560–9572. 2018. View Article : Google Scholar : PubMed/NCBI

11 

Ye D, Luo H, Lai Z, Zou L, Zhu L, Mao J, Jacob T, Ye W, Wang L and Chen L: ClC-3 chloride channel proteins regulate the cell cycle by up-regulating cyclin D1-CDK4/6 through suppressing p21/p27 expression in nasopharyngeal carcinoma cells. Sci Rep. 6:302762016. View Article : Google Scholar : PubMed/NCBI

12 

Jentsch TJ: VRACs and other ion channels and transporters in the regulation of cell volume and beyond. Nat Rev Mol Cell Biol. 17:293–307. 2016. View Article : Google Scholar : PubMed/NCBI

13 

Yang L, Ye D, Ye W, Jiao C, Zhu L, Mao J, Jacob TJC, Wang L and Chen L: ClC-3 is a main component of background chloride channels activated under isotonic conditions by autocrine ATP in nasopharyngeal carcinoma cells. J Cell Physiol. 226:2516–2526. 2011. View Article : Google Scholar : PubMed/NCBI

14 

Cao G, Zuo W, Fan A, Zhang H, Yang L, Zhu L, Ye W, Wang L and Chen L: Volume-sensitive chloride channels are involved in maintenance of basal cell volume in human acute lymphoblastic leukemia cells. J Membr Biol. 240:111–119. 2011. View Article : Google Scholar : PubMed/NCBI

15 

Yang L, Zhu L, Xu Y, Zhang H, Ye W, Mao J, Chen L and Wang L: Uncoupling of K+ and Cl- transport across the cell membrane in the process of regulatory volume decrease. Biochem Pharmacol. 84:292–302. 2012. View Article : Google Scholar : PubMed/NCBI

16 

Ye X, Liu X, Wei W, Yu H, Jin X, Yu J, Li C, Xu B, Guo X and Mao J: Volume-activated chloride channels contribute to lipopolysaccharide plus nigericin-induced pyroptosis in bone marrow-derived macrophages. Biochem Pharmacol. 193:1147912021. View Article : Google Scholar : PubMed/NCBI

17 

Yang F, Bettadapura SN, Smeltzer MS, Zhu H and Wang S: Pyroptosis and pyroptosis-inducing cancer drugs. Acta Pharmacol Sin. 43:2462–2473. 2022. View Article : Google Scholar : PubMed/NCBI

18 

Gregory RE and DeLisa AF: Paclitaxel: A new antineoplastic agent for refractory ovarian cancer. Clin Pharm. 12:401–415. 1993.PubMed/NCBI

19 

Wang X, Li H, Li W, Xie J, Wang F, Peng X, Song Y and Tan G: The role of Caspase-1/GSDMD-mediated pyroptosis in Taxol-induced cell death and a Taxol-resistant phenotype in nasopharyngeal carcinoma regulated by autophagy. Cell Biol Toxicol. 36:437–457. 2020. View Article : Google Scholar : PubMed/NCBI

20 

Zhang CC, Li CG, Wang YF, Xu LH, He XH, Zeng QZ, Zeng CY, Mai FY, Hu B and Ouyang DY: Chemotherapeutic paclitaxel and cisplatin differentially induce pyroptosis in A549 lung cancer cells via caspase-3/GSDME activation. Apoptosis. 24:312–325. 2019. View Article : Google Scholar : PubMed/NCBI

21 

Zeng QZ, Yang F, Li CG, Xu LH, He XH, Mai FY, Zeng CY, Zhang CC, Zha QB and Ouyang DY: Paclitaxel enhances the innate immunity by promoting NLRP3 inflammasome activation in macrophages. Front Immunol. 10:722019. View Article : Google Scholar : PubMed/NCBI

22 

Feng J, Peng Z, Gao L, Yang X, Sun Z, Hou X, Li E, Zhu L and Yang H: ClC-3 promotes paclitaxel resistance via modulating tubulins polymerization in ovarian cancer cells. Biomed Pharmacother. 138:1114072021. View Article : Google Scholar : PubMed/NCBI

23 

Mao J, Yuan J, Wang L, Zhang H, Jin X, Zhu J, Li H, Xu B and Chen L: Tamoxifen inhibits migration of estrogen receptor-negative hepatocellular carcinoma cells by blocking the swelling-activated chloride current. J Cell Physiol. 228:991–1001. 2013. View Article : Google Scholar : PubMed/NCBI

24 

Xu R, Wang X and Shi C: Volume-regulated anion channel as a novel cancer therapeutic target. Int J Biol Macromol. 159:570–576. 2020. View Article : Google Scholar : PubMed/NCBI

25 

Livak KJ and Schmittgen TD: Analysis of relative gene expression data using real-time quantitative PCR and the 2(−Delta Delta C(T)) method. Methods. 25:402–408. 2001. View Article : Google Scholar : PubMed/NCBI

26 

Wu D, Wei C, Li Y, Yang X and Zhou S: Pyroptosis, a new breakthrough in cancer treatment. Front Oncol. 11:6988112021. View Article : Google Scholar : PubMed/NCBI

27 

Broz P, Pelegrin P and Shao F: The gasdermins, a protein family executing cell death and inflammation. Nat Rev Immunol. 20:143–157. 2020. View Article : Google Scholar : PubMed/NCBI

28 

De Schutter E, Croes L, Ibrahim J, Pauwels P, de Beeck KO, Vandenabeele P and Camp GV: GSDME and its role in cancer: From behind the scenes to the front of the stage. Int J Cancer. 148:2872–2883. 2021. View Article : Google Scholar : PubMed/NCBI

29 

Chen LX, Zhu LY, Jacob TJ and Wang LW: Roles of volume-activated Cl- currents and regulatory volume decrease in the cell cycle and proliferation in nasopharyngeal carcinoma cells. Cell Prolif. 40:253–267. 2007. View Article : Google Scholar : PubMed/NCBI

30 

Voss FK, Ullrich F, Munch J, Lazarow K, Lutter D, Mah N, Andrade-Navarro MA, von Kries JP, Stauber T and Jentsch TJ: Identification of LRRC8 heteromers as an essential component of the volume-regulated anion channel VRAC. Science. 344:634–638. 2014. View Article : Google Scholar : PubMed/NCBI

31 

Menzin AW, King SA, Aikins JK, Mikuta JJ and Rubin SC: Taxol (paclitaxel) was approved by FDA for the treatment of patients with recurrent ovarian cancer. Gynecol Oncol. 54:1031994.PubMed/NCBI

32 

Kelly WK, Curley T, Slovin S, Heller G, McCaffrey J, Bajorin D, Ciolino A, Regan K, Schwartz M, Kantoff P, et al: Paclitaxel, estramustine phosphate, and carboplatin in patients with advanced prostate cancer. J Clin Oncol. 19:44–53. 2001. View Article : Google Scholar : PubMed/NCBI

33 

Cortazar P, Justice R, Johnson J, Sridhara R, Keegan P and Pazdur R: US food and drug administration approval overview in metastatic breast cancer. J Clin Oncol. 30:1705–1711. 2012. View Article : Google Scholar : PubMed/NCBI

34 

Ranson M and Thatcher N: Paclitaxel: A hope for advanced non-small cell lung cancer? Expert Opin Investig Drugs. 8:837–848. 1999. View Article : Google Scholar : PubMed/NCBI

35 

Zhao S, Tang Y, Wang R and Najafi M: Mechanisms of cancer cell death induction by paclitaxel: An updated review. Apoptosis. 27:647–667. 2022. View Article : Google Scholar : PubMed/NCBI

36 

Shi J, Gao W and Shao F: Pyroptosis: Gasdermin-mediated programmed necrotic cell death. Trends Biochem Sci. 42:245–254. 2017. View Article : Google Scholar : PubMed/NCBI

37 

Wang Y, Gao W, Shi X, Ding J, Liu W, He H, Wang K and Shao F: Chemotherapy drugs induce pyroptosis through caspase-3 cleavage of a gasdermin. Nature. 547:99–103. 2017. View Article : Google Scholar : PubMed/NCBI

38 

Zhang X, Zhang P, An L, Sun N, Peng L, Tang W, Ma D and Chen J: Miltirone induces cell death in hepatocellular carcinoma cell through GSDME-dependent pyroptosis. Acta Pharm Sin B. 10:1397–1413. 2020. View Article : Google Scholar : PubMed/NCBI

39 

Shen X, Wang H, Weng C, Jiang H and Chen J: Caspase 3/GSDME-dependent pyroptosis contributes to chemotherapy drug-induced nephrotoxicity. Cell Death Dis. 12:1862021. View Article : Google Scholar : PubMed/NCBI

40 

Kittl M, Winklmayr M, Preishuber-Pflugl J, Strobl V, Gaisberger M, Ritter M and Jakab M: Low pH attenuates apoptosis by suppressing the volume-sensitive outwardly rectifying (VSOR) chloride current in chondrocytes. Front Cell Dev Biol. 9:8041052021. View Article : Google Scholar : PubMed/NCBI

41 

Tang T, Lang X, Xu C, Wang X, Gong T, Yang Y, Cui J, Bai L, Wang J, Jiang W and Zhou R: CLICs-dependent chloride efflux is an essential and proximal upstream event for NLRP3 inflammasome activation. Nat Commun. 8:2022017. View Article : Google Scholar : PubMed/NCBI

42 

Green JP, Yu S, Martin-Sanchez F, Pelegrin P, Lopez-Castejon G, Lawrence CB and Brough D: Chloride regulates dynamic NLRP3-dependent ASC oligomerization and inflammasome priming. Proc Natl Acad Sci USA. 115:E9371–E9380. 2018. View Article : Google Scholar : PubMed/NCBI

43 

Decher N, Lang HJ, Nilius B, Bruggemann A, Busch AE and Steinmeyer K: DCPIB is a novel selective blocker of I(Cl,swell) and prevents swelling-induced shortening of guinea-pig atrial action potential duration. Br J Pharmacol. 134:1467–1479. 2001. View Article : Google Scholar : PubMed/NCBI

44 

Pedersen SF, Okada Y and Nilius B: Biophysics and physiology of the volume-regulated anion channel (VRAC)/volume-sensitive outwardly rectifying anion channel (VSOR). Pflugers Arch. 468:371–383. 2016. View Article : Google Scholar : PubMed/NCBI

45 

Zeng CY, Li CG, Shu JX, Xu LH, Ouyang DY, Mai FY, Zeng QZ, Zhang CC, Li RM and He XH: ATP induces caspase-3/gasdermin E-mediated pyroptosis in NLRP3 pathway-blocked murine macrophages. Apoptosis. 24:703–717. 2019. View Article : Google Scholar : PubMed/NCBI

Related Articles

  • Abstract
  • View
  • Download
  • Twitter
Copy and paste a formatted citation
Spandidos Publications style
Yang X, Li C, Liao X, Liu S, Li X, Hou X, Wang K, Yang H, Gao L, Zhu L, Zhu L, et al: Paclitaxel induces pyroptosis by inhibiting the volume‑sensitive chloride channel leucine‑rich repeat‑containing 8a in ovarian cancer cells. Oncol Rep 49: 115, 2023.
APA
Yang, X., Li, C., Liao, X., Liu, S., Li, X., Hou, X. ... Zhu, L. (2023). Paclitaxel induces pyroptosis by inhibiting the volume‑sensitive chloride channel leucine‑rich repeat‑containing 8a in ovarian cancer cells. Oncology Reports, 49, 115. https://doi.org/10.3892/or.2023.8552
MLA
Yang, X., Li, C., Liao, X., Liu, S., Li, X., Hou, X., Wang, K., Yang, H., Gao, L., Zhu, L."Paclitaxel induces pyroptosis by inhibiting the volume‑sensitive chloride channel leucine‑rich repeat‑containing 8a in ovarian cancer cells". Oncology Reports 49.6 (2023): 115.
Chicago
Yang, X., Li, C., Liao, X., Liu, S., Li, X., Hou, X., Wang, K., Yang, H., Gao, L., Zhu, L."Paclitaxel induces pyroptosis by inhibiting the volume‑sensitive chloride channel leucine‑rich repeat‑containing 8a in ovarian cancer cells". Oncology Reports 49, no. 6 (2023): 115. https://doi.org/10.3892/or.2023.8552
Copy and paste a formatted citation
x
Spandidos Publications style
Yang X, Li C, Liao X, Liu S, Li X, Hou X, Wang K, Yang H, Gao L, Zhu L, Zhu L, et al: Paclitaxel induces pyroptosis by inhibiting the volume‑sensitive chloride channel leucine‑rich repeat‑containing 8a in ovarian cancer cells. Oncol Rep 49: 115, 2023.
APA
Yang, X., Li, C., Liao, X., Liu, S., Li, X., Hou, X. ... Zhu, L. (2023). Paclitaxel induces pyroptosis by inhibiting the volume‑sensitive chloride channel leucine‑rich repeat‑containing 8a in ovarian cancer cells. Oncology Reports, 49, 115. https://doi.org/10.3892/or.2023.8552
MLA
Yang, X., Li, C., Liao, X., Liu, S., Li, X., Hou, X., Wang, K., Yang, H., Gao, L., Zhu, L."Paclitaxel induces pyroptosis by inhibiting the volume‑sensitive chloride channel leucine‑rich repeat‑containing 8a in ovarian cancer cells". Oncology Reports 49.6 (2023): 115.
Chicago
Yang, X., Li, C., Liao, X., Liu, S., Li, X., Hou, X., Wang, K., Yang, H., Gao, L., Zhu, L."Paclitaxel induces pyroptosis by inhibiting the volume‑sensitive chloride channel leucine‑rich repeat‑containing 8a in ovarian cancer cells". Oncology Reports 49, no. 6 (2023): 115. https://doi.org/10.3892/or.2023.8552
Follow us
  • Twitter
  • LinkedIn
  • Facebook
About
  • Spandidos Publications
  • Careers
  • Cookie Policy
  • Privacy Policy
How can we help?
  • Help
  • Live Chat
  • Contact
  • Email to our Support Team