Spandidos Publications Logo
  • About
    • About Spandidos
    • Aims and Scopes
    • Abstracting and Indexing
    • Editorial Policies
    • Reprints and Permissions
    • Job Opportunities
    • Terms and Conditions
    • Contact
  • Journals
    • All Journals
    • Oncology Letters
      • Oncology Letters
      • Information for Authors
      • Editorial Policies
      • Editorial Board
      • Aims and Scope
      • Abstracting and Indexing
      • Bibliographic Information
      • Archive
    • International Journal of Oncology
      • International Journal of Oncology
      • Information for Authors
      • Editorial Policies
      • Editorial Board
      • Aims and Scope
      • Abstracting and Indexing
      • Bibliographic Information
      • Archive
    • Molecular and Clinical Oncology
      • Molecular and Clinical Oncology
      • Information for Authors
      • Editorial Policies
      • Editorial Board
      • Aims and Scope
      • Abstracting and Indexing
      • Bibliographic Information
      • Archive
    • Experimental and Therapeutic Medicine
      • Experimental and Therapeutic Medicine
      • Information for Authors
      • Editorial Policies
      • Editorial Board
      • Aims and Scope
      • Abstracting and Indexing
      • Bibliographic Information
      • Archive
    • International Journal of Molecular Medicine
      • International Journal of Molecular Medicine
      • Information for Authors
      • Editorial Policies
      • Editorial Board
      • Aims and Scope
      • Abstracting and Indexing
      • Bibliographic Information
      • Archive
    • Biomedical Reports
      • Biomedical Reports
      • Information for Authors
      • Editorial Policies
      • Editorial Board
      • Aims and Scope
      • Abstracting and Indexing
      • Bibliographic Information
      • Archive
    • Oncology Reports
      • Oncology Reports
      • Information for Authors
      • Editorial Policies
      • Editorial Board
      • Aims and Scope
      • Abstracting and Indexing
      • Bibliographic Information
      • Archive
    • Molecular Medicine Reports
      • Molecular Medicine Reports
      • Information for Authors
      • Editorial Policies
      • Editorial Board
      • Aims and Scope
      • Abstracting and Indexing
      • Bibliographic Information
      • Archive
    • World Academy of Sciences Journal
      • World Academy of Sciences Journal
      • Information for Authors
      • Editorial Policies
      • Editorial Board
      • Aims and Scope
      • Abstracting and Indexing
      • Bibliographic Information
      • Archive
    • International Journal of Functional Nutrition
      • International Journal of Functional Nutrition
      • Information for Authors
      • Editorial Policies
      • Editorial Board
      • Aims and Scope
      • Abstracting and Indexing
      • Bibliographic Information
      • Archive
    • International Journal of Epigenetics
      • International Journal of Epigenetics
      • Information for Authors
      • Editorial Policies
      • Editorial Board
      • Aims and Scope
      • Abstracting and Indexing
      • Bibliographic Information
      • Archive
    • Medicine International
      • Medicine International
      • Information for Authors
      • Editorial Policies
      • Editorial Board
      • Aims and Scope
      • Abstracting and Indexing
      • Bibliographic Information
      • Archive
  • Articles
  • Information
    • Information for Authors
    • Information for Reviewers
    • Information for Librarians
    • Information for Advertisers
    • Conferences
  • Language Editing
Spandidos Publications Logo
  • About
    • About Spandidos
    • Aims and Scopes
    • Abstracting and Indexing
    • Editorial Policies
    • Reprints and Permissions
    • Job Opportunities
    • Terms and Conditions
    • Contact
  • Journals
    • All Journals
    • Biomedical Reports
      • Information for Authors
      • Editorial Policies
      • Editorial Board
      • Aims and Scope
      • Abstracting and Indexing
      • Bibliographic Information
      • Archive
    • Experimental and Therapeutic Medicine
      • Information for Authors
      • Editorial Policies
      • Editorial Board
      • Aims and Scope
      • Abstracting and Indexing
      • Bibliographic Information
      • Archive
    • International Journal of Epigenetics
      • Information for Authors
      • Editorial Policies
      • Editorial Board
      • Aims and Scope
      • Abstracting and Indexing
      • Bibliographic Information
      • Archive
    • International Journal of Functional Nutrition
      • Information for Authors
      • Editorial Policies
      • Editorial Board
      • Aims and Scope
      • Abstracting and Indexing
      • Bibliographic Information
      • Archive
    • International Journal of Molecular Medicine
      • Information for Authors
      • Editorial Policies
      • Editorial Board
      • Aims and Scope
      • Abstracting and Indexing
      • Bibliographic Information
      • Archive
    • International Journal of Oncology
      • Information for Authors
      • Editorial Policies
      • Editorial Board
      • Aims and Scope
      • Abstracting and Indexing
      • Bibliographic Information
      • Archive
    • Medicine International
      • Information for Authors
      • Editorial Policies
      • Editorial Board
      • Aims and Scope
      • Abstracting and Indexing
      • Bibliographic Information
      • Archive
    • Molecular and Clinical Oncology
      • Information for Authors
      • Editorial Policies
      • Editorial Board
      • Aims and Scope
      • Abstracting and Indexing
      • Bibliographic Information
      • Archive
    • Molecular Medicine Reports
      • Information for Authors
      • Editorial Policies
      • Editorial Board
      • Aims and Scope
      • Abstracting and Indexing
      • Bibliographic Information
      • Archive
    • Oncology Letters
      • Information for Authors
      • Editorial Policies
      • Editorial Board
      • Aims and Scope
      • Abstracting and Indexing
      • Bibliographic Information
      • Archive
    • Oncology Reports
      • Information for Authors
      • Editorial Policies
      • Editorial Board
      • Aims and Scope
      • Abstracting and Indexing
      • Bibliographic Information
      • Archive
    • World Academy of Sciences Journal
      • Information for Authors
      • Editorial Policies
      • Editorial Board
      • Aims and Scope
      • Abstracting and Indexing
      • Bibliographic Information
      • Archive
  • Articles
  • Information
    • For Authors
    • For Reviewers
    • For Librarians
    • For Advertisers
    • Conferences
  • Language Editing
Login Register Submit
  • This site uses cookies
  • You can change your cookie settings at any time by following the instructions in our Cookie Policy. To find out more, you may read our Privacy Policy.

    I agree
Search articles by DOI, keyword, author or affiliation
Search
Advanced Search
presentation
Oncology Reports
Join Editorial Board Propose a Special Issue
Print ISSN: 1021-335X Online ISSN: 1791-2431
Journal Cover
June-2023 Volume 49 Issue 6

Full Size Image

Sign up for eToc alerts
Recommend to Library

Journals

International Journal of Molecular Medicine

International Journal of Molecular Medicine

International Journal of Molecular Medicine is an international journal devoted to molecular mechanisms of human disease.

International Journal of Oncology

International Journal of Oncology

International Journal of Oncology is an international journal devoted to oncology research and cancer treatment.

Molecular Medicine Reports

Molecular Medicine Reports

Covers molecular medicine topics such as pharmacology, pathology, genetics, neuroscience, infectious diseases, molecular cardiology, and molecular surgery.

Oncology Reports

Oncology Reports

Oncology Reports is an international journal devoted to fundamental and applied research in Oncology.

Experimental and Therapeutic Medicine

Experimental and Therapeutic Medicine

Experimental and Therapeutic Medicine is an international journal devoted to laboratory and clinical medicine.

Oncology Letters

Oncology Letters

Oncology Letters is an international journal devoted to Experimental and Clinical Oncology.

Biomedical Reports

Biomedical Reports

Explores a wide range of biological and medical fields, including pharmacology, genetics, microbiology, neuroscience, and molecular cardiology.

Molecular and Clinical Oncology

Molecular and Clinical Oncology

International journal addressing all aspects of oncology research, from tumorigenesis and oncogenes to chemotherapy and metastasis.

World Academy of Sciences Journal

World Academy of Sciences Journal

Multidisciplinary open-access journal spanning biochemistry, genetics, neuroscience, environmental health, and synthetic biology.

International Journal of Functional Nutrition

International Journal of Functional Nutrition

Open-access journal combining biochemistry, pharmacology, immunology, and genetics to advance health through functional nutrition.

International Journal of Epigenetics

International Journal of Epigenetics

Publishes open-access research on using epigenetics to advance understanding and treatment of human disease.

Medicine International

Medicine International

An International Open Access Journal Devoted to General Medicine.

Journal Cover
June-2023 Volume 49 Issue 6

Full Size Image

Sign up for eToc alerts
Recommend to Library

  • Article
  • Citations
    • Cite This Article
    • Download Citation
    • Create Citation Alert
    • Remove Citation Alert
    • Cited By
  • Similar Articles
    • Related Articles (in Spandidos Publications)
    • Similar Articles (Google Scholar)
    • Similar Articles (PubMed)
  • Download PDF
  • Download XML
  • View XML

  • Supplementary Files
    • Supplementary_Data.pdf
Article Open Access

Expression of Ferredoxin1 in cisplatin‑resistant ovarian cancer cells confers their resistance against ferroptosis induced by cisplatin

  • Authors:
    • Ryosuke Takahashi
    • Koki Kamizaki
    • Keitaro Yamanaka
    • Yoshito Terai
    • Yasuhiro Minami
  • View Affiliations / Copyright

    Affiliations: Division of Cell Physiology, Department of Physiology and Cell Biology, Graduate School of Medicine, Kobe University, Kobe 650‑0017, Japan, Department of Obstetrics and Gynecology, Graduate School of Medicine, Kobe University, Kobe 650‑0017, Japan
    Copyright: © Takahashi et al. This is an open access article distributed under the terms of Creative Commons Attribution License.
  • Article Number: 124
    |
    Published online on: May 5, 2023
       https://doi.org/10.3892/or.2023.8561
  • Expand metrics +
Metrics: Total Views: 0 (Spandidos Publications: | PMC Statistics: )
Metrics: Total PDF Downloads: 0 (Spandidos Publications: | PMC Statistics: )
Cited By (CrossRef): 0 citations Loading Articles...

This article is mentioned in:


Abstract

Ovarian cancer (OC) is a refractory cancer that shows recurrence due to the acquisition of resistance to anticancer drugs, including cisplatin. However, the molecular mechanism underlying the acquisition of cisplatin resistance by cancer cells remains largely unknown. In the present study, two sets of ovarian endometrioid carcinoma cell lines were used: The parental A2780 cell line, the OVK18 cell line, and their derived cisplatin‑resistant cells. It was found that cisplatin could induce ferroptosis in these parental cells by enhancing mitochondrial membrane potential and lipid peroxidation as assessed by flow cytometric analysis, and that expression of Ferredoxin1 (Fdx1), an iron‑sulfur protein localized to the mitochondria, could be upregulated in cisplatin‑resistant cells in the absence of cisplatin. Intriguingly, it was shown that the siRNA‑mediated depletion of Fdx1 in cisplatin‑resistant cells resulted in enhanced ferroptosis by increasing the mitochondrial membrane potential and lipid peroxidation induced by cisplatin. By examining Fdx1 expression with immunohistochemical analysis in clinical specimens from patients with OC, higher expression of Fdx1 was detected in cisplatin‑resistant specimens than in cisplatin‑sensitive specimens. Collectively, these results indicated that Fdx1 may be a novel and suitable diagnostic/prognostic marker and therapeutic molecular target for the treatment of cisplatin‑resistant OC.

Introduction

Ovarian cancer (OC) has high morbidity and mortality rates, and age-standardized mortality is the highest among gynecological cancers worldwide (1). As patients are often asymptomatic, >40% of cases are advanced at diagnosis, and the treatment strategy is debulking surgery followed by chemotherapy (2). First-line chemotherapy is a combination of carboplatin and paclitaxel (3), and the response to platinum agents contributes the most to therapeutic efficacy. OC has a very high recurrence rate and is classified as a platinum-resistant tumor if it recurs within 6 months of completing platinum-based chemotherapy (4). In patients with platinum-resistant tumors, the response rate to other chemotherapies is 10–15%, and the overall survival is within 12 months (5). In recent years, the effectiveness of molecular-targeted therapy, including immunotherapy, for platinum-resistant tumors has been reported, but treatment strategies have not yet been established (6,7).

Ferroptosis is defined as iron-dependent cell death due to the accumulation of lipid hydroperoxides, and is distinguished from apoptosis and necroptosis (8,9). Accumulating evidence has shown that ferroptosis plays an important role in pathological conditions and diseases, including neurodegenerative diseases, ischemic injury and cancers (10–13). Since certain types of cancers highly express glutathione peroxidase 4 (GPX4) and/or ferroptosis suppressor protein 1 (FSP1), leading to an anti-ferroptotic status, it has been proposed that ferroptosis inducers inhibiting these proteins may be used as anticancer drugs (14–18). In addition, it has previously been reported that platinum agents are involved in ferroptosis (19–21). However, the relationship between resistance to platinum and ferroptosis remains unclear.

Intracellular iron levels must be strictly regulated to inhibit ferroptosis. It has been indicated that iron-sulfur proteins are important in regulating intracellular iron homeostasis and oxidation-reduction reactions of electron transport in the mitochondria and other organelles. Ferredoxin1 (Fdx1), an iron-sulfur protein, plays an important role in the biosynthesis of iron-sulfur clusters and in steroidogenesis by catalyzing electron transfer to cytochrome P450 in the mitochondria (22,23). Since the loss of Fdx1 has detrimental effects on the activities of iron-sulfur cluster enzymes and intracellular iron homeostasis, leading to mitochondrial iron overload (24), it can be assumed that Fdx1 may play a role in preventing cells from undergoing ferroptosis. Furthermore, it has been reported that Fdx1 may be a possible immunotherapy and/or prognostic biomarker for cancer treatment (25,26). However, the function of Fdx1 in cancer cells and its relationship with ferroptosis remain elusive.

In the present study, it was revealed that Fdx1 expression is associated with cisplatin resistance in OC by investigating cell lines and clinical specimens. Treatment of OC cells with cisplatin resulted in ferroptosis through a drastic increase in the mitochondrial membrane potential and lipid peroxidation. It was also found that Fdx1 upregulation in platinum-resistant cells may play an important role in suppressing ferroptosis by inhibiting cisplatin-induced mitochondrial membrane potential and lipid peroxidation. Indeed, the suppressed expression of Fdx1 in cisplatin-resistant OC cells resulted in enhanced ferroptosis induced by cisplatin. Considering the relatively higher expression of Fdx1 in patients with cisplatin-resistant OC than in those with cisplatin-sensitive OC, these results indicated that the induction of ferroptosis by inhibiting Fdx1 may provide a new therapeutic strategy for the treatment of platinum-resistant OC.

Materials and methods

Cell culture and transfection

The following ovarian endometrioid carcinoma cell lines were obtained from ECACC (Salisbury, United Kingdom): The A2780 cell line (parental) and the cisplatin-resistant A2780 cell line (A2780cis cell line). Another cell line of ovarian endometrioid carcinoma, OVK18 cells (parental), was obtained from RIKEN BRC Cell Bank (Ibaraki, Japan). Cisplatin-resistant OVK18 cells (OVK18cis cells) were established by exposing parental OVK18 cells to increasing concentrations of cisplatin (FUJIFILM Wako Pure Chemical Corporation). In brief, OVK18 cells were exposed to cisplatin at a final concentration of 0.1 µM as the initial concentration. Subsequently, the concentration of cisplatin was increased stepwise for the surviving cells, and the surviving cells up to a concentration of 6 µM were defined as OVK18cis. A2780cis and OVK18cis cells were continuously treated with cisplatin (1.5 µM). All cells were cultured in RPMI-1640 (Nacalai Tesque, Inc.) with 10% (v/v) FBS and incubated at 37°C with 5% CO2 and 90% humidity. The short tandem repeat profiles of these cells were analyzed (BEX Co., Ltd.), and it was confirmed that these cells were not contaminated.

Small interfering RNA (siRNA) transfection was performed as previously described (27). A2780, A2780cis, OVK18 and OVK18cis cells were transfected with their respective siRNAs using Lipofectamine RNAiMAX reagent (Thermo Fisher Scientific, Inc.), according to the manufacturer's instructions. Briefly, 30 nmol/l of siRNAs were mixed with RNAiMAX reagent diluted in Opti-MEM (Thermo Fisher Scientific, Inc.), was incubated for 20 min at room temperature (20–25°C) and added to cultured cells. The following target sequences were used: siFdx1#1, 5′-CGAUCUGGCAUAUGGACUA-3′ and 5′-UAGUCCAUAUGCCAGAUCG-3′; and siFdx1#2, 5′-GCCAAAUCUGUUUGACAAA-3′ and 5′-UUUGUCAAACAGAUUUGGC-3′.

Viability assay

Cell viability was assessed by the WST8 assay using Cell Counting Kit 8 (CCK-8; Dojindo Laboratories, Inc.) according to the manufacturer's instructions. Briefly, 1,000-5,000 cells were seeded into each well of a 96-well plate with 100 µl of culture medium/well in triplicate. Cells were treated with the respective drugs (cisplatin: 0.1–64 µM; deferoxamine: 100 µM; penicillamine: 1 µM) for 48–96 h, after which cells were incubated in fresh medium containing 10% (v/v) CCK-8 reagent for 2 h. The absorbance of the culture medium from each well was measured at a wavelength of 450 nm.

Superoxide dismutase (SOD) assay

SOD activities were monitored by using SOD Assay Kit-WST (Dojindo Laboratories, Inc.), according to the manufacturer's instructions. Briefly, 5,000 cells were seeded into each well of a 96-well plate with 100 µl culture medium/well in triplicate. Cells were treated with 1 µM penicillamine 48 h, thereafter cells were incubated in WST working solution and Enzyme working solution at 37°C for 20 min. The absorbance from each well was measured at 450 nm.

RNA isolation and reverse transcription-quantitative PCR (RT-qPCR)

RNA isolation and RT-qPCR were conducted as previously described (28). Total RNA was isolated using Sepasol-RNA I SuperG (Nacalai Tesque, Inc.) and subjected to reverse transcription to synthesize cDNA using a PrimeScript RT Reagent Kit (Takara Bio, Inc.). qPCR was performed using SYBR Green (Roche Diagnostics) on a LightCycler 480 II system (Roche Diagnostics). The amount of mRNA was normalized to that of 18S ribosomal RNA. The following primers were used: Fdx1 forward, 5′-AACAGACAGATCACGGTTGGG-3′ and reverse, 5′-GGTCTTGCCCACATCAATGG-3′; Tmp1 forward, 5′-ACTACCTGCAGTTTTGTGGCT-3′ and reverse, 5′-CTGGTCCGTCCACAAGCAA-3′; and Usp17l11 forward, 5′-CAGCTCAGAGTGTCCAGCAA-3′ and reverse, 5′-AGTTAACGTCTTGGAGGCCG-3′.

RNA-sequencing (RNA-Seq) analysis

Total RNA was extracted from A2780, A2780cis OVK18 and OVK18cis cells by using Sepasol-RNA I SuperG (Nacalai Tesque, Inc.). AmpliSeq libraries were created using the Ion AmpliSeq Transcriptome Human Gene Expression Kit (Thermo Fisher Scientific, Inc.), which was designed by amplifying over 20,000 human genes simultaneously in a single primer pool. The libraries were amplified using an Ion OneTouch 2 System (Thermo Fisher Scientific, Inc.). Thereafter, libraries were sequenced using Ion Torrent PGM (Thermo Fisher Scientific, Inc.) or Ion S5 (Thermo Fisher Scientific, Inc.). RNA-Seq reads were analyzed using CLC bio Genomics Workbench Version 12.0 (CLC Bio). Genes with a q-value <0.001 and fold change >0 between A2780 and A2780cis cells or OVK18 and OVK18cis cells were defined as differentially expressed genes (DEGs). RNA-Seq analysis was performed twice, and the common DEGs were correlated with acquiring cisplatin resistance in A2780 and OVK18 cells.

Flow cytometric analysis

Cells (5×105 cells per well) were seeded into a 6-cm f dish followed by treatment with the respective drugs (cisplatin: 2.0 µM; deferoxamine: 100 µM; rotenone: 0.5 µM) or their combination. To monitor lipid peroxidation or mitochondrial membrane potential, Liperfluo or MT-1 (both from Dojindo Laboratories, Inc.) reagent was added to each dish and incubated for 30 min. Flow cytometric analysis was performed using BD LSRFortessaTM X-20 (BD Biosciences). The results of flow cytometric analysis were analyzed by FlowJo (version 10. 7. 1; BD Biosciences).

Western blotting

Western blotting was performed as previously described (28). The cells were solubilized in ice-cold lysis buffer [50 mM HEPES (pH 7.5), 150 mM NaCl, 1% (v/v) Nonidet P-40, 1 mM EDTA, 10 µg/ml aprotinin, 10 µg/ml leupeptin and 1 mM p-APMSF]. Proteins (10 µg per lane) were separated using SDS-PAGE (20%) and transferred onto Immobilon-P membranes (Merck KGaA). Membranes were then blocked by 5% (w/v) skim milk at room temperature for 30 min, and were immunoblotted with the following antibodies: anti-Fdx1 antibody (1:1,000; cat. no. 12592-1-AP; Proteintech Group, Inc.) and anti-α-tubulin (1:1,000; cat. no. PM054; MBL International Co.). Subsequently, the membranes were immunoblotted with secondary antibody (1:10,000; cat. no. 170-6515; Bio-Rad Laboratories, Inc.). Immunoreactive bands were visualized using ImmunoStar LD (FUJIFILM Wako Pure Chemical Corporation). The respective band intensities were measured using ImageJ software (version: v1.53t; National Institutes of Health).

Immunohistochemical analysis

The OC tissue specimens resected from 45 patients (date range: 04/2015~03/2019; age distribution: 39~75) at Kobe University Hospital (Kobe, Japan) were fixed with 10% (v/v) formalin at room temperature for 48 h and embedded in paraffin. Cylindrical tissue cores (2 mm) were then extracted from each paraffin block and re-embedded into a single paraffin block to create a tissue microarray (TMA) for sectioning. Epithelial OC cases were selected from the TMA and classified into platinum-sensitive and platinum-resistant groups according to their clinical course. The resultant TMA sections were incubated with antibody against Fdx1 (1:200; cat. no. 12592-1-AP; Thermo Fisher Scientific, Inc.) overnight at 4°C and then with anti-Rabbit IgG antibodies conjugated with HRP-labeled polymer (ImmPRESS Reagent kit Peroxidase; Vector Laboratories, Inc.) for 30 min at room temperature. Secondary antibodies were visualized using DAB Chromogen (Dako; Agilent Technologies, Inc.), and nuclei were counterstained with hematoxylin. The specimens were observed under a BZ-X700 microscope (Keyence Corporation). Clinical tissue specimens were obtained by opt-out method and analyzed in accordance with procedures approved (approval nos. B200076 and B220122) by the Institutional Review Board of Kobe University Hospital (Kobe, Japan).

Immunofluorescence analysis

Cells (1×105 cells/well) were seeded into 12-well plates and incubated with MitoTracker® Red CMXRos (Lonza Group, Ltd.) for 30 min prior to fixation. After fixation, cells were incubated with antibodies against Fdx1 (1:100; cat. no. 12592-1-AP; Thermo Fisher Scientific, Inc.) overnight at 4°C followed by treatment with anti-rabbit IgG antibodies (1:500; cat. no. A11034; Invitrogen; Thermo Fisher Scientific, Inc.) for 30 min at room temperature. Fluorescent images were obtained using a laser scanning confocal imaging system (LSM710; Carl Zeiss AG).

Statistical analysis

Data were analyzed using BellCurve for Excel (Social Survey Research Information Co., Ltd.). Paired Student's t-test was used when two groups were compared, and one-way ANOVA followed by Tukey's honestly significant difference test was used when three or more groups were compared. *P<0.05 was considered to indicate a statistically significant difference.

Results

Upregulated expression of Fdx1 in OC cell lines is associated with their enhanced resistance against cisplatin

To identify genes associated with enhanced cisplatin resistance in OC, gene expression profiles were compared between cisplatin-sensitive and cisplatin-resistant OC cell lines. The following ovarian endometrioid carcinoma cell lines were obtained: the A2780 cell line (parental cells) and the A2780cis cell line (29). For generality, another ovarian endometrioid carcinoma cell line, the OVK18 cell line (parental cells), was obtained, and their derived OVK18cis cells were established by selecting parental OVK18 cells with exposure to a stepwise increasing concentration of cisplatin. To confirm whether the A2780cis and OVK18cis cells showed enhanced cisplatin resistance compared with their parental A2780 and OVK18 cells, a cell viability assay after treatment with different concentrations of cisplatin was performed. A2780cis and OVK18cis cells acquired enhanced cisplatin resistance compared with their parental cells [half maximal inhibitory concentration (IC50) of the respective cells was as follows: 1.4942 µM (A2780), 6.3489 µM (A2780cis), 0.7006 µM (OVK18) and 3.3703 µM (OVK18cis); Fig. 1A]. Since combined therapy with a platinum agent and taxol is currently considered the gold standard for the treatment of OC, whether A2780cis and OVK18cis cells exhibited resistance to taxol was next investigated. It was found that A2780cis and OVK18cis cells exhibited sensitivity to taxol comparable to that of their parental cells [IC50 of the respective cells was as follows: 5.585 µM (A2780), 6.41644 µM (A2780cis), 2.8559 µM (OVK18), and 3.90092 µM (OVK18cis); Fig. 1B]. The gene expression profiles between A2780 and A2780cis cells or OVK18 and OCK18cis cells were then compared by RNA-seq to extract important candidate genes associated with enhanced cisplatin resistance. A total of three candidate gene transcripts (Fdx1, Timp1 and Usp17l11) were identified that were highly expressed in A2780cis and OVK18cis cells compared with their parental cells (Fig. 1C). Among these three candidate genes, expression of Fdx1 in both A2780cis and OVK18cis cells was significantly higher than that in their parental cells, as assessed by RT-qPCR analysis; while the expression of Timp1 in both A2780cis and OVK18cis cells was not significantly higher than that in their parental cells and the expression of Usp17l11 was not consistent between A2780 and OVK18 cells (Fig. 1D and E). Based on these findings, Fdx1 became the focus to elucidate its role in cisplatin resistance of OC cells.

Figure 1.

Upregulated expression of Fdx1 in ovarian cancer cell lines is associated with enhanced resistance against cisplatin. (A) Cell viability of A2780 and cisplatin-resistant A2780 cells (A2780cis cells) (left graph) or OVK18 and cisplatin-resistant OVK18 cells (OVK18cis cells) (right graph) treated with the indicated concentration of cisplatin was analyzed by WST8 assay. Data are expressed as the mean ± SD (n=3; *P<0.05, **P<0.01 and ***P<0.001; Student's t-test). (B) Cell viability of A2780 and A2780cis cells (left graph) or OVK18 and OVK18cis cells (right graph) treated with the indicated concentration of taxol was analyzed by WST8 assay. Data are expressed as the mean ± SD (n=3; Student's t-test). (C) Venn diagram of RNA-sequencing analyses, revealing the genes whose transcription was induced in A2780 and OVK18 cells following acquirement of resistance against cisplatin, as assessed by comparison of A2780cis and OVK18cis cells with their parental cells. (D) Expression of Fdx1, Timp1 and Usp17l11 in A2780 and A2780cis cells was analyzed by RT-qPCR analysis. Data are expressed as the mean ± SD (n=3; **P<0.01; Student's t-test). (E) Expression of Fdx1, Timp1, and Usp17l11 in OVK18 and OVK18cis cells was analyzed by RT-qPCR analysis. Data are expressed as the mean ± SD (n=3; *P<0.05 and ***P<0.001; Student's t-test). Fdx1, ferredoxin1; RT-qPCR, reverse transcription-quantitative PCR.

To investigate the expression of Fdx1 in patients with OC, a TMA including 45 OC specimens was prepared. Since A2780 and OVK18 cells were used; namely, ovarian endometrioid carcinoma cell lines, in the in vitro experiments, the expression of Fdx1 in patients with ovarian endometrioid carcinoma was examined by immunohistochemical analysis of TMA. A total of 13 of the 45 specimens were from patients with ovarian endometrioid carcinoma, and seven of the 13 specimens were from patients with cisplatin-resistant ovarian endometrioid carcinoma. The TMA was then stained with an anti-Fdx1 antibody, and it was identified that Fdx1 was expressed in ovarian endometrioid carcinoma (Fig. 2). Furthermore, a stronger signal of Fdx1 was detected in cisplatin-resistant specimens than in cisplatin-sensitive ones (Fig. 2), indicating that expression of Fdx1 may be associated with enhanced cisplatin resistance in ovarian endometrioid carcinoma.

Figure 2.

Expression of Fdx1 in ovarian endometrioid carcinoma specimens. Immunohistochemical analysis of Fdx1 in surgical specimens from patients with ovarian endometrioid carcinoma. Representative images of hematoxylin and eosin and anti-Fdx1 immunohistochemistry of ovarian endometrioid tissue sections from six specimens (three platinum-sensitive and three platinum-resistant) are shown. The images on the right show the magnified images of the boxed regions. Scale bars, 50 µm. Fdx1, ferredoxin1.

Fdx1 inhibits ferroptosis induced by cisplatin in OC cells

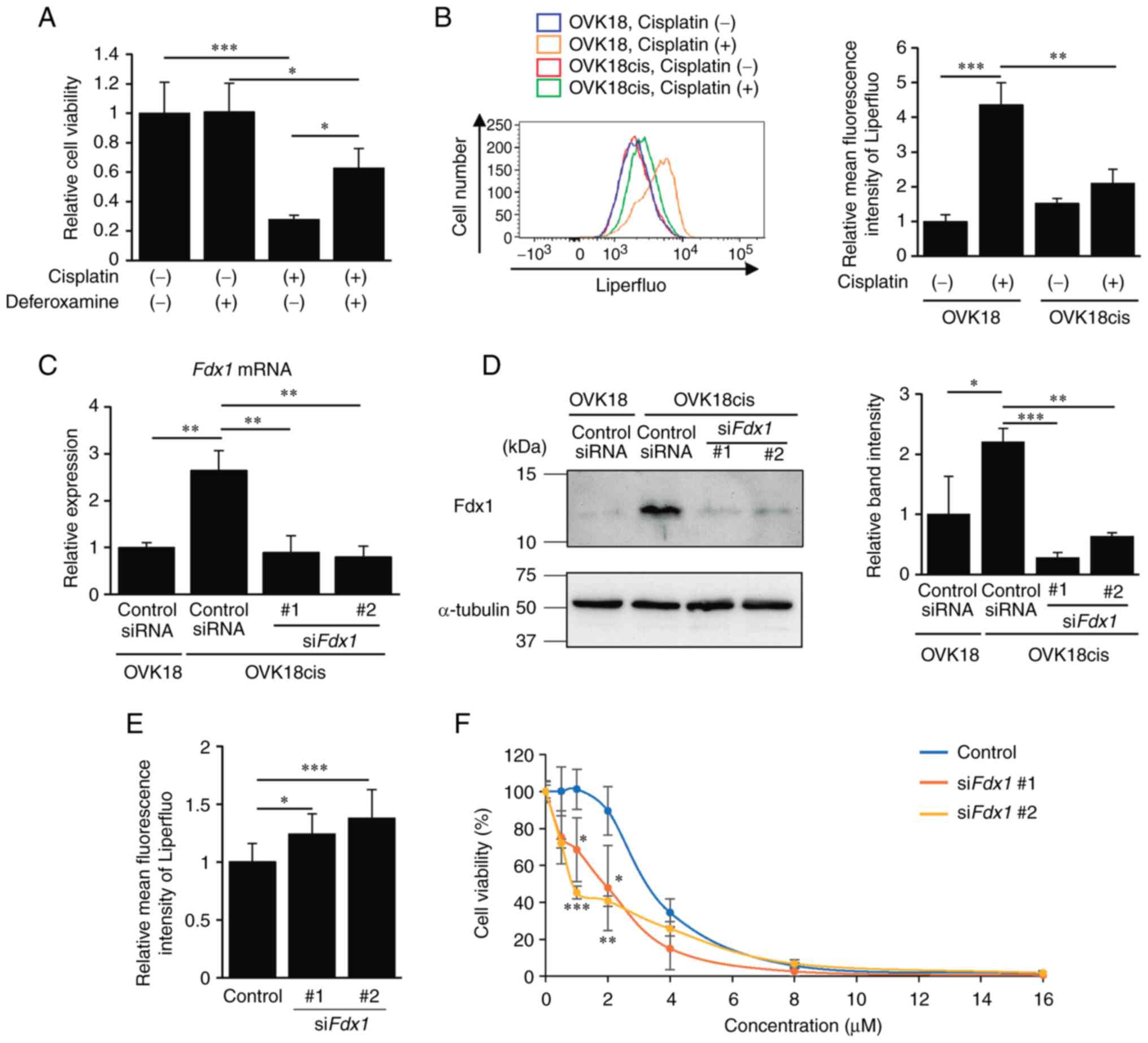
Since a growing body of evidence has demonstrated that cisplatin induces ferroptosis in carcinoma cells (13), whether treatment with deferoxamine, an iron chelator, could inhibit cisplatin-induced death of OC cells was confirmed. Deferoxamine suppressed cisplatin-induced cell death in OVK18 and A2780 cells (Figs. 3A and S1A), indicating that cisplatin induces iron-dependent cell death; namely, ferroptosis. Ferroptosis is characterized as iron-dependent cell death associated with accumulated lipid peroxidation (8,9). Thus, the extent of lipid peroxidation in OVK18 and OVK18cis cells treated with cisplatin was examined by flow cytometric analysis using the fluorescent probe Liperfluo. It was revealed that the extent of lipid peroxidation was significantly increased by treatment with cisplatin in OVK18 cells but not in OVK18cis cells (Fig. 3B). Similarly, a significant increase in lipid peroxidation was detected in A2780 cells but not in A2780cis cells (Fig. S1B). These results suggested that cisplatin induces ferroptosis in cisplatin-sensitive cells, but fails to induce ferroptosis in cisplatin-resistant cells. Therefore, it can be assumed that acquired resistance to ferroptosis may be one of the mechanisms underlying the enhanced resistance of OC cells to cisplatin.

Figure 3.

Fdx1 plays a critical role in inhibiting cisplatin-induced ferroptosis of ovarian cancer cells. (A) Cell viability of OVK18 cells treated with (+) or without (−) cisplatin in the absence or presence of deferoxamine for 48 h was measured by WST8 assay. Data are expressed as the mean ± SD (n=5; *P<0.05 and ***P<0.001; Tukey's HSD test). (B) The mean fluorescence intensities of Liperfluo in OVK18 and cisplatin-resistant OVK18 cells (OVK18cis cells) treated with (+) or without (−) cisplatin for 48 h were measured by flow cytometric analysis. Relative mean fluorescence intensities were determined by defining that of OVK18 cells without cisplatin treatment as 1 (right graph). Data are expressed as the mean ± SD (n=3; **P<0.01 and ***P<0.001; Tukey's HSD test). (C) Expression of Fdx1 in OVK18 and OVK18cis cells transfected with the indicated siRNAs was analyzed by reverse transcription-quantitative analysis. Data are expressed as the mean ± SD (n=3; **P<0.01; Tukey's HSD test). (D) Expression of Fdx1 and α-tubulin in OVK18 and OVK18cis cells transfected with the indicated siRNAs was evaluated by western blot analysis. Relative band intensities of Fdx1 normalized by that of α-tubulin were determined. Data are expressed as the mean ± SD (n=3; *P<0.05, **P<0.01 and ***P<0.001; Tukey's HSD test). (E) OVK18cis cells transfected with either control or Fdx1 siRNAs (#1, #2) followed by treatment with cisplatin for 48 h were visualized with Liperfluo. Relative mean fluorescence intensities were determined by defining that of OVK18cis transfected with control siRNA as 1. Data are expressed as the mean ± SD (n=9; *P<0.05 and ***P<0.001; Tukey's HSD test). (F) Cell viability of OVK18cis cells transfected with control or Fdx1 siRNAs (#1, #2) followed by treatment with the indicated concentration of cisplatin for 96 h was measured by WST8 assay. Data are expressed as the mean ± SD (n=4; *P<0.05, **P<0.01 and ***P<0.001; Tukey's HSD test). Fdx1, ferredoxin1; HSD, honestly significance difference; siRNA, small interfering RNA.

Accumulating evidence has revealed that resistance to copper-dependent cell death; namely, cuproptosis, is also important for the progression of carcinomas (30,31). Therefore, whether penicillamine, a copper chelator, could inhibit cisplatin-induced cell death was further examined. It was first examined whether or not the activities of SOD, copper-dependent enzyme, in A2780 cells and OVK18 cells could be suppressed by treatment with penicillamine to confirm penicillamine works well under the experimental conditions of the present study. As a result, it was confirmed that penicillamine treatment suppressed activities of SOD in A2780 cells (Fig. S2A) and OVK18 cells (Fig. S2B). It was further revealed that treatment with penicillamine failed to affect cisplatin-induced cell death (Fig. S2C and D), suggesting that cisplatin treatment induces ferroptosis rather than cuproptosis.

Since the expression of Fdx1 was found to be associated with cisplatin resistance in OC cells, whether Fdx1 is involved in resistance against cisplatin-induced ferroptosis was next examined. To this end, OVK18cis cells were transfected with either control siRNA or siRNAs against Fdx1 (siFdx1 #1 or #2), and the mRNA and protein levels of Fdx1 were analyzed by RT-qPCR and western blotting, respectively, to confirm the knockdown efficiency of the respective siRNAs (Fig. 3C and D). The effect of Fdx1-knockdown on cisplatin-induced lipid peroxidation in OVK18cis cells was examined. Suppressed expression of Fdx1 resulted in enhanced lipid peroxidation in OVK18cis cells following treatment with cisplatin (Fig. 3E). Furthermore, Fdx1-depleted OVK18cis cells exhibited exacerbated cell survival after cisplatin treatment, particularly at lower concentrations (Fig. 3F). Similar results were obtained for the A2780cis cells. When expression of Fdx1 was suppressed in A2780cis cells with Fdx1 siRNAs (siFdx1 #1 or #2), as assessed by western blotting (Fig. S3A), suppressed expression of Fdx1 in A2780cis cells resulted in the inhibition of cell viability after treatment with cisplatin (Fig. S3B). These results indicated that the expression of Fdx1 in cisplatin-resistant OC cells may confer resistance against cisplatin by inhibiting cisplatin-induced ferroptosis.

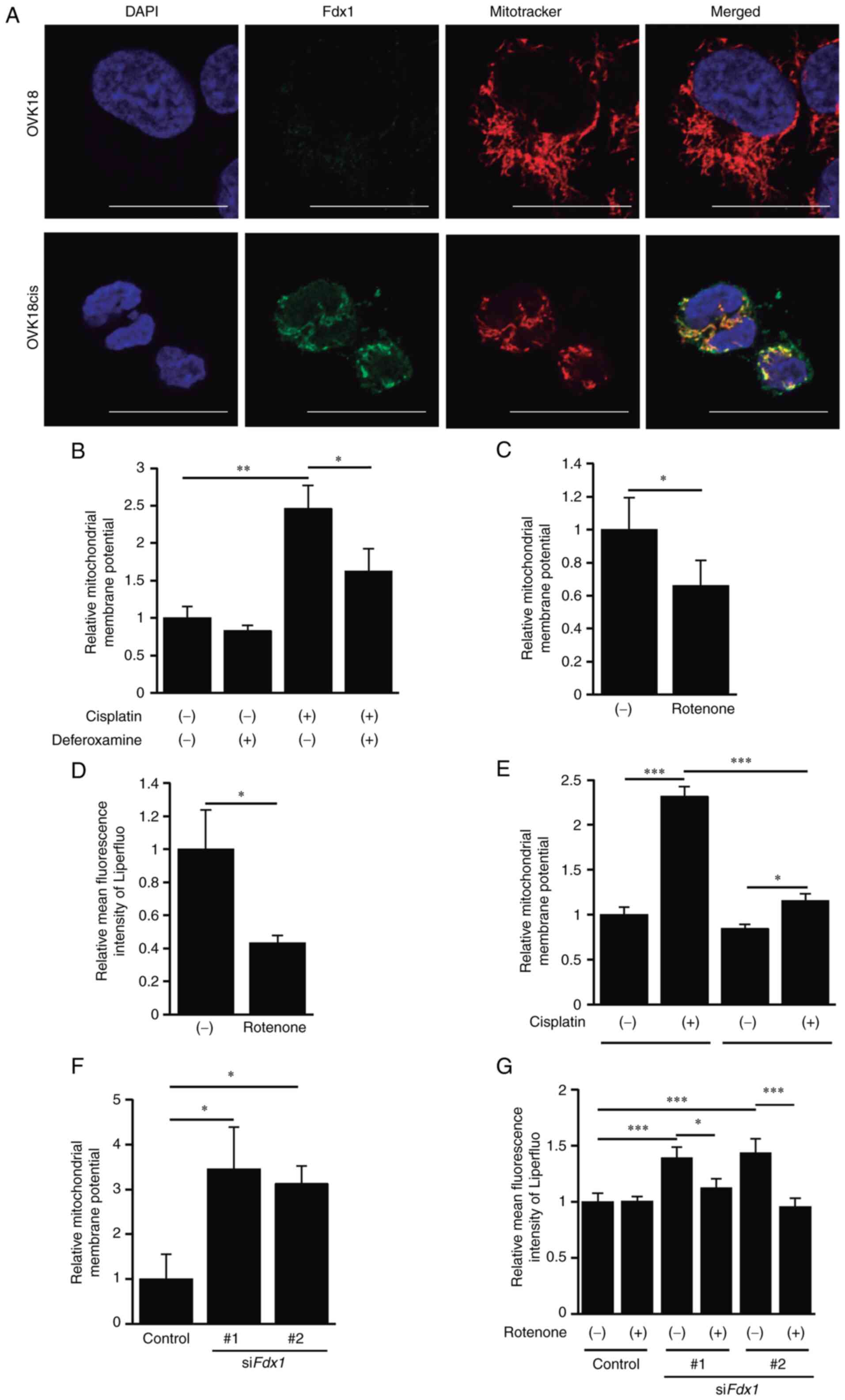
Fdx1 inhibits ferroptosis by regulating mitochondrial membrane potential

To further investigate the function of Fdx1 in cisplatin-resistant OC cells, immunofluorescence staining of Fdx1 in OVK18 and OVK18cis cells was first performed to detect its intracellular localization. Fdx1 was localized predominantly to the mitochondria of OVK18cis cells, as assessed by its colocalization with Mitotracker, and its relative expression levels in OVK18cis cells were obviously higher than those in OVK18 cells (Fig. 4A). Therefore, the possible relationship between mitochondrial function and Fdx1-mediated ferroptosis was examined. For this purpose, whether treatment with cisplatin could affect mitochondrial membrane potential was first examined by employing an MT-1 MitoMP detection assay. As a result, the mitochondrial membrane potential in OVK18cis cells was upregulated by treatment with cisplatin and suppressed by treatment with deferoxamine (Fig. 4B). Since it has been reported that an upregulated mitochondrial membrane potential is involved in ferroptosis (32), whether suppression of the mitochondrial membrane potential using rotenone, an inhibitor of the mitochondrial respiratory chain complex I, could inhibit cisplatin-induced lipid peroxidation in OVK18 cells was next investigated. Treatment with rotenone suppressed cisplatin-induced augmentation of the mitochondrial membrane potential of OVK18 cells (Fig. 4C). It was also found that cisplatin-induced lipid peroxidation in OVK18 cells was inhibited by treatment with rotenone (Fig. 4D). Similar results were obtained in A2780 cells, where upregulated mitochondrial membrane potential and lipid peroxidation by cisplatin could be suppressed by treatment with rotenone (Fig. S4A and B). These results indicated that cisplatin could promote ferroptosis by enhancing the mitochondrial membrane potential.

Figure 4.

Fdx1 inhibits cisplatin-induced ferroptosis of ovarian cancer cells by suppressing mitochondrial membrane potential. (A) Representative images of OVK18 and cisplatin-resistant OVK18 cells (OVK18cis cells) immune-stained with anti-Fdx1 antibody (green), Mitotracker (red) and DAPI (blue). Scale bar, 20, µm. (B) The mean fluorescence intensities of MT1 in OVK18 cells treated with (+) or without (−) cisplatin in the absence or presence of deferoxamine for 48 h were measured by flow cytometric analysis. Relative mean fluorescence intensities were determined by defining that of OVK18 cells in the absence of both cisplatin and deferoxamine as 1. Data are expressed as the mean ± SD (n=3; *P<0.05 and **P<0.01; Tukey's HSD test). (C) The mean fluorescence intensities of MT1 in OVK18 cells treated with or without rotenone for 48 h in the presence of cisplatin were measured by flow cytometric analysis. Relative mean fluorescence intensities were determined by defining that of OVK18 cells without rotenone as 1. Data are expressed as the mean ± SD (n=5; *P<0.05; Student's t-test). (D) The mean fluorescence intensities of Liperfluo in OVK18 cells treated with or without rotenone for 48 h in the presence of cisplatin were measured by flow cytometric analysis. Relative mean fluorescence intensities were determined by defining that of OVK18 cells without rotenone as 1. Data are expressed as the mean ± SD (n=3; *P<0.05; Student's t-test). (E) The mean fluorescence intensities of MT1 in OVK18 and OVK18cis cells treated with (+) or without (−) cisplatin for 48 h were measured by flow cytometric analysis. Relative mean fluorescence intensities were determined by defining that of OVK18 cells without cisplatin treatment as 1. Data are expressed as the mean ± SD (n=3; *P<0.05 and ***P<0.001; Tukey's HSD test). (F) The mean fluorescence intensities of MT1 in OVK18cis cells transfected with either control or Fdx1 siRNAs (#1, #2) followed by treatment with cisplatin for 48 h were measured by flow cytometric analysis. Relative mean fluorescence intensities were determined by defining that of OVK18cis cells transfected with control as 1. Data are expressed as the mean ± SD (n=3; *P<0.05, Tukey's HSD test). (G) The mean fluorescence intensities of Liperfluo in OVK18cis cells transfected with either control or Fdx1 siRNAs (#1, #2) followed by treatment with or without rotenone for 48 h in the presence of cisplatin were measured by flow cytometric analysis. Relative mean fluorescence intensities were determined by defining that of OVK18cis cells transfected with control siRNA without rotenone as 1. Data are expressed as the mean ± SD (n=3; *P<0.05 and ***P<0.001; Tukey's HSD test). Fdx1, ferredoxin1; HSD, honestly significant difference; siRNA, small interfering RNA.

Next, the mitochondrial membrane potential in OVK18cis and A2780cis cells was examined in comparison with that in their parental OVK18 and A2780 cells after treatment with cisplatin. Cisplatin-induced drastic upregulation of the mitochondrial membrane potential was not observed in either OVK18cis (Fig. 4E) or A2780cis cells (Fig. S4C), indicating that the suppression of cisplatin-induced drastic upregulation of the mitochondrial membrane potential in cisplatin-resistant OC cells may be attributable to their cisplatin-resistant properties. Finally, whether upregulated Fdx1 in OVK18cis cells could inhibit their upregulated mitochondrial membrane potential after treatment with cisplatin was investigated. As expected, Fdx1 depletion in OVK18cis cells resulted in a significant increase in mitochondrial membrane potential after treatment with cisplatin (Fig. 4F). Moreover, rotenone treatment almost cancelled upregulated lipid peroxidation in Fdx1-depleted OVK18cis cells treated with cisplatin (Fig. 4G). Collectively, these results indicated that Fdx1 may play a pivotal role in suppressing both the upregulated mitochondrial membrane potential and cisplatin-induced lipid peroxidation, thereby conferring cisplatin-resistant properties in OC cells.

Discussion

OC is a carcinoma with a poor prognosis that is often detected at an advanced stage with peritoneal dissemination that becomes refractory. Patients with OC who had recurrence or disease progression within 6 months of their platinum-free interval were defined as being platinum-resistant OC cases, but the platinum-free interval could have been influenced by the frequency and types of investigations that a patient received during follow-up. The definition of platinum resistance is ambiguous since it is defined only by the period of the platinum-free interval and does not consider genetic, morphological, or biochemical alterations. Therefore, an objective and accurate definition of platinum resistance is required.

Cisplatin is widely used for the treatment of solid tumors, and its cytotoxic effect is the formation of DNA-DNA intra-strand adducts that cause single- or double-strand DNA breaks, leading to cell cycle arrest and apoptosis (33,34). Accumulating evidence has shown that cisplatin is involved in ferroptosis. It has been reported that pretreatment with erastin, an inducer of ferroptosis, enhances the therapeutic effect of cisplatin (20), and that concomitant overexpression of ferroptosis suppressors, SLC7A11 and GPX4, can often be observed in platinum-resistant OC (21). The results of the present study revealed that cisplatin induced ferroptosis and that cisplatin-resistant OC cells were resistant to cisplatin-induced ferroptosis. Therefore, it can be assumed that cisplatin induces cell death through ferroptosis in addition to DNA breaks, and that cisplatin-resistant cells may acquire ferroptosis resistance. However, the mechanism by which cisplatin-resistant cells acquire ferroptosis resistance remains unclear.

In addition to mutations within a set of cancer driver genes in various types of cancers, alterations in copy numbers and/or epigenetic modulations of particular genes are known to be crucial for the progression of several types of cancers, including OC (35–37). Thus, identification of candidate genes that are upregulated or downregulated in OC is important for understanding their pathological features. Although several studies have compared gene expression profiles between platinum-sensitive and -resistant OC cells (38–41), a consensus on the critical genes upregulated in platinum-resistant cells has yet to be reached. The present study showed that Fdx1 was expressed at remarkably higher levels in the two cisplatin-resistant OC cell lines, A2789cis and OVK18cis, than in the cisplatin-sensitive parental cell lines, that is, A2780 and OVK18. It was also found that the expression of Fdx1 was higher in patients with cisplatin-resistant OC than in those with cisplatin-sensitive OC. Thus, upregulation of Fdx1 expression may play a critical role in acquiring cisplatin resistance, and Fdx1 may be a suitable diagnostic and/or prognostic marker for the treatment of platinum-resistant OC.

Fdx1 is an iron-sulfur protein that plays an important role in the biosynthesis of iron-sulfur clusters and steroidogenesis (22,23). Since depletion of Fdx1 results in dysregulation of iron homeostasis, leading to mitochondrial iron overload (24), it can be envisaged that Fdx1 is critically involved in the regulation of ferroptosis. However, the detailed molecular mechanism by which Fdx1 regulates ferroptosis remains largely unknown. Accumulating evidence has demonstrated that upregulation of the mitochondrial membrane potential is associated with ferroptosis, and inhibitors of the electron transport chain suppress ferroptosis (32). The findings of the present study provide pertinent evidence that Fdx1, upregulated in cisplatin-resistant OC cells, inhibits cisplatin-induced upregulation of mitochondrial membrane potential and lipid peroxidation, which are characteristic biochemical events of ferroptosis, thereby supporting their survival and progression. Since it is conceivable that mutation, gene amplification, or epigenetic regulation of the Fdx1 gene may be responsible for its upregulated expression, further genetic or epigenetic analyses are required to clarify the molecular mechanism underlying the upregulated expression of Fdx1 in cisplatin-resistant OC cells. How Fdx1 regulates mitochondrial membrane potential and lipid peroxidation in cisplatin-resistant OC cells in the absence or presence of cisplatin also remains to be elucidated. Therefore, further studies are required to clarify these issues.

It has recently been reported that cuproptosis is also critical in several diseases, including cancer (30). Notably, Fdx1 is known to be one of the key proteins regulating cuproptosis (31). Since the experiments in the present study with a copper chelator failed to restore cell death of OC cells induced by cisplatin, it is hypothesized that cisplatin may induce cell death of the carcinoma cells in an iron-dependent/copper-independent manner. Further studies are required to clarify this.

A valid and reliable therapeutic strategy for the treatment of platinum-resistant OC has not yet been established, and there is an urgent need to develop and establish an appropriate treatment. The findings of the present study that ferroptosis in cisplatin-resistant OC cells can be induced by inhibiting the expression of Fdx1 may represent a novel therapeutic strategy for the treatment of platinum-resistant OC. Therefore, it will be of interest to develop proper clinical methods to induce ferroptosis in platinum-resistant OC cells by selectively inhibiting the expression or function of Fdx1.

Supplementary Material

Supporting Data

Acknowledgements

Not applicable.

Funding

The present study was supported by JST SPRING (grant no. JPMJSP2148) and JST (Moonshot R&D) (grant no. JPMJMS2022).

Availability of data and materials

The datasets used and/or analyzed during the current study are available from the corresponding author on reasonable request. The RNA sequence data are available to DNA Data Bank of Japan (DDBJ) under the accession no. E-GEAD-588 (https://ddbj.nig.ac.jp/public/ddbj_database/gea/experiment/E-GEAD-000/E-GEAD-588).

Authors' contributions

RT, KK and YM designed the experiments, analyzed the data and edited the manuscript. KY and YT prepared the tissue microarrays and revised the manuscript. RT and KK performed the experiments. All authors read and approved the final manuscript. KK and YM confirm the authenticity of all the raw data.

Ethics approval and consent to participate

The present study was approved (approval nos. B200076 and B220122) by the institutional review board of Kobe University Hospital (Kobe, Japan). Patients were able to opt-out of having their data included in this study.

Patient consent for publication

Not applicable.

Competing interests

The authors declare that they have no competing interests.

Glossary

Abbreviations

Abbreviations:

A2780cis cells

cisplatin-resistant A2780 cells

CCK-8

Cell Counting Kit-8

DEG

differentially expressed gene

Fdx1

Ferredoxin1

FSP1

ferroptosis suppressor protein 1

GPX4

glutathione peroxidase 4

OC

ovarian cancer

OVK18cis cells

cisplatin-resistant OVK18 cells

TMA

tissue microarray

References

1 

Bray F, Ferlay J, Soerjomataram I, Siegel RL, Torre LA and Jemal A: Global cancer statistics 2018: GLOBOCAN estimates of incidence and mortality worldwide for 36 cancers in 185 countries. CA Cancer J Clin. 68:394–424. 2018. View Article : Google Scholar : PubMed/NCBI

2 

Bristow RE, Tomacruz RS, Armstrong DK, Trimble EL and Montz FJ: Survival effect of maximal cytoreductive surgery for advanced ovarian carcinoma during the platinum era: A meta-analysis. J Clin Oncol. 20:1248–1259. 2002. View Article : Google Scholar : PubMed/NCBI

3 

Bookman MA, Brady MF, McGuire WP, Harper PG, Alberts DS, Friedlander M, Colombo N, Fowler JM, Argenta PA, De Geest K, et al: Evaluation of new platinum-based treatment regimens in advanced-stage ovarian cancer: A phase III trial of the gynecologic cancer intergroup. J Clin Oncol. 27:1419–1425. 2009. View Article : Google Scholar : PubMed/NCBI

4 

Wilson MK, Pujade-Lauraine E, Aoki D, Mirza MR, Lorusso D, Oza AM, du Bois A, Vergote I, Reuss A, Bacon M, et al: Fifth ovarian cancer consensus conference of the gynecologic cancer Intergroup: Recurrent disease. Ann Oncol. 28:727–732. 2017. View Article : Google Scholar : PubMed/NCBI

5 

Beesley VL, Green AC, Wyld DK, O'Rourke P, Wockner LF, DeFazio A, Butow PN, Price MA, Horwood KR, Clavarino AM, et al: Quality of life and treatment response among women with platinum-resistant versus platinum-sensitive ovarian cancer treated for progression: A prospective analysis. Gynecol Oncol. 132:130–136. 2014. View Article : Google Scholar : PubMed/NCBI

6 

Pujade-Lauraine E, Hilpert F, Weber B, Reuss A, Poveda A, Kristensen G, Sorio R, Vergote I, Witteveen P, Bamias A, et al: Bevacizumab combined with chemotherapy for platinum-resistant recurrent ovarian cancer: The AURELIA open-label randomized phase III trial. J Clin Oncol. 32:1302–1308. 2014. View Article : Google Scholar : PubMed/NCBI

7 

Marabelle A, Le DT, Ascierto PA, Di Giacomo AM, De Jesus-Acosta A, Delord JP, Geva R, Gottfried M, Penel N, Hansen AR, et al: Efficacy of pembrolizumab in patients with noncolorectal high microsatellite instability/mismatch repair-deficient cancer: Results from the phase II KEYNOTE-158 study. J Clin Oncol. 38:1–10. 2020. View Article : Google Scholar : PubMed/NCBI

8 

Stockwell BR, Friedmann Angeli JP, Bayir H, Bush AI, Conrad M, Dixon SJ, Fulda S, Gascón S, Hatzios SK, Kagan VE, et al: Ferroptosis: A regulated cell death nexus linking metabolism, redox biology, and disease. Cell. 171:273–285. 2017. View Article : Google Scholar : PubMed/NCBI

9 

Dixon SJ, Lemberg KM, Lamprecht MR, Skouta R, Zaitsev EM, Gleason CE, Patel DN, Bauer AJ, Cantley AM, Yang WS, et al: Ferroptosis: An iron-dependent form of nonapoptotic cell death. Cell. 149:1060–1072. 2012. View Article : Google Scholar : PubMed/NCBI

10 

Li Y, Feng D, Wang Z, Zhao Y, Sun R, Tian D, Liu D, Zhang F, Ning S, Yao J and Tian X: Ischemia-induced ACSL4 activation contributes to ferroptosis-mediated tissue injury in intestinal ischemia/reperfusion. Cell Death Differ. 26:2284–2299. 2019. View Article : Google Scholar : PubMed/NCBI

11 

Derry PJ, Hegde ML, Jackson GR, Kayed R, Tour JM, Tsai AL and Kent TA: Revisiting the intersection of amyloid, pathologically modified tau and iron in Alzheimer's disease from a ferroptosis perspective. Prog Neurobiol. 184:1017162020. View Article : Google Scholar : PubMed/NCBI

12 

Lang X, Green MD, Wang W, Yu J, Choi JE, Jiang L, Liao P, Zhou J, Zhang Q, Dow A, et al: Radiotherapy and immunotherapy promote tumoral lipid oxidation and ferroptosis via synergistic repression of SLC7A11. Cancer Discov. 9:1673–1685. 2019. View Article : Google Scholar : PubMed/NCBI

13 

Guo J, Xu B, Han Q, Zhou H, Xia Y, Gong C, Dai X, Li Z and Wu G: Ferroptosis: A novel anti-tumor action for cisplatin. Cancer Res Treat. 50:445–460. 2018. View Article : Google Scholar : PubMed/NCBI

14 

Xie Y, Hou W, Song X, Yu Y, Huang J, Sun X, Kang R and Tang D: Ferroptosis: Process and function. Cell Death Differ. 23:369–379. 2016. View Article : Google Scholar : PubMed/NCBI

15 

Yang WS, SriRamaratnam R, Welsch ME, Shimada K, Skouta R, Viswanathan VS, Cheah JH, Clemons PA, Shamji AF, Clish CB, et al: Regulation of ferroptotic cancer cell death by GPX4. Cell. 156:317–331. 2014. View Article : Google Scholar : PubMed/NCBI

16 

Xie Z, Hou H, Luo D, An R, Zhao Y and Qiu C: ROS-dependent lipid peroxidation and reliant antioxidant ferroptosis-suppressor-protein 1 in rheumatoid arthritis: A covert clue for potential therapy. Inflammation. 44:35–47. 2021. View Article : Google Scholar : PubMed/NCBI

17 

Bersuker K, Hendricks JM, Li Z, Magtanong L, Ford B, Tang PH, Roberts MA, Tong B, Maimone TJ, Zoncu R, et al: The CoQ oxidoreductase FSP1 acts parallel to GPX4 to inhibit ferroptosis. Nature. 575:688–692. 2019. View Article : Google Scholar : PubMed/NCBI

18 

Doll S, Freitas FP, Shah R, Aldrovandi M, da Silva MC, Ingold I, Goya Grocin A, Xavier da Silva TN, Panzilius E, Scheel CH, et al: FSP1 is a glutathione-independent ferroptosis suppressor. Nature. 575:693–698. 2019. View Article : Google Scholar : PubMed/NCBI

19 

Ikeda Y, Hamano H, Horinouchi Y, Miyamoto L, Hirayama T, Nagasawa H, Tamaki T and Tsuchiya K: Role of ferroptosis in cisplatin-induced acute nephrotoxicity in mice. J Trace Elem Med Biol. 67:1267982021. View Article : Google Scholar : PubMed/NCBI

20 

Sato M, Kusumi R, Hamashima S, Kobayashi S, Sasaki S, Komiyama Y, Izumikawa T, Conrad M, Bannai S and Sato H: The ferroptosis inducer erastin irreversibly inhibits system xc- and synergizes with cisplatin to increase cisplatin's cytotoxicity in cancer cells. Sci Rep. 8:9682018. View Article : Google Scholar : PubMed/NCBI

21 

Wu X, Shen S, Qin J, Fei W, Fan F, Gu J, Shen T, Zhang T and Cheng X: High co-expression of SLC7A11 and GPX4 as a predictor of platinum resistance and poor prognosis in patients with epithelial ovarian cancer. BJOG. 129 (Suppl 2):S40–S49. 2022. View Article : Google Scholar

22 

Grinberg AV, Hannemann F, Schiffler B, Müller J, Heinemann U and Bernhardt R: Adrenodoxin: Structure, stability, and electron transfer properties. Proteins. 40:590–612. 2000. View Article : Google Scholar : PubMed/NCBI

23 

Sheftel AD, Stehling O, Pierik AJ, Elsässer HP, Mühlenhoff U, Webert H, Hobler A, Hannemann F, Bernhardt R and Lill R: Humans possess two mitochondrial ferredoxins, Fdx1 and Fdx2, with distinct roles in steroidogenesis, heme, and Fe/S cluster biosynthesis. Proc Natl Acad Sci USA. 107:11775–11780. 2010. View Article : Google Scholar : PubMed/NCBI

24 

Shi Y, Ghosh M, Kovtunovych G, Crooks DR and Rouault TA: Both human ferredoxins 1 and 2 and ferredoxin reductase are important for iron-sulfur cluster biogenesis. Biochim Biophys Acta. 1823:484–492. 2012. View Article : Google Scholar : PubMed/NCBI

25 

Zhang C, Zeng Y, Guo X, Shen H, Zhang J, Wang K, Ji M and Huang S: Pan-cancer analyses confirmed the cuproptosis-related gene FDX1 as an immunotherapy predictor and prognostic biomarker. Front Genet. 13:9237372022. View Article : Google Scholar : PubMed/NCBI

26 

Zhang Z, Ma Y, Guo X, Du Y, Zhu Q, Wang X and Duan C: FDX1 can impact the prognosis and mediate the metabolism of lung adenocarcinoma. Front Pharmacol. 12:7491342021. View Article : Google Scholar : PubMed/NCBI

27 

Okamoto D, Yamauchi N, Takiguchi G, Nishita M, Kakeji Y, Minami Y and Kamizaki K: Autonomous and intercellular chemokine signaling elicited from mesenchymal stem cells regulates migration of undifferentiated gastric cancer cells. Genes Cells. 27:368–375. 2022. View Article : Google Scholar : PubMed/NCBI

28 

Avincsal MO, Kamizaki K, Jimbo N, Shinomiya H, Nibu KI, Nishita M and Minami Y: Oncogenic E6 and/or E7 proteins drive proliferation and invasion of human papilloma virus-positive head and neck squamous cell cancer through upregulation of Ror2 expression. Oncol Rep. 46:1482021. View Article : Google Scholar : PubMed/NCBI

29 

Behrens BC, Hamilton TC, Masuda H, Grotzinger KR, Whang-Peng J, Louie KG, Knutsen T, McKoy WM, Young RC and Ozols RF: Characterization of a cis-diamminedichloroplatinum(II)-resistant human ovarian cancer cell line and its use in evaluation of platinum analogues. Cancer Res. 47:414–418. 1987.PubMed/NCBI

30 

Chen L, Min J and Wang F: Copper homeostasis and cuproptosis in health and disease. Signal Transduct Target Ther. 7:3782022. View Article : Google Scholar : PubMed/NCBI

31 

Tsvetkov P, Coy S, Petrova B, Dreishpoon M, Verma A, Abdusamad M, Rossen J, Joesch-Cohen L, Humeidi R, Spangler RD, et al: Copper induces cell death by targeting lipoylated TCA cycle proteins. Science. 375:1254–1261. 2022. View Article : Google Scholar : PubMed/NCBI

32 

Gao M, Yi J, Zhu J, Minikes AM, Monian P, Thompson CB and Jiang X: Role of mitochondria in ferroptosis. Mol Cell. 73:354–363.e3. 2019. View Article : Google Scholar : PubMed/NCBI

33 

Siddik ZH: Cisplatin: Mode of cytotoxic action and molecular basis of resistance. Oncogene. 22:7265–7279. 2003. View Article : Google Scholar : PubMed/NCBI

34 

Wang D and Lippard SJ: Cellular processing of platinum anticancer drugs. Nat Rev Drug Discov. 4:307–320. 2005. View Article : Google Scholar : PubMed/NCBI

35 

Ciriello G, Miller ML, Aksoy BA, Senbabaoglu Y, Schultz N and Sander C: Emerging landscape of oncogenic signatures across human cancers. Nat Genet. 45:1127–1133. 2013. View Article : Google Scholar : PubMed/NCBI

36 

Cancer Genome Atlas Research Network, . Integrated genomic analyses of ovarian carcinoma. Nature. 474:609–615. 2011. View Article : Google Scholar : PubMed/NCBI

37 

Hollis RL, Thomson JP, Stanley B, Churchman M, Meynert AM, Rye T, Bartos C, Iida Y, Croy I, Mackean M, et al: Molecular stratification of endometrioid ovarian carcinoma predicts clinical outcome. Nat Commun. 11:49952020. View Article : Google Scholar : PubMed/NCBI

38 

Noriega-Rivera R, Rivera-Serrano M, Rabelo-Fernandez RJ, Pérez-Santiago J, Valiyeva F and Vivas-Mejía PE: Upregulation of the long noncoding RNA CASC10 promotes cisplatin resistance in high-grade serous ovarian cancer. Int J Mol Sci. 23:77372022. View Article : Google Scholar : PubMed/NCBI

39 

Viscarra T, Buchegger K, Jofre I, Riquelme I, Zanella L, Abanto M, Parker AC, Piccolo SR, Roa JC, Ili C and Brebi P: Functional and transcriptomic characterization of carboplatin-resistant A2780 ovarian cancer cell line. Biol Res. 52:132019. View Article : Google Scholar : PubMed/NCBI

40 

Sun J, Cai X, Yung MM, Zhou W, Li J, Zhang Y, Li Z, Liu SS, Cheung ANY, Ngan HYS, et al: miR-137 mediates the functional link between c-Myc and EZH2 that regulates cisplatin resistance in ovarian cancer. Oncogene. 38:564–580. 2019. View Article : Google Scholar : PubMed/NCBI

41 

Meng Y, Chen CW, Yung MMH, Sun W, Sun J, Li Z, Li J, Li Z, Zhou W, Liu SS, et al: DUOXA1-mediated ROS production promotes cisplatin resistance by activating ATR-Chk1 pathway in ovarian cancer. Cancer Lett. 428:104–116. 2018. View Article : Google Scholar : PubMed/NCBI

Related Articles

  • Abstract
  • View
  • Download
  • Twitter
Copy and paste a formatted citation
Spandidos Publications style
Takahashi R, Kamizaki K, Yamanaka K, Terai Y and Minami Y: Expression of Ferredoxin1 in cisplatin‑resistant ovarian cancer cells confers their resistance against ferroptosis induced by cisplatin. Oncol Rep 49: 124, 2023.
APA
Takahashi, R., Kamizaki, K., Yamanaka, K., Terai, Y., & Minami, Y. (2023). Expression of Ferredoxin1 in cisplatin‑resistant ovarian cancer cells confers their resistance against ferroptosis induced by cisplatin. Oncology Reports, 49, 124. https://doi.org/10.3892/or.2023.8561
MLA
Takahashi, R., Kamizaki, K., Yamanaka, K., Terai, Y., Minami, Y."Expression of Ferredoxin1 in cisplatin‑resistant ovarian cancer cells confers their resistance against ferroptosis induced by cisplatin". Oncology Reports 49.6 (2023): 124.
Chicago
Takahashi, R., Kamizaki, K., Yamanaka, K., Terai, Y., Minami, Y."Expression of Ferredoxin1 in cisplatin‑resistant ovarian cancer cells confers their resistance against ferroptosis induced by cisplatin". Oncology Reports 49, no. 6 (2023): 124. https://doi.org/10.3892/or.2023.8561
Copy and paste a formatted citation
x
Spandidos Publications style
Takahashi R, Kamizaki K, Yamanaka K, Terai Y and Minami Y: Expression of Ferredoxin1 in cisplatin‑resistant ovarian cancer cells confers their resistance against ferroptosis induced by cisplatin. Oncol Rep 49: 124, 2023.
APA
Takahashi, R., Kamizaki, K., Yamanaka, K., Terai, Y., & Minami, Y. (2023). Expression of Ferredoxin1 in cisplatin‑resistant ovarian cancer cells confers their resistance against ferroptosis induced by cisplatin. Oncology Reports, 49, 124. https://doi.org/10.3892/or.2023.8561
MLA
Takahashi, R., Kamizaki, K., Yamanaka, K., Terai, Y., Minami, Y."Expression of Ferredoxin1 in cisplatin‑resistant ovarian cancer cells confers their resistance against ferroptosis induced by cisplatin". Oncology Reports 49.6 (2023): 124.
Chicago
Takahashi, R., Kamizaki, K., Yamanaka, K., Terai, Y., Minami, Y."Expression of Ferredoxin1 in cisplatin‑resistant ovarian cancer cells confers their resistance against ferroptosis induced by cisplatin". Oncology Reports 49, no. 6 (2023): 124. https://doi.org/10.3892/or.2023.8561
Follow us
  • Twitter
  • LinkedIn
  • Facebook
About
  • Spandidos Publications
  • Careers
  • Cookie Policy
  • Privacy Policy
How can we help?
  • Help
  • Live Chat
  • Contact
  • Email to our Support Team