Spandidos Publications Logo
  • About
    • About Spandidos
    • Aims and Scopes
    • Abstracting and Indexing
    • Editorial Policies
    • Reprints and Permissions
    • Job Opportunities
    • Terms and Conditions
    • Contact
  • Journals
    • All Journals
    • Oncology Letters
      • Oncology Letters
      • Information for Authors
      • Editorial Policies
      • Editorial Board
      • Aims and Scope
      • Abstracting and Indexing
      • Bibliographic Information
      • Archive
    • International Journal of Oncology
      • International Journal of Oncology
      • Information for Authors
      • Editorial Policies
      • Editorial Board
      • Aims and Scope
      • Abstracting and Indexing
      • Bibliographic Information
      • Archive
    • Molecular and Clinical Oncology
      • Molecular and Clinical Oncology
      • Information for Authors
      • Editorial Policies
      • Editorial Board
      • Aims and Scope
      • Abstracting and Indexing
      • Bibliographic Information
      • Archive
    • Experimental and Therapeutic Medicine
      • Experimental and Therapeutic Medicine
      • Information for Authors
      • Editorial Policies
      • Editorial Board
      • Aims and Scope
      • Abstracting and Indexing
      • Bibliographic Information
      • Archive
    • International Journal of Molecular Medicine
      • International Journal of Molecular Medicine
      • Information for Authors
      • Editorial Policies
      • Editorial Board
      • Aims and Scope
      • Abstracting and Indexing
      • Bibliographic Information
      • Archive
    • Biomedical Reports
      • Biomedical Reports
      • Information for Authors
      • Editorial Policies
      • Editorial Board
      • Aims and Scope
      • Abstracting and Indexing
      • Bibliographic Information
      • Archive
    • Oncology Reports
      • Oncology Reports
      • Information for Authors
      • Editorial Policies
      • Editorial Board
      • Aims and Scope
      • Abstracting and Indexing
      • Bibliographic Information
      • Archive
    • Molecular Medicine Reports
      • Molecular Medicine Reports
      • Information for Authors
      • Editorial Policies
      • Editorial Board
      • Aims and Scope
      • Abstracting and Indexing
      • Bibliographic Information
      • Archive
    • World Academy of Sciences Journal
      • World Academy of Sciences Journal
      • Information for Authors
      • Editorial Policies
      • Editorial Board
      • Aims and Scope
      • Abstracting and Indexing
      • Bibliographic Information
      • Archive
    • International Journal of Functional Nutrition
      • International Journal of Functional Nutrition
      • Information for Authors
      • Editorial Policies
      • Editorial Board
      • Aims and Scope
      • Abstracting and Indexing
      • Bibliographic Information
      • Archive
    • International Journal of Epigenetics
      • International Journal of Epigenetics
      • Information for Authors
      • Editorial Policies
      • Editorial Board
      • Aims and Scope
      • Abstracting and Indexing
      • Bibliographic Information
      • Archive
    • Medicine International
      • Medicine International
      • Information for Authors
      • Editorial Policies
      • Editorial Board
      • Aims and Scope
      • Abstracting and Indexing
      • Bibliographic Information
      • Archive
  • Articles
  • Information
    • Information for Authors
    • Information for Reviewers
    • Information for Librarians
    • Information for Advertisers
    • Conferences
  • Language Editing
Spandidos Publications Logo
  • About
    • About Spandidos
    • Aims and Scopes
    • Abstracting and Indexing
    • Editorial Policies
    • Reprints and Permissions
    • Job Opportunities
    • Terms and Conditions
    • Contact
  • Journals
    • All Journals
    • Biomedical Reports
      • Information for Authors
      • Editorial Policies
      • Editorial Board
      • Aims and Scope
      • Abstracting and Indexing
      • Bibliographic Information
      • Archive
    • Experimental and Therapeutic Medicine
      • Information for Authors
      • Editorial Policies
      • Editorial Board
      • Aims and Scope
      • Abstracting and Indexing
      • Bibliographic Information
      • Archive
    • International Journal of Epigenetics
      • Information for Authors
      • Editorial Policies
      • Editorial Board
      • Aims and Scope
      • Abstracting and Indexing
      • Bibliographic Information
      • Archive
    • International Journal of Functional Nutrition
      • Information for Authors
      • Editorial Policies
      • Editorial Board
      • Aims and Scope
      • Abstracting and Indexing
      • Bibliographic Information
      • Archive
    • International Journal of Molecular Medicine
      • Information for Authors
      • Editorial Policies
      • Editorial Board
      • Aims and Scope
      • Abstracting and Indexing
      • Bibliographic Information
      • Archive
    • International Journal of Oncology
      • Information for Authors
      • Editorial Policies
      • Editorial Board
      • Aims and Scope
      • Abstracting and Indexing
      • Bibliographic Information
      • Archive
    • Medicine International
      • Information for Authors
      • Editorial Policies
      • Editorial Board
      • Aims and Scope
      • Abstracting and Indexing
      • Bibliographic Information
      • Archive
    • Molecular and Clinical Oncology
      • Information for Authors
      • Editorial Policies
      • Editorial Board
      • Aims and Scope
      • Abstracting and Indexing
      • Bibliographic Information
      • Archive
    • Molecular Medicine Reports
      • Information for Authors
      • Editorial Policies
      • Editorial Board
      • Aims and Scope
      • Abstracting and Indexing
      • Bibliographic Information
      • Archive
    • Oncology Letters
      • Information for Authors
      • Editorial Policies
      • Editorial Board
      • Aims and Scope
      • Abstracting and Indexing
      • Bibliographic Information
      • Archive
    • Oncology Reports
      • Information for Authors
      • Editorial Policies
      • Editorial Board
      • Aims and Scope
      • Abstracting and Indexing
      • Bibliographic Information
      • Archive
    • World Academy of Sciences Journal
      • Information for Authors
      • Editorial Policies
      • Editorial Board
      • Aims and Scope
      • Abstracting and Indexing
      • Bibliographic Information
      • Archive
  • Articles
  • Information
    • For Authors
    • For Reviewers
    • For Librarians
    • For Advertisers
    • Conferences
  • Language Editing
Login Register Submit
  • This site uses cookies
  • You can change your cookie settings at any time by following the instructions in our Cookie Policy. To find out more, you may read our Privacy Policy.

    I agree
Search articles by DOI, keyword, author or affiliation
Search
Advanced Search
presentation
Oncology Reports
Join Editorial Board Propose a Special Issue
Print ISSN: 1021-335X Online ISSN: 1791-2431
Journal Cover
June-2023 Volume 49 Issue 6

Full Size Image

Sign up for eToc alerts
Recommend to Library

Journals

International Journal of Molecular Medicine

International Journal of Molecular Medicine

International Journal of Molecular Medicine is an international journal devoted to molecular mechanisms of human disease.

International Journal of Oncology

International Journal of Oncology

International Journal of Oncology is an international journal devoted to oncology research and cancer treatment.

Molecular Medicine Reports

Molecular Medicine Reports

Covers molecular medicine topics such as pharmacology, pathology, genetics, neuroscience, infectious diseases, molecular cardiology, and molecular surgery.

Oncology Reports

Oncology Reports

Oncology Reports is an international journal devoted to fundamental and applied research in Oncology.

Experimental and Therapeutic Medicine

Experimental and Therapeutic Medicine

Experimental and Therapeutic Medicine is an international journal devoted to laboratory and clinical medicine.

Oncology Letters

Oncology Letters

Oncology Letters is an international journal devoted to Experimental and Clinical Oncology.

Biomedical Reports

Biomedical Reports

Explores a wide range of biological and medical fields, including pharmacology, genetics, microbiology, neuroscience, and molecular cardiology.

Molecular and Clinical Oncology

Molecular and Clinical Oncology

International journal addressing all aspects of oncology research, from tumorigenesis and oncogenes to chemotherapy and metastasis.

World Academy of Sciences Journal

World Academy of Sciences Journal

Multidisciplinary open-access journal spanning biochemistry, genetics, neuroscience, environmental health, and synthetic biology.

International Journal of Functional Nutrition

International Journal of Functional Nutrition

Open-access journal combining biochemistry, pharmacology, immunology, and genetics to advance health through functional nutrition.

International Journal of Epigenetics

International Journal of Epigenetics

Publishes open-access research on using epigenetics to advance understanding and treatment of human disease.

Medicine International

Medicine International

An International Open Access Journal Devoted to General Medicine.

Journal Cover
June-2023 Volume 49 Issue 6

Full Size Image

Sign up for eToc alerts
Recommend to Library

  • Article
  • Citations
    • Cite This Article
    • Download Citation
    • Create Citation Alert
    • Remove Citation Alert
    • Cited By
  • Similar Articles
    • Related Articles (in Spandidos Publications)
    • Similar Articles (Google Scholar)
    • Similar Articles (PubMed)
  • Download PDF
  • Download XML
  • View XML

  • Supplementary Files
    • Supplementary_Data.pdf
Article Open Access

Combination of PARP and WEE1 inhibitors in vitro: Potential for use in the treatment of SHH medulloblastoma

  • Authors:
    • Monika Lukoseviciute
    • Aikaterini Theodosopoulou
    • Stefan Holzhauser
    • Tina Dalianis
    • Ourania N. Kostopoulou
  • View Affiliations / Copyright

    Affiliations: Department of Oncology‑Pathology, Karolinska Institutet, 171 64 Stockholm, Sweden
    Copyright: © Lukoseviciute et al. This is an open access article distributed under the terms of Creative Commons Attribution License.
  • Article Number: 125
    |
    Published online on: May 5, 2023
       https://doi.org/10.3892/or.2023.8562
  • Expand metrics +
Metrics: Total Views: 0 (Spandidos Publications: | PMC Statistics: )
Metrics: Total PDF Downloads: 0 (Spandidos Publications: | PMC Statistics: )
Cited By (CrossRef): 0 citations Loading Articles...

This article is mentioned in:



Abstract

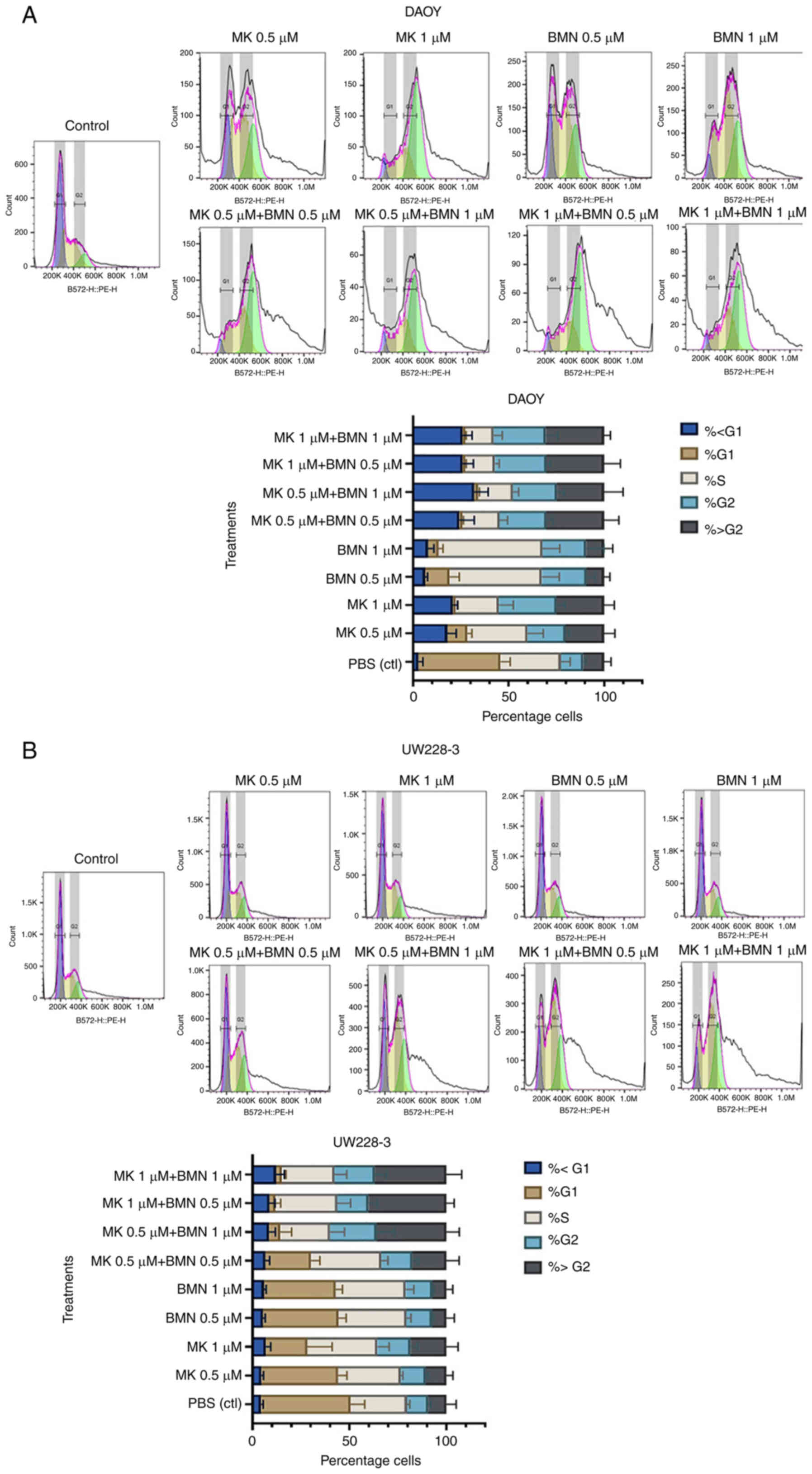
Medulloblastoma (MB), grouped as either WNT‑activated, Sonic hedgehog (SHH)‑activated, or non-WNT/non-SHH group 3, accounts for almost 20% of all childhood brain cancers. In spite of current intensive treatments, not all patients are cured and survivors suffer from severe side‑effects. The present study therefore examined the effects of the poly‑ADP‑ribose polymerase (PARP) and WEE1‑like protein kinase (WEE1) inhibitors, BMN673 and MK‑1775, respectively, alone or in combination on four MB cell lines. More specifically, the MB cell lines, DAOY, UW228‑3, MED8A and D425, were tested for their sensitivity to BMN673 and MK‑1775 alone or in combination, using cell viability, cell confluency and cytotoxicity assays. The effects on the cell cycle phases were also examined using FACS analysis. Monotherapy with BMN673 and MK‑1775 exerted dose‑dependent inhibitory effects on the viability of almost all MB cell lines. Notably, when BMN673 and MK‑1775 were used in combination, synergistic effects were noted in the SHH group cell lines (DAOY and UW228‑3), but not in the already WEE1‑sensitive group 3 (MED8A and D425) lines. Moreover, the combination treatment decreased the percentage of cells in the G1 phase and induced the novel distribution of both DAOY and UW228‑3 cells in the S and G2/M phases, with the UW228‑3 cells exhibiting a greater delay. To conclude, MK‑1775 was efficient in all and BMN673 in most cell lines, and their combined use exerted synergistic effects on the SHH, but not the group 3 cell lines. These data suggest that MK‑1775 alone may be of interest for all MB cell lines, and that the combination of PARP/WEE1 inhibitors may provide possible therapeutic opportunities for the therapy of SHH MBs. Their use warrants further investigations in the future.
View Figures

Figure 1

Figure 2

Figure 3

Figure 4

Figure 5

View References

1 

Northcott PA, Robinson GW, Kratz CP, Mabbott DJ, Pomeroy SL, Clifford SC, Rutkowski S, Ellison DW, Malkin D, Taylor MD, et al: Medulloblastoma. Nat Rev Dis Primers. 5:112019. View Article : Google Scholar : PubMed/NCBI

2 

Mahapatra S and Amsbaugh MJ: Medulloblastoma. StatPearls Treasure Island (FL): pp. pp12021

3 

Northcott PA, Jones DT, Kool M, Robinson GW, Gilbertson RJ, Cho YJ, Pomeroy SL, Korshunov A, Lichter P, Taylor MD and Pfister SM: Medulloblastomics: The end of the beginning. Nat Rev Cancer. 12:818–834. 2012. View Article : Google Scholar : PubMed/NCBI

4 

Kumar LP, Deepa SF, Moinca I, Suresh P and Naidu KV: Medulloblastoma: A common pediatric tumor: Prognostic factors and predictors of outcome. Asian J Neurosurg. 10:502015. View Article : Google Scholar : PubMed/NCBI

5 

Martin AM, Raabe E, Eberhart C and Cohen KJ: Management of pediatric and adult patients with medulloblastoma. Curr Treat Options Oncol. 15:581–594. 2014. View Article : Google Scholar : PubMed/NCBI

6 

Liu X, Ding C, Tan W and Zhang A: Medulloblastoma: Molecular understanding, treatment evolution, and new developments. Pharmacol Ther. 210:1075162020. View Article : Google Scholar : PubMed/NCBI

7 

Leary SE and Olson JM: The molecular classification of medulloblastoma: Driving the next generation clinical trials. Curr Opin Pediatr. 24:33–39. 2012. View Article : Google Scholar : PubMed/NCBI

8 

Mulhern RK, Palmer SL, Merchant TE, Wallace D, Kocak M, Brouwers P, Krull K, Chintagumpala M, Stargatt R, Ashley DM, et al: Neurocognitive consequences of risk-adapted therapy for childhood medulloblastoma. J Clin Oncol. 23:5511–5519. 2005. View Article : Google Scholar : PubMed/NCBI

9 

Salloum R, Chen Y, Yasui Y, Packer R, Leisenring W, Wells E, King A, Howell R, Gibson TM, Krull KR, et al: Late morbidity and mortality among medulloblastoma survivors diagnosed across three decades: A report from the childhood cancer survivor study. J Clin Oncol. 37:731–740. 2019. View Article : Google Scholar : PubMed/NCBI

10 

Cotter JA and Hawkins C: Medulloblastoma: WHO 2021 and beyond. Pediatr Dev Pathol. 25:23–33. 2022. View Article : Google Scholar : PubMed/NCBI

11 

Louis DN, Perry A, Wesseling P, Brat DJ, Cree IA, Figarella-Branger D, Hawkins C, Ng HK, Pfister SM, Reifenberger G, et al: The 2021 WHO classification of tumors of the central nervous system: A summary. Neuro Oncol. 23:1231–1251. 2021. View Article : Google Scholar : PubMed/NCBI

12 

Remke M, Ramaswamy V and Taylor M: Medulloblastoma molecular dissection: The way toward targeted therapy. Curr Opin Oncol. 25:674–681. 2013. View Article : Google Scholar : PubMed/NCBI

13 

Kijima N and Kanemura Y: Molecular classification of medulloblastoma. Neurol Med Chir (Tokyo). 56:687–697. 2016. View Article : Google Scholar : PubMed/NCBI

14 

Lospinoso Severini L, Ghirga F, Bufalieri F, Quaglio D, Infante P and Di Marcotullio L: The SHH/GLI signaling pathway: A therapeutic target for medulloblastoma. Expert Opin Ther Targets. 24:1159–1181. 2020. View Article : Google Scholar : PubMed/NCBI

15 

Gajjar AJ and Robinson GW: Medulloblastoma-translating discoveries from the bench to the bedside. Nat Rev Clin Oncol. 11:714–722. 2014. View Article : Google Scholar : PubMed/NCBI

16 

Northcott PA, Korshunov A, Pfister SM and Taylor MD: The clinical implications of medulloblastoma subgroups. Nat Rev Neurol. 8:340–351. 2012. View Article : Google Scholar : PubMed/NCBI

17 

Kool M, Korshunov A, Remke M, Jones DT, Schlanstein M, Northcott PA, Cho YJ, Koster J, Schouten-van Meeteren A, van Vuurden D, et al: Molecular subgroups of medulloblastoma: An international meta-analysis of transcriptome, genetic aberrations, and clinical data of WNT, SHH, group 3, and group 4 medulloblastomas. Acta Neuropathol. 123:473–484. 2012. View Article : Google Scholar : PubMed/NCBI

18 

Rouleau M, Patel A, Hendzel MJ, Kaufmann SH and Poirier GG: PARP inhibition: PARP1 and beyond. Nat Rev Cancer. 10:293–301. 2010. View Article : Google Scholar : PubMed/NCBI

19 

Beck C, Robert I, Reina-San-Martin B, Schreiber V and Dantzer F: Poly(ADP-ribose) polymerases in double-strand break repair: Focus on PARP1, PARP2 and PARP3. Exp Cell Res. 329:18–25. 2014. View Article : Google Scholar : PubMed/NCBI

20 

Mladenov E and Iliakis G: Induction and repair of DNA double strand breaks: The increasing spectrum of non-homologous end joining pathways. Mutat Res. 711:61–72. 2011. View Article : Google Scholar : PubMed/NCBI

21 

Benafif S and Hall M: An update on PARP inhibitors for the treatment of cancer. Onco Targets Ther. 8:519–528. 2015.PubMed/NCBI

22 

Ray Chaudhuri A and Nussenzweig A: The multifaceted roles of PARP1 in DNA repair and chromatin remodelling. Nat Rev Mol Cell Biol. 18:610–621. 2017. View Article : Google Scholar : PubMed/NCBI

23 

Wang Z, Wang F, Tang T and Guo C: The role of PARP1 in the DNA damage response and its application in tumor therapy. Front Med. 6:156–164. 2012. View Article : Google Scholar : PubMed/NCBI

24 

Shen Y, Rehman FL, Feng Y, Boshuizen J, Bajrami I, Elliott R, Wang B, Lord CJ, Post LE and Ashworth A: BMN 673, a novel and highly potent PARP1/2 inhibitor for the treatment of human cancers with DNA repair deficiency. Clin Cancer Res. 19:5003–5015. 2013. View Article : Google Scholar : PubMed/NCBI

25 

Murai J, Huang SY, Renaud A, Zhang Y, Ji J, Takeda S, Morris J, Teicher B, Doroshow JH and Pommier Y: Stereospecific PARP trapping by BMN 673 and comparison with olaparib and rucaparib. Mol Cancer Ther. 13:433–443. 2014. View Article : Google Scholar : PubMed/NCBI

26 

Hoy SM: Talazoparib: First global approval. Drugs. 78:1939–1946. 2018. View Article : Google Scholar : PubMed/NCBI

27 

Buck J, Dyer PJC, Hii H, Carline B, Kuchibhotla M, Byrne J, Howlett M, Whitehouse J, Ebert MA, McDonald KL, et al: Veliparib is an effective radiosensitizing agent in a preclinical model of medulloblastoma. Front Mol Biosci. 8:6333442021. View Article : Google Scholar : PubMed/NCBI

28 

van Vuurden DG, Hulleman E, Meijer OL, Wedekind LE, Kool M, Witt H, Vandertop PW, Würdinger T, Noske DP, Kaspers GJ and Cloos J: PARP inhibition sensitizes childhood high grade glioma, medulloblastoma and ependymoma to radiation. Oncotarget. 2:984–996. 2011. View Article : Google Scholar : PubMed/NCBI

29 

Daniel RA, Rozanska AL, Mulligan EA, Drew Y, Thomas HD, Castelbuono DJ, Hostomsky Z, Plummer ER, Tweddle DA, Boddy AV, et al: Central nervous system penetration and enhancement of temozolomide activity in childhood medulloblastoma models by poly(ADP-ribose) polymerase inhibitor AG-014699. Br J Cancer. 103:1588–1596. 2010. View Article : Google Scholar : PubMed/NCBI

30 

Garcia TB, Snedeker JC, Baturin D, Gardner L, Fosmire SP, Zhou C, Jordan CT, Venkataraman S, Vibhakar R and Porter CC: A small-molecule inhibitor of WEE1, AZD1775, synergizes with olaparib by impairing homologous recombination and enhancing DNA damage and apoptosis in acute leukemia. Mol Cancer Ther. 16:2058–2068. 2017. View Article : Google Scholar : PubMed/NCBI

31 

McGowan CH and Russell P: Cell cycle regulation of human WEE1. EMBO J. 14:2166–2175. 1995. View Article : Google Scholar : PubMed/NCBI

32 

Ghelli Luserna di Rorà A, Cerchione C, Martinelli G and Simonetti G: A WEE1 family business: Regulation of mitosis, cancer progression, and therapeutic target. J Hematol Oncol. 13:1262020. View Article : Google Scholar : PubMed/NCBI

33 

Do K, Doroshow JH and Kummar S: WEE1 kinase as a target for cancer therapy. Cell Cycle. 12:3159–3164. 2013. View Article : Google Scholar : PubMed/NCBI

34 

Jin P, Gu Y and Morgan DO: Role of inhibitory CDC2 phosphorylation in radiation-induced G2 arrest in human cells. J Cell Biol. 134:963–970. 1996. View Article : Google Scholar : PubMed/NCBI

35 

Mueller S, Hashizume R, Yang X, Kolkowitz I, Olow AK, Phillips J, Smirnov I, Tom MW, Prados MD, James CD, et al: Targeting Wee1 for the treatment of pediatric high-grade gliomas. Neuro Oncol. 16:352–360. 2014. View Article : Google Scholar : PubMed/NCBI

36 

Caretti V, Hiddingh L, Lagerweij T, Schellen P, Koken PW, Hulleman E, van Vuurden DG, Vandertop WP, Kaspers GJ, Noske DP and Wurdinger T: WEE1 kinase inhibition enhances the radiation response of diffuse intrinsic pontine gliomas. Mol Cancer Ther. 12:141–150. 2013. View Article : Google Scholar : PubMed/NCBI

37 

Magnussen GI, Holm R, Emilsen E, Rosnes AK, Slipicevic A and Flørenes VA: High expression of Wee1 is associated with poor disease-free survival in malignant melanoma: Potential for targeted therapy. PLoS One. 7:e382542012. View Article : Google Scholar : PubMed/NCBI

38 

Iorns E, Lord CJ, Grigoriadis A, McDonald S, Fenwick K, Mackay A, Mein CA, Natrajan R, Savage K, Tamber N, et al: Integrated functional, gene expression and genomic analysis for the identification of cancer targets. PLoS One. 4:e51202009. View Article : Google Scholar : PubMed/NCBI

39 

Mir SE, De Witt Hamer PC, Krawczyk PM, Balaj L, Claes A, Niers JM, Van Tilborg AA, Zwinderman AH, Geerts D, Kaspers GJ, et al: In silico analysis of kinase expression identifies WEE1 as a gatekeeper against mitotic catastrophe in glioblastoma. Cancer Cell. 18:244–257. 2010. View Article : Google Scholar : PubMed/NCBI

40 

Hirai H, Arai T, Okada M, Nishibata T, Kobayashi M, Sakai N, Imagaki K, Ohtani J, Sakai T, Yoshizumi T, et al: MK-1775, a small molecule Wee1 inhibitor, enhances anti-tumor efficacy of various DNA-damaging agents, including 5-fluorouracil. Cancer Biol Ther. 9:514–522. 2010. View Article : Google Scholar : PubMed/NCBI

41 

Wang G, Niu X, Zhang W, Caldwell JT, Edwards H, Chen W, Taub JW, Zhao L and Ge Y: Synergistic antitumor interactions between MK-1775 and panobinostat in preclinical models of pancreatic cancer. Cancer Lett. 356:656–668. 2015. View Article : Google Scholar : PubMed/NCBI

42 

Ghiasi N, Habibagahi M, Rosli R, Ghaderi A, Yusoff K, Hosseini A, Abdullah S and Jaberipour M: Tumour suppressive effects of WEE1 gene silencing in breast cancer cells. Asian Pac J Cancer Prev. 14:6605–6611. 2014. View Article : Google Scholar : PubMed/NCBI

43 

Leijen S, Beijnen JH and Schellens JH: Abrogation of the G2 checkpoint by inhibition of Wee-1 kinase results in sensitization of p53-deficient tumor cells to DNA-damaging agents. Curr Clin Pharmacol. 5:186–191. 2010. View Article : Google Scholar : PubMed/NCBI

44 

Hirai H, Iwasawa Y, Okada M, Arai T, Nishibata T, Kobayashi M, Kimura T, Kaneko N, Ohtani J, Yamanaka K, et al: Small-molecule inhibition of Wee1 kinase by MK-1775 selectively sensitizes p53-deficient tumor cells to DNA-damaging agents. Mol Cancer Ther. 8:2992–3000. 2009. View Article : Google Scholar : PubMed/NCBI

45 

Rajeshkumar NV, De Oliveira E, Ottenhof N, Watters J, Brooks D, Demuth T, Shumway SD, Mizuarai S, Hirai H, Maitra A and Hidalgo M: MK-1775, a potent Wee1 inhibitor, synergizes with gemcitabine to achieve tumor regressions, selectively in p53-deficient pancreatic cancer xenografts. Clin Cancer Res. 17:2799–2806. 2011. View Article : Google Scholar : PubMed/NCBI

46 

Harris PS, Venkataraman S, Alimova I, Birks DK, Balakrishnan I, Cristiano B, Donson AM, Dubuc AM, Taylor MD, Foreman NK, et al: Integrated genomic analysis identifies the mitotic checkpoint kinase WEE1 as a novel therapeutic target in medulloblastoma. Mol Cancer. 13:722014. View Article : Google Scholar : PubMed/NCBI

47 

Holzhauser S, Lukoseviciute M, Andonova T, Ursu RG, Dalianis T, Wickström M and Kostopoulou ON: Targeting fibroblast growth factor receptor (FGFR) and phosphoinositide 3-kinase (PI3K) signaling pathways in medulloblastoma cell lines. Anticancer Res. 40:53–66. 2020. View Article : Google Scholar : PubMed/NCBI

48 

Lukoseviciute M, Maier H, Poulou-Sidiropoulou E, Rosendahl E, Holzhauser S, Dalianis T and Kostopoulou ON: Targeting PI3K, FGFR, CDK4/6 signaling pathways together with cytostatics and radiotherapy in two medulloblastoma cell lines. Front Oncol. 11:7486572021. View Article : Google Scholar : PubMed/NCBI

49 

Kostopoulou ON, Holzhauser S, Lange BKA, Ohmayer A, Andonova T, Bersani C, Wickström M and Dalianis T: Analyses of FGFR3 and PIK3CA mutations in neuroblastomas and the effects of the corresponding inhibitors on neuroblastoma cell lines. Int J Oncol. 55:1372–1384. 2019.PubMed/NCBI

50 

Zheng S, Wang W, Aldahdooh J, Malyutina A, Shadbahr T, Tanoli Z, Pessia A and Jing T: SynergyFinder Plus: Toward better interpretation and annotation of drug combination screening datasets. Genomics Proteomics Bioinformatics. 20:587–596. 2022. View Article : Google Scholar : PubMed/NCBI

51 

Smith MA, Hampton OA, Reynolds CP, Kang MH, Maris JM, Gorlick R, Kolb EA, Lock R, Carol H, Keir ST, et al: Initial testing (stage 1) of the PARP inhibitor BMN 673 by the pediatric preclinical testing program: PALB2 mutation predicts exceptional in vivo response to BMN 673. Pediatr Blood Cancer. 62:91–98. 2015. View Article : Google Scholar : PubMed/NCBI

52 

Moreira DC, Venkataraman S, Subramanian A, Desisto J, Balakrishnan I, Prince E, Pierce A, Griesinger A, Green A, Eberhardt CG, et al: Targeting MYC-driven replication stress in medulloblastoma with AZD1775 and gemcitabine. J Neurooncol. 147:531–545. 2020. View Article : Google Scholar : PubMed/NCBI

53 

Kreahling JM, Gemmer JY, Reed D, Letson D, Bui M and Altiok S: MK1775, a selective Wee1 inhibitor, shows single-agent antitumor activity against sarcoma cells. Mol Cancer Ther. 11:174–182. 2012. View Article : Google Scholar : PubMed/NCBI

54 

Guertin AD, Li J, Liu Y, Hurd MS, Schuller AG, Long B, Hirsch HA, Feldman I, Benita Y, Toniatti C, et al: Preclinical evaluation of the WEE1 inhibitor MK-1775 as single-agent anticancer therapy. Mol Cancer Ther. 12:1442–1452. 2013. View Article : Google Scholar : PubMed/NCBI

55 

Byskata K, Lukoseviciute M, Tuti F, Zupancic M, Kostopoulou ON, Holzhauser S and Dalianis T: Targeted therapy with PI3K, PARP, and WEE1 inhibitors and radiotherapy in HPV positive and negative tonsillar squamous cell carcinoma cell lines reveals synergy while effects with APR-246 are limited. Cancers (Basel). 15:932022. View Article : Google Scholar : PubMed/NCBI

56 

Heijink AM, Blomen VA, Bisteau X, Degener F, Matsushita FY, Kaldis P, Foijer F and van Vugt MA: A haploid genetic screen identifies the G1/S regulatory machinery as a determinant of Wee1 inhibitor sensitivity. Proc Natl Acad Sci USA. 112:15160–15165. 2015. View Article : Google Scholar : PubMed/NCBI

57 

Guney Eskiler G, Cecener G, Egeli U and Tunca B: Synthetically lethal BMN 673 (talazoparib) loaded solid lipid nanoparticles for BRCA1 mutant triple negative breast cancer. Pharm Res. 35:2182018. View Article : Google Scholar : PubMed/NCBI

58 

Bucher N and Britten CD: G2 checkpoint abrogation and checkpoint kinase-1 targeting in the treatment of cancer. Br J Cancer. 98:523–528. 2008. View Article : Google Scholar : PubMed/NCBI

Related Articles

  • Abstract
  • View
  • Download
  • Twitter
Copy and paste a formatted citation
Spandidos Publications style
Lukoseviciute M, Theodosopoulou A, Holzhauser S, Dalianis T and Kostopoulou ON: Combination of PARP and WEE1 inhibitors <em>in vitro</em>: Potential for use in the treatment of SHH medulloblastoma. Oncol Rep 49: 125, 2023.
APA
Lukoseviciute, M., Theodosopoulou, A., Holzhauser, S., Dalianis, T., & Kostopoulou, O.N. (2023). Combination of PARP and WEE1 inhibitors <em>in vitro</em>: Potential for use in the treatment of SHH medulloblastoma. Oncology Reports, 49, 125. https://doi.org/10.3892/or.2023.8562
MLA
Lukoseviciute, M., Theodosopoulou, A., Holzhauser, S., Dalianis, T., Kostopoulou, O. N."Combination of PARP and WEE1 inhibitors <em>in vitro</em>: Potential for use in the treatment of SHH medulloblastoma". Oncology Reports 49.6 (2023): 125.
Chicago
Lukoseviciute, M., Theodosopoulou, A., Holzhauser, S., Dalianis, T., Kostopoulou, O. N."Combination of PARP and WEE1 inhibitors <em>in vitro</em>: Potential for use in the treatment of SHH medulloblastoma". Oncology Reports 49, no. 6 (2023): 125. https://doi.org/10.3892/or.2023.8562
Copy and paste a formatted citation
x
Spandidos Publications style
Lukoseviciute M, Theodosopoulou A, Holzhauser S, Dalianis T and Kostopoulou ON: Combination of PARP and WEE1 inhibitors <em>in vitro</em>: Potential for use in the treatment of SHH medulloblastoma. Oncol Rep 49: 125, 2023.
APA
Lukoseviciute, M., Theodosopoulou, A., Holzhauser, S., Dalianis, T., & Kostopoulou, O.N. (2023). Combination of PARP and WEE1 inhibitors <em>in vitro</em>: Potential for use in the treatment of SHH medulloblastoma. Oncology Reports, 49, 125. https://doi.org/10.3892/or.2023.8562
MLA
Lukoseviciute, M., Theodosopoulou, A., Holzhauser, S., Dalianis, T., Kostopoulou, O. N."Combination of PARP and WEE1 inhibitors <em>in vitro</em>: Potential for use in the treatment of SHH medulloblastoma". Oncology Reports 49.6 (2023): 125.
Chicago
Lukoseviciute, M., Theodosopoulou, A., Holzhauser, S., Dalianis, T., Kostopoulou, O. N."Combination of PARP and WEE1 inhibitors <em>in vitro</em>: Potential for use in the treatment of SHH medulloblastoma". Oncology Reports 49, no. 6 (2023): 125. https://doi.org/10.3892/or.2023.8562
Follow us
  • Twitter
  • LinkedIn
  • Facebook
About
  • Spandidos Publications
  • Careers
  • Cookie Policy
  • Privacy Policy
How can we help?
  • Help
  • Live Chat
  • Contact
  • Email to our Support Team