Spandidos Publications Logo
  • About
    • About Spandidos
    • Aims and Scopes
    • Abstracting and Indexing
    • Editorial Policies
    • Reprints and Permissions
    • Job Opportunities
    • Terms and Conditions
    • Contact
  • Journals
    • All Journals
    • Oncology Letters
      • Oncology Letters
      • Information for Authors
      • Editorial Policies
      • Editorial Board
      • Aims and Scope
      • Abstracting and Indexing
      • Bibliographic Information
      • Archive
    • International Journal of Oncology
      • International Journal of Oncology
      • Information for Authors
      • Editorial Policies
      • Editorial Board
      • Aims and Scope
      • Abstracting and Indexing
      • Bibliographic Information
      • Archive
    • Molecular and Clinical Oncology
      • Molecular and Clinical Oncology
      • Information for Authors
      • Editorial Policies
      • Editorial Board
      • Aims and Scope
      • Abstracting and Indexing
      • Bibliographic Information
      • Archive
    • Experimental and Therapeutic Medicine
      • Experimental and Therapeutic Medicine
      • Information for Authors
      • Editorial Policies
      • Editorial Board
      • Aims and Scope
      • Abstracting and Indexing
      • Bibliographic Information
      • Archive
    • International Journal of Molecular Medicine
      • International Journal of Molecular Medicine
      • Information for Authors
      • Editorial Policies
      • Editorial Board
      • Aims and Scope
      • Abstracting and Indexing
      • Bibliographic Information
      • Archive
    • Biomedical Reports
      • Biomedical Reports
      • Information for Authors
      • Editorial Policies
      • Editorial Board
      • Aims and Scope
      • Abstracting and Indexing
      • Bibliographic Information
      • Archive
    • Oncology Reports
      • Oncology Reports
      • Information for Authors
      • Editorial Policies
      • Editorial Board
      • Aims and Scope
      • Abstracting and Indexing
      • Bibliographic Information
      • Archive
    • Molecular Medicine Reports
      • Molecular Medicine Reports
      • Information for Authors
      • Editorial Policies
      • Editorial Board
      • Aims and Scope
      • Abstracting and Indexing
      • Bibliographic Information
      • Archive
    • World Academy of Sciences Journal
      • World Academy of Sciences Journal
      • Information for Authors
      • Editorial Policies
      • Editorial Board
      • Aims and Scope
      • Abstracting and Indexing
      • Bibliographic Information
      • Archive
    • International Journal of Functional Nutrition
      • International Journal of Functional Nutrition
      • Information for Authors
      • Editorial Policies
      • Editorial Board
      • Aims and Scope
      • Abstracting and Indexing
      • Bibliographic Information
      • Archive
    • International Journal of Epigenetics
      • International Journal of Epigenetics
      • Information for Authors
      • Editorial Policies
      • Editorial Board
      • Aims and Scope
      • Abstracting and Indexing
      • Bibliographic Information
      • Archive
    • Medicine International
      • Medicine International
      • Information for Authors
      • Editorial Policies
      • Editorial Board
      • Aims and Scope
      • Abstracting and Indexing
      • Bibliographic Information
      • Archive
  • Articles
  • Information
    • Information for Authors
    • Information for Reviewers
    • Information for Librarians
    • Information for Advertisers
    • Conferences
  • Language Editing
Spandidos Publications Logo
  • About
    • About Spandidos
    • Aims and Scopes
    • Abstracting and Indexing
    • Editorial Policies
    • Reprints and Permissions
    • Job Opportunities
    • Terms and Conditions
    • Contact
  • Journals
    • All Journals
    • Biomedical Reports
      • Information for Authors
      • Editorial Policies
      • Editorial Board
      • Aims and Scope
      • Abstracting and Indexing
      • Bibliographic Information
      • Archive
    • Experimental and Therapeutic Medicine
      • Information for Authors
      • Editorial Policies
      • Editorial Board
      • Aims and Scope
      • Abstracting and Indexing
      • Bibliographic Information
      • Archive
    • International Journal of Epigenetics
      • Information for Authors
      • Editorial Policies
      • Editorial Board
      • Aims and Scope
      • Abstracting and Indexing
      • Bibliographic Information
      • Archive
    • International Journal of Functional Nutrition
      • Information for Authors
      • Editorial Policies
      • Editorial Board
      • Aims and Scope
      • Abstracting and Indexing
      • Bibliographic Information
      • Archive
    • International Journal of Molecular Medicine
      • Information for Authors
      • Editorial Policies
      • Editorial Board
      • Aims and Scope
      • Abstracting and Indexing
      • Bibliographic Information
      • Archive
    • International Journal of Oncology
      • Information for Authors
      • Editorial Policies
      • Editorial Board
      • Aims and Scope
      • Abstracting and Indexing
      • Bibliographic Information
      • Archive
    • Medicine International
      • Information for Authors
      • Editorial Policies
      • Editorial Board
      • Aims and Scope
      • Abstracting and Indexing
      • Bibliographic Information
      • Archive
    • Molecular and Clinical Oncology
      • Information for Authors
      • Editorial Policies
      • Editorial Board
      • Aims and Scope
      • Abstracting and Indexing
      • Bibliographic Information
      • Archive
    • Molecular Medicine Reports
      • Information for Authors
      • Editorial Policies
      • Editorial Board
      • Aims and Scope
      • Abstracting and Indexing
      • Bibliographic Information
      • Archive
    • Oncology Letters
      • Information for Authors
      • Editorial Policies
      • Editorial Board
      • Aims and Scope
      • Abstracting and Indexing
      • Bibliographic Information
      • Archive
    • Oncology Reports
      • Information for Authors
      • Editorial Policies
      • Editorial Board
      • Aims and Scope
      • Abstracting and Indexing
      • Bibliographic Information
      • Archive
    • World Academy of Sciences Journal
      • Information for Authors
      • Editorial Policies
      • Editorial Board
      • Aims and Scope
      • Abstracting and Indexing
      • Bibliographic Information
      • Archive
  • Articles
  • Information
    • For Authors
    • For Reviewers
    • For Librarians
    • For Advertisers
    • Conferences
  • Language Editing
Login Register Submit
  • This site uses cookies
  • You can change your cookie settings at any time by following the instructions in our Cookie Policy. To find out more, you may read our Privacy Policy.

    I agree
Search articles by DOI, keyword, author or affiliation
Search
Advanced Search
presentation
Oncology Reports
Join Editorial Board Propose a Special Issue
Print ISSN: 1021-335X Online ISSN: 1791-2431
Journal Cover
November-2023 Volume 50 Issue 5

Full Size Image

Sign up for eToc alerts
Recommend to Library

Journals

International Journal of Molecular Medicine

International Journal of Molecular Medicine

International Journal of Molecular Medicine is an international journal devoted to molecular mechanisms of human disease.

International Journal of Oncology

International Journal of Oncology

International Journal of Oncology is an international journal devoted to oncology research and cancer treatment.

Molecular Medicine Reports

Molecular Medicine Reports

Covers molecular medicine topics such as pharmacology, pathology, genetics, neuroscience, infectious diseases, molecular cardiology, and molecular surgery.

Oncology Reports

Oncology Reports

Oncology Reports is an international journal devoted to fundamental and applied research in Oncology.

Experimental and Therapeutic Medicine

Experimental and Therapeutic Medicine

Experimental and Therapeutic Medicine is an international journal devoted to laboratory and clinical medicine.

Oncology Letters

Oncology Letters

Oncology Letters is an international journal devoted to Experimental and Clinical Oncology.

Biomedical Reports

Biomedical Reports

Explores a wide range of biological and medical fields, including pharmacology, genetics, microbiology, neuroscience, and molecular cardiology.

Molecular and Clinical Oncology

Molecular and Clinical Oncology

International journal addressing all aspects of oncology research, from tumorigenesis and oncogenes to chemotherapy and metastasis.

World Academy of Sciences Journal

World Academy of Sciences Journal

Multidisciplinary open-access journal spanning biochemistry, genetics, neuroscience, environmental health, and synthetic biology.

International Journal of Functional Nutrition

International Journal of Functional Nutrition

Open-access journal combining biochemistry, pharmacology, immunology, and genetics to advance health through functional nutrition.

International Journal of Epigenetics

International Journal of Epigenetics

Publishes open-access research on using epigenetics to advance understanding and treatment of human disease.

Medicine International

Medicine International

An International Open Access Journal Devoted to General Medicine.

Journal Cover
November-2023 Volume 50 Issue 5

Full Size Image

Sign up for eToc alerts
Recommend to Library

  • Article
  • Citations
    • Cite This Article
    • Download Citation
    • Create Citation Alert
    • Remove Citation Alert
    • Cited By
  • Similar Articles
    • Related Articles (in Spandidos Publications)
    • Similar Articles (Google Scholar)
    • Similar Articles (PubMed)
  • Download PDF
  • Download XML
  • View XML

  • Supplementary Files
    • Supplementary_Data.pdf
Article Open Access

Circular RNA circBLNK promotes osteosarcoma progression and inhibits ferroptosis in osteosarcoma cells by sponging miR‑188‑3p and regulating GPX4 expression

  • Authors:
    • Zhongjun Li
    • Yi Luo
    • Chunbo Wang
    • Dunxin Han
    • Weiping Sun
  • View Affiliations / Copyright

    Affiliations: Department of Orthopaedics, Weihai Medical District of The 970th Hospital of The PLA Joint Logistic Support Force, Weihai, Shandong 264200, P.R. China, Department of Orthopaedics, The 970th Hospital of The PLA Joint Logistic Support Force, Yantai, Shandong 264002, P.R. China
    Copyright: © Li et al. This is an open access article distributed under the terms of Creative Commons Attribution License.
  • Article Number: 192
    |
    Published online on: September 14, 2023
       https://doi.org/10.3892/or.2023.8629
  • Expand metrics +
Metrics: Total Views: 0 (Spandidos Publications: | PMC Statistics: )
Metrics: Total PDF Downloads: 0 (Spandidos Publications: | PMC Statistics: )
Cited By (CrossRef): 0 citations Loading Articles...

This article is mentioned in:



Abstract

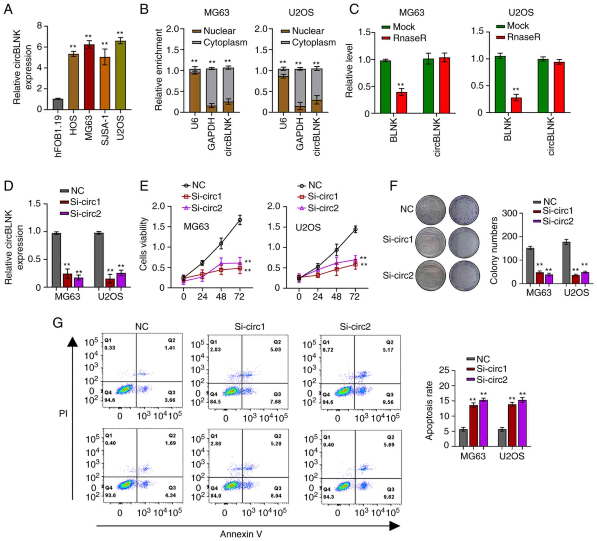
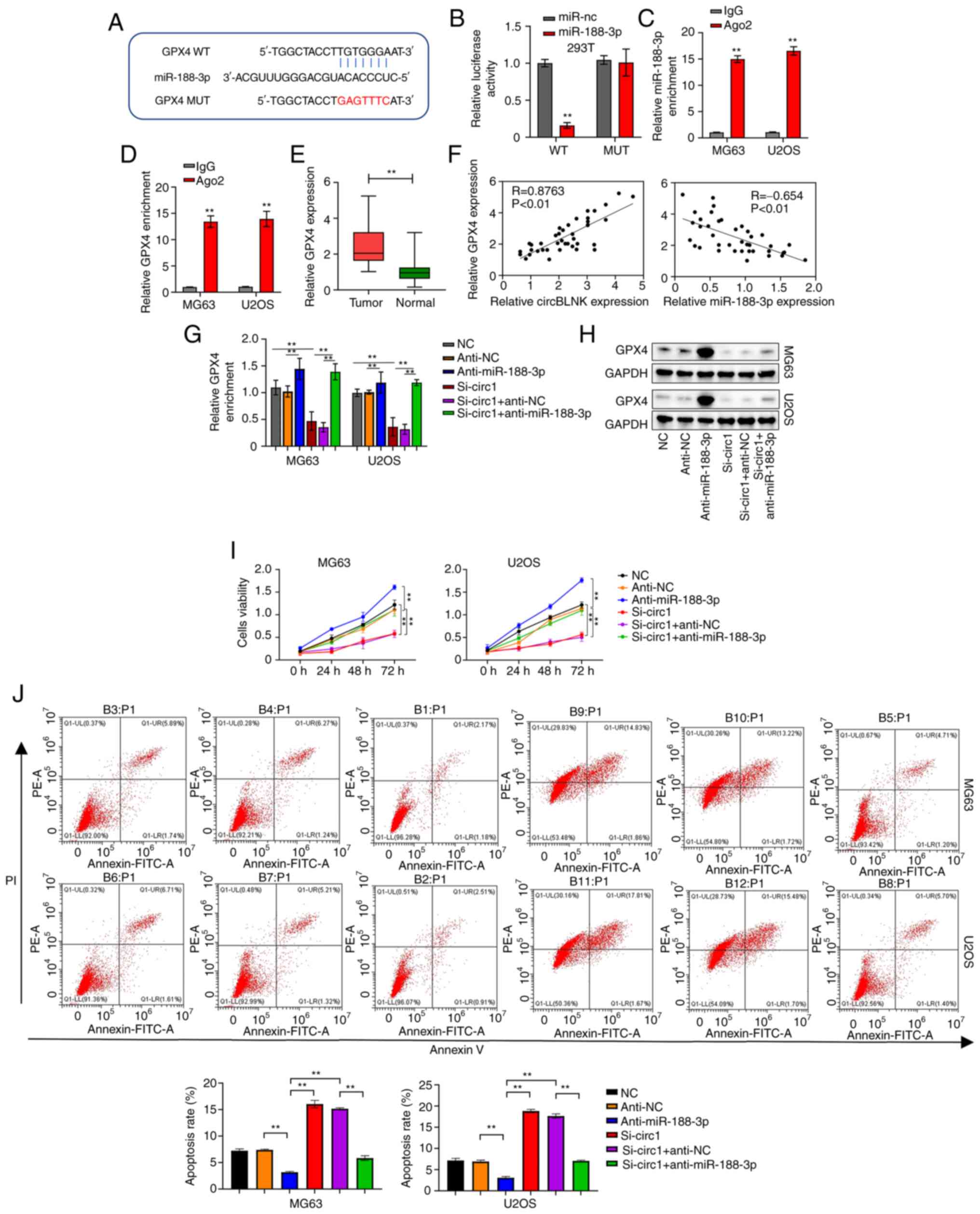
As a newly identified circular RNA (circRNA), the role of circBLNK in cancer progression has not been probed. The objective of the present study was to functionally dissect the role of circBLNK in osteosarcoma (OS) tumorigenesis and progression. With regards of the experimental procedure, the levels of mRNAs and proteins were assessed using reverse transcription‑quantitative PCR and western blot analysis, respectively. The subcellular location of circBLNK in OS cells was determined by cell cytosolic/nuclear fractionation assay. Cell ferroptosis ability was assessed through MTT assay. Cell proliferative abilities were assessed by clonogenic and Cell Counting Kit‑8 assays, and cell apoptosis was measured using flow cytometry. The relationships among circBLNK, miR‑188‑3p, and glutathione peroxidase 4 (GPX4) were validated by luciferase reporter and RNA pull‑down assays, as well as RNA immunoprecipitation. The stability of circBLNK and linear BLNK was confirmed using RNase R treatment assay. The association between circBLNK expression and overall survival rate was assessed by Kaplan‑Meier plot. The correlation between the expression levels of circBLNK, miR‑188‑3p, and GPX4 in OS tissues was assessed by Pearson's χ2 test. The results revealed that CircBLNK and GPX4 were significantly upregulated in OS tissues, which predicted the poor prognosis. CircBLNK knockdown led to suppressed cell proliferation and enhanced cell apoptosis, an effect that could be reversed by the inhibition of miR‑188‑3p. In an in vivo circBLNK deficiency model, tumor growth was observed to be markedly suppressed. Moreover, circBLNK deficiency elevated levels of intracellular free iron (Fe2+), malondialdehyde, lipid reactive oxygen species and mitochondrial superoxide, while diminishing mitochondrial membrane potential in Erastin‑treated OS cells, which were eliminated by overexpressing GPX4. Furthermore, mechanistic investigations revealed that circBLNK sponged miR‑188‑3p to regulate the expression of GPX4, thereby affecting OS progression. In conclusion, the present study delineated a new regulatory axis involving circBLNK/miR‑188‑3p/GPX4 in OS progression, adding to the growing evidence that circRNAs are critical gene regulators in cancer progression.
View Figures

Figure 1

Figure 2

Figure 3

Figure 4

Figure 5

View References

1 

Noone AM, Cronin KA, Altekruse SF, Howlader N, Lewis DR, Petkov VI and Penberthy L: Cancer incidence and survival trends by subtype using data from the surveillance epidemiology and end results program, 1992–2013. Cancer Epidemiol Biomarkers Prev. 26:632–641. 2017. View Article : Google Scholar : PubMed/NCBI

2 

Rainusso N, Wang LL and Yustein JT: The adolescent and young adult with cancer: State of the Art-bone tumors. Curr Oncol Rep. 15:296–307. 2013. View Article : Google Scholar : PubMed/NCBI

3 

Ottaviani G and Jaffe N: The epidemiology of osteosarcoma. Cancer Treat Res. 152:3–13. 2009. View Article : Google Scholar : PubMed/NCBI

4 

Bishop MW, Janeway KA and Gorlick R: Future directions in the treatment of osteosarcoma. Curr Opin Pediatr. 28:26–33. 2016. View Article : Google Scholar : PubMed/NCBI

5 

Otoukesh B, Boddouhi B, Moghtadaei M, Kaghazian P and Kaghazian M: Novel molecular insights and new therapeutic strategies in osteosarcoma. Cancer Cell Int. 18:1582018. View Article : Google Scholar : PubMed/NCBI

6 

Bielack SS, Kempf-Bielack B, Delling G, Exner GU, Flege S, Helmke K, Kotz R, Salzer-Kuntschik M, Werner M, Winkelmann W, et al: Prognostic factors in high-grade osteosarcoma of the extremities or trunk: An analysis of 1,702 patients treated on neoadjuvant cooperative osteosarcoma study group protocols. J Clin Oncol. 20:776–790. 2002. View Article : Google Scholar : PubMed/NCBI

7 

Kristensen LS, Andersen MS, Stagsted LVW, Ebbesen KK, Hansen TB and Kjems J: The biogenesis, biology and characterization of circular RNAs. Nat Rev Genet. 20:675–691. 2019. View Article : Google Scholar : PubMed/NCBI

8 

Li J, Sun D, Pu W, Wang J and Peng Y: Circular RNAs in cancer: Biogenesis, function, and clinical significance. Trends Cancer. 6:319–336. 2020. View Article : Google Scholar : PubMed/NCBI

9 

Liu Z, Liu F, Wang F, Yang X and Guo W: CircZNF609 promotes cell proliferation, migration, invasion, and glycolysis in nasopharyngeal carcinoma through regulating HRAS via miR-338-3p. Mol Cell Biochem. 476:175–186. 2021. View Article : Google Scholar : PubMed/NCBI

10 

Fan C, Qu H, Xiong F, Tang Y, Tang T, Zhang L, Mo Y, Li X, Guo C, Zhang S, et al: CircARHGAP12 promotes nasopharyngeal carcinoma migration and invasion via ezrin-mediated cytoskeletal remodeling. Cancer Lett. 496:41–56. 2021. View Article : Google Scholar : PubMed/NCBI

11 

Wang L, Tong X, Zhou Z, Wang S, Lei Z, Zhang T, Liu Z, Zeng Y, Li C, Zhao J, et al: Circular RNA hsa_circ_0008305 (circPTK2) inhibits TGF-β-induced epithelial-mesenchymal transition and metastasis by controlling TIF1γ in non-small cell lung cancer. Mol Cancer. 17:1402018. View Article : Google Scholar : PubMed/NCBI

12 

Li C, Tian Y, Liang Y and Li Q: Retraction note to: Circ_0008035 contributes to cell proliferation and inhibits apoptosis and ferroptosis in gastric cancer via miR-599/EIF4A1 axis. Cancer Cell Int. 21:4162021. View Article : Google Scholar : PubMed/NCBI

13 

Li ZQ, Wang Z, Zhang Y, Lu C, Ding QL, Ren R, Cheng BB and Lou LX: CircRNA_103801 accelerates proliferation of osteosarcoma cells by sponging miR-338-3p and regulating HIF-1/Rap1/PI3K-Akt pathway. J Biol Regul Homeost Agents. 35:1021–1028. 2021.PubMed/NCBI

14 

Gong G, Han Z, Wang W, Xu Q and Zhang J: Silencing hsa_circRNA_0008035 exerted repressive function on osteosarcoma cell growth and migration by upregulating microRNA-375. Cell Cycle. 19:2139–2147. 2020. View Article : Google Scholar : PubMed/NCBI

15 

Liu DY, Li Z, Zhang K, Jiao N, Lu DG, Zhou DW, Meng YB and Sun L: Circular RNA CircMTO1 suppressed proliferation and metastasis of osteosarcoma through miR-630/KLF6 axis. Eur Rev Med Pharmacol Sci. 25:86–93. 2021.PubMed/NCBI

16 

Thomson DW and Dinger ME: Endogenous microRNA sponges: Evidence and controversy. Nat Rev Genet. 17:272–283. 2016. View Article : Google Scholar : PubMed/NCBI

17 

Zheng S, Jiang F, Ge D, Tang J, Chen H, Yang J, Yao Y, Yan J, Qiu J, Yin Z, et al: LncRNA SNHG3/miRNA-151a-3p/RAB22A axis regulates invasion and migration of osteosarcoma. Biomed Pharmacother. 112:1086952019. View Article : Google Scholar : PubMed/NCBI

18 

Zhang W, Li JZ, Tai QY, Tang JJ, Huang YH and Gao SB: LncRNA DANCR regulates osteosarcoma migration and invasion by targeting miR-149/MSI2 axis. Eur Rev Med Pharmacol Sci. 24:6551–6560. 2020.PubMed/NCBI

19 

Xu M, Zhang YY, Wang HF and Yang GS: The expression and function of miRNA-106 in pediatric osteosarcoma. Eur Rev Med Pharmacol Sci. 21:715–722. 2017.PubMed/NCBI

20 

Luo Z, Fan Y, Liu X, Liu S, Kong X, Ding Z, Li Y and Wei L: MiR-188-3p and miR-133b suppress cell proliferation in human hepatocellular carcinoma via post-transcriptional suppression of NDRG1. Technol Cancer Res Treat. 20:153303382110330742021. View Article : Google Scholar : PubMed/NCBI

21 

Pei J, Zhang S, Yang X, Han C, Pan Y, Li J, Wang Z, Sun C and Zhang J: Long non-coding RNA RP11-283G6.5 confines breast cancer development through modulating miR-188-3p/TMED3/Wnt/β-catenin signalling. RNA Biol. 18 (Suppl 1):S287–S302. 2021. View Article : Google Scholar

22 

Pei J, Zhang J, Yang X, Wu Z, Sun C, Wang Z and Wang B: TMED3 promotes cell proliferation and motility in breast cancer and is negatively modulated by miR-188-3p. Cancer Cell Int. 19:752019. View Article : Google Scholar : PubMed/NCBI

23 

Seiler A, Schneider M, Förster H, Roth S, Wirth EK, Culmsee C, Plesnila N, Kremmer E, Rådmark O, Wurst W, et al: Glutathione peroxidase 4 senses and translates oxidative stress into 12/15-lipoxygenase dependent- and AIF-mediated cell death. Cell Metab. 8:237–248. 2008. View Article : Google Scholar : PubMed/NCBI

24 

Yang WS, SriRamaratnam R, Welsch ME, Shimada K, Skouta R, Viswanathan VS, Cheah JH, Clemons PA, Shamji AF, Clish CB, et al: Regulation of ferroptotic cancer cell death by GPX4. Cell. 156:317–331. 2014. View Article : Google Scholar : PubMed/NCBI

25 

Stockwell BR, Friedmann Angeli JP, Bayir H, Bush AI, Conrad M, Dixon SJ, Fulda S, Gascón S, Hatzios SK, Kagan VE, et al: Ferroptosis: A regulated cell death nexus linking metabolism, redox biology, and disease. Cell. 171:273–285. 2017. View Article : Google Scholar : PubMed/NCBI

26 

Xu Z, Chen L, Wang C, Zhang L and Xu W: MicroRNA-1287-5p promotes ferroptosis of osteosarcoma cells through inhibiting GPX4. Free Radic Res. 55:1119–1129. 2021. View Article : Google Scholar : PubMed/NCBI

27 

Liu Q and Wang K: The induction of ferroptosis by impairing STAT3/Nrf2/GPx4 signaling enhances the sensitivity of osteosarcoma cells to cisplatin. Cell Biol Int. 43:1245–1256. 2019. View Article : Google Scholar : PubMed/NCBI

28 

Issue Information-declaration of Helsinki. J Bone Miner Res. 34:BM i–BM ii. 2019.

29 

Livak KJ and Schmittgen TD: Analysis of relative gene expression data using real-time quantitative PCR and the 2(−Delta Delta C(T)) method. Methods. 25:402–408. 2001. View Article : Google Scholar : PubMed/NCBI

30 

Zheng X, Huang M, Xing L, Yang R, Wang X, Jiang R, Zhang L and Chen J: The circRNA circSEPT9 mediated by E2F1 and EIF4A3 facilitates the carcinogenesis and development of triple-negative breast cancer. Mol Cancer. 19:732020. View Article : Google Scholar : PubMed/NCBI

31 

Xu L, Duan J, Li M, Zhou C and Wang Q: Circ_0000253 promotes the progression of osteosarcoma via the miR-1236-3p/SP1 axis. J Pharm Pharmacol. 75:227–235. 2023. View Article : Google Scholar : PubMed/NCBI

32 

Meng S, Zhou H, Feng Z, Xu Z, Tang Y, Li P and Wu M: CircRNA: Functions and properties of a novel potential biomarker for cancer. Mol Cancer. 16:942017. View Article : Google Scholar : PubMed/NCBI

33 

Wang D, Yang S, Wang H, Wang J, Zhang Q, Zhou S, He Y, Zhang H, Deng F, Xu H, et al: The progress of circular RNAs in various tumors. Am J Transl Res. 10:1571–1582. 2018.PubMed/NCBI

34 

Yang Y, Yujiao W, Fang W, Linhui Y, Ziqi G, Zhichen W, Zirui W and Shengwang W: The roles of miRNA, lncRNA and circRNA in the development of osteoporosis. Biological Res. 53:402020. View Article : Google Scholar

35 

Patop IL, Wüst S and Kadener S: Past, present, and future of circRNAs. EMBO J. 38:e1008362019. View Article : Google Scholar : PubMed/NCBI

36 

Chen Z, Xu W, Zhang D, Chu J, Shen S, Ma Y, Wang Q, Liu G, Yao T, Huang Y, et al: circCAMSAP1 promotes osteosarcoma progression and metastasis by sponging miR-145-5p and regulating FLI1 expression. Mol Ther Nucleic Acids. 23:1120–1135. 2021. View Article : Google Scholar : PubMed/NCBI

37 

Guan K, Liu S, Duan K, Zhang X, Liu H, Xu B, Wang X and Jin X: Hsa_circ_0008259 modulates miR-21-5p and PDCD4 expression to restrain osteosarcoma progression. Aging (Albany NY). 13:25484–25495. 2021. View Article : Google Scholar : PubMed/NCBI

38 

Lin E, Liu S, Xiang W, Zhang H and Xie C: CircEIF4G2 Promotes Tumorigenesis and Progression of Osteosarcoma by Sponging miR-218. Biomed Res Int. 2020:83869362020. View Article : Google Scholar : PubMed/NCBI

39 

Meng L, Jiang YP, Zhu J and Li B: MiR-188-3p/GPR26 modulation functions as a potential regulator in manipulating glioma cell properties. Neurol Res. 42:222–227. 2020. View Article : Google Scholar : PubMed/NCBI

40 

Pichler M, Stiegelbauer V, Vychytilova-Faltejskova P, Ivan C, Ling H, Winter E, Zhang X, Goblirsch M, Wulf-Goldenberg A, Ohtsuka M, et al: Genome-Wide miRNA analysis identifies miR-188-3p as a novel prognostic marker and molecular factor involved in colorectal carcinogenesis. Clin Cancer Res. 23:1323–1333. 2017. View Article : Google Scholar : PubMed/NCBI

41 

Gao F, Han J, Wang Y, Jia L, Luo W and Zeng Y: Circ_0109291 promotes cisplatin resistance of oral squamous cell carcinoma by sponging miR-188-3p to increase ABCB1 expression. Cancer Biother Radiopharm. 37:233–245. 2022.PubMed/NCBI

42 

Saliminejad K, Khorram Khorshid HR, Soleymani Fard S and Ghaffari SH: An overview of microRNAs: Biology, functions, therapeutics, and analysis methods. J Cell Physiol. 234:5451–5465. 2019. View Article : Google Scholar : PubMed/NCBI

43 

Hassannia B, Vandenabeele P and Vanden Berghe T: Targeting ferroptosis to iron out cancer. Cancer Cell. 35:830–849. 2019. View Article : Google Scholar : PubMed/NCBI

44 

Chen X, Kang R, Kroemer G and Tang D: Broadening horizons: The role of ferroptosis in cancer. Nat Rev Clin Oncol. 18:280–296. 2021. View Article : Google Scholar : PubMed/NCBI

45 

Liang C, Zhang X, Yang M and Dong X: Recent progress in ferroptosis inducers for cancer therapy. Adv Mater. 31:e19041972019. View Article : Google Scholar : PubMed/NCBI

46 

Sun X, Ou Z, Chen R, Niu X, Chen D, Kang R and Tang D: Activation of the p62-Keap1-NRF2 pathway protects against ferroptosis in hepatocellular carcinoma cells. Hepatology. 63:173–184. 2016. View Article : Google Scholar : PubMed/NCBI

47 

Lei T, Qian H, Lei P and Hu Y: Ferroptosis-related gene signature associates with immunity and predicts prognosis accurately in patients with osteosarcoma. Cancer Sci. 112:4785–4798. 2021. View Article : Google Scholar : PubMed/NCBI

48 

Luo Y, Gao X, Zou L, Lei M, Feng J and Hu Z: Bavachin induces ferroptosis through the STAT3/P53/SLC7A11 axis in osteosarcoma cells. Oxid Med Cell Longev. 2021:17834852021. View Article : Google Scholar : PubMed/NCBI

Related Articles

  • Abstract
  • View
  • Download
  • Twitter
Copy and paste a formatted citation
Spandidos Publications style
Li Z, Luo Y, Wang C, Han D and Sun W: Circular RNA circBLNK promotes osteosarcoma progression and inhibits ferroptosis in osteosarcoma cells by sponging miR‑188‑3p and regulating GPX4 expression. Oncol Rep 50: 192, 2023.
APA
Li, Z., Luo, Y., Wang, C., Han, D., & Sun, W. (2023). Circular RNA circBLNK promotes osteosarcoma progression and inhibits ferroptosis in osteosarcoma cells by sponging miR‑188‑3p and regulating GPX4 expression. Oncology Reports, 50, 192. https://doi.org/10.3892/or.2023.8629
MLA
Li, Z., Luo, Y., Wang, C., Han, D., Sun, W."Circular RNA circBLNK promotes osteosarcoma progression and inhibits ferroptosis in osteosarcoma cells by sponging miR‑188‑3p and regulating GPX4 expression". Oncology Reports 50.5 (2023): 192.
Chicago
Li, Z., Luo, Y., Wang, C., Han, D., Sun, W."Circular RNA circBLNK promotes osteosarcoma progression and inhibits ferroptosis in osteosarcoma cells by sponging miR‑188‑3p and regulating GPX4 expression". Oncology Reports 50, no. 5 (2023): 192. https://doi.org/10.3892/or.2023.8629
Copy and paste a formatted citation
x
Spandidos Publications style
Li Z, Luo Y, Wang C, Han D and Sun W: Circular RNA circBLNK promotes osteosarcoma progression and inhibits ferroptosis in osteosarcoma cells by sponging miR‑188‑3p and regulating GPX4 expression. Oncol Rep 50: 192, 2023.
APA
Li, Z., Luo, Y., Wang, C., Han, D., & Sun, W. (2023). Circular RNA circBLNK promotes osteosarcoma progression and inhibits ferroptosis in osteosarcoma cells by sponging miR‑188‑3p and regulating GPX4 expression. Oncology Reports, 50, 192. https://doi.org/10.3892/or.2023.8629
MLA
Li, Z., Luo, Y., Wang, C., Han, D., Sun, W."Circular RNA circBLNK promotes osteosarcoma progression and inhibits ferroptosis in osteosarcoma cells by sponging miR‑188‑3p and regulating GPX4 expression". Oncology Reports 50.5 (2023): 192.
Chicago
Li, Z., Luo, Y., Wang, C., Han, D., Sun, W."Circular RNA circBLNK promotes osteosarcoma progression and inhibits ferroptosis in osteosarcoma cells by sponging miR‑188‑3p and regulating GPX4 expression". Oncology Reports 50, no. 5 (2023): 192. https://doi.org/10.3892/or.2023.8629
Follow us
  • Twitter
  • LinkedIn
  • Facebook
About
  • Spandidos Publications
  • Careers
  • Cookie Policy
  • Privacy Policy
How can we help?
  • Help
  • Live Chat
  • Contact
  • Email to our Support Team