Spandidos Publications Logo
  • About
    • About Spandidos
    • Aims and Scopes
    • Abstracting and Indexing
    • Editorial Policies
    • Reprints and Permissions
    • Job Opportunities
    • Terms and Conditions
    • Contact
  • Journals
    • All Journals
    • Oncology Letters
      • Oncology Letters
      • Information for Authors
      • Editorial Policies
      • Editorial Board
      • Aims and Scope
      • Abstracting and Indexing
      • Bibliographic Information
      • Archive
    • International Journal of Oncology
      • International Journal of Oncology
      • Information for Authors
      • Editorial Policies
      • Editorial Board
      • Aims and Scope
      • Abstracting and Indexing
      • Bibliographic Information
      • Archive
    • Molecular and Clinical Oncology
      • Molecular and Clinical Oncology
      • Information for Authors
      • Editorial Policies
      • Editorial Board
      • Aims and Scope
      • Abstracting and Indexing
      • Bibliographic Information
      • Archive
    • Experimental and Therapeutic Medicine
      • Experimental and Therapeutic Medicine
      • Information for Authors
      • Editorial Policies
      • Editorial Board
      • Aims and Scope
      • Abstracting and Indexing
      • Bibliographic Information
      • Archive
    • International Journal of Molecular Medicine
      • International Journal of Molecular Medicine
      • Information for Authors
      • Editorial Policies
      • Editorial Board
      • Aims and Scope
      • Abstracting and Indexing
      • Bibliographic Information
      • Archive
    • Biomedical Reports
      • Biomedical Reports
      • Information for Authors
      • Editorial Policies
      • Editorial Board
      • Aims and Scope
      • Abstracting and Indexing
      • Bibliographic Information
      • Archive
    • Oncology Reports
      • Oncology Reports
      • Information for Authors
      • Editorial Policies
      • Editorial Board
      • Aims and Scope
      • Abstracting and Indexing
      • Bibliographic Information
      • Archive
    • Molecular Medicine Reports
      • Molecular Medicine Reports
      • Information for Authors
      • Editorial Policies
      • Editorial Board
      • Aims and Scope
      • Abstracting and Indexing
      • Bibliographic Information
      • Archive
    • World Academy of Sciences Journal
      • World Academy of Sciences Journal
      • Information for Authors
      • Editorial Policies
      • Editorial Board
      • Aims and Scope
      • Abstracting and Indexing
      • Bibliographic Information
      • Archive
    • International Journal of Functional Nutrition
      • International Journal of Functional Nutrition
      • Information for Authors
      • Editorial Policies
      • Editorial Board
      • Aims and Scope
      • Abstracting and Indexing
      • Bibliographic Information
      • Archive
    • International Journal of Epigenetics
      • International Journal of Epigenetics
      • Information for Authors
      • Editorial Policies
      • Editorial Board
      • Aims and Scope
      • Abstracting and Indexing
      • Bibliographic Information
      • Archive
    • Medicine International
      • Medicine International
      • Information for Authors
      • Editorial Policies
      • Editorial Board
      • Aims and Scope
      • Abstracting and Indexing
      • Bibliographic Information
      • Archive
  • Articles
  • Information
    • Information for Authors
    • Information for Reviewers
    • Information for Librarians
    • Information for Advertisers
    • Conferences
  • Language Editing
Spandidos Publications Logo
  • About
    • About Spandidos
    • Aims and Scopes
    • Abstracting and Indexing
    • Editorial Policies
    • Reprints and Permissions
    • Job Opportunities
    • Terms and Conditions
    • Contact
  • Journals
    • All Journals
    • Biomedical Reports
      • Information for Authors
      • Editorial Policies
      • Editorial Board
      • Aims and Scope
      • Abstracting and Indexing
      • Bibliographic Information
      • Archive
    • Experimental and Therapeutic Medicine
      • Information for Authors
      • Editorial Policies
      • Editorial Board
      • Aims and Scope
      • Abstracting and Indexing
      • Bibliographic Information
      • Archive
    • International Journal of Epigenetics
      • Information for Authors
      • Editorial Policies
      • Editorial Board
      • Aims and Scope
      • Abstracting and Indexing
      • Bibliographic Information
      • Archive
    • International Journal of Functional Nutrition
      • Information for Authors
      • Editorial Policies
      • Editorial Board
      • Aims and Scope
      • Abstracting and Indexing
      • Bibliographic Information
      • Archive
    • International Journal of Molecular Medicine
      • Information for Authors
      • Editorial Policies
      • Editorial Board
      • Aims and Scope
      • Abstracting and Indexing
      • Bibliographic Information
      • Archive
    • International Journal of Oncology
      • Information for Authors
      • Editorial Policies
      • Editorial Board
      • Aims and Scope
      • Abstracting and Indexing
      • Bibliographic Information
      • Archive
    • Medicine International
      • Information for Authors
      • Editorial Policies
      • Editorial Board
      • Aims and Scope
      • Abstracting and Indexing
      • Bibliographic Information
      • Archive
    • Molecular and Clinical Oncology
      • Information for Authors
      • Editorial Policies
      • Editorial Board
      • Aims and Scope
      • Abstracting and Indexing
      • Bibliographic Information
      • Archive
    • Molecular Medicine Reports
      • Information for Authors
      • Editorial Policies
      • Editorial Board
      • Aims and Scope
      • Abstracting and Indexing
      • Bibliographic Information
      • Archive
    • Oncology Letters
      • Information for Authors
      • Editorial Policies
      • Editorial Board
      • Aims and Scope
      • Abstracting and Indexing
      • Bibliographic Information
      • Archive
    • Oncology Reports
      • Information for Authors
      • Editorial Policies
      • Editorial Board
      • Aims and Scope
      • Abstracting and Indexing
      • Bibliographic Information
      • Archive
    • World Academy of Sciences Journal
      • Information for Authors
      • Editorial Policies
      • Editorial Board
      • Aims and Scope
      • Abstracting and Indexing
      • Bibliographic Information
      • Archive
  • Articles
  • Information
    • For Authors
    • For Reviewers
    • For Librarians
    • For Advertisers
    • Conferences
  • Language Editing
Login Register Submit
  • This site uses cookies
  • You can change your cookie settings at any time by following the instructions in our Cookie Policy. To find out more, you may read our Privacy Policy.

    I agree
Search articles by DOI, keyword, author or affiliation
Search
Advanced Search
presentation
Oncology Reports
Join Editorial Board Propose a Special Issue
Print ISSN: 1021-335X Online ISSN: 1791-2431
Journal Cover
December-2023 Volume 50 Issue 6

Full Size Image

Sign up for eToc alerts
Recommend to Library

Journals

International Journal of Molecular Medicine

International Journal of Molecular Medicine

International Journal of Molecular Medicine is an international journal devoted to molecular mechanisms of human disease.

International Journal of Oncology

International Journal of Oncology

International Journal of Oncology is an international journal devoted to oncology research and cancer treatment.

Molecular Medicine Reports

Molecular Medicine Reports

Covers molecular medicine topics such as pharmacology, pathology, genetics, neuroscience, infectious diseases, molecular cardiology, and molecular surgery.

Oncology Reports

Oncology Reports

Oncology Reports is an international journal devoted to fundamental and applied research in Oncology.

Experimental and Therapeutic Medicine

Experimental and Therapeutic Medicine

Experimental and Therapeutic Medicine is an international journal devoted to laboratory and clinical medicine.

Oncology Letters

Oncology Letters

Oncology Letters is an international journal devoted to Experimental and Clinical Oncology.

Biomedical Reports

Biomedical Reports

Explores a wide range of biological and medical fields, including pharmacology, genetics, microbiology, neuroscience, and molecular cardiology.

Molecular and Clinical Oncology

Molecular and Clinical Oncology

International journal addressing all aspects of oncology research, from tumorigenesis and oncogenes to chemotherapy and metastasis.

World Academy of Sciences Journal

World Academy of Sciences Journal

Multidisciplinary open-access journal spanning biochemistry, genetics, neuroscience, environmental health, and synthetic biology.

International Journal of Functional Nutrition

International Journal of Functional Nutrition

Open-access journal combining biochemistry, pharmacology, immunology, and genetics to advance health through functional nutrition.

International Journal of Epigenetics

International Journal of Epigenetics

Publishes open-access research on using epigenetics to advance understanding and treatment of human disease.

Medicine International

Medicine International

An International Open Access Journal Devoted to General Medicine.

Journal Cover
December-2023 Volume 50 Issue 6

Full Size Image

Sign up for eToc alerts
Recommend to Library

  • Article
  • Citations
    • Cite This Article
    • Download Citation
    • Create Citation Alert
    • Remove Citation Alert
    • Cited By
  • Similar Articles
    • Related Articles (in Spandidos Publications)
    • Similar Articles (Google Scholar)
    • Similar Articles (PubMed)
  • Download PDF
  • Download XML
  • View XML
Article Open Access

PRMT1 accelerates cell proliferation, migration, and tumor growth by upregulating ZEB1/H4R3me2as in thyroid carcinoma

  • Authors:
    • Guoli Feng
    • Changju Chen
    • Yi Luo
  • View Affiliations / Copyright

    Affiliations: Department of General Surgery, Department of Thyroid and Breast Surgery, Affiliated Hospital of Zunyi Medical University, Zunyi, Guizhou 563000, P.R. China, Department of Medical, Affiliated Hospital of Zunyi Medical University, Zunyi, Guizhou 563000, P.R. China
    Copyright: © Feng et al. This is an open access article distributed under the terms of Creative Commons Attribution License.
  • Article Number: 210
    |
    Published online on: October 16, 2023
       https://doi.org/10.3892/or.2023.8647
  • Expand metrics +
Metrics: Total Views: 0 (Spandidos Publications: | PMC Statistics: )
Metrics: Total PDF Downloads: 0 (Spandidos Publications: | PMC Statistics: )
Cited By (CrossRef): 0 citations Loading Articles...

This article is mentioned in:



Abstract

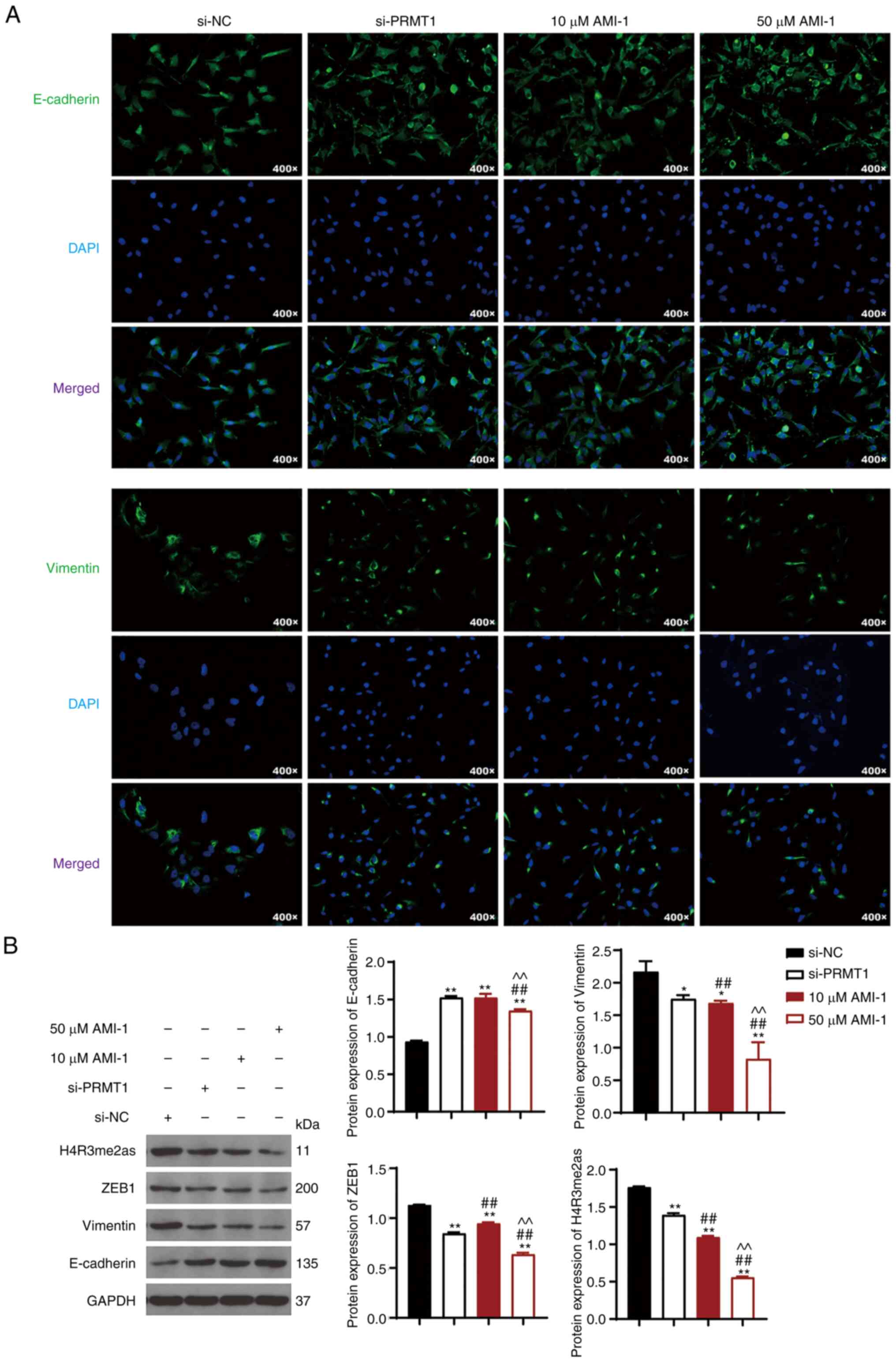
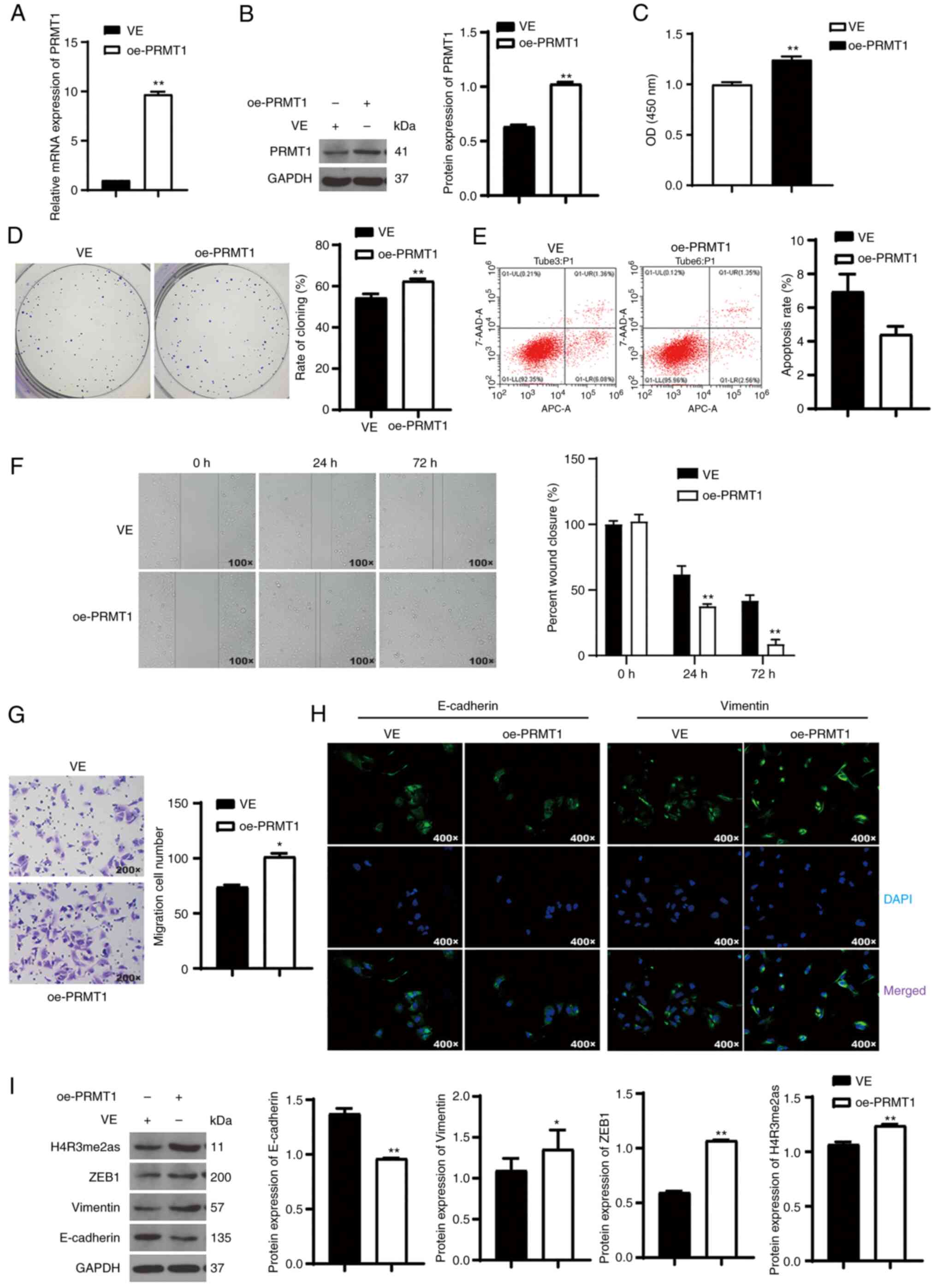
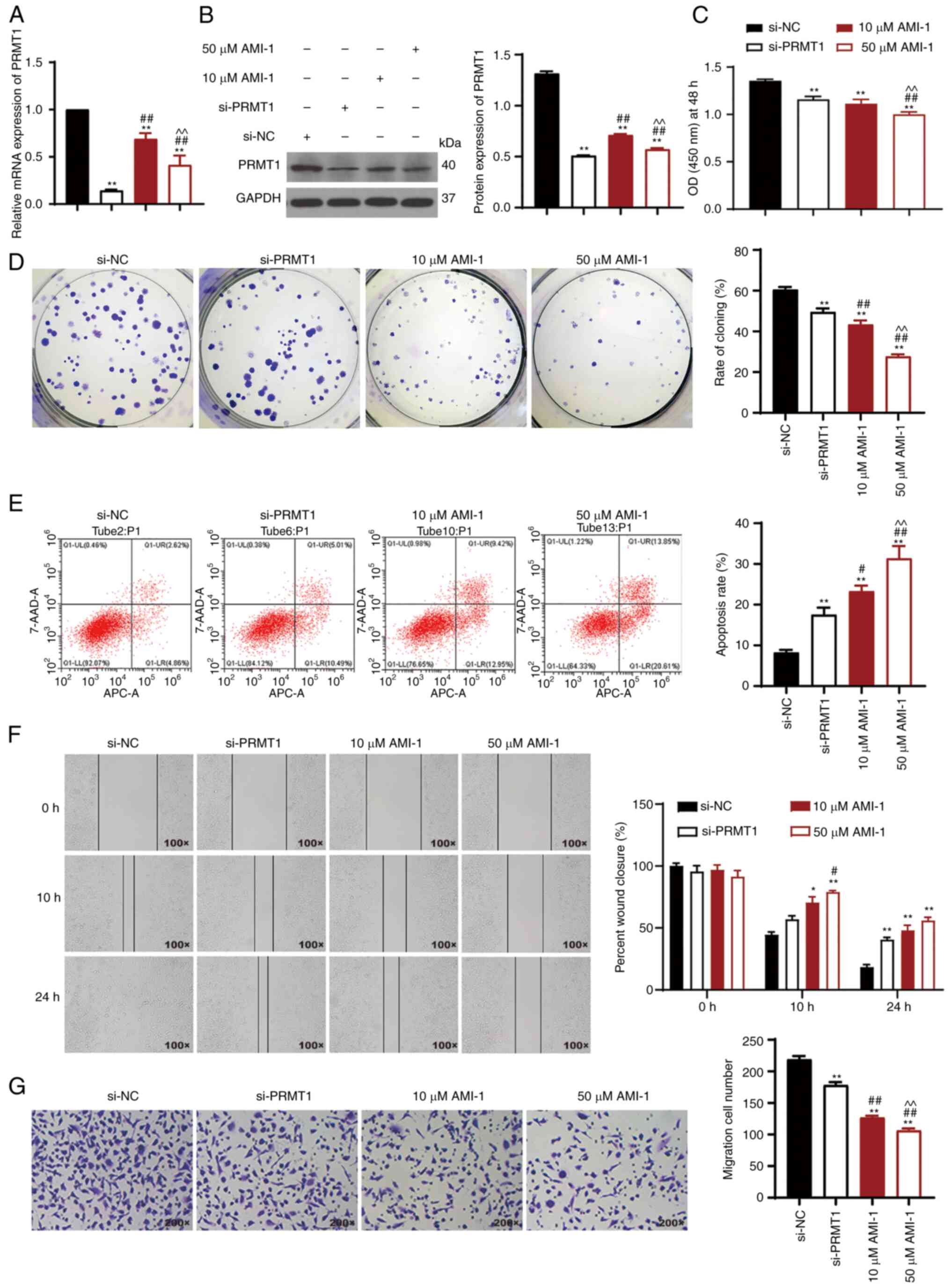
Thyroid carcinoma (TC) represents the most prevalent malignancy of the endocrine system. Protein arginine methyltransferase 1 (PRMT1) is a critical member of the protein arginine methyltransferase family in mammals and is involved in multiple biological processes. This study aimed to investigate the function of PRMT1 in TC. In the present study, human TC cell lines (8505C, CAL62, and BCPAP) and a normal human thyroid cell line Nthy‑ori 3‑1 were employed. Small interfering RNA targeting PRMT1 was used to knock down PRMT1 expression in 8505C cells, and PRMT1 overexpression plasmids were transfected into BCPAP cells. Cell viability was assessed using a CCK‑8 and colony formation assays. Apoptosis was measured using flow cytometry and TUNEL assays. Cell migration was assessed using wound healing and Transwell assays. Reverse transcription‑quantitative PCR was used to determine the mRNA expression levels of PRMT1. Western blotting was used to detect the protein expression levels of PRMT1, E‑cadherin, vimentin, H4R3me2as, and zinc‑finger E homeobox‑binding 1 (ZEB1). Notably, PRMT1 expression was elevated in TC (P<0.01). PRMT1 knockdown inhibited TC cell proliferation and migration and concurrently enhanced migration. Furthermore, PRMT1 knockdown suppressed tumor growth and metastasis in a mouse model of TC. PRMT1 downregulation increased E‑cadherin expression and decreased the expression of vimentin, H4R3me2as, and ZEB1 in the TC cells and the mouse model of TC. Conversely, PRMT1 overexpression had the opposite effect on TC malignant characteristics (P<0.05). These findings suggest that PRMT1 knockdown inhibited TC malignancy by downregulating H4R3me2as/ZEB1, thereby highlighting novel therapeutic targets and diagnostic markers for the management of TC.
View Figures

Figure 1

Figure 2

Figure 3

Figure 4

Figure 5

Figure 6

View References

1 

Kleinschmidt-DeMasters B and Marshall C: Thyroid carcinoma metastases to central nervous system and vertebrae. Folia Neuropathol. 60:292–300. 2022. View Article : Google Scholar : PubMed/NCBI

2 

Pan Z, Xu T, Bao L, Hu X, Jin T, Chen J, Chen J, Qian Y, Lu X, Li L, et al: CREB3L1 promotes tumor growth and metastasis of anaplastic thyroid carcinoma by remodeling the tumor microenvironment. Mol Cancer. 21:1902022. View Article : Google Scholar : PubMed/NCBI

3 

Deng Y, Li X, Jiang W and Tang J: SNRPB promotes cell cycle progression in thyroid carcinoma via inhibiting p53. Open Med (Wars). 17:1623–1631. 2022. View Article : Google Scholar : PubMed/NCBI

4 

Franchini F, Palatucci G, Colao A, Ungaro P, Macchia PE and Nettore IC: Obesity and thyroid cancer risk: An update. Int J Environ Res Public Health. 19:11162022. View Article : Google Scholar : PubMed/NCBI

5 

Pan Y, Wu L, He S, Wu J, Wang T and Zang H: Identification of hub genes in thyroid carcinoma to predict prognosis by integrated bioinformatics analysis. Bioengineered. 12:2928–2940. 2021. View Article : Google Scholar : PubMed/NCBI

6 

Sun R, Yang L, Wang Y, Zhang Y, Ke J and Zhao D: DNAJB11 predicts a poor prognosis and is associated with immune infiltration in thyroid carcinoma: A bioinformatics analysis. J Int Med Res. 49:30006052110537222021. View Article : Google Scholar : PubMed/NCBI

7 

Geng X, Sun Y, Fu J, Cao L and Li Y: MicroRNA-17-5p inhibits thyroid cancer progression by suppressing Early growth response 2 (EGR2). Bioengineered. 12:2713–2722. 2021. View Article : Google Scholar : PubMed/NCBI

8 

Lv L, Wang X, Shen J, Cao Y and Zhang Q: MiR-574-3p inhibits glucose toxicity-induced pancreatic β-cell dysfunction by suppressing PRMT1. Diabetol Metab Syndr. 14:992022. View Article : Google Scholar : PubMed/NCBI

9 

Wang YC, Wang CW, Lin WC, Tsai YJ, Chang CP, Lee YJ, Lin MJ and Li C: Identification, chromosomal arrangements and expression analyses of the evolutionarily conserved prmt1 gene in chicken in comparison with its vertebrate paralogue prmt8. PLoS One. 12:e01850422017. View Article : Google Scholar : PubMed/NCBI

10 

Yao B, Gui T, Zeng X, Deng Y, Wang Z, Wang Y, Yang D, Li Q, Xu P, Hu R, et al: PRMT1-mediated H4R3me2a recruits SMARCA4 to promote colorectal cancer progression by enhancing EGFR signaling. Genome Med. 13:582021. View Article : Google Scholar : PubMed/NCBI

11 

Kim E, Jang J, Park JG, Kim KH, Yoon K, Yoo BC and Cho JY: Protein Arginine methyltransferase 1 (PRMT1) selective inhibitor, TC-E 5003, has anti-inflammatory properties in TLR4 Signaling. Int J Mol Sci. 21:30582020. View Article : Google Scholar : PubMed/NCBI

12 

Matsubara H, Fukuda T, Awazu Y, Nanno S, Shimomura M, Inoue Y, Yamauchi M, Yasui T and Sumi T: PRMT1 expression predicts sensitivity to platinum-based chemotherapy in patients with ovarian serous carcinoma. Oncol Lett. 21:1622021. View Article : Google Scholar : PubMed/NCBI

13 

Wang C, Dong L, Zhao Z, Zhang Z, Sun Y, Li C, Li G, You X, Yang X, Wang H and Hong W: Design and Synthesis of Novel PRMT1 inhibitors and investigation of their effects on the migration of cancer cell. Front Chem. 10:8887272022. View Article : Google Scholar : PubMed/NCBI

14 

Gu X, He M, Lebedev T, Lin CH, Hua ZY, Zheng YG, Li ZJ, Yang JY and Li XG: PRMT1 is an important factor for medulloblastoma cell proliferation and survival. Biochem Biophys Rep. 32:1013642022.PubMed/NCBI

15 

Vezzalini M, Aletta JM, Beghelli S, Moratti E, Della Peruta M, Mafficini A, Mojica WD, Mombello A, Scarpa A and Sorio C: Immunohistochemical detection of arginine methylated proteins (MeRP) in archival tissues. Histopathology. 57:725–733. 2010. View Article : Google Scholar : PubMed/NCBI

16 

Zhang Y, Liu X, Liang W, Dean DC, Zhang L and Liu Y: Expression and Function of ZEB1 in the Cornea. Cells. 10:9252021. View Article : Google Scholar : PubMed/NCBI

17 

Wang X, Lai Q, He J, Li Q, Ding J, Lan Z, Gu C, Yan Q, Fang Y, Zhao X and Liu S: LncRNA SNHG6 promotes proliferation, invasion and migration in colorectal cancer cells by activating TGF-β/Smad signaling pathway via targeting UPF1 and inducing EMT via regulation of ZEB1. Int J Med Sci. 16:51–59. 2019. View Article : Google Scholar : PubMed/NCBI

18 

Chen XJ, Deng YR, Wang ZC, Wei WF, Zhou CF, Zhang YM, Yan RM, Liang LJ, Zhong M, Liang L, et al: Hypoxia-induced ZEB1 promotes cervical cancer progression via CCL8-dependent tumour-associated macrophage recruitment. Cell Death Dis. 10:5082019. View Article : Google Scholar : PubMed/NCBI

19 

Shen H, Zhu H, Chen Y, Shen Z, Qiu W, Qian C and Zhang J: ZEB1-induced LINC01559 expedites cell proliferation, migration and EMT process in gastric cancer through recruiting IGF2BP2 to stabilize ZEB1 expression. Cell Death Dis. 12:3492021. View Article : Google Scholar : PubMed/NCBI

20 

Filipović J, Bosić M, Ćirović S, Životić M, Dunđerović D, Đorđević D, Živković-Perišić S, Lipkovski A and Marković-Lipkovski J: PRMT1 expression in renal cell tumors-application in differential diagnosis and prognostic relevance. Diagn Pathol. 14:1202019. View Article : Google Scholar : PubMed/NCBI

21 

Lin Z, Chen Y, Lin Z, Chen C and Dong Y: Overexpressing PRMT1 inhibits proliferation and invasion in pancreatic cancer by inverse correlation of ZEB1. IUBMB Life. 70:1032–1039. 2018. View Article : Google Scholar : PubMed/NCBI

22 

Livak KJ and Schmittgen TD: Analysis of relative gene expression data using real-time quantitative PCR and the 2(−Delta Delta C(T)) method. Methods. 25:402–408. 2001. View Article : Google Scholar : PubMed/NCBI

23 

Saiselet M, Floor S, Tarabichi M, Dom G, Hébrant A, van Staveren WC and Maenhaut C: Thyroid cancer cell lines: An overview. Front Endocrinol (Lausanne). 3:1332012. View Article : Google Scholar : PubMed/NCBI

24 

Pozdeyev N, Berlinberg A, Zhou Q, Wuensch K, Shibata H, Wood WM and Haugen BR: Targeting the NF-κB pathway as a combination therapy for advanced thyroid cancer. PLoS One. 10:e01349012015. View Article : Google Scholar : PubMed/NCBI

25 

Sung BY, Lin YH, Kong Q, Shah PD, Glick Bieler J, Palmer S, Weinhold KJ, Chang HR, Huang H, Avery RK, et al: Wnt activation promotes memory T cell polyfunctionality via epigenetic regulator PRMT1. J Clin Invest. 132:e1405082022. View Article : Google Scholar : PubMed/NCBI

26 

Thiebaut C, Eve L, Poulard C and Le Romancer M: Structure, activity, and function of PRMT1. Life (Basel). 11:11472021.PubMed/NCBI

27 

Yin XK, Wang YL, Wang F, Feng WX, Bai SM, Zhao WW, Feng LL, Wei MB, Qin CL, Wang F, et al: PRMT1 enhances oncogenic arginine methylation of NONO in colorectal cancer. Oncogene. 40:1375–1389. 2021. View Article : Google Scholar : PubMed/NCBI

28 

Giuliani V, Miller MA, Liu CY, Hartono SR, Class CA, Bristow CA, Suzuki E, Sanz LA, Gao G, Gay JP, et al: PRMT1-dependent regulation of RNA metabolism and DNA damage response sustains pancreatic ductal adenocarcinoma. Nat Commun. 12:46262021. View Article : Google Scholar : PubMed/NCBI

29 

Shimomura M, Fukuda T, Awazu Y, Nanno S, Inoue Y, Matsubara H, Yamauchi M, Yasui T and Sumi T: PRMT1 expression predicts response to neoadjuvant chemotherapy for locally advanced uterine cervical cancer. Oncol Lett. 21:1502021. View Article : Google Scholar : PubMed/NCBI

30 

Li Z, Wang D, Chen X, Wang W, Wang P, Hou P, Li M, Chu S, Qiao S, Zheng J and Bai J: PRMT1-mediated EZH2 methylation promotes breast cancer cell proliferation and tumorigenesis. Cell Death Dis. 12:10802021. View Article : Google Scholar : PubMed/NCBI

31 

Pastushenko I and Blanpain C: EMT transition states during tumor progression and metastasis. Trends Cell Biol. 29:212–226. 2019. View Article : Google Scholar : PubMed/NCBI

32 

Pan G, Liu Y, Shang L, Zhou F and Yang S: EMT-associated microRNAs and their roles in cancer stemness and drug resistance. Cancer Commun (Lond). 41:199–217. 2021. View Article : Google Scholar : PubMed/NCBI

33 

Huang X, Xiang L, Wang B, Hu J, Liu C, Ren A, Du K, Ye G, Liang Y, Tang Y, et al: CMTM6 promotes migration, invasion, and EMT by interacting with and stabilizing vimentin in hepatocellular carcinoma cells. J Transl Med. 19:1202021. View Article : Google Scholar : PubMed/NCBI

34 

Na TY, Schecterson L, Mendonsa AM and Gumbiner BM: The functional activity of E-cadherin controls tumor cell metastasis at multiple steps. Proc Natl Acad Sci USA. 117:5931–5937. 2020. View Article : Google Scholar : PubMed/NCBI

35 

Usman S, Waseem NH, Nguyen TKN, Mohsin S, Jamal A, The MT and Waseem A: Vimentin is at the heart of epithelial mesenchymal transition (EMT) mediated metastasis. Cancers (Basel). 13:49852021. View Article : Google Scholar : PubMed/NCBI

36 

Wagner S, Weber S, Kleinschmidt MA, Nagata K and Bauer UM: SET-mediated promoter hypoacetylation is a prerequisite for coactivation of the estrogen-responsive pS2 gene by PRMT1. J Biol Chem. 281:27242–27250. 2006. View Article : Google Scholar : PubMed/NCBI

37 

Zhao Y, Lu Q, Li C, Wang X, Jiang L, Huang L, Wang C and Chen H: PRMT1 regulates the tumour-initiating properties of esophageal squamous cell carcinoma through histone H4 arginine methylation coupled with transcriptional activation. Cell Death Dis. 10:3592019. View Article : Google Scholar : PubMed/NCBI

38 

Ramundo V, Zanirato G and Aldieri E: The epithelial-to-mesenchymal transition (EMT) in the development and metastasis of malignant pleural mesothelioma. Int J Mol Sci. 22:122162021. View Article : Google Scholar : PubMed/NCBI

39 

Wu HT, Zhong HT, Li GW, Shen JX, Ye QQ, Zhang ML and Liu J: Oncogenic functions of the EMT-related transcription factor ZEB1 in breast cancer. J Transl Med. 18:512020. View Article : Google Scholar : PubMed/NCBI

40 

Jin Z and Chen B: LncRNA ZEB1-AS1 regulates colorectal cancer cells by MiR-205/YAP1 Axis. Open Med (Wars). 15:175–184. 2020. View Article : Google Scholar : PubMed/NCBI

41 

Liu W, Zheng L, Zhang R, Hou P, Wang J, Wu L and Li J: Circ-ZEB1 promotes PIK3CA expression by silencing miR-199a-3p and affects the proliferation and apoptosis of hepatocellular carcinoma. Mol Cancer. 21:722022. View Article : Google Scholar : PubMed/NCBI

42 

Zhang J, Guan W, Xu X, Wang F, Li X and Xu G: A novel homeostatic loop of sorcin drives paclitaxel-resistance and malignant progression via Smad4/ZEB1/miR-142-5p in human ovarian cancer. Oncogene. 40:4906–4918. 2021. View Article : Google Scholar : PubMed/NCBI

43 

Morillo-Bernal J, Fernández LP and Santisteban P: FOXE1 regulates migration and invasion in thyroid cancer cells and targets ZEB1. Endocr Relat Cancer. 27:137–151. 2020. View Article : Google Scholar : PubMed/NCBI

44 

Soleymani L, Zarrabi A, Hashemi F, Hashemi F, Zabolian A, Banihashemi SM, Moghadam SS, Hushmandi K, Samarghandian S, Ashrafizadeh M and Khan H: Role of ZEB Family Members in Proliferation, Metastasis, and Chemoresistance of Prostate Cancer Cells: Revealing Signaling Networks. Curr Cancer Drug Targets. 21:749–767. 2021. View Article : Google Scholar : PubMed/NCBI

45 

Iderzorig T, Kellen J, Osude C, Singh S, Woodman JA, Garcia C and Puri N: Comparison of EMT mediated tyrosine kinase inhibitor resistance in NSCLC. Biochem Biophys Res Commun. 496:770–777. 2018. View Article : Google Scholar : PubMed/NCBI

Related Articles

  • Abstract
  • View
  • Download
  • Twitter
Copy and paste a formatted citation
Spandidos Publications style
Feng G, Chen C and Luo Y: PRMT1 accelerates cell proliferation, migration, and tumor growth by upregulating ZEB1/H4R3me2as in thyroid carcinoma. Oncol Rep 50: 210, 2023.
APA
Feng, G., Chen, C., & Luo, Y. (2023). PRMT1 accelerates cell proliferation, migration, and tumor growth by upregulating ZEB1/H4R3me2as in thyroid carcinoma. Oncology Reports, 50, 210. https://doi.org/10.3892/or.2023.8647
MLA
Feng, G., Chen, C., Luo, Y."PRMT1 accelerates cell proliferation, migration, and tumor growth by upregulating ZEB1/H4R3me2as in thyroid carcinoma". Oncology Reports 50.6 (2023): 210.
Chicago
Feng, G., Chen, C., Luo, Y."PRMT1 accelerates cell proliferation, migration, and tumor growth by upregulating ZEB1/H4R3me2as in thyroid carcinoma". Oncology Reports 50, no. 6 (2023): 210. https://doi.org/10.3892/or.2023.8647
Copy and paste a formatted citation
x
Spandidos Publications style
Feng G, Chen C and Luo Y: PRMT1 accelerates cell proliferation, migration, and tumor growth by upregulating ZEB1/H4R3me2as in thyroid carcinoma. Oncol Rep 50: 210, 2023.
APA
Feng, G., Chen, C., & Luo, Y. (2023). PRMT1 accelerates cell proliferation, migration, and tumor growth by upregulating ZEB1/H4R3me2as in thyroid carcinoma. Oncology Reports, 50, 210. https://doi.org/10.3892/or.2023.8647
MLA
Feng, G., Chen, C., Luo, Y."PRMT1 accelerates cell proliferation, migration, and tumor growth by upregulating ZEB1/H4R3me2as in thyroid carcinoma". Oncology Reports 50.6 (2023): 210.
Chicago
Feng, G., Chen, C., Luo, Y."PRMT1 accelerates cell proliferation, migration, and tumor growth by upregulating ZEB1/H4R3me2as in thyroid carcinoma". Oncology Reports 50, no. 6 (2023): 210. https://doi.org/10.3892/or.2023.8647
Follow us
  • Twitter
  • LinkedIn
  • Facebook
About
  • Spandidos Publications
  • Careers
  • Cookie Policy
  • Privacy Policy
How can we help?
  • Help
  • Live Chat
  • Contact
  • Email to our Support Team