Spandidos Publications Logo
  • About
    • About Spandidos
    • Aims and Scopes
    • Abstracting and Indexing
    • Editorial Policies
    • Reprints and Permissions
    • Job Opportunities
    • Terms and Conditions
    • Contact
  • Journals
    • All Journals
    • Oncology Letters
      • Oncology Letters
      • Information for Authors
      • Editorial Policies
      • Editorial Board
      • Aims and Scope
      • Abstracting and Indexing
      • Bibliographic Information
      • Archive
    • International Journal of Oncology
      • International Journal of Oncology
      • Information for Authors
      • Editorial Policies
      • Editorial Board
      • Aims and Scope
      • Abstracting and Indexing
      • Bibliographic Information
      • Archive
    • Molecular and Clinical Oncology
      • Molecular and Clinical Oncology
      • Information for Authors
      • Editorial Policies
      • Editorial Board
      • Aims and Scope
      • Abstracting and Indexing
      • Bibliographic Information
      • Archive
    • Experimental and Therapeutic Medicine
      • Experimental and Therapeutic Medicine
      • Information for Authors
      • Editorial Policies
      • Editorial Board
      • Aims and Scope
      • Abstracting and Indexing
      • Bibliographic Information
      • Archive
    • International Journal of Molecular Medicine
      • International Journal of Molecular Medicine
      • Information for Authors
      • Editorial Policies
      • Editorial Board
      • Aims and Scope
      • Abstracting and Indexing
      • Bibliographic Information
      • Archive
    • Biomedical Reports
      • Biomedical Reports
      • Information for Authors
      • Editorial Policies
      • Editorial Board
      • Aims and Scope
      • Abstracting and Indexing
      • Bibliographic Information
      • Archive
    • Oncology Reports
      • Oncology Reports
      • Information for Authors
      • Editorial Policies
      • Editorial Board
      • Aims and Scope
      • Abstracting and Indexing
      • Bibliographic Information
      • Archive
    • Molecular Medicine Reports
      • Molecular Medicine Reports
      • Information for Authors
      • Editorial Policies
      • Editorial Board
      • Aims and Scope
      • Abstracting and Indexing
      • Bibliographic Information
      • Archive
    • World Academy of Sciences Journal
      • World Academy of Sciences Journal
      • Information for Authors
      • Editorial Policies
      • Editorial Board
      • Aims and Scope
      • Abstracting and Indexing
      • Bibliographic Information
      • Archive
    • International Journal of Functional Nutrition
      • International Journal of Functional Nutrition
      • Information for Authors
      • Editorial Policies
      • Editorial Board
      • Aims and Scope
      • Abstracting and Indexing
      • Bibliographic Information
      • Archive
    • International Journal of Epigenetics
      • International Journal of Epigenetics
      • Information for Authors
      • Editorial Policies
      • Editorial Board
      • Aims and Scope
      • Abstracting and Indexing
      • Bibliographic Information
      • Archive
    • Medicine International
      • Medicine International
      • Information for Authors
      • Editorial Policies
      • Editorial Board
      • Aims and Scope
      • Abstracting and Indexing
      • Bibliographic Information
      • Archive
  • Articles
  • Information
    • Information for Authors
    • Information for Reviewers
    • Information for Librarians
    • Information for Advertisers
    • Conferences
  • Language Editing
Spandidos Publications Logo
  • About
    • About Spandidos
    • Aims and Scopes
    • Abstracting and Indexing
    • Editorial Policies
    • Reprints and Permissions
    • Job Opportunities
    • Terms and Conditions
    • Contact
  • Journals
    • All Journals
    • Biomedical Reports
      • Information for Authors
      • Editorial Policies
      • Editorial Board
      • Aims and Scope
      • Abstracting and Indexing
      • Bibliographic Information
      • Archive
    • Experimental and Therapeutic Medicine
      • Information for Authors
      • Editorial Policies
      • Editorial Board
      • Aims and Scope
      • Abstracting and Indexing
      • Bibliographic Information
      • Archive
    • International Journal of Epigenetics
      • Information for Authors
      • Editorial Policies
      • Editorial Board
      • Aims and Scope
      • Abstracting and Indexing
      • Bibliographic Information
      • Archive
    • International Journal of Functional Nutrition
      • Information for Authors
      • Editorial Policies
      • Editorial Board
      • Aims and Scope
      • Abstracting and Indexing
      • Bibliographic Information
      • Archive
    • International Journal of Molecular Medicine
      • Information for Authors
      • Editorial Policies
      • Editorial Board
      • Aims and Scope
      • Abstracting and Indexing
      • Bibliographic Information
      • Archive
    • International Journal of Oncology
      • Information for Authors
      • Editorial Policies
      • Editorial Board
      • Aims and Scope
      • Abstracting and Indexing
      • Bibliographic Information
      • Archive
    • Medicine International
      • Information for Authors
      • Editorial Policies
      • Editorial Board
      • Aims and Scope
      • Abstracting and Indexing
      • Bibliographic Information
      • Archive
    • Molecular and Clinical Oncology
      • Information for Authors
      • Editorial Policies
      • Editorial Board
      • Aims and Scope
      • Abstracting and Indexing
      • Bibliographic Information
      • Archive
    • Molecular Medicine Reports
      • Information for Authors
      • Editorial Policies
      • Editorial Board
      • Aims and Scope
      • Abstracting and Indexing
      • Bibliographic Information
      • Archive
    • Oncology Letters
      • Information for Authors
      • Editorial Policies
      • Editorial Board
      • Aims and Scope
      • Abstracting and Indexing
      • Bibliographic Information
      • Archive
    • Oncology Reports
      • Information for Authors
      • Editorial Policies
      • Editorial Board
      • Aims and Scope
      • Abstracting and Indexing
      • Bibliographic Information
      • Archive
    • World Academy of Sciences Journal
      • Information for Authors
      • Editorial Policies
      • Editorial Board
      • Aims and Scope
      • Abstracting and Indexing
      • Bibliographic Information
      • Archive
  • Articles
  • Information
    • For Authors
    • For Reviewers
    • For Librarians
    • For Advertisers
    • Conferences
  • Language Editing
Login Register Submit
  • This site uses cookies
  • You can change your cookie settings at any time by following the instructions in our Cookie Policy. To find out more, you may read our Privacy Policy.

    I agree
Search articles by DOI, keyword, author or affiliation
Search
Advanced Search
presentation
Oncology Reports
Join Editorial Board Propose a Special Issue
Print ISSN: 1021-335X Online ISSN: 1791-2431
Journal Cover
September-2025 Volume 54 Issue 3

Full Size Image

Sign up for eToc alerts
Recommend to Library

Journals

International Journal of Molecular Medicine

International Journal of Molecular Medicine

International Journal of Molecular Medicine is an international journal devoted to molecular mechanisms of human disease.

International Journal of Oncology

International Journal of Oncology

International Journal of Oncology is an international journal devoted to oncology research and cancer treatment.

Molecular Medicine Reports

Molecular Medicine Reports

Covers molecular medicine topics such as pharmacology, pathology, genetics, neuroscience, infectious diseases, molecular cardiology, and molecular surgery.

Oncology Reports

Oncology Reports

Oncology Reports is an international journal devoted to fundamental and applied research in Oncology.

Experimental and Therapeutic Medicine

Experimental and Therapeutic Medicine

Experimental and Therapeutic Medicine is an international journal devoted to laboratory and clinical medicine.

Oncology Letters

Oncology Letters

Oncology Letters is an international journal devoted to Experimental and Clinical Oncology.

Biomedical Reports

Biomedical Reports

Explores a wide range of biological and medical fields, including pharmacology, genetics, microbiology, neuroscience, and molecular cardiology.

Molecular and Clinical Oncology

Molecular and Clinical Oncology

International journal addressing all aspects of oncology research, from tumorigenesis and oncogenes to chemotherapy and metastasis.

World Academy of Sciences Journal

World Academy of Sciences Journal

Multidisciplinary open-access journal spanning biochemistry, genetics, neuroscience, environmental health, and synthetic biology.

International Journal of Functional Nutrition

International Journal of Functional Nutrition

Open-access journal combining biochemistry, pharmacology, immunology, and genetics to advance health through functional nutrition.

International Journal of Epigenetics

International Journal of Epigenetics

Publishes open-access research on using epigenetics to advance understanding and treatment of human disease.

Medicine International

Medicine International

An International Open Access Journal Devoted to General Medicine.

Journal Cover
September-2025 Volume 54 Issue 3

Full Size Image

Sign up for eToc alerts
Recommend to Library

  • Article
  • Citations
    • Cite This Article
    • Download Citation
    • Create Citation Alert
    • Remove Citation Alert
    • Cited By
  • Similar Articles
    • Related Articles (in Spandidos Publications)
    • Similar Articles (Google Scholar)
    • Similar Articles (PubMed)
  • Download PDF
  • Download XML
  • View XML
Correction Open Access

[Corrigendum] Overexpression of IL‑9 induced by STAT3 phosphorylation is mediated by miR‑155 and miR‑21 in chronic lymphocytic leukemia

  • Authors:
    • Na Chen
    • Lili Feng
    • Huiting Qu
    • Kang Lu
    • Peipei Li
    • Xiao Lv
    • Xin Wang
  • View Affiliations / Copyright

    Affiliations: Department of Hematology, Provincial Hospital Affiliated to Shandong University, Jinan, Shandong 250021, P.R. China
    Copyright: © Chen et al. This is an open access article distributed under the terms of Creative Commons Attribution License [CC BY 4.0].
  • Article Number: 107
    |
    Published online on: July 2, 2025
       https://doi.org/10.3892/or.2025.8940
  • Expand metrics +
Metrics: Total Views: 0 (Spandidos Publications: | PMC Statistics: )
Metrics: Total PDF Downloads: 0 (Spandidos Publications: | PMC Statistics: )
Cited By (CrossRef): 0 citations Loading Articles...

This article is mentioned in:



Article

Oncol Rep 39: [Related article:] 3064–3072, 2018; DOI: 10.3892/or.2018.6367

Following the publication of the above article, an interested reader drew to the authors' attention that, in Fig. 1A on p. 3067, the western blots shown for the STAT3 data in the upper right-hand gels (for the N3, N4, and C5-C8 experiments) were strikingly similar to the GAPDH data shown in the lower right-hand gels (for the C14-C16 and N6-N8 experiments). Furthermore, in Fig. 2A on p. 3068, the phosphorylated (p-)STAT western blots had apparently already appeared in a paper published by the same research group in the journal International Journal of Clinical and Experimental Pathology.

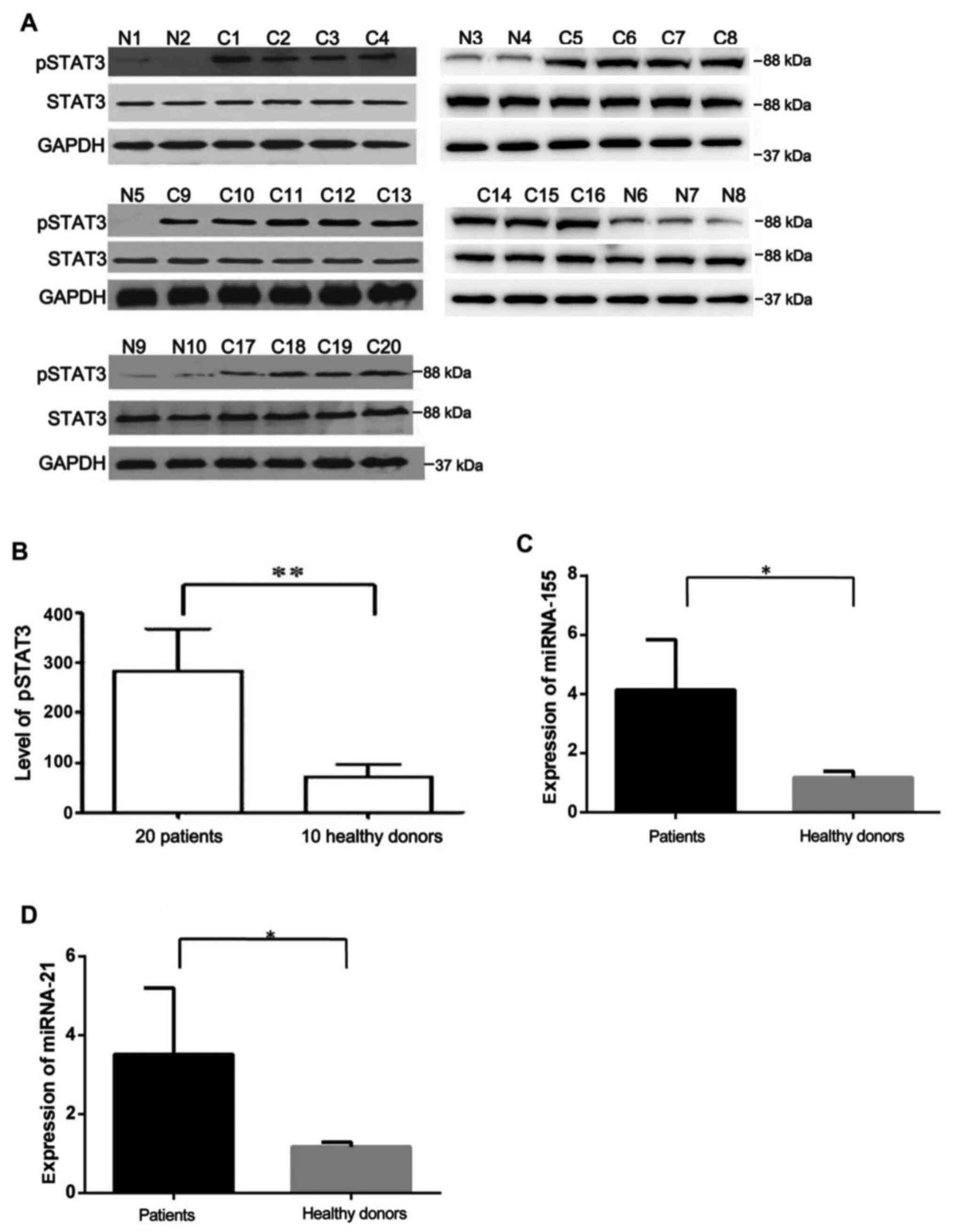
Expression of pSTAT3 protein and
miRNAs in CLL patients and healthy controls. (A) The expression of
the pSTAT3 protein was detected in 20 samples with upregulation of
IL-9 (C), but none was detected in 10 PBMC from normal controls
(N). (B) Relative density analysis of pSTAT3 protein bands.
**P<0.0001. (C) RT-qPCR analysis of miR-155 expression in CLL
patients and healthy controls. *P=0.0308. (D) RT-qPCR analysis of
miR-21 expression in patient samples and healthy donors.
*P=0.0398.

Figure 1.

Expression of pSTAT3 protein and miRNAs in CLL patients and healthy controls. (A) The expression of the pSTAT3 protein was detected in 20 samples with upregulation of IL-9 (C), but none was detected in 10 PBMC from normal controls (N). (B) Relative density analysis of pSTAT3 protein bands. **P<0.0001. (C) RT-qPCR analysis of miR-155 expression in CLL patients and healthy controls. *P=0.0308. (D) RT-qPCR analysis of miR-21 expression in patient samples and healthy donors. *P=0.0398.

Effects of rIL-9 on pSTAT3 and IL-9
production in MEC-1 cells. (A) MEC-1 cells were pretreated with or
without WP1066 for 48 h and then were incubated with rIL-9 for
different times. STAT3 phosphorylation and IL-9 production in MEC-1
cells increased with the stimulation of rIL-9 in a time-dependent
manner. WP1066, the STAT3 inhibitor, could markedly suppress the
effects of rIL-9 on MEC-1 cells. (B) Relative density analysis of
pSTAT3 protein bands, which were cultured with rIL-9 for 120 min.
**P<0.0001. (C) Relative density analysis of IL-9 protein bands,
which were treated with rIL-9 for 120 min. **P<0.0001. (D)
Expression of pSTAT3 and IL-9 were detected by western blotting,
with the single band size of 88 and 14 kDa, in peripheral blood
mononuclear cells (PBMCs) from healthy samples and human CLL cell
line MEC-1 after co-culture with rIL-9 for 120 min. (E and F)
STAT3-knockdown cells exhibited significantly lower IL-9 expression
in comparison to the cells transfected with negative control siRNA
after co-culture with rIL-9 for 120 min. **P<0.0001.

Figure 2.

Effects of rIL-9 on pSTAT3 and IL-9 production in MEC-1 cells. (A) MEC-1 cells were pretreated with or without WP1066 for 48 h and then were incubated with rIL-9 for different times. STAT3 phosphorylation and IL-9 production in MEC-1 cells increased with the stimulation of rIL-9 in a time-dependent manner. WP1066, the STAT3 inhibitor, could markedly suppress the effects of rIL-9 on MEC-1 cells. (B) Relative density analysis of pSTAT3 protein bands, which were cultured with rIL-9 for 120 min. **P<0.0001. (C) Relative density analysis of IL-9 protein bands, which were treated with rIL-9 for 120 min. **P<0.0001. (D) Expression of pSTAT3 and IL-9 were detected by western blotting, with the single band size of 88 and 14 kDa, in peripheral blood mononuclear cells (PBMCs) from healthy samples and human CLL cell line MEC-1 after co-culture with rIL-9 for 120 min. (E and F) STAT3-knockdown cells exhibited significantly lower IL-9 expression in comparison to the cells transfected with negative control siRNA after co-culture with rIL-9 for 120 min. **P<0.0001.

After inspecting their original data, the authors realized that the data of interest in Figs. 1 and 2 had inadvertently been chosen incorrectly. The revised and corrected versions of Figs. 1 and 2, now showing replacement data for the upper and lower right-hand gels in Fig. 1A and the upper three left-hand panels in Fig. 2A, are shown on the next two pages. Note that the errors made with the assembly of the data in these figures did not affect the overall conclusions reported in the paper. The authors apologize to the Editor of Oncology Reports and to the readership for any inconvenience caused.

Related Articles

  • Abstract
  • View
  • Download
  • Twitter
Copy and paste a formatted citation
Spandidos Publications style
Chen N, Feng L, Qu H, Lu K, Li P, Lv X and Wang X: [Corrigendum] Overexpression of IL‑9 induced by STAT3 phosphorylation is mediated by miR‑155 and miR‑21 in chronic lymphocytic leukemia. Oncol Rep 54: 107, 2025.
APA
Chen, N., Feng, L., Qu, H., Lu, K., Li, P., Lv, X., & Wang, X. (2025). [Corrigendum] Overexpression of IL‑9 induced by STAT3 phosphorylation is mediated by miR‑155 and miR‑21 in chronic lymphocytic leukemia. Oncology Reports, 54, 107. https://doi.org/10.3892/or.2025.8940
MLA
Chen, N., Feng, L., Qu, H., Lu, K., Li, P., Lv, X., Wang, X."[Corrigendum] Overexpression of IL‑9 induced by STAT3 phosphorylation is mediated by miR‑155 and miR‑21 in chronic lymphocytic leukemia". Oncology Reports 54.3 (2025): 107.
Chicago
Chen, N., Feng, L., Qu, H., Lu, K., Li, P., Lv, X., Wang, X."[Corrigendum] Overexpression of IL‑9 induced by STAT3 phosphorylation is mediated by miR‑155 and miR‑21 in chronic lymphocytic leukemia". Oncology Reports 54, no. 3 (2025): 107. https://doi.org/10.3892/or.2025.8940
Copy and paste a formatted citation
x
Spandidos Publications style
Chen N, Feng L, Qu H, Lu K, Li P, Lv X and Wang X: [Corrigendum] Overexpression of IL‑9 induced by STAT3 phosphorylation is mediated by miR‑155 and miR‑21 in chronic lymphocytic leukemia. Oncol Rep 54: 107, 2025.
APA
Chen, N., Feng, L., Qu, H., Lu, K., Li, P., Lv, X., & Wang, X. (2025). [Corrigendum] Overexpression of IL‑9 induced by STAT3 phosphorylation is mediated by miR‑155 and miR‑21 in chronic lymphocytic leukemia. Oncology Reports, 54, 107. https://doi.org/10.3892/or.2025.8940
MLA
Chen, N., Feng, L., Qu, H., Lu, K., Li, P., Lv, X., Wang, X."[Corrigendum] Overexpression of IL‑9 induced by STAT3 phosphorylation is mediated by miR‑155 and miR‑21 in chronic lymphocytic leukemia". Oncology Reports 54.3 (2025): 107.
Chicago
Chen, N., Feng, L., Qu, H., Lu, K., Li, P., Lv, X., Wang, X."[Corrigendum] Overexpression of IL‑9 induced by STAT3 phosphorylation is mediated by miR‑155 and miR‑21 in chronic lymphocytic leukemia". Oncology Reports 54, no. 3 (2025): 107. https://doi.org/10.3892/or.2025.8940
Follow us
  • Twitter
  • LinkedIn
  • Facebook
About
  • Spandidos Publications
  • Careers
  • Cookie Policy
  • Privacy Policy
How can we help?
  • Help
  • Live Chat
  • Contact
  • Email to our Support Team