Spandidos Publications Logo
  • About
    • About Spandidos
    • Aims and Scopes
    • Abstracting and Indexing
    • Editorial Policies
    • Reprints and Permissions
    • Job Opportunities
    • Terms and Conditions
    • Contact
  • Journals
    • All Journals
    • Oncology Letters
      • Oncology Letters
      • Information for Authors
      • Editorial Policies
      • Editorial Board
      • Aims and Scope
      • Abstracting and Indexing
      • Bibliographic Information
      • Archive
    • International Journal of Oncology
      • International Journal of Oncology
      • Information for Authors
      • Editorial Policies
      • Editorial Board
      • Aims and Scope
      • Abstracting and Indexing
      • Bibliographic Information
      • Archive
    • Molecular and Clinical Oncology
      • Molecular and Clinical Oncology
      • Information for Authors
      • Editorial Policies
      • Editorial Board
      • Aims and Scope
      • Abstracting and Indexing
      • Bibliographic Information
      • Archive
    • Experimental and Therapeutic Medicine
      • Experimental and Therapeutic Medicine
      • Information for Authors
      • Editorial Policies
      • Editorial Board
      • Aims and Scope
      • Abstracting and Indexing
      • Bibliographic Information
      • Archive
    • International Journal of Molecular Medicine
      • International Journal of Molecular Medicine
      • Information for Authors
      • Editorial Policies
      • Editorial Board
      • Aims and Scope
      • Abstracting and Indexing
      • Bibliographic Information
      • Archive
    • Biomedical Reports
      • Biomedical Reports
      • Information for Authors
      • Editorial Policies
      • Editorial Board
      • Aims and Scope
      • Abstracting and Indexing
      • Bibliographic Information
      • Archive
    • Oncology Reports
      • Oncology Reports
      • Information for Authors
      • Editorial Policies
      • Editorial Board
      • Aims and Scope
      • Abstracting and Indexing
      • Bibliographic Information
      • Archive
    • Molecular Medicine Reports
      • Molecular Medicine Reports
      • Information for Authors
      • Editorial Policies
      • Editorial Board
      • Aims and Scope
      • Abstracting and Indexing
      • Bibliographic Information
      • Archive
    • World Academy of Sciences Journal
      • World Academy of Sciences Journal
      • Information for Authors
      • Editorial Policies
      • Editorial Board
      • Aims and Scope
      • Abstracting and Indexing
      • Bibliographic Information
      • Archive
    • International Journal of Functional Nutrition
      • International Journal of Functional Nutrition
      • Information for Authors
      • Editorial Policies
      • Editorial Board
      • Aims and Scope
      • Abstracting and Indexing
      • Bibliographic Information
      • Archive
    • International Journal of Epigenetics
      • International Journal of Epigenetics
      • Information for Authors
      • Editorial Policies
      • Editorial Board
      • Aims and Scope
      • Abstracting and Indexing
      • Bibliographic Information
      • Archive
    • Medicine International
      • Medicine International
      • Information for Authors
      • Editorial Policies
      • Editorial Board
      • Aims and Scope
      • Abstracting and Indexing
      • Bibliographic Information
      • Archive
  • Articles
  • Information
    • Information for Authors
    • Information for Reviewers
    • Information for Librarians
    • Information for Advertisers
    • Conferences
  • Language Editing
Spandidos Publications Logo
  • About
    • About Spandidos
    • Aims and Scopes
    • Abstracting and Indexing
    • Editorial Policies
    • Reprints and Permissions
    • Job Opportunities
    • Terms and Conditions
    • Contact
  • Journals
    • All Journals
    • Biomedical Reports
      • Information for Authors
      • Editorial Policies
      • Editorial Board
      • Aims and Scope
      • Abstracting and Indexing
      • Bibliographic Information
      • Archive
    • Experimental and Therapeutic Medicine
      • Information for Authors
      • Editorial Policies
      • Editorial Board
      • Aims and Scope
      • Abstracting and Indexing
      • Bibliographic Information
      • Archive
    • International Journal of Epigenetics
      • Information for Authors
      • Editorial Policies
      • Editorial Board
      • Aims and Scope
      • Abstracting and Indexing
      • Bibliographic Information
      • Archive
    • International Journal of Functional Nutrition
      • Information for Authors
      • Editorial Policies
      • Editorial Board
      • Aims and Scope
      • Abstracting and Indexing
      • Bibliographic Information
      • Archive
    • International Journal of Molecular Medicine
      • Information for Authors
      • Editorial Policies
      • Editorial Board
      • Aims and Scope
      • Abstracting and Indexing
      • Bibliographic Information
      • Archive
    • International Journal of Oncology
      • Information for Authors
      • Editorial Policies
      • Editorial Board
      • Aims and Scope
      • Abstracting and Indexing
      • Bibliographic Information
      • Archive
    • Medicine International
      • Information for Authors
      • Editorial Policies
      • Editorial Board
      • Aims and Scope
      • Abstracting and Indexing
      • Bibliographic Information
      • Archive
    • Molecular and Clinical Oncology
      • Information for Authors
      • Editorial Policies
      • Editorial Board
      • Aims and Scope
      • Abstracting and Indexing
      • Bibliographic Information
      • Archive
    • Molecular Medicine Reports
      • Information for Authors
      • Editorial Policies
      • Editorial Board
      • Aims and Scope
      • Abstracting and Indexing
      • Bibliographic Information
      • Archive
    • Oncology Letters
      • Information for Authors
      • Editorial Policies
      • Editorial Board
      • Aims and Scope
      • Abstracting and Indexing
      • Bibliographic Information
      • Archive
    • Oncology Reports
      • Information for Authors
      • Editorial Policies
      • Editorial Board
      • Aims and Scope
      • Abstracting and Indexing
      • Bibliographic Information
      • Archive
    • World Academy of Sciences Journal
      • Information for Authors
      • Editorial Policies
      • Editorial Board
      • Aims and Scope
      • Abstracting and Indexing
      • Bibliographic Information
      • Archive
  • Articles
  • Information
    • For Authors
    • For Reviewers
    • For Librarians
    • For Advertisers
    • Conferences
  • Language Editing
Login Register Submit
  • This site uses cookies
  • You can change your cookie settings at any time by following the instructions in our Cookie Policy. To find out more, you may read our Privacy Policy.

    I agree
Search articles by DOI, keyword, author or affiliation
Search
Advanced Search
presentation
Oncology Reports
Join Editorial Board Propose a Special Issue
Print ISSN: 1021-335X Online ISSN: 1791-2431
Journal Cover
February-2026 Volume 55 Issue 2

Full Size Image

Sign up for eToc alerts
Recommend to Library

Journals

International Journal of Molecular Medicine

International Journal of Molecular Medicine

International Journal of Molecular Medicine is an international journal devoted to molecular mechanisms of human disease.

International Journal of Oncology

International Journal of Oncology

International Journal of Oncology is an international journal devoted to oncology research and cancer treatment.

Molecular Medicine Reports

Molecular Medicine Reports

Covers molecular medicine topics such as pharmacology, pathology, genetics, neuroscience, infectious diseases, molecular cardiology, and molecular surgery.

Oncology Reports

Oncology Reports

Oncology Reports is an international journal devoted to fundamental and applied research in Oncology.

Experimental and Therapeutic Medicine

Experimental and Therapeutic Medicine

Experimental and Therapeutic Medicine is an international journal devoted to laboratory and clinical medicine.

Oncology Letters

Oncology Letters

Oncology Letters is an international journal devoted to Experimental and Clinical Oncology.

Biomedical Reports

Biomedical Reports

Explores a wide range of biological and medical fields, including pharmacology, genetics, microbiology, neuroscience, and molecular cardiology.

Molecular and Clinical Oncology

Molecular and Clinical Oncology

International journal addressing all aspects of oncology research, from tumorigenesis and oncogenes to chemotherapy and metastasis.

World Academy of Sciences Journal

World Academy of Sciences Journal

Multidisciplinary open-access journal spanning biochemistry, genetics, neuroscience, environmental health, and synthetic biology.

International Journal of Functional Nutrition

International Journal of Functional Nutrition

Open-access journal combining biochemistry, pharmacology, immunology, and genetics to advance health through functional nutrition.

International Journal of Epigenetics

International Journal of Epigenetics

Publishes open-access research on using epigenetics to advance understanding and treatment of human disease.

Medicine International

Medicine International

An International Open Access Journal Devoted to General Medicine.

Journal Cover
February-2026 Volume 55 Issue 2

Full Size Image

Sign up for eToc alerts
Recommend to Library

  • Article
  • Citations
    • Cite This Article
    • Download Citation
    • Create Citation Alert
    • Remove Citation Alert
    • Cited By
  • Similar Articles
    • Related Articles (in Spandidos Publications)
    • Similar Articles (Google Scholar)
    • Similar Articles (PubMed)
  • Download PDF
  • Download XML
  • View XML

  • Supplementary Files
    • Supplementary_Data1.xlsx
    • Supplementary_Data2.xlsx
    • Supplementary_Data3.xlsx
    • Supplementary_Data4.xlsx
    • Supplementary_Data5.xlsx
    • Supplementary_Data6.xlsx
    • Supplementary_Data7.xlsx
    • Supplementary_Data8.xlsx
    • Supplementary_Data9.xlsx
Article Open Access

Exploring the role of disulfidptosis‑related signatures in immune microenvironment, prognosis and therapeutic strategies of cholangiocarcinoma

  • Authors:
    • Yue Chen
    • Jun Wu
    • Danxia Zhu
    • Lu Jiang
    • Jian Wang
    • Dachuan Zhang
    • Wenting He
  • View Affiliations / Copyright

    Affiliations: Department of Oncology, The Third Affiliated Hospital of Soochow University, Changzhou, Jiangsu 213003, P.R. China, Department of Pathology, The Third Affiliated Hospital of Soochow University, Changzhou, Jiangsu 213003, P.R. China
    Copyright: © Chen et al. This is an open access article distributed under the terms of Creative Commons Attribution License.
  • Article Number: 37
    |
    Published online on: January 2, 2026
       https://doi.org/10.3892/or.2026.9042
  • Expand metrics +
Metrics: Total Views: 0 (Spandidos Publications: | PMC Statistics: )
Metrics: Total PDF Downloads: 0 (Spandidos Publications: | PMC Statistics: )
Cited By (CrossRef): 0 citations Loading Articles...

This article is mentioned in:



Abstract

Cholangiocarcinoma (CCA) is an aggressive malignancy with poor prognosis and a limited number of treatments is available. Disulfidptosis, a newly identified form of cell death triggered by disulfide bond accumulation during glucose deprivation, may influence cancer progression but its role in CCA is poorly understood. The present study investigated disulfidptosis‑related genes (DRGs) and their impact on CCA prognosis and immune modulation. Differential expression analysis of 100 DRGs using RNA sequencing data from The Cancer Genome Atlas and EMBL‑EBI identified 74 dysregulated genes in CCA. Unsupervised clustering stratified patients with CCA into two distinct subtypes (Subs): i) SubA; and ii) SubB. A four‑gene prognostic signature was developed using least absolute shrinkage and selection operator regression and validated via Kaplan‑Meier survival analysis and receiver operating characteristic curves. Immune infiltration and tumor microenvironment were evaluated using Cell‑type Identification by Estimating Relative Subsets of RNA Transcripts, Estimation of Stromal and Immune cells in Malignant Tumor tissues using Expression data and single‑sample Gene Set Enrichment Analysis. Functional assays, including small interfering RNA knockdown of CD109 and EFNB2 in CCA cell lines were used to investigate proliferation, migration, invasion and F‑actin staining. Results showed SubB, associated with higher disulfidptosis activity, had worse prognosis, increased immune cell infiltration and elevated immune checkpoint gene expression. The four‑gene signature effectively stratified patients into risk groups. Knockdown of CD109 and EFNB2 significantly suppressed CCA cell proliferation, migration and invasion while it promoted disulfidptosis under glucose deprivation. The present study established an association between DRGs and CCA prognosis/immune dynamics, provided a robust four‑gene prognostic signature, and identified CD109 and EFNB2 as potential therapeutic targets, positioning disulfidptosis as a promising focus for precision medicine in CCA.

Introduction

Cholangiocarcinoma (CCA), an aggressive cancer originating from the biliary epithelium, is the 2nd most common primary liver cancer after hepatocellular carcinoma (1–4). Histologically, CCA is typically an adenocarcinoma characterized by dense desmoplastic stroma and a complex tumor microenvironment (TME) enriched with cancer-associated fibroblasts and immunosuppressive cells, which collectively foster tumor progression and resistance to therapy (5,6). Due to the absence of early symptoms and lack of effective screening tools, only 15–30% of patients with CCA are eligible for curative resection at diagnosis (with >65% presenting with unresectable or metastatic disease), and recurrence rates after curative-intent surgery remain high (50–83%) (7–9). The standard first-line chemotherapy regimen, gemcitabine combined with cisplatin, confers limited benefit. Although targeted therapies against FGFR2 and IDH1 mutations have shown promise in subsets of patients, resistance frequently emerges (10). The combination of molecular heterogeneity, immunosuppressive TME and intrinsic chemoresistance results in poor outcomes, with a median survival of only 4–8 months and a 5-year survival rate of <20% (11). Thus, there is an urgent need to identify novel biomarkers and therapeutic targets tailored to the molecular and anatomical diversity of CCA.

Targeting specific molecular pathways and harnessing the mechanisms of regulated cell death (RCD) have emerged as promising strategies for cancer suppression (12–15). Recently, a distinct RCD form termed disulfidptosis has been identified, characterized by cytoskeletal collapse caused by excessive disulfide bonding in actin filaments under glucose-deprived conditions (16,17). In cells overexpressing SLC7A11, continuous cystine uptake depletes NADPH, hindering disulfide bond reduction and promoting toxic protein crosslinking. Notably, disulfidptosis is unresponsive to classical RCD inhibitors and can occur independently of ATP levels. Therapeutic strategies that enhance thiol oxidation or inhibit glucose uptake exacerbate disulfide stress and trigger this cell death pathway (16,17). Emerging studies implicate disulfidptosis in digestive tract malignancies such as gastric and hepatocellular carcinoma, where disulfidptosis-related gene (DRG) expression is associated with immune activity and clinical prognosis (18–26). However, its role in CCA remains unexplored.

Notably, research has highlighted key features of CCA biology that suggest a unique vulnerability to disulfidptosis. First, CCA is dependent on glucose metabolism and undergoes extensive metabolic reprogramming to survive in a nutrient-poor TME, creating a state of chronic metabolic stress (5,27). Second, the aggressive, invasive nature of CCA is dependent on the dynamic reorganization of the actin cytoskeleton, and an abnormal actin network is itself a driver of the malignant phenotype and metastasis (28). Furthermore, the emerging susceptibility of CCA to other forms of redox-dependent cell death such as ferroptosis points towards a reliance on solute carriers such as the cystine-glutamate transporter xCT, which includes SLC7A11, to manage oxidative stress (29). These characteristics, glucose dependency, cytoskeletal vulnerability and active SLC7A11-related pathways, establish a rationale for investigating disulfidptosis, a novel cell death pathway that is directly associated with all three of these biological pillars.

To investigate this unexplored area, DRGs in CCA were systematically evaluated using RNA sequencing data from The Cancer Genome Atlas (TCGA) and European Molecular Biology Laboratory-European Bioinformatics Institute (EMBL-EBI). Differential expression analysis was performed to identify candidate DRGs, then unsupervised clustering was used to define patient subgroups with distinct clinical and molecular characteristics. Building on these findings, a prognostic signature was developed using least absolute shrinkage and selection operator (LASSO) regression and validated through functional assays to elucidate the ways key DRGs regulate disulfidptosis. To the best of our knowledge, the present study revealed the first comprehensive landscape of disulfidptosis in CCA, associating DRG activity to patient survival, immune microenvironment remodeling and therapeutic responsiveness. These findings not only offer a prognostic tool, but also highlight actionable targets, opening new avenues for treating this intractable malignancy. The workflow of the present study is shown in Fig. 1.

Flow chart for the present study
analysis. DRGs (n=74) expression was assessed in the E-MTAB-6389
cohort (T=75, N=31), dividing patients into SubA and SubB based on
DRG levels. Molecular subtyping was followed by survival analysis
(KM), GSVA enrichment score, immune analysis and GSEA hallmark
enrichment. Prognosis-related DEGs were identified and used to
build a signature via univariate Cox and LASSO regression,
validated in the TCGA-CHOL cohort (T=35) with KM survival,
independent prognostic, nomogram, ROC, drug sensitivity and TMB
analyses. Disulfidptosis subtypes and risk groups were explored,
highlighting CD109 and EFNB2, validated by RT-qPCR and functional
assays. The disulfidptosis-CD109/EFNB2 mechanism was investigated
via immunofluorescence. DRGs, disulfidptosis-related genes; TCGA,
The Cancer Genome Atlas; GSVA, gene set variation analysis; GSEA,
Gene Set Enrichment Analysis; LASSO, least absolute shrinkage and
selection operator; KM, Kaplan-Meier; ROC, receiver operating
characteristic; TMB, tumor mutational burden; RT-qPCR, real-time
quantitative polymerase chain reaction; CCK-8, Cell Counting Kit-8;
TCGA-CHOL, cholangiocarcinoma cohort from The Cancer Genome Atlas
database; T, tumor; N, normal.

Figure 1.

Flow chart for the present study analysis. DRGs (n=74) expression was assessed in the E-MTAB-6389 cohort (T=75, N=31), dividing patients into SubA and SubB based on DRG levels. Molecular subtyping was followed by survival analysis (KM), GSVA enrichment score, immune analysis and GSEA hallmark enrichment. Prognosis-related DEGs were identified and used to build a signature via univariate Cox and LASSO regression, validated in the TCGA-CHOL cohort (T=35) with KM survival, independent prognostic, nomogram, ROC, drug sensitivity and TMB analyses. Disulfidptosis subtypes and risk groups were explored, highlighting CD109 and EFNB2, validated by RT-qPCR and functional assays. The disulfidptosis-CD109/EFNB2 mechanism was investigated via immunofluorescence. DRGs, disulfidptosis-related genes; TCGA, The Cancer Genome Atlas; GSVA, gene set variation analysis; GSEA, Gene Set Enrichment Analysis; LASSO, least absolute shrinkage and selection operator; KM, Kaplan-Meier; ROC, receiver operating characteristic; TMB, tumor mutational burden; RT-qPCR, real-time quantitative polymerase chain reaction; CCK-8, Cell Counting Kit-8; TCGA-CHOL, cholangiocarcinoma cohort from The Cancer Genome Atlas database; T, tumor; N, normal.

Materials and methods

Data collection and processing

To construct and validate the prognostic signature, independent training and validation cohorts were used. The present study conducted a systematic search of public repositories, including the Gene Expression Omnibus (GEO), The Cancer Genome Atlas (TCGA) and ArrayExpress. For the training cohort, the E-MTAB-6389 dataset (https://www.ebi.ac.uk/biostudies/studies/E-MTAB-6389) was selected from the ArrayExpress database (https://www.ebi.ac.uk/arrayexpress/) after a systematic search of public repositories. The dataset was chosen due to its larger sample size (n=75) which provided greater statistical power for the initial model construction. This dataset contains gene expression data from 75 CCA tissues and 31 adjacent normal tissues, generated on the Affymetrix Human Transcriptome Array 2.0 microarray platform (GEO platform accession, GPL17585). The raw data were processed using the robust multi-array average algorithm and subsequently log2-transformed. For external validation, TCGA-CHOL cohort was used, acquired from the Genomic Data Commons portal (https://portal.gdc.cancer.gov/). This cohort consisted of 35 patients with CCA and corresponding overall survival (OS) data. Gene expression was quantified as Fragments Per Kilobase of transcript per Million mapped reads (FPKM) on the Illumina HiSeq 2000 platform (Illumina, Inc.), and the values were log2-transformed [log2(FPKM+1)] for subsequent analyses. Due to incomplete clinical information in the training cohort, survival modeling and mutation profiling were performed exclusively on TCGA dataset. A total of 100 DRGs were identified through a systematic literature review. The selection process began with core mechanistic genes established in foundational studies, and was expanded by incorporating DRGs from recent high-quality bioinformatics and experimental studies that constructed prognostic models or molecular subtypes (molecular subs; distinct tumor subgroups characterized by specific disulfidptosis-related gene expression profiles and clinical outcomes) across malignancies (Table SI) (16–26). All datasets are publicly available and adhere to ethical standards. The harmonized clinicopathological characteristics for subsequent analyses are elaborated in Table I.

Table I.

Clinicopathological characteristics of patients with cholangiocarcinoma in The Cancer Genome Atlas.

Table I.

Clinicopathological characteristics of patients with cholangiocarcinoma in The Cancer Genome Atlas.

Clinicopathological characteristicsTCGA cohort (N=35)
Age (years), no. (%)
  ≤6517 (48.6%)
  >6518 (51.4%)
Gender, no. (%)
  Female19 (54.3%)
  Male16 (45.7%)
Stage, no. (%)
  I18 (51.4%)
  II9 (25.7%)
  III1 (2.9%)
  IV7 (20%)
T, no. (%)
  00 (0.0%)
  118 (51.4%)
  26 (17.1%)
  2a2 (5.7%)
  2b4 (11.5%)
  35 (14.3%)
  40 (0.0%)
N, no. (%)
  N025 (71.4%)
  N15 (14.3%)
  NX5 (14.3%)
M, no. (%)
  M027 (77.1%)
  M15 (14.3%)
  MX3 (8.6%)
Survival status, no. (%)
  Alive17 (48.6%)
  Dead18 (51.4%)
Overall survival time, days
  Mean ± SD742.54±548.58
  Median640
Expression of DRGs and molecular subtyping in CCA

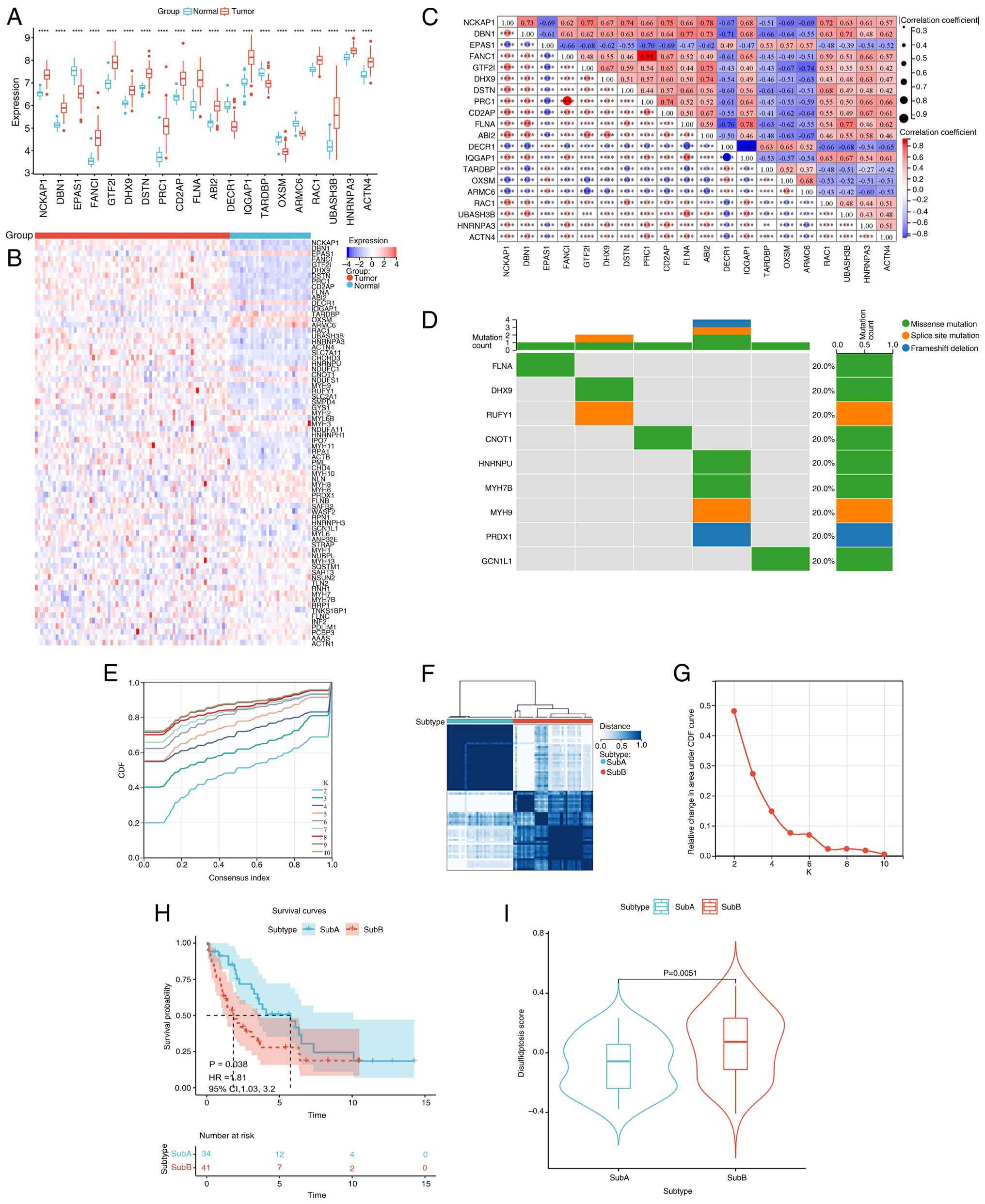
An integrated analysis of 100 DRGs in CCA was conducted. Expression profiles were extracted from the E-MTAB-6389 dataset, and differential expression was assessed using Wilcoxon rank-sum tests (FDR <0.05). Significant DRGs were visualized using boxplots. Pairwise co-expression relationships were evaluated using Pearson's correlation analysis. All statistical and bioinformatic analyses were performed using R version 4.4.1 (30). Somatic mutation landscapes were analyzed using TCGA data and the ‘maftools’ package (31) (https://bioconductor.uib.no/packages/release/bioc/html/maftools.html) version 2.18.0, with alterations depicted in waterfall plots. To identify disulfidptosis-driven molecular Subs, unsupervised consensus clustering was performed on tumor samples using the ‘ConsensusClusterPlus’ package (32) (https://bioconductor.org/packages/release/bioc/html/ConsensusClusterPlus.html) version 1.54.0.

Prognostic, immune microenvironment and mechanistic profiling of disulfidptosis-related molecular Subs in CCA

To investigate the prognostic and biological significance of disulfidptosis-related molecular Subs in CCA, survival analysis was performed to compare OS across Subs. Enrichment scores for disulfidptosis pathways were computed by integrating gene sets with CCA expression matrices using the ‘GSVA’ R package, with Sub-specific differences assessed via Wilcoxon tests. For immune microenvironment analysis, three complementary approaches were used. Stromal and immune cell infiltration scores were quantified using the Estimation of Stromal and Immune cells in Malignant Tumor tissues using Expression data (ESTIMATE) algorithm with the ‘estimate’ R package. Proportions of 22 immune cell types were estimated through Cell-type Identification by Estimating Relative Subsets of RNA Transcripts (CIBERSORT) deconvolution using the ‘CIBERSORT’ R package. Immune cell-specific enrichment scores were derived via single-sample (ss) Gene Set Enrichment Analysis (GSEA) with the ‘GSVA’ R package. Subtype differences were evaluated using Wilcoxon tests. Expression profiles of immune checkpoint and human leukocyte antigen (HLA) family genes were compared across Subs. Molecular pathway characterization was performed using GSEA.

Identification of DRGs, and construction and validation of the prognostic signature in CCA

Utilizing the ‘limma’ package in R, P-values and log2FC were calculated for each gene, applying multiple testing correction to obtain adjusted P-values (adj.P.Value). Genes with adj.P.Value <0.05 and |log2FC|>0.585 were classified as differentially expressed and disulfidptosis related. To identify prognostic Sub-specific genes, univariate Cox regression analysis was conducted using gene expression and survival data from CCA samples. Genes with P<0.01 were deemed significant. A prognostic model was then constructed using LASSO regression analysis using the ‘lars’ package, incorporating 10-fold cross-validation for gene selection. The risk score formula, RiskScore=β1X1 + β2X2 + ... + βnXn, was employed, where β signifies LASSO regression coefficients and X represents gene expression levels. Risk scores were calculated for each sample in both the EMBL-EBI training set and TCGA validation cohort, with patients stratified into high (H)-risk and low (L)-risk groups based on an optimal risk score cut-off. Kaplan-Meier assessed the association between risk groups and survival outcomes. Univariate and multivariate Cox regression analyses determined whether the model functioned as an independent prognostic factor for CCA. Significant clinical features were incorporated into a nomogram constructed with the ‘rms’ R package. Calibration curves assessed model consistency, while receiver operating characteristic (ROC) curves and clinical decision curves evaluated the nomogram's predictive accuracy and practical utility.

Drug sensitivity analysis of risk groups

Drug sensitivity was analyzed between H- and L-risk groups by employing predicted IC50 values sourced from the Genomics of Drug Sensitivity in Cancer (https://www.cancerrxgene.org/). Utilizing the ‘pRRophetic’ R package, IC50 values were computed. Significant disparities in drug sensitivity among the risk subgroups were uncovered using Wilcoxon rank-sum tests, highlighting therapeutic diversity.

Mutational landscape stratification by risk groups

For the analysis of somatic variant profiles from TCGA cohorts, the ‘maftools’ package was employed to investigate oncogenic landscapes across risk subgroups. The varying mutation frequencies among the top 20 driver genes were visualized using ‘oncoplots’. Additionally, the tumor mutational burden (TMB) was quantified and evaluated using the Wilcoxon rank-sum test.

Association between disulfidptosis Subs and risk groups

To explore the relationship between disulfidptosis Subs and risk groups, the R ‘ggalluvial’ package was used to generate Sankey diagrams. These diagrams visually represented the distribution of samples across disulfidptosis Subs and H-/L-risk groups, revealing the associations between these classifications.

Cell culture

HuCCT1 cells (Procell Life Science & Technology Co., Ltd.), primary human intrahepatic bile duct epithelial cells (HiBEpiCs; passage 2; cat. no. CP-H042; Pricella Biotechnology), RBE cells (The Cell Bank of Type Culture Collection of The Chinese Academy of Sciences) and HuH-28 cells (cat. no. ZQ1030; Zhong Qiao Xin Zhou Biotechnology Co., Ltd.) were cultured in RPMI-1640 medium (HyClone; Cytiva) supplemented with 10% fetal bovine serum (FBS; Gibco; Thermo Fisher Scientific, Inc.) at 37°C in a humidified 5% CO2 incubator (Heal Force Bio-Meditech Holdings, Ltd.). All cell handling procedures were performed in a biological safety cabinet (BHC-1300IIA2; Suzhou Antai Air Technology Co., Ltd.). For thawing, cells were rapidly thawed in a 37°C water bath (HWS-12; Shanghai Yiheng Scientific Instrument Co., Ltd.) and gently agitated. After centrifugation (200 × gp; 5 min; room temperature), cells were resuspended in culture medium, seeded into dishes and incubated at 37°C with 5% CO2. When cells achieved 80–90% confluency, they were trypsinized, centrifuged (200 × g; 5 min; room temperature) and re-seeded. For cryopreservation, 5×106 cells/ml were resuspended in Cell Freezing Medium (cat. no. C0210; Beyotime Biotechnology), aliquoted into cryovials and frozen at −80°C before storage in liquid nitrogen.

Small interfering (si)RNA transfection

siRNA transfection was performed to knock down CD109 and EFNB2 expression in HuCCT1 and RBE cells. The specific siRNA sequences (listed in Table II) were synthesized by Sangon Biotech Co., Ltd. A total of 5×105 cells/ml were seeded in 2 ml culture medium in a 6-well plate and incubated for 24 h at 37°C in a 5% CO2 incubator. siRNAs [negative control (NC) siRNA, CD109 siRNA and EFNB2 siRNA] were diluted to 100 pmol/µl. For transfection, 1 µl siRNA was mixed with 150 µl Opti-MEM (Gibco; Thermo Fisher Scientific, Inc.) and incubated for 5 min at room temperature. Similarly, 5 µl Lipofectamine™ RNAiMAX (cat. no. 13778150; Thermo Fisher Scientific, Inc.) was mixed with 150 µl Opti-MEM. After 20 min of incubation at room temperature, the transfection complex was added dropwise to the cells. After 6 h at 37°C, the medium was replaced with DMEM (cat. no. 11965-118; Gibco; Thermo Fisher Scientific Inc.) containing 10% FBS, and cells were cultured for further analysis. Transfection efficiency and plasmid construction were validated using quantitative PCR (qPCR) and western blotting (WB) 24 h post-transfection.

Table II.

siRNA sequences about CD109, EFNB2 and si-NC.

Table II.

siRNA sequences about CD109, EFNB2 and si-NC.

siRNASense, 5′-3′Antisense, 5′-3′
si-NCUUCUCCGAACGUGUCACGU (dT dT)ACGUGACACGUUCGGAGAA (dT dT)
CD109-siRNA1AUCAAACCUCACUGUCUCU (dT dT)AGAGACAGUGAGGUUUGAU (dT dT)
CD109-siRNA2ACACUUACUCUUCCAUCAC (dT dT)GUGAUGGAAGAGUAAGUGU (dT dT)
CD109-siRNA3ACAAGCCAAAGCAAGAAGU (dT dT)ACUUCUUGCUUUGGCUUGU (dT dT)
EFNB2-siRNA1ACCUGGACAAGGACUGGUA (dT dT)UACCAGUCCUUGUCCAGGU (dT dT)
EFNB2-siRNA2GUUGGCCAGUAUGAAUAUU (dT dT)AAUAUUCAUACUGGCCAAC (dT dT)
EFNB2-siRNA3GUGCCAAACCAGACCAAGA (dT dT)UCUUGGUCUGGUUUGGCAC (dT dT)

[i] Si, small interfering; NC, negative control.

Reverse transcription (RT)-qPCR

Total RNA was extracted from normal intrahepatic biliary epithelial cells (HIBEpiC) and CCA cell lines (HuCCT1, RBE, and HuH-28) using 1 ml TRIzol® (Thermo Fisher Scientific, Inc.), followed by chloroform separation, isopropanol precipitation and ethanol washing. RNA concentration and purity were assessed using a NanoDrop 2000. cDNA was synthesized from 1 µg RNA using Reverse Transcriptase (Thermo Fisher Scientific, Inc.) with Oligo-dT. The reaction was incubated at 70°C for 5 min, 37°C for 5 min, 42°C for 60 min and 70°C for 5 min. qPCR was performed to a 10 µl reaction containing 4 µl diluted cDNA, 5 µl BeyoFast™ SYBR Green qPCR Mix (2X) (cat. no. D7260; Beyotime Biotechnology), 0.4 µl forward and reverse primer (10 µM) and 0.6 µl water on a CFX96 system. The thermocycling conditions for qPCR were: 95°C for 5 min, 40 cycles of 95°C for 10 sec and 60°C for 20 sec, followed by a melting step and cooling at 40°C for 30 sec. Data were analyzed using the 2−ΔΔCq method (33) with GAPDH as the reference gene. Primer sequences are shown in Table III.

Table III.

Reverse transcription-quantitative PCR primer sequences.

Table III.

Reverse transcription-quantitative PCR primer sequences.

GeneSense, 5′-3′Antisense, 5′-3′
CD109 AAGCCAGTGAAAGGAGACGTA CCAGGGGAAGATAGATCCAGG
EFNB2 TATGCAGAACTGCGATTTCCAA TGGGTATAGTACCAGTCCTTGTC
GAPDH GGAGCGAGATCCCTCCAAAAT GGCTGTTGTCATACTTCTCATGG
WB

Total protein was collected from HuCCT1 and RBE cells using RIPA lysis buffer (Beyotime Biotechnology) supplemented with protease and phosphatase inhibitors. The lysate was collected by centrifugation at 14,000 × g for 15 min at 4°C, and protein concentration was measured using a BCA Protein Assay Kit (cat. no. P0012; Beyotime Biotechnology). Samples were mixed with 4X Sample Buffer (Beyotime Biotechnology) containing 100 mM dithiothreitol, denatured at 95°C for 5 min and separated on 4–20% Bis-Tris gels (cat. no. M00657; GenScript). Proteins were transferred to PVDF membranes which were then blocked with 5% non-fat milk in TBS-Tween [TBST; Tris-buffered saline containing 0.1% (V/V) Tween 20] for 2 h at room temperature. The membranes were subsequently incubated with primary antibodies diluted in TBST containing 5% bovine serum albumin (Sigma-Aldrich; Merck KGaA). The specific primary antibodies used were: CD109 (1:1,000; cat. no. A23787; ABclonal Biotech Co., Ltd.) and Ephrin B2 Polyclonal antibody (1:1,500; cat. no. 26533-1-AP; Proteintech Group, Inc.). The incubation was performed overnight (12–16 h) at 4°C on a shaker. Following primary antibody incubation, membranes were washed three times with TBST (10 min each) and incubated with HRP-linked secondary antibody (1:6,000; cat. no. 7074; Cell Signaling Technology Inc.) for 1 h at room temperature for detection. For the loading control, membranes were probed separately using GAPDH (D16H11) Rabbit mAb (HRP Conjugate) (cat. no. 8884; Cell Signaling Technology Inc.), which was detected directly. Chemiluminescent signals were captured with a Tanon-4600 imaging system and analyzed using Quantity One (version 4.6.6; Bio-Rad Laboratories, Inc.).

Cell Counting Kit-8 (CCK-8) assay

A total of 2×104 cells/ml were seeded in 100 µl DMEM with 10% FBS in 96-well plates and incubated for 24 h at 37°C with 5% CO2. At 0, 24, 48 and 72 h, 10 µl CCK-8 solution (Beyotime Biotechnology) was added to each well, avoiding bubbles. Plates were incubated for 1 h at 37°C, and absorbance was measured at 450 nm using a microplate reader.

Cell cloning assay

Cells were serially diluted and seeded at 100 cells per 60-mm dish. Dishes were gently rotated for even distribution and incubated at 37°C with 5% CO2 for 2–3 weeks. When visible clones appeared, the medium was removed and cells were washed twice with 1X PBS, fixed with 4% paraformaldehyde for 15 min at room temperature and stained with 0.1% crystal violet for 10–30 min at room temperature. After washing and air drying, clones were imaged using a light microscope and imaging system (Olympus Corporation) and quantified with ImageJ software (version 1.54; National Institutes of Health).

Wound healing assay

A total of 5×105 HuCCT1 and RBE tumor cells/well were seeded in 6-well plates and cultured for 16–24 h at 37°C until 90% confluence. A 10-µl pipette tip was used to create 3–5 linear scratches per well. Cells were washed three times with PBS to remove debris and cultured in serum-free DMEM for 24 h at 37°C. Wound closure was imaged at 0 and 24 h using a light microscope (Nikon Corporation) and analyzed using ImageJ software (version 1.54; National Institutes of Health).

Transwell assay

Tumor cell migration and invasion were assessed using 24-well Transwell inserts with an 8-µm pore size polycarbonate membrane. For the migration assay, cells were trypsinized using 0.25% Trypsin-EDTA, centrifuged at 300 × g for 5 min at room temperature, washed twice with PBS and resuspended in serum-free RPMI-1640 medium with 1% FBS to a concentration of 5×105 cells/ml. Subsequently, 200 µl of the cell suspension (1×105 cells) was seeded into the upper chamber. For the invasion assay, Transwell inserts were pre-coated with Matrigel Matrix and solidified for 1 h at 37°C before seeding cells. RPMI-1640 medium containing 20% FBS was added to the lower chamber as a chemoattractant. The plates were incubated for 24 h at 37°C in a humidified atmosphere containing 5% CO2. Non-migrated cells on the upper surface were removed using cotton swabs. Migrated or invaded cells on the lower surface were fixed with 4% paraformaldehyde for 30 min at room temperature and stained with 0.1% crystal violet solution for 20 min at room temperature. The inserts were washed with PBS, and the stained cells were imaged and counted using ImageJ software (version 1.54; National Institutes of Health) for quantitative analysis.

F-actin immunofluorescence staining

A total of 2×104 cells/ml were added in 500 µl medium in 6-well plates (Corning, Inc.) and cultured in DMEM (cat. no. 11965-118; Gibco; Thermo Fisher Scientific, Inc.) for 24 h at 37°C with 5% CO2 until reaching 50% confluence. To investigate the role of EFNB2 and CD109 in disulfidptosis, the medium was replaced with glucose-free DMEM (cat. no. 11966-025; Gibco; Thermo Fisher Scientific, Inc.) for glucose deprivation. Cells were then treated with the GLUT1 inhibitor BAY-876 (10 µM; cat. no. HY-100017, MedChemExpress) and/or the reducing agent, Tris-(2-carboxyethyl)-phosphine hydrochloride (TCEP; 20 mM; cat. no. A600974; Sangon Biotech Co., Ltd.) for 6 h at 37°C. Following treatment, cells were washed twice with pre-warmed 1X PBS (pH 7.4; Sangon Biotech Co., Ltd.). Cells were fixed with 4% paraformaldehyde (Shanghai Lingfeng Chemical Reagent Co., Ltd.) in PBS for 10 min at room temperature, followed by three PBS washes. Permeabilization was performed with 0.5% Triton X-100 (Bio-Rad Laboratories, Inc.) in PBS for 5 min at room temperature, followed by PBS washes. Cells were then incubated with Alexa Fluor™ 594 Phalloidin (1:400 dilution in 1% BSA/PBS; cat. no. A12381, Thermo Fisher Scientific Inc.) for 30 min in a, humidified chamber in the dark. After washing, cells were counterstained with DAPI (100 nM; cat. no. HY-D0814, MedChemExpress) for 30 sec at room temperature. Coverslips were mounted on slides with AntiFade Mounting Medium (cat. no. HY-K1042; MedChemExpress) and sealed. Fluorescence was observed using a ZEISS LSM800 confocal microscope (ZEISS).

Statistical analysis

Statistical analysis was conducted using R (version 4.4.1; The R Foundation for Statistical Computing), SPSS (version 26.0; IBM Corp.) and GraphPad Prism (version 10.0; Dotmatics). Intergroup comparisons were carried out using the Wilcoxon rank-sum test, while chi-square tests assessed association between subgroups and clinicopathological features. Survival curves were plotted using the Kaplan-Meier method. Prognostic factors for CCA were identified via LASSO regression, followed by univariate and multivariate Cox regression to calculate hazard ratios (HRs) and 95% confidence intervals (CIs). P<0.05 was considered to indicate a statistically significant difference with FDR <0.05. Significance levels are denoted as *P<0.05, **P<0.01 and ***P<0.001. All experiments were performed in triplicate.

Results

Development of disulfidptosis-regulated clusters and their characteristics in CCA

Differential expression analysis of 100 DRGs in CCA vs. adjacent normal tissues identified 74 DRGs (|log2FC|>1; FDR <0.05) using Wilcoxon rank-sum tests (Table SII). The top 20 DRGs are shown in Fig. 2A and a correlation heatmap of all 74 DRGs is shown in Fig. 2B. Co-expression analysis of the top 20 DRGs revealed significant intergenic correlations (Fig. 2C). Somatic mutation analysis via TCGA data detected mutations in nine DRGs (Fig. 2D). Unsupervised consensus clustering (K=2; range, 2–10; Fig. 2E) classified 75 samples into SubA (n=34) and SubB (n=41) Subs (Fig. 2F; Table SIII). Sub stability was confirmed using cumulative distribution function curve analysis (Fig. 2G). Kaplan-Meier analysis indicated shorter OS for SubB (P=0.038; Fig. 2H). GSVA revealed elevated disulfidptosis pathway activity in SubB (P=0.005; Fig. 2I; Table SIV).

Disulfidptosis-regulated clusters and
characteristics in cholangiocarcinoma. (A) Box plots of the top 20
differentially expressed DRGs in cholangiocarcinoma vs. normal
samples; (B) heatmap of 74 DRGs in cholangiocarcinoma; (C)
correlation matrix heatmap of the top 20 DRGs; (D) waterfall plot
of mutations in 74 DRGs; (E) CDF curves for consensus clustering
(k=2-10); (F) consensus matrix heatmap at k=2; (G) relative change
in CDF Δ area for k values; (H) Kaplan-Meier survival curves for
two molecular subtypes (P=0.038; HR=1.81; 95% CI, 1.03–3.2); (I)
Violin plots of pathway enrichment score differences between
subtypes. ***P<0.001, ****P<0.0001. DRGs,
disulfidptosis-related genes; CDF, cumulative distribution
function; MutCount, mutation count.

Figure 2.

Disulfidptosis-regulated clusters and characteristics in cholangiocarcinoma. (A) Box plots of the top 20 differentially expressed DRGs in cholangiocarcinoma vs. normal samples; (B) heatmap of 74 DRGs in cholangiocarcinoma; (C) correlation matrix heatmap of the top 20 DRGs; (D) waterfall plot of mutations in 74 DRGs; (E) CDF curves for consensus clustering (k=2-10); (F) consensus matrix heatmap at k=2; (G) relative change in CDF Δ area for k values; (H) Kaplan-Meier survival curves for two molecular subtypes (P=0.038; HR=1.81; 95% CI, 1.03–3.2); (I) Violin plots of pathway enrichment score differences between subtypes. ***P<0.001, ****P<0.0001. DRGs, disulfidptosis-related genes; CDF, cumulative distribution function; MutCount, mutation count.

Immune landscape and checkpoint gene expression profiles in disulfidptosis Subs of CCA

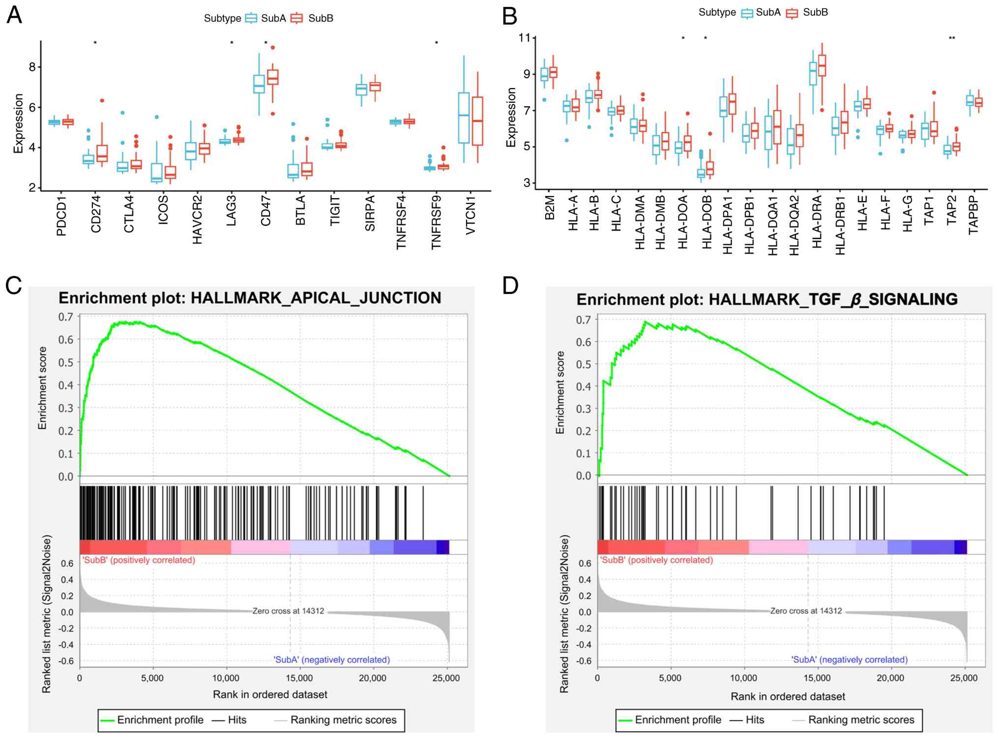
To investigate the relationship between disulfidptosis Subs and the immune microenvironment in CCA, the CIBERSORT algorithm was applied to evaluate infiltration of 22 immune cell types. Comparative analysis (P<0.05) revealed significantly lower monocyte levels in SubB compared with SubA, with an increased number of activated dendritic and resting mast cells in SubB (Fig. 3A). ESTIMATE analysis indicated higher stromal and ESTIMATE scores in SubB (P<0.05), while SubA exhibited greater tumor purity (Fig. 3B-E). Immune scores trended higher in SubB. ssGSEA analysis revealed significantly enhanced effector immune cell activity in SubB, including CD8+ T cells, CD4+ T cells and natural killer cells (P<0.05), indicating robust antitumor immunity (Fig. 3F). By contrast, SubA exhibited elevated levels of γδ T cells and dendritic cells, associated with adaptive immunity and antigen presentation. Immune checkpoint genes (PD-L1, LAG3, CD47 and TNFRSF9) and HLA antigen presentation genes (HLA-DOA, HLA-DOB and TAP2) were significantly upregulated in SubB (P<0.05; Fig. 4A and B). GSEA analysis of the E-MTAB-6389 dataset revealed SubB enrichment in APICAL_JUNCTION and TGF_β_SIGNALING pathways (Fig. 4C and D; FDR <0.05), suggesting roles in immune evasion and structural remodeling.

Disulfidptosis subtype-associated
immune infiltration in cholangiocarcinoma. (A) Box plots depicting
significant differences in immune cell types between subtypes
analyzed by CIBERSORT; (B) violin plots comparing immune scores
between subtypes; (C) violin plots comparing stromal scores between
subtypes; (D) violin plots comparing microenvironment scores
between subtypes; (E) violin plots comparing tumor purity between
subtypes; (F) box plots showing significant differences in immune
cell types between subtypes analyzed by ssGSEA (*P<0.05;
**P<0.01; ***P<0.001; SubA: blue; SubB: red). NK, natural
killer.

Figure 3.

Disulfidptosis subtype-associated immune infiltration in cholangiocarcinoma. (A) Box plots depicting significant differences in immune cell types between subtypes analyzed by CIBERSORT; (B) violin plots comparing immune scores between subtypes; (C) violin plots comparing stromal scores between subtypes; (D) violin plots comparing microenvironment scores between subtypes; (E) violin plots comparing tumor purity between subtypes; (F) box plots showing significant differences in immune cell types between subtypes analyzed by ssGSEA (*P<0.05; **P<0.01; ***P<0.001; SubA: blue; SubB: red). NK, natural killer.

Immune Checkpoint, HLA gene
expression and pathway enrichment in disulfidptosis subtypes of
cholangiocarcinoma. (A) box plots depicting significant differences
in immune checkpoint gene expression between subtypes; (B) box
plots showing significant differences in HLA family gene expression
between subtypes; (C) GSEA hallmark pathway analysis:
APICAL-JUNCTION; (D) GSEA hallmark pathway analysis:
TGF-β-SIGNALING. (SubA: blue; SubB: red; *P<0.05,
**P<0.01).

Figure 4.

Immune Checkpoint, HLA gene expression and pathway enrichment in disulfidptosis subtypes of cholangiocarcinoma. (A) box plots depicting significant differences in immune checkpoint gene expression between subtypes; (B) box plots showing significant differences in HLA family gene expression between subtypes; (C) GSEA hallmark pathway analysis: APICAL-JUNCTION; (D) GSEA hallmark pathway analysis: TGF-β-SIGNALING. (SubA: blue; SubB: red; *P<0.05, **P<0.01).

Identifying DRGs, construction and validation of the disulfidptosis-related predictive signature in CCA

Differentially expressed gene (DEG) analysis between the DRG subgroups identified 190 upregulated genes and 173 downregulated genes (Fig. 5A; Table SV). Univariate Cox regression analysis of the 363 DEGs revealed seven prognosis-related genes (ADAMTS12, SLC2A1, CD109, CALB2, EFNB2, KLK6 and KRT6A) with P<0.01 and HRs ranging from 1.5 (95% CI, 1.1–1.9) to 2.2 (95% CI, 1.5–3.4; Fig. 5B). LASSO regression selected a four-gene prognostic signature (EFNB2, CD109, KLK6 and ADAMTS12) with positive coefficients (Fig. 5C and D; Table SVI). The risk score was calculated as follows: RiskScore=0.3589 × Exp (EFNB2) + 0.2604 × Exp (CD109) +0.2382 × Exp (ADAMTS12) + 0.1120 × Exp (KLK6).

Prognostic gene signature and risk
score analysis in cholangiocarcinoma. (A) Volcano plot of
differentially expressed genes (blue, downregulated; red,
upregulated); (B) Univariate Cox regression forest plot of seven
prognostic genes; (C) LASSO coefficient distribution profile; (D)
likelihood deviance for LASSO coefficients, with vertical dashed
lines indicating λ. min (left) and λ.1se (right); (E) Kaplan-Meier
survival curves for patients stratified by the 4-gene signature in
the training cohort (Risk group; P<0.0001; HR=5.95; 95% CI
3.03–11.68); (F) Kaplan-Meier survival curves for patients
stratified by the 4-gene signature in the validation cohort; (G)
training cohort: Risk score distribution (top), survival status
(middle) and gene expression heatmap (bottom); (H) validation
cohort: Risk score distribution (top), survival status (middle) and
gene expression heatmap (bottom); (I) time-dependent ROC curves
(1-, 2-, 3-year) in the training cohort; (J) time-dependent ROC
curves (1-, 2-, 3-year) in the validation cohort. LASSO, least
absolute shrinkage and selection operator; HR, hazard ratio; AUC,
area under the curve.

Figure 5.

Prognostic gene signature and risk score analysis in cholangiocarcinoma. (A) Volcano plot of differentially expressed genes (blue, downregulated; red, upregulated); (B) Univariate Cox regression forest plot of seven prognostic genes; (C) LASSO coefficient distribution profile; (D) likelihood deviance for LASSO coefficients, with vertical dashed lines indicating λ. min (left) and λ.1se (right); (E) Kaplan-Meier survival curves for patients stratified by the 4-gene signature in the training cohort (Risk group; P<0.0001; HR=5.95; 95% CI 3.03–11.68); (F) Kaplan-Meier survival curves for patients stratified by the 4-gene signature in the validation cohort; (G) training cohort: Risk score distribution (top), survival status (middle) and gene expression heatmap (bottom); (H) validation cohort: Risk score distribution (top), survival status (middle) and gene expression heatmap (bottom); (I) time-dependent ROC curves (1-, 2-, 3-year) in the training cohort; (J) time-dependent ROC curves (1-, 2-, 3-year) in the validation cohort. LASSO, least absolute shrinkage and selection operator; HR, hazard ratio; AUC, area under the curve.

Using optimal cut-offs (EMBL-EBI; 4.595; TCGA, 1.608), patients with CCA were classified into H- and L-risk groups. Kaplan-Meier analysis revealed significant survival differences in both the EMBL-EBI (P=0.0001; HR, 5.95; 95% CI, 3.03–11.68) and TCGA (P=0.0035; HR, 4.61; 95% CI, 1.51–14.06) datasets (Fig. 5E and F). Heatmaps showed increased expression of the signature genes in H-risk patients, consistent with positive coefficients (Fig. 5G and H). Time-dependent ROC analysis demonstrated area under the curves (AUCs) of 0.680, 0.800 and 0.800 (EMBL-EBI) and 0.660, 0.640 and 0.680 (TCGA; Fig. 5I and J) at 1, 2 and 3 years, respectively. Univariate and multivariate Cox regression confirmed that the risk score was an independent prognostic factor (P=0.024; HR, 3.353; 95% CI, 1.169–9.616) and multivariate analysis, including age (P=0.023; HR, 1.134; 95% CI, 1.018–1.263) and cancer status (P=0.031; HR, 12.351; 95% CI, 1.258–121.257), further validated its independence (Fig. 6A and B; Table SVII). A nomogram integrating the risk score, age and cancer status achieved AUCs of 0.670, 0.770 and 0.750 for 1-, 2- and 3-year predictions (Fig. 6C and D; Table SVIII). Calibration curves indicated strong agreement between predicted and observed outcomes (Fig. 6E). Decision curve analysis for the 1-, 2- and 3-year outcomes showed that the risk score model provided superior net benefit over age or cancer status alone, especially at medium-to-high thresholds, confirming its clinical utility in risk stratification and treatment decision-making for CCA (Fig. 6F-H).

Prognostic model and clinical
evaluation in cholangiocarcinoma. (A) Univariate Cox regression
analysis of independent prognostic factors; (B) Multivariate Cox
regression analysis of independent prognostic factors; (C)
Prognostic nomogram integrating independent factors; (D)
Time-dependent ROC curves for 1-, 2- and 3-year survival
predictions; (E) Calibration curves for 1-, 2- and 3-year survival
probabilities; (F) Clinical decision curve analysis DCA for 1-year
survival outcomes; (G) DCA for 2-year survival outcomes; (H) DCA
for 3-year survival outcomes. DCA, decision curve analysis; AUC,
area under the curve.

Figure 6.

Prognostic model and clinical evaluation in cholangiocarcinoma. (A) Univariate Cox regression analysis of independent prognostic factors; (B) Multivariate Cox regression analysis of independent prognostic factors; (C) Prognostic nomogram integrating independent factors; (D) Time-dependent ROC curves for 1-, 2- and 3-year survival predictions; (E) Calibration curves for 1-, 2- and 3-year survival probabilities; (F) Clinical decision curve analysis DCA for 1-year survival outcomes; (G) DCA for 2-year survival outcomes; (H) DCA for 3-year survival outcomes. DCA, decision curve analysis; AUC, area under the curve.

To elucidate the biological underpinnings of this signature, the genes with the strongest contribution to the risk score were prioritized for functional validation. Given that EFNB2 and CD109 possessed the two highest risk coefficients in the LASSO model, they were selected for subsequent in vitro experiments.

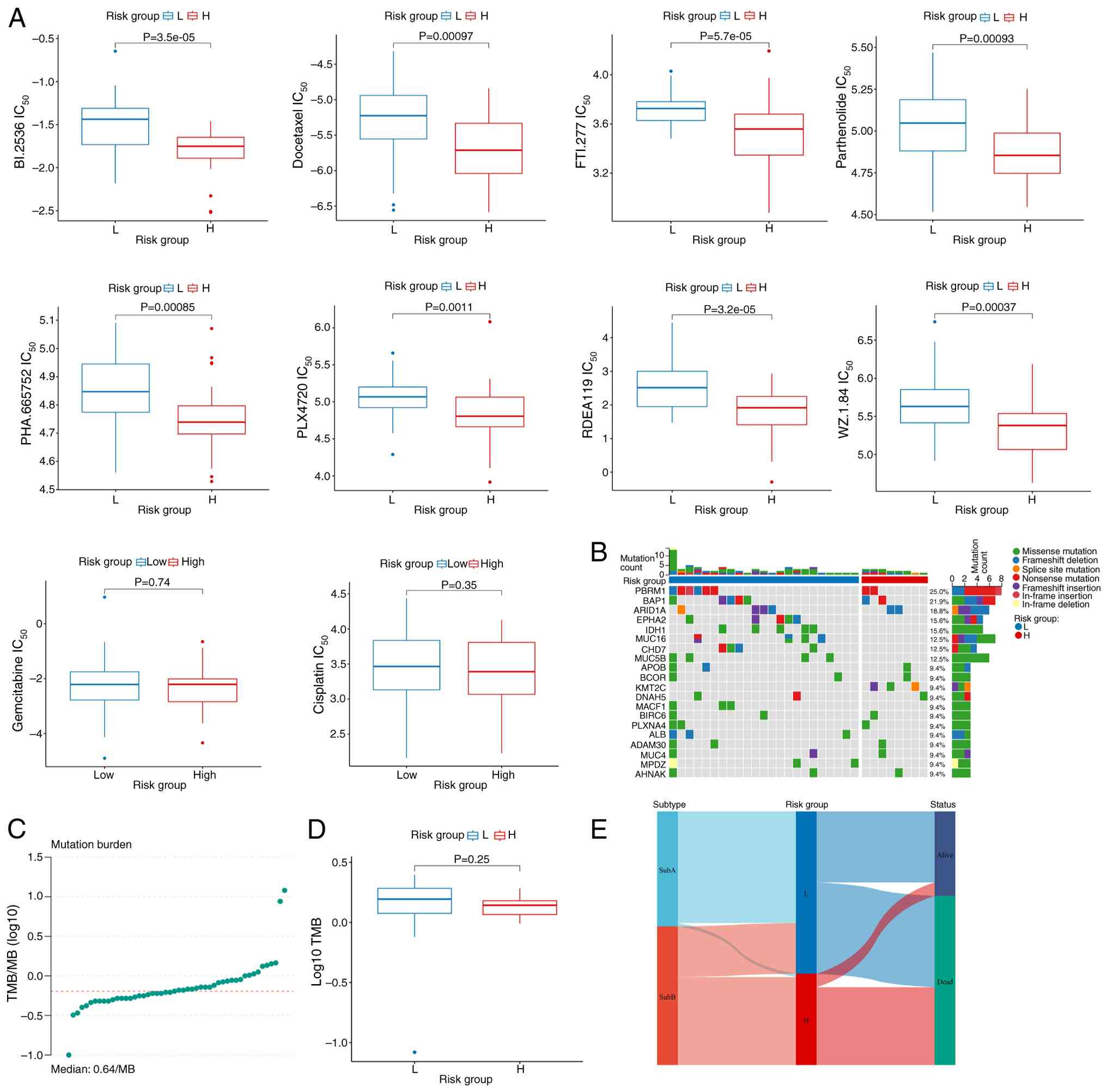
Integrated profiling of drug sensitivity, TMB and molecular Subs in the prognostic risk model

Chemotherapeutic drug sensitivity analysis demonstrated that eight antineoplastic agents, PLX-4720, WZ-1-84, refametinib, PHA-665752, parthenolide, FTI-277, docetaxel and BI2536, exhibited significantly lower IC50 values in the H-risk group compared with those in the L-risk group, suggesting heightened chemosensitivity in H-risk patients with CCA. However, no significant difference in efficacy was observed between risk groups for the standard first-line regimen, gemcitabine plus cisplatin (P<0.05; Fig. 7A; Table SIX). Mutation analysis identified PBRM1 as the most frequently altered gene among the top 20 mutated genes (Fig. 7B). TMB analysis using TCGA-CHOL data showed similar distributions across risk groups, with no significant differences in TMB values (Fig. 7C and D). Sankey diagram analysis revealed a predominant clustering of H-risk cases within the SubB disulfidptosis Sub (Fig. 7E), consistent with the association of the Sub with worse clinical outcomes.

Chemotherapeutic response and genomic
characteristics in cholangiocarcinoma. (A) Comparative analysis of
IC50 levels for 10 chemotherapeutic agents across risk
subgroups; (B) waterfall plot of the 20 most frequently mutated
genes in cholangiocarcinoma samples; (C) TMB distribution across
TCGA-CHOL samples; (D) Box plots comparing TMB between high-risk
and low-risk subgroups; (E) Sankey diagram mapping disulfidptosis
subtypes to risk stratification subgroups. L, low risk group; H,
high risk group; TMB, tumor mutational burden.

Figure 7.

Chemotherapeutic response and genomic characteristics in cholangiocarcinoma. (A) Comparative analysis of IC50 levels for 10 chemotherapeutic agents across risk subgroups; (B) waterfall plot of the 20 most frequently mutated genes in cholangiocarcinoma samples; (C) TMB distribution across TCGA-CHOL samples; (D) Box plots comparing TMB between high-risk and low-risk subgroups; (E) Sankey diagram mapping disulfidptosis subtypes to risk stratification subgroups. L, low risk group; H, high risk group; TMB, tumor mutational burden.

Establishment of CD109 and EFNB2 knockdown CCA cell model

RT-qPCR was performed to assess mRNA expression of CD109 and EFNB2 in three CCA cell lines (HuCCT1, RBE and HuH-28) and in normal human intrahepatic biliary epithelial cells (HiBEpiCs). Compared with HiBEpiCs, CD109 and EFNB2 expression was significantly upregulated in HuCCT1 and RBE cells (P<0.001), and moderately upregulated in HuH-28 cells (P<0.01; Fig. 8A). Based on these results, HuCCT1 and RBE cells were selected for siRNA-mediated knockdown of CD109 and EFNB2. Three siRNAs were designed for each gene, and their mRNA suppression efficiency was evaluated by RT-qPCR. In HuCCT1 cells, si-CD109-2 and si-EFNB2-3 showed the most significant downregulation (P<0.001; Fig. 8B), and were selected for subsequent experiments. After transfecting si-CD109 and si-EFNB2 into HuCCT1 and RBE cells, RT-qPCR confirmed significant reductions in CD109 and EFNB2 mRNA levels (P<0.001; Fig. 8C), indicating efficient transfection. WB further revealed significantly reduced CD109 and EFNB2 protein levels in both cell lines (P<0.001; Fig. 8D), consistent with mRNA changes.

Establishment of CD109 and EFNB2
knockdown cholangiocarcinoma cell model. (A) mRNA expression levels
of CD109 and EFNB2 in normal human intrahepatic biliary epithelial
cells and CCA cell lines; (B) RT-qPCR validation of siRNA knockdown
efficiency; (C) RT-qPCR validation of mRNA knockdown in HuCCT1 and
RBE cells; (D) Western blotting validation of protein knockdown in
HuCCT1 and RBE cells. **P<0.01; ***P<0.001. si, small
interfering; RT-qPCR, reverse transcription-quantitative PCR; NC,
negative control.

Figure 8.

Establishment of CD109 and EFNB2 knockdown cholangiocarcinoma cell model. (A) mRNA expression levels of CD109 and EFNB2 in normal human intrahepatic biliary epithelial cells and CCA cell lines; (B) RT-qPCR validation of siRNA knockdown efficiency; (C) RT-qPCR validation of mRNA knockdown in HuCCT1 and RBE cells; (D) Western blotting validation of protein knockdown in HuCCT1 and RBE cells. **P<0.01; ***P<0.001. si, small interfering; RT-qPCR, reverse transcription-quantitative PCR; NC, negative control.

Functional assays for CD109 and EFNB2 knockdown in CCA cells

To evaluate the effects of CD109 and EFNB2 knockdown on CCA cell behavior, cell proliferation was assessed using the CCK-8 assay at 0, 24, 48 and 72 h in HuCCT1 and RBE cells transfected with si-CD109, si-EFNB2 or si-NC (control). Compared with the si-NC group, knockdown of CD109 or EFNB2 significantly reduced cell proliferation, with pronounced effects at 48 and 72 h (P<0.001); notably, si-CD109 exhibited stronger inhibition compared with si-EFNB2 (Fig. 9A). Clonogenic assays were performed to assess colony formation. HuCCT1 and RBE cells transfected with si-CD109 or si-EFNB2 formed significantly fewer colonies compared with the si-NC group (P<0.001; Fig. 9B). Wound healing assays evaluated cell migration. Compared with the si-NC group, the si-CD109 and si-EFNB2 groups exhibited significantly reduced wound closure in HuCCT1 and RBE cells, with si-CD109 showing greater inhibition (P<0.001; Fig. 9C). Transwell assays assessed migration and invasion. Migration assays showed significantly fewer migrating cells in si-CD109 and si-EFNB2 groups compared with si-NC (P<0.001; Fig. 9D). Invasion assays revealed similarly reduced invasive cell numbers in both knockdown groups (P<0.001; Fig. 9E). These findings indicate that CD109 and EFNB2 knockdown significantly inhibits proliferation, colony formation, migration and invasion in HuCCT1 and RBE cells, suggesting their key roles in CCA progression.

Functional assays following CD109 and
EFNB2 knockdown in cholangiocarcinoma cells. (A) Cell Counting
Kit-8 assay for cell proliferation; (B) clonogenic assay for colony
formation; (C) wound healing assay for cell migration; (D)
Transwell assay for cell migration; (E) Transwell assay for cell
invasion. *P<0.05, **P<0.01, ***P<0.001. Scale bar, 100
µm. si, small interfering; NC, negative control.

Figure 9.

Functional assays following CD109 and EFNB2 knockdown in cholangiocarcinoma cells. (A) Cell Counting Kit-8 assay for cell proliferation; (B) clonogenic assay for colony formation; (C) wound healing assay for cell migration; (D) Transwell assay for cell migration; (E) Transwell assay for cell invasion. *P<0.05, **P<0.01, ***P<0.001. Scale bar, 100 µm. si, small interfering; NC, negative control.

Role of EFNB2 and CD109 in disulfidptosis

To investigate the role of EFNB2 and CD109 in disulfidptosis, immunofluorescence staining was carried out. The results (Fig. 10) showed that under glucose deprivation conditions, knocking down EFNB2 or CD109 in HuCCT1 and RBE cells induced cell shrinkage and abnormal F-actin aggregation. Treatment with the GLUT1 inhibitor BAY-876 exacerbated these morphological changes, with more pronounced actin depolymerization observed in the si-CD109 group, suggesting that CD109 may regulate cytoskeletal dynamics during disulfide bond accumulation. Intervention with the reducing agent TCEP largely alleviated F-actin aggregation in the si-CD109 group, but only partially in the si-EFNB2 group, indicating that EFNB2 may carry out a more key role in maintaining cytoskeletal stability. These findings suggest that the knockout of EFNB2 and CD109 enhances BAY-876-induced disulfidptosis, with TCEP preventing these effects.

F-actin and nuclei in HuCCT1 and RBE
cells transfected with si-NC, si-CD109 or si-EFNB2 and treated with
5 µM BAY-876 or 1 µM TCEP for 24 h. si, small interfering; NC,
negative control; TCEP, Tris-(2-carboxyethyl)-phosphine
hydrochloride.

Figure 10.

F-actin and nuclei in HuCCT1 and RBE cells transfected with si-NC, si-CD109 or si-EFNB2 and treated with 5 µM BAY-876 or 1 µM TCEP for 24 h. si, small interfering; NC, negative control; TCEP, Tris-(2-carboxyethyl)-phosphine hydrochloride.

Discussion

In the present study, the first comprehensive analysis of disulfidptosis in CCA, a malignancy characterized by metabolic dysregulation and oxidative stress, was presented (1). By integrating transcriptomic profiling, molecular subtyping and prognostic modeling, its potential as a novel therapeutic target was unveiled. Through unsupervised clustering of 74 DRGs, two distinct molecular Subs (SubA and SubB) with significant differences in prognosis and the TME were identified. The more clinically aggressive SubB exhibited heightened disulfidptosis pathway activity. This finding mirrors observations in ferroptosis, where sublethal stress can foster tumor adaptation. It is hypothesized that under metabolic stress such as glucose deprivation CCA cells in the SubB adaptively leverage components of the disulfidptosis machinery, potentially through stress-activated pathways such as PI3K/AKT or MAPK/ERK (34–39), could enhance invasive potential.

Leveraging these Sub distinctions, a robust four-gene prognostic signature (CD109, EFNB2, KLK6 and ADAMTS12) was developed and validated using LASSO Cox regression. This model effectively stratified patients into H- and L-risk groups, with the H-risk group showing significantly lower OS in both the training and validation cohorts. The strong predictive accuracy of the model for 1-, 2- and 3-year survival and its status as an independent prognostic factor highlight its clinical potential. The interplay between disulfidptosis and the TME is a key, yet underexplored, determinant of CCA progression. The findings of the present study reveal distinct immune profiles between the molecular Subs, with the aggressive SubB harboring an immunogenic yet profoundly immunosuppressive TME. CIBERSORT and ssGSEA analyses demonstrated that SubB, despite enhanced infiltration of effector immune cells such as CD8+ T cells, also exhibited significant upregulation of immune checkpoint genes (PD-L1, LAG3, CD47 and TNFRSF9) and HLA-related genes. This ‘activated-exhausted’ phenotype where cytotoxic lymphocytes co-express inhibitory checkpoint molecules, points toward a compromised antitumor response and aligns with the worse survival outcomes of the Sub (40–43).

GSEA provided a compelling mechanistic association for this phenotype, revealing a significant enrichment of the TGF-β signaling pathway in SubB. Mechanistically, it is hypothesized that sustained TGF-β signaling orchestrates this immunosuppressive landscape. While TGF-β can initially act as a chemoattractant for effector immune cells such as CD8+ T cells, its chronic presence drives extensive extracellular matrix (ECM) remodeling and induces the expression of multiple immune checkpoints on both tumor and stromal cells (44,45). Within this remodeled TME, infiltrating CD8+ T cells rapidly transition from an activated to an exhausted state, characterized by functional impairment and high inhibitory receptor expression. This ‘activation-to-exhaustion’ shift effectively aborts antitumor immunity and promotes malignant progression, suggesting that targeting the TGF-β axis could be key to reversing immunosuppression in these patients.

The prognostic signature of the present study is anchored by four genes: CD109, EFNB2, KLK6 and ADAMTS12. Among these, CD109 and EFNB2 possess the highest risk coefficients and are intrinsically associated with this TGF-β driven malignancy. CD109 functions as a negative co-receptor for TGF-β, acting as a rheostat that suppresses canonical tumor-suppressive signals while enhancing pro-tumorigenic outputs such as EMT (46–48). EFNB2, through Ephrin receptor signaling, activates downstream pathways to promote the dynamic cytoskeletal remodeling essential for invasion and metastasis (49–51). In vitro validation confirmed their roles as key drivers of CCA malignancy. Silencing either CD109 or EFNB2 markedly suppressed proliferation, migration and invasion. Mechanistically, it was demonstrated that these genes protect CCA cells from glucose starvation-induced disulfidptosis, an effect that was reversed by the reducing agent TCEP. Immunofluorescence analysis revealed that silencing these genes led to F-actin cytoskeletal collapse under metabolic stress. It is therefore hypothesized that CD109 and EFNB2 confer resistance to disulfidptosis by preserving cytoskeletal integrity through redox modulation, possibly by enhancing NADPH regeneration or regulating SLC7A11-dependent cystine metabolism to maintain the glutathione pool (52). Concurrently, they might restrain the excessive actin network polymerization seen in disulfidptosis by influencing key regulatory nodes, such as the Rac1-WAVE pathway that governs actin dynamics. Future investigations employing metabolomics, live-cell redox imaging and non-reducing protein electrophoresis will be essential to systematically assess the way CD109 or EFNB2 depletion alters intracellular NADPH pools, thioredoxin system activity and actin disulfide cross-linking.

Beyond the experimentally validated markers, the prognostic signature of the present study incorporates KLK6 and ADAMTS12. The inclusion of these genes is justified by robust bioinformatic and literature-based evidence. Both genes are significantly upregulated in CCA tumors and are associated with worse survival, aligning with their positive risk coefficients from LASSO regression. KLK6, a serine protease, exerts dual roles in inflammation and tumor progression (53,54). In pancreatic ductal adenocarcinoma (PDAC), KLK6 promotes invasiveness, indicating potential therapeutic relevance for CCA (54). ADAMTS12, a metalloproteinase, modulates ECM remodeling in inflammation, fibrosis and cancer. In PDAC, ADAMTS12 enhances cell migration, while in hepatocellular carcinoma, it is associated with poor differentiation and recurrence (55,56). By collectively shaping a microenvironment conducive to tumor invasion and metastasis, these two genes serve as rational and key components of the H-risk prognostic model of the present study. Elucidating their direct functional roles in the disulfidptosis pathway remains an important direction for future investigation.

Despite the novel insights provided by the present study, several limitations should be acknowledged. First, the reliance on public databases, particularly TCGA-CHOL cohort with its limited sample size (n=35), may constrain the statistical power and generalizability of the prognostic model and limits its utility for more detailed investigations, such as Sub analyses. A key limitation is that the TMB analysis was confined to TCGA cohort, as comprehensive mutation data were unavailable in other datasets, thereby precluding independent validation of these findings. Furthermore, the prognostic model is derived from bioinformatic approaches and awaits validation with prospective clinical data. Therefore, large-scale, multi-center prospective studies are essential to confirm its clinical robustness. Second, while the functional roles of CD109 and EFNB2 were established, the contributions of the other two signature genes KLK6 and ADAMTS12 to disulfidptosis and CCA progression remain to be experimentally elucidated, which is a direction for future research. Third, the drug sensitivity analysis was based solely on computational predictions, which may not fully capture the complexity of the TME. Experimental validation in clinically relevant models such as patient-derived organoids or xenografts is necessary to assess the therapeutic potential of the predicted agents. Finally, regarding clinical translation, although measuring the expression of signature genes such as CD109 and EFNB2 in patient samples for example via immunohistochemistry on FFPE tissues is technically feasible, establishing standardized and reproducible protocols is a key prerequisite for future clinical application.

In conclusion, the DRG risk model developed in the present study provides a valuable tool for survival prediction in patients with CCA, reinforcing the central role of disulfidptosis in CCA pathogenesis. Specifically, CD109 and EFNB2, by collaboratively regulating cytoskeletal stability, metabolic reprogramming and immune suppression, hold promise as potential therapeutic targets for reversing tumor progression and overcoming treatment resistance. This not only offers important insights for personalized treatment strategies, but also lays the theoretical foundation for the development of disulfidptosis-based precision therapies in CCA.

Supplementary Material

Supporting Data
Supporting Data
Supporting Data
Supporting Data
Supporting Data
Supporting Data
Supporting Data
Supporting Data
Supporting Data

Acknowledgements

Not applicable.

Funding

The present study was financially supported by the Changzhou Sci & Tech Program (grant no. CJ20220064, CJ20243007), the 2023 Changzhou Health Commission Science and Technology Project (grant no. QY202301), Youth Talent Science and Technology Project of Changzhou Health Commission (grant no. QN202434), Science and Technology Project of Changzhou Health Commission (grant no. ZD202428) and Top Talent of Changzhou ‘The 14th Five-Year Plan’ High-level Health Personnel Training Project (grant no. 2022260).

Availability of data and materials

The data generated in the present study may be requested from the corresponding author.

Authors' contributions

YC, JWu, DZha and WH contributed to the conception and design of the study. YC, WH, DZhu, LJ and JWa were involved in the acquisition, analysis and interpretation of the data. YC and WH drafted the manuscript. DZhu, LJ and JWa critically revised the manuscript for important intellectual content. JWu, DZha and WH supervised the study. YC and WH confirm the authenticity of all the raw data. All authors read and approved the final manuscript and agreed to take responsibility for all aspects of the work.

Ethics approval and consent to participate

Not applicable.

Patient consent for publication

Not applicable.

Competing interests

The authors declare that they have no competing interests.

Glossary

Abbreviations

Abbreviations:

CCA

cholangiocarcinoma

EMBL-EBI

European Molecular Biology Laboratory-European Bioinformatics Institute

TCGA

The Cancer Genome Atlas

DRGs

Disulfidptosis-related genes

KM

Kaplan-Meier

GSVA

gene set enrichment analysis

DEGs

differentially expressed genes

ssGSEA

single-sample gene set enrichment analysis

GSEA

gene set enrichment analysis

LASSO

least absolute shrinkage and selection operator

OS

overall survival

ROC

receiver operating characteristic

DCA

clinical decision curves

EFNB2

ephrin-B2

TME

tumor microenvironment

TMB

tumor mutational burden

ADAMTS12

A disintegrin and metalloproteinase with thrombospondin motifs 12

KLK6

Kallikrein-related peptidase 6

RCD

regulated cell death

ESTIMATE

Estimation of Stromal and Immune cells in Malignant Tumor tissues using Expression

CIBERSORT

Cell-type Identification by Estimating Relative Subsets of RNA Transcripts

RT-qPCR

reverse transcription-quantitative PCR

WB

western blot analysis

CCK-8

Cell Counting Kit-8

IF

immunofluorescence

EMT

epithelial-mesenchymal transition

References

1 

Brindley PJ, Bachini M, Ilyas SI, Khan SA, Loukas A, Sirica AE, Teh BT, Wongkham S and Gores GJ: Cholangiocarcinoma. Nat Rev Dis Primers. 7:652021. View Article : Google Scholar : PubMed/NCBI

2 

Cardinale V: Classifications and misclassification in cholangiocarcinoma. Liver Int. 39:260–212. 2019. View Article : Google Scholar : PubMed/NCBI

3 

Banales JM, Cardinale V, Carpino G, Marzioni M, Andersen JB, Invernizzi P, Lind GE, Folseraas T, Forbes SJ, Fouassier L, et al: Expert consensus document: Cholangiocarcinoma: Current knowledge and future perspectives consensus statement from the European network for the study of cholangiocarcinoma (ENS-CCA). Nat Rev Gastroenterol Hepatol. 13:261–280. 2016. View Article : Google Scholar : PubMed/NCBI

4 

Clements O, Eliahoo J, Kim JU, Taylor-Robinson SD and Khan SA: Risk factors for intrahepatic and extrahepatic cholangiocarcinoma: A systematic review and meta-analysis. J Hepatol. 72:95–103. 2020. View Article : Google Scholar : PubMed/NCBI

5 

Sirica AE, Gores GJ, Groopman JD, Selaru FM, Strazzabosco M, Wei Wang X and Zhu AX: Intrahepatic cholangiocarcinoma: Continuing challenges and translational advances. Hepatology. 69:1803–1815. 2019. View Article : Google Scholar : PubMed/NCBI

6 

Fabris L, Perugorria MJ, Mertens J, Björkström NK, Cramer T, Lleo A, Solinas A, Sänger H, Lukacs-Kornek V, Moncsek A, et al: The tumour microenvironment and immune milieu of cholangiocarcinoma. Liver Int. 39 (Suppl 1):S63–S78. 2019. View Article : Google Scholar

7 

Arrivé L and Djelouah M: Refining prognosis in intrahepatic cholangiocarcinoma: The expanding role of imaging. Radiol Imaging Cancer. 7:e2503832025. View Article : Google Scholar : PubMed/NCBI

8 

PDQ Adult Treatment Editorial Board. Bile duct cancer (cholangiocarcinoma) treatment (PDQ®), . Health Professional Version. PDQ Cancer Information Summaries. National Cancer Institute; Bethesda, MD: 2002

9 

Lockie EB, Sylivris A, Pandanaboyana S, Zalcberg J, Skandarajah A and Loveday BP: Relationship between pancreatic cancer resection rate and survival at population level: Systematic review. BJS Open. 9:zraf0072025. View Article : Google Scholar : PubMed/NCBI

10 

Valle JW, Lamarca A, Goyal L, Barriuso J and Zhu AX: New horizons for precision medicine in biliary tract cancers. Cancer Discov. 7:943–962. 2017. View Article : Google Scholar : PubMed/NCBI

11 

Banales JM, Marin JJG, Lamarca A, Rodrigues PM, Khan SA, Roberts LR, Cardinale V, Carpino G, Andersen JB, Braconi C, et al: Cholangiocarcinoma 2020: The next horizon in mechanisms and management. Nat Rev Gastroenterol Hepatol. 17:557–588. 2020. View Article : Google Scholar : PubMed/NCBI

12 

Kerr JF, Wyllie AH and Currie AR: Apoptosis: A basic biological phenomenon with wide-ranging implications in tissue kinetics. Br J Cancer. 26:239–257. 1972. View Article : Google Scholar : PubMed/NCBI

13 

Tang D, Kang R, Berghe TV, Vandenabeele P and Kroemer G: The molecular machinery of regulated cell death. Cell Res. 29:347–364. 2019. View Article : Google Scholar : PubMed/NCBI

14 

Shi Y, Wang Y, Niu K, Zhang W, Lv Q and Zhang Y: How CLSPN could demystify its prognostic value and potential molecular mechanism for hepatocellular carcinoma: A crosstalk study. Comput Biol Med. 172:1082602024. View Article : Google Scholar : PubMed/NCBI

15 

Shi Y, Wang Y, Niu K and Zhang Y: A commentary on ‘A bibliometric analysis of gastric cancer liver metastases: Advances in mechanisms of occurrence and treatment options’. Int J Surg. 110:5897–5898. 2024. View Article : Google Scholar : PubMed/NCBI

16 

Liu X, Nie L, Zhang Y, Yan Y, Wang C, Colic M, Olszewski K, Horbath A, Chen X, Lei G, et al: Actin cytoskeleton vulnerability to disulfide stress mediates disulfidptosis. Nat Cell Biol. 25:404–414. 2023. View Article : Google Scholar : PubMed/NCBI

17 

Liu X, Zhuang L and Gan B: Disulfidptosis: Disulfide stress-induced cell death. Trends Cell Biol. 34:327–337. 2024. View Article : Google Scholar : PubMed/NCBI

18 

Zheng T, Liu Q, Xing F, Zeng C and Wang W: Disulfidptosis: A new form of programmed cell death. J Exp Clin Cancer Res. 42:1372023. View Article : Google Scholar : PubMed/NCBI

19 

Tang J, Peng X, Xiao D, Liu S, Tao Y and Shu L: Disulfidptosis-related signature predicts prognosis and characterizes the immune microenvironment in hepatocellular carcinoma. Cancer Cell Int. 24:192024. View Article : Google Scholar : PubMed/NCBI

20 

Zhang HB, Pan JY and Zhu T: A disulfidptosis-related lncRNA prognostic model to predict survival and response to immunotherapy in lung adenocarcinoma. Front Pharmacol. 14:12541192023. View Article : Google Scholar : PubMed/NCBI

21 

Huang J, Zhang J, Zhang F, Lu S, Guo S, Shi R, Zhai Y, Gao Y, Tao X, Jin Z, et al: Identification of a disulfidptosis-related genes signature for prognostic implication in lung adenocarcinoma. Comput Biol Med. 165:107402023. View Article : Google Scholar : PubMed/NCBI

22 

Chen Y, Xue W, Zhang Y, Gao Y and Wang Y: A novel disulfidptosis-related immune checkpoint genes signature: Forecasting the prognosis of hepatocellular carcinoma. J Cancer Res Clin Oncol. 149:12843–12854. 2023. View Article : Google Scholar : PubMed/NCBI

23 

Dong X, Liao P, Liu X, Yang Z, Wang Y, Zhong W and Wang B: Construction and validation of a reliable disulfidptosis-related LncRNAs signature of the subtype, prognostic, and immune landscape in colon cancer. Int J Mol Sci. 24:129152023. View Article : Google Scholar : PubMed/NCBI

24 

Kang K, Li X, Peng Y and Zhou Y: Comprehensive analysis of disulfidptosis-related LncRNAs in molecular classification, immune microenvironment characterization and prognosis of gastric cancer. Biomedicines. 11:31652023. View Article : Google Scholar : PubMed/NCBI

25 

Feng Z, Zhao Q, Ding Y, Xu Y, Sun X, Chen Q, Zhang Y, Miao J and Zhu J: Identification a unique disulfidptosis classification regarding prognosis and immune landscapes in thyroid carcinoma and providing therapeutic strategies. J Cancer Res Clin Oncol. 149:11157–11170. 2023. View Article : Google Scholar : PubMed/NCBI

26 

Qi C, Ma J, Sun J, Wu X and Ding J: The role of molecular subtypes and immune infiltration characteristics based on disulfidptosis-associated genes in lung adenocarcinoma. Aging (Albany NY). 15:5075–5095. 2023.PubMed/NCBI

27 

Raggi C, Taddei ML, Rae C, Braconi C and Marra F: Metabolic reprogramming in cholangiocarcinoma. J Hepatol. 77:849–864. 2022. View Article : Google Scholar : PubMed/NCBI

28 

Duwe L, Fouassier L, Lafuente-Barquero J and Andersen JB: Unraveling the actin cytoskeleton in the malignant transformation of cholangiocyte biology. Transl Oncol. 26:1015312022. View Article : Google Scholar : PubMed/NCBI

29 

Zhao X, Zhang M, He J, Li X and Zhuang X: Emerging insights into ferroptosis in cholangiocarcinoma (review). Oncol Lett. 28:6062024. View Article : Google Scholar : PubMed/NCBI

30 

R Core Team, . R: A language and environment for statistical computing. R Foundation for Statistical Computing; Vienna: 2024, URL. https://www.R–project.org/

31 

Mayakonda A, Lin DC, Assenov Y, Plass C and Koeffler HP: Maftools: Efficient and comprehensive analysis of somatic variants in cancer. Genome Res. 28:1747–1756. 2018. View Article : Google Scholar : PubMed/NCBI

32 

Wilkerson MD and Hayes DN: ConsensusClusterPlus: A class discovery tool with confidence assessments and item tracking. Bioinformatics. 26:1572–1573. 2010. View Article : Google Scholar : PubMed/NCBI

33 

Livak KJ and Schmittgen TD: Analysis of relative gene expression data using real-time quantitative PCR and the 2(−Delta Delta C(T)) method. Methods. 25:402–408. 2001. View Article : Google Scholar : PubMed/NCBI

34 

Jiang X, Stockwell BR and Conrad M: Ferroptosis: Mechanisms, biology and role in disease. Nat Rev Mol Cell Biol. 22:266–282. 2021. View Article : Google Scholar : PubMed/NCBI

35 

Zhang ZJ, Huang YP, Li XX, Liu ZT, Liu K, Deng XF, Xiong L, Zou H and Wen Y: A novel ferroptosis-related 4-gene prognostic signature for cholangiocarcinoma and photodynamic therapy. Front Oncol. 11:7474452021. View Article : Google Scholar : PubMed/NCBI

36 

Amontailak S, Titapun A, Jusakul A, Thanan R, Kimawaha P, Jamnongkan W, Thanee M, Sirithawat P and Techasen A: Prognostic values of ferroptosis-related proteins ACSL4, SLC7A11, and CHAC1 in cholangiocarcinoma. Biomedicines. 12:20912024. View Article : Google Scholar : PubMed/NCBI

37 

Wan S, Liang C, Wu C, Wang S, Wang J, Xu L, Zhang X, Hou Y, Xia Y, Xu L and Huang X: Disulfidptosis in tumor progression. Cell Death Discov. 11:2052025. View Article : Google Scholar : PubMed/NCBI

38 

Hu F and Lito P: Insights into how adeno-squamous transition drives KRAS inhibitor resistance. Cancer Cell. 42:330–332. 2024. View Article : Google Scholar : PubMed/NCBI

39 

Mi T, Kong X, Chen M, Guo P and He D: Inducing disulfidptosis in tumors: Potential pathways and significance. MedComm (2020). 5:e7912024. View Article : Google Scholar : PubMed/NCBI

40 

Xiao Y, Li ZZ, Zhong NN, Cao LM, Liu B and Bu LL: Charting new frontiers: Co-inhibitory immune checkpoint proteins in therapeutics, biomarkers, and drug delivery systems in cancer care. Transl Oncol. 38:1017942023. View Article : Google Scholar : PubMed/NCBI

41 

Cruz D, Rodríguez-Romanos R, González-Bartulos M, García-Cadenas I, de la Cámara R, Heras I, Buño I, Santos N, Lloveras N, Velarde P, et al: LAG3 genotype of the donor and clinical outcome after allogeneic transplantation from HLA-identical sibling donors. Front Immunol. 14:10663932023. View Article : Google Scholar : PubMed/NCBI

42 

Perea F, Sánchez-Palencia A, Gómez-Morales M, Bernal M, Concha Á, García MM, González-Ramírez AR, Kerick M, Martin J, Garrido F, et al: HLA class I loss and PD-L1 expression in lung cancer: Impact on T-cell infiltration and immune escape. Oncotarget. 9:4120–4133. 2017. View Article : Google Scholar : PubMed/NCBI

43 

Saigí M, Mate JL, Carcereny E, Martínez-Cardús A, Esteve A, Andreo F, Centeno C, Cucurull M, Mesia R, Pros E and Sanchez-Cespedes M: HLA-I levels correlate with survival outcomes in response to immune checkpoint inhibitors in non-small cell lung cancer. Lung Cancer. 189:1075022024. View Article : Google Scholar : PubMed/NCBI

44 

Itatani Y, Kawada K and Sakai Y: Transforming growth Factor-β signaling pathway in colorectal cancer and its tumor microenvironment. Int J Mol Sci. 20:58222019. View Article : Google Scholar : PubMed/NCBI

45 

Hao Y, Baker D and Ten Dijke P: TGF-β-mediated epithelial-mesenchymal transition and cancer metastasis. Int J Mol Sci. 20:27672019. View Article : Google Scholar : PubMed/NCBI

46 

Naoi H, Suzuki Y, Miyagi A, Horiguchi R, Aono Y, Inoue Y, Yasui H, Hozumi H, Karayama M, Furuhashi K, et al: CD109 attenuates bleomycin-induced pulmonary fibrosis by inhibiting TGF-β signaling. J Immunol. 212:1221–1231. 2024. View Article : Google Scholar : PubMed/NCBI

47 

Taki T, Shiraki Y, Enomoto A, Weng L, Chen C, Asai N, Murakumo Y, Yokoi K, Takahashi M and Mii S: CD109 regulates in vivo tumor invasion in lung adenocarcinoma through TGF-β signaling. Cancer Sci. 111:4616–4628. 2020. View Article : Google Scholar : PubMed/NCBI

48 

Litvinov IV, Bizet AA, Binamer Y, Jones DA, Sasseville D and Philip A: CD109 release from the cell surface in human keratinocytes regulates TGF-β receptor expression, TGF-β signalling and STAT3 activation: Relevance to psoriasis. Exp Dermatol. 20:627–632. 2011. View Article : Google Scholar : PubMed/NCBI

49 

Zeng X, Hunt A, Jin SC, Duran D, Gaillard J and Kahle KT: EphrinB2-EphB4-RASA1 signaling in human cerebrovascular development and disease. Trends Mol Med. 25:265–286. 2019. View Article : Google Scholar : PubMed/NCBI

50 

Zhu F, Dai SN, Xu DL, Hou CQ, Liu TT, Chen QY, Wu JL and Miao Y: EFNB2 facilitates cell proliferation, migration, and invasion in pancreatic ductal adenocarcinoma via the p53/p21 pathway and EMT. Biomed Pharmacother. 125:1099722020. View Article : Google Scholar : PubMed/NCBI

51 

Xu C, Gu L, Kuerbanjiang M, Jiang C, Hu L, Liu Y, Xue H, Li J, Zhang Z and Xu Q: Adaptive activation of EFNB2/EPHB4 axis promotes post-metastatic growth of colorectal cancer liver metastases by LDLR-mediated cholesterol uptake. Oncogene. 42:99–112. 2023. View Article : Google Scholar : PubMed/NCBI

52 

Koppula P, Zhang Y, Zhuang L and Gan B: Amino acid transporter SLC7A11/xCT at the crossroads of regulating redox homeostasis and nutrient dependency of cancer. Cancer Commun (Lond). 38:122018.PubMed/NCBI

53 

Hwang YS, Cho HJ, Park ES, Lim J, Yoon HR, Kim JT, Yoon SR, Jung H, Choe YK, Kim YH, et al: KLK6/PAR1 axis promotes tumor growth and metastasis by regulating cross-talk between tumor cells and macrophages. Cells. 11:41012022. View Article : Google Scholar : PubMed/NCBI

54 

Zhang L, Lovell S, De Vita E, Jagtap PKA, Lucy D, Goya Grocin A, Kjær S, Borg A, Hennig J, Miller AK and Tate EW: A KLK6 activity-based probe reveals a role for KLK6 activity in pancreatic cancer cell invasion. J Am Chem Soc. 144:22493–22504. 2022. View Article : Google Scholar : PubMed/NCBI

55 

He RZ, Zheng JH, Yao HF, Xu DP, Yang MW, Liu DJ, Sun YW and Huo YM: ADAMTS12 promotes migration and epithelial-mesenchymal transition and predicts poor prognosis for pancreatic cancer. Hepatobiliary Pancreat Dis Int. 22:169–178. 2023. View Article : Google Scholar : PubMed/NCBI

56 

Dekky B, Azar F, Bonnier D, Monseur C, Kalebić C, Arpigny E, Colige A, Legagneux V and Théret N: ADAMTS12 is a stromal modulator in chronic liver disease. FASEB J. 37:e232372023. View Article : Google Scholar : PubMed/NCBI

Related Articles

  • Abstract
  • View
  • Download
  • Twitter
Copy and paste a formatted citation
Spandidos Publications style
Chen Y, Wu J, Zhu D, Jiang L, Wang J, Zhang D and He W: Exploring the role of disulfidptosis‑related signatures in immune microenvironment, prognosis and therapeutic strategies of cholangiocarcinoma. Oncol Rep 55: 37, 2026.
APA
Chen, Y., Wu, J., Zhu, D., Jiang, L., Wang, J., Zhang, D., & He, W. (2026). Exploring the role of disulfidptosis‑related signatures in immune microenvironment, prognosis and therapeutic strategies of cholangiocarcinoma. Oncology Reports, 55, 37. https://doi.org/10.3892/or.2026.9042
MLA
Chen, Y., Wu, J., Zhu, D., Jiang, L., Wang, J., Zhang, D., He, W."Exploring the role of disulfidptosis‑related signatures in immune microenvironment, prognosis and therapeutic strategies of cholangiocarcinoma". Oncology Reports 55.2 (2026): 37.
Chicago
Chen, Y., Wu, J., Zhu, D., Jiang, L., Wang, J., Zhang, D., He, W."Exploring the role of disulfidptosis‑related signatures in immune microenvironment, prognosis and therapeutic strategies of cholangiocarcinoma". Oncology Reports 55, no. 2 (2026): 37. https://doi.org/10.3892/or.2026.9042
Copy and paste a formatted citation
x
Spandidos Publications style
Chen Y, Wu J, Zhu D, Jiang L, Wang J, Zhang D and He W: Exploring the role of disulfidptosis‑related signatures in immune microenvironment, prognosis and therapeutic strategies of cholangiocarcinoma. Oncol Rep 55: 37, 2026.
APA
Chen, Y., Wu, J., Zhu, D., Jiang, L., Wang, J., Zhang, D., & He, W. (2026). Exploring the role of disulfidptosis‑related signatures in immune microenvironment, prognosis and therapeutic strategies of cholangiocarcinoma. Oncology Reports, 55, 37. https://doi.org/10.3892/or.2026.9042
MLA
Chen, Y., Wu, J., Zhu, D., Jiang, L., Wang, J., Zhang, D., He, W."Exploring the role of disulfidptosis‑related signatures in immune microenvironment, prognosis and therapeutic strategies of cholangiocarcinoma". Oncology Reports 55.2 (2026): 37.
Chicago
Chen, Y., Wu, J., Zhu, D., Jiang, L., Wang, J., Zhang, D., He, W."Exploring the role of disulfidptosis‑related signatures in immune microenvironment, prognosis and therapeutic strategies of cholangiocarcinoma". Oncology Reports 55, no. 2 (2026): 37. https://doi.org/10.3892/or.2026.9042
Follow us
  • Twitter
  • LinkedIn
  • Facebook
About
  • Spandidos Publications
  • Careers
  • Cookie Policy
  • Privacy Policy
How can we help?
  • Help
  • Live Chat
  • Contact
  • Email to our Support Team