Spandidos Publications Logo
  • About
    • About Spandidos
    • Aims and Scopes
    • Abstracting and Indexing
    • Editorial Policies
    • Reprints and Permissions
    • Job Opportunities
    • Terms and Conditions
    • Contact
  • Journals
    • All Journals
    • Oncology Letters
      • Oncology Letters
      • Information for Authors
      • Editorial Policies
      • Editorial Board
      • Aims and Scope
      • Abstracting and Indexing
      • Bibliographic Information
      • Archive
    • International Journal of Oncology
      • International Journal of Oncology
      • Information for Authors
      • Editorial Policies
      • Editorial Board
      • Aims and Scope
      • Abstracting and Indexing
      • Bibliographic Information
      • Archive
    • Molecular and Clinical Oncology
      • Molecular and Clinical Oncology
      • Information for Authors
      • Editorial Policies
      • Editorial Board
      • Aims and Scope
      • Abstracting and Indexing
      • Bibliographic Information
      • Archive
    • Experimental and Therapeutic Medicine
      • Experimental and Therapeutic Medicine
      • Information for Authors
      • Editorial Policies
      • Editorial Board
      • Aims and Scope
      • Abstracting and Indexing
      • Bibliographic Information
      • Archive
    • International Journal of Molecular Medicine
      • International Journal of Molecular Medicine
      • Information for Authors
      • Editorial Policies
      • Editorial Board
      • Aims and Scope
      • Abstracting and Indexing
      • Bibliographic Information
      • Archive
    • Biomedical Reports
      • Biomedical Reports
      • Information for Authors
      • Editorial Policies
      • Editorial Board
      • Aims and Scope
      • Abstracting and Indexing
      • Bibliographic Information
      • Archive
    • Oncology Reports
      • Oncology Reports
      • Information for Authors
      • Editorial Policies
      • Editorial Board
      • Aims and Scope
      • Abstracting and Indexing
      • Bibliographic Information
      • Archive
    • Molecular Medicine Reports
      • Molecular Medicine Reports
      • Information for Authors
      • Editorial Policies
      • Editorial Board
      • Aims and Scope
      • Abstracting and Indexing
      • Bibliographic Information
      • Archive
    • World Academy of Sciences Journal
      • World Academy of Sciences Journal
      • Information for Authors
      • Editorial Policies
      • Editorial Board
      • Aims and Scope
      • Abstracting and Indexing
      • Bibliographic Information
      • Archive
    • International Journal of Functional Nutrition
      • International Journal of Functional Nutrition
      • Information for Authors
      • Editorial Policies
      • Editorial Board
      • Aims and Scope
      • Abstracting and Indexing
      • Bibliographic Information
      • Archive
    • International Journal of Epigenetics
      • International Journal of Epigenetics
      • Information for Authors
      • Editorial Policies
      • Editorial Board
      • Aims and Scope
      • Abstracting and Indexing
      • Bibliographic Information
      • Archive
    • Medicine International
      • Medicine International
      • Information for Authors
      • Editorial Policies
      • Editorial Board
      • Aims and Scope
      • Abstracting and Indexing
      • Bibliographic Information
      • Archive
  • Articles
  • Information
    • Information for Authors
    • Information for Reviewers
    • Information for Librarians
    • Information for Advertisers
    • Conferences
  • Language Editing
Spandidos Publications Logo
  • About
    • About Spandidos
    • Aims and Scopes
    • Abstracting and Indexing
    • Editorial Policies
    • Reprints and Permissions
    • Job Opportunities
    • Terms and Conditions
    • Contact
  • Journals
    • All Journals
    • Biomedical Reports
      • Information for Authors
      • Editorial Policies
      • Editorial Board
      • Aims and Scope
      • Abstracting and Indexing
      • Bibliographic Information
      • Archive
    • Experimental and Therapeutic Medicine
      • Information for Authors
      • Editorial Policies
      • Editorial Board
      • Aims and Scope
      • Abstracting and Indexing
      • Bibliographic Information
      • Archive
    • International Journal of Epigenetics
      • Information for Authors
      • Editorial Policies
      • Editorial Board
      • Aims and Scope
      • Abstracting and Indexing
      • Bibliographic Information
      • Archive
    • International Journal of Functional Nutrition
      • Information for Authors
      • Editorial Policies
      • Editorial Board
      • Aims and Scope
      • Abstracting and Indexing
      • Bibliographic Information
      • Archive
    • International Journal of Molecular Medicine
      • Information for Authors
      • Editorial Policies
      • Editorial Board
      • Aims and Scope
      • Abstracting and Indexing
      • Bibliographic Information
      • Archive
    • International Journal of Oncology
      • Information for Authors
      • Editorial Policies
      • Editorial Board
      • Aims and Scope
      • Abstracting and Indexing
      • Bibliographic Information
      • Archive
    • Medicine International
      • Information for Authors
      • Editorial Policies
      • Editorial Board
      • Aims and Scope
      • Abstracting and Indexing
      • Bibliographic Information
      • Archive
    • Molecular and Clinical Oncology
      • Information for Authors
      • Editorial Policies
      • Editorial Board
      • Aims and Scope
      • Abstracting and Indexing
      • Bibliographic Information
      • Archive
    • Molecular Medicine Reports
      • Information for Authors
      • Editorial Policies
      • Editorial Board
      • Aims and Scope
      • Abstracting and Indexing
      • Bibliographic Information
      • Archive
    • Oncology Letters
      • Information for Authors
      • Editorial Policies
      • Editorial Board
      • Aims and Scope
      • Abstracting and Indexing
      • Bibliographic Information
      • Archive
    • Oncology Reports
      • Information for Authors
      • Editorial Policies
      • Editorial Board
      • Aims and Scope
      • Abstracting and Indexing
      • Bibliographic Information
      • Archive
    • World Academy of Sciences Journal
      • Information for Authors
      • Editorial Policies
      • Editorial Board
      • Aims and Scope
      • Abstracting and Indexing
      • Bibliographic Information
      • Archive
  • Articles
  • Information
    • For Authors
    • For Reviewers
    • For Librarians
    • For Advertisers
    • Conferences
  • Language Editing
Login Register Submit
  • This site uses cookies
  • You can change your cookie settings at any time by following the instructions in our Cookie Policy. To find out more, you may read our Privacy Policy.

    I agree
Search articles by DOI, keyword, author or affiliation
Search
Advanced Search
presentation
Oncology Reports
Join Editorial Board Propose a Special Issue
Print ISSN: 1021-335X Online ISSN: 1791-2431
Journal Cover
April-2026 Volume 55 Issue 4

Full Size Image

Sign up for eToc alerts
Recommend to Library

Journals

International Journal of Molecular Medicine

International Journal of Molecular Medicine

International Journal of Molecular Medicine is an international journal devoted to molecular mechanisms of human disease.

International Journal of Oncology

International Journal of Oncology

International Journal of Oncology is an international journal devoted to oncology research and cancer treatment.

Molecular Medicine Reports

Molecular Medicine Reports

Covers molecular medicine topics such as pharmacology, pathology, genetics, neuroscience, infectious diseases, molecular cardiology, and molecular surgery.

Oncology Reports

Oncology Reports

Oncology Reports is an international journal devoted to fundamental and applied research in Oncology.

Experimental and Therapeutic Medicine

Experimental and Therapeutic Medicine

Experimental and Therapeutic Medicine is an international journal devoted to laboratory and clinical medicine.

Oncology Letters

Oncology Letters

Oncology Letters is an international journal devoted to Experimental and Clinical Oncology.

Biomedical Reports

Biomedical Reports

Explores a wide range of biological and medical fields, including pharmacology, genetics, microbiology, neuroscience, and molecular cardiology.

Molecular and Clinical Oncology

Molecular and Clinical Oncology

International journal addressing all aspects of oncology research, from tumorigenesis and oncogenes to chemotherapy and metastasis.

World Academy of Sciences Journal

World Academy of Sciences Journal

Multidisciplinary open-access journal spanning biochemistry, genetics, neuroscience, environmental health, and synthetic biology.

International Journal of Functional Nutrition

International Journal of Functional Nutrition

Open-access journal combining biochemistry, pharmacology, immunology, and genetics to advance health through functional nutrition.

International Journal of Epigenetics

International Journal of Epigenetics

Publishes open-access research on using epigenetics to advance understanding and treatment of human disease.

Medicine International

Medicine International

An International Open Access Journal Devoted to General Medicine.

Journal Cover
April-2026 Volume 55 Issue 4

Full Size Image

Sign up for eToc alerts
Recommend to Library

  • Article
  • Citations
    • Cite This Article
    • Download Citation
    • Create Citation Alert
    • Remove Citation Alert
    • Cited By
  • Similar Articles
    • Related Articles (in Spandidos Publications)
    • Similar Articles (Google Scholar)
    • Similar Articles (PubMed)
  • Download PDF
  • Download XML
  • View XML

  • Supplementary Files
    • Supplementary_Data1.pdf
    • Supplementary_Data2.pdf
Article Open Access

High RMI1 expression is associated with cancer cell progression and poor prognosis in prostate cancer

  • Authors:
    • Pengliang Shen
    • Xiaosong Wang
    • Xiaoting Yan
    • Hongyang Du
    • Bo Wu
    • Xiaoming Cao
  • View Affiliations / Copyright

    Affiliations: Department of Urology, First Hospital of Shanxi Medical University, Taiyuan, Shanxi 030001, P.R. China, First Clinical Medical College, Shanxi Medical University, Taiyuan, Shanxi 030001, P.R. China
    Copyright: © Shen et al. This is an open access article distributed under the terms of Creative Commons Attribution License.
  • Article Number: 55
    |
    Published online on: January 27, 2026
       https://doi.org/10.3892/or.2026.9060
  • Expand metrics +
Metrics: Total Views: 0 (Spandidos Publications: | PMC Statistics: )
Metrics: Total PDF Downloads: 0 (Spandidos Publications: | PMC Statistics: )
Cited By (CrossRef): 0 citations Loading Articles...

This article is mentioned in:


Abstract

DNA replication stress and energy homeostasis are critical yet underexplored pathways in prostate cancer (PCa). Identifying PCa prognostic biomarkers associated with these pathways are essential for advancing diagnostics and treatment. The present study aimed to analyze transcriptomic and clinical data from public datasets to identify DNA replication stress and energy homeostasis‑related genes associated with PCa. Biomarkers were assessed using reverse transcription‑quantitative (RT‑q) PCR, western blotting and consistent expression trends across datasets. Survival analyses evaluated the effect of biomarkers on clinical outcomes, while immune microenvironment changes and immunotherapy responses were evaluated. Mutation and drug sensitivity analyses explored genetic variations and chemotherapy efficacy. Functional assays, including cell proliferation, migration, RT‑qPCR and western blotting, confirmed biomarker roles in PCa progression. RecQ mediated genome instability 1 (RMI1) was identified as a novel biomarker, consistently upregulated in PCa tissues across datasets and experiments (P<0.05). High RMI1 expression was associated with worse survival outcomes, advanced clinical stages, immune escape and TP53 mutations. Enrichment analysis linked RMI1 to cell cycle, DNA replication and metabolic pathways. Functional assays revealed that RMI1 knockdown inhibited PCa cell proliferation and migration, suggesting its role in tumor progression. Additionally, high RMI1 expression was associated with resistance to certain chemotherapeutic agents, such as irinotecan. These results underscored RMI1 as a promising prognostic biomarker and a potential therapeutic target for the management of PCa. In conclusion, the present study identified RMI1 as a biomarker for the detection of PCa and may promote cancer cell progression by promoting proliferation and migration.

Introduction

Prostate cancer (PCa) ranks as the second most prevalent solid tumor among men, and its incidence and mortality rates are on the rise, particularly in developed countries. This increase can be attributed to several factors, including an aging population, improved screening practices and heightened awareness of the disease (1,2). Treatment options are diverse and may include active surveillance, chemotherapy, radiation therapy, hormone therapy, surgical procedures and cryotherapy (3). Despite these approaches, the development of hormone resistance remains a notable challenge (4). However, the detailed mechanism underlying the development of PCa, particularly castration-resistant PCa (CRPC), remains elusive thus far. Challenges persist in implementing chemotherapy, targeted therapy and immunotherapy for high-risk PCa and CRPC (5–7). Consequently, there is an immediate need to discover and validate robust biomarkers for improved diagnostic applications.

The preservation of genomic integrity depends largely on the accuracy and precision of DNA replication. Nevertheless, this crucial process faces several internal and external stresses that can greatly affect the overall stability of the genome (8,9). DNA replication stress refers to a range of challenges that hinder, obstruct or halt the process of DNA replication (10,11). Tumor cells frequently experience chronic replication stress as a result of a weakened replication stress response, reduced activity of repair proteins and persistent signaling for proliferation (12–15). This greatly contributes to genomic instability and abnormal cell growth in tumors (12,14). In addition, reproduction involves an intricate process where DNA is accurately duplicated (11). DNA replication stress, which disrupts this tightly controlled process, can lead to genomic instability and may ultimately promote the onset and advancement of tumor formation (11). Recent research reported that DNA replication stress is a notable characteristic of advanced PCa (16). Therefore, identifying prognostic genes associated with this stress could enhance risk assessment and inform treatment strategies for PCa (16).

Cancer cells must reprogram their metabolism to meet the heightened energy demands and produce the building blocks necessary for rapid tumor growth (17). In the case of PCa, cells often gain energy through de novo lipid synthesis to produce fatty acids. This metabolic shift towards a lipogenic phenotype is a crucial turning point in the development of PCa (18,19). The Warburg effect is characterized by a change in the preferred energy production pathway. Unlike normal cells, which primarily produce ATP through oxidative phosphorylation, cancer cells, including PCa cells, preferentially undergo aerobic glycolysis to generate ATP (20,21). For normal prostate epithelial cells, utilizing glucose to produce citrate and releasing it as part of the process is an unusual and inefficient way of energy metabolism. During the transformation to PCa, cells shift from this inefficient energy metabolism to a more efficient one (22,23). AMP-activated protein kinase (AMPK), a heterotrimeric protein complex, serves a vital role in regulating metabolism and energy homeostasis (24). Under metabolic stress conditions, AMPK can conserve cellular energy and viability by modulating metabolism and key biological functions (24). Studies have reported that AMPK activation provides strong protective effects against the progression of PCa, both in the early and late stages of the disease (25). Thus, energy homeostasis is a critical factor in the progression of PCa.

In the present study, PCa-related datasets obtained from public databases, as well as DNA replication stress-related genes (DRGs) and energy homeostasis-related genes (EHRGs) were utilized to explore the mechanisms of PCa. Differential expression analysis, enrichment analyses were performed to explore potential key mechanisms in PCa. In addition, biomarkers were identified by expression validation. The genes were further transfected into PC-3 cells to regulate the expression of the biomarkers, and cancer cell proliferation was evaluated using a Cell Counting Kit-8 (CCK-8) assay. Furthermore, cancer cell migration was assessed using cell scratch and Transwell migration assays to explore the prognostic impact of the biomarkers. This comprehensive analysis provided new targets for the diagnosis of PCa.

Materials and methods

Data collection

Transcriptomic data and corresponding clinical features [including age, tumor (T) and node (N) stage, Gleason grade and relapse-free survival (RFS)] for The Cancer Genome Atlas (TCGA)-prostate adenocarcinoma (PRAD) were downloaded from the UCSC Xena database (https://xenabrowser.net/datapages/), with a total of 551 samples. After screening, 532 samples were obtained, with PCa:Control=481:51. A total of 409 of the PCa samples had survival information and biochemical recurrence (BCR) information. GSE103512 (GPL13158), GSE21034 (GPL10264), GSE70770 (GPL10558) and GSE54460 (GPL11154) were obtained from the Gene Expression Omnibus database (https://www.ncbi.nlm.nih.gov/geo/), and each dataset was subjected to independent analysis. GSE103512 comprised 60 PCa samples along with seven control samples. Similarly, GSE21034 and GSE70770 contained PCa:Control=150:29 and PCa:Control=219:74, respectively, and GSE54460 contained 106 PCa samples, of which 96 samples without a recurrence time 0 were retained. The sample information of the five datasets are presented in Table SI. In addition, 982 DRGs were identified from the literature (26) and 78 EHRGs were obtained from the Gene Ontology (GO) database (GO:0097009; R package org.hs.eg.db; http://bioconductor.org/packages/org.Hs.eg.db/).

Identification and enrichment analysis of differentially expressed genes (DEGs) in PCa

To identify DEGs between PCa and control samples in the TCGA-PRAD dataset, the DESeq2 (v 1.36.0) package (https://bioconductor.org/packages/DESeq2/) was employed (adj.P<0.05 and |Log2 fold change|>0.5). Subsequently, the ggplot2 (v3.3.6; http://CRAN.R-project.org/package=ggplot2) and pheatmap (v1.0.12) packages (https://CRAN.R-project.org/package=pheatmap) were utilized to plot the volcano map and heatmap, respectively (27). Finally, the clusterProfiler (v4.7.1.001) package (https://bioconductor.org/packages/clusterProfiler/) analyzed the biological functions for DEGs for GO and Kyoto Encyclopedia of Genes and Genomes (KEGG) enrichment (P<0.05). The results were then visualized using the GOplot (v1.0.2; http://CRAN.R-project.org/package=GOplot) and enrichplot (v1.16.2) (https://bioconductor.org/packages/enrichplot/) packages.

Identification of biomarkers

Candidate biomarkers were identified from the intersection between DEGs, DRGs and EHRGs using the ggvenn (v0.1.9) package (https://CRAN.R-project.org/package=ggvenn). Additionally, the Wilcoxon rank-sum test was used to assess the expression level of candidate biomarkers between PCa and control groups in the TCGA-PRAD, GSE103512, GSE21034 and GSE70770 datasets (P<0.05). The mRNA expression and protein contents of candidate biomarkers were determined using western blotting and reverse transcription-quantitative (RT-q) PCR, respectively. Finally, genes with consistent expression and significant difference in both four datasets and experiments (western blotting and RT-qPCR) were identified as biomarkers.

Survival difference and clinical association analysis

According to the expression levels of biomarkers among PCa samples in the TCGA-PRAD dataset, they were divided into high- and low-expression groups, utilizing the optimal cut-off value for expression as the boundary using the surv_cutpoint function in the survminer (v0.4.9) package (https://CRAN.R-project.org/package=survminer). Kaplan-Meier (KM) survival curves for the expression groups were then plotted using the survminer (v0.4.9) package to determine the difference in overall survival (OS), disease-specific survival (DSS), disease-free interval (DFI) progression-free interval (PFI) and RFS between the two expression groups. Meanwhile, the survival difference between two expression groups was compared using the log-rank test. Furthermore, the difference in biomarkers between different subtypes of clinical characteristics were compared in the TCGA-PRAD dataset and the results was visualized using a violin plot using the ggplot2 (v3.3.6) package (P<0.05). Finally, the χ2 test was used to assess the distribution of several clinical features between two expression groups.

Gene set enrichment analysis (GSEA) and gene set variation analysis (GSVA)

To elucidate the biological processes associated with the identified biomarkers which were involved in PCa, the c2.cp.kegg.v2023.2.Hs.symbols.gmt gene set was used as reference gene set from the Molecular Signatures Database (MSigDB; http://www.gsea-msigdb.org/gsea/msigdb/human/collections.jsp) using the clusterProfiler (v4.7.1.001) package. Spearman's correlation analysis of the biomarkers with all genes in the TCGA-PRAD dataset was performed and they were then ranked according to the correlation coefficient. The ranked genes were then analyzed for GSEA enrichment and the results of the top 5 pathways from largest to smallest were visualized based on their |normalized enrichment score (NES)| values (|NES|>1; P<0.05). To further assess pathway changes between two expression groups in the TCGA-PRAD dataset, and based on the c2.cp.kegg.v2023.2.Hs.symbols.gmt gene set from the MSigDB, the GSVA (v1.44.5; http://bioconductor.org/packages/GSVA/) and limma (v 3.52.4) packages (https://bioconductor.org/packages/limma/) were used to calculate GSVA scores for each pathway and to compare the GSVA score differences of all KEGG pathways between the two expression groups (|t|>2; P<0.05).

Immune microenvironment analysis

To evaluate the changes in the immune microenvironment of PCa, the content and relative infiltration abundance of 22 immune infiltrating cells in the TCGA-PRAD dataset were calculated utilizing the CIBERSORT (v1.03) algorithm (https://cibersort.stanford.edu; P<0.05) and visualized using the ggh4× (v4.2.2) package (https://CRAN.R-project.org/package=ggh4×). Additionally, the Wilcoxon rank-sum test (P<0.05) was used to analyze the difference in immune cell infiltration between the two expression groups, and the ggplot2 (v 3.4.1) package was used to depict the data in a box plot.

Mutation analysis

The maftools (v 2.12.0) package (https://bioconductor.org/packages/maftools/) was used to analyze two patient cohorts with mutation data to assess the genetic differences between the two expression groups in the TCGA-PRAD dataset.

Prediction of immunotherapy response and drug sensitivity

To predict immunotherapy response in patients with PCa, the tumor immune dysfunction and exclusion (TIDE) score was used to evaluate the response to immunotherapy in the Tumor Immune Dysfunction and Exclusion (TIDE) database (http://tide.dfci.harvard.edu/). Differences between expression groups was assessed utilizing the Wilcoxon rank-sum test (P<0.05). A higher TIDE score indicates a greater immune escape of tumor cells. Subsequently, Spearman's correlation analysis was utilized to determine the correlation between biomarkers and TIDE score.

Furthermore, using the TCGA-PRAD dataset, the estimate (v1.0.13) package (https://R-Forge.R-project.org/projects/estimate/) was utilized to calculate the StromalScore, ImmuneScore and EstimateScore of biomarkers in the expression groups, and the differences in these groups were compared using the Wilcoxon rank-sum test (P<0.05). Lastly, the immune subtypes of disease samples were divided according to the gene expression of immune cells in tumors using the ImmuneSubtypeClassifier (v0.1.0) package (https://github.com/CRI-iAtlas/ImmuneSubtypeClassifier), and the differences among immune subtypes were then compared using the Wilcoxon rank-sum test (P<0.05).

Subsequently, using the oncoPredict (v0.2) package (28), the 50% inhibitory concentration (IC50) values of 198 chemotherapeutic drugs were determined according to the Genomics of Drug Sensitivity in Cancer (GDSC; http://www.cancerrxgene.org/), and the IC50 values of each chemotherapeutic drug were compared between the expression groups using the Wilcoxon rank-sum test (P<0.05).

RT-qPCR

PCa and adjacent non-cancerous tissues were obtained from the First Hospital of Shanxi Medical University (Taiyuan, China). A total of 6 cancer tissues and 6 adjacent non-cancerous tissue were collected from the pathological specimens of 6 patients after radical prostatectomy. All the participants were male, and the age range of patients was 60–75 years, with an average age of 68±5 years. Ethical approval was granted by the hospital Ethics Committee (approval no. KYLL-2024-100). All participants provided written informed consent to participate in the present study.

Total RNA was extracted using the TRIzol® method (Invitrogen; Thermo Fisher Scientific, Inc), and cDNA was synthesized following the instructions of the PrimeScript™ RT reagent Kit (cat. no. RR047A; Takara Bio, Inc.). For RT-qPCR, the reactions were performed using an Applied Biosystems 7300 Real-Time PCR machine (Thermo Fisher Scientific, Inc). The reaction mixture consisted of 10 µl 2X SYBR Green qPCR MasterMixII (Universal; Saiwen Innovation (Beijing) Biotechnology Co., Ltd), 2 µl cDNA, 0.4 µl each of upstream and downstream primers and ddH2O to a final volume of 20 µl. The specific reaction conditions were the pre-denaturation in the first stage: 95°C, 3 min. The second stage of denaturation, annealing and extension: 95°C, 5 sec; 60°C, 30 sec; 60°C, 30 sec, respectively (40 cycles). Final extension of the third stage: 60°C, 5 min. A total of 12 samples were collected and each sample was tested three times. GAPDH served as the internal control, and the data were analyzed using the 2−ΔΔCq method (29). The primers used are listed in Table SII.

Western blot analysis

Protein was extracted from PCa tissues using RIPA lysis buffer (cat. no. P0013B; Beyotime Biotechnology). The bicinchoninic acid protein assay was used to determine protein concentration. The percentage of gel was 10%, 30 µg of the sample was added to each well and was then subjected to SDS-PAGE and transferred to a PVDF membrane (cat. no. 0000279048; MilliporeSigma). To block nonspecific binding, the membranes were incubated with 5% skimmed milk (cat. no. GC310001-100g; Wuhan Servicebio Technology Co., Ltd.) and 0.1% Tween-20 (cat. no. GC204002-100 ml; Wuhan Servicebio Technology Co., Ltd.) in Tris buffer at room temperature for 30 min. RMI1 primary antibodies (cat. no. 14630-1-AP; Proteintech Group, Inc.) were diluted with antibody dilution buffer (1:1,000; cat. no. P0023A; Beyotime Biotechnology) and incubated overnight with the membrane at 4°C, followed by three washes with TBST. Subsequently, the appropriate goat anti-rabbit IgG (H+L) secondary antibodies (cat. no. 31460; Invitrogen; Thermo Fisher Scientific, Inc.) was diluted with 1X TBST (1:3,000) and incubated at room temperature for 1 h. Protein bands were visualized using an ultra-sensitive ECL chemiluminescence kit (cat. no. PK10003-100 ml; Proteintech Group, Inc.), and images were captured using an imaging system (Bio-Rad Laboratories, Inc.). The relative gray values of the protein bands were measured by ImageJ (v2.16.0; National Institutes of Health), using tubulin as the internal control. The molecular weights of RMI1, GAPDH and tubulin are 75, 36 and 55 kDa, respectively.

Cell culture and transfection

Human PCa cells PC-3 were purchased from Immocell (Xiamen Yimo Biotechnology Co., Ltd.; cat. no. IM-H075; http://www.immocell.com/?ryxbx/1680.html). The PC-3 cell line was verified using short tandem repeat profiling and passaged in the laboratory for <6 months.

Knockdown in the present study was performed using RNA silencing. The plasmids used in the experiment were constructed by our research group independently. The plasmid concentrations of the short hairpin negative control (shNC) and RMl1-shRNA-1, RMl1-shRNA-2, and RMl1-shRNA-3 were 524, 465, 369, and 350 ng/µl, respectively. Transfection was performed at 37°C for 24 h using the jetPRIME® transfection reagent (cat. no. 101000025; Polyplus-transfection SA). The medium was replaced, followed by continuous culture for 48 h. Subsequent functional experiments were performed when the cells reached confluence. RT-qPCR and western blotting were used to assess the silencing efficiency of short hairpin (sh)RNA-transfected cells. The targeted sequences of shRNA and the shNC sequence were shown in Table SIII.

CCK-8 assay

Transfected cell suspensions were added to 96-well plates at a volume of 100 µl per well and subsequently incubated with 10 µl CCK-8 solution (Beyotime Biotechnology) for 4 h at 37°C. Absorbance was then measured at 450 nm using a microplate reader (Feyond-A300; Hangzhou Allsheng Instruments Co., Ltd.).

Cell scratch test

In the scratch assay, cells in the logarithmic growth phase were digested and plated at a designated density into 6-well culture plates. The seeding process aimed to achieve 100% confluence following overnight incubation, using a final medium volume of 2 ml per well. After 24 h of incubation at 37°C with 5% CO2, the cells were scored perpendicular to the bottom of the wells using a 200 µl pipette tip, with the lid or ruler of the 6-well plate serving as a reference. Subsequently, the cells were washed three times with PBS to eliminate debris, and serum-free medium was added. Images were captured under a ×4 magnification though an inverted fluorescence microscope (cat. no. MF52-N; Mshot) to ensure that the scratch was centered and perpendicular with a consistent background. Test samples of different concentration gradients were added. Samples were taken at 0 and 40 h and images were captured. Results were analyzed using ImageJ software (v1.4.3.67; National Institutes of Health). In the scratched area, 6–8 horizontal lines were randomly drawn, and the average distance between cells was measured to determine the cell migration rate.

Transwell migration assay

The Transwell migration assay was performed using a Transwell chamber. After 24 h of cell culture, a serum-free suspension of 1×105 cells (100 µl) was added to the upper Transwell chamber, while 600 µl complete medium supplemented with 30% FBS (Thermo Fisher Scientific, Inc.) was added to the lower chamber. Following 24 h of incubation at 37°C, a wet cotton swab was used to carefully remove the non-migratory cells from the upper membrane surface, whilst crystal violet was used to stain the migrating cells on the bottom surface at room temperature for 10 min. After another 24-h incubation at 37°C, the process was repeated to ensure thorough staining. The migrating cells were then observed and images were captured under an inverted fluorescence microscope (cat. no. MF52-N; Mshot). Cell counts were performed in three randomly selected fields, and the average number of migrating cells was calculated to assess cell migration capability.

Statistical analysis

All analyses were performed using R version 4.2.2 (The R Foundation) and GraphPad Prism 9 (Dotmatics). For comparisons between groups, the Wilcoxon rank-sum test, log-rank test and unpaired two-tailed Student's t-test were used. For group comparisons of three or more groups, the Wilcoxon rank-sum test for pairwise comparisons and then adjusted the significance levels using Bonferroni correction was used. Data values were presented as mean ± standard deviation (SD) in the experimental analyses. Statistical analysis of the experimental section employed unpaired two-tailed Student's t-tests and one-way analysis of variance (ANOVA), followed by the least significant difference test. For the comparison of the three sets of data involved in the experiment section, Tukey's test was used for statistical analysis. The experimental data were analyzed using SPSS software (version 26; IBM Corp.). P<0.05 was considered to indicate a statistically significant difference.

Results

Functional characteristics of DEGs in PCa

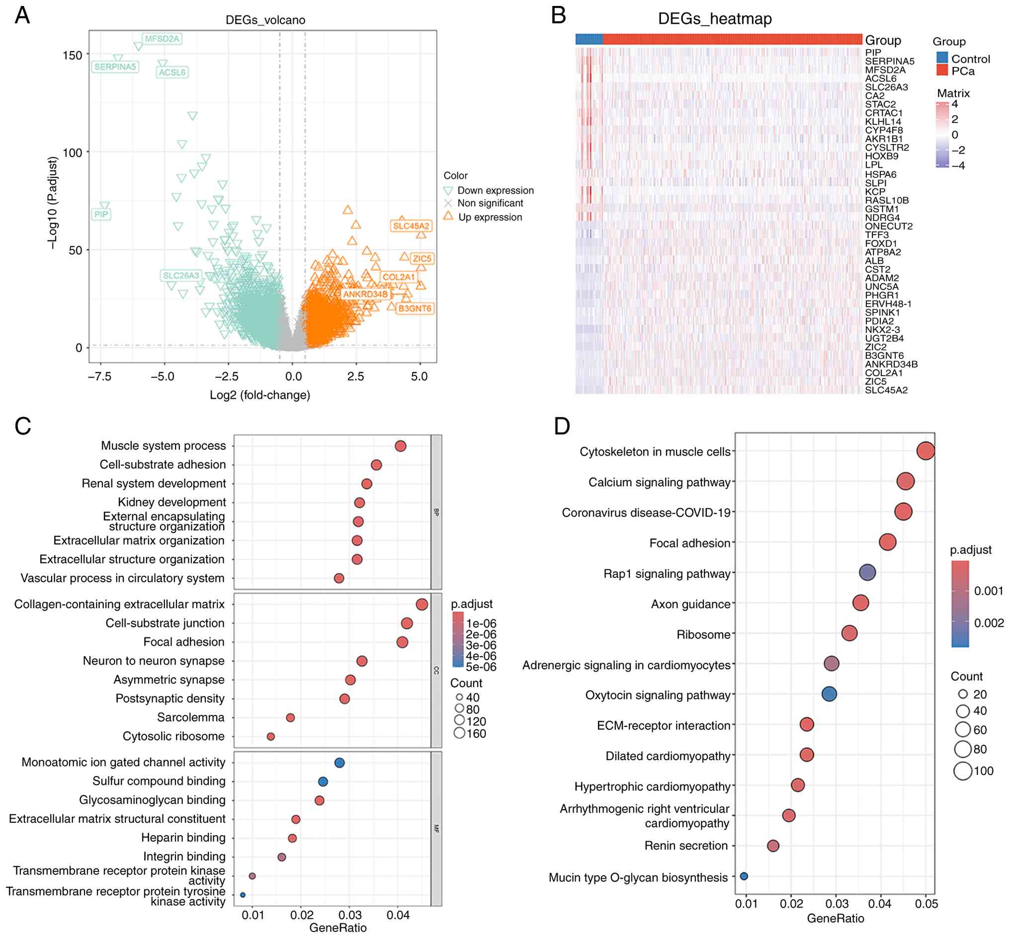
The gene expression levels of DEGs between PCa and control samples were assessed. This analysis identified a total of 4,395 DEGs, comprising 2,039 genes that were upregulated and 2,356 genes that were downregulated. The volcano plot and heatmap are presented in Fig. 1A and B. In addition, according to the results of GO analysis, 1,075 biological processes, 102 cellular components and 93 molecular functions were enriched by DEGs. They were mostly engaged in ‘positive regulation of DNA-binding transcription factor activity’, ‘ribosomal subunit’ and ‘regulation of stress-activated protein kinase signaling cascade’ (Fig. 1C). Furthermore, 39 KEGG pathways were enriched by DEGs, such as ‘regulation of actin cytoskeleton’, ‘ribosome’, ‘adrenergic signaling in cardiomyocytes’, ‘MAPK signaling pathway’ and ‘cAMP signaling pathway’ (Fig. 1D). These analyses suggested that the identified DEGs may be involved in a wide range of biological mechanisms underlying PCa development.

Identification and enrichment
analysis of DEGs in PCa. (A) Volcano plot of DEGs. (B) Heatmap of
DEGs. (C) GO enrichment analysis of DEGs. (D) KEGG enrichment
analysis of DEGs. DEGs, differentially expressed genes; PCa,
prostate cancer; GO, Gene Ontology; BP, biological process; CC,
cellular component; MF, molecular function; KEGG, Kyoto
Encyclopedia of Genes and Genomes.

Figure 1.

Identification and enrichment analysis of DEGs in PCa. (A) Volcano plot of DEGs. (B) Heatmap of DEGs. (C) GO enrichment analysis of DEGs. (D) KEGG enrichment analysis of DEGs. DEGs, differentially expressed genes; PCa, prostate cancer; GO, Gene Ontology; BP, biological process; CC, cellular component; MF, molecular function; KEGG, Kyoto Encyclopedia of Genes and Genomes.

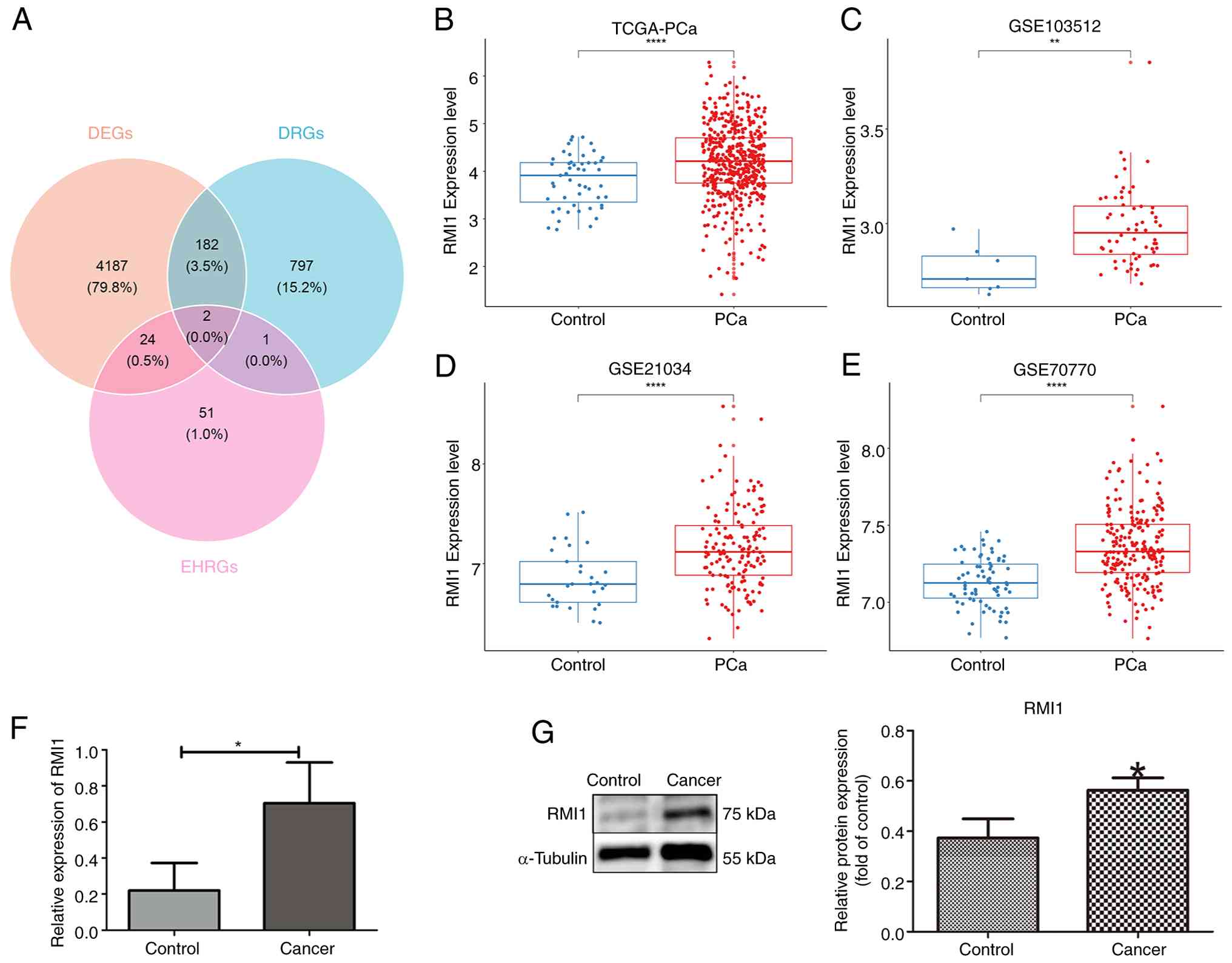
RMI1 identified as a biomarker

Through Venn diagram analysis, it was revealed that growth differentiation factor 15 (GDF15) and RMI1 were jointly screened out at the intersection of DEGs, DRGs and EHRGs (Fig. 2A). The research on the GDF15 gene in the field of PCa has been relatively in-depth, with a number of studies exploring its functions and mechanisms of action (30–34). Therefore, RMI1, whose biological functions in PCa have not yet been fully elucidated, was chosen as the key research target. Further analysis demonstrated that the expression trends of RMI1 were consistent and significant across four datasets, and were revealed to be highly expressed in the PCa group compared to the control group based on the Wilcoxon test results (Fig. 2B-E). Additionally, RMI1 expression demonstrated consistent and significant differences (P<0.05) in both RT-qPCR and western blot analyses, establishing it as a robust biomarker (Fig. 2F and G). The consistent and statistically significant expression patterns of RMI1 observed across multiple datasets and experimental validations suggest that RMI1 might serve a pivotal role in the progression of PCa.

Screening of biomarkers. (A) GDF15
and RMI1 were obtained from the intersection of DEGs, DRGs and
EHRGs. (B-E) A total of four datasets validated the expression of
RMI1, (B) TCGA-PCa, (C) GSE103512 dataset (D) GSE21034 dataset (E)
GSE70770 dataset. (F) RT-qPCR box plot of RMI1. (G) Protein
differential expressions of RMI1. *P<0.05,
**P<0.01, ****P<0.0001. GDF15, growth
differentiation factor 15; RMI1, RecQ mediated genome instability
1; DEGs, differentially expressed genes; DRGs, DNA replication
stress-related genes; EHRGs, energy homeostasis-related genes;
TCGA, The Cancer Genome Atlas; PCa, prostate cancer; RT-qPCR,
reverse transcription-quantitative PCR.

Figure 2.

Screening of biomarkers. (A) GDF15 and RMI1 were obtained from the intersection of DEGs, DRGs and EHRGs. (B-E) A total of four datasets validated the expression of RMI1, (B) TCGA-PCa, (C) GSE103512 dataset (D) GSE21034 dataset (E) GSE70770 dataset. (F) RT-qPCR box plot of RMI1. (G) Protein differential expressions of RMI1. *P<0.05, **P<0.01, ****P<0.0001. GDF15, growth differentiation factor 15; RMI1, RecQ mediated genome instability 1; DEGs, differentially expressed genes; DRGs, DNA replication stress-related genes; EHRGs, energy homeostasis-related genes; TCGA, The Cancer Genome Atlas; PCa, prostate cancer; RT-qPCR, reverse transcription-quantitative PCR.

Analysis of survival difference between the expression groups

To evaluate the effect of RMI1 expression on patient survival, patients were categorized into high and low expression groups according to their levels of RMI1 expression. Survival outcomes were then compared, including OS, DSS, DFI, PFI and RFS, between these groups. The analysis indicated notable differences in OS, DSS and PFI between patients with high and low levels of RMI1 expression in the TCGA-PRAD dataset (Fig. 3A-C). However, this dataset did not show any significant differences in DFI and RFS (Fig. S1A and B). In addition, although the difference in RFS did not reach statistical significance in the TCGA-PRAD dataset (despite there being a trend towards a lower recurrence-free rate noted in the high expression group with P<0.1), significant differences in RFS were demonstrated in other datasets, specifically GSE70770 and GSE54460 (Fig. 3D-E). This suggested that RMI1 may influence BCR in PCa. Furthermore, notable variations in RMI1 expression levels were observed across different subgroups based on Gleason grading, T-staging and N-staging (Fig. 3F). Furthermore, the χ2 test results indicated a significant difference in T-staging among patients with varying levels of RMI1 expression (Fig. 3G).

Analysis of survival difference
between RMI1 high- and low-expression group. KM curves of (A) OS,
(B) DSS and (C) PFI between high and low expression groups. KM
curve for BCR recurrence in (D) GSE70770 and (E) GSE54460. (F)
Violin maps of differential RMI1 expression in subgroups with
different clinical characteristics. (G) Statistical map of the
percentage of subtypes with clinical features in the high and low
expression groups of the RMI1. *P<0.05, **P<0.01,
***P<0.001. ns, not significant. RMI1, RecQ mediated genome
instability 1; KM, Kaplan-Meier; OS, overall survival; DSS,
disease-specific survival; PFI, progression-free interval; BCR,
biochemical recurrence.

Figure 3.

Analysis of survival difference between RMI1 high- and low-expression group. KM curves of (A) OS, (B) DSS and (C) PFI between high and low expression groups. KM curve for BCR recurrence in (D) GSE70770 and (E) GSE54460. (F) Violin maps of differential RMI1 expression in subgroups with different clinical characteristics. (G) Statistical map of the percentage of subtypes with clinical features in the high and low expression groups of the RMI1. *P<0.05, **P<0.01, ***P<0.001. ns, not significant. RMI1, RecQ mediated genome instability 1; KM, Kaplan-Meier; OS, overall survival; DSS, disease-specific survival; PFI, progression-free interval; BCR, biochemical recurrence.

Enrichment analysis and mutation analysis

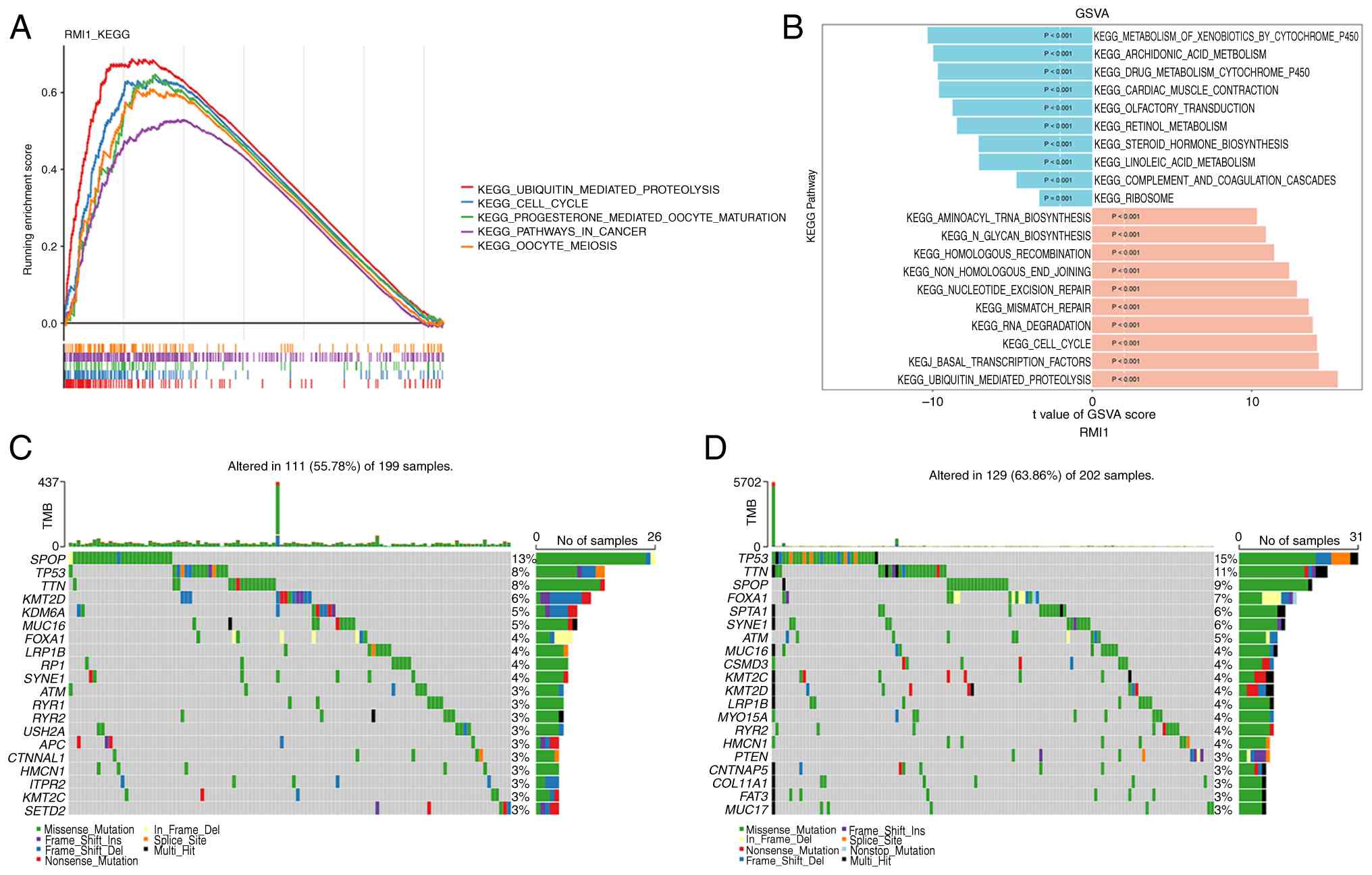
Enrichment analysis was used to delve deeper into the functions of RMI1. GSEA demonstrated that RMI1 is involved in 71 KEGG pathways, primarily associated with the cell cycle, oocyte meiosis and cancer-related pathways (Fig. 4A). In addition, GSVA revealed significant differences in 143 pathways between the groups with high and low RMI1 expression. Specifically, pathways related to the metabolism of xenobiotics by cytochrome P450 were activated in the low expression group, whilst pathways such as aminoacyl-tRNA biosynthesis were activated in the high expression group (Fig. 4B). Additionally, the role of somatic cell mutations on PCa was assessed using the mutated landscapes. According to the waterfall plot, the low-expression group had the highest frequency of speckle type POZ protein (SPOP) gene mutations (13%), whilst the high-expression group had the highest frequency of TP53 mutations (15%). SPOP and TP53 were both missense mutations (Fig. 4C and D).

Enrichment analysis and mutation
analysis. (A) Result of GSEA. (B) Result of GSVA. (C) Top 20 genes
with the highest frequency of mutation in the low expression group.
(D) Top 20 genes with the highest frequency of mutation in the high
expression group. GSEA, gene set enrichment analysis; GSVA, gene
set variation analysis.

Figure 4.

Enrichment analysis and mutation analysis. (A) Result of GSEA. (B) Result of GSVA. (C) Top 20 genes with the highest frequency of mutation in the low expression group. (D) Top 20 genes with the highest frequency of mutation in the high expression group. GSEA, gene set enrichment analysis; GSVA, gene set variation analysis.

Analysis of RMI1 expression in immune cell infiltration and drug sensitivity

The results of immune cell infiltration are presented in Fig. 5A. A total of eight differential immunity cells were identified, such as naive B cells, plasma cells and CD8 T cells (P<0.05; Fig. 5B). At the same time, the TIDE score was markedly greater in the high-expression group (P<0.05; Fig. 5C). In addition, the StromalScore, ImmuneScore and EstimateScore of the high-expression group were all markedly higher than those of the low-expression group (P<0.05; Fig. 5D). This suggests that high levels of the RMI1 may be associated with immune escape and poor prognosis.

Immune microenvironment analysis. (A)
Stacking diagram of the percentage of immune cell infiltration
between high and low expression groups. (B) Box plot of immune cell
infiltration in high and low expression groups. (C) Differences in
TIDE scores between high and low expression groups violin plot. (D)
Comparison of immune score, stromal score and ESTIMATE score
between high and low expression groups. (E) Differences in IC50 of
common chemotherapeutic agents for PCa between high and low
expression groups. *P<0.05, **P<0.01, ***P<0.001,
****P<0.0001. ns, not significant. TIDE, tumor immune
dysfunction and exclusion; IC50, 50% inhibitory concentration; PCa,
prostate cancer.

Figure 5.

Immune microenvironment analysis. (A) Stacking diagram of the percentage of immune cell infiltration between high and low expression groups. (B) Box plot of immune cell infiltration in high and low expression groups. (C) Differences in TIDE scores between high and low expression groups violin plot. (D) Comparison of immune score, stromal score and ESTIMATE score between high and low expression groups. (E) Differences in IC50 of common chemotherapeutic agents for PCa between high and low expression groups. *P<0.05, **P<0.01, ***P<0.001, ****P<0.0001. ns, not significant. TIDE, tumor immune dysfunction and exclusion; IC50, 50% inhibitory concentration; PCa, prostate cancer.

Furthermore, based on the 198 chemotherapy/targeted therapy drugs provided by GDSC, 164 drugs with significant differences in their IC50 values were identified in different expression groups. In the boxplot demonstrating differences in IC50 between the expression groups for three common chemotherapy drugs for PCa (5-fluorouracil, oxaliplatin and irinotecan), only irinotecan showed a significant difference between the two expression groups (P<0.001) and had a positive correction with RMI1 (cor=0.37) (Fig. 5E).

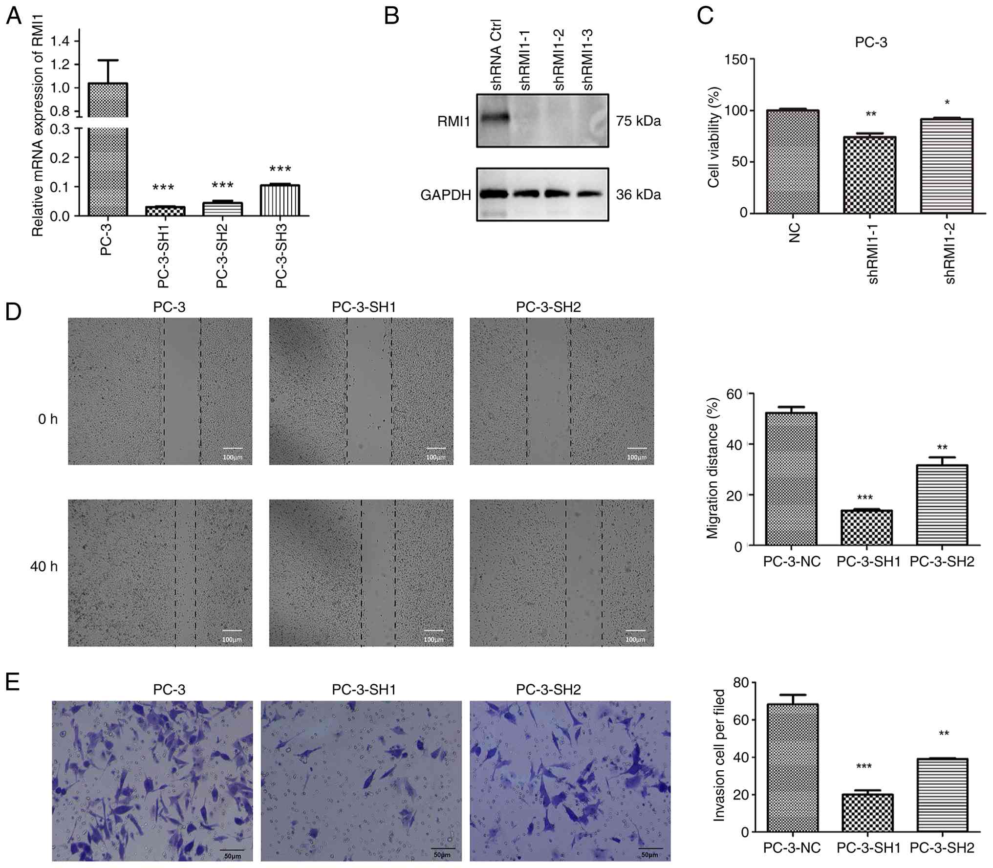
Effect of RMI1 expression on PCa cell proliferation and migration

KM survival analysis indicated that higher RMI1 expression was associated with a worse prognosis in patients with PCa. As a result, PC-3 cells with an improved prognosis were constructed by transfecting sh-RMI1. The mRNA and protein expression levels of the transfected cells confirmed that the transfection was successful (Fig. 6A and B). Furthermore, the CCK-8 assay results indicated a significant reduction in cell viability for sh-RMI1 cells with decreased RMI1 expression (P<0.05; Fig. 6C), suggesting that lowering RMI1 levels can inhibit the proliferation of PCa cells. Furthermore, the findings from the scratch assay (Fig. 6D) and the Transwell migration assay (Fig. 6E) revealed that cells with reduced RMI1 expression demonstrated markedly decreased migration (P<0.05). These experiments suggested that RMI1 may serve a role in enhancing the proliferation and migration of PCa cells. A reduction in RMI1 expression led to decreased proliferation and migration in these cells, indicating that RMI1 could be crucial for the progression and metastasis of PCa.

Effect of RMI1 expression on PCa cell
proliferation and migration. (A) RT-qPCR was performed to obtain
differential mRNA expression of RMI1 in differently transfected
PC-3 cells. (B) Western blotting was performed to obtain
differential protein expression of RMI1 in differently transfected
PC-3 cells. (C) Result of CCK-8 assays. (D) Result of cell scratch
test. (E) Result of Transwell migration assay. *P<0.05;
**P<0.01; ***P<0.001. RMI1, RecQ mediated genome instability
1; PCa, prostate cancer; RT-qPCR, reverse
transcription-quantitative PCR; CCK-8, Cell Counting Kit-8.

Figure 6.

Effect of RMI1 expression on PCa cell proliferation and migration. (A) RT-qPCR was performed to obtain differential mRNA expression of RMI1 in differently transfected PC-3 cells. (B) Western blotting was performed to obtain differential protein expression of RMI1 in differently transfected PC-3 cells. (C) Result of CCK-8 assays. (D) Result of cell scratch test. (E) Result of Transwell migration assay. *P<0.05; **P<0.01; ***P<0.001. RMI1, RecQ mediated genome instability 1; PCa, prostate cancer; RT-qPCR, reverse transcription-quantitative PCR; CCK-8, Cell Counting Kit-8.

Discussion

The therapeutic landscape for PCa is varied, encompassing active monitoring, chemotherapy, radiation therapy, hormone therapy, surgery and cryotherapy (35). Despite these options, the near-universal development of hormone resistance among initially responsive patients with PCa presents a formidable challenge, which poses great difficulties for the treatment of PCa (36). Chemotherapy and immunotherapy may become to be the efficiency treatments to extend survival of PCa.

DNA replication stress is the main driving factor for genomic instability and is considered a specific vulnerability of cancer cells, which can be therapeutically exploitable in PCa (14,37). Due to the notable heterogeneity among patients with PCa, there is an urgent need for a dependable approach to assess replication stress in this population. Furthermore, to maintain homeostasis, each cell must constantly monitor its energy levels and appropriately adjust the rate of energy production in the form of ATP according to metabolic demands. The continuous fulfillment of this energy demand relies on the ability of the cell to sense, metabolize nutrients and convert them into chemical energy (38). The activation of AMPK enhances ATP production activity to restore energy homeostasis, which may have beneficial effects on the treatment of PCa (39). Therefore, integrating DNA replication stress and energy homeostasis to investigate their roles in PCa may lead to the identification of new diagnostic biomarkers.

In the present study, two candidate biomarkers were identified: GDF15 and RMI1. RMI1 became the focus of research due to the lack of existing studies on it in PCa. Using four datasets and performing RT-qPCR and western blotting, it was demonstrated that the expression levels of RMI1 was notably higher in PCa tissues than in the control tissues, thus indicating a potential new biomarker for the diagnosis of PCa.

RMI1 has been reported to be markedly associated with prognosis across several diseases (40,41). Research indicates that the expression level of RMI1 remains unchanged during the G1, S and G2 phases of the cell cycle, yet it notably increases in the M phase. In addition, RMI1 undergoes phosphorylation during mitosis. Particularly under the influence of mitotic microtubule interfering agents, RMI1 is mainly phosphorylated at serine residues 284 and 292 (42). RMI1 is essential for DNA repair and is closely associated with several human diseases, including cancer and obesity (43,44). Research indicates that RMI1 is markedly involved in the progression of gliomas (45). In addition, RMI1 has been identified as a novel regulator of energy homeostasis, suggesting that RMI1 modulators could improve the prognosis of several diseases associated with energy homeostasis, such as obesity (46). However, there is a lack of data on the role of the RMI1 in PCa, and further research is needed. The present study silenced RMI1 expression to further explore its role in PCa progression, focusing on cell proliferation, migration and invasion. The findings indicated that knocking down RMI1 markedly decreased cell proliferation and hindered both migration and invasion. Additionally, clinical data revealed that elevated RMI1 expression was associated with poor patient outcomes, including advanced tumor stages and lower survival rates. These results implied that RMI1 is a key factor in the progression of PCa, as it promotes tumor growth and metastasis. Given its dual role in enhancing aggressive tumor behavior and its association with negative clinical outcomes, RMI1 may be a valuable biomarker for risk assessment and a potential therapeutic target for preventing the advancement and spread of PCa.

PCa is generally considered a ‘cold’ tumor, characterized by relatively few immune cell infiltrations in its tumor microenvironment (TME) (35,47). In the present study, immunoinfiltration analysis was performed on several RMI1 expression groups to elucidate the role of RMI1 in PCa. The results revealed significant differences in eight types of immune cells between the groups, including CD8+ T cells and M1 macrophages. The antitumor immune response in PCa primarily relies on CD8+ T cells (48). However, the presence of CD8+ T cells in the PCa microenvironment is limited, and a large proportion of these cells are exhausted (49). In addition, macrophages are a crucial component of the TME. Macrophages generated from bone marrow are essential for preserving tissue homeostasis, regulating inflammatory responses, encouraging tissue repair and thwarting infections (50). M1-type macrophages serve an essential part in the PCa TME by generating several pro-inflammatory cytokines and chemokines (51). In summary, the immune microenvironment of PCa is complex and has unique characteristics, and RMI1 may serve a vital role in regulating immune cell infiltration and function. However, its specific mechanisms and role in the progression of PCa require further research.

To further explore the underlying biological mechanisms of RMI1, the present study performed GSEA. The results revealed that the top five pathways were ‘KEGG_UBIQUITIN_MEDIATED_PROTEOLYSIS’, ‘KEGG_CELL_CYCLE’, ‘KEGG_PROGESTERONE_MEDIATED_OOCYTE_MATURATION’, ‘KEGG_PATHWAYS_IN_CANCER’ and ‘KEGG_OOCYTE_MEIOSIS’: The ‘KEGG_UBIQUITIN_MEDIATED_PROTEOLYSIS’ pathway is crucial for protein degradation and may regulate the stability and abundance of RMI1; the ‘KEGG_CELL_CYCLE’ pathway controls the orderly progression of the cell cycle, and RMI1 likely participates in it, especially during mitosis; the ‘KEGG_PROGESTERONE_MEDIATED_OOCYTE_MATURATION'pathway is associated with reproductive processes, yet might have potential intersections with the functions of RMI1; the ‘KEGG_PATHWAYS_IN_CANCER’ pathway reflects several aspects of cancer development, and RMI1 may serve a notable role in it to promote PCa progression; and the ‘KEGG_OOCYTE_MEIOSIS’ pathway is vital for genetic material distribution in reproductive cells and could also be associated with the function of RMI1 in maintaining genomic stability. However, its connection with PCa requires further exploration. Overall, these pathways may all have different degrees of association with RMI1 and are worthy of further in-depth study to improve the understanding of the role of RMI1 in PCa development.

The present study utilized a diverse range of bioinformatics techniques, such as enrichment analysis, survival analysis, immune infiltration assessment and predictions for chemotherapeutic drugs, to uncover biomarkers associated with DNA replication stress and energy homeostasis in PCa. Additionally, functional and molecular mechanism analyses were performed, revealing that RMI1 may facilitate the progression of PCa. However, the present study has certain limitations: Although the findings demonstrated the key role of RMI1 in the proliferation and migration of PCa cells, the underlying molecular mechanisms remain incompletely understood. Although bioinformatics analyses such as GSEA and GSVA indicated the possible molecular pathways involved (such as cell cycle and oocyte meiosis), these predictive results lacked direct experimental evidence to support them. Future research should perform transient transfection of the RMI1 plasmid in PC-3 cells transfected with sh-RMI1 to detect whether the cell proliferation and migration abilities are restored. Furthermore, future studies should investigate whether the expression and activity of direct downstream effector molecules change in key pathways such as the cell cycle, to further elucidate the mechanism of action of RMI1. Finally, due to the limited sample size from a single center, additional validation studies are necessary to evaluate the impact of this gene on PCa cell biology.

In conclusion, the present study identified RMI1, a biomarker associated with DNA replication stress and energy homeostasis in PCa, and revealed that it has a marked effect in the development of PCa. These findings may have profound implications for PCa risk stratification and therapeutic guidance, and provide a foundation for future research.

Supplementary Material

Supporting Data
Supporting Data

Acknowledgements

Not applicable.

Funding

The present study received support from the Shanxi Provincial Higher Education Institutions Scientific and Technological Innovation Program (grant number: 2024-83), the Health Commission of Shanxi Province Fund (grant number: 2020087) and the Academy Youth Foundation of First Hospital of Shanxi Medical University (grant number: YQ1504).

Availability of data and materials

The data generated in the present study may be requested from the corresponding author.

Authors' contributions

Conceptualization was by XC and BW. Methodology was by PS. Software was by XW. Validation was by PS, XW and XY. Formal analysis was by HD. Investigation was by XC. Resources was by BW. Data curation was by PS. Writing and original draft preparation was by PS. Writing-review and editing was by XW and HD. Visualization was by XY. Supervision was by B.W. Project administration was by XC. Funding acquisition was by PS and XC. PS and XC confirm the authenticity of all the raw data.

All authors read and approved the final manuscript.

Ethics approval and consent to participate

The present study was conducted in accordance with the Declaration of Helsinki, and approved by the Ethics Committee of First Hospital of Shanxi Medical University (ethics approval no. KYLL-2024-100). The participants provided their written informed consent to participate in this study.

Patient consent for publication

Not applicable.

Competing interests

The authors declare that they have no competing interests.

References

1 

Rawla P: Epidemiology of prostate cancer. World J Oncol. 10:63–89. 2019. View Article : Google Scholar : PubMed/NCBI

2 

Graham LS, Lin JK, Lage DE, Kessler ER, Parikh RB and Morgans AK: Management of prostate cancer in older adults. Am Soc Clin Oncol Educ Book. 43:e3903962023. View Article : Google Scholar : PubMed/NCBI

3 

Sekhoacha M, Riet K, Motloung P, Gumenku L, Adegoke A and Mashele S: Prostate cancer review: Genetics, diagnosis, treatment options, and alternative approaches. Molecules. 27:57302022. View Article : Google Scholar : PubMed/NCBI

4 

Shen P, Sun J, Xu G, Zhang L, Yang Z, Xia S, Wang Y, Liu Y and Shi G: KLF9, a transcription factor induced in flutamide-caused cell apoptosis, inhibits AKT activation and suppresses tumor growth of prostate cancer cells: KLF9 inhibits tumor growth of prostate cancer cells. Prostate. 74:946–958. 2014. View Article : Google Scholar : PubMed/NCBI

5 

Yao K, Zhang R, Li L, Liu M, Feng S, Yan H, Zhang Z and Xie D: The signature of cuproptosis-related immune genes predicts the tumor microenvironment and prognosis of prostate adenocarcinoma. Front Immunol. 14:11813702023. View Article : Google Scholar : PubMed/NCBI

6 

Altwaijry N, Somani S and Dufès C: Targeted nonviral gene therapy in prostate cancer. Int J Nanomedicine. 13:5753–5767. 2018. View Article : Google Scholar : PubMed/NCBI

7 

Ziaran S, Varchulova Novakova Z, Bohmer D and Danisovic L: Biomarkers for determination prostate cancer: Implication for diagnosis and prognosis. Neoplasma. 62:683–691. 2015. View Article : Google Scholar : PubMed/NCBI

8 

Saxena S and Zou L: Hallmarks of DNA replication stress. Mol Cell. 82:2298–2314. 2022. View Article : Google Scholar : PubMed/NCBI

9 

Bowry A, Kelly RDW and Petermann E: Hypertranscription and replication stress in cancer. Trends Cancer. 7:863–877. 2021. View Article : Google Scholar : PubMed/NCBI

10 

Gaillard H, García-Muse T and Aguilera A: Replication stress and cancer. Nat Rev Cancer. 15:276–89. 2015. View Article : Google Scholar : PubMed/NCBI

11 

Maiorano D, El Etri J, Franchet C and Hoffmann JS: Translesion synthesis or repair by specialized DNA polymerases limits excessive genomic instability upon replication stress. Int J Mol Sci. 22:39242021. View Article : Google Scholar : PubMed/NCBI

12 

Ubhi T and Brown GW: Exploiting DNA replication stress for cancer treatment. Cancer Res. 79:1730–1739. 2019. View Article : Google Scholar : PubMed/NCBI

13 

Bai G, Smolka MB and Schimenti JC: Chronic DNA Replication stress reduces replicative lifespan of cells by TRP53-Dependent, microRNA-Assisted MCM2-7 downregulation. PLoS Genet. 12:e10057872016. View Article : Google Scholar : PubMed/NCBI

14 

Macheret M and Halazonetis TD: DNA replication stress as a hallmark of cancer. Annu Rev Pathol. 10:425–448. 2015. View Article : Google Scholar : PubMed/NCBI

15 

Yang Y, Gao Y, Mutter-Rottmayer L, Zlatanou A, Durando M, Ding W, Wyatt D, Ramsden D, Tanoue Y, Tateishi S and Vaziri C: DNA repair factor RAD18 and DNA polymerase Polκ confer tolerance of oncogenic DNA replication stress. J Cell Biol. 216:3097–3115. 2017. View Article : Google Scholar : PubMed/NCBI

16 

Huang RH, Hong YK, Du H, Ke WQ, Lin BB and Li YL: A machine learning framework develops a DNA replication stress model for predicting clinical outcomes and therapeutic vulnerability in primary prostate cancer. J Transl Med. 21:202023. View Article : Google Scholar : PubMed/NCBI

17 

Lin C, Salzillo TC, Bader DA, Wilkenfeld SR, Awad D, Pulliam TL, Dutta P, Pudakalakatti S, Titus M, McGuire SE, et al: Prostate cancer energetics and biosynthesis. Adv Exp Med Biol. 1210:185–237. 2019. View Article : Google Scholar : PubMed/NCBI

18 

Eidelman E, Twum-Ampofo J, Ansari J and Siddiqui MM: The metabolic phenotype of prostate cancer. Front Oncol. 7:1312017. View Article : Google Scholar : PubMed/NCBI

19 

Griffin JE: Androgen resistance-the clinical and molecular spectrum. N Engl J Med. 326:611–618. 1992. View Article : Google Scholar : PubMed/NCBI

20 

Lima AR, Pinto J, Amaro F, Bastos ML, Carvalho M and Guedes de Pinho P: Advances and perspectives in prostate cancer biomarker discovery in the last 5 years through tissue and urine metabolomics. Metabolites. 11:1812021. View Article : Google Scholar : PubMed/NCBI

21 

Kwon H, Oh S, Jin X, An YJ and Park S: Cancer metabolomics in basic science perspective. Arch Pharm Res. 38:372–380. 2015. View Article : Google Scholar : PubMed/NCBI

22 

Green SM, Mostaghel EA and Nelson PS: Androgen action and metabolism in prostate cancer. Mol Cell Endocrinol. 360:3–13. 2012. View Article : Google Scholar : PubMed/NCBI

23 

Cardoso HJ, Carvalho TMA, Fonseca LRS, Figueira MI, Vaz CV and Socorro S: Revisiting prostate cancer metabolism: From metabolites to disease and therapy. Med Res Rev. 41:1499–1538. 2021. View Article : Google Scholar : PubMed/NCBI

24 

Hardie DG: AMP-activated protein kinase: An energy sensor that regulates all aspects of cell function. Genes Dev. 25:1895–1908. 2011. View Article : Google Scholar : PubMed/NCBI

25 

Penfold L, Woods A, Pollard AE, Arizanova J, Pascual-Navarro E, Muckett PJ, Dore MH, Montoya A, Whilding C, Fets L, et al: AMPK activation protects against prostate cancer by inducing a catabolic cellular state. Cell Rep. 42:1123962023. View Article : Google Scholar : PubMed/NCBI

26 

Shi S, Wen G, Lei C, Chang J, Yin X, Liu X and Huang S: A DNA replication Stress-based prognostic model for lung adenocarcinoma. Acta Naturae. 15:100–110. 2023. View Article : Google Scholar : PubMed/NCBI

27 

R: The R Project for Statistical Computing.

28 

Xu Q, Ma L, Streuer A, Altrock E, Schmitt N, Rapp F, Klär A, Nowak V, Obländer J, Weimer N, et al: Machine learning-based in-silico analysis identifies signatures of lysyl oxidases for prognostic and therapeutic response prediction in cancer. Cell Commun Signal. 23:1692025. View Article : Google Scholar : PubMed/NCBI

29 

Livak KJ and Schmittgen TD: Analysis of relative gene expression data using real-time quantitative PCR and the 2(−Delta Delta C(T)) method. Methods. 25:402–408. 2001. View Article : Google Scholar : PubMed/NCBI

30 

Siddiqui JA, Seshacharyulu P, Muniyan S, Pothuraju R, Khan P, Vengoji R, Chaudhary S, Maurya SK, Lele SM, Jain M, et al: GDF15 promotes prostate cancer bone metastasis and colonization through osteoblastic CCL2 and RANKL activation. Bone Res. 10:62022. View Article : Google Scholar : PubMed/NCBI

31 

Mahon KL, Sutherland SI, Lin HM, Stockler MR, Gurney H, Mallesara G, Briscoe K, Marx G, Higano CS, de Bono JS, et al: Clinical validation of circulating GDF15/MIC-1 as a marker of response to docetaxel and survival in men with metastatic castration-resistant prostate cancer. Prostate. 84:747–755. 2024. View Article : Google Scholar : PubMed/NCBI

32 

Yamamichi G, Kato T, Arakawa N, Ino Y, Ujike T, Nakano K, Koh Y, Motoyama Y, Outani H, Myoba S, et al: GDF15 propeptide promotes bone metastasis of castration-resistant prostate cancer by augmenting the bone microenvironment. Biomark Res. 12:1472024. View Article : Google Scholar : PubMed/NCBI

33 

Zhang W, Hu C, Wang X, Bai S, Cao S, Kobelski M, Lambert JR, Gu J and Zhan Y: Role of GDF15 in methylseleninic acid-mediated inhibition of cell proliferation and induction of apoptosis in prostate cancer cells. PLoS One. 14:e02228122019. View Article : Google Scholar : PubMed/NCBI

34 

Wang W, Yang X, Dai J, Lu Y, Zhang J and Keller ET: Prostate cancer promotes a vicious cycle of bone metastasis progression through inducing osteocytes to secrete GDF15 that stimulates prostate cancer growth and invasion. Oncogene. 38:4540–4559. 2019. View Article : Google Scholar : PubMed/NCBI

35 

Teo MY, Rathkopf DE and Kantoff P: Treatment of advanced prostate cancer. Annu Rev Med. 70:479–499. 2019. View Article : Google Scholar : PubMed/NCBI

36 

Linxweiler J, Hajili T, Saar M, Maßmann C, Junker K and Stöckle M: Influence of local treatment on the biology of advanced prostate cancer : Treatment of the primary tumor may delay hormone resistance of metastases. Urologe A. 61:518–525. 2022.(In German). View Article : Google Scholar : PubMed/NCBI

37 

Dreyer SB, Upstill-Goddard R, Paulus-Hock V, Paris C, Lampraki EM, Dray E, Serrels B, Caligiuri G, Rebus S, Plenker D, et al: Targeting DNA damage response and replication stress in pancreatic cancer. Gastroenterology. 160:362–377.e13. 2021. View Article : Google Scholar : PubMed/NCBI

38 

Yu SB and Pekkurnaz G: Mechanisms orchestrating mitochondrial dynamics for energy homeostasis. J Mol Biol. 430:3922–3941. 2018. View Article : Google Scholar : PubMed/NCBI

39 

Zadra G, Priolo C, Patnaik A and Loda M: New strategies in prostate cancer: Targeting lipogenic pathways and the energy sensor AMPK. Clin Cancer Res. 16:3322–3328. 2010. View Article : Google Scholar : PubMed/NCBI

40 

Li Y, He X, Zhang X, Xu Y, Chen W, Liu X and Xu X: RMI2 is a prognostic biomarker and promotes tumor growth in hepatocellular carcinoma. Clin Exp Med. 22:229–243. 2022. View Article : Google Scholar : PubMed/NCBI

41 

Chen S, Liu W and Huang Y: Identification and external validation of a prognostic signature associated with DNA repair genes in gastric cancer. Sci Rep. 11:71412021. View Article : Google Scholar : PubMed/NCBI

42 

Xu C, Wang Y, Wang L, Wang Q, Du LQ, Fan S, Liu Q and Li L: Accumulation and phosphorylation of RecQ-mediated genome instability protein 1 (RMI1) at Serine 284 and Serine 292 during Mitosis. Int J Mol Sci. 16:26395–405. 2015. View Article : Google Scholar : PubMed/NCBI

43 

Chen H, You MJ, Jiang Y, Wang W and Li L: RMI1 attenuates tumor development and is essential for early embryonic survival: RMI1 and Tumor Development. Mol Carcinog. 50:80–88. 2011. View Article : Google Scholar : PubMed/NCBI

44 

Suwa A, Kurama T and Shimokawa T: Adipocyte hyperplasia and RMI1 in the treatment of obesity: Adipocyte hyperplasia and RMI1. FEBS J. 278:565–569. 2011. View Article : Google Scholar : PubMed/NCBI

45 

Qian J, Xu Y, Xu X, Tao Z, Luo Y, Xu Y, Zhang Y and Qian C: Hsa_circ_0091581 promotes glioma progression by regulating RMI1 via sponging miR-1243-5p. J Cancer. 12:3249–3256. 2021. View Article : Google Scholar : PubMed/NCBI

46 

Suwa A, Yoshino M, Yamazaki C, Naitou M, Fujikawa R, Matsumoto S, Kurama T, Shimokawa T and Aramori I: RMI1 deficiency in mice protects from diet and Genetic-induced obesity. FEBS J. 277:677–686. 2010. View Article : Google Scholar : PubMed/NCBI

47 

Isaacsson Velho P and Antonarakis ES: PD-1/PD-L1 pathway inhibitors in advanced prostate cancer. Expert Rev Clin Pharmacol. 11:475–486. 2018. View Article : Google Scholar : PubMed/NCBI

48 

Zhang Q, Helfand BT, Carneiro BA, Qin W, Yang XJ, Lee C, Zhang W, Giles FJ, Cristofanilli M and Kuzel TM: Efficacy against human prostate cancer by prostate-specific membrane antigen-specific, transforming growth Factor-β insensitive genetically targeted CD8+ T-cells derived from patients with metastatic Castrate-resistant disease. Eur Urol. 73:648–652. 2018. View Article : Google Scholar : PubMed/NCBI

49 

Bian X, Wang W, Abudurexiti M, Zhang X, Ma W, Shi G, Du L, Xu M, Wang X, Tan C, et al: Integration analysis of single-cell multi-omics reveals prostate cancer heterogeneity. Adv Sci (Weinh). 11:e23057242024. View Article : Google Scholar : PubMed/NCBI

50 

Wang N, Wang S, Wang X, Zheng Y, Yang B, Zhang J, Pan B, Gao J and Wang Z: Research trends in pharmacological modulation of tumor-associated macrophages. Clin Transl Med. 11:e2882021. View Article : Google Scholar : PubMed/NCBI

51 

Gu Q, Qi A, Wang N, Zhou Z and Zhou X: Macrophage dynamics in prostate cancer: Molecular to therapeutic insights. Biomed Pharmacother. 177:1170022024. View Article : Google Scholar : PubMed/NCBI

Related Articles

  • Abstract
  • View
  • Download
  • Twitter
Copy and paste a formatted citation
Spandidos Publications style
Shen P, Wang X, Yan X, Du H, Wu B and Cao X: <p>High RMI1 expression is associated with cancer cell progression and poor prognosis in prostate cancer</p>. Oncol Rep 55: 55, 2026.
APA
Shen, P., Wang, X., Yan, X., Du, H., Wu, B., & Cao, X. (2026). <p>High RMI1 expression is associated with cancer cell progression and poor prognosis in prostate cancer</p>. Oncology Reports, 55, 55. https://doi.org/10.3892/or.2026.9060
MLA
Shen, P., Wang, X., Yan, X., Du, H., Wu, B., Cao, X."<p>High RMI1 expression is associated with cancer cell progression and poor prognosis in prostate cancer</p>". Oncology Reports 55.4 (2026): 55.
Chicago
Shen, P., Wang, X., Yan, X., Du, H., Wu, B., Cao, X."<p>High RMI1 expression is associated with cancer cell progression and poor prognosis in prostate cancer</p>". Oncology Reports 55, no. 4 (2026): 55. https://doi.org/10.3892/or.2026.9060
Copy and paste a formatted citation
x
Spandidos Publications style
Shen P, Wang X, Yan X, Du H, Wu B and Cao X: <p>High RMI1 expression is associated with cancer cell progression and poor prognosis in prostate cancer</p>. Oncol Rep 55: 55, 2026.
APA
Shen, P., Wang, X., Yan, X., Du, H., Wu, B., & Cao, X. (2026). <p>High RMI1 expression is associated with cancer cell progression and poor prognosis in prostate cancer</p>. Oncology Reports, 55, 55. https://doi.org/10.3892/or.2026.9060
MLA
Shen, P., Wang, X., Yan, X., Du, H., Wu, B., Cao, X."<p>High RMI1 expression is associated with cancer cell progression and poor prognosis in prostate cancer</p>". Oncology Reports 55.4 (2026): 55.
Chicago
Shen, P., Wang, X., Yan, X., Du, H., Wu, B., Cao, X."<p>High RMI1 expression is associated with cancer cell progression and poor prognosis in prostate cancer</p>". Oncology Reports 55, no. 4 (2026): 55. https://doi.org/10.3892/or.2026.9060
Follow us
  • Twitter
  • LinkedIn
  • Facebook
About
  • Spandidos Publications
  • Careers
  • Cookie Policy
  • Privacy Policy
How can we help?
  • Help
  • Live Chat
  • Contact
  • Email to our Support Team