Spandidos Publications Logo
  • About
    • About Spandidos
    • Aims and Scopes
    • Abstracting and Indexing
    • Editorial Policies
    • Reprints and Permissions
    • Job Opportunities
    • Terms and Conditions
    • Contact
  • Journals
    • All Journals
    • Oncology Letters
      • Oncology Letters
      • Information for Authors
      • Editorial Policies
      • Editorial Board
      • Aims and Scope
      • Abstracting and Indexing
      • Bibliographic Information
      • Archive
    • International Journal of Oncology
      • International Journal of Oncology
      • Information for Authors
      • Editorial Policies
      • Editorial Board
      • Aims and Scope
      • Abstracting and Indexing
      • Bibliographic Information
      • Archive
    • Molecular and Clinical Oncology
      • Molecular and Clinical Oncology
      • Information for Authors
      • Editorial Policies
      • Editorial Board
      • Aims and Scope
      • Abstracting and Indexing
      • Bibliographic Information
      • Archive
    • Experimental and Therapeutic Medicine
      • Experimental and Therapeutic Medicine
      • Information for Authors
      • Editorial Policies
      • Editorial Board
      • Aims and Scope
      • Abstracting and Indexing
      • Bibliographic Information
      • Archive
    • International Journal of Molecular Medicine
      • International Journal of Molecular Medicine
      • Information for Authors
      • Editorial Policies
      • Editorial Board
      • Aims and Scope
      • Abstracting and Indexing
      • Bibliographic Information
      • Archive
    • Biomedical Reports
      • Biomedical Reports
      • Information for Authors
      • Editorial Policies
      • Editorial Board
      • Aims and Scope
      • Abstracting and Indexing
      • Bibliographic Information
      • Archive
    • Oncology Reports
      • Oncology Reports
      • Information for Authors
      • Editorial Policies
      • Editorial Board
      • Aims and Scope
      • Abstracting and Indexing
      • Bibliographic Information
      • Archive
    • Molecular Medicine Reports
      • Molecular Medicine Reports
      • Information for Authors
      • Editorial Policies
      • Editorial Board
      • Aims and Scope
      • Abstracting and Indexing
      • Bibliographic Information
      • Archive
    • World Academy of Sciences Journal
      • World Academy of Sciences Journal
      • Information for Authors
      • Editorial Policies
      • Editorial Board
      • Aims and Scope
      • Abstracting and Indexing
      • Bibliographic Information
      • Archive
    • International Journal of Functional Nutrition
      • International Journal of Functional Nutrition
      • Information for Authors
      • Editorial Policies
      • Editorial Board
      • Aims and Scope
      • Abstracting and Indexing
      • Bibliographic Information
      • Archive
    • International Journal of Epigenetics
      • International Journal of Epigenetics
      • Information for Authors
      • Editorial Policies
      • Editorial Board
      • Aims and Scope
      • Abstracting and Indexing
      • Bibliographic Information
      • Archive
    • Medicine International
      • Medicine International
      • Information for Authors
      • Editorial Policies
      • Editorial Board
      • Aims and Scope
      • Abstracting and Indexing
      • Bibliographic Information
      • Archive
  • Articles
  • Information
    • Information for Authors
    • Information for Reviewers
    • Information for Librarians
    • Information for Advertisers
    • Conferences
  • Language Editing
Spandidos Publications Logo
  • About
    • About Spandidos
    • Aims and Scopes
    • Abstracting and Indexing
    • Editorial Policies
    • Reprints and Permissions
    • Job Opportunities
    • Terms and Conditions
    • Contact
  • Journals
    • All Journals
    • Biomedical Reports
      • Information for Authors
      • Editorial Policies
      • Editorial Board
      • Aims and Scope
      • Abstracting and Indexing
      • Bibliographic Information
      • Archive
    • Experimental and Therapeutic Medicine
      • Information for Authors
      • Editorial Policies
      • Editorial Board
      • Aims and Scope
      • Abstracting and Indexing
      • Bibliographic Information
      • Archive
    • International Journal of Epigenetics
      • Information for Authors
      • Editorial Policies
      • Editorial Board
      • Aims and Scope
      • Abstracting and Indexing
      • Bibliographic Information
      • Archive
    • International Journal of Functional Nutrition
      • Information for Authors
      • Editorial Policies
      • Editorial Board
      • Aims and Scope
      • Abstracting and Indexing
      • Bibliographic Information
      • Archive
    • International Journal of Molecular Medicine
      • Information for Authors
      • Editorial Policies
      • Editorial Board
      • Aims and Scope
      • Abstracting and Indexing
      • Bibliographic Information
      • Archive
    • International Journal of Oncology
      • Information for Authors
      • Editorial Policies
      • Editorial Board
      • Aims and Scope
      • Abstracting and Indexing
      • Bibliographic Information
      • Archive
    • Medicine International
      • Information for Authors
      • Editorial Policies
      • Editorial Board
      • Aims and Scope
      • Abstracting and Indexing
      • Bibliographic Information
      • Archive
    • Molecular and Clinical Oncology
      • Information for Authors
      • Editorial Policies
      • Editorial Board
      • Aims and Scope
      • Abstracting and Indexing
      • Bibliographic Information
      • Archive
    • Molecular Medicine Reports
      • Information for Authors
      • Editorial Policies
      • Editorial Board
      • Aims and Scope
      • Abstracting and Indexing
      • Bibliographic Information
      • Archive
    • Oncology Letters
      • Information for Authors
      • Editorial Policies
      • Editorial Board
      • Aims and Scope
      • Abstracting and Indexing
      • Bibliographic Information
      • Archive
    • Oncology Reports
      • Information for Authors
      • Editorial Policies
      • Editorial Board
      • Aims and Scope
      • Abstracting and Indexing
      • Bibliographic Information
      • Archive
    • World Academy of Sciences Journal
      • Information for Authors
      • Editorial Policies
      • Editorial Board
      • Aims and Scope
      • Abstracting and Indexing
      • Bibliographic Information
      • Archive
  • Articles
  • Information
    • For Authors
    • For Reviewers
    • For Librarians
    • For Advertisers
    • Conferences
  • Language Editing
Login Register Submit
  • This site uses cookies
  • You can change your cookie settings at any time by following the instructions in our Cookie Policy. To find out more, you may read our Privacy Policy.

    I agree
Search articles by DOI, keyword, author or affiliation
Search
Advanced Search
presentation
Oncology Reports
Join Editorial Board Propose a Special Issue
Print ISSN: 1021-335X Online ISSN: 1791-2431
Journal Cover
April-2026 Volume 55 Issue 4

Full Size Image

Sign up for eToc alerts
Recommend to Library

Journals

International Journal of Molecular Medicine

International Journal of Molecular Medicine

International Journal of Molecular Medicine is an international journal devoted to molecular mechanisms of human disease.

International Journal of Oncology

International Journal of Oncology

International Journal of Oncology is an international journal devoted to oncology research and cancer treatment.

Molecular Medicine Reports

Molecular Medicine Reports

Covers molecular medicine topics such as pharmacology, pathology, genetics, neuroscience, infectious diseases, molecular cardiology, and molecular surgery.

Oncology Reports

Oncology Reports

Oncology Reports is an international journal devoted to fundamental and applied research in Oncology.

Experimental and Therapeutic Medicine

Experimental and Therapeutic Medicine

Experimental and Therapeutic Medicine is an international journal devoted to laboratory and clinical medicine.

Oncology Letters

Oncology Letters

Oncology Letters is an international journal devoted to Experimental and Clinical Oncology.

Biomedical Reports

Biomedical Reports

Explores a wide range of biological and medical fields, including pharmacology, genetics, microbiology, neuroscience, and molecular cardiology.

Molecular and Clinical Oncology

Molecular and Clinical Oncology

International journal addressing all aspects of oncology research, from tumorigenesis and oncogenes to chemotherapy and metastasis.

World Academy of Sciences Journal

World Academy of Sciences Journal

Multidisciplinary open-access journal spanning biochemistry, genetics, neuroscience, environmental health, and synthetic biology.

International Journal of Functional Nutrition

International Journal of Functional Nutrition

Open-access journal combining biochemistry, pharmacology, immunology, and genetics to advance health through functional nutrition.

International Journal of Epigenetics

International Journal of Epigenetics

Publishes open-access research on using epigenetics to advance understanding and treatment of human disease.

Medicine International

Medicine International

An International Open Access Journal Devoted to General Medicine.

Journal Cover
April-2026 Volume 55 Issue 4

Full Size Image

Sign up for eToc alerts
Recommend to Library

  • Article
  • Citations
    • Cite This Article
    • Download Citation
    • Create Citation Alert
    • Remove Citation Alert
    • Cited By
  • Similar Articles
    • Related Articles (in Spandidos Publications)
    • Similar Articles (Google Scholar)
    • Similar Articles (PubMed)
  • Download PDF
  • Download XML
  • View XML

  • Supplementary Files
    • Supplementary_Data1.pdf
    • Supplementary_Data2.pdf
Article Open Access

POSTN+ fibroblast‑secreted small extracellular vesicles drive macrophage M2 polarization through BMP4/BMPR2/Smad signaling

  • Authors:
    • Chenyang Zhang
    • Si Chen
    • Chenghui Qian
    • Wanqi Lv
    • Qian Zhang
    • Yanjin Wang
    • Yuqiong Wu
    • Xue Liu
  • View Affiliations / Copyright

    Affiliations: Shanghai Key Laboratory of Craniomaxillofacial Development and Diseases, Fudan University, Minhang, Shanghai 201102, P.R. China, Department of Oral Pathology, Dalian Stomatological Hospital, Shahekou, Dalian 116021, P.R. China
    Copyright: © Zhang et al. This is an open access article distributed under the terms of Creative Commons Attribution License.
  • Article Number: 62
    |
    Published online on: February 2, 2026
       https://doi.org/10.3892/or.2026.9067
  • Expand metrics +
Metrics: Total Views: 0 (Spandidos Publications: | PMC Statistics: )
Metrics: Total PDF Downloads: 0 (Spandidos Publications: | PMC Statistics: )
Cited By (CrossRef): 0 citations Loading Articles...

This article is mentioned in:


Abstract

Carcinoma‑associated fibroblasts (CAFs) exhibit notably heterogeneity and are closely implicated in immune checkpoint blockade (ICB) resistance in head and neck squamous cell carcinoma (HNSCC). However, the specific subtypes and mechanisms involved remain to be elucidated. By analyzing two single‑cell RNA sequencing datasets (GSE103322 and GSE139324) and The Cancer Genome Atlas (TCGA)‑HNSCC dataset, two distinct fibroblasts subtypes were identified: Perostin (POSTN)‑ and POSTN+ fibroblasts. A comparison with reported markers revealed that extracellular matrix‑related markers were highly expressed in POSTN+ fibroblasts. In addition, fibroblast activation protein and POSTN expression were positively associated with macrophage infiltration and predicted ICB resistance in TCGA‑HNSCC dataset. Immunogold labeling confirmed the enrichment of POSTN on the membrane surface of CAF‑derived small extracellular vesicles (sEVs) and it was indicated that these POSTN+ sEVs may promote THP‑1‑derived macrophages polarization toward the M2 phenotype. Additionally, sEVs derived from CAFs with POSTN knockdown reduced bone morphogenetic protein (BMP) 4 expression in macrophages, thereby inhibiting M2 polarization through the BMP receptor 2/Smad pathway. Collectively, these findings revealed that a POSTN+ fibroblasts fosters an immunosuppressive microenvironment via sEV‑mediated macrophage polarization, nominating POSTN as a potential therapeutic target to overcome ICB resistance in HNSCC.

Introduction

Head and neck squamous cell carcinoma (HNSCC) is a prevalent malignancy, representing >90% of all head and neck cases (1,2). While patients with early-stage HNSCC generally have a favorable prognosis, those with advanced disease tend to have notably poorer outcomes (3,4). Although immunotherapy, particularly immune checkpoint blockade (ICB) targeting the programmed cell death protein 1 (PD-1)/programmed death-ligand 1 (PD-L1) axis, has improved survival in recurrent/metastatic HNSCC (1,5,6), the molecular mechanisms underlying ICB resistance remain poorly understood. Accumulating evidence has implicated the tumor immune microenvironment as a critical determinant (7).

The tumor microenvironment (TME), particularly carcinoma-associated fibroblasts (CAFs), drives immune evasion and therapy resistance (8–10). CAFs influence the infiltration of immunosuppressive cells, promote CD8+ T-cell exhaustion, modulate natural killer cell activation and alter macrophage polarization (11). Moreover, CAFs contribute to establishing an immunosuppressive TME (12,13). Emerging evidence has indicated that CAFs may contribute to reduced responsiveness to ICB treatment (14,15).

CAFs heterogeneity markedly influences the responses of various types of cancer to ICB. For example, fibroblast activation protein (FAP)+ CAFs, subdivided into TGF-β and extracellular matrix (ECM)-driven subclusters, promote resistance via a PD-1/cytotoxic T-lymphocyte associated protein 4-dependent regulatory T cell loop (16). Conversely, Meflin-expressing CAFs enhance ICB efficacy in non-small cell lung cancer by promoting CD4+ T-cell infiltration and vascularization (17). Similarly, leucine rich repeat containing 15 (LRRC15)+ CAFs mediate resistance by driving CD8+ T-cell dysfunction (18). A multi-cancer analysis further consolidated this paradigm by identifying six conserved pan-CAF subtypes with distinct molecular signatures and roles in anti-PD-1/PD-L1 resistance (19).

Macrophages and fibroblasts are found ubiquitously within all tissue types. Tissue-resident macrophages maintain homeostasis via phagocytosis, orchestrating immune responses and promoting tissue damage repair. Macrophages are mainly classified into M1 and M2 phenotypes, based on their functional differentiation state. Proinflammatory factors (such as TNF-α and IL-6) or bacterial products (for example, lipopolysaccharide) induce M1 polarization, whereas immunoregulatory cytokines (including TGFβ and IL-10) promote M2 polarization. M2 macrophages secrete proangiogenic factors, such as VEGF and tissue-remodeling enzymes, including MMPs, to facilitate tumor progression (20,21), whereas M1 macrophages release antiangiogenic factors; for example, IL-12 and CXCL10 and exhibit antitumor effects (22).

Periostin (POSTN), a secreted matricellular protein, promotes tumor progression, chemoresistance and poor prognosis across various types of cancer (23–28). POSTN is highly secreted by CAFs and critically shapes the immune microenvironment. For example, in glioma and ovarian cancer, POSTN recruits M2-type tumor-associated macrophages (TAMs) and is associated with poor survival (29,30). Furthermore, POSTN+ CAFs orchestrate immunotherapy resistance by forming a spatial unit with secreted phosphoprotein 1 (SPP1)+ macrophages. Through IL-6/STAT3 signaling, this cellular coalition establishes an immunosuppressive niche characterized by T-cell exclusion, thereby driving resistance to ICB (31,32).

Extracellular vesicles (EVs) are a heterogeneous family of lipid bilayer membrane-delimited nano-to micro-sized particles naturally released by all cell types (33,34). EVs comprise prototypic endosome-derived exosomes (endosome-derived vesicles assembled via the fusion of multivesicular bodies and released into the extracellular space), microvesicles (cell membrane-derived submicron-sized particles) and apoptotic bodies (35). Conceptually, EVs transport their cargo to target sites, enabling action over distance (33,35). Size-based EV nomenclature categorizes the vesicles as follows: EVs < 200 nm in diameter are classified as small EVs (sEVs), whereas EVs sized 200–1,000 nm in diameter are classified as large EVs (lEVs) (35). A short POSTN isoform is expressed on the surface of exosomes secreted by human cardiac explant-derived progenitor cells (36). Lysyl oxidase (LOX) is localized on CAF-derived sEV surfaces through its binding to POSTN (37). However, it remains unclear how POSTN-enriched CAF sEVs regulate macrophage polarization.

In the present study, integration of two HNSCC single-cell RNA sequencing (scRNA-seq) datasets revealed two distinct fibroblasts subtypes: POSTN− and POSTN+. Furthermore, the co-localization of FAP and POSTN in the stromal compartment of HNSCC tissues was revealed. Notably, FAP and POSTN expression exhibited a markedly positive correlation with macrophage infiltration. Mechanistically, POSTN+ CAF-derived sEVs could drive macrophage M2 polarization. Bone morphogenetic protein (BMP) 4 was downregulated in macrophages treated with POSTN-silenced CAF-derived sEVs, further demonstrating that BMP4 promoted M2 polarization through BMP receptor 2 (BMPR2)/Smad signaling. Finally, integrated scRNA-seq and The Cancer Genome Atlas (TCGA)-HNSCC analyses elucidated the role of POSTN in modulating macrophage M2 polarization. The current study demonstrated that the POSTN+ fibroblasts may promote an immunosuppressive microenvironment in HNSCC by driving sEV-mediated macrophage M2 polarization, directly implicating POSTN as a potential target for mitigating ICB resistance.

Materials and methods

Data acquisition, quality control and processing

Single-cell RNA sequencing (scRNA-seq) data were obtained from the GSE103322 (38) and GSE139324 (38,39) datasets acquired from the Gene Expression Omnibus (GEO, http://www.ncbi.nlm.nih.gov/geo/). GSE103322 dataset was composed of 18 HNSCC patient samples (containing 5,902 single cells). GSE139324 dataset involved 26 paired samples of peripheral blood mononuclear cells (PBMCs) and tumor-infiltrating immune cells from HNSCC patients 18 human papillomavirus (HPV)-negative and eight HPV-positive), six PBMC samples from healthy donors and five tissue-resident immune cell samples from healthy tonsils (totaling 131,224 cells). The two datasets were merged, resulting in a total of 136,206 single cells.

Data processing and analysis were carried out in R (version 4.4.2; http://www.r-project.org/) using the Seurat package (version 5.3.1; http://satijalab.org/seurat/). Quality control was performed by retaining cells with 300–7,000 detected genes (nFeature_RNA) and less than 10% mitochondrial gene expression (percent.mt). The top 2,000 variable genes were selected for downstream analysis. Nonlinear dimensionality reduction was conducted via Uniform Manifold Approximation and Projection (UMAP), based on 15 principal components and a clustering resolution of 0.5.

Additionally, transcriptomic FPKM data from The Cancer Genome Atlas (TCGA)-HNSCC patients were obtained from cBioPortal (https://www.cbioportal.org/). To correct for batch effects across subgroups, Harmony (version 0.1.0; http://github.com/immunogenomics/harmony) was applied. Subsequent subgroup re-analysis adhered to the standard Seurat workflow. Immune infiltration levels, assessed via single-sample gene set enrichment analysis (ssGSEA), acquired from the TISIDB database (http://cis.hku.hk/TISIDB/download.php).

Cell clustering and annotation

Dimensionality reduction was first performed on the dataset by applying principal component analysis (PCA) to the top 2,000 highly variable genes. Subsequently, cell clustering was carried out using Seurat's FindClusters function with a resolution of 0.7. Finally, marker genes for the resulting cell subpopulations were identified. All cells annotated based on the conventional markers as previously reported. The following markers were used: Epithelial makers (EpCAM, SFN, KRT14 and KRT5); Fibroblasts markers (FN1, DCN, COL1A1, COL1A2, COL3A1 and COL6A1); T cell markers (CD2, CD3D, CD3E and CD3G); B cell markers (CD19, CD79A, MS4A1, JCHAIN and MZB1); Myeloid markers (CD68, LYZ, CD14, IL3RA, LAMP3, CLEC4C and TPSAB1). Subsequently, the fibroblasts (containing 1,761 single cells) were re-clustered into two subclusters, POSTN+ fibroblasts and POSTN− fibroblasts. Myeloid (containing 30,018 single cells) were re-clustered into two subclusters, M1-like macrophage and M2-like macrophage for further analysis.

Bioinformatic analysis of the TCGA database

Gene expression data of TCGA-HNSCC patients (https://portal.gdc.cancer.gov/projects/TCGA-HNSCC) were downloaded through the TCGA biolinks R package (version 2.34.1; http://bioconductor.org/packages/TCGAbiolinks/). Transcripts per million reads (TPM) were transformed to Log2 (TPM + 1) for further analysis. High and low expression groups were determined according to the median values of POSTN and FAP. The potential response to immune checkpoint blockade ICB was predicted by the tumor immune dysfunction and exclusion (TIDE) algorithm. The expression levels of POSTN and FAP along with immune infiltration levels were quantified using ssGSEA. Based on the ssGSEA enrichment scores of 28 immune signatures, the present study performed unsupervised hierarchical clustering to identify immune-related subtypes. TME was further characterized by calculating the StromalScore, ImmuneScore, ESTIMATEScore using the ESTIMATE algorithm and tumor purity was inferred accordingly. Similarly, molecular subtypes were identified by clustering the entire gene expression dataset. The distinction between POSTN+ and POSTN− fibroblasts signatures was visualized using t-distributed stochastic neighbor embedding (t-SNE).

Immunohistochemistry

Patient inclusion and exclusion criteria were established to define a homogeneous cohort for analysis. Inclusion criteria comprised: i) a pathological diagnosis of oral squamous cell carcinoma (OSCC); ii) consecutive enrollment from patients undergoing primary surgical resection at Shanghai Stomatological Hospital; iii) availability of adequately preserved formalin-fixed paraffin-embedded (FFPE) tumor tissues; and iv) availability of complete clinical data. Exclusion criteria were: i) Receipt of neoadjuvant therapy prior to surgery; ii) presence of another simultaneous active malignancy; iii) insufficient or poor-quality FFPE blocks unsuitable for sectioning; and iv) incomplete clinical records.

Based on these criteria, paraffin-embedded tissue sections (4 µm) from 40 patients with oral squamous cell carcinoma (OSCC) obtained from Shanghai Stomatological Hospital who underwent surgical resection were included in this study, with 14 normal oral mucosa samples serving as controls. The cohort comprised 26 male and 14 female patients, with 17 patients aged ≤62 years and 23 patients aged ≥62 years. The mean age was 62 years. Clinical and histopathological characteristics of the cohort are summarized in Table SIII and all diagnoses were confirmed by hematoxylin and eosin (H&E) staining.

Clinical and histopathological characteristics of the cohort are summarized in Table SIII and all diagnoses were confirmed by H&E staining.

Immunohistochemical staining was conducted using the SPlink Detection Kit (SP-9000; Beijing Zhongshan Jinqiao Biotechnology Co., Ltd.). Briefly, tissue sections were deparaffinized in xylene, rehydrated through a graded ethanol series and treated with 3% hydrogen peroxide in methanol to quench endogenous peroxidase activity. After blocking nonspecific binding with 10% goat serum (cat. no. C0265; Beyotime Biotechnology, Inc.), the sections were incubated overnight at 4°C with primary antibodies against FAP (cat. no. ab314075; 1:200; Abcam) and POSTN (cat. no. ab14041; 1:100; Abcam). Following this, the sections were incubated with biotinylated goat anti-rabbit IgG (cat. no. ab64256; 1:200; Abcam). at room temperature for 20 min and then washed with PBS at room temperature for 10 min. Immunoreactivity was visualized using 3,3′-diaminobenzidine (DAB) as the chromogen detection, followed by hematoxylin counterstaining at room temperature for 5 min. Negative controls were processed similarly, with the primary antibody replaced by PBS.

To ensure analytical reliability, a rigorous quality assessment was implemented. All stained slides were independently evaluated by two certified pathologists blinded to the clinicopathological data. Slides were included in the final analysis only if they met the following pre-defined criteria: i) adequate control staining (positive/negative controls performing as expected); ii) optimal morphological preservation of tissue structure; and iii) low non-specific background interference. Several slides were excluded during this quality control process due to failure to meet these standards.

Stained sections were air-dried and examined under a Leica Thunder DM6B optical microscope (Leica Microsystems GmbH). Image-Pro Plus software (version 6.0; Media Cybernetics, Inc.) was used to measure the integrated optical density and the area of target protein distribution. The mean density per case was determined by averaging values from at least 10 randomly selected fields.

Immunofluorescence

A total of four representative HNSCC tissue samples were used to capture biological heterogeneity while enabling detailed exploratory analysis. Tissue sections from four HNSCC cases were deparaffinized, rehydrated and subjected to heat-induced antigen retrieval in pH 6.0 citrate buffer (cat. no. C1010; Beijing Solarbio Science & Technology Co., Ltd.) at 95°C for 5 min. Subsequently, the sections were washed with PBS at room temperature for 10 min. After blocking nonspecific binding with 10% QuickBlock Blocking Buffer (cat. no. P0220; Beyotime Biotechnology Inc.), the sections were incubated overnight at 4°C with the following primary antibodies: POSTN (cat. no. ab14041; 1:100; Abcam) and CD163 (cat. no. sc-33715; 1:1,000; Santa Cruz Biotechnology, Inc.). The following day, sections were washed with 1X TBST (containing 0.1% Tween-20) at room temperature for 30 min and then incubated at room temperature for 60 min with species-appropriate fluorescent secondary antibodies: Goat Anti-Rabbit IgG AF488 (cat. no. ab150077; 1:200; Abcam) or Goat Anti-Mouse IgG AF594 (cat. no. ab150116; 1:200; Abcam). The sections were washed with 1X TBST at room temperature for 10 min. Nuclei were stained with DAPI (1:3,000; Thermo Fisher Scientific, Inc.) at room temperature for 5 min and then washed with 1X TBST at room temperature for 10 min. images were acquired using a Leica Thunder DM6B optical microscope (Leica Microsystems GmbH) for subsequent analysis.

Cell culture

The primary cells used in this study-carcinoma-associated fibroblasts (CAFs) derived from human OSCC tissues (CAF-S5 and CAF-S6) and healthy gingival-derived normal fibroblasts (NFs) are identical to those that were isolated and characterized in our previous study (37). CAFs and NFs were maintained in DMEM/F12 medium (Gibco; Thermo Fisher Scientific, Inc.) containing 10% Fetal bovine serum (FBS; ScienCell Research Laboratories, Inc.). Human immortalized monocytic cell line THP-1 was purchased from iCell Bioscience (CVCL_0006) and grown in RPMI 1640 medium (Gibco; Thermo Fisher Scientific, Inc.) supplemented with 10% FBS (ScienCell Research Laboratories, Inc.). All cultured cells were supplemented with 100 U/ml penicillin and 100 U/ml streptomycin (Gibco; Thermo Fisher Scientific, Inc.) and maintained at 37°C in a humidified atmosphere with 5% CO2.

Stable transfection of POSTN

POSTN was silenced by CAFs with concentrated lentivirus particles short hairpin (sh)RNA negative control (shNC; sense:: 5′-GTTCTCCGAACGTGTCACGT-3′; anti-sense: 5′-ACGTGACACGTCGGAGAAC-3′) and POSTN-targeting shRNA (shPOSTN; sense: 5′-CCCATGGAGAGCCAATTAT-3′; anti-sense: 5′-ATAATTGGCTCTCCATGGG-3′). The lentiviral particles and the shRNA constructs were designed and provided by Shanghai GenePharma Co., Ltd. Specifically, the POSTN-targeting shRNA was cloned into the lentiviral vector pHBIV-U6-Scramble-ZsGreen-Puro, and the construct was verified by double enzyme digestion and DNA sequencing.

Human immortalized embryonic kidney cell line 293T (CVCL_0063) was purchased from Shanghai Fuheng Biology and cultured in DMEM High medium (Gibco; Thermo Fisher Scientific, Inc.) supplemented with 10% FBS (ScienCell Research Laboratories, Inc.), 100 U/ml penicillin, and 100 U/ml streptomycin (Gibco; Thermo Fisher Scientific, Inc.) and maintained at 37°C in a humidified atmosphere with 5% CO2.

When 293T cells reached 85–90% confluence in 10 cm dishes were co-transfected with 10 µg of the lentiviral shRNA vector (pHBIV-U6-Scramble-ZsGreen-Puro), 7.5 µg of the packaging plasmid pSPAX2, and 2.5 µg of envelope plasmid pMD2G using Lipofectamine 3000 (L3000015; Thermo Fisher Scientific, Inc.), following a second-generation system. This combination yielded a plasmid mass ratio of 4:3:1. Viral supernatant was harvested 48 h post-transfection, clarified by centrifugation (3,000 rpm at room temperature for 10 min), and filtered through a 0.45 µm membrane. The viral particles were then concentrated via ultracentrifugation (50,000 × g at 4°C for 2 h) and resuspended in 200 µl of DMEM High medium (Gibco; Thermo Fisher Scientific, Inc.). Subsequently, CAF-S5 and CAF-S6 were incubated overnight with 8 mg/ml Polybrene (cat. no. TR-1003; Sigma-Aldrich; Merck KGaA) and either control lentiviral particles or those carrying POSTN-targeting shRNA at a multiplicity of infection (MOI) of 100. At 48 h post-transfection, media containing 2 mg/ml puromycin (Sigma-Aldrich; Merck KGaA) were used to select stable clones for two weeks.

PMA-induced THP-1 differentiation into macrophages

The human monocytic leukemia cell line THP-1 was grown in a T25 culture flask supplemented with RPMI 1640 medium(Gibco; Thermo Fisher Scientific, Inc.) containing 50 ng/ml of phorbol 12-myristate 13-acetate (PMA; cat. no. P8139; Sigma-Aldrich; Merck KGaA) for 48 h. Then, they were maintained in fresh RPMI 1640 culture medium for 24 h to stabilize their growth.

Cell treatment

To confirm that BMP4 promotes macrophage polarization toward the M2 phenotype, THP-1 (2×106 cells) were seeded in 6-well plates and differentiated into macrophages using 50 ng/ml PMA for 48 h. After stabilization, macrophages were assigned to different groups and then either left unstimulated or stimulated for an additional 48 h with recombinant human BMP4 (50 or 100 ng/ml; cat. no. HY-P7007; MedChemExpress). Macrophages were stained with FITC anti-human CD163 antibody (cat. no. 333617; 1:50; Biolegend Inc.) and FITC anti-human CD206 antibody (cat. no. 321103; 1:50; Biolegend Inc.) at 4°C for 15 min and then centrifugation 1,000 × g at 4°C for 5 min. Pellets were resuspended in 1 ml PBS and analyzed the expression of M2 macrophage polarization biomarkers (CD163 and CD206) was then analyzed by Flow cytometry (NovoCyte 2040R; ACEA Biosciences) equipped with NovoExpress software (version 1.6.3; http://explore.agilent.com/ACEA-joins-Agilent). To further to confirm the role of Smad signaling pathway, 10 µM LDN193189 inhibitor (cat. no. HY-12071; MedChemExpress) was added to each well for 48 h during the BMP4 stimulation. Cellular proteins were then harvested and subjected to western blotting to evaluate the expression of markers associated with Smad-related and M2 macrophage polarization.

Isolation, characterization of sEVs and labeling

sEVs isolation methods were performed as previously described (37). EV-depleted FBS was obtained by centrifugation at 100,000 × g at 4°C for 3 h. At 80–90% confluence, CAFs and NFs were washed with PBS three times and cultured in DMEM/F12 medium with 5% EV-depleted FBS for another 72 h. The resulting medium was collected as conditioned medium (CM). Then, CM was differentially centrifuged 500 × g for 10 min, 2,500 × g at 4°C for 20 min, 12,000 × g at 4°C for 30 min, filtered (pore size 0.22 µm), collected by ultracentrifuged at 100,000 × g at 4°C for 70 min. The pellet was diluted in 20 ml PBS and ultracentrifuged at 100,000 × g at 4°C for 70 min. The concentration of sEVs was determined by Nanoflow (N30E; NanoFCM, Co., Ltd.). Purified sEVs in PBS were placed on a formvar carbon-coated 200 mesh grid (cat. no. 200M-Cu; EMCN, Inc.) at room temperature for 20 min, washed twice with PBS and then stained 2% uranyl acetate at room temperature for 60 sec. Analysis of sEVs morphology and structure was performed with a transmission electron microscope (TEM; JEM-2000EX; JEOL, Ltd.) equipped with a CCD camera (Gatan SC1000, Model 832). Images were acquired and analyzed using digital Micrograph software (version 3.6.1; Gatan, Inc.). Positive and negative marker expression of sEVs were confirmed by western blotting. The particles size and concentration of sEVs were determined by Nanoflow (N30E, NanoFCM). sEVs were labeled with PKH26 (cat. no. PKH26PCL, Sigma-Aldrich; Merck KGaA) according to the company's instructions. Labeled sEVs were re-separated by ultracentrifugation at 100,000 × g at 4°C for 70 min.

OptiPrep density gradient purification

Purification of sEVs was performed using an OptiPrep density gradient, as previously described (40). In brief, 60, 50, 40, 30, 25, 15, 10 and 5% (w/v) iodixanol solutions were prepared by diluting OptiPrep (60% (w/v) (cat. no. D1556, Sigma-Aldrich; Merck KGaA) with 0.25 M sucrose/10 mM Tris, pH 7.5 in Ultra-Clear tubes (cat. no. 344059; Beckman Coulter, Inc.). Purified sEVs were subjected to density gradient ultracentrifugation. The sample was loaded onto a continuous gradient and centrifuged at 100,000 × g at 4°C for 18 h using an Optima XPN-100 ultracentrifuge with a Ti41 rotor (Beckman Coulter, Inc.), resulting in eight collected fractions. Each fraction was diluted in PBS, pelleted by ultracentrifugation at 100,000 × g at 4°C for 70 min in Ultra-Clear tubes and finally washed and resuspended in PBS.

Immunogold labeling of sEVs

Purified sEVs were adsorbed onto formvar carbon-coated grids for 20 min. After three washes with PBS, free aldehyde groups were quenched by incubation with 50 mmol/l glycine. Following nine additional PBS washes, nonspecific sites were blocked with 5% BSA for 1 h. Grids were then incubated overnight at 4°C with primary antibodies (cat. no. CD9/POSTN; 10 µg/ml; Abcam). After incubation at room temperature with a 5 nm colloidal gold-conjugated secondary antibody (cat. no. A31565; 1:50; Thermo Fisher Scientific, Inc.) and a wash with PBS containing 0.1% BSA, samples were fixed at room temperature in 2.5% glutaraldehyde for 15 min. Finally, after thorough deionized water rinsing, grids were counterstained with phosphotungstic acid at room temperature for 5 min and imaged using a JEM-2000EX transmission electron microscope (JEOL, Ltd.).

Uptake of PKH26-labeled sEVs by macrophages

The purified sEVs in 50 µl PBS were fluorescently labeled with 0.4 µl PKH26 Dye (Sigma-Aldrich; Merck KGaA) at room temperature for 20 min. The labeled sEVs were then centrifuged at 100,000 × g at 4°C for 70 min. After discarding the supernatant, equal amounts of sEVs were added to the macrophages at 37°C for 2 h and 6 h, respectively. Macrophages were then fixed in 4% paraformaldehyde at room temperature for 10 min. After centrifugation at 1,000 × g at room temperature for 5 min, the macrophages were resuspended in 1 ml PBS and the percentage of fluorescence was analyzed using a Flow Cytometer (NovoCyte 2040R; ACEA Biosciences).

CAF sEVs treatment for macrophages and flow cytometry analysis

To confirm whether shNC and shPOSTN sEV-derived CAF-S5/-S6 induce macrophage polarization into M1 and M2 macrophage, sEVs (5×109 particles) were added to macrophage (2×106 cells) grown in 6-well plate for 48 h. To test whether CAF-S5/-S6 sEV-POSTN directly induced M2 macrophage polarization, sEVs (5×109 particles) were incubated overnight 4°C with a POSTN-neutralizing antibody. These pre-treated sEVs were then co-incubated with macrophage (2×106 cells) grown in 6-well plate at 37°C for 48 h. For staining, 100 µl of macrophage (1×106 cells) was incubated with 5 µl of FITC anti-human CD80 antibody (cat. no. 375405; BioLegend, Inc.), FITC anti-human CD86 antibody (cat. no. 374203; BioLegend, Inc.), FITC anti-human CD163 antibody (cat. no. 333617; BioLegend, Inc.) and FITC anti-human CD206 antibody (cat. no. 321103; BioLegend, Inc.) on ice for 15 min and washed twice with PBS. The stained cells resuspended in 1 ml PBS and analyzed on a Flow cytometer (NovoCyte 2040R, ACEA Biosciences) equipped with NovoExpress software (version 1.6.3; http://explore.agilent.com/ACEA-joins-Agilent).

RNA extraction and reverse transcription-quantitative (RT-q) PCR

Total RNA was extracted using TRIzol® (Thermo Fisher Scientific, Inc.) according to the manufacture's protocol. Brief, THP-1-derived macrophages (2×106 cells) treated with PBS (CTRL), shNC sEVs (5×109 particles) and shPOSTN sEVs (5×109 particles) for 48 h. Total RNA was precipitated using isopropanol, washed with 100% ethanol and resuspended in 30 µl of DEPC water. RNA concentration was quantified using a Nanodrop One spectrophotometer (Thermo Fisher Scientific, Inc.). Reverse transcription was performed with the PrimerScript RT reagent Kit (Takara Biotechnology Co., Ltd.) according to the manufacture's protocol, followed by quantitative real-time PCR using the SYBR Premix Ex Taq reagent kit (Takara Biotechnology Co., Ltd.) according to the manufacture's protocol on a LightCycler 480II system (Roche Diagnostics) with the following cycling protocol: Initial denaturation at 95°C for 15 min; followed by 40 cycles of denaturation at 95°C for 10 sec, annealing at 56–60°C for 20 sec and extension at 72°C for 32 sec. GAPDH was used as an internal control. The data for each sample were semi-quantitatively analyzed using the 2−ΔΔCq method (41). The primers for CD68, CD80, CD86, CD163, CD206, BMP4, TNF-α, IL-6, TGF-β, IL-10 and GAPDH were purchased from Sangon Biotech Co., Ltd. Primer sequences were as following: CD68 (forward): 5′-AGCCACAAAACCACCACTCA-3′, (reverse): 5′-CTAGTGGTGGCAGGACTGTG-3′; CD80 (forward): 5′-GCAGGGAACATCACCATCCA-3′, (reverse): 5′-CACTTCCTTGGTCACGTGGA-3′; CD86 (forward): 5′-GGAAGAAGAAGAAGCGGCCT-3′, (reverse): 5′-CGCTGGGCTTCATCAGATCT-3′; CD163 (forward): 5′-GCGGGAGAGTGGAAGTGAAA-3′; (reverse): 5′-ACCTGCACTGGAATTAGCCC-3′; CD206 (MRC1) (forward): 5′-AGGATGGGTACTGGGCAGAT-3′; (reverse): 5′-CTGGACCTTGGCTTCGTGAT-3′; BMP4 (forward): 5′-GGAGGAGGAGGAAGAGCAGA-3′, (reverse): 5′-TTCTTCGTGGTGGAAGCTCC-3′; TNF-α (forward): 5′-CTTCCAGCTGGAGAAGGGTG-3′, (reverse): 5′-CCCAAAGTAGACCTGCCCAG-3′; IL-6 (forward): 5′-AGTGAGGAACAAGCCAGAGC-3′, (reverse): 5′-GGTCAGGGGTGGTTATTGCA-3′; TGF-β1 (forward): 5′-GCCCTGGACACCAACTATT-3′; (reverse): 5′-AGGCTCCAAATGTAGGGG-3′; IL-10 (forward): 5′-AAGACCCAGACATCAAGGCG-3′, (reverse): 5′-AGGCATTCTTCACCTGCTCC-3′; GAPDH (forward): 5′-GTGAAGGTCGGAGTCAACG-3′, (reverse): 5′-TGAGGTCAATGAAGGGGTC-3′. Each experiment was repeated at least three times.

Western blotting

Total protein was extracted with RIPA buffer (cat. no. R0010; Beijing Solarbio Science & Technology Co., Ltd.) supplemented with protease (cat. no. HY-K0010; MedChemExpress) and phosphatase inhibitors (cat. no. HY-K0021; MedChemExpress) at 4°C for 30 min. The lysates were then subjected to protein concentration measurement with a BCA kit (cat. no. P0009; Beyotime Biotechnology). Proteins (20 µg per lane) were separated by 4–20% SDS-PAGE and subsequently transferred to a PVDF membrane (MilliporeSigma). The membrane was then blocked with 5% fat-free milk for 1 h at room temperature to prevent non-specific binding, followed by an overnight incubation with primary antibodies at 4°C. The primary antibodies included POSTN antibody (cat. no. ab14041; 1:500; Abcam), CD9 (cat. no. ab236630; 1:1,000; Abcam), CD81 (cat. no. ab79559; 1:1,000; Abcam), Calnexin (10427-2-AP; 1:1,000, Proteintech, Wuhan, China), CD80 (cat. no. ab134120; 1:1,000; Abcam), CD86 (cat. no. abs115477; 1:1,000; Absin Bioscience), CD163 (sc-33715; 1:1,000, Santa Cruz Biotechnology), CD206 (cat. no. ab64693; 1:1,000; Abcam), BMPR2 (cat. no. abs147034; 1:1,000; Absin Bioscience), Phospho-Smad 1 (Ser463/465)/Smad5(Ser463/465)/Smad9(Ser465/467) (cat. no. 13820; 1:1,000; Cell Signaling Technology, Inc.), Smad5 (12534; 1:1,000; Cell Signaling Technology, Inc.), Smad9 (cat. no. abs131190; 1:1,000; Absin Bioscience) and GAPDH (cat. no. 10494-1-AP; 1:5,000; Proteintech Group, Inc.), followed by incubation with a HRP-conjugated Goat anti-Rabbit IgG (H+L) as the secondary antibody (cat. no. SA00001-2; 1:3,000; Proteintech Group, Inc.) for 2 h. After washing the membrane three times with 1X TBST, the protein bands were visualized using an ECL detection system. Amersham ImageQuant 800 (Cytiva) and the intensity of the band was quantified using ImageJ software (version 1.54k; National Institutes of Health).

Enzyme-linked immunosorbent assay (ELISA)

To confirm the presence of POSTN on the surface of CAF sEVs, Human POSTN ELISA kits was purchased (cat. no. H2452c, Elabscience). To assess the content of BMP4 on the surface of sEV-derived CAF-S5/-S6 transfected with shNC and shPOSTN, Human BMP4 ELISA kits was purchased (cat. no. CSB-E17298h; Cusabio Technology, LLC). Serially diluted CAF-derived sEVs were added to each well (100 µl/well) and incubated for 90 min. Subsequently, biotinylated POSTN and BMP4 antibody was introduced and incubated at 37°C for 1 h, followed by sequential additions of horseradish peroxidase-conjugated streptavidin (100 µl, 37°C for 30 min) and 3,3′,5,5′-tetramethylbenzidine substrate (37°C for 15 min). The reaction was terminated with 50 µl of stop solution and absorbance at 450 nm was measured using a Thermo Fisher Scientific, Inc. microplate reader.

For POSTN blocking on the sEV surface, CAF sEVs were incubated overnight at 4°C with a POSTN-blocking antibody (10 µg/ml in 100 µl PBS; Abcam). Non-bound antibodies were removed by washing with 20 ml PBS and ultracentrifugation at 100,000 × g at 4°C for 70 min. All experiments were performed in at least triplicate.

RNA sequencing analysis

Total RNA was extracted from macrophages treated with CAF sEV-derived shNC and shPOSTN for 48 h using TRIzol® Reagent (Thermo Fisher Scientific, Inc.) per the manufacturer's protocol. RNA integrity was assessed by Agilent 5300 Bioanalyser and concentration was measured using a Nanodrop ND-2000. High-quality RNA samples were used for library preparation. Subsequently, RNA purification, reverse transcription, library construction and sequencing were conducted by Majorbio Biotechnology on an Illumina NovaSeq/HiSeq Xten (Illumina, Inc.) platform with NovaSeq reagents kits (Illumina, Inc.) according to standard protocol. Raw paired-end reads were processed with Fastp (version 1.0.1; http://github.com/OpenGene/fastp) for adapter trimming and quality control. HISAT2 was used to align the cleaned reads to the reference genome and transcript assembly was performed with StringTie (version 3.0.3; http://ccb.jhu.edu/software/stringtie). Gene expression was quantified in TPM and differential expression analysis was carried out to identify differentially expressed genes (DEGs) between comparative groups. RSEM was used to quantify gene abundances. Essentially, differential expression analysis was performed using the DEGseq (42). Functional-enrichment analysis including Gene Ontology (GO) and Kyoto Encyclopedia of Genes and Genomes (KEGG) were performed to identify which DEGs were significantly enriched in GO terms and metabolic pathways at Bonferroni-corrected P-value ≤0.05 compared with the whole-transcriptome background. GO functional enrichment and KEGG pathway analysis were carried out by Goatools and KOBAS (43), respectively.

Statistical analysis

Single-cell sequencing was performed using RStudio software (version 4.1.1). Data distributions were visualized via histograms generated in R software. Categorical variables were compared using the Chi-squared test. For continuous variables, comparisons between two groups used the unpaired two-tailed Student's t-test or the Wilcoxon rank-sum test. Comparisons among three or more groups were performed using one-way ANOVA test followed by Tukey's post hoc test. Inter-variable relationships were examined using Spearman's rank correlation. Statistical analysis and quantification of western blotting bands were performed using GraphPad prism software (version 7.0; Dotmatics) and ImageJ (version 1.6.0; National Institutes of Health). Results are expressed as mean ± SEM from a minimum of three independent experiments. P<0.05 was considered to indicate a statistically significant difference.

Results

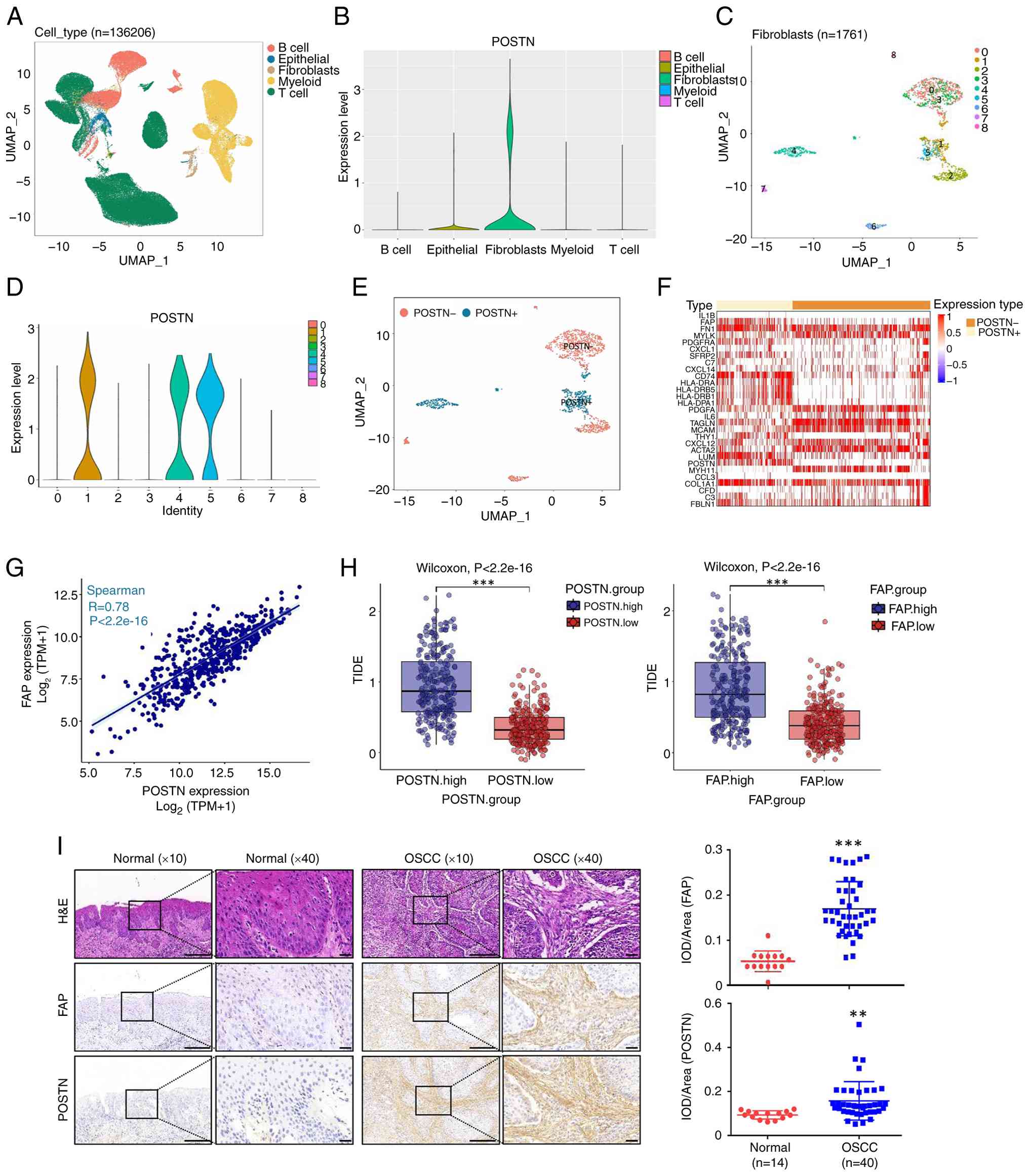
POSTN+FAP+ fibroblasts are associated with a poor ICB response in HNSCC

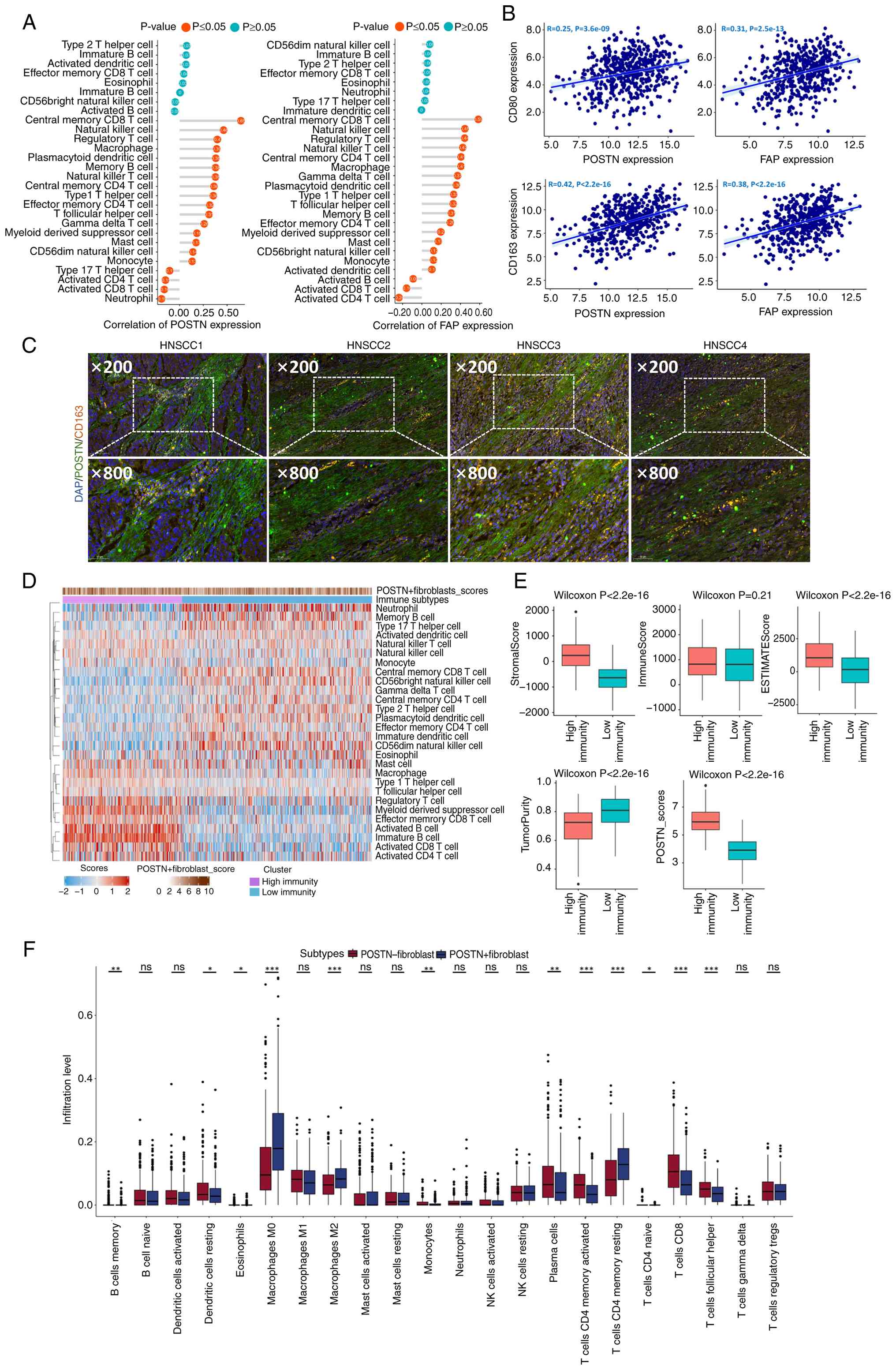
An integrated analysis of the HNSCC single-cell profiling data was conducted using sequencing datasets (Fig. 1A), revealing five clusters that were annotated via Seurat clustering according to specific markers. The gene lists associated with cluster annotation markers are included in Table SI. Existing studies have revealed that POSTN is markedly elevated in tumor-derived fibroblasts compared with in normal tissues (37,44,45). The vlnplot demonstrated that POSTN was mainly expressed in the fibroblasts cluster (Fig. 1B). Subsequently, the fibroblasts were further re-clustered into nine clusters (Fig. 1C) and it was revealed that POSTN was expressed in subpopulations 1, 4 and 5, with its expression was predominantly enriched in subpopulation 1 (Fig. 1D). To determine whether POSTN was expressed in M1/M2 macrophages, the myeloid cluster was further re-clustered into 14 subtypes. Low POSTN expression was detected in five of these subpopulations and it was negligible in the others (Fig. S1A). Based on established biomarkers (Table SII), these subpopulations were categorized into M1-like and M2-like macrophages (Fig. S1B). Notably, low expression of POSTN was present in M1-like macrophages and it was barely detectably in M2-like macrophages (Fig. S1C). Based on UMAP clustering analysis, the fibroblast subpopulations were categorized into POSTN− and POSTN+ fibroblasts (Fig. 1E). Heatmap analysis revealed that myofibroblastic CAF (myCAF)-related proteins (ACTA2, MYH11, TAGLN, PDGFA, MCAM and MYLK) and inflammatory CAF (iCAF)-related proteins (IL6, CXCL12, C3 and CFD) were predominantly expressed in POSTN− fibroblasts. By contrast, ECM CAF (eCAF)-related proteins (FAP, FN1, SFRP2, THY1, COL1A1, FBLN1 and LUM) and antigen presenting CAF (apCAF)-related proteins (CD74, HLA-DRA, HLA-DRB5, HLA-DRB1 and HLA-DPA1) were predominantly expressed in POSTN+ fibroblasts (Fig. 1F). Vnplots further illustrated the expression levels of eCAF and apCAF-associated proteins in POSTN+ fibroblasts and POSTN− fibroblasts (Fig. S1D). Spearman's correlation analysis revealed a significant correlation between the expression levels of POSTN and FAP (Fig. 1G). Moreover, patients with POSTNhigh and FAPhigh HNSCC exhibited a high poor response to ICB (Fig. 1H). The clinical parameters of 40 OSCC cases and 14 normal controls are listed in Table SIII. H&E and immunohistochemical staining identified higher expression levels of FAP and POSTN in the stroma of OSCC cases compared with those in the normal control samples (Fig. 1I). These findings indicated that POSTN+FAP+ fibroblasts are localized in the stromal region and associated with a poor response to ICB in patients with HNSCC.

POSTN+FAP+
fibroblasts contributed to the resistance against ICB in HNSCC. (A)
The datasets of GSE103322 and GSE139324 were integrated for further
analysis. A total of five clusters were identified previously based
on reported biomarkers, including B cell, epithelial, fibroblasts,
myeloid and T cells. (B) Vlnplots demonstrated the expression
levels of POSTN across five clusters. (C) Fibroblasts re-clustered
into nine clusters. (D) Vlnplots visualized the expression levels
of POSTN in the nine clusters. (E) POSTN− fibroblasts
and POSTN+ fibroblasts were annotated based on POSTN
expression levels in fibroblasts subtypes. (F) Heatmap displayed
the expression levels of cell-type specific biomarkers (myCAF,
iCAF, apCAF and eCAF) in POSTN− fibroblasts and
POSTN+ fibroblasts. (G) POSTN showed a significant
correlation with FAP in the TCGA-HNSCC (***P<0.001; Spearman's
rank correlation). (H) High expression of POSTN and FAP was
associated with elevated TIDE scores. Blue and red bars
representing higher and lower expression levels, respectively. (I)
H&E and IHC analysis of FAP and POSTN expression in OSCC cases
(n=40) and normal controls (n=14). Scale bar, 100 and 20 µm. Right:
IOD/Area of FAP and POSTN in the normal and OSCC tissues were
quantified. Statistical significance was determined by unpaired
two-tailed Student's t-test, **P<0.01; ***P<0.001. Error bars
represent the mean ± SEM. POSTN, perostin; FAP, fibroblast
activation protein; ICB, immune checkpoint blockade; HNSCC, head
and neck squamous cell carcinoma; TIDE, tumor immune dysfunction
and exclusion; H&E, hematoxylin and eosin; IHC,
immunohistochemical; OSCC, oral squamous cell carcinoma; IOD,
integrated option density.

Figure 1.

POSTN+FAP+ fibroblasts contributed to the resistance against ICB in HNSCC. (A) The datasets of GSE103322 and GSE139324 were integrated for further analysis. A total of five clusters were identified previously based on reported biomarkers, including B cell, epithelial, fibroblasts, myeloid and T cells. (B) Vlnplots demonstrated the expression levels of POSTN across five clusters. (C) Fibroblasts re-clustered into nine clusters. (D) Vlnplots visualized the expression levels of POSTN in the nine clusters. (E) POSTN− fibroblasts and POSTN+ fibroblasts were annotated based on POSTN expression levels in fibroblasts subtypes. (F) Heatmap displayed the expression levels of cell-type specific biomarkers (myCAF, iCAF, apCAF and eCAF) in POSTN− fibroblasts and POSTN+ fibroblasts. (G) POSTN showed a significant correlation with FAP in the TCGA-HNSCC (***P<0.001; Spearman's rank correlation). (H) High expression of POSTN and FAP was associated with elevated TIDE scores. Blue and red bars representing higher and lower expression levels, respectively. (I) H&E and IHC analysis of FAP and POSTN expression in OSCC cases (n=40) and normal controls (n=14). Scale bar, 100 and 20 µm. Right: IOD/Area of FAP and POSTN in the normal and OSCC tissues were quantified. Statistical significance was determined by unpaired two-tailed Student's t-test, **P<0.01; ***P<0.001. Error bars represent the mean ± SEM. POSTN, perostin; FAP, fibroblast activation protein; ICB, immune checkpoint blockade; HNSCC, head and neck squamous cell carcinoma; TIDE, tumor immune dysfunction and exclusion; H&E, hematoxylin and eosin; IHC, immunohistochemical; OSCC, oral squamous cell carcinoma; IOD, integrated option density.

Association of POSTN+FAP+ fibroblasts with macrophage infiltration and contributing to an immunosuppressive microenvironment in HNSCC

Recent studies have provided evidence for intercellular communication between POSTN+FAP+ fibroblasts and macrophages (46–48). Additionally, the macrophage infiltration rate is a critical factor in responses to ICB. The ssGSEA algorithm (Fig. 2A) demonstrated that the expression levels of POSTN and FAP were markedly associated with the immune infiltration of macrophages in TCGA-HNSCC. The expression levels of POSTN and FAP exhibited strong positive correlations with markers of M1 (CD80 and CD86) and M2 (CD163 and CD206) macrophages, respectively. However, the correlations with the M2 macrophage markers (CD163, P<2.2×10−16; CD206, P<2.2×10−16) were markedly stronger (Figs. 2B, S2A and B). Immunofluorescence staining revealed the co-expression of POSTN and CD163 in the stromal area in HNSCC cases (Fig. 2C). To delineate the role of POSTN+ fibroblasts in the TME, we analyzed 28 immune-related signatures, two distinct immunity subtypes were identified through unsupervised hierarchical clustering: high and low-immunity subtypes (Fig. 2D). The high-immunity subtype was characterized by high stromal, immune, ESTIMATE and POSTN scores coupled with low tumor purity (Fig. 2E). Then, two molecular subtypes of HNSCC-TCGA were identified through unsupervised hierarchical clustering (Fig. S2C and D). Further analysis of the TME revealed that POSTN+ fibroblasts were characterized by high stromal, ESTIMATE, immune and POSTN scores, as well as low tumor purity (Fig. S2E). Interestingly, M0 macrophages, M2 macrophages and CD4+ T memory cells also highly infiltrated the POSTN+ fibroblasts, highlighting the strong positive correlation between the POSTN+ fibroblasts and M2 macrophages in HNSCC (Fig. 2F). Collectively, these findings strongly suggest that POSTN+ fibroblasts are associated with an immunosuppressive TME in HNSCC, potentially through their strong correlation with and spatial proximity to M2 macrophages.

Association of
POSTN+FAP+ fibroblasts with the immune
landscape in HNSCC. (A) POSTN and FAP expression associated with
the level of immune cell infiltration in the TCGA-HNSCC (Spearman's
rank correlation). (B) A significant positive correlation was
observed between the expression of POSTN/FAP and CD80/CD163 in the
TCGA-HNSCC (***P<0.001; Spearman's rank correlation). (C)
Co-expression of POSTN (green) and CD163 (orange) in HNSCC cases
(n=4). Top: images of HNSCC tissues (Scale bar, 100 µm). Bottom:
images of HNSCC tissues (Scale bar, 50 µm). (D) High and low
immunity subtypes were identified by unsupervised hierarchical
clustering. (E) The distribution of stromal, immune, ESTIMATE,
TumorPurity and POSTN scores in high and low immunity subtypes. (F)
The infiltration abundances of 22 immune cells across
POSTN−/POSTN+ fibroblasts. Statistical
significance was determined by unpaired two-tailed Student's
t-test, ns, not significant; *P<0.05; **P<0.01;
***P<0.001. Error bars represent the mean ± SEM. POSTN,
perostin; FAP, fibroblast activation protein; TCGA, The Cancer
Genome Atlas; HNSCC, head and neck squamous cell carcinoma.

Figure 2.

Association of POSTN+FAP+ fibroblasts with the immune landscape in HNSCC. (A) POSTN and FAP expression associated with the level of immune cell infiltration in the TCGA-HNSCC (Spearman's rank correlation). (B) A significant positive correlation was observed between the expression of POSTN/FAP and CD80/CD163 in the TCGA-HNSCC (***P<0.001; Spearman's rank correlation). (C) Co-expression of POSTN (green) and CD163 (orange) in HNSCC cases (n=4). Top: images of HNSCC tissues (Scale bar, 100 µm). Bottom: images of HNSCC tissues (Scale bar, 50 µm). (D) High and low immunity subtypes were identified by unsupervised hierarchical clustering. (E) The distribution of stromal, immune, ESTIMATE, TumorPurity and POSTN scores in high and low immunity subtypes. (F) The infiltration abundances of 22 immune cells across POSTN−/POSTN+ fibroblasts. Statistical significance was determined by unpaired two-tailed Student's t-test, ns, not significant; *P<0.05; **P<0.01; ***P<0.001. Error bars represent the mean ± SEM. POSTN, perostin; FAP, fibroblast activation protein; TCGA, The Cancer Genome Atlas; HNSCC, head and neck squamous cell carcinoma.

POSTN is present on the surface of CAF sEVs

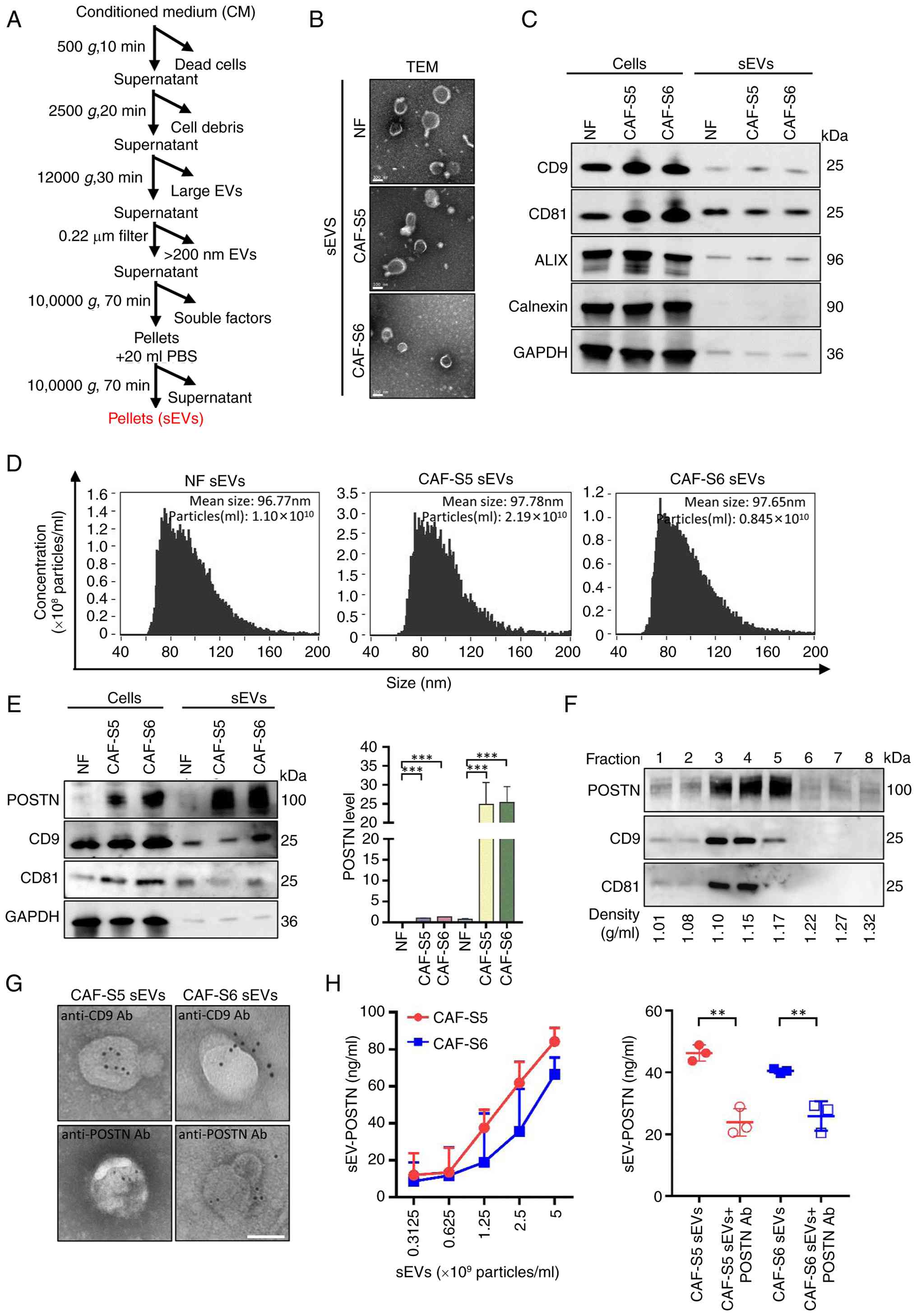
To further confirm the expression levels of POSTN in CAFs and their sEVs, human primary OSCC-derived CAF-S5/-S6 and healthy gingival-derived NFs were successfully extracted and validated, as previously described (37). The sEVs were isolated from the respective CM of CAF-S5/-S6 and NFs using differential ultracentrifugation (Fig. 3A) and they exhibited characteristic exosomal morphology in TEM images (Fig. 3B). These sEVs tested positive for exosomal markers, including CD9, CD81 and ALIX and tested negative for Calnexin (Fig. 3C). The size distribution and particle concentration of sEVs were examined using a Nanoflow cytometer, revealing an mean size of ~100 nm and a concentration of ~1×1010 sEVs/1ml of CM (Fig. 3D). The expression levels of POSTN in CAF-S5/-S6 and their sEVs were markedly higher than those in NFs and their sEVs (Fig. 3E). Furthermore, density gradient fractionation analysis revealed the presence of POSTN on CAF-derived sEVs (Fig. 3F). Immunogold labeling confirmed the presence of POSTN on the surface of CAF-S5/-S6 sEVs (Fig. 3G). ELISA further demonstrated that the level of sEV-POSTN from these cells increased in an sEV dose-dependent manner (Fig. 3H), a signal that was markedly reduced by a POSTN-blocking antibody (Fig. 3H). Taken together, these findings identified POSTN as a surface component of CAF-S5/-S6 sEVs.

POSTN is located on the surface of
sEV-derived from CAFs. (A) Flowchart of sEVs isolation process. (B)
The morphology and structure of sEVs examined by TEM. Scale bar,
100 nm. (C) The expression of biomarkers of sEVs were examined by
western blotting. CD9, CD81 and ALIX were used as positive
biomarkers for sEVs, while Calnexin was used as a negative
biomarker. GAPDH was used as internal control. (D) Nanoflow
cytometer examined the particles concentration and mean size
distribution of sEVs. (E) The expression levels of POSTN in CAFs
and their sEVs were measured. CD9 and CD81 were used as positive
markers of sEVs (n=3 per group). GAPDH was used as an internal
control. (F) Western blotting analysis was performed the expression
levels of POSTN in density gradient fractionation of sEV-derived
CAF-S6. CD9 and CD81 were used as positive markers of sEVs. (G) TEM
images of immunogold-labeled POSTN on CAF-S5/-S6 sEVs (Scale bar,
100 nm). (H) ELISA examination of POSTN in CAF-S5/-S6 sEVs (n=3 per
group). Statistical significance was determined by unpaired
two-tailed Student's t-test, **P<0.01; ***P<0.001. Error bars
represent the mean ± SEM. For source data for blotting assays, see
Fig. S5. POSTN, perostin; sEV,
small extracellular vesicles; CAFs, carcinoma-associated
fibroblasts; TEM, transmission electron microscopy.

Figure 3.

POSTN is located on the surface of sEV-derived from CAFs. (A) Flowchart of sEVs isolation process. (B) The morphology and structure of sEVs examined by TEM. Scale bar, 100 nm. (C) The expression of biomarkers of sEVs were examined by western blotting. CD9, CD81 and ALIX were used as positive biomarkers for sEVs, while Calnexin was used as a negative biomarker. GAPDH was used as internal control. (D) Nanoflow cytometer examined the particles concentration and mean size distribution of sEVs. (E) The expression levels of POSTN in CAFs and their sEVs were measured. CD9 and CD81 were used as positive markers of sEVs (n=3 per group). GAPDH was used as an internal control. (F) Western blotting analysis was performed the expression levels of POSTN in density gradient fractionation of sEV-derived CAF-S6. CD9 and CD81 were used as positive markers of sEVs. (G) TEM images of immunogold-labeled POSTN on CAF-S5/-S6 sEVs (Scale bar, 100 nm). (H) ELISA examination of POSTN in CAF-S5/-S6 sEVs (n=3 per group). Statistical significance was determined by unpaired two-tailed Student's t-test, **P<0.01; ***P<0.001. Error bars represent the mean ± SEM. For source data for blotting assays, see Fig. S5. POSTN, perostin; sEV, small extracellular vesicles; CAFs, carcinoma-associated fibroblasts; TEM, transmission electron microscopy.

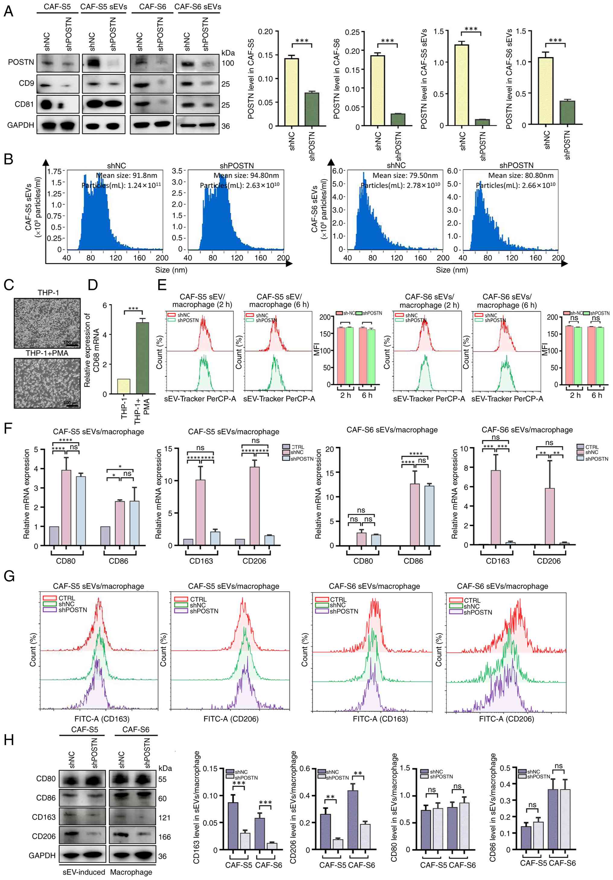
CAF-derived sEV-POSTN induces M2 polarization of THP-1-derived macrophages

To determine whether sEV-POSTN can induce macrophage polarization, CAF-S5/-S6 stably transfected with shNC and shPOSTN were established and sEVs were isolated by differential ultracentrifugation. The expression of POSTN in CAF-S5/-S6 and their sEVs was markedly reduced by shPOSTN compared with that in the shNC group (Fig. 4A). The mean sizes of sEVs derived from shNC/shPOSTN-transfected CAF-S5/-S6 were ~95 and 80 nm, respectively and their particles concentration were ~1.9×1010 and 2.7×1010 sEV/1 ml CM, respectively (Fig. 4B). Human THP-1 cells were incubated with PMA (50 ng/ml) for 48 h to induce differentiation into M0 macrophages, which exhibited the corresponding adherent morphology (Fig. 4C) and highly expressed the macrophage marker CD68 (P<0.001; Fig. 4D). Flow cytometry revealed that macrophages exhibited no significant difference in their uptake of PKH26-labeled sEVs derived from shNC/shPOSTN-transfected CAF-S5/-S6 (Fig. 4E). RT-qPCR assay revealed that the M2 macrophage markers CD163 and CD206 were markedly downregulated, whereas the M1 macrophage markers CD80 and CD86 remained unchanged, after co-incubation with sEVs derived from shPOSTN-transfected CAF-S5/-S6 compared with those from sEVs derived from shNC-transfected CAF-S5/-S6 (P<0.01; Fig. 4F). Flow cytometry confirmed that the expression levels of M2 macrophage markers (CD163 and CD206) were markedly reduced in macrophages treated with sEVs derived from POSTN-knockdown CAF-S5/-S6 (Fig. 4G). Furthermore, the expression levels of M2 macrophage markers (CD163 and CD206) were markedly downregulated in macrophages treated with sEVs derived from shPOSTN-transfected CAF-S5/-S6 compared with those treated with sEVs derived from shNC-transfected CAF-S5/S6 (Fig. 4H). However, the expression of M1 macrophage markers (CD80 and CD86) showed no significant difference in macrophages treated with sEVs derived from shNC/shPOSTN-transfected CAF-S5/-S6 (Fig. 4H).

sEV-derived CAFs induced macrophage
M2 polarization. (A) The expression levels of POSTN in CAF-S5/-S6
and their sEVs transfected with shNC and shPOSTN were examined by
western blotting (n=3 per group). CD9 and CD81 were used as
positive markers of sEVs. Left: Representative images. Right:
Quantitative analysis of POSTN in different groups. (B) Particles
concentration and size distribution of sEV-derived CAF-S5/-S6
transfected with shNC and shPOSTN were analyzed by Nanoflow
cytometer. (C) Representative image of macrophages derived from
THP-1 treated with PMA (50 ng/ml; scale bar, 100 µm). (D) The mRNA
expression of CD68 was analyzed by RT-qPCR. (E) Internalization of
PKH26-labeled sEV-derived CAF-S5/-S6 transfected with shNC and
shPOSTN by macrophages was examined by flow cytometer at 2 and 6 h
after incubation (n=3 per group). Quantitative analysis of the MFI
of PKH26-labeled sEVs internalized by macrophages for 2 and 6 h,
respectively. The mRNA expression of CD80, CD86, CD163 and CD206
expression in macrophages were treated with sEV-derived CAF-S5/-S6
transfected with shNC and shPOSTN were analyzed by (F) RT-qPCR, (G)
flow cytometry and (H) western blotting. Statistical significance
was determined using a one-way ANOVA test. ns, not significant;
*P<0.05; **P<0.01; ***P<0.001; ****P<0.0001. Error bars
represent the mean ± SEM. For source data for blotting assays, see
Fig. S5. sEV, small extracellular
vesicles; CAFs, carcinoma-associated fibroblasts; POSTN, perostin;
sh, short hairpin; NC, negative control; RT-qPCR, reverse
transcription-quantitative PCR; MFI, mean fluorescence
intensity.

Figure 4.

sEV-derived CAFs induced macrophage M2 polarization. (A) The expression levels of POSTN in CAF-S5/-S6 and their sEVs transfected with shNC and shPOSTN were examined by western blotting (n=3 per group). CD9 and CD81 were used as positive markers of sEVs. Left: Representative images. Right: Quantitative analysis of POSTN in different groups. (B) Particles concentration and size distribution of sEV-derived CAF-S5/-S6 transfected with shNC and shPOSTN were analyzed by Nanoflow cytometer. (C) Representative image of macrophages derived from THP-1 treated with PMA (50 ng/ml; scale bar, 100 µm). (D) The mRNA expression of CD68 was analyzed by RT-qPCR. (E) Internalization of PKH26-labeled sEV-derived CAF-S5/-S6 transfected with shNC and shPOSTN by macrophages was examined by flow cytometer at 2 and 6 h after incubation (n=3 per group). Quantitative analysis of the MFI of PKH26-labeled sEVs internalized by macrophages for 2 and 6 h, respectively. The mRNA expression of CD80, CD86, CD163 and CD206 expression in macrophages were treated with sEV-derived CAF-S5/-S6 transfected with shNC and shPOSTN were analyzed by (F) RT-qPCR, (G) flow cytometry and (H) western blotting. Statistical significance was determined using a one-way ANOVA test. ns, not significant; *P<0.05; **P<0.01; ***P<0.001; ****P<0.0001. Error bars represent the mean ± SEM. For source data for blotting assays, see Fig. S5. sEV, small extracellular vesicles; CAFs, carcinoma-associated fibroblasts; POSTN, perostin; sh, short hairpin; NC, negative control; RT-qPCR, reverse transcription-quantitative PCR; MFI, mean fluorescence intensity.

RT-qPCR and western blotting analysis of macrophages also showed that the expression levels of M2 macrophage markers (CD163 and CD206) were markedly downregulated in macrophages treated with CAF-S5/-S6 sEVs pre-incubated with a POSTN-blocking antibody, compared with those treated with CAF-S5/-S6 sEVs (Fig. S3A and B). Flow cytometry confirmed that CAF-S5/-S6 sEVs pre-incubated with a POSTN-blocking antibody markedly reduced the expression levels of M2 macrophage markers (CD163 and CD206) (Fig. S3C and D). These results demonstrated that sEVs secreted by POSTN-knockdown CAF-S5/-S6 may inhibit M2 macrophage polarization.

BMP4 drives macrophage M2 polarization by activating BMPR2/Smad signaling

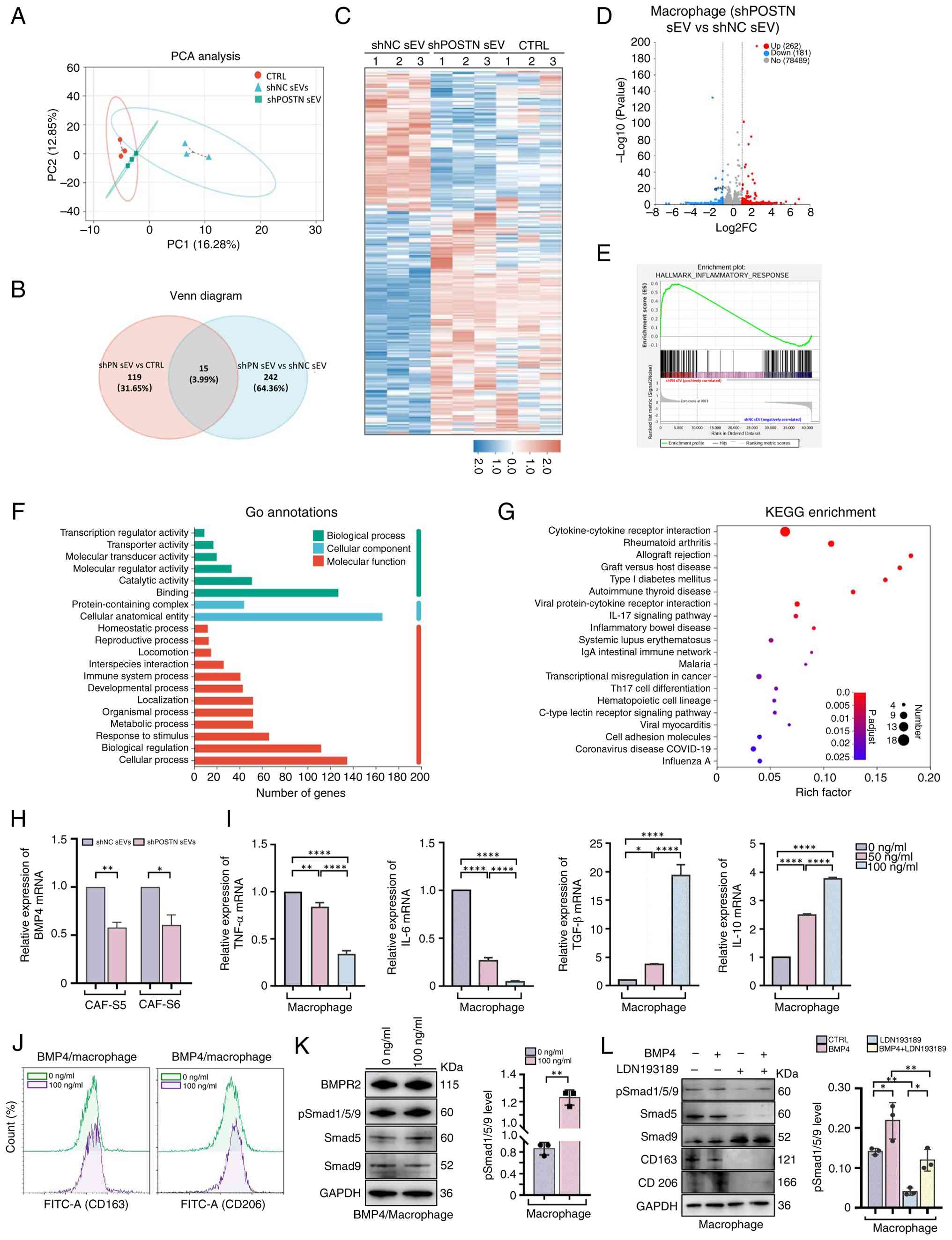
To further investigate the mechanism by which POSTN regulates THP-1-derived macrophages M2 polarization, RNA sequencing was performed on THP-1-derived macrophages stimulated with sEVs derived from CAF-S6 transfected with shPOSTN and shNC. PCA was employed to assess transcriptomics profiles, revealing a clear distinction between macrophages treated with shPOSTN sEVs and CTRL or shNC sEVs (Fig. 5A). A Venn diagram revealed 15 shared genes and 242 unique genes between macrophages treated with shPOSTN sEVs and shNC sEVs (Fig. 5B). Furthermore, a heatmap showed significant upregulation and downregulation of genes in macrophages stimulated with sEVs derived from CAF-S6 transfected with shPOSTN compared with those treated with sEVs derived from CAF-S6 transfected with shNC (Fig. 5C). A volcano plot identified 443 DEGs, including 262 upregulated and 181 downregulated genes, in macrophages treated with shPOSTN sEVs compared with those treated with shNC sEVs (Fig. 5D). Among the top DEGs, BMP4 was identified as a critical growth factor that fosters a pro-tumoral immune environment by polarizing macrophages toward an M2-like phenotype, thereby promoting tumor growth (49).

BMP4 activates BMPR2/Smad signaling
to induce macrophage M2 polarization. (A) PCA analysis of
macrophages were treated with sEV-derived CAF-S6 transfected with
shNC and shPOSTN in three replicate times. (B) Venn-diagram of DEGs
between shPOSTN sEV vs. CTRL and shPOSTN sEVs vs. shNC sEVs. (C)
Heatmap showing the top DEGs in each group. (D) Volcano plot
showing BMP4 downregulation in macrophages treated with shPOSTN
sEVs vs. shNC sEVs. (E) GSEA analysis of hallmark pathways in
macrophages treated with sEV-derived CAF-S6 transfected with either
shPOSTN or shNC. (F) GO enrichment analysis was performed to
identify pathways associated with the representative DEGs. (G) The
bubble plot displays the top 20 markedly enriched KEGG pathways for
the DEGs. (H) The mRNA expression of BMP4 in macrophages induced
sEVs derived from CAF-S5/-S6 transfected with shNC and shPOSTN were
analyzed by RT-qPCR. (I) The mRNA expression of TNF-α, IL-6, TGF-β
and IL-10 in macrophages stimulated with BMP4 at concentrations of
0, 50 and 100 ng/ml. (J) The expression of CD163 and CD206 in
macrophages treated with BMP4 at concentrations of 0, 100 ng/ml
examined by flow cytometry. (K) The level of BMPR2, pSmad1/5/9,
Smad 5 and Smad 9 in macrophages treated with BMP4 (100 ng/ml) for
48 h were examined by western blotting (n=3 per group). (L) The
level of pSmad1/5/9, Smad5, Smad9, CD163 and CD206 in macrophages
treatment with or without LDN193189 inhibitor (n=3 per group).
Statistical significance was determined using a one-way ANOVA test,
ns, not significant *P<0.05; **P<0.01; ****P<0.0001. Error
bars represent the mean ± SEM. Source data for blotting assays, see
Fig. S5. PCA, principal component
analysis; sEV, small extracellular vesicles; sh, short hairpin; NC,
negative control; DEGs, differentially expressed genes; POSTN,
perostin; sEV, small extracellular vesicles; GSEA, gene set
enrichment analysis; GO, Gene Ontology; KEGG, Kyoto Encyclopedia of
Genes and Genomes; RT-qPCR, reverse transcription-quantitative PCR;
pSmad, phosphorylated Smad.

Figure 5.

BMP4 activates BMPR2/Smad signaling to induce macrophage M2 polarization. (A) PCA analysis of macrophages were treated with sEV-derived CAF-S6 transfected with shNC and shPOSTN in three replicate times. (B) Venn-diagram of DEGs between shPOSTN sEV vs. CTRL and shPOSTN sEVs vs. shNC sEVs. (C) Heatmap showing the top DEGs in each group. (D) Volcano plot showing BMP4 downregulation in macrophages treated with shPOSTN sEVs vs. shNC sEVs. (E) GSEA analysis of hallmark pathways in macrophages treated with sEV-derived CAF-S6 transfected with either shPOSTN or shNC. (F) GO enrichment analysis was performed to identify pathways associated with the representative DEGs. (G) The bubble plot displays the top 20 markedly enriched KEGG pathways for the DEGs. (H) The mRNA expression of BMP4 in macrophages induced sEVs derived from CAF-S5/-S6 transfected with shNC and shPOSTN were analyzed by RT-qPCR. (I) The mRNA expression of TNF-α, IL-6, TGF-β and IL-10 in macrophages stimulated with BMP4 at concentrations of 0, 50 and 100 ng/ml. (J) The expression of CD163 and CD206 in macrophages treated with BMP4 at concentrations of 0, 100 ng/ml examined by flow cytometry. (K) The level of BMPR2, pSmad1/5/9, Smad 5 and Smad 9 in macrophages treated with BMP4 (100 ng/ml) for 48 h were examined by western blotting (n=3 per group). (L) The level of pSmad1/5/9, Smad5, Smad9, CD163 and CD206 in macrophages treatment with or without LDN193189 inhibitor (n=3 per group). Statistical significance was determined using a one-way ANOVA test, ns, not significant *P<0.05; **P<0.01; ****P<0.0001. Error bars represent the mean ± SEM. Source data for blotting assays, see Fig. S5. PCA, principal component analysis; sEV, small extracellular vesicles; sh, short hairpin; NC, negative control; DEGs, differentially expressed genes; POSTN, perostin; sEV, small extracellular vesicles; GSEA, gene set enrichment analysis; GO, Gene Ontology; KEGG, Kyoto Encyclopedia of Genes and Genomes; RT-qPCR, reverse transcription-quantitative PCR; pSmad, phosphorylated Smad.

GSEA revealed that inflammatory response was upregulated in the macrophages treated with shPOSTN sEVs compared with in those treated with shNC sEVs (Fig. 5E). GO analysis revealed that 20 biological processes were markedly altered in macrophages treated with shPOSTN sEVs compared with shNC sEVs, with notable changes in ‘cellular anatomical entity’, ‘binding’ and ‘cellular processes’ (Fig. 5F). Additionally, KEGG pathway analysis revealed significant enrichment of pathways, such as the ‘cytokine-cytokine receptor interaction’ and ‘viral protein-cytokine receptor interaction’, which are closely associated with the inflammatory response during macrophage M2 polarization (50,51) (Fig. 5G). The levels of BMP4 in sEV-derived CAF-S5/-S6 transfected with shNC were higher than those in the shPOSTN group (Fig. S4), average BMP4 level was 2.6 pg/ml in the shNC group and 1.9 pg/ml in the shPOSTN group. Furthermore, RT-qPCR analysis showed markedly higher levels of BMP4 in macrophages treated with sEVs derived from shNC-transfected CAF-S5/-S6 compared with in those treated with sEVs derived from shPOSTN-transfected CAF-S5/-S6 (Fig. 5H). Moreover, the mRNA expression levels of pro-inflammatory factors (TNF-α and IL-6) were markedly downregulated in macrophages with 50 and 100 ng/ml of BMP4 (Fig. 5I). By contrast, the mRNA expression levels of anti-inflammatory factors (TGF-β and IL-10) were markedly upregulated in macrophages with 50 and 100 ng/ml of BMP4 (Fig. 5I). In addition, flow cytometry showed BMP4-induced upregulation of M2 macrophage markers CD163 and CD206 (Fig. 5J). Moreover, the levels of BMPR2 and phospho-Smad1/5/9 were increased in macrophages treated with 100 ng/ml BMP4 for 48 h (Fig. 5K). To assess the role of Smad signaling in BMP4-induced M2 polarization, the BMP type I receptor was inhibited with LDN193189. This treatment suppressed BMP4-triggered Smad1/5/9 phosphorylation and the expression of CD163/CD206 (Fig. 5L). These findings suggested that POSTN-deficient CAF sEVs may decrease BMP4 secretion, which otherwise activates the BMPR2/Smad signaling to drive macrophage M2 polarization, which could offer a therapeutic strategy for targeting TAMs.

Discussion

Researchers have increasingly favored employing scRNA-seq technology to investigate the heterogeneous characteristics of CAFs in solid tumors (52,53). The analytical outcomes of scRNA-seq are subject to notable variability depending on the specific experimental methodology, with each approach exhibiting unique advantages and technical constraints (54). Despite its technical limitations, such as the loss of spatial information and under-representation of certain cell types due to isolation challenges (55), scRNA-seq has been instrumental in identifying distinct CAF subsets, including myCAF, iCAF and apCAF. These subsets possess unique gene expression profiles and functional properties, influencing tumor progression and immune responses through various mechanisms, such as the secretion of cytokines, chemokines and ECM components (56–58). Although ICB targeting PD-1/PD-L1 has improved survival in recurrent or metastatic HNSCC (59,60), its underlying mechanisms require further elucidation. Notably, differences in ICB efficacy associated with CAF subgroups have been reported across diverse solid tumors. Among these, POSTN+ fibroblasts are characterized by high α-smooth muscle actin (αSMA) expression and serve crucial roles in ECM regulation and tissue architecture maintenance (61,62). Previous studies have revealed that POSTN+ fibroblasts exhibited characteristics of myCAF, as they expressed ECM-associated signature genes (POSTN, MMP14 and MMP11) (31,63,64).

To comprehensively characterize the tumor immune microenvironment in HNSCC, the present study integrated an PBMC-derived scRNA-seq dataset (GSE139324) alongside primary tumor data. This approach was necessitated by the limited availability of HNSCC-specific scRNA-seq resources at the time of analysis and was implemented to bolster the robustness and diversity of the immune cell profiling, following rigorous batch effect correction. Importantly, the inclusion of the PBMC dataset served as a critical negative control. As expected, fibroblasts markers were absent in PBMC-derived cells. Specifically, POSTN expression was exclusively confined to fibroblasts clusters within the tumor samples and was completely undetectable across all immune cell populations.

The current study deciphered the heterogeneity of fibroblasts and identified distinct populations of POSTN− and POSTN+ fibroblasts. Moreover, it was demonstrated that eCAF and apCAF signatures were highly expressed in POSTN+ fibroblasts, whereas myCAF and iCAF signatures were enriched in POSTN− fibroblasts. Functionally, apCAF serve an essential role in promoting the tumor immunosuppressive environment by modulating T-cell activity (65), whereas POSTN+ fibroblasts suppress CD8+ T-cell infiltration, impair antitumor immunity and foster an immunosuppressive microenvironment, affecting the response to immunotherapy. Hence, the potential interaction between POSTN+ apCAF and macrophages plays a key role in shaping the immunosuppressive microenvironment of HNSCC. The epithelial-mesenchymal transition (EMT)-related gene signature serves as a novel mechanistic explanation for the underlying prognosis of hepatocellular carcinoma (HCC) (66). EMT is a crucial step in tumor invasion and metastasis and CAFs serve as the primary drivers inducing tumor EMT (66). The POSTN+ fibroblasts identified in the current study inherently possess a robust mesenchymal phenotype and potent ECM remodeling capacity. These POSTN+ apCAF may not only directly act on tumor cells by secreting EMT-inducing factors (such as TGF-β), but could also indirectly create favorable conditions for tumor cells that have undergone EMT to evade immune surveillance by constructing an immunosuppressive microenvironment. At the molecular level, future investigations should explore between the crosstalk between POSTN+ apCAF and established oncogenic pathways. A previous study demonstrated that CLSPN drives HCC progression via the Wnt/β-catenin pathway (67) and existing evidence indicates that Wnt signaling is closely associated with the activation of CAFs and that β-catenin activation can regulate the expression of multiple chemokines (67). Therefore, a possible hypothesis is that aberrant Wnt signaling in tumor cells may reprogram fibroblasts into a POSTN+ apCAF phenotype, thereby initiating the macrophage recruitment and activation. This may represent an important research direction for linking intracellular oncogenic signaling with systemic remodeling of the TME. However, it should be noted that the use of integrated public scRNA-seq datasets may introduce inherent limitations, such as batch effects or variations in sample processing, which could affect the interpretation of fibroblast heterogeneity.

According to functional enrichment analysis, POSTN+ fibroblasts were primarily enriched in genes regulating collagen metabolism and ECM assembly. Although their specific mechanisms in driving ICB resistance require full elucidation, current evidence indicates that they contribute to immunotherapy resistance by upregulating PD-1 and CTLA4 protein expression on CD4+CD25+ T lymphocytes (17). Furthermore, FAP+αSMA+ CAFs promote collagen production, forming multi-layered physical barriers that shield tumor cells from T-cell contact (68), whereas high levels of LRRC15+ CAFs are associated with poor immunotherapy outcomes (69). Furthermore, the current study revealed that patients with HNSCC and high expression levels of POSTN and FAP, exhibited markedly poorer responses to ICB therapy. The co-expression of FAP and POSTN in HNSCC is markedly associated with poor prognosis, supporting their potential as prognostic biomarkers. The present study revealed that POSTN and FAP expression levels were positively associated with macrophage infiltration in TCGA-HNSCC. Further integrated analysis of TCGA-HNSCC demonstrated that POSTNhigh/FAPhigh HNSCC tumors exhibited characteristic immune evasion signatures and poorer ICB response rates, potentially indicating an immune-resistant phenotype. H&E and immunohistochemical (IHC) staining identified higher expression levels of FAP and POSTN in the stroma of OSCC cases compared with normal controls. However, it is important to note the inherent limitations of the IHC methodology employed. While instrumental for validating expression and spatial distribution, IHC is a semi-quantitative technique susceptible to subjective interpretation. Moreover, its static nature cannot directly demonstrate dynamic cellular interactions. For instance, although antigen-presenting fibroblasts were observed proximal to immune cells, IHC alone cannot confirm their functional role in antigen presentation or establish causality within communication networks. These functional insights warrant future investigation using techniques such as multiplex fluorescence IHC, transmission electron microscopy, co-culture models and in vivo loss-of-function experiments.

Several studies have investigated POSTN+ fibroblasts and SPP1+ macrophages in HNSCC. These studies have primarily reported associations between individual gene expression and patient survival, lacking deep insight into their interactions and effects on the TME (70,71). Notably, this crosstalk was investigated from multiple aspects in the current study, including single-cell transcriptomics, immunofluorescent labeling of clinical specimens and bioinformatics analysis of published datasets. In the HNSCC cohort from TCGA and in other scRNA-seq datasets, SPP1+ macrophages have been shown to interact with POSTN+ fibroblasts, with the interaction intensity being positively associated with poor overall survival (72,73). Using integrative single-cell and spatial transcriptomics, researchers have identified a significant colocalization of POSTN+ fibroblasts and SPP1+ macrophages. This finding suggests that their interaction may serve a critical role in establishing a hypoxic, TNF-α-rich microenvironment conducive to tumor progression via NF-κB signaling (74). Furthermore, the present study highlighted the potential value of POSTN+ fibroblasts in HNSCC in facilitating an immunosuppressive microenvironment by inducing macrophage M2 polarization via sEV-POSTN. The robust positive association between POSTN expression and macrophage infiltration, supported by the experimental evidence that POSTN+ sEVs may directly steer M2 polarization through the BMP4/BMPR2/Smad pathway, underscores a distinct mechanism of immune regulation. To spatially validate the interplay between POSTN+ fibroblasts and macrophages, spatial transcriptomics will be further employed to delineate this precise interplay in HNSCC.

The prominence of POSTN+ fibroblast-macrophage interactions in HNSCC is likely driven by the distinct etiology and anatomical location of the disease. The persistent exposure of head and neck mucosa to inflammatory triggers and microbiota fosters a unique microenvironment that favors dominant stromal-immune crosstalk (75). Consequently, targeting POSTN or its downstream signaling in macrophages represents a promising, disease-specific therapeutic strategy. This approach to alleviate immunosuppression and overcome ICB resistance may hold greater value in HNSCC than in malignancies where POSTN+ fibroblasts primarily fulfill other biological roles.

CAFs recruit monocytes and promote their differentiation into M2-like TAMs through various factors, including cytokines (CXCL12, CCL5, IL-6 and IL-33) and the glycoprotein chitinase 3-like-1 (76–78). In particular, POSTN+ fibroblasts attract and polarize macrophages into an SPP1+ TAM phenotype via the IL-6/STAT3 signaling pathway. This process hinders effective T-cell infiltration and diminishes immunotherapy response (31). Consequently, patients exhibiting high co-expression of POSTN+ fibroblasts and SPP1+ macrophages demonstrate poorer outcomes in immunotherapy cohorts (31). The present analysis of TCGA-HNSCC data revealed that the expression of POSTN and FAP was markedly positively associated with M1 macrophage markers (CD80 and CD86) and M2 macrophage markers (CD163 and CD206). This notable finding led to the hypothesis that POSTN may actively modulate M1 macrophages polarization, raising a critical question for further research. Immunofluorescence staining revealed the co-expression of POSTN and CD163 in the stromal area of HNSCC cases, suggesting a potential interaction within the TME. It should be noted that preliminary analysis was performed on four representative samples. Future studies with larger sample sizes are warranted to confirm and extend these findings.

sEVs may also be useful adjuncts to existing immunotherapeutics. Despite the profound success of ICB, a notable percentage of patients treated with these agents develop treatment resistance. PD-L1+ sEVs are used as a potential target, which impair anti-PD-L1 therapy by binding and targeting therapeutic antibodies, thereby enhancing their clearance by macrophages (79). It is expected that blocking PD-L1 expression or release in EVs may enhance ICB efficacy and overcome resistance in patients. Human CPC-derived exosomal vesicles carrying a short POSTN isoform (aa 22–669), have been shown to promote cardiomyocyte proliferation through activation of phosphorylation-induced activation of focal adhesion kinase, actin polymerization and nuclear translocation of Yes-associated protein signaling (36). Our previous study revealed that LOX binds the FN/POSTN/BMP4 complex located on the surface of sEVs (37). Immunogold labeling localized POSTN to the membrane surface in the present study. Furthermore, ELISA confirmed that the levels of sEV-POSTN from CAF-S5/-S6 increased in a concentration-dependent manner and this signal was markedly reduced by pretreatment with a POSTN-blocking antibody. Given the membrane localization and functional importance of sEV-POSTN, a critical next step is to investigate how POSTN knockdown alters sEVs cargoes and how such alterations subsequently influence macrophage phenotype and function.

The current study also demonstrated that CAF sEVs derived POSTN promoted the M2 macrophage polarization by activating BMP4-induced BMPR2/Smad signaling. These findings suggested that sEVs are crucial mediators of the crosstalk between CAFs and macrophages. CAFs have emerged as promising targets for anti-tumor therapy through the modulation of key signaling pathways (10). To improve chemotherapy and immunotherapy outcomes, researchers are currently investigating FAP+ CAF-directed therapies, including antibody-drug conjugates and CAR-T cells in preclinical and clinical studies (80,81). However, the clinical benefits of these approaches for patients with HNSCC remain unclear. The present study highlighted the role of POSTN+ fibroblasts in predicting immunotherapy response in HNSCC and identifies potential targets for enhancing treatment efficacy. Future work should incorporate retrospective analyses of immunotherapy-treated HNSCC cohorts and large-scale prospective trials to validate these findings. Additionally, further investigation is needed to assess the clinical feasibility of targeting POSTN+ fibroblast-macrophage interactions as a therapeutic strategy.

In conclusion, the present study demonstrated that POSTN+ fibroblasts may promote an immunosuppressive microenvironment and ICB resistance in HNSCC by secreting POSTN+ sEVs that drive M2 macrophages polarization via BMP4/BMPR2/Smad signaling, highlighting POSTN as a promising therapeutic potential target.

Supplementary Material

Supporting Data
Supporting Data

Acknowledgements

Not applicable.

Funding

The present study received support from the Natural Science Foundation of China (grant no. 82301087 to Wanqi Lv), General Program (grant no. SSH-2024-A07 to Xue Liu; SSH-2022-07 to Yanjin Wang) in Shanghai Stomatological Hospital, Shanghai Stomatological Hospital's Talent Introduction Startup Project (grant no. SSH-2025-RC04 to Yuqiong Wu), Outstanding Young Medical Talent Project of Shanghai Municipal Health Commission (grant no. 2022YQ046 to Si Chen), Outstanding Young Talent Project of Shanghai Stomatological Hospital (grant no. SSH-2022-KJCX-C02 to Si Chen) and National Key Clinical Program on Orthodontics (grant no. GJLCZDZK).

Availability of data and materials

The data generated in the present study are included in the figures and/or tables of this article, with additional raw data available from the corresponding author upon request. The HNSCC scRNA-seq datasets are publicly available from the GEO repository (GSE103322; http://www.ncbi.nlm.nih.gov/geo/query/acc.cgi?acc=GSE103322) and (GSE139324; http://www.ncbi.nlm.nih.gov/geo/query/acc.cgi?acc=GSE139324). The analysis can be assessed R software. Gene expression data of TCGA-Head and neck squamous cell carcinoma (HNSCC) patients can be downloaded at https://www.cbioportal.org/. Immune infiltration levels were quantified using the single-sample gene set enrichment analysis (ssGSEA) method. The relevant data and resources can be downloaded from http://cis.hku.hk/TISIDB/download.php. The raw RNA sequencing data reported in this paper have been deposited in the Genome Sequence Archive (82) in National Genomics Data Center (83), China National Center for Bioinformation/Beijing Institute of Genomics, Chinese Academy of Sciences (GSA-Human: HRA015291) that are publicly accessible at https://ngdc.cncb.ac.cn/gsa-human/submit/hra/submit.

Authors' contributions

XL, CZ and SC were responsible for conceptualization, visualization, funding acquisition and writing the original draft. CQ was responsible for methodology and data curation. YWa and WL were responsible for visualization, formal analysis, funding acquisition and investigation. QZ and YWu were responsible for funding acquisition, date curation and formal analysis. XL and CZ confirm the authenticity of all the raw data. All authors read and approved the final manuscript.

Ethics approval and consent to participate

All procedures involving human participants were approved by the Ethics Committee of Shanghai Stomatological Hospital, Fudan University (approval no. 2024-023). The use of HNSCC tissue sections was additionally approved by the same committee (approval no. 2024-005). Written informed consent was obtained from all individual participants included in the study.

Patient consent for publication

Not applicable.

Competing interests

The authors declare that they have no competing interests.

References

1 

Cohen EEW, Bell RB, Bifulco CB, Burtness B, Gillison ML, Harrington KJ, Le QT, Lee NY, Leidner R, Lewis RL, et al: The society for immunotherapy of cancer consensus statement on immunotherapy for the treatment of squamous cell carcinoma of the head and neck (HNSCC). J Immunother Cancer. 7:1842019. View Article : Google Scholar : PubMed/NCBI

2 

El-Naggar AK, Chan JKC, Grandis JR, Takata T and Slootweg PJ: WHO Classification of Head and Neck Tumors. 4th edition. IARC; Lyon: 2017

3 

Sung H, Ferlay J, Siegel RL, Laversanne M, Soerjomataram I, Jemal A and Bray F: Global cancer statistics 2020: GLOBOCAN estimates of incidence and mortality worldwide for 36 cancers in 185 countries. CA Cancer J Clin. 71:209–249. 2021.PubMed/NCBI

4 

Liu JC, Bhayani M, Kuchta K, Galloway T and Fundakowski C: Patterns of distant metastasis in head and neck cancer at presentation: Implications for initial evaluation. Oral Oncol. 88:131–136. 2019. View Article : Google Scholar : PubMed/NCBI

5 

Ferris RL, Blumenschein G Jr, Fayette J, Guigay J, Colevas AD, Licitra L, Harrington K, Kasper S, Vokes EE, Even C, et al: Nivolumab for recurrent squamous-cell carcinoma of the head and neck. N Engl J Med. 375:1856–1867. 2016. View Article : Google Scholar : PubMed/NCBI

6 

Harrington KL, Burtness B, Greil R, Soulières D, Tahara M, de Castro G Jr, Psyrri A, Brana I, Basté N, Neupane P, et al: Pembrolizumab with or without chemotherapy in recurrent or metastatic head and neck squamous cell carcinoma: Updated results of the phase III KEYNOTE-048 study. J Clin Oncol. 41:790–802. 2023. View Article : Google Scholar : PubMed/NCBI

7 

Morad G, Helmink BA, Sharma P and Wargo JA: Hallmarks of response, resistance, and toxicity to immune checkpoint blockade. Cell. 184:5309–5337. 2021. View Article : Google Scholar : PubMed/NCBI

8 

Elhanani O, Ben-Uri R and Keren L: Spatial profiling technologies illuminate the tumor microenvironment. Cancer Cell. 41:404–420. 2023. View Article : Google Scholar : PubMed/NCBI

9 

Yang K, Wang X, Song C, He Z, Wang R, Xu Y, Jiang Y, Wan Y, Mei J and Mao W: The role of lipid metabolic reprogramming in tumor microenvironment. Theranostics. 13:1774–1808. 2023. View Article : Google Scholar : PubMed/NCBI

10 

Chen X and Song E: Turning foes to friends: Targeting cancer- associated fibroblasts. Nat Rev Drug Discov. 18:99–115. 2019. View Article : Google Scholar : PubMed/NCBI

11 

Mao X, Xu J, Wang W, Liang C, Hua J, Liu J, Zhang B, Meng Q, Yu X and Shi S: Crosstalk between cancer-associated fibroblasts and immune cells in the tumor microenvironment: New findings and future perspectives. Mol Cancer. 20:1312021. View Article : Google Scholar : PubMed/NCBI

12 

Barrett R and Puré E: Cancer-associated fibroblasts: Key determinants of tumor immunity and immunotherapy. Curr Opin Immunol. 64:80–87. 2020. View Article : Google Scholar : PubMed/NCBI

13 

Deng Y, Cheng J, Fu B, Liu W, Chen G, Zhang Q and Yang Y: Hepatic carcinoma-associated fibroblasts enhance immune suppression by facilitating the generation of myeloid-derived suppressor cells. Oncogene. 36:1090–1101. 2017. View Article : Google Scholar : PubMed/NCBI

14 

Hsu CY, Saleh RO, Mohammed JS, Mansuri N, Rekha MM, Anand A, Sahoo S, Zwamel SS, Zwamel AH and Hulail HM: The dynamic interplay between melanoma cells and CAFs: Implications drug resistance and immune evasion and possible therapeutics. Exp Cell Res. 449:1145812025. View Article : Google Scholar : PubMed/NCBI

15 

Wein L, Luen SJ, Savas P, Salgado R and Loi S: Checkpoint blockade in the treatment of breast cancer: Current status and future directions. Br J Cancer. 119:4–11. 2018. View Article : Google Scholar : PubMed/NCBI

16 

Loi S, Michiels S, Adams S, Loibl S, Budczies J, Denkert C and Salgado R: The journey of tumor-infiltrating lymphocytes as a biomarker in breast cancer: Clinical utility in an era of checkpoint inhibition. Ann Oncol. 32:1236–1244. 2021. View Article : Google Scholar : PubMed/NCBI

17 

Kieffer Y, Hocine HR, Gentric G, Pelon F, Bernard C, Bourachot B, Lameiras S, Albergante L, Bonneau C, Guyard A, et al: Single-cell analysis reveals fibroblast clusters linked to immunotherapy resistance in cancer. Cancer Discov. 10:1330–1351. 2020. View Article : Google Scholar : PubMed/NCBI

18 

Miyai Y, Sugiyama D, Hase T, Asai N, Taki T, Nishida K, Fukui T, Chen-Yoshikawa TF, Kobayashi H, Mii S, et al: Meflin-positive cancer-associated fibroblasts enhance tumor response to immune checkpoint blockade. Life Sci Alliance. 5:e2021012302022. View Article : Google Scholar : PubMed/NCBI

19 

Krishnamurty AT, Shyer JA, Thai M, Gandham V, Buechler MB, Yang YA, Pradhan RN, Wang AW, Sanchez PL, Qu Y, et al: LRRC15+ myofibroblasts dictate the stromal setpoint to suppress tumour immunity. Nature. 611:148–154. 2022. View Article : Google Scholar : PubMed/NCBI

20 

Galbo PM Jr, Zang X and Zheng D: Molecular features of cancer-associated fibroblast subtypes and their implication on cancer pathogenesis, prognosis, and immunotherapy resistance. Clin Cancer Res. 27:2636–2647. 2021. View Article : Google Scholar : PubMed/NCBI

21 

Wang LX, Zhang SX, Wu HJ, Rong XL and Guo J: M2b macrophage polarization and its roles in diseases. J Leukoc Biol. 106:345–358. 2019. View Article : Google Scholar : PubMed/NCBI

22 

Funes SC, Rios M, Escobar-Vera J and Kalergis AM: Implications of macrophage polarization in autoimmunity. Immunology. 154:186–195. 2018. View Article : Google Scholar : PubMed/NCBI

23 

Mehraj U, Dar AH, Wani NA and Mir MA: Tumor microenvironment promotes breast cancer chemoresistance. Cancer Chemother Pharmacol. 87:147–158. 2021. View Article : Google Scholar : PubMed/NCBI

24 

Jin X, Deng Q, Ye S, Liu S, Fu Y, Liu Y, Wu G, Ouyang G and Wu T: Cancer-associated fibroblast-derived periostin promotes papillary thyroid tumor growth through integrin-FAK-STAT3 signaling. Theranostics. 14:3014–3028. 2024. View Article : Google Scholar : PubMed/NCBI

25 

Zhu M, Fejzo MS, Anderson L, Dering J, Ginther C, Ramos L, Gasson JC, Karlan BY and Slamon DJ: Periostin promotes ovarian cancer angiogenesis and metastasis. Gynecol Oncol. 119:337–344. 2010. View Article : Google Scholar : PubMed/NCBI

26 

Contié S, Voorzanger-Rousselot N, Litvin J, Clézardin P and Garnero P: Increased expression and serum levels of the stromal cellsecreted protein periostin in breast cancer bone metastases. Int J Cancer. 128:352–360. 2011. View Article : Google Scholar : PubMed/NCBI

27 

Ryner L, Guan Y, Firestein R, Xiao Y, Choi Y, Rabe C, Lu S, Fuentes E, Huw LY, Lackner MR, et al: Upregulation of periostin and reactive stroma is associated with primary chemoresistance and predicts clinical outcomes in epithelial ovarian cancer. Clin Cancer Res. 21:2941–2951. 2015. View Article : Google Scholar : PubMed/NCBI

28 

Jeong JY, Jeong W and Kim HJ: Promotion of chondrosarcoma cell survival, migration and lymphangiogenesis by periostin. Anticancer Res. 40:5463–5469. 2020. View Article : Google Scholar : PubMed/NCBI

29 

Zhou W, Ke SQ, Huang Z, Flavahan W, Fang X, Paul J, Wu L, Sloan AE, McLendon RE, Li X, et al: Periostin secreted by glioblastoma stem cells recruits M2 tumourassociated macrophages and promotes malignant growth. Nat Cell Biol. 17:170–182. 2015. View Article : Google Scholar : PubMed/NCBI

30 

Tang M, Liu B, Bu X and Zhao P: Crosstalk between ovarian cancer cells and macrophages through periostin promotes macrophage recruitment. Cancer Sci. 109:1309–1318. 2018. View Article : Google Scholar : PubMed/NCBI

31 

Wang H, Liang Y, Liu Z, Zhang R, Chao J, Wang M, Liu M, Qiao L, Xuan Z, Zhao H and Lu L: POSTN+ cancer-associated fibroblasts determine the efficacy of immunotherapy in hepatocellular carcinoma. J Immunother Cancer. 12:e0087212024. View Article : Google Scholar : PubMed/NCBI

32 

Chen C, Guo Q, Liu Y, Hou Q, Liao M, Guo Y, Zang Y, Wang F, Liu H, Luan X, et al: Single-cell and spatial transcriptomics reveal POSTN+ cancer-associated fibroblasts correlated with immune suppression and tumour progression in non-small cell lung cancer. Clin Transl Med. 13:e15152023. View Article : Google Scholar : PubMed/NCBI

33 

van Niel G, D'Angelo G and Raposo G: Shedding light on the cell biology of extracellular vesicles. Nat Rev Mol Cell Biol. 19:213–228. 2018. View Article : Google Scholar : PubMed/NCBI

34 

Welsh JA, Goberdhan DCI, O'Driscoll L, Buzas EI, Blenkiron C, Bussolati B, Cai H, Di Vizio D, Deiedonks TAP, Erdbrügger U, et al: Minimal information for studies of extracellular vesicles (MISEV2023): From basic to advanced approaches. J Extracell Vesicles. 13:e124042024. View Article : Google Scholar : PubMed/NCBI

35 

Théry C, Witwer KW, Aikawa E, Alcaraz MJ, Anderson JD, Andriantsitohaina R, Antoniou A, Arab T, Archer F, Atkin-Smith GK, et al: Minimal information for studies of extracellular vesicles 2018 (MISEV2018): A position statement of the international society for extracellular vesicles and update of the MISEV2014 guidelines. J Extracell Vesicles. 7:15357502018. View Article : Google Scholar : PubMed/NCBI

36 

You T, Tang H, Wu W, Gao J, Li X, Li N, Xu X, Xing J, Ge H, Xiao Y, et al: POSTN secretion by extracellular matrix cancer-associated fibroblasts (eCAFs) correlates with poor ICB response via macrophage chemotaxis activation of Akt signaling pathway in gastric cancer. Aging Dis. 14:2177–2192. 2023. View Article : Google Scholar : PubMed/NCBI

37 

Liu X, Li H, Wang Y, Zhang Q, Liu Y and Liu T: LOX+ iCAFs in HNSCC have the potential to predict prognosis and immunotherapy responses revealed by single cell RNA sequencing analysis. Sci Rep. 15:70282025. View Article : Google Scholar : PubMed/NCBI

38 

Ruffin AT, Cillo AR, Tabib T, Liu A, Onkar S, Kunning SR, Lampenfeld C, Atiya HI, Abecassis I, Kürten CHL, et al: B cell signatures and tertiary lymphoid structures contribute to outcome in head and neck squamous cell carcinoma. Nat Commun. 12:33492021. View Article : Google Scholar : PubMed/NCBI

39 

Cillo AR, Kürten CHL, Tabib T, Qi Z, Onkar S, Wang T, Liu A, Duvvuri U, Kim S, Soose RJ, et al: Immune landscape of viral- and carcinogen-driven head and neck cancer. Immunity. 52:183–199.e9. 2020. View Article : Google Scholar : PubMed/NCBI

40 

Sung BH, Ketova T, Hoshino D, Zijlstra A and Weaver AM: Directional cell movement through tissues is controlled by exosome secretion. Nat Commun. 6:71642015. View Article : Google Scholar : PubMed/NCBI

41 

Livak KJ and Schmittgen TD: Analysis of relative gene expression data using real-time quantitative PCR and the 2(-delta delta C(T)) method. Methods. 25:402–408. 2001. View Article : Google Scholar : PubMed/NCBI

42 

Wang L, Feng Z, Wang X, Wang X and Zhang X: DEGseq: An R package for identifying differentially expressed genes from RNA-seq data. Bioinformatics. 26:136–138. 2019. View Article : Google Scholar

43 

Xie C, Mao X, Huang J, Ding Y, Wu J, Dong S, Kong L, Gao G, Li CY and Wei L: KOBAS 2.0: A web server for annotation and identification of enriched pathways and diseases. Nucleic Acids Res. 39:W316–W322. 2011. View Article : Google Scholar : PubMed/NCBI

44 

Hong HY, Hwang DY, Yang CC, Cheng SM, Chen PC, Aala WJ, I-Chen Harn H, Evans ST, Onoufriadis A, Liu SL, et al: Profibrotic subsets of SPP1+ macrophages and POSTN+ fibroblasts contribute to fibrotic scarring in acne keloidalis. J Invest Dernatol. 144:1491–1504.e10. 2024. View Article : Google Scholar : PubMed/NCBI

45 

Wu S, Liu M, Zhang M, Ye X, Gu H, Jiang C, Zhu H, Ye X, Li Q, Huang X and Cao M: The gene expression of CALD1, CDH2, and POSTN in fibroblast are related to idiopathic pulmonary fibrosis. Front Immunol. 15:12750642024. View Article : Google Scholar : PubMed/NCBI

46 

Puram SV, Tirosh I, Parikh AS, Patel AP, Yizhak K, Gillespie S, Rodman C, Luo CL, Mroz EA, Emerick KS, et al: Single-cell transcriptomic analysis of primary and metastatic tumor ecosystems in head and neck cancer. Cell. 171:1611–1624.e24. 2017. View Article : Google Scholar : PubMed/NCBI

47 

Buechler MB, Fu W and Turley SJ: Fibroblast-macrophage reciprocal interactions in health, fibrosis, and cancer. Immunity. 54:903–915. 2021. View Article : Google Scholar : PubMed/NCBI

48 

Yang AT, Kim YO, Yan XZ, Abe H, Aslam M, Park KS, Zhao XY, Jia JD, Klein T, You H and Schuppan D: Fibroblast activation protein activates macrophages and promotes parenchymal liver inflammation and fibrosis. Cell Mol Gastroenterol Hepatol. 15:841–867. 2023. View Article : Google Scholar : PubMed/NCBI

49 

Martínez VG, Rubio C, Martínez-Fernández M, Segovia C, López-Calderón F, Garín MI, Teijeira A, Munera-Maravilla E, Varas A, Sacedón R, et al: BMP4 induces M2 macrophage polarization and favors tumor progression in bladder cancer. Clin Cancer Res. 23:7388–7399. 2017. View Article : Google Scholar : PubMed/NCBI

50 

Wang Y, Liu S, Li L, Li L, Zhou X, Wan M, Lou P, Zhao M, Lv K, Yuan Y, et al: Peritoneal M2 macrophage-derived extracellular vesicles as natural multitarget nanotherapeutics to attenuate cytokine storms after severe infections. J Control Release. 349:118–132. 2022. View Article : Google Scholar : PubMed/NCBI

51 

Su D, Zhu S, Xu K, Hou Z, Hao F, Xu F, Lin Y, Zhu Y, Liu D, Duan Q, et al: Phosphoproteomic analysis reveals changes in A-Raf-related protein phosphorylation in response to toxoplasma gondii infection in porcine macrophages. Parasit Vectors. 17:1912024. View Article : Google Scholar : PubMed/NCBI

52 

Friedman G, Levi-Galibov O, David E, Bornstein C, Giladi A, Dadiani M, Mayo A, Halperin C, Pevsner-Fischer M, Lavon H, et al: Cancer-associated fibroblast compositions change with breast cancer progression linking the ratio of S100A4+ and PDPN+ CAFs to clinical outcome. Nat Cancer. 1:692–708. 2020. View Article : Google Scholar : PubMed/NCBI

53 

Bartoschek M, Oskolkov N, Bocci M, Lövrot J, Larsson C, Sommarin M, Madsen CD, Lindgren D, Pekar G, Karlsson G, et al: Spatially and functionally distinct subclasses of breast cancer-associated fibroblasts revealed by single cell RNA sequencing. Nat Commun. 9:51502018. View Article : Google Scholar : PubMed/NCBI

54 

Hwang B, Lee JH and Bang D: Single-cell RNA sequencing technologies and bioinformatics pipelines. Exp Mol Med. 50:1–14. 2018. View Article : Google Scholar

55 

Moncada R, Barkley D, Wagner F, Chiodin M, Devlin JC, Baron M, Hajdu CH, Simeone DM and Yanai I: Integrating microarray-based spatial transcriptomics and single-cell RNA-seq reveals tissue architecture in pancreatic ductal adenocarcinomas. Nat Biotechnol. 38:333–342. 2020. View Article : Google Scholar : PubMed/NCBI

56 

Öhlund D, Handly-Santana A, Biffi G, Elyada E, Almeida AS, Ponz-Sarvise M, Corbo V, Oni TE, Hearn SA, Lee EJ, et al: Distinct populations of inflammatory fibroblasts and myofibroblasts in pancreatic cancer. J Exp Med. 214:579–596. 2017. View Article : Google Scholar : PubMed/NCBI

57 

Song J, Wei R, Liu C, Zhao Z and Liu X, Wang Y, Liu F and Liu X: Antigen-presenting cancer associated fibroblasts enhance antitumor immunity and predict immunotherapy response. Nat Commun. 16:21752025. View Article : Google Scholar : PubMed/NCBI

58 

Maia A and Wiemann S: Cancer-associated fibroblasts: Implications for cancer therapy. Cancers (Basel). 13:35262021. View Article : Google Scholar : PubMed/NCBI

59 

Daste A, Larroquette M, Gibson N, Lasserre M and Domblides C: Immunotherapy for head and neck squamous cell carcinoma: Current status and perspectives. Immunotherapy. 16:187–197. 2024. View Article : Google Scholar : PubMed/NCBI

60 

Aboaid H, Khalid T, Hussain A, Myat YM, Nanda RK, Srinivasmurthy R, Nguyen K, Jones DT, BigcasJ L and Thein KZ: Advances and challenges in immunotherapy in head and neck cancer. Front Immunol. 16:15965832025. View Article : Google Scholar : PubMed/NCBI

61 

Xing F, Saidou J and Watabe K: Cancer associated fibroblasts (CAFs) in tumor microenvironment. Front Biosci (Landmark Ed). 15:166–179. 2021. View Article : Google Scholar

62 

Kim I, Choi S, Yoo S, Lee M and Kim IS: Cancer-associated fibroblasts in the hypoxic tumor microenvironment. Cancers (Basel). 14:33212022. View Article : Google Scholar : PubMed/NCBI

63 

Wu Y, Li S, Yu H, Zhang S, Yan L, Guan X, Xu W, Wang Z, Lv A, Tian X, et al: Integrative single-cell and spatial transcriptomics analysis reveals ECM-remodeling cancer-associated fibroblast-derived POSTN as a key mediator in pancreatic ductal adenocarcinoma progression. Int J Biol Sci. 21:3573–3596. 2025. View Article : Google Scholar : PubMed/NCBI

64 

Liu Y, Dong G, Yu J and Liang P: Integration of single-cell and spatial transcriptomics reveals fibroblast subtypes in hepatocellular carcinoma: Spatial distribution, differentiation trajectories, and therapeutic potential. J Transl Med. 23:1982025. View Article : Google Scholar : PubMed/NCBI

65 

Thomas ME, Jie E, Kim AM, Mayberry TG, Cowan BC, Luechtefeld HD, Wakefield MR and Fang Y: Exploring the role of antigen-presenting cancer-associated fibroblasts and CD74 on the pancreatic ductal adenocarcinoma tumor microenvironment. Med Oncol. 42:152024. View Article : Google Scholar : PubMed/NCBI

66 

Shi Y, Wang J, Huang G, Zhu J, Jian H, Xia G, Wei Q, Li Y and Yu H: A novel epithelial-mesenchymal transition gene signature for the immune status and prognosis of hepatocellular carcinoma. Hepatol Int. 16:906–917. 2022. View Article : Google Scholar : PubMed/NCBI

67 

Shi Y, Wang Y, Niu K, Zhang W, Lv Q and Zhang Y: How CLSPN could demystify its prognostic value and potential molecular mechanism for hepatocellular carcinoma: A crosstalk study. Comput Biol Med. 172:1082602024. View Article : Google Scholar : PubMed/NCBI

68 

Grout JA, Sirven P, Leader AM, Maskey S, Hector E, Puisieux I, Steffan F, Cheng E, Tung N, Maurin M, et al: Spatial positioning and matrix programs of cancer-associated fibroblasts promote T cell exclusion in human lung tumors. Cancer Discov. 12:2606–2625. 2022. View Article : Google Scholar : PubMed/NCBI

69 

Dominguez CX, Müller S, Keerthivasan S, Koeppen H, Hung J, Gierke S, Breart B, Foreman O, Bainbridge TW, Castiglioni A, et al: Single-cell RNA sequencing reveals stromal evolution into LRRC15+ myofibroblasts as a determinant of patient response to cancer immunotherapy. Cancer Discov. 10:232–253. 2020. View Article : Google Scholar : PubMed/NCBI

70 

Wenhua S, Tsunematsu T, Umeda M, Tawara H, Fujiwara N, Mouri Y, Arakaki R, Ishimaru N and Kudo Y: Cancer cell-derived novel periostin isoform promotes invasion in head and neck squamous cell carcinoma. Cancer Med. 12:8510–8525. 2023. View Article : Google Scholar : PubMed/NCBI

71 

Bie T and Zhang X: Higher expression of SPP1 predicts poorer survival outcomes in head and neck cancer. J Immunol Res. 2021:85695752021. View Article : Google Scholar : PubMed/NCBI

72 

Qi J, Sun H, Zhang Y, Wang Z, Xun Z, Li Z, Ding X, Bao R, Hong L, Jia W, et al: Single-cell and spatial analysis reveal interaction of FAP+ fibroblasts and SPP1+ macrophages in colorectal cancer. Nat Commun. 13:17422022. View Article : Google Scholar : PubMed/NCBI

73 

Khaliq AM, Erdogan C, Kurt Z, Turgut SS, Grunvald MW, Rand T, Khare S, Borgia JA, Hayden DM, Pappas SG, et al: Refining colorectal cancer classification and clinical stratification through a single-cell atlas. Genome Biol. 23:1132022. View Article : Google Scholar : PubMed/NCBI

74 

Wu J, Dai T, Li Z, Pan M, Zhang W, Chen H, Qiao L, Lian Q, Liu Y and Chen J: Integrating multi-modal transcriptomics identifies cellular subtypes with distinct roles in PDAC progression. Cell Oncol (Dordr). 48:1571–1592. 2025. View Article : Google Scholar : PubMed/NCBI

75 

Oppel F, Gendreizig S, Martinez-Ruiz L, Florido J, López-Rodríguez A, Pabla H, Loganathan L, Hose L, Kühnel P, Schmidt P, et al: Mucosa-like differentiation of head and neck cancer cells is inducible and drives the epigenetic loss of cell malignancy. Cell Death Dis. 15:7242024. View Article : Google Scholar : PubMed/NCBI

76 

Tan B, Shi X, Zhang J, Qin J, Zhang N, Ren H, Qian M, Siwko S, Carmon K, Liu Q, et al: Inhibition of Rspo-Lgr4 facilitates checkpoint blockade therapy by switching macrophage polarization. Cancer Res. 7817:4929–4942. 2018. View Article : Google Scholar : PubMed/NCBI

77 

Ksiazkiewicz M, Gottfried E, Kreutz M, Mack M, Hofstaedter F and Kunz-Schughart LA: Importance of CCL2-CCR2A/2B signaling for monocyte migration into spheroids of breast cancer-derived fibro blasts. Immunobiology. 215:737–747. 2010. View Article : Google Scholar : PubMed/NCBI

78 

Cohen N, Shani O, Raz Y, Sharon Y, Hoffman D, Abramovitz L and Erez N: Fibroblasts drive an immunosuppressive and growth promoting microenvironment in breast cancer via secretion of Chitinase 3-like 1. Oncogene. 36:4457–4468. 2017. View Article : Google Scholar : PubMed/NCBI

79 

Najafi S, Majidpoor J and Mortezaee K: Extracellular vesicle-based drug delivery in cancer immunotherapy. Drug Deliv Transl Res. 13:2790–2806. 2023. View Article : Google Scholar : PubMed/NCBI

80 

Fabre M, Ferrer C, Dominguez-Hormaetxe S, Bockorny B, Murias L, Seifert O, Eisler SA, Kontermann RE, Pfizenmaier K, Lee SY, et al: OMTX705, a novel FAP-targeting ADC demonstrates activity in chemotherapy and pembrolizumab-resistant solid tumor models. Clin Cancer Res. 26:3420–3430. 2020. View Article : Google Scholar : PubMed/NCBI

81 

Wang LC, Lo A, Scholler J, Sun J, Majumdar RS, Kapoor V, Antzis M, Cotner CE, Johnson LA, Durham AC, et al: Targeting fibroblast activation protein in tumor stroma with chimeric antigen receptor T cells can inhibit tumor growth and augment host immunity without severe toxicity. Cancer Immunol Res. 2:154–166. 2014. View Article : Google Scholar : PubMed/NCBI

82 

CNCB-NGDC Members and Partners, . Database resources of the national genomics data center, China national center for bioinformation in 2025. Nucleic Acids Res. 53:D30–D44. 2025. View Article : Google Scholar : PubMed/NCBI

83 

Zhang S, Chen X, Jin E, Wang A, Chen T, Zhang X, Zhu J, Dong L, Sun Y, Yu C, et al: The GSA family in 2025: A broadened sharing platform for multi-omics and multimodal data. Genomics Proteomics Bioinformatics. 23:qzaf0722025. View Article : Google Scholar : PubMed/NCBI

Related Articles

  • Abstract
  • View
  • Download
  • Twitter
Copy and paste a formatted citation
Spandidos Publications style
Zhang C, Chen S, Qian C, Lv W, Zhang Q, Wang Y, Wu Y and Liu X: POSTN<sup>+</sup> fibroblast‑secreted small extracellular vesicles drive macrophage M2 polarization through BMP4/BMPR2/Smad signaling. Oncol Rep 55: 62, 2026.
APA
Zhang, C., Chen, S., Qian, C., Lv, W., Zhang, Q., Wang, Y. ... Liu, X. (2026). POSTN<sup>+</sup> fibroblast‑secreted small extracellular vesicles drive macrophage M2 polarization through BMP4/BMPR2/Smad signaling. Oncology Reports, 55, 62. https://doi.org/10.3892/or.2026.9067
MLA
Zhang, C., Chen, S., Qian, C., Lv, W., Zhang, Q., Wang, Y., Wu, Y., Liu, X."POSTN<sup>+</sup> fibroblast‑secreted small extracellular vesicles drive macrophage M2 polarization through BMP4/BMPR2/Smad signaling". Oncology Reports 55.4 (2026): 62.
Chicago
Zhang, C., Chen, S., Qian, C., Lv, W., Zhang, Q., Wang, Y., Wu, Y., Liu, X."POSTN<sup>+</sup> fibroblast‑secreted small extracellular vesicles drive macrophage M2 polarization through BMP4/BMPR2/Smad signaling". Oncology Reports 55, no. 4 (2026): 62. https://doi.org/10.3892/or.2026.9067
Copy and paste a formatted citation
x
Spandidos Publications style
Zhang C, Chen S, Qian C, Lv W, Zhang Q, Wang Y, Wu Y and Liu X: POSTN<sup>+</sup> fibroblast‑secreted small extracellular vesicles drive macrophage M2 polarization through BMP4/BMPR2/Smad signaling. Oncol Rep 55: 62, 2026.
APA
Zhang, C., Chen, S., Qian, C., Lv, W., Zhang, Q., Wang, Y. ... Liu, X. (2026). POSTN<sup>+</sup> fibroblast‑secreted small extracellular vesicles drive macrophage M2 polarization through BMP4/BMPR2/Smad signaling. Oncology Reports, 55, 62. https://doi.org/10.3892/or.2026.9067
MLA
Zhang, C., Chen, S., Qian, C., Lv, W., Zhang, Q., Wang, Y., Wu, Y., Liu, X."POSTN<sup>+</sup> fibroblast‑secreted small extracellular vesicles drive macrophage M2 polarization through BMP4/BMPR2/Smad signaling". Oncology Reports 55.4 (2026): 62.
Chicago
Zhang, C., Chen, S., Qian, C., Lv, W., Zhang, Q., Wang, Y., Wu, Y., Liu, X."POSTN<sup>+</sup> fibroblast‑secreted small extracellular vesicles drive macrophage M2 polarization through BMP4/BMPR2/Smad signaling". Oncology Reports 55, no. 4 (2026): 62. https://doi.org/10.3892/or.2026.9067
Follow us
  • Twitter
  • LinkedIn
  • Facebook
About
  • Spandidos Publications
  • Careers
  • Cookie Policy
  • Privacy Policy
How can we help?
  • Help
  • Live Chat
  • Contact
  • Email to our Support Team