Spandidos Publications Logo
  • About
    • About Spandidos
    • Aims and Scopes
    • Abstracting and Indexing
    • Editorial Policies
    • Reprints and Permissions
    • Job Opportunities
    • Terms and Conditions
    • Contact
  • Journals
    • All Journals
    • Oncology Letters
      • Oncology Letters
      • Information for Authors
      • Editorial Policies
      • Editorial Board
      • Aims and Scope
      • Abstracting and Indexing
      • Bibliographic Information
      • Archive
    • International Journal of Oncology
      • International Journal of Oncology
      • Information for Authors
      • Editorial Policies
      • Editorial Board
      • Aims and Scope
      • Abstracting and Indexing
      • Bibliographic Information
      • Archive
    • Molecular and Clinical Oncology
      • Molecular and Clinical Oncology
      • Information for Authors
      • Editorial Policies
      • Editorial Board
      • Aims and Scope
      • Abstracting and Indexing
      • Bibliographic Information
      • Archive
    • Experimental and Therapeutic Medicine
      • Experimental and Therapeutic Medicine
      • Information for Authors
      • Editorial Policies
      • Editorial Board
      • Aims and Scope
      • Abstracting and Indexing
      • Bibliographic Information
      • Archive
    • International Journal of Molecular Medicine
      • International Journal of Molecular Medicine
      • Information for Authors
      • Editorial Policies
      • Editorial Board
      • Aims and Scope
      • Abstracting and Indexing
      • Bibliographic Information
      • Archive
    • Biomedical Reports
      • Biomedical Reports
      • Information for Authors
      • Editorial Policies
      • Editorial Board
      • Aims and Scope
      • Abstracting and Indexing
      • Bibliographic Information
      • Archive
    • Oncology Reports
      • Oncology Reports
      • Information for Authors
      • Editorial Policies
      • Editorial Board
      • Aims and Scope
      • Abstracting and Indexing
      • Bibliographic Information
      • Archive
    • Molecular Medicine Reports
      • Molecular Medicine Reports
      • Information for Authors
      • Editorial Policies
      • Editorial Board
      • Aims and Scope
      • Abstracting and Indexing
      • Bibliographic Information
      • Archive
    • World Academy of Sciences Journal
      • World Academy of Sciences Journal
      • Information for Authors
      • Editorial Policies
      • Editorial Board
      • Aims and Scope
      • Abstracting and Indexing
      • Bibliographic Information
      • Archive
    • International Journal of Functional Nutrition
      • International Journal of Functional Nutrition
      • Information for Authors
      • Editorial Policies
      • Editorial Board
      • Aims and Scope
      • Abstracting and Indexing
      • Bibliographic Information
      • Archive
    • International Journal of Epigenetics
      • International Journal of Epigenetics
      • Information for Authors
      • Editorial Policies
      • Editorial Board
      • Aims and Scope
      • Abstracting and Indexing
      • Bibliographic Information
      • Archive
    • Medicine International
      • Medicine International
      • Information for Authors
      • Editorial Policies
      • Editorial Board
      • Aims and Scope
      • Abstracting and Indexing
      • Bibliographic Information
      • Archive
  • Articles
  • Information
    • Information for Authors
    • Information for Reviewers
    • Information for Librarians
    • Information for Advertisers
    • Conferences
  • Language Editing
Spandidos Publications Logo
  • About
    • About Spandidos
    • Aims and Scopes
    • Abstracting and Indexing
    • Editorial Policies
    • Reprints and Permissions
    • Job Opportunities
    • Terms and Conditions
    • Contact
  • Journals
    • All Journals
    • Biomedical Reports
      • Information for Authors
      • Editorial Policies
      • Editorial Board
      • Aims and Scope
      • Abstracting and Indexing
      • Bibliographic Information
      • Archive
    • Experimental and Therapeutic Medicine
      • Information for Authors
      • Editorial Policies
      • Editorial Board
      • Aims and Scope
      • Abstracting and Indexing
      • Bibliographic Information
      • Archive
    • International Journal of Epigenetics
      • Information for Authors
      • Editorial Policies
      • Editorial Board
      • Aims and Scope
      • Abstracting and Indexing
      • Bibliographic Information
      • Archive
    • International Journal of Functional Nutrition
      • Information for Authors
      • Editorial Policies
      • Editorial Board
      • Aims and Scope
      • Abstracting and Indexing
      • Bibliographic Information
      • Archive
    • International Journal of Molecular Medicine
      • Information for Authors
      • Editorial Policies
      • Editorial Board
      • Aims and Scope
      • Abstracting and Indexing
      • Bibliographic Information
      • Archive
    • International Journal of Oncology
      • Information for Authors
      • Editorial Policies
      • Editorial Board
      • Aims and Scope
      • Abstracting and Indexing
      • Bibliographic Information
      • Archive
    • Medicine International
      • Information for Authors
      • Editorial Policies
      • Editorial Board
      • Aims and Scope
      • Abstracting and Indexing
      • Bibliographic Information
      • Archive
    • Molecular and Clinical Oncology
      • Information for Authors
      • Editorial Policies
      • Editorial Board
      • Aims and Scope
      • Abstracting and Indexing
      • Bibliographic Information
      • Archive
    • Molecular Medicine Reports
      • Information for Authors
      • Editorial Policies
      • Editorial Board
      • Aims and Scope
      • Abstracting and Indexing
      • Bibliographic Information
      • Archive
    • Oncology Letters
      • Information for Authors
      • Editorial Policies
      • Editorial Board
      • Aims and Scope
      • Abstracting and Indexing
      • Bibliographic Information
      • Archive
    • Oncology Reports
      • Information for Authors
      • Editorial Policies
      • Editorial Board
      • Aims and Scope
      • Abstracting and Indexing
      • Bibliographic Information
      • Archive
    • World Academy of Sciences Journal
      • Information for Authors
      • Editorial Policies
      • Editorial Board
      • Aims and Scope
      • Abstracting and Indexing
      • Bibliographic Information
      • Archive
  • Articles
  • Information
    • For Authors
    • For Reviewers
    • For Librarians
    • For Advertisers
    • Conferences
  • Language Editing
Login Register Submit
  • This site uses cookies
  • You can change your cookie settings at any time by following the instructions in our Cookie Policy. To find out more, you may read our Privacy Policy.

    I agree
Search articles by DOI, keyword, author or affiliation
Search
Advanced Search
presentation
World Academy of Sciences Journal
Join Editorial Board Propose a Special Issue
Print ISSN: 2632-2900 Online ISSN: 2632-2919
Journal Cover
September-October 2020 Volume 2 Issue 5

Full Size Image

Sign up for eToc alerts
Recommend to Library

Journals

International Journal of Molecular Medicine

International Journal of Molecular Medicine

International Journal of Molecular Medicine is an international journal devoted to molecular mechanisms of human disease.

International Journal of Oncology

International Journal of Oncology

International Journal of Oncology is an international journal devoted to oncology research and cancer treatment.

Molecular Medicine Reports

Molecular Medicine Reports

Covers molecular medicine topics such as pharmacology, pathology, genetics, neuroscience, infectious diseases, molecular cardiology, and molecular surgery.

Oncology Reports

Oncology Reports

Oncology Reports is an international journal devoted to fundamental and applied research in Oncology.

Experimental and Therapeutic Medicine

Experimental and Therapeutic Medicine

Experimental and Therapeutic Medicine is an international journal devoted to laboratory and clinical medicine.

Oncology Letters

Oncology Letters

Oncology Letters is an international journal devoted to Experimental and Clinical Oncology.

Biomedical Reports

Biomedical Reports

Explores a wide range of biological and medical fields, including pharmacology, genetics, microbiology, neuroscience, and molecular cardiology.

Molecular and Clinical Oncology

Molecular and Clinical Oncology

International journal addressing all aspects of oncology research, from tumorigenesis and oncogenes to chemotherapy and metastasis.

World Academy of Sciences Journal

World Academy of Sciences Journal

Multidisciplinary open-access journal spanning biochemistry, genetics, neuroscience, environmental health, and synthetic biology.

International Journal of Functional Nutrition

International Journal of Functional Nutrition

Open-access journal combining biochemistry, pharmacology, immunology, and genetics to advance health through functional nutrition.

International Journal of Epigenetics

International Journal of Epigenetics

Publishes open-access research on using epigenetics to advance understanding and treatment of human disease.

Medicine International

Medicine International

An International Open Access Journal Devoted to General Medicine.

Journal Cover
September-October 2020 Volume 2 Issue 5

Full Size Image

Sign up for eToc alerts
Recommend to Library

  • Article
  • Citations
    • Cite This Article
    • Download Citation
    • Create Citation Alert
    • Remove Citation Alert
    • Cited By
  • Similar Articles
    • Related Articles (in Spandidos Publications)
    • Similar Articles (Google Scholar)
    • Similar Articles (PubMed)
  • Download PDF
  • Download XML
  • View XML
Article Open Access

c‑Jun and FOXO1 mediate the expression of oncogenic PKC‑ι in human prostate cancer cells with an interplay between NF‑κB, IL‑8 and ICAM‑1

  • Authors:
    • Wishrawana S. Ratnayake
    • Christopher A. Apostolatos
    • Sloan Breedy
    • Mildred Acevedo-Duncan
  • View Affiliations / Copyright

    Affiliations: Department of Chemistry, University of South Florida, Tampa, FL 33620, USA
    Copyright: © Ratnayake et al. This is an open access article distributed under the terms of Creative Commons Attribution License.
  • Article Number: 16
    |
    Published online on: June 23, 2020
       https://doi.org/10.3892/wasj.2020.57
  • Expand metrics +
Metrics: Total Views: 0 (Spandidos Publications: | PMC Statistics: )
Metrics: Total PDF Downloads: 0 (Spandidos Publications: | PMC Statistics: )
Cited By (CrossRef): 0 citations Loading Articles...

This article is mentioned in:



Abstract

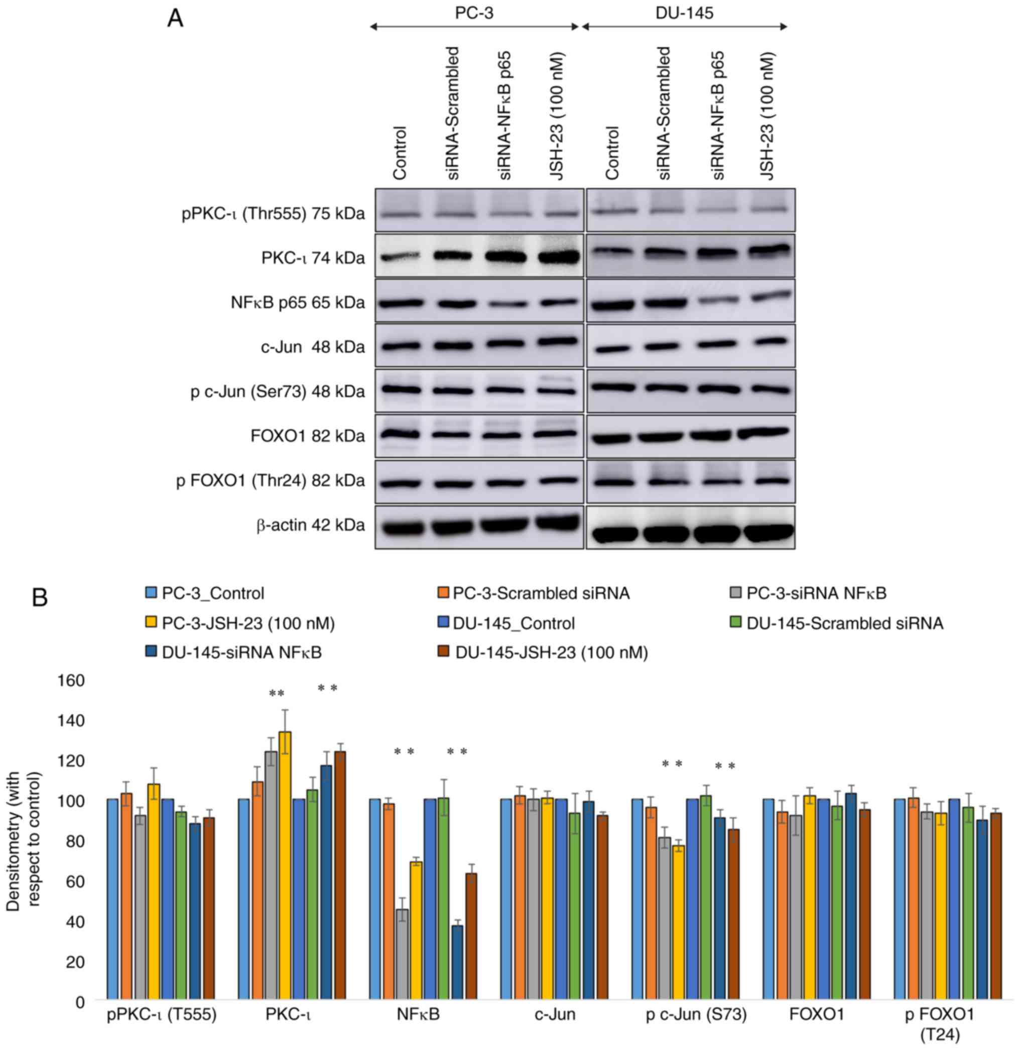
Aggressive and metastatic prostate cancers are among the leading causes of fatality in men. Prior observations by the authors regarding atypical protein kinase C isoforms (aPKCs) in relation to prostate cancers demonstrated elevated levels of PKC‑iota (PKC‑ι) in patient samples compared to non‑malignant prostate tissues. This indicates that PKC‑ι is a potential biomarker for initiating and maintaining prostate carcinogenesis. In addition, PKC‑ι is an oncogene that encourages the activation of the nuclear factor (NF)‑κB, assisting carcinogenesis. The specific inhibition of PKC‑ι de‑regulated the expression of both PKC‑ι and its phosphorylation; thus, PKC‑ι functionally controls its own expression in prostate carcinoma. The present study aimed to investigate the underlying mechanisms of PRKCI gene transcriptional regulation in prostate carcinoma cells. Forkhead box protein O1 (FOXO1) and c‑Jun, along with several other transcription factors that exhibited potential to bind on or near the promoter region of the PRKCI were identified. Each transcription factor was systematically silenced. The decrease in the expression levels of FOXO1 and c‑Jun significantly affected PKC‑ι expression. The decrease in FOXO1 expression by siRNA enhanced PKC‑ι expression by 33% (P≤0.05) and 9% (P≤0.05) in the PC‑3 and DU‑145 cells, respectively. The diminution of c‑Jun expression by siRNA diminished PKC‑ι expression by 42% (P≤0.05) and 24% (P≤0.05) in the PC‑3 and DU‑145 cells, respectively. According to the results of the present study, c‑Jun and FOXO1 are the two major transcription factors involved in PKC‑ι expression in prostate cells. PKC‑ι and its phosphorylation improved due to FOXO1 diminution, and vice versa for c‑Jun silencing, indicating that c‑Jun upregulates PRKCI expression, while FOXO1 negatively affects its expression. This was mediated through signal transducer and activator of transcription (STAT)3/5 and NF‑κB. An upregulation in the expression of intercellular adhesion molecule 1 (ICAM‑1) and interleukin (IL)‑8 was observed as a result of PKC‑ι specific inhibition. PKC‑ι inhibition thus promotes ICAM‑1/FOXO1 signaling and downregulates IL‑8/JNK/c‑Jun signaling, indicating that PKC‑ι inhibition subdues its production mechanism. Overall, an analysis of the results led us to suggest that PKC‑ι inhibition downregulates its own oncogenic signaling, while the induction of anti‑tumor signaling pathways strongly suggests that PKC‑ι related molecular mechanisms provide a novel therapeutic route for mitigating prostate cancer.
View Figures

Figure 1

Figure 2

Figure 3

Figure 4

Figure 5

Figure 6

Figure 7

View References

1 

Key Statistics for Prostate Cancer | Prostate Cancer Facts.

2 

Kume H, Kawai T, Nagata M, Azuma T, Miyazaki H, Suzuki M, Fujimura T, Nakagawa T, Fukuhara H and Homma Y: Intermittent docetaxel chemotherapy is feasible for castration-resistant prostate cancer. Mol Clin Oncol. 3:303–307. 2015.PubMed/NCBI View Article : Google Scholar

3 

Kharaziha P, Chioureas D, Rutishauser D, Baltatzis G, Lennartsson L, Fonseca P, Azimi A, Hultenby K, Zubarev R, Ullén A, et al: Molecular profiling of prostate cancer derived exosomes may reveal a predictive signature for response to docetaxel. Oncotarget. 6:21740–21754. 2015.PubMed/NCBI View Article : Google Scholar

4 

Ratnayake WS and Acevedo-Duncan M: Abstract 4569: Use of ACPD and ICA-1 as inhibitors of atypical proteinkinase C-zeta (ζ) and iota (ι) in metastasized melanoma cells. Cancer Res. 76:4569. 2016.

5 

Ratnayake WS and Acevedo-Duncan M: Abstract 862: Atypical protein kinase c inhibitors can repress epithelial to mesenchymal transition (type III) in malignant melanoma. Cancer Res. 77:862. 2017.

6 

Ratnayake WS, Apostolatos CA and Acevedo-Duncan M: Atypical protein kinase cs in melanoma progression. Cutan Melanoma, 2019.

7 

Apostolatos AH, Ratnayake WS, Smalley T, Islam A and Acevedo-Duncan M: Abstract 2369: Transcription activators that regulate PKC-iota expression and are downstream targets of PKC-iota. Cancer Res. 77:2369. 2017.

8 

Ratnayake WS, Apostolatos AH, Ostrov DA and Acevedo-Duncan M: Two novel atypical PKC inhibitors; ACPD and DNDA effectively mitigate cell proliferation and epithelial to mesenchymal transition of metastatic melanoma while inducing apoptosis. Int J Oncol. 51:1370–1382. 2017.PubMed/NCBI View Article : Google Scholar

9 

Ratnayake WS, Apostolatos CA, Apostolatos AH, Schutte RJ, Huynh MA, Ostrov DA and Acevedo-Duncan M: Oncogenic PKC-ι activates Vimentin during epithelial-mesenchymal transition in melanoma; a study based on PKC-ι and PKC-ζ specific inhibitors. Cell Adhes Migr. 12:447–463. 2018.PubMed/NCBI View Article : Google Scholar

10 

Apostolatos AH, Ratnayake WS, Win-Piazza H, Apostolatos CA, Smalley T, Kang L, Salup R, Hill R and Acevedo-Duncan M: Inhibition of atypical protein kinase C-ι effectively reduces the malignancy of prostate cancer cells by downregulating the NF-κB signaling cascade. Int J Oncol. 53:1836–1846. 2018.PubMed/NCBI View Article : Google Scholar

11 

Ratnayake W: Role of oncogenic protein kinase C-iota in melanoma progression; A study based on atypical protein kinase-C inhibitors (unpublished PhD thesis). University of South Florida, 2019.

12 

Manning G, Whyte DB, Martinez R, Hunter T and Sudarsanam S: The protein kinase complement of the human genome. Science. 298:1912–1934. 2002.PubMed/NCBI View Article : Google Scholar

13 

Regala RP, Weems C, Jamieson L, Khoor A, Edell ES, Lohse CM and Fields AP: Atypical protein kinase C iota is an oncogene in human non-small cell lung cancer. Cancer Res. 65:8905–8911. 2005.PubMed/NCBI View Article : Google Scholar

14 

Dey A, Patel R, Smalley T, Ratnayake WS, Islam A and Acevedo-Duncan M: Abstract 244: Inhibition of atypical PKC signaling enhances the sensitivity of glioblastoma cells towards Temozolomide therapy. Cancer Res. 79:244. 2019.

15 

Wu J, Lu M, Li Y, Shang YK, Wang SJ, Meng Y, Wang Z, Li ZS, Chen H, Chen ZN and Bian H: Regulation of a TGF-β1-CD147 self-sustaining network in the differentiation plasticity of hepatocellular carcinoma cells. Oncogene. 35:5468–5479. 2016.PubMed/NCBI View Article : Google Scholar

16 

Venter JC, Adams MD, Myers EW, Li PW, Mural RJ, Sutton GG, Smith HO, Yandell M, Evans CA, Holt RA, et al: The Sequence of the human genome. Science. 291:1304–1351. 2001.PubMed/NCBI View Article : Google Scholar

17 

Fagerberg L, Hallström BM, Oksvold P, Kampf C, Djureinovic D, Odeberg J, Habuka M, Tahmasebpoor S, Danielsson A, Edlund K, et al: Analysis of the human tissue-specific expression by genome-wide integration of transcriptomics and antibody-based proteomics. Mol Cell Proteomics. 13:397–406. 2014.PubMed/NCBI View Article : Google Scholar

18 

Ratnayake W, Apostolatos C, Breedy S, Apostolatos A and Acevedo-Duncan M: FOXO1 regulates oncogenic PKC-ι expression in melanoma inversely to c-Jun in an autocrine manner via IL-17E and ICAM-1 activation. World Acad Sci J. 1:25–38. 2018.

19 

Livak KJ and Schmittgen TD: Analysis of relative gene expression data using real-time quantitative PCR and the 2(-Delta Delta C(T)) method. Methods. 25:402–408. 2001.PubMed/NCBI View Article : Google Scholar

20 

Butler AM, Buzhardt MLS, Erdogan E, Li S, Inman KS, Fields AP and Murray NR: A small molecule inhibitor of atypical protein kinase C signaling inhibits pancreatic cancer cell transformed growth and invasion. Oncotarget. 6:15297–15310. 2015.PubMed/NCBI View Article : Google Scholar

21 

Wisdom R, Johnson RS and Moore C: c-Jun regulates cell cycle progression and apoptosis by distinct mechanisms. EMBO J. 18:188–197. 1999.PubMed/NCBI View Article : Google Scholar

22 

Angel P, Hattori K, Smeal T and Karin M: The jun proto-oncogene is positively autoregulated by its product, Jun/AP-1. Cell. 55:875–885. 1988.PubMed/NCBI View Article : Google Scholar

23 

Lopez-Bergami P, Huang C, Goydos JS, Yip D, Bar-Eli M, Herlyn M, Smalley KS, Mahale A, Eroshkin A, Aaronson S and Ronai Z: Rewired ERK-JNK signaling pathways in melanoma. Cancer Cell. 11:447–460. 2007.PubMed/NCBI View Article : Google Scholar

24 

Vogt PK: Fortuitous convergences: The beginnings of JUN. Nat Rev Cancer. 2:465–469. 2002.PubMed/NCBI View Article : Google Scholar

25 

Szabo E, Riffe ME, Steinberg SM, Birrer MJ and Linnoila RI: Altered cJUN expression: An early event in human lung carcinogenesis. Cancer Res. 56:305–315. 1996.PubMed/NCBI

26 

Vleugel MM, Greijer AE, Bos R, van der Wall E and van Diest PJ: c-Jun activation is associated with proliferation and angiogenesis in invasive breast cancer. Hum Pathol. 37:668–674. 2006.PubMed/NCBI View Article : Google Scholar

27 

Behrens A, Sibilia M and Wagner EF: Amino-terminal phosphorylation of c-Jun regulates stress-induced apoptosis and cellular proliferation. Nat Genet. 21:326–329. 1999.PubMed/NCBI View Article : Google Scholar

28 

Nateri AS, Spencer-Dene B and Behrens A: Interaction of phosphorylated c-Jun with TCF4 regulates intestinal cancer development. Nature. 437:281–285. 2005.PubMed/NCBI View Article : Google Scholar

29 

Rena G, Guo S, Cichy SC, Unterman TG and Cohen P: Phosphorylation of the transcription factor forkhead family member FKHR by protein kinase B. J Biol Chem. 274:17179–17183. 1999.PubMed/NCBI View Article : Google Scholar

30 

Nakae J, Kitamura T, Kitamura Y, Biggs WH, Arden KC and Accili D: The forkhead transcription factor foxo1 regulates adipocyte differentiation. Dev Cell. 4:119–129. 2003.PubMed/NCBI View Article : Google Scholar

31 

Matsuzaki H, Daitoku H, Hatta M, Tanaka K and Fukamizu A: Insulin-induced phosphorylation of FKHR (Foxo1) targets to proteasomal degradation. Proc Natl Acad Sci USA. 100:11285–11290. 2003.PubMed/NCBI View Article : Google Scholar

32 

Lu H and Huang H: FOXO1: A potential target for human diseases. Curr Drug Targets. 12:1235–1244. 2011.PubMed/NCBI View Article : Google Scholar

33 

Borkhardt A, Repp R, Haas OA, Leis T, Harbott J, Kreuder J, Hammermann J, Henn F, Lampert T, Harbott J, et al: Cloning and characterization of AFX, the gene that fuses to MLL in acute leukemias with a t(X;11)(q13;q23). Oncogene. 14:195–202. 1997.PubMed/NCBI View Article : Google Scholar

34 

Anderson MJ, Viars CS, Czekay S, Cavenee WK and Arden KC: Cloning and characterization of three human forkhead genes that comprise an FKHR-like gene subfamily. Genomics. 47:187–199. 1998.PubMed/NCBI View Article : Google Scholar

35 

Zhang X, Tang N, Hadden TJ and Rishi AK: Akt, FoxO and regulation of apoptosis. Biochim Biophys Acta. 1813:1978–1986. 2011.PubMed/NCBI View Article : Google Scholar

36 

Farhan M, Wang H, Gaur U, Little PJ, Xu J and Zheng W: FOXO signaling pathways as therapeutic targets in cancer. Int J Biol Sci. 13:815–827. 2017.PubMed/NCBI View Article : Google Scholar

37 

Fu Z and Tindall D: FOXOs, cancer and regulation of apoptosis. Oncogene. 27:2312–2319. 2008.PubMed/NCBI View Article : Google Scholar

38 

Zhang Y, Zhang L, Sun H, Lv Q, Qiu C, Che X, Liu Z and Jiang J: Forkhead transcription factor 1 inhibits endometrial cancer cell proliferation via sterol regulatory element-binding protein 1. Oncol Lett. 13:731–737. 2017.PubMed/NCBI View Article : Google Scholar

39 

Hodge DR, Hurt EM and Farrar WL: The role of IL-6 and STAT3 in inflammation and cancer. Eur J Cancer. 41:2502–2512. 2005.PubMed/NCBI View Article : Google Scholar

40 

Yue P and Turkson J: Targeting STAT3 in cancer: How successful are we? Expert Opin Investig Drugs. 18:45–56. 2009.PubMed/NCBI View Article : Google Scholar

41 

Jing N and Tweardy DJ: Targeting Stat3 in cancer therapy. Anticancer Drugs. 16:601–607. 2005.PubMed/NCBI View Article : Google Scholar

42 

Page BDG, Khoury H, Laister RC, Fletcher S, Vellozo M, Manzoli A, Yue P, Turkson M, Minden MD and Gunning PT: Small molecule STAT5-sh2 domain inhibitors exhibit potent antileukemia activity. J Med Chem. 55:1047–1055. 2012.PubMed/NCBI View Article : Google Scholar

43 

Pardanani A, Lasho T, Smith G, Burns CJ, Fantino E and Tefferi A: CYT387, a selective JAK1/JAK2 inhibitor: In vitro assessment of kinase selectivity and preclinical studies using cell lines and primary cells from polycythemia vera patients. Leukemia. 23:1441–1445. 2009.PubMed/NCBI View Article : Google Scholar

44 

Rani A and Murphy JJ: STAT5 in cancer and immunity. J Interferon Cytokine Res. 36:226–237. 2016.PubMed/NCBI View Article : Google Scholar

45 

Korneev KV, Atretkhany KSN, Drutskaya MS, Grivennikov SI, Kuprash DV and Nedospasov SA: TLR-signaling and proinflammatory cytokines as drivers of tumorigenesis. Cytokine. 89:127–135. 2017.PubMed/NCBI View Article : Google Scholar

46 

Zhang X, Wrzeszczynska MH, Horvath CM and Darnell JE: Interacting regions in stat3 and c-jun that participate in cooperative transcriptional activation. Mol Cell Biol. 19:7138–7146. 1999.PubMed/NCBI View Article : Google Scholar

47 

Hornsveld M, Dansen TB, Derksen PW and Burgering BMT: Re-evaluating the role of FOXOs in cancer. Semin Cancer Biol. 50:90–100. 2018.PubMed/NCBI View Article : Google Scholar

48 

Sunters A, Madureira PA, Pomeranz KM, Aubert M, Brosens JJ, Cook SJ, Burgering BMT, Coombes RC and Lam EWF: Paclitaxel-induced nuclear translocation of FOXO3a in breast cancer cells is mediated by c-Jun NH2-terminal kinase and Akt. Cancer Res. 66:212–220. 2006.PubMed/NCBI View Article : Google Scholar

49 

Yuan ZL, Guan YJ, Wang LW, Wei W, Kane AB and Chin YE: Central role of the threonine residue within the p+1 loop of receptor tyrosine kinase in STAT3 constitutive phosphorylation in metastatic cancer cells. Mol Cell Biol. 24:9390–9400. 2004.PubMed/NCBI View Article : Google Scholar

50 

Antonicelli F, Lorin J, Kurdykowski S, Gangloff SC, Naour RL, Sallenave JM, Hornebeck W, Grange F and Bernard P: CXCL10 reduces melanoma proliferation and invasiveness in vitro and in vivo. Br J Dermatol. 164:720–728. 2011.PubMed/NCBI View Article : Google Scholar

51 

Zaynagetdinov R, Sherrill TP, Gleaves LA, McLoed AG, Saxon JA, Habermann AC, Connelly L, Dulek D, Peebles RS Jr, Fingleton B, et al: Interleukin-5 facilitates lung metastasis by modulating the immune microenvironment. Cancer Res. 75:1624–1634. 2015.PubMed/NCBI View Article : Google Scholar

52 

Sun X, Cheng G, Hao M, Zheng J, Zhou X, Zhang J, Taichman RS, Pienta KJ and Wang J: CXCL12/CXCR4/CXCR7 chemokine axis and cancer progression. Cancer Metastasis Rev. 29:709–722. 2010.PubMed/NCBI View Article : Google Scholar

53 

Ishiguro H, Akimoto K, Nagashima Y, Kojima Y, Sasaki T, Ishiguro-Imagawa Y, Nakaigawa N, Ohno S, Kubota Y and Uemura H: aPKClamda/iota promotes growth of prostate cancer cells in an autocrine manner through transcriptional activation of interleukin-6. Proc Natl Acad Sci USA. 106:16369–16374. 2009.PubMed/NCBI View Article : Google Scholar

54 

Peng H, Chen P, Cai Y, Chen Y, Wu QH, Li Y, Zhou R and Fang X: Endothelin-1 increases expression of cyclooxygenase-2 and production of interlukin-8 in hunan pulmonary epithelial cells. Peptides. 29:419–424. 2008.PubMed/NCBI View Article : Google Scholar

55 

Timani KA, Győrffy B, Liu Y, Mohammad KS and He JJ: Tip110/SART3 regulates IL-8 expression and predicts the clinical outcomes in melanoma. Mol Cancer. 17(124)2018.PubMed/NCBI View Article : Google Scholar

56 

Yang M, Liu J, Piao C, Shao J and Du J: ICAM-1 suppresses tumor metastasis by inhibiting macrophage M2 polarization through blockade of efferocytosis. Cell Death Dis. 6(e1780)2015.PubMed/NCBI View Article : Google Scholar

57 

Groote ML, de Kazemier HG, Huisman C, Gun BTF, van der Faas MM and Rots MG: Upregulation of endogenous ICAM-1 reduces ovarian cancer cell growth in the absence of immune cells. Int J Cancer. 134:280–290. 2014.PubMed/NCBI View Article : Google Scholar

Related Articles

  • Abstract
  • View
  • Download
Copy and paste a formatted citation
Spandidos Publications style
Ratnayake WS, Apostolatos CA, Breedy S and Acevedo-Duncan M: c‑Jun and FOXO1 mediate the expression of oncogenic PKC‑ι in human prostate cancer cells with an interplay between NF‑κB, IL‑8 and ICAM‑1. World Acad Sci J 2: 16, 2020.
APA
Ratnayake, W.S., Apostolatos, C.A., Breedy, S., & Acevedo-Duncan, M. (2020). c‑Jun and FOXO1 mediate the expression of oncogenic PKC‑ι in human prostate cancer cells with an interplay between NF‑κB, IL‑8 and ICAM‑1. World Academy of Sciences Journal, 2, 16. https://doi.org/10.3892/wasj.2020.57
MLA
Ratnayake, W. S., Apostolatos, C. A., Breedy, S., Acevedo-Duncan, M."c‑Jun and FOXO1 mediate the expression of oncogenic PKC‑ι in human prostate cancer cells with an interplay between NF‑κB, IL‑8 and ICAM‑1". World Academy of Sciences Journal 2.5 (2020): 16.
Chicago
Ratnayake, W. S., Apostolatos, C. A., Breedy, S., Acevedo-Duncan, M."c‑Jun and FOXO1 mediate the expression of oncogenic PKC‑ι in human prostate cancer cells with an interplay between NF‑κB, IL‑8 and ICAM‑1". World Academy of Sciences Journal 2, no. 5 (2020): 16. https://doi.org/10.3892/wasj.2020.57
Copy and paste a formatted citation
x
Spandidos Publications style
Ratnayake WS, Apostolatos CA, Breedy S and Acevedo-Duncan M: c‑Jun and FOXO1 mediate the expression of oncogenic PKC‑ι in human prostate cancer cells with an interplay between NF‑κB, IL‑8 and ICAM‑1. World Acad Sci J 2: 16, 2020.
APA
Ratnayake, W.S., Apostolatos, C.A., Breedy, S., & Acevedo-Duncan, M. (2020). c‑Jun and FOXO1 mediate the expression of oncogenic PKC‑ι in human prostate cancer cells with an interplay between NF‑κB, IL‑8 and ICAM‑1. World Academy of Sciences Journal, 2, 16. https://doi.org/10.3892/wasj.2020.57
MLA
Ratnayake, W. S., Apostolatos, C. A., Breedy, S., Acevedo-Duncan, M."c‑Jun and FOXO1 mediate the expression of oncogenic PKC‑ι in human prostate cancer cells with an interplay between NF‑κB, IL‑8 and ICAM‑1". World Academy of Sciences Journal 2.5 (2020): 16.
Chicago
Ratnayake, W. S., Apostolatos, C. A., Breedy, S., Acevedo-Duncan, M."c‑Jun and FOXO1 mediate the expression of oncogenic PKC‑ι in human prostate cancer cells with an interplay between NF‑κB, IL‑8 and ICAM‑1". World Academy of Sciences Journal 2, no. 5 (2020): 16. https://doi.org/10.3892/wasj.2020.57
Follow us
  • Twitter
  • LinkedIn
  • Facebook
About
  • Spandidos Publications
  • Careers
  • Cookie Policy
  • Privacy Policy
How can we help?
  • Help
  • Live Chat
  • Contact
  • Email to our Support Team