Spandidos Publications Logo
  • About
    • About Spandidos
    • Aims and Scopes
    • Abstracting and Indexing
    • Editorial Policies
    • Reprints and Permissions
    • Job Opportunities
    • Terms and Conditions
    • Contact
  • Journals
    • All Journals
    • Oncology Letters
      • Oncology Letters
      • Information for Authors
      • Editorial Policies
      • Editorial Board
      • Aims and Scope
      • Abstracting and Indexing
      • Bibliographic Information
      • Archive
    • International Journal of Oncology
      • International Journal of Oncology
      • Information for Authors
      • Editorial Policies
      • Editorial Board
      • Aims and Scope
      • Abstracting and Indexing
      • Bibliographic Information
      • Archive
    • Molecular and Clinical Oncology
      • Molecular and Clinical Oncology
      • Information for Authors
      • Editorial Policies
      • Editorial Board
      • Aims and Scope
      • Abstracting and Indexing
      • Bibliographic Information
      • Archive
    • Experimental and Therapeutic Medicine
      • Experimental and Therapeutic Medicine
      • Information for Authors
      • Editorial Policies
      • Editorial Board
      • Aims and Scope
      • Abstracting and Indexing
      • Bibliographic Information
      • Archive
    • International Journal of Molecular Medicine
      • International Journal of Molecular Medicine
      • Information for Authors
      • Editorial Policies
      • Editorial Board
      • Aims and Scope
      • Abstracting and Indexing
      • Bibliographic Information
      • Archive
    • Biomedical Reports
      • Biomedical Reports
      • Information for Authors
      • Editorial Policies
      • Editorial Board
      • Aims and Scope
      • Abstracting and Indexing
      • Bibliographic Information
      • Archive
    • Oncology Reports
      • Oncology Reports
      • Information for Authors
      • Editorial Policies
      • Editorial Board
      • Aims and Scope
      • Abstracting and Indexing
      • Bibliographic Information
      • Archive
    • Molecular Medicine Reports
      • Molecular Medicine Reports
      • Information for Authors
      • Editorial Policies
      • Editorial Board
      • Aims and Scope
      • Abstracting and Indexing
      • Bibliographic Information
      • Archive
    • World Academy of Sciences Journal
      • World Academy of Sciences Journal
      • Information for Authors
      • Editorial Policies
      • Editorial Board
      • Aims and Scope
      • Abstracting and Indexing
      • Bibliographic Information
      • Archive
    • International Journal of Functional Nutrition
      • International Journal of Functional Nutrition
      • Information for Authors
      • Editorial Policies
      • Editorial Board
      • Aims and Scope
      • Abstracting and Indexing
      • Bibliographic Information
      • Archive
    • International Journal of Epigenetics
      • International Journal of Epigenetics
      • Information for Authors
      • Editorial Policies
      • Editorial Board
      • Aims and Scope
      • Abstracting and Indexing
      • Bibliographic Information
      • Archive
    • Medicine International
      • Medicine International
      • Information for Authors
      • Editorial Policies
      • Editorial Board
      • Aims and Scope
      • Abstracting and Indexing
      • Bibliographic Information
      • Archive
  • Articles
  • Information
    • Information for Authors
    • Information for Reviewers
    • Information for Librarians
    • Information for Advertisers
    • Conferences
  • Language Editing
Spandidos Publications Logo
  • About
    • About Spandidos
    • Aims and Scopes
    • Abstracting and Indexing
    • Editorial Policies
    • Reprints and Permissions
    • Job Opportunities
    • Terms and Conditions
    • Contact
  • Journals
    • All Journals
    • Biomedical Reports
      • Information for Authors
      • Editorial Policies
      • Editorial Board
      • Aims and Scope
      • Abstracting and Indexing
      • Bibliographic Information
      • Archive
    • Experimental and Therapeutic Medicine
      • Information for Authors
      • Editorial Policies
      • Editorial Board
      • Aims and Scope
      • Abstracting and Indexing
      • Bibliographic Information
      • Archive
    • International Journal of Epigenetics
      • Information for Authors
      • Editorial Policies
      • Editorial Board
      • Aims and Scope
      • Abstracting and Indexing
      • Bibliographic Information
      • Archive
    • International Journal of Functional Nutrition
      • Information for Authors
      • Editorial Policies
      • Editorial Board
      • Aims and Scope
      • Abstracting and Indexing
      • Bibliographic Information
      • Archive
    • International Journal of Molecular Medicine
      • Information for Authors
      • Editorial Policies
      • Editorial Board
      • Aims and Scope
      • Abstracting and Indexing
      • Bibliographic Information
      • Archive
    • International Journal of Oncology
      • Information for Authors
      • Editorial Policies
      • Editorial Board
      • Aims and Scope
      • Abstracting and Indexing
      • Bibliographic Information
      • Archive
    • Medicine International
      • Information for Authors
      • Editorial Policies
      • Editorial Board
      • Aims and Scope
      • Abstracting and Indexing
      • Bibliographic Information
      • Archive
    • Molecular and Clinical Oncology
      • Information for Authors
      • Editorial Policies
      • Editorial Board
      • Aims and Scope
      • Abstracting and Indexing
      • Bibliographic Information
      • Archive
    • Molecular Medicine Reports
      • Information for Authors
      • Editorial Policies
      • Editorial Board
      • Aims and Scope
      • Abstracting and Indexing
      • Bibliographic Information
      • Archive
    • Oncology Letters
      • Information for Authors
      • Editorial Policies
      • Editorial Board
      • Aims and Scope
      • Abstracting and Indexing
      • Bibliographic Information
      • Archive
    • Oncology Reports
      • Information for Authors
      • Editorial Policies
      • Editorial Board
      • Aims and Scope
      • Abstracting and Indexing
      • Bibliographic Information
      • Archive
    • World Academy of Sciences Journal
      • Information for Authors
      • Editorial Policies
      • Editorial Board
      • Aims and Scope
      • Abstracting and Indexing
      • Bibliographic Information
      • Archive
  • Articles
  • Information
    • For Authors
    • For Reviewers
    • For Librarians
    • For Advertisers
    • Conferences
  • Language Editing
Login Register Submit
  • This site uses cookies
  • You can change your cookie settings at any time by following the instructions in our Cookie Policy. To find out more, you may read our Privacy Policy.

    I agree
Search articles by DOI, keyword, author or affiliation
Search
Advanced Search
presentation
International Journal of Molecular Medicine
Join Editorial Board Propose a Special Issue
Print ISSN: 1107-3756 Online ISSN: 1791-244X
Journal Cover
August-2014 Volume 34 Issue 2

Full Size Image

Sign up for eToc alerts
Recommend to Library

Journals

International Journal of Molecular Medicine

International Journal of Molecular Medicine

International Journal of Molecular Medicine is an international journal devoted to molecular mechanisms of human disease.

International Journal of Oncology

International Journal of Oncology

International Journal of Oncology is an international journal devoted to oncology research and cancer treatment.

Molecular Medicine Reports

Molecular Medicine Reports

Covers molecular medicine topics such as pharmacology, pathology, genetics, neuroscience, infectious diseases, molecular cardiology, and molecular surgery.

Oncology Reports

Oncology Reports

Oncology Reports is an international journal devoted to fundamental and applied research in Oncology.

Experimental and Therapeutic Medicine

Experimental and Therapeutic Medicine

Experimental and Therapeutic Medicine is an international journal devoted to laboratory and clinical medicine.

Oncology Letters

Oncology Letters

Oncology Letters is an international journal devoted to Experimental and Clinical Oncology.

Biomedical Reports

Biomedical Reports

Explores a wide range of biological and medical fields, including pharmacology, genetics, microbiology, neuroscience, and molecular cardiology.

Molecular and Clinical Oncology

Molecular and Clinical Oncology

International journal addressing all aspects of oncology research, from tumorigenesis and oncogenes to chemotherapy and metastasis.

World Academy of Sciences Journal

World Academy of Sciences Journal

Multidisciplinary open-access journal spanning biochemistry, genetics, neuroscience, environmental health, and synthetic biology.

International Journal of Functional Nutrition

International Journal of Functional Nutrition

Open-access journal combining biochemistry, pharmacology, immunology, and genetics to advance health through functional nutrition.

International Journal of Epigenetics

International Journal of Epigenetics

Publishes open-access research on using epigenetics to advance understanding and treatment of human disease.

Medicine International

Medicine International

An International Open Access Journal Devoted to General Medicine.

Journal Cover
August-2014 Volume 34 Issue 2

Full Size Image

Sign up for eToc alerts
Recommend to Library

  • Article
  • Citations
    • Cite This Article
    • Download Citation
    • Create Citation Alert
    • Remove Citation Alert
    • Cited By
  • Similar Articles
    • Related Articles (in Spandidos Publications)
    • Similar Articles (Google Scholar)
    • Similar Articles (PubMed)
  • Download PDF
  • Download XML
  • View XML
Article

Caffeine prevents human prion protein-mediated neurotoxicity through the induction of autophagy

  • Authors:
    • Ji-Hong Moon
    • Ju-Hee Lee
    • Jin-Young Park
    • Sung-Wook Kim
    • You-Jin Lee
    • Seog‑Jin Kang
    • Jae-Won Seol
    • Dong-Choon Ahn
    • Sang-Youel Park
  • View Affiliations / Copyright

    Affiliations: Biosafety Research Institute, College of Veterinary Medicine, Chonbuk National University, Jeonju, Jeonbuk 561-756, Republic of Korea, National Institute of Animal Science, Rural Development Administration, Cheonan, Chungnam 330-801, Republic of Korea
  • Pages: 553-558
    |
    Published online on: June 18, 2014
       https://doi.org/10.3892/ijmm.2014.1814
  • Expand metrics +
Metrics: Total Views: 0 (Spandidos Publications: | PMC Statistics: )
Metrics: Total PDF Downloads: 0 (Spandidos Publications: | PMC Statistics: )
Cited By (CrossRef): 0 citations Loading Articles...

This article is mentioned in:



Abstract

The human prion protein (PrP) fragment PrP(106‑126) possesses the majority of the pathogenic properties associated with the infectious scrapie isoform of PrP, known as PrPSc. The accumulation of PrPSc in the brain of humans and animals affects the central nervous system. Recent epidemiological studies have suggested that caffeine, one of the major components of coffee, exerts protective effects against the development of neurodegeneration. However, the protective effects of caffeine against prion disease have not been reported to date. In this study, we therefore investigated the effects of caffeine on PrP-mediated neurotoxicity. The protein expression of the autophagosomal marker, LC3-II, was increased by caffeine in a dose-dependent manner, and the autophagy induced by caffeine protected the neuronal cells against PrP(106‑126)‑induced cell death. On the contrary, the downregulation of LC3-II using the autophagy inhibitors, 3-methyladenine (3-ΜΑ) and wortmannin, prevented the caffeine-mediated neuroprotective effects. To the best of our knowledge, the present study provides the first evidence that treatment with caffeine protects human neuronal cells against prion‑mediated neurotoxicity and these neuroprotective effects are mediated by caffeine-induced autophagy signals. Our data suggest that treatment with caffeine may be a novel therapeutic strategy for prion peptide‑induced apoptosis.

Introduction

The misfolding and aggregation of specific proteins is a common hallmark of a number of neurodegenerative disorders, including highly prevalent illnesses, such as Alzheimer’s and Parkinson’s disease, as well as more rare disorders, such as prion diseases (1). Prion diseases, also known as transmissible spongiform encephalopathies (TSEs), are a group of fatal neurodegenerative disorders caused by the misfolding of normal cellular prion (PrPC) into an abnormal form of scrapie isoform of prion protein (PrPSc) (2). The basic mechanism of prion infectivity is the ability to self-reproduce through the conversion of PrPC into PrPSc, a transformed protease-resistant protein that is believed to be the infectious agent in the transmissible form of prion disease (3). Although it is well established that PrPSc plays a major role in the origin and transmission of TSEs, the mechanisms through which the disease-specific PrP exerts its harmful effects on neurons remain unknown (4).

PrP(106-126), a peptide fragment of PrPSc, was used in this study for the experimental induction of PrPSc infection. PrP(106-126) possesses several of the pathogenic and physiological properties of PrPSc, including the ability to induce apoptosis in hippocampal neurons and to induce the proliferation of astrocytes (5). It also catalyzes the aggregation of endogenous cellular PrP (PrPC) into an amyloidogenic form that shares several characteristics with PrPSc (6). Therefore, this peptide is useful for in vitro studies of prion-induced neuronal apoptosis.

The term ‘autophagy’, which means ‘eating of self’, was first coined by Deter and De Duve several decades ago and was primarily based on the observed degradation of the mitochondria and cellular components within lysosomes (7). Autophagy encompasses the different routes that cells use to deliver cytoplasmic substrates to lysosomes for degradation (8). There are three defined types of autophagy: macroautophagy, microautophagy and chaperone-mediated autophagy (CMA), all of which promote the proteolytic degradation of the intracellular components at the lysosome (9). In the present study, we focused on macroautophagy. Upon induction, the phagophore expands and encloses a portion of the cytoplasm, resulting in the formation of a double-membraned structure termed the autophagosome, which fuses with a lysosome for degradation (10). Autophagy, a common morphological feature in dying cells, was often erroneously presumed to be a cell death pathway. However, it now seems clear that one of its major functions is to keep cells alive under stressful ‘life-threatening’ conditions (11). The suppression of autophagy is associated with certain diseases, including a subset of cancers, neurodegenerative disorders, infectious diseases and inflammatory bowel disorders, and a decline in autophagy function is a common feature of aging (10). The neuroprotective effects mediated by the inducers of autophagy are related to an increase in the mitochondrial turnover as a result of autophagy activation (12,13). In addition, autophagy reduces the amount of abnormal PrP (14).

Caffeine is a widely used psychoactive drug that has been long used to increase alertness and energy. It is also known to exert neuroprotective effects against Parkinson’s disease, one of the many neurodegenerative disorders (15). However, little is known about the effects of caffeine on autophagy and cellular homeostasis in prion diseases.

In this study, we investigated the protective effects of caffeine against the neurotoxicity that is associated with prions using the PrP(106-126) peptide in a SH-SY5Y neuroblastoma cell line. Our results demonstrate that caffeine enhances autophagy in a dose-dependent manner in neuroblastoma cells. Furthermore, we reveal that caffeine-induced autophagy protects these cells against PrP(106-126)-induced apoptosis.

Materials and methods

Cell culture

The human neuroblastoma cell line, SH-SY5Y, was obtained from the American Type Culture Collection (ATCC; Rockville, MD, USA). The cells were cultured in minimum essential medium (Invitrogen-Gibco, Carlsbad, CA, USA) supplemented with 10% fetal bovine serum (Invitrogen-Gibco), 100 U/ml penicillin and 0.1 mg/ml gentamycin in a humidified incubator maintained at 37°C and 5% CO2. The cells were treated with various doses of caffeine (Sigma-Aldrich, St. Louis, MO, USA) for 1 h and were then exposed to 50 μM PrP(106-126) for 24 h with or without the autophagy inhibitors, 3-methyladenine (3-MA; 200 μM) and wortmannin (50 nM) (Sigma-Aldrich).

Treatment with PrP(106-126)

Synthetic PrP(106-126) peptides (sequence, Lys-Thr-Asn-Met-Lys-His-Met-Ala-Gly-Ala-Ala-Ala-Ala-Gly-Ala-Val-Val-Gly-Gly-Leu-Gly) were synthesized by Peptron (Seoul, Korea). The peptides were dissolved in sterile dimethyl sulfoxide at a stock concentration of 10 mM and stored at −4°C.

Terminal deoxynucleotidyl transferase dUTP nick end-labeling (TUNEL) assay

TUNEL assay was performed to measure the degree of cellular apoptosis using an In Situ ApoBrdU DNA fragmentation assay kit (BioVision, Mountain View, CA, USA), according to the manufacturer’s instructions. The cells were counterstained with propidium iodide (PI) to show cell nuclei.

Annexin V assay

Apoptosis in the detached cells was assessed using an Annexin V assay kit (Santa Cruz Biotechnology, Santa Cruz, CA, USA) according to the manufacturer’s instructions. The Annexin V levels were determined by measuring fluorescence at an excitation of 488 nm and an emission of 525/30 using a Guava EasyCyte HT System (Millipore, Bedford, MA, USA).

Trypan blue exclusion assay

The number of viable cells was determined by trypan blue dye exclusion (Sigma-Aldrich) using a hemocytometer. The result was expressed as a percentage relative to the control.

Western blot analysis

The SH-SY5Y cells were lysed in lysis buffer [25 mM 4-(2-hydroxyethyl)-1-piperazineethanesulfonic acid (HEPES), pH 7.4, 100 mM NaCl, 1 mM ethylenediaminetetraacetic acid (EDTA), 5 mM MgCl2, 0.1 mM dithiothreitol (DTT), and a protease inhibitor mixture] and whole cell proteins were electrophoretically resolved on a 10–15% sodium dodecyl sulfate polyacrylamide gel and transferred onto a nitrocellulose membrane. Immunoreactivity was detected through sequential incubation with primary antibodies, horseradish peroxidase-conjugated secondary antibodies and enhanced chemiluminescence reagents using the horseradish peroxidase detection kit (Westsave Gold;,AbFrontier Inc., Seoul, Korea). The primary antibodies used for immunoblotting were as follows: anti-LC3 (Novus Biologicals, Littleton, CO, USA), anti-phospho-SAPK/JNK (Cell Signaling Technology Inc., Danvers, MA, USA), anti-phospho-Akt (Epitomics, Burlingame, CA, USA) and anti-β-actin (Sigma-Aldrich). Images were captured using a Fusion FX7 imaging system (Vilber Lourmat, ZI Sud Torcy, France). The densitometry of the signal bands was analyzed using Bio-1D software (Vilber Lourmat, Marne la Vallée, France).

Results

Caffeine inhibits PrP(106-126)-induced apoptosis

We examined whether caffeine protects neuronal cells against prion-mediated neurotoxicity and whether these effects are associated with the induction of autophagy. First, we investigated the effects of caffeine on PrP(106-126)-mediated neurotoxicity in the SH-SY5Y cells using an Annexin V assay. The SH-SY5Y cells were exposed to caffeine with or without PrP(106-126). The cell viability of the PrP(106-126)-treated cells was decreased by approximately 50% compared with the untreated controls. The cell viability of the cells treated with caffeine only was comparable to that of the untreated controls. Importantly, treatment with caffeine inhibited PrP(106-126)-induced neurotoxicity in the SH-SY5Y cells (Fig. 1A and B). We also used a TUNEL assay (Fig. 1C), microscopic imaging (Fig. 1D) and a trypan blue exclusion assay (Fig. 1E). As shown in Fig. 1C, the apoptotic process in the PrP(106-126)-treated cells emitted green fluorescence, indicating DNA strand breakage. As shown in Fig. 1E, treatment with caffeine reversed the cell death induced by treatment with PrP(106-126) in a dose-dependent manner. These results indicated that caffeine was effective in preventing PrP(106-126)-induced apoptosis in the SH-SY5Y cells.

Figure 1

Treatment with caffeine inhibits PrP(106-126)-induced apoptosis. (A) SH-SY5Y neuronal cells were pre-treated with various doses of caffeine (1 h) and were then exposed to 50 μM PrP(106-126) for 24 h. Cell viability was measured using an Annexin V assay. Cells were treated with FITC-Annexin V, which binds to phosphatidylserine at the plasma membrane during apoptosis. (B) Bar graph indicates the averages of Annexin V-positive cells. (C) Representative immunofluorescence images of TUNEL-positive (green) SH-SY5Y cells at 24 h after exposure to 50 μM of PrP(106-126) in the absence or presence of caffeine (1 h). The cells were counterstained with propidium iodide (PI) (red) to show all cell nuclei. (D) The treated cells were also photographed with a light microscope (magnification, ×100) and (E) analyzed using a trypan blue dye exclusion assay. *P<0.05, **P<0.01 and ***P<0.001: significant differences compared with the control and each treatment group. Caf, caffeine.

Caffeine induces the production of the autophagosomal marker, LC3-II

The LC3 protein is localized and aggregated on the autophagosome and is therefore considered to be a marker for autophagy. LC3 transforms from LC3-I into LC3-II during autophagosome formation (16). Thus, in the present study, we investigated whether caffeine induces autophagy by measuring LC3 transformation. As shown in Fig. 2, we found that the levels of the late autophagosomal marker, LC3-II, increased in the caffeine-treated group in a dose-dependent manner compared with the control, as shown by western blot and densitometric analyses (Fig. 2A and B). These results suggested that caffeine induced autophagy in a dose-dependent manner.

Figure 2

The administration of caffeine induces the production of the autophagosomal marker, LC3-II. (A) SH-SY5Y cells were treated with various doses of caffeine. The treated cells were assessed for LC3 production by western blot analysis. Results were normalized to β-actin. (B) The bar graph indicates the average of the LC3-II activity ratio. *P<0.05 and **P<0.01: significant differences between the control cells and each treatment group. Caf, caffeine; adj. volume, adjustment of volume (band volume minus background volume).

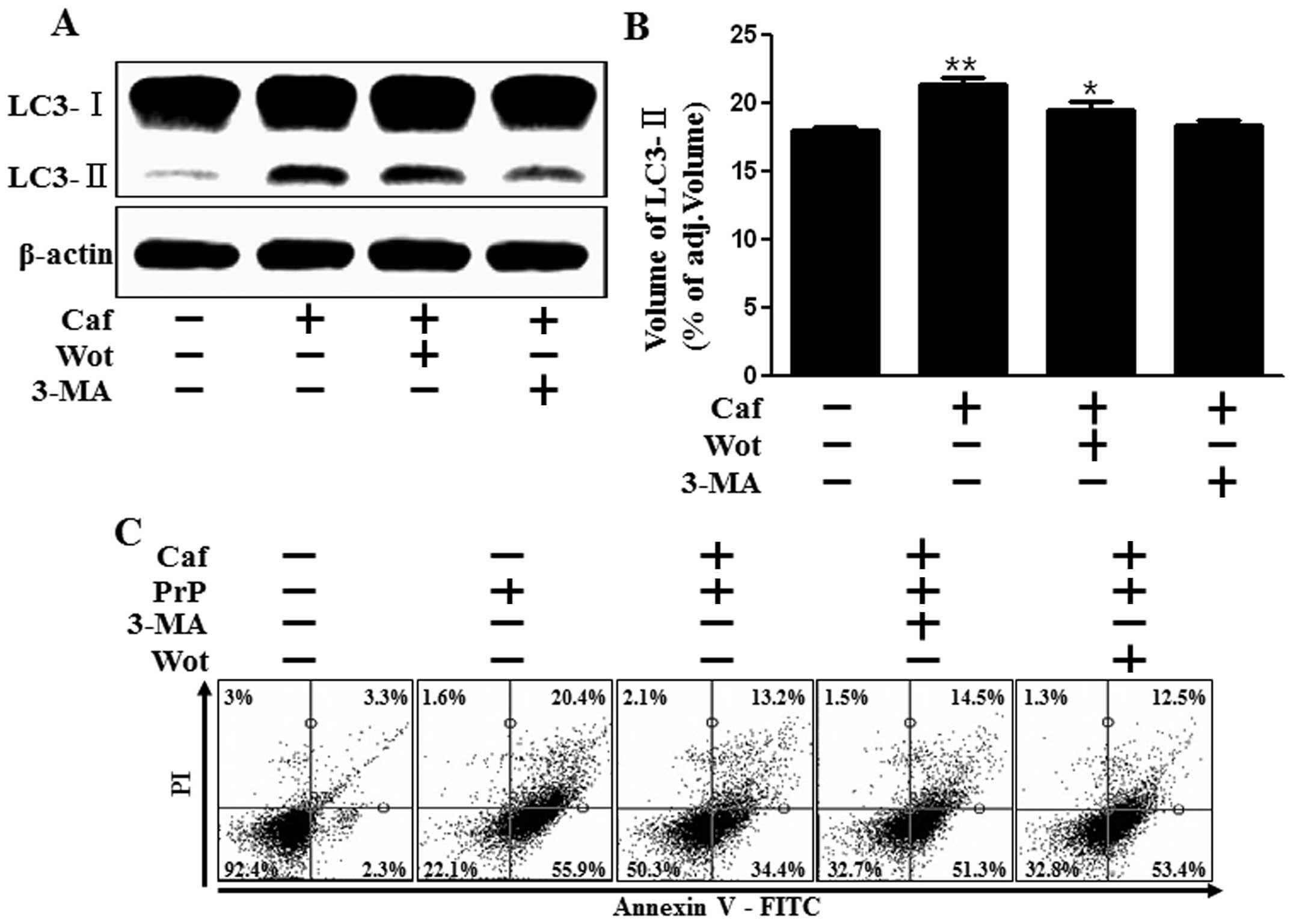
Caffeine inhibits PrP(106-126)-induced apoptosis by activating autophagy

Accumulating evidence suggests a neuroprotective role of autophagy in the control of cell death (17–19). In this study, to investigate the effects of caffeine on the activation of autophagy, we analyzed the levels of LC3-II and cell viability using autophagy inhibitors. We found that the caffeine-induced increase in the LC3-II levels was inhibited by the autophagy inhibitors, 3-MA and wortmannin, as shown by western blot and densitometryic analyses (Fig. 3A and B). We also found that the effects of caffeine on cell viability were reversed by treatment with 3-MA and wortmannin, as shown by an Annexin-V assay and graph analysis (Fig. 3C and D). In Fig. 3C, which shows the results procuced by the Annexin V assay, the dots represent fluorescent cells in the plot. Green fluorescence (x-axis) indicates apoptosis and red fluorescence (y-axis) indicates necrosis. Cells in the first quadrant signify the late apoptotic condition and cells in the fourth quadrant signify the early apoptotic condition. We found that recovery in cell viability induced by caffeine was reversed by treatment with 3-MA and wortmannin. These results strongly suggest that caffeine exerts neuroprotective effects through the induction of autophagy.

Figure 3

The administration of caffeine inhibits PrP(106-126)-induced apoptosis by activating autophagy. (A) SH-SY5Y cells were pre-treated with the autophagy inhibitors (1 h), 3-methyladenine (3-MA) (200 μM) and wortmannin (50 nM) and were then exposed to caffeine (8 mM) for 5 h. The treated cells were assessed for LC3 production by western blot analysis. Results were normalized to those of β-actin. (B) The bar graph indicates the average of the LC3-II activity ratio as described in (A). (C) SH-SY5Y cells were exposed to the autophagy inhibitors, 3-MA (200 μM) and wortmannin (50 nM). Cell viability was measured by Annexin V assay. The dots represent fluorescent cells in the plot. Green fluorescence (x-axis) indicates apoptosis and red fluorescence (y-axis) indicates necrosis. Cells in the first quadrant signify the late apoptotic condition and cells in the fourth quadrant signify the early apoptotic condition. (D) The bar graph indicates the average of cell viability measured using an Annexin V assay. *P<0.05, **P<0.01 and ***P<0.001: significant differences between the control and each treatment group. Caf, caffeine; Wot, wortmannin; adj.volume, adjustment of volume (band volume minus background volume).

Effects of caffeine on Akt and JNK signaling

We then investigated whether caffeine has an effect on growth and death signals. It is well known that Akt promotes growth factor-mediated cell survival both directly and indirectly. Nakaso et al demonstrated that caffeine prevents the apoptosis of neurons through Akt activation (20). JNK activation has been shown to be induced by PrP(106-126)-induced apoptosis (21). Therefore, we examined Akt and JNK activation following treatment with caffeine and PrP(106-126). Our results demonstrated that treatment with caffeine reversed the suppressive effects on Akt activation induced by PrP(106-126) and suppressed the activation of JNK induced by PrP(106-126). These results suggest that caffeine exerts protective effects on intracellular signaling. Moreover, our resuts suggest that caffeine plays a role similar to that of a JNK inhibitor in cell apoptosis. Based on these results, we suggest that treatment with caffeine inhibits the PrP(106-126)-mediated neuronal apoptotic pathway by regulating autophagy.

Discussion

The aim of this study was to investigate the role of caffeine-induced autophagy and the regulation of PrP(106-126)-induced apoptosis by caffeine in neuronal cells. Our results suggest that the increase in autophagy induced by caffeine and the resultant reduction in PrP(106-126)-induced neurotoxicity may be the key mechanisms underlying the observed neuroprotective effects of caffeine.

Caffeine is widely used in modern society and is classified as safe by the food and drug administration. Beverages containing caffeine, such as coffee, tea, soft drinks and energy drinks, enjoy great popularity. Caffeine is a psychoactive drug and functions as a central nervous system stimulant, temporarily relieving drowsiness and restoring alertness. A recent study suggested that caffeine induces neuronal GSH synthesis by promoting cysteine uptake, thus leading to neuroprotection (22). Caffeine has also been shown to exert protective effects against Alzheimer’s and Parkinson’s disease in human and animal studies (23).

Certain studies have suggested that caffeine induces autophagy (24,25). Several other studies have suggested that autophagy is a double-edged sword, with both a beneficial and a harmful potential in cancer (26) and neurodegeneration (27). On the positive side, autophagy is the cellular pathway that mediates the lysosomal degradation of intracellular long-lived macromolecules or organelles for subsequent reuse under physiological conditions of differentiation, starvation, or stress, such as oxidative stress, endoplasmic reticulum stress and the accumulation of abnormal protein (9,28). Saiki et al reported that caffeine at concentrations >2.5 mM induced apoptosis through the enhancement of autophagy and that the levels of LC3-II were markedly increased at concentrations >10 mM (25). However, in this study, 8 mM caffeine did not decrease cell viability compared with the control, although it clearly increased the levels of the autophagosomal marker, LC3-II. We also found that caffeine induced apoptosis at concentrations >10 mM (data not shown). We suggest that the caffeine used in the study by Saiki et al (25) was slightly different from the one we used, with respect to certain characteristics, such as purity or grade. Based on our findings, we suggest that caffeine exerts neuroprotective effects through the induction of autophagy.

Certain studies have shown that caffeine inhibits the PI3K/Akt pathway (29,30). By contrast, our experimental data indicated that Akt activation was increased by treatment with caffeine. Nakaso et al also suggested that caffeine activated the PI3K/Akt pathway in SH-SY5Y cells (20). As shown in Fig. 4A and C, the activation of JNK by PrP (106-12) was decreased by treatment with caffeine. This indicates that caffeine suppresses apoptosis-related signaling in neuronal cells, as JNK is closely associated with apoptosis in neurons (31). These findings support our hypothesis that caffeine exerts protective effects against PrP(106-126)-induced apoptosis in SH-SY5Y cells.

Figure 4

Caffeine mediates survival and death signals. (A) SH-SY5Y cells were treated with various doses of caffeine. The treated cells were assessed for phospho-Akt and phospho-JNK production by western blot analysis. Results were normalized to those of β-actin. (B) The bar graph indicates the average of the phospho-Akt activity ratio. (C) The bar graph indicates the average of the phospho-JNK activity ratio. *P<0.05, **P<0.01 and ***P<0.001: significant differences between the control and each treatment group. Caf, caffeine; p-Akt, phosphoryled Akt; p-JNK, phosphoryled JNK; adj. volume, adjustment of volume (band volume minus background volume).

The cross-talk between apoptosis and autophagy is complex and sometimes contradictory; however, it is a critical determinant of the overall fate of the cell. To the best of our knowledge, this is the first study indicating that caffeine-mediated autophagy may play a critical role in the neuroprotection against PrP(106-126)-induced neurotoxicity. We therefore suggest that caffeine may be a valid therapeutic agent for prion-related neurodegenerative diseases.

Acknowledgements

This study was supported by a grant from the National Research Foundation of Korea (NRF), funded by the Korean government (MISP) (2013R1A4A1069486).

References

1 

Costanzo M and Zurzolo C: The cell biology of prion-like spread of protein aggregates: mechanisms and implication in neurodegeneration. Biochem J. 452:1–17. 2013.PubMed/NCBI

2 

Prusiner SB: Novel proteinaceous infectious particles cause scrapie. Science. 216:136–144. 1982. View Article : Google Scholar : PubMed/NCBI

3 

Prusiner SB: Prions. Proc Natl Acad Sci USA. 95:13363–13383. 1998. View Article : Google Scholar : PubMed/NCBI

4 

Aguzzi A: Staining, straining and restraining prions. Nat Neurosci. 11:1239–1240. 2008. View Article : Google Scholar : PubMed/NCBI

5 

Forloni G, Angeretti N, Chiesa R, et al: Neurotoxicity of a prion protein fragment. Nature. 362:543–546. 1993. View Article : Google Scholar : PubMed/NCBI

6 

Selvaggini C, De Gioia L, Cantu L, et al: Molecular characteristics of a protease-resistant, amyloidogenic and neurotoxic peptide homologous to residues 106-126 of the prion protein. Biochem Biophys Res Commun. 194:1380–1386. 1993. View Article : Google Scholar

7 

Deter RL and De Duve C: Influence of glucagon, an inducer of cellular autophagy, on some physical properties of rat liver lysosomes. J Cell Biol. 33:437–449. 1967. View Article : Google Scholar : PubMed/NCBI

8 

Rubinsztein DC, Marino G and Kroemer G: Autophagy and aging. Cell. 146:682–695. 2011. View Article : Google Scholar

9 

Glick D, Barth S and Macleod KF: Autophagy: cellular and molecular mechanisms. J Pathol. 221:3–12. 2010. View Article : Google Scholar : PubMed/NCBI

10 

Mizushima N, Yoshimori T and Levine B: Methods in mammalian autophagy research. Cell. 140:313–326. 2010. View Article : Google Scholar : PubMed/NCBI

11 

Levine B and Kroemer G: Autophagy in the pathogenesis of disease. Cell. 132:27–42. 2008. View Article : Google Scholar : PubMed/NCBI

12 

Filomeni G, Graziani I, De Zio D, et al: Neuroprotection of kaempferol by autophagy in models of rotenone-mediated acute toxicity: possible implications for Parkinson’s disease. Neurobiol Aging. 33:767–785. 2012.PubMed/NCBI

13 

Garcia JJ, Pinol-Ripoll G, Martinez-Ballarin E, et al: Melatonin reduces membrane rigidity and oxidative damage in the brain of SAMP8 mice. Neurobiol Aging. 32:2045–2054. 2011. View Article : Google Scholar

14 

Nakagaki T, Satoh K, Ishibashi D, et al: FK506 reduces abnormal prion protein through the activation of autolysosomal degradation and prolongs survival in prion-infected mice. Autophagy. 9:2013. View Article : Google Scholar : PubMed/NCBI

15 

Xu K, Xu YH, Chen JF and Schwarzschild MA: Neuroprotection by caffeine: time course and role of its metabolites in the MPTP model of Parkinson’s disease. Neuroscience. 167:475–481. 2010.PubMed/NCBI

16 

Rubinsztein DC, Cuervo AM, Ravikumar B, et al: In search of an “autophagomometer”. Autophagy. 5:585–589. 2009.

17 

Park JH, Lee JE, Lee SJ, et al: Potential autophagy enhancers protect against fipronil-induced apoptosis in SH-SY5Y cells. Toxicol Lett. 223:25–34. 2013. View Article : Google Scholar : PubMed/NCBI

18 

Xia DY, Li W, Qian HR, Yao S, Liu JG and Qi XK: Ischemia preconditioning is neuroprotective in a rat cerebral ischemic injury model through autophagy activation and apoptosis inhibition. Braz J Med Biol Res. 46:580–588. 2013. View Article : Google Scholar : PubMed/NCBI

19 

Kim J, Kim TY, Cho KS, Kim HN and Koh JY: Autophagy activation and neuroprotection by progesterone in the G93A-SOD1 transgenic mouse model of amyotrophic lateral sclerosis. Neurobiol Dis. 59:80–85. 2013. View Article : Google Scholar : PubMed/NCBI

20 

Nakaso K, Ito S and Nakashima K: Caffeine activates the PI3K/Akt pathway and prevents apoptotic cell death in a Parkinson’s disease model of SH-SY5Y cells. Neurosci Lett. 432:146–150. 2008.PubMed/NCBI

21 

Carimalo J, Cronier S, Petit G, et al: Activation of the JNK-c-Jun pathway during the early phase of neuronal apoptosis induced by PrP106-126 and prion infection. Eur J Neurosci. 21:2311–2319. 2005. View Article : Google Scholar : PubMed/NCBI

22 

Aoyama K, Matsumura N, Watabe M, Wang F, Kikuchi-Utsumi K and Nakaki T: Caffeine and uric acid mediate glutathione synthesis for neuroprotection. Neuroscience. 181:206–215. 2011. View Article : Google Scholar : PubMed/NCBI

23 

Chen X, Ghribi O and Geiger JD: Caffeine protects against disruptions of the blood-brain barrier in animal models of Alzheimer’s and Parkinson’s diseases. J Alzheimers Dis. 20(Suppl 1): S127–S141. 2010.

24 

Winter G, Hazan R, Bakalinsky AT and Abeliovich H: Caffeine induces macroautophagy and confers a cytocidal effect on food spoilage yeast in combination with benzoic acid. Autophagy. 4:28–36. 2008. View Article : Google Scholar : PubMed/NCBI

25 

Saiki S, Sasazawa Y, Imamichi Y, et al: Caffeine induces apoptosis by enhancement of autophagy via PI3K/Akt/mTOR/p70S6K inhibition. Autophagy. 7:176–187. 2011. View Article : Google Scholar : PubMed/NCBI

26 

White E and DiPaola RS: The double-edged sword of autophagy modulation in cancer. Clin Cancer Res. 15:5308–5316. 2009. View Article : Google Scholar : PubMed/NCBI

27 

Wei K, Wang P and Miao CY: A double-edged sword with therapeutic potential: an updated role of autophagy in ischemic cerebral injury. CNS Neurosci Ther. 18:879–886. 2012. View Article : Google Scholar : PubMed/NCBI

28 

Mizushima N: Autophagy: process and function. Genes Dev. 21:2861–2873. 2007. View Article : Google Scholar

29 

Foukas LC, Daniele N, Ktori C, Anderson KE, Jensen J and Shepherd PR: Direct effects of caffeine and theophylline on p110 delta and other phosphoinositide 3-kinases. Differential effects on lipid kinase and protein kinase activities. J Biol Chem. 277:37124–37130. 2002. View Article : Google Scholar

30 

Sarkaria JN, Busby EC, Tibbetts RS, et al: Inhibition of ATM and ATR kinase activities by the radiosensitizing agent, caffeine. Cancer Res. 59:4375–4382. 1999.PubMed/NCBI

31 

Davis RJ: Signal transduction by the JNK group of MAP kinases. Cell. 103:239–252. 2000. View Article : Google Scholar : PubMed/NCBI

Related Articles

  • Abstract
  • View
  • Download
  • Twitter
Copy and paste a formatted citation
Spandidos Publications style
Moon J, Lee J, Park J, Kim S, Lee Y, Kang SJ, Seol J, Ahn D and Park S: Caffeine prevents human prion protein-mediated neurotoxicity through the induction of autophagy. Int J Mol Med 34: 553-558, 2014.
APA
Moon, J., Lee, J., Park, J., Kim, S., Lee, Y., Kang, S. ... Park, S. (2014). Caffeine prevents human prion protein-mediated neurotoxicity through the induction of autophagy. International Journal of Molecular Medicine, 34, 553-558. https://doi.org/10.3892/ijmm.2014.1814
MLA
Moon, J., Lee, J., Park, J., Kim, S., Lee, Y., Kang, S., Seol, J., Ahn, D., Park, S."Caffeine prevents human prion protein-mediated neurotoxicity through the induction of autophagy". International Journal of Molecular Medicine 34.2 (2014): 553-558.
Chicago
Moon, J., Lee, J., Park, J., Kim, S., Lee, Y., Kang, S., Seol, J., Ahn, D., Park, S."Caffeine prevents human prion protein-mediated neurotoxicity through the induction of autophagy". International Journal of Molecular Medicine 34, no. 2 (2014): 553-558. https://doi.org/10.3892/ijmm.2014.1814
Copy and paste a formatted citation
x
Spandidos Publications style
Moon J, Lee J, Park J, Kim S, Lee Y, Kang SJ, Seol J, Ahn D and Park S: Caffeine prevents human prion protein-mediated neurotoxicity through the induction of autophagy. Int J Mol Med 34: 553-558, 2014.
APA
Moon, J., Lee, J., Park, J., Kim, S., Lee, Y., Kang, S. ... Park, S. (2014). Caffeine prevents human prion protein-mediated neurotoxicity through the induction of autophagy. International Journal of Molecular Medicine, 34, 553-558. https://doi.org/10.3892/ijmm.2014.1814
MLA
Moon, J., Lee, J., Park, J., Kim, S., Lee, Y., Kang, S., Seol, J., Ahn, D., Park, S."Caffeine prevents human prion protein-mediated neurotoxicity through the induction of autophagy". International Journal of Molecular Medicine 34.2 (2014): 553-558.
Chicago
Moon, J., Lee, J., Park, J., Kim, S., Lee, Y., Kang, S., Seol, J., Ahn, D., Park, S."Caffeine prevents human prion protein-mediated neurotoxicity through the induction of autophagy". International Journal of Molecular Medicine 34, no. 2 (2014): 553-558. https://doi.org/10.3892/ijmm.2014.1814
Follow us
  • Twitter
  • LinkedIn
  • Facebook
About
  • Spandidos Publications
  • Careers
  • Cookie Policy
  • Privacy Policy
How can we help?
  • Help
  • Live Chat
  • Contact
  • Email to our Support Team