Spandidos Publications Logo
  • About
    • About Spandidos
    • Aims and Scopes
    • Abstracting and Indexing
    • Editorial Policies
    • Reprints and Permissions
    • Job Opportunities
    • Terms and Conditions
    • Contact
  • Journals
    • All Journals
    • Oncology Letters
      • Oncology Letters
      • Information for Authors
      • Editorial Policies
      • Editorial Board
      • Aims and Scope
      • Abstracting and Indexing
      • Bibliographic Information
      • Archive
    • International Journal of Oncology
      • International Journal of Oncology
      • Information for Authors
      • Editorial Policies
      • Editorial Board
      • Aims and Scope
      • Abstracting and Indexing
      • Bibliographic Information
      • Archive
    • Molecular and Clinical Oncology
      • Molecular and Clinical Oncology
      • Information for Authors
      • Editorial Policies
      • Editorial Board
      • Aims and Scope
      • Abstracting and Indexing
      • Bibliographic Information
      • Archive
    • Experimental and Therapeutic Medicine
      • Experimental and Therapeutic Medicine
      • Information for Authors
      • Editorial Policies
      • Editorial Board
      • Aims and Scope
      • Abstracting and Indexing
      • Bibliographic Information
      • Archive
    • International Journal of Molecular Medicine
      • International Journal of Molecular Medicine
      • Information for Authors
      • Editorial Policies
      • Editorial Board
      • Aims and Scope
      • Abstracting and Indexing
      • Bibliographic Information
      • Archive
    • Biomedical Reports
      • Biomedical Reports
      • Information for Authors
      • Editorial Policies
      • Editorial Board
      • Aims and Scope
      • Abstracting and Indexing
      • Bibliographic Information
      • Archive
    • Oncology Reports
      • Oncology Reports
      • Information for Authors
      • Editorial Policies
      • Editorial Board
      • Aims and Scope
      • Abstracting and Indexing
      • Bibliographic Information
      • Archive
    • Molecular Medicine Reports
      • Molecular Medicine Reports
      • Information for Authors
      • Editorial Policies
      • Editorial Board
      • Aims and Scope
      • Abstracting and Indexing
      • Bibliographic Information
      • Archive
    • World Academy of Sciences Journal
      • World Academy of Sciences Journal
      • Information for Authors
      • Editorial Policies
      • Editorial Board
      • Aims and Scope
      • Abstracting and Indexing
      • Bibliographic Information
      • Archive
    • International Journal of Functional Nutrition
      • International Journal of Functional Nutrition
      • Information for Authors
      • Editorial Policies
      • Editorial Board
      • Aims and Scope
      • Abstracting and Indexing
      • Bibliographic Information
      • Archive
    • International Journal of Epigenetics
      • International Journal of Epigenetics
      • Information for Authors
      • Editorial Policies
      • Editorial Board
      • Aims and Scope
      • Abstracting and Indexing
      • Bibliographic Information
      • Archive
    • Medicine International
      • Medicine International
      • Information for Authors
      • Editorial Policies
      • Editorial Board
      • Aims and Scope
      • Abstracting and Indexing
      • Bibliographic Information
      • Archive
  • Articles
  • Information
    • Information for Authors
    • Information for Reviewers
    • Information for Librarians
    • Information for Advertisers
    • Conferences
  • Language Editing
Spandidos Publications Logo
  • About
    • About Spandidos
    • Aims and Scopes
    • Abstracting and Indexing
    • Editorial Policies
    • Reprints and Permissions
    • Job Opportunities
    • Terms and Conditions
    • Contact
  • Journals
    • All Journals
    • Biomedical Reports
      • Information for Authors
      • Editorial Policies
      • Editorial Board
      • Aims and Scope
      • Abstracting and Indexing
      • Bibliographic Information
      • Archive
    • Experimental and Therapeutic Medicine
      • Information for Authors
      • Editorial Policies
      • Editorial Board
      • Aims and Scope
      • Abstracting and Indexing
      • Bibliographic Information
      • Archive
    • International Journal of Epigenetics
      • Information for Authors
      • Editorial Policies
      • Editorial Board
      • Aims and Scope
      • Abstracting and Indexing
      • Bibliographic Information
      • Archive
    • International Journal of Functional Nutrition
      • Information for Authors
      • Editorial Policies
      • Editorial Board
      • Aims and Scope
      • Abstracting and Indexing
      • Bibliographic Information
      • Archive
    • International Journal of Molecular Medicine
      • Information for Authors
      • Editorial Policies
      • Editorial Board
      • Aims and Scope
      • Abstracting and Indexing
      • Bibliographic Information
      • Archive
    • International Journal of Oncology
      • Information for Authors
      • Editorial Policies
      • Editorial Board
      • Aims and Scope
      • Abstracting and Indexing
      • Bibliographic Information
      • Archive
    • Medicine International
      • Information for Authors
      • Editorial Policies
      • Editorial Board
      • Aims and Scope
      • Abstracting and Indexing
      • Bibliographic Information
      • Archive
    • Molecular and Clinical Oncology
      • Information for Authors
      • Editorial Policies
      • Editorial Board
      • Aims and Scope
      • Abstracting and Indexing
      • Bibliographic Information
      • Archive
    • Molecular Medicine Reports
      • Information for Authors
      • Editorial Policies
      • Editorial Board
      • Aims and Scope
      • Abstracting and Indexing
      • Bibliographic Information
      • Archive
    • Oncology Letters
      • Information for Authors
      • Editorial Policies
      • Editorial Board
      • Aims and Scope
      • Abstracting and Indexing
      • Bibliographic Information
      • Archive
    • Oncology Reports
      • Information for Authors
      • Editorial Policies
      • Editorial Board
      • Aims and Scope
      • Abstracting and Indexing
      • Bibliographic Information
      • Archive
    • World Academy of Sciences Journal
      • Information for Authors
      • Editorial Policies
      • Editorial Board
      • Aims and Scope
      • Abstracting and Indexing
      • Bibliographic Information
      • Archive
  • Articles
  • Information
    • For Authors
    • For Reviewers
    • For Librarians
    • For Advertisers
    • Conferences
  • Language Editing
Login Register Submit
  • This site uses cookies
  • You can change your cookie settings at any time by following the instructions in our Cookie Policy. To find out more, you may read our Privacy Policy.

    I agree
Search articles by DOI, keyword, author or affiliation
Search
Advanced Search
presentation
International Journal of Molecular Medicine
Join Editorial Board Propose a Special Issue
Print ISSN: 1107-3756 Online ISSN: 1791-244X
Journal Cover
February-2019 Volume 43 Issue 2

Full Size Image

Sign up for eToc alerts
Recommend to Library

Journals

International Journal of Molecular Medicine

International Journal of Molecular Medicine

International Journal of Molecular Medicine is an international journal devoted to molecular mechanisms of human disease.

International Journal of Oncology

International Journal of Oncology

International Journal of Oncology is an international journal devoted to oncology research and cancer treatment.

Molecular Medicine Reports

Molecular Medicine Reports

Covers molecular medicine topics such as pharmacology, pathology, genetics, neuroscience, infectious diseases, molecular cardiology, and molecular surgery.

Oncology Reports

Oncology Reports

Oncology Reports is an international journal devoted to fundamental and applied research in Oncology.

Experimental and Therapeutic Medicine

Experimental and Therapeutic Medicine

Experimental and Therapeutic Medicine is an international journal devoted to laboratory and clinical medicine.

Oncology Letters

Oncology Letters

Oncology Letters is an international journal devoted to Experimental and Clinical Oncology.

Biomedical Reports

Biomedical Reports

Explores a wide range of biological and medical fields, including pharmacology, genetics, microbiology, neuroscience, and molecular cardiology.

Molecular and Clinical Oncology

Molecular and Clinical Oncology

International journal addressing all aspects of oncology research, from tumorigenesis and oncogenes to chemotherapy and metastasis.

World Academy of Sciences Journal

World Academy of Sciences Journal

Multidisciplinary open-access journal spanning biochemistry, genetics, neuroscience, environmental health, and synthetic biology.

International Journal of Functional Nutrition

International Journal of Functional Nutrition

Open-access journal combining biochemistry, pharmacology, immunology, and genetics to advance health through functional nutrition.

International Journal of Epigenetics

International Journal of Epigenetics

Publishes open-access research on using epigenetics to advance understanding and treatment of human disease.

Medicine International

Medicine International

An International Open Access Journal Devoted to General Medicine.

Journal Cover
February-2019 Volume 43 Issue 2

Full Size Image

Sign up for eToc alerts
Recommend to Library

  • Article
  • Citations
    • Cite This Article
    • Download Citation
    • Create Citation Alert
    • Remove Citation Alert
    • Cited By
  • Similar Articles
    • Related Articles (in Spandidos Publications)
    • Similar Articles (Google Scholar)
    • Similar Articles (PubMed)
  • Download PDF
  • Download XML
  • View XML
Article Open Access

MicroRNA-140-5p aggravates hypertension and oxidative stress of atherosclerosis via targeting Nrf2 and Sirt2

  • Authors:
    • Qing‑Quan Liu
    • Ke Ren
    • Su‑Hong Liu
    • Wei‑Min Li
    • Chang‑Jun Huang
    • Xiu‑Hui Yang
  • View Affiliations / Copyright

    Affiliations: Department of General Surgery II, Central Hospital of Luohe, Luohe, Henan 462000, P.R. China, Department of Vascular Surgery, The Ninth People's Hospital, Shanghai Jiaotong University School of Medicine, Shanghai 200011, P.R. China
    Copyright: © Liu et al. This is an open access article distributed under the terms of Creative Commons Attribution License.
  • Pages: 839-849
    |
    Published online on: November 26, 2018
       https://doi.org/10.3892/ijmm.2018.3996
  • Expand metrics +
Metrics: Total Views: 0 (Spandidos Publications: | PMC Statistics: )
Metrics: Total PDF Downloads: 0 (Spandidos Publications: | PMC Statistics: )
Cited By (CrossRef): 0 citations Loading Articles...

This article is mentioned in:



Abstract

In the present study, the function of microRNA (miR)‑140‑5p on oxidative stress in mice with atherosclerosis was investigated. A reverse transcription‑quantitative polymerase chain reaction assay was used to determine the expression of miR‑140‑5p. Oxidative stress kits and reactive oxygen species (ROS) kits were used to analyze alterations in oxidative stress and ROS levels. The alterations in protein expression were determined using western blot analysis and an immunofluorescence assay. miR‑140‑5p expression was increased in mice with atherosclerosis with hypertension. Consistently, miR‑140‑5p expression was also increased in mice with atherosclerosis. Upregulation of miR‑140‑5p increased oxidative stress and ROS levels by suppressing the protein expression of nuclear factor erythroid 2‑related factor 2 (Nrf2), sirtuin 2 (Sirt2), Kelch‑like enoyl‑CoA hydratase‑associated protein 1 (Keap1) and heme oxygenase 1 (HO‑1) in vitro. By contrast, downregulation of miR‑140‑5p decreased oxidative stress and ROS levels by activating the protein expression of Nrf2, Sirt2, Keap1 and HO‑1 in vitro. Sirt2 agonist or Nrf2 agonist inhibited the effects of miR‑140‑5p on oxidative stress in vitro. Collectively, these results suggested that miR‑140‑5p aggravated hypertension and oxidative stress of mice with atherosclerosis by targeting Nrf2 and Sirt2.

Introduction

Cardiovascular disease is currently the leading cause of human mortality worldwide and represents a major detriment to human health (1). It is widely acknowledged that the pathological process of Atherosclerosis (AS) is one of the main causes of the occurrence, evolution and deterioration of AS (1). Further investigation of biomarkers that are directly associated with the pathogenesis of AS and acute myocardial infarction is required. In this way, a more accurate basis for the diagnosis of AS, the evaluation of disease severity and prognostic prediction may be provided (2).

Oxidative stress is associated with the pathogenesis of multiple cardiovascular diseases. Oxidative stress serves a key function in the pathophysiology of diseases including hypertension and AS by causing endothelial dysfunction (3). Clinical studies have identified that risk factors leading to AS exert adverse effects on the number and function of endothe-lial progenitor cells, limiting the capability for angiogenesis in patients (4). Oxidative stress has been identified to be associated with the pathogenesis of AS (4).

Nuclear factor erythroid 2-related factor 2 (Nrf2) is an important transcription factor of the antioxidant stress pathway (5). Under normal physiological conditions, Nrf2 is stably bound to Kelch-like enoyl-CoA hydratase-associated protein 1 (Keap1) and is stabilized in the cytoplasm by Keap1 (5). The bound Nrf2 cannot translocate into the nucleus, and neither is it able to exert its unique transcriptional activity (6). Under stress, Keap1 can be decoupled from Nrf2, and unbound Nrf2 is then translocated into the nucleus and bind to the antioxidant element heme oxygenase 1 (HO-1) (6). This process, to a certain extent, enhances the gene expression of its downstream enzymes (5). Among them, the most typical include ubiquitin, phase II detoxification enzymes, antioxidant proteins and proteasomes, expression of which further increases the ability of cells to resist oxidative stress (7).

Cardiovascular disease is a major group of diseases that are detrimental to human health. According to its pathogenesis, cardiovascular disease may be discussed and analyzed with regard to various aspects, including oxidative stress, inflammatory reaction, apoptosis and autophagy, myocardial ischemia-reperfusion and aging, and energy restrictions (8). However, it has been identified that sirtuin family members are associated with the occurrence and development of pathogenesis (8). In addition, sirtuin family members exhibited a marked association with risk factors of cardiovascular diseases, including glucose and lipid metabolism (9). The sirtuin family is a group of regulators of silencing information, which includes seven members, namely Sirt1-Sirt7 (10). However, it has been demonstrated that Sirt2 serves a similar or opposite function in cardiovascular disease and its pathogenesis, and the biological function of Sirt2 in oxidative stress has been reported recently (10). Owing to the increased levels of hydrogen peroxide, oxidative stress increases the expression of Sirt2 in NIH3T3 cells (10).

MicroRNAs (miRNAs) are a class of endogenous small non-coding RNAs widely distributed in eukaryotic organisms, which specifically recognize target mRNAs (11). miRNAs serve a regulatory function at the post-transcriptional level by modulating the translation and degradation of target gene mRNAs (12). There are ~2,000 types of miRNA in the human genome, which regulate ~30% of human gene expression (12). miRNAs have been identified to be markedly stable in the serum, plasma, urine and other bodily fluids through the protection of endogenous RNases. Previous studies have identified the existence of various specific miRNAs in the cardiovascular system (12,13). miRNAs have been identified to serve an important function in multiple pathophysiological processes of the cardiovascular system, including regulation of cardiac development, modulation of cardiac function and involvement in myocardial cell apoptosis (12,13). In addition, miRNAs have also been identified to be involved in the major pathological process of coronary AS (13). These results indicate that miRNAs may be novel biomarkers for the early diagnosis, treatment and prognostic prediction of cardiovascular diseases (14). They may be used to further evaluate the degree of AS. Therefore, we hypothesize that, in the future, manipulation of miRNA expression may be used to suppress the progression of coronary AS, which provides a novel approach for the treatment of cardiovascular diseases (14). In the present study, the function of microRNA (miR)-140-5p on hypertension and oxidative stress of AS was investigated.

Materials and methods

Animals and ethical approval

Wild-type (Wt; male C57BL/6 mice, n=6) and apolipoprotein E (ApoE)−/− mice (male, n=6) were purchased from Beijing Vital River Laboratory Animal Technology Co., Ltd. (Beijing, China). Mice were housed at 22-23°C, 55-60% humidity, 12-h light/12-h dark cycle, with free access to food and water. Mice were switched to a high-fat diet (21% fat and 0.15% cholesterol) for 16 weeks. The study protocols were approved by the Ethics Committee of The Ninth People's Hospital (Shanghai Jiaotong University School of Medicine, Shanghai, China). Wt C57BL/6 mice were the control group and ApoE−/− mice were the AS group.

Microarray assay

RNA (500 ng) was hybridized to Affymetrix HG-U133 Plus 2.0 GeneChip arrays (containing 54,675 probe sets). Data were analyzed using Ingenuity Pathway Analysis (Qiagen, Inc., Valencia, CA, USA).

Reverse transcription-quantitative polymerase chain reaction (RT-qPCR) assay

RNA samples were obtained from blood vessel tissue samples or cells using TransZol® (Invitrogen; Thermo Fisher Scientific, Inc., Waltham, MA, USA), according to the manufacturer's protocol. cDNA was synthesized from 1 µg total RNA using a ReverTra Ace® qPCR RT master mix kit (Toyobo Life Science, Osaka, Japan), according to the manufacturer's protocol. qPCR was performed using SYBR-Green PCR master mix-plus (Toyobo Life Sciences) on a 7500 real-time PCR system (Applied Biosystems; Thermo Fisher Scientific, Inc.). Thermocycling conditions were: 94°C for 10 min, and 40 cycles of 94°C for 30 sec, 57°C for 30 sec and 72°C for 30 sec. Primers for miR-140-5p were 5'-CAG UGG UUU UAC CCU AUG GUA G-3' (forward) and 5'-ACC ACA GGG UAG AAC ACG GAC-3' (reverse); and for U6, used as a reference gene, were 5'-GCT TCG GCA GCA CAT ATA CTA AAA T-3' (forward) and 5'-CGC TTC ACG AAT TTG CGT GTC AT-3' (reverse). The relative gene expression was analyzed using the 2−ΔΔCq method (15).

Hematoxylin and eosin (H&E) staining

Following induction of the AS model, aorta tissue was collected and washed with PBS. Tissue samples were fixed with 4% paraformaldehyde for 24 h and embedded in paraffin, and the 5-µm-thick sections were stained with H&E for 15 min at room temperature. Images of cells were captured under fluorescence microscopy (magnification, ×100).

Cell culture and transfection

Human umbilical vein endothelial cells (HUVECs) were obtained from the Shanghai Cell Bank of the Chinese Academy of Sciences (Shanghai, China) and were maintained in Dulbecco's modified Eagle's medium supplemented with 10% fetal bovine serum in a humidified atmosphere containing 5% CO2 at 37°C. miR-140-5p, anti-miR-140-5p and negative mimic were purchased from Guangzhou RiboBio Co., Ltd. (Guangzhou, China) and transfected into cells using Lipofectamine® 2000 (Invitrogen; Thermo Fisher Scientific, Inc.). Following transfection for 24 h, cells were stimulated with 70 µg/ml oxidized low-density lipoprotein (ox-LDL) for 24 h. Next, following transfection for 4 h, cells were treated with 10 µM SRT 1720 hydrochloride (Sirt2 agonist; MedChemExpress, Monmouth Junction, NJ, USA), 1 µM NK-252 (Nrf2 agonist; MedChemExpress) and 5 µM Troxerutin [reactive oxygen species (ROS) inhibitor; MedChemExpress] for 20 h, and cells were stimulated with 70 µg/ml ox-LDL for 24 h.

Oxidative stress and ROS measurement

Following induction of the AS model for 16 weeks, mice were sacrificed by decapitation following anesthesia with 35 mg/kg pentobarbital sodium, and serum was collected at 2,000 × g for 10 min at 4°C. Serum was used to determine malondialdehyde (MDA), superoxide dismutase (SOD), glutathione (GSH) and glutathione peroxidase (GSH-Px) levels using ELISA kits. Next, cells were collected at 1,000 × g for 10 min at 4°C and ROS (cat. no. E004), MDA (cat. no. A003-1), SOD (cat. no. A001-1-1), GSH (cat. no. A006-2) and GSH-Px (cat. no. A005) levels were determined using ELISA kits (Nanjing Jiancheng Biological Engineering Institute, Nanjing, China). In addition, ROS levels were determined in cells using 2',7'-dichlorodihydrofluorescein diacetate (10 mM) for 30 min at room temperature and cells were observed using fluorescence microscopy (magnification, ×200).

Dual-luciferase reporter assay

The plasmids containing the wild-type Nrf2, wild-type Sirt2, mutant Nrf2, mutant Sirt2 and miR-140-5p mimic were purchased from Guangzhou RiboBio Co., Ltd. These were co-transfected into HUVECs using Lipofectamine 2000 24 h after transfection. Luciferase activity was determined using a Dual-Luciferase Reporter assay kit (Promega Corporation, Madison, WI, USA).

Western blot analysis

Cells were homogenized using radioimmunoprecipitation assay lysis buffer and the protein concentrations of the samples were determined using a bicinchoninic acid protein assay kit (Bio-Rad Laboratories, Inc., Hercules, CA, USA). The proteins (50 µg/lane) were separated by SDS-PAGE (10% gel) and transferred onto polyvinylidene difluoride membranes (EMD Millipore, Billerica, MA, USA). Membranes were blocked with 5% non-fat milk in Tris-buffered saline for 2 h at room temperature and were incubated with primary antibodies: Anti-Nrf2 (cat. no. 12721; 1:2,000; Cell Signaling Technology, Inc., Danvers, MA, USA), anti-Sirt2 (cat. no. 12672; 1:2,000; Cell Signaling Technology, Inc.) and anti-GAPDH (cat. no. 5174; 1:50,000; Cell Signaling Technology, Inc.) at 4°C overnight. Membranes were washed with Tris-buffered saline with 0.1% Tween-20 (TBST) for 20 min and incubated with horseradish peroxidase-conjugated anti-rabbit immunoglobulin (GE Healthcare, Chicago, IL, USA) at 37°C for 1 h. Membranes were developed with enhanced chemiluminescence substrate solution (GE Healthcare) and analyzed using Image Lab (version 3.0; Bio-Rad Laboratories, Inc.).

Immunofluorescence assay

Cells were washed with PBS and fixed with 4% paraformaldehyde for 15 min at room temperature. Cells were blocked with 5% bovine serum albumin (Beyotime Institute of Biotechnology, Haimen, China) in TBST and 0.25% Triton X-100 for 1 h at room temperature. Cells were incubated with anti-Nrf2 and anti-Sirt2 primary antibodies at 4°C overnight. Cells were washed with goat anti-rabbit immunoglobulin G-Cruz Fluor® 488 or 555 (1:100; cat. nos. sc-362262 and sc-362272; Santa Cruz Biotechnology, Inc., Dallas, TX, USA) at 37°C for 1 h and stained with DAPI for 30 min in darkness. Images of cells were captured under fluorescence microscopy.

Statistical analysis

Results are expressed as the mean ± standard deviation. Student's t-test was performed for statistical significance between two groups. One-way analysis of variance and Tukey's post hoc test were performed for parametric multivariable analysis.

Results

miR-140-5p expression in mice with AS

As presented in Fig. 1A, H&E staining indicated plaques in mice with AS, compared with the control group. Furthermore, the MDA level was increased, whereas the levels of SOD, GSH and GSH-Px were decreased, in mice with AS, compared with the control group (Fig. 1B-E, respectively). A microarray assay was used to analyze the alterations in miR-140-5p expression in mice with AS. As presented in Fig. 1F and G, miR-140-5p expression was increased in mice with AS, compared with the control. Thus, miR-140-5p expression may serve an important function in AS.

Figure 1

miR-140-5p expression in mice with AS. (A) Hematoxylin and eosin staining of blood vessels. Determination of (B) MDA, (C) SOD, (D) GSH and (E) GSH-Px levels. (F) Gene chip assay. (G) Quantitative polymerase chain reaction analysis of alterations in miR-140-5p. **P<0.01 vs. control (wild-type mice). miR, microRNA; AS, atherosclerosis; MDA, malondialdehyde; SOD, superoxide dismutase; GSH, glutathione; GSH-Px, glutathione peroxidase.

miR-140-5p regulates the expression of Nrf2 and Sirt2

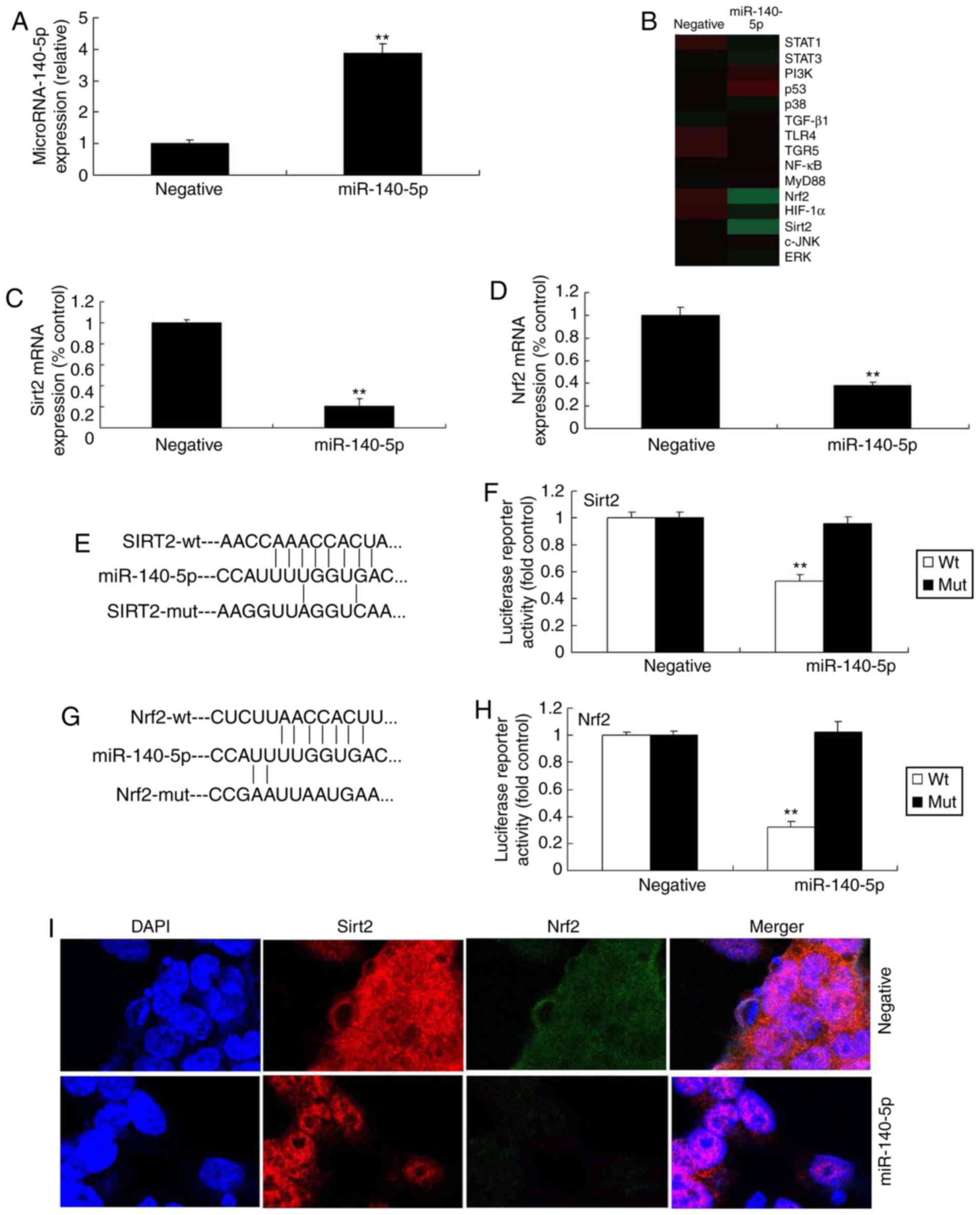
A microarray assay was utilized to investigate the underlying molecular mechanism of miR-140-5p in AS. In brief, miR-140-5p mimic was used to increase the expression of miR-140-5p in vitro in mice with AS, compared with negative control group (Fig. 2A). A microarray assay and qPCR indicated that the expression of Nrf2 and Sirt2 was inhibited in vitro by overexpression of miR-140-5p, compared with the negative control group (Fig. 2B-D). A dual-luciferase reporter assay indicated that miR-140-5p targeted Nrf2 and Sirt2 expression (Fig. 2E-H). In addition, an immunofluorescence assay indicated that overexpression of miR-140-5p suppressed the expression of Nrf2 and Sirt2 in the in vitro model of AS, in comparison with the negative control group (Fig. 2I). Western blot analysis indicated that overexpression of miR-140-5p suppressed the protein expression of Nrf2, Sirt2, Keap1 and HO-1 in the in vitro model of AS, compared with the negative control group (Fig. 3A-E). Furthermore, anti-miR-140-5p mimic was further employed to decrease the expression of miR-140-5p in the in vitro model of AS, compared with the negative control group (Fig. 3F). However, downregulation of miR-140-5p induced the protein expression of Nrf2, Sirt2, Keap1 and HO-1 in the in vitro model of AS, compared with the negative control group (Fig. 3G-K).

Figure 2

miR-140-5p regulates Nrf2 and Sirt2 expression. (A) qPCR analysis of miR-140-5p. (B) Gene chip assay for signaling pathway members. qPCR analysis for (C) Nrf2 and (D) Sirt2 mRNA expression. (E) miR-140-5p targeted Sirt2 sequence. (F) Dual-luciferase reporter assay for Sirt2. (G) miR-140-5p targeted Nrf2 sequence. (H) Dual-luciferase reporter assay for Nrf2. (I) Immunofluorescence analysis of Nrf2 and Sirt2 expression. **P<0.01 vs. negative control group. miR, microRNA; Nrf2, nuclear factor erythroid 2-related factor 2; Sirt2, sirtuin 2; wt, wild-type; mut, mutant; STAT, signal transducer and activator of transcription; PI3K, phosphoinositide 3-kinase; TGF-β1, transforming growth factor β1; TLR4, Toll-like receptor 4; TGR5, Takeda G-protein-coupled receptor 5; NF-κB, nuclear factor κB; MyD88, myeloid differentiation primary response 88; HIF-1α, hypoxia-inducible factor 1α; c-JNK, c-Jun N-terminal kinase; ERK, extracellular-signal-regulated kinase.

Figure 3

miR-140-5p regulates Nrf2, Sirt2, Keap1 and HO-1 expression. (A) Nrf2, (B) HO-1, (C) Sirt2 and (D) Keap1 protein expression as assessed by (E) western blotting following overexpression of miR-140-5p. (F) Quantitative polymerase chain reaction analysis of miR-140-5p. (G) Nrf2, (H) Sirt2, (I) Keap1 and (J) HO-1 protein expression as assessed by (K) western blotting following downregulation of miR-140-5p. **P<0.01 vs. negative group. miR, microRNA; Nrf2, nuclear factor erythroid 2-related factor 2; Sirt2, sirtuin 2; Keap1, Kelch-like enoyl-CoA hydratase-associated protein 1; HO-1, heme oxygenase 1.

miR-140-5p regulates oxidative stress in vitro

To investigate the function of miR-140-5p in vitro, the alterations in oxidative stress following miR-140-5p transfection in HUVECs were investigated. As presented in Fig. 4A-E, overexpression of miR-140-5p led to increased ROS and MDA levels, whereas it led to decreased levels of SOD, GSH and GSH-Px in vitro, compared with negative group. Downregulation of miR-140-5p decreased the levels of ROS and MDA, and increased those of SOD, GSH and GSH-Px in vitro, compared with negative group (Fig. 4F-J). These results indicated that miR-140-5p regulated Nrf2 and Sirt2 expression to affect oxidative stress in vitro.

Figure 4

miR-140-5p regulates oxidative stress in an in vitro model. (A) ROS, (B) MDA, (C) SOD, (D) GSH and (E) GSH-PX levels following overexpression of miR-140-5p. (F) ROS, (G) MDA, (H) SOD, (I) GSH and (J) GSH-Px levels following downregulation of miR-140-5p. **P<0.01 vs. negative control group. miR, microRNA; ROS, reactive oxygen species; MDA, malondialdehyde; SOD, superoxide dismutase; GSH, glutathione; GSH-Px, glutathione peroxidase.

ROS inhibitor inhibits the effects of miR-140-5p on oxidative stress in vitro

To investigate the function of ROS on the effects of miR-140-5p on oxidative stress in vitro, ROS inhibitor was used to decrease the ROS levels in the in vitro model of miR-140-5p overexpression, compared with the miR-140-5p overexpression group in the absence of inhibitor (Fig. 5A and B). ROS inhibitor inhibited MDA levels, and increased the levels of SOD, GSH and GSH-Px following overexpression of miR-140-5p, compared with the miR-140-5p overexpression group in the absence of inhibitor (Fig. 5C-F).

Figure 5

Effect of ROS inhibitor on miR-140-5p in the oxidative stress in vitro model. (A) ROS fluorescence. (B) ROS, (C) MDA, (D) SOD, (E) GSH and (F) GSH-PX levels. ROS inhibitor was added to cells overexpressing miR-140-5p. ROS, reactive oxygen species; miR, microRNA; MDA, malondialdehyde; SOD, superoxide dismutase; GSH, glutathione; GSH-PX, glutathione peroxidase; ROS i, ROS inhibitor. **P<0.01 vs. negative control group, ##P<0.01 vs. miR-140-5p overexpression group.

Sirt2 agonist or Nrf2 agonist inhibits the effects of miR-140-5p on Nrf2 and Sirt2 expression in vitro

To further determine the function of Sirt2 or Nrf2 in the effects of miR-140-5p on Nrf2 and Sirt2 expression in vitro, Sirt2 agonist or Nrf2 agonist was used to increase the expression of Nrf2 and Sirt2 expression in the in vitro model of miR-140-5p overexpression, compared with miR-140-5p overexpression group in the absence of agonist (Fig. 6).

Figure 6

Sirt2 agonist or Nrf2 agonist inhibits the effects of miR-140-5p on Nrf2 and Sirt2 expression in an in vitro model. (A) Sirt2, (B) Keap1, (C) Nrf2 and (D) HO-1 protein expression as assessed by (E) western blotting. (F) Nrf2 and (G) HO-1 protein expression as assessed by (H) western blotting. Agonists were added to cells overexpressing miR-140-5p. **P<0.01 vs. negative control group. ##P<0.01 vs. miR-140-5p overexpression group. Sirt2, sirtuin 2; Nrf2, nuclear factor erythroid 2-related factor 2; miR, microRNA; Keap1, Kelch-like enoyl-CoA hydratase-associated protein 1; HO-1, heme oxygenase 1.

Sirt2 agonist or Nrf2 agonist inhibits the effects of miR-140-5p on oxidative stress in vitro

Finally, to determine the function of Sirt2 or Nrf2 on the effects of miR-140-5p on oxidative stress in vitro, the levels of oxidative stress in vitro following treatment with miR-140-5p and Sirt2 agonist or Nrf2 agonist were determined. As presented in Fig. 7A-E, Sirt2 agonist inhibited the effects of miR-140-5p on increasing the levels of MDA and ROS, and on decreasing the levels of SOD, GSH and GSH-Px in the in vitro model of miR-140-5p overexpression, compared with the miR-140-5p overexpression group in the absence of agonist. Sirt2 agonist also decreased the effects of miR-140-5p on increasing the levels of MDA and ROS, and on decreasing the levels of SOD, GSH and GSH-Px in the in vitro model of miR-140-5p overexpression, compared with the miR-140-5p overexpression group in the absence of agonist (Fig. 7F-J). Together, these results indicated that miR-140-5p regulated Nrf2 and Sirt2 expression to affect oxidative stress in vitro.

Figure 7

Sirt2 agonist or Nrf2 agonist inhibits the effects of miR-140-5p in an oxidative stress in vitro model. (A) ROS, (B) MDA, (C) SOD, (D) GSH and (E) GSH-Px levels following treatment with a Sirt2 agonist. (F) ROS, (G) MDA, (H) SOD, (I) GSH and (J) GSH-Px levels following treatment with a Nrf2 agonist. Agonists were added to cells overexpressing miR-140-5p.**P<0.01 vs. negative control group. ##P<0.01 vs. miR-140-5p overexpression group. Sirt2, sirtuin 2; Nrf2, nuclear factor erythroid 2-related factor 2; miR, microRNA; ROS, reactive oxygen species; MDA, malondialdehyde; SOD, superoxide dismutase; GSH, glutathione; GSH-Px, glutathione peroxidase.

Discussion

AS is considered the pathological basis for the occurrence and progression of coronary heart disease (16). miRNAs are a group of endogenous conserved non-coding small-molecule single-stranded RNAs that are widely distributed in eukaryotes and are involved in the regulation of gene expression at the post-transcription level (16). Previous studies have identified that the expression of miRNA is associated with the formation of atherosclerotic plaques (11,17). miRNA serves a function in the regulation of cardiac development as well as multiple cardiac pathophysiological processes such as cardiac hypertrophy, arrhythmia and heart failure (11,17). Certain biomarkers have been identified to be associated with AS (17). However, it is necessary to seek novel biomarkers to provide an earlier, more accurate and sensitive indication of AS (16,17), leading to early clinical diagnosis, treatment and prognosis of patients with AS. Previous studies have demonstrated that the levels of circulating miRNAs vary markedly among various diseases (16,17). As a result, miRNAs may be used as biomarkers of diseases or be used to evaluate the severity and prognosis of disease. In the present study, it was identified that miR-140-5p expression was also increased in mice with AS. Zhao et al (18) identified that miR-140-5p was induced in doxorubicin-induced cardiotoxicity, therefore miR-140-5p expression may be an important element in AS.

Oxidative stress levels can be detected by determining antioxidant enzyme system levels, non-enzymatic antioxidant levels and oxidative product levels (3). In patients with pre-diabetes accompanied by a highly oxidative stress state, the generation of free radicals increases in the body with the aggravation of glucose metabolism disorders (19). This will lead to decreased antioxidant capacity, increased levels of oxidative stress and ultimately imbalance of oxidation and antioxidation (20). The occurrence and progression of AS are associated with oxidative stress (19). Oxidative stress already exists in patients with AS, accompanied by a weakened antioxidant capacity. In patients with AS combined with diabetes, the degree of oxidative damage gradually increases as the disease progresses (19). It was identified that overexpression of miR-140-5p increased ROS and MDA levels, and decreased SOD, GSH and GSH-Px levels, in the in vitro model of AS. The ROS inhibitor decreased the effects of miR-140-5p on oxidative stress in the in vitro model of AS.

The primary physiological characteristic of Nrf2 is its high sensitivity to oxidative stress and exogenous toxicants in the body (21). In the process of body defense, Nrf2 serves a critical function in the oxidative stress induced by exogenous toxicants. Keap1 is one of the major receptors of Nrf2; all of its cysteine residues are able to interact with the HO-1 inducer (5). This inducer interacts with specific residues on Keap1 and causes conformational changes in Keap1, which are able to trigger Nrf2 dissociation from Keap1 (21). Thus, alterations in its structure affect the complete expression of Nrf2, i.e. the nuclear export sequence in Keap1 is essential to inhibit binding of the antioxidant-response element (ARE) HO-1 with Nrf2 (21). In the present study, it was identified that overexpression of miR-140-5p suppressed Nrf2, Sirt2, Keap1 and HO-1 protein expression in the in vitro model of AS. Liao et al (22) identified that miR-140-5p attenuated oxidative stress in cisplatin-induced acute kidney injury through the Nrf2/ARE signaling pathway.

Sirt2 serves an important function in oxidative stress and autophagy in endothelial cells (23). The specific regulatory mechanism of Sirt2 on vascular endothelial cells remains unknown; however, it has been identified that Sirt2 may be involved in the mediation of endothelial cell migration induced by angiotensin II by regulating the acetylation of α-tubulin and microtubule recombination (23). cDNA microarrays were used to confirm that Sirt2 was knocked down in primary cultured endothelial cells, which would lead to changes in general gene expression during oxidative stress (9). Among them, the majority were not altered following Sirt1 knockdown (9). Of note, drug inhibition of Sirt2 was able to decrease oxidative stress-induced endothelial cell injury (10). In the present study, it was identified that Sirt2 agonist or Nrf2 agonist inhibited the effects of miR-140-5p on oxidative stress in an in vitro model. Zhao et al (18) identified that miR-140-5p aggravates doxorubicin-induced cardiotoxicity by targeting Nrf2 and Sirt2. miR-140-5p regulates ROS levels and the ROS downstream signaling pathway is a focus of further study, including nuclear factor κB and cryopyrin.

In conclusion, in the present study, the potential effects and underlying molecular mechanisms of miR-140-5p-aggravated hypertension and oxidative stress of patients with AS by targeting Nrf2 and Sirt2 were investigated. It was identified that miR-140-5p acts as an excellent antioxidant and induced the Sirt2/Nrf2/HO-1 signaling pathway to suppress oxidative stress in AS (Fig. 8). Therefore, the results of the present study suggest that miR-140-5p/Sirt2/Nrf2 have an important function in the prevention and treatment of AS.

Figure 8

MicroRNA-140-5p aggravates hypertension and oxidative stress of atherosclerosis via targeting Nrf2 and Sirt2. Nrf2, nuclear factor erythroid 2-related factor 2; Sirt2, sirtuin 2; AS, atherosclerosis; ROS, reactive oxygen species; MDA, malondialdehyde; GSH-PX, glutathione peroxidase; GSH, glutathione; SOD, superoxide dismutase; HO-1, heme oxygenase 1; keap1, Kelch-like enoyl-CoA hydratase-associated protein 1

Funding

No funding was received.

Availability of data and materials

The analyzed data sets generated during the study are available from the corresponding author on reasonable request.

Authors' contributions

XHY designed the experiments; QQL, KR, SHL, WML and CJH performed the experiments; XHY analyzed the data; XHY wrote the manuscript.

Ethics approval and consent to participate

Animal experiments were approved by the Ethics Committee of The Ninth People's Hospital (Shanghai Jiaotong University School of Medicine, Shanghai, China).

Patient consent for publication

Not applicable.

Competing interests

The authors declare that they have no competing interests.

Acknowledgments

Not applicable.

References

1 

Sirotina S, Ponomarenko I, Kharchenko A, Bykanova M, Bocharova A, Vagaytseva K, Stepanov V, Churnosov M, Solodilova M and Polonikov A: A Novel polymorphism in the promoter of the CYP4A11 gene is associated with susceptibility to coronary artery disease. Dis Markers. 2018:58128022018. View Article : Google Scholar :

2 

Kiris T, Avci E and Çelik A: Combined value of left ventricular ejection fraction and the Model for End-Stage Liver Disease (MELD) score for predicting mortality in patients with acute coronary syndrome who were undergoing percutaneous coronary intervention. BMC Cardiovasc Disord. 18:442018. View Article : Google Scholar : PubMed/NCBI

3 

Shahid SU, Shabana and Humphries S: The SNP rs10911021 is associated with oxidative stress in coronary heart disease patients from Pakistan. Lipids Health Dis. 17:62018. View Article : Google Scholar : PubMed/NCBI

4 

Ishikawa T and Seki K: The association between oxidative stress and endothelial dysfunction in early childhood patients with Kawasaki disease. BMC Cardiovasc Disord. 18:302018. View Article : Google Scholar : PubMed/NCBI

5 

Yu H, Shi L, Zhao S, Sun Y, Gao Y, Sun Y and Qi G: Triptolide attenuates myocardial ischemia/reperfusion injuries in rats by inducing the activation of Nrf2/HO-1 defense pathway. Cardiovasc Toxicol. 16:325–335. 2016. View Article : Google Scholar

6 

Donovan EL, McCord JM, Reuland DJ, Miller BF and Hamilton KL: Phytochemical activation of Nrf2 protects human coronary artery endothelial cells against an oxidative challenge. Oxid Med Cell Longev. 2012:1329312012. View Article : Google Scholar : PubMed/NCBI

7 

Siow RC, Ishii T and Mann GE: Modulation of antioxidant gene expression by 4-hydroxynonenal: atheroprotective role of the Nrf2/ARE transcription pathway. Redox Rep. 12:11–15. 2007. View Article : Google Scholar : PubMed/NCBI

8 

Tang X, Chen XF, Wang NY, Wang XM, Liang ST, Zheng W, Lu YB, Zhao X, Hao DL, Zhang ZQ, et al: SIRT2 Acts as a cardioprotective deacetylase in pathological cardiac hypertrophy. Circulation. 136:2051–2067. 2017. View Article : Google Scholar : PubMed/NCBI

9 

Matsushima S and Sadoshima J: The role of sirtuins in cardiac disease. Am J Physiol Heart Circ Physiol. 309:H1375–H1389. 2015. View Article : Google Scholar : PubMed/NCBI

10 

Yang W, Gao F, Zhang P, Pang S, Cui Y, Liu L, Wei G and Yan B: Functional genetic variants within the SIRT2 gene promoter in acute myocardial infarction. PLoS One. 12:e01762452017. View Article : Google Scholar : PubMed/NCBI

11 

Nanoudis S, Pikilidou M, Yavropoulou M and Zebekakis P: The role of MicroRNAs in arterial stiffness and arterial calcification. An update and review of the literature. Front Genet. 8:2092017. View Article : Google Scholar

12 

Li S, Lee C, Song J, Lu C, Liu J, Cui Y, Liang H, Cao C, Zhang F and Chen H: Circulating microRNAs as potential biomarkers for coronary plaque rupture. Oncotarget. 8:48145–48156. 2017.PubMed/NCBI

13 

Jansen F, Schäfer L, Wang H, Schmitz T, Flender A, Schueler R, Hammerstingl C, Nickenig G, Sinning JM and Werner N: Kinetics of circulating MicroRNAs in response to cardiac stress in patients with coronary artery disease. J Am Heart Assoc. 6:pii: e0052702017. View Article : Google Scholar

14 

Li XD, Yang YJ, Wang LY, Qiao SB, Lu XF, Wu YJ, Xu B, Li HF and Gu DF: Elevated plasma miRNA-122, -1403p-720, -2861, and -3149 during early period of acute coronary syndrome are derived from peripheral blood mononuclear cells. PLoS One. 12:e01842562017. View Article : Google Scholar

15 

Livak KJ and Schmittgen TD: Analysis of relative gene expression data using real-time quantitative PCR and the 2(-Delta Delta C(T)) method. Methods. 25:402–408. 2001. View Article : Google Scholar

16 

Adams A, Bojara W and Schunk K: Early diagnosis and treatment of coronary heart disease in asymptomatic subjects with advanced vascular atherosclerosis of the carotid artery (Type III and IV b Findings Using Ultrasound) and risk factors. Cardiol Res. 9:22–27. 2018. View Article : Google Scholar : PubMed/NCBI

17 

Wu R, Shen D, Sohun H, Ge D, Chen X, Wang X, Chen R, Wu Y, Zeng J, Rong X, et al: miR-186, a serum microRNA, induces endothelial cell apoptosis by targeting SMAD6 in Kawasaki disease. Int J Mol Med. 41:1899–1908. 2018.PubMed/NCBI

18 

Zhao L, Qi Y, Xu L, Tao X, Han X, Yin L and Peng J: MicroRNA-140-5p aggravates doxorubicin-induced cardiotox-icity by promoting myocardial oxidative stress via targeting Nrf2 and Sirt2. Redox Biol. 15:284–296. 2018. View Article : Google Scholar : PubMed/NCBI

19 

Tanabe K, Kawai Y, Kitayama M, Akao H, Ishida R, Motoyama A, Wakasa M, Saito R, Aoki H, Fujibayashi K, et al: Increased levels of the oxidative stress marker, nitrotyrosine in patients with provocation test-induced coronary vasospasm. J Cardiol. 64:86–90. 2014. View Article : Google Scholar : PubMed/NCBI

20 

Kim JY, Lee JW, Youn YJ, Ahn MS, Ahn SG, Yoo BS, Lee SH, Yoon J and Choe KH: Urinary levels of 8-iso-prostaglandin f2α and 8-hydroxydeoxyguanine as markers of oxidative stress in patients with coronary artery disease. Korean Circ J. 42:614–617. 2012. View Article : Google Scholar : PubMed/NCBI

21 

Donnarumma E, Bhushan S, Bradley JM, Otsuka H, Donnelly EL, Lefer DJ and Islam KN: Nitrite Therapy ameliorates myocardial dysfunction via H2S and nuclear factor-erythroid 2-related factor 2 (Nrf2)-dependent signaling in chronic heart failure. J Am Heart Assoc. 5:pii: e0035512016. View Article : Google Scholar

22 

Liao W, Fu Z, Zou Y, Wen D, Ma H, Zhou F, Chen Y, Zhang M and Zhang W: MicroRNA-140-5p attenuated oxidative stress in Cisplatin induced acute kidney injury by activating Nrf2/ARE athway through a Keap1-independent mechanism. Exp Cell Res. 360:292–302. 2017. View Article : Google Scholar : PubMed/NCBI

23 

Turdi S, Li Q, Lopez FL and Ren J: Catalase alleviates cardio-myocyte dysfunction in diabetes: Role of Akt, Forkhead transcriptional factor and silent information regulator 2. Life Sci. 81:895–905. 2007. View Article : Google Scholar : PubMed/NCBI

Related Articles

  • Abstract
  • View
  • Download
  • Twitter
Copy and paste a formatted citation
Spandidos Publications style
Liu QQ, Ren K, Liu SH, Li WM, Huang CJ and Yang XH: MicroRNA-140-5p aggravates hypertension and oxidative stress of atherosclerosis via targeting Nrf2 and Sirt2. Int J Mol Med 43: 839-849, 2019.
APA
Liu, Q., Ren, K., Liu, S., Li, W., Huang, C., & Yang, X. (2019). MicroRNA-140-5p aggravates hypertension and oxidative stress of atherosclerosis via targeting Nrf2 and Sirt2. International Journal of Molecular Medicine, 43, 839-849. https://doi.org/10.3892/ijmm.2018.3996
MLA
Liu, Q., Ren, K., Liu, S., Li, W., Huang, C., Yang, X."MicroRNA-140-5p aggravates hypertension and oxidative stress of atherosclerosis via targeting Nrf2 and Sirt2". International Journal of Molecular Medicine 43.2 (2019): 839-849.
Chicago
Liu, Q., Ren, K., Liu, S., Li, W., Huang, C., Yang, X."MicroRNA-140-5p aggravates hypertension and oxidative stress of atherosclerosis via targeting Nrf2 and Sirt2". International Journal of Molecular Medicine 43, no. 2 (2019): 839-849. https://doi.org/10.3892/ijmm.2018.3996
Copy and paste a formatted citation
x
Spandidos Publications style
Liu QQ, Ren K, Liu SH, Li WM, Huang CJ and Yang XH: MicroRNA-140-5p aggravates hypertension and oxidative stress of atherosclerosis via targeting Nrf2 and Sirt2. Int J Mol Med 43: 839-849, 2019.
APA
Liu, Q., Ren, K., Liu, S., Li, W., Huang, C., & Yang, X. (2019). MicroRNA-140-5p aggravates hypertension and oxidative stress of atherosclerosis via targeting Nrf2 and Sirt2. International Journal of Molecular Medicine, 43, 839-849. https://doi.org/10.3892/ijmm.2018.3996
MLA
Liu, Q., Ren, K., Liu, S., Li, W., Huang, C., Yang, X."MicroRNA-140-5p aggravates hypertension and oxidative stress of atherosclerosis via targeting Nrf2 and Sirt2". International Journal of Molecular Medicine 43.2 (2019): 839-849.
Chicago
Liu, Q., Ren, K., Liu, S., Li, W., Huang, C., Yang, X."MicroRNA-140-5p aggravates hypertension and oxidative stress of atherosclerosis via targeting Nrf2 and Sirt2". International Journal of Molecular Medicine 43, no. 2 (2019): 839-849. https://doi.org/10.3892/ijmm.2018.3996
Follow us
  • Twitter
  • LinkedIn
  • Facebook
About
  • Spandidos Publications
  • Careers
  • Cookie Policy
  • Privacy Policy
How can we help?
  • Help
  • Live Chat
  • Contact
  • Email to our Support Team