Spandidos Publications Logo
  • About
    • About Spandidos
    • Aims and Scopes
    • Abstracting and Indexing
    • Editorial Policies
    • Reprints and Permissions
    • Job Opportunities
    • Terms and Conditions
    • Contact
  • Journals
    • All Journals
    • Oncology Letters
      • Oncology Letters
      • Information for Authors
      • Editorial Policies
      • Editorial Board
      • Aims and Scope
      • Abstracting and Indexing
      • Bibliographic Information
      • Archive
    • International Journal of Oncology
      • International Journal of Oncology
      • Information for Authors
      • Editorial Policies
      • Editorial Board
      • Aims and Scope
      • Abstracting and Indexing
      • Bibliographic Information
      • Archive
    • Molecular and Clinical Oncology
      • Molecular and Clinical Oncology
      • Information for Authors
      • Editorial Policies
      • Editorial Board
      • Aims and Scope
      • Abstracting and Indexing
      • Bibliographic Information
      • Archive
    • Experimental and Therapeutic Medicine
      • Experimental and Therapeutic Medicine
      • Information for Authors
      • Editorial Policies
      • Editorial Board
      • Aims and Scope
      • Abstracting and Indexing
      • Bibliographic Information
      • Archive
    • International Journal of Molecular Medicine
      • International Journal of Molecular Medicine
      • Information for Authors
      • Editorial Policies
      • Editorial Board
      • Aims and Scope
      • Abstracting and Indexing
      • Bibliographic Information
      • Archive
    • Biomedical Reports
      • Biomedical Reports
      • Information for Authors
      • Editorial Policies
      • Editorial Board
      • Aims and Scope
      • Abstracting and Indexing
      • Bibliographic Information
      • Archive
    • Oncology Reports
      • Oncology Reports
      • Information for Authors
      • Editorial Policies
      • Editorial Board
      • Aims and Scope
      • Abstracting and Indexing
      • Bibliographic Information
      • Archive
    • Molecular Medicine Reports
      • Molecular Medicine Reports
      • Information for Authors
      • Editorial Policies
      • Editorial Board
      • Aims and Scope
      • Abstracting and Indexing
      • Bibliographic Information
      • Archive
    • World Academy of Sciences Journal
      • World Academy of Sciences Journal
      • Information for Authors
      • Editorial Policies
      • Editorial Board
      • Aims and Scope
      • Abstracting and Indexing
      • Bibliographic Information
      • Archive
    • International Journal of Functional Nutrition
      • International Journal of Functional Nutrition
      • Information for Authors
      • Editorial Policies
      • Editorial Board
      • Aims and Scope
      • Abstracting and Indexing
      • Bibliographic Information
      • Archive
    • International Journal of Epigenetics
      • International Journal of Epigenetics
      • Information for Authors
      • Editorial Policies
      • Editorial Board
      • Aims and Scope
      • Abstracting and Indexing
      • Bibliographic Information
      • Archive
    • Medicine International
      • Medicine International
      • Information for Authors
      • Editorial Policies
      • Editorial Board
      • Aims and Scope
      • Abstracting and Indexing
      • Bibliographic Information
      • Archive
  • Articles
  • Information
    • Information for Authors
    • Information for Reviewers
    • Information for Librarians
    • Information for Advertisers
    • Conferences
  • Language Editing
Spandidos Publications Logo
  • About
    • About Spandidos
    • Aims and Scopes
    • Abstracting and Indexing
    • Editorial Policies
    • Reprints and Permissions
    • Job Opportunities
    • Terms and Conditions
    • Contact
  • Journals
    • All Journals
    • Biomedical Reports
      • Information for Authors
      • Editorial Policies
      • Editorial Board
      • Aims and Scope
      • Abstracting and Indexing
      • Bibliographic Information
      • Archive
    • Experimental and Therapeutic Medicine
      • Information for Authors
      • Editorial Policies
      • Editorial Board
      • Aims and Scope
      • Abstracting and Indexing
      • Bibliographic Information
      • Archive
    • International Journal of Epigenetics
      • Information for Authors
      • Editorial Policies
      • Editorial Board
      • Aims and Scope
      • Abstracting and Indexing
      • Bibliographic Information
      • Archive
    • International Journal of Functional Nutrition
      • Information for Authors
      • Editorial Policies
      • Editorial Board
      • Aims and Scope
      • Abstracting and Indexing
      • Bibliographic Information
      • Archive
    • International Journal of Molecular Medicine
      • Information for Authors
      • Editorial Policies
      • Editorial Board
      • Aims and Scope
      • Abstracting and Indexing
      • Bibliographic Information
      • Archive
    • International Journal of Oncology
      • Information for Authors
      • Editorial Policies
      • Editorial Board
      • Aims and Scope
      • Abstracting and Indexing
      • Bibliographic Information
      • Archive
    • Medicine International
      • Information for Authors
      • Editorial Policies
      • Editorial Board
      • Aims and Scope
      • Abstracting and Indexing
      • Bibliographic Information
      • Archive
    • Molecular and Clinical Oncology
      • Information for Authors
      • Editorial Policies
      • Editorial Board
      • Aims and Scope
      • Abstracting and Indexing
      • Bibliographic Information
      • Archive
    • Molecular Medicine Reports
      • Information for Authors
      • Editorial Policies
      • Editorial Board
      • Aims and Scope
      • Abstracting and Indexing
      • Bibliographic Information
      • Archive
    • Oncology Letters
      • Information for Authors
      • Editorial Policies
      • Editorial Board
      • Aims and Scope
      • Abstracting and Indexing
      • Bibliographic Information
      • Archive
    • Oncology Reports
      • Information for Authors
      • Editorial Policies
      • Editorial Board
      • Aims and Scope
      • Abstracting and Indexing
      • Bibliographic Information
      • Archive
    • World Academy of Sciences Journal
      • Information for Authors
      • Editorial Policies
      • Editorial Board
      • Aims and Scope
      • Abstracting and Indexing
      • Bibliographic Information
      • Archive
  • Articles
  • Information
    • For Authors
    • For Reviewers
    • For Librarians
    • For Advertisers
    • Conferences
  • Language Editing
Login Register Submit
  • This site uses cookies
  • You can change your cookie settings at any time by following the instructions in our Cookie Policy. To find out more, you may read our Privacy Policy.

    I agree
Search articles by DOI, keyword, author or affiliation
Search
Advanced Search
presentation
International Journal of Oncology
Join Editorial Board Propose a Special Issue
Print ISSN: 1019-6439 Online ISSN: 1791-2423
Journal Cover
November 2012 Volume 41 Issue 5

Full Size Image

Cover Legend PDF

Sign up for eToc alerts
Recommend to Library

Journals

International Journal of Molecular Medicine

International Journal of Molecular Medicine

International Journal of Molecular Medicine is an international journal devoted to molecular mechanisms of human disease.

International Journal of Oncology

International Journal of Oncology

International Journal of Oncology is an international journal devoted to oncology research and cancer treatment.

Molecular Medicine Reports

Molecular Medicine Reports

Covers molecular medicine topics such as pharmacology, pathology, genetics, neuroscience, infectious diseases, molecular cardiology, and molecular surgery.

Oncology Reports

Oncology Reports

Oncology Reports is an international journal devoted to fundamental and applied research in Oncology.

Experimental and Therapeutic Medicine

Experimental and Therapeutic Medicine

Experimental and Therapeutic Medicine is an international journal devoted to laboratory and clinical medicine.

Oncology Letters

Oncology Letters

Oncology Letters is an international journal devoted to Experimental and Clinical Oncology.

Biomedical Reports

Biomedical Reports

Explores a wide range of biological and medical fields, including pharmacology, genetics, microbiology, neuroscience, and molecular cardiology.

Molecular and Clinical Oncology

Molecular and Clinical Oncology

International journal addressing all aspects of oncology research, from tumorigenesis and oncogenes to chemotherapy and metastasis.

World Academy of Sciences Journal

World Academy of Sciences Journal

Multidisciplinary open-access journal spanning biochemistry, genetics, neuroscience, environmental health, and synthetic biology.

International Journal of Functional Nutrition

International Journal of Functional Nutrition

Open-access journal combining biochemistry, pharmacology, immunology, and genetics to advance health through functional nutrition.

International Journal of Epigenetics

International Journal of Epigenetics

Publishes open-access research on using epigenetics to advance understanding and treatment of human disease.

Medicine International

Medicine International

An International Open Access Journal Devoted to General Medicine.

Journal Cover
November 2012 Volume 41 Issue 5

Full Size Image

Cover Legend PDF

Sign up for eToc alerts
Recommend to Library

  • Article
  • Citations
    • Cite This Article
    • Download Citation
    • Create Citation Alert
    • Remove Citation Alert
    • Cited By
  • Similar Articles
    • Related Articles (in Spandidos Publications)
    • Similar Articles (Google Scholar)
    • Similar Articles (PubMed)
  • Download PDF
  • Download XML
  • View XML
Article

Chronic treatment with ginsenoside Rg3 induces Akt-dependent senescence in human glioma cells

  • Authors:
    • Seong Sin
    • Sung Young Kim
    • Sung Su Kim
  • View Affiliations / Copyright

    Affiliations: Department of Oriental Medicine, Kyung Hee University College of Oriental Medicine, Seoul 130‑701, Republic of Korea, Soram Cancer and Immunotherapy Research Center, Seoul 135-090, Republic of Korea
  • Pages: 1669-1674
    |
    Published online on: August 23, 2012
       https://doi.org/10.3892/ijo.2012.1604
  • Expand metrics +
Metrics: Total Views: 0 (Spandidos Publications: | PMC Statistics: )
Metrics: Total PDF Downloads: 0 (Spandidos Publications: | PMC Statistics: )
Cited By (CrossRef): 0 citations Loading Articles...

This article is mentioned in:



Abstract

Therapy-induced senescence, an irreversible growth arrest, in cancer cells is regarded as a novel functional target that may improve cancer therapy. 20(S)-ginsenoside Rg3 [20(S)-Rg3], a chemical component extracted from Panax ginseng, has recently emerged as an effective anticancer medicine with evident antitumor effects and no observed toxic adverse reactions. We report here that chronic treatment with 20(S)-Rg3 in a sub-lethal concentration induced senescence-like growth arrest in human glioma cells. Glioma cells treated with 20(S)-Rg3 showed high expression of senescence-associated β-galactosidase, followed by upregulation of the CDK inhibitors p21 and p16. Moreover, reactive oxygen species (ROS) generation markedly increased in 20(S)-Rg3-treated cells compared with control cells. Consistently, co-incubation with the antioxidant N-acetyl cysteine interfered with 20(S)-Rg3-induced senescence in glioma cells. In addition, 20(S)-Rg3-induced-activation of Akt was associated with increased ROS levels, and depletion of Akt partially prevented 20(S)-Rg3-induced ROS generation and senescence induction in glioma cells. Furthermore, 20(S)-Rg3-induced senescence was partially rescued when the p53/p21 pathway was inactivated. Our data indicate that 20(S)-Rg3 induces senescence-like growth arrest in human glioma cancer through the Akt and p53/p21-dependent signaling pathways. This is the first report of a pro-senescent effect of 20(S)-Rg3 in cancer cells.

Introduction

It is widely accepted that normal somatic cells have intrinsically limited division capacity and reach a non-proliferative state called cellular senescence. Senescent cells are characterized by irreversible growth arrest, a typical gene-expression profile, hyporesponsiveness to external stimuli, increased acidic β-galactosidase activity, and a flat and enlarged morphology. Most tumors contain cell populations that have escaped the senescence barriers to proliferative potential. This capability, known as immortality, could trigger genomic instability and tumorigenesis. Therefore, cellular senescence has been proposed as a major tumor suppression mechanism (1), and therapy-induced senescence represents a novel functional target that may improve cancer therapy (2–5).

Gliomas are the most common primary brain tumor in adults, and high-grade gliomas are almost universally fatal. Despite recent advances in diagnosis and therapy, including surgical resection followed by radiation and chemotherapy, the prognosis for patients with malignant glioma remain unsatisfactory due to the high recurrence rate and relative drug resistance of high-grade glioma cells (6). Conventional anticancer drugs are associated with relatively strong toxic side-effects and drug resistance.

20(S)-ginsenoside Rg3 [20(S)-Rg3] is an effective medicinal chemical compound extracted from Panax ginseng with a C42H72O13 framework and 784.3 Da molecular weight (7). 20(S)-Rg3 has been shown to be safe, and recent evidence from in vitro experiments and animal models have demonstrated that 20(S)-Rg3 possesses a variety of anti-mutagenic and cancer-inhibitory properties (8–12). However, the exact molecular mechanism of its antitumor effects remains unclear.

Here, we show that chronic treatment with 20(S)-Rg3 at a sub-apoptotic concentration caused senescence-like growth arrest in U87 glioma cells and that this was partially reliant on 20(S)-Rg3-induced ROS generation and induction of p53/ p21. Moreover, we found that Akt plays a critical role in 20(S)-Rg3-induced ROS generation and senescence in glioma cells.

Materials and methods

Materials

U87 glioma cell lines were purchased from American Type Culture Collections (Manassas, VA, USA). These cell lines were cultured in Dulbecco’s modified Eagle’s medium (HyClone, Logan, UT, USA) supplemented with 10% fetal bovine serum and 25 U/ml penicillin/streptomycin. Anti-phospho-p53, and phospho-Akt polyclonal antibody were purchased from Cell Signaling Inc. (Danvers, MA, USA). Antibodies for p21, p27, β-actin were purchased from Santa Cruz Biotechnology (Santa Cruz, CA, USA). Secondary horseradish peroxidase-conjugated anti-rabbit and anti-mouse antibodies were from Zymed Laboratories (San Francisco, CA, USA); chemiluminescent detection systems were from Pierce (Rockford, IL, USA); and Lipodin-Pro protein transfection reagent was from Abbiotec (San Diego, CA, USA). Small interfering RNA duplexes against Akt, p53, and p21 were purchased from Dharmacon Co. Transfection reagent (Oligofectamine™ 2000) was purchased from Invitrogen (Eugene, OR, USA). N-acetyl-l-cysteine and doxorubicin were obtained from Calbiochem (San Diego, CA, USA), and 2′, 7′-dichlorofluorescein diacetate and MitoSOX was purchased from Invitrogen (Carlsbad, CA, USA). 20(S)-ginsenoside Rg3 were obtained from International laboratory (USA). All other biochemical reagents were from Sigma or Invitrogen.

SA β-galactosidase staining

Cellular senescence of cells was confirmed by a senescence-associated β-galactosidase activity assay as described by Dimri et al (13). After being grown in a semi-confluent state, senescence-associated β-galactosidase, pH 6.0, activity was examined. Cells were washed with phosphate-buffered saline (PBS) and fixed with 2% paraformaldehyde containing 0.2% glutaraldehyde in PBS for 5 min at room temperature (RT). After washing with PBS, cells were incubated with β-galactosidase reagent [1 mg/ml 5-bromo-4-chloro-3-indolyl-β-d-galactopyranoside (X-gal), 40 mm citric acid/sodium phosphate buffer, pH 6.0, 5 mm potassium ferrocyanide/potassium ferricyanide, 150 mm NaCl, 2 mm MgCl2] at 37°C.

Western blot analysis

Akt, p16, p21, p27 and p53 band were determined by western blotting. Briefly, cells were lysed with lysis buffer [50 mM Tris pH7.4, 150 mM NaCl, 1 mM EDTA pH 8.0, 1 mM protease inhibitor (Roche), 1 mM PMSF, 1 mM NaF, 1 mM sodium orthovanadate], and protein contents were determined using Bradford reagent. Equal amounts of protein (40 μg) were then separated by SDS-PAGE and transferred to nitrocellulose membranes (Schleicher & Schuell BioScience Inc). After blocking with TBS containing Tween-20 in the presence of 2.5% nonfat dry milk, the membranes were incubated with the primary antibodies at 4°C for 16 h. Secondary antibodies were added for 1 h at RT. The antibody-antigen complexes were detected using the ECL detection system (Pierce).

Analysis of apoptosis by Annexin V staining

The amount of phosphatidylserine (PS) on cell surfaces (a measure of apoptosis) was determined using an Annexin V-FITC apoptosis detection kit (Abcam, USA), according to the manufacturer’s instructions. Briefly, following H2O2 or staurosporine treatment, cells were harvested and washed twice with PBS. The cells were then resuspended in 0.5 ml of cold 1X binding buffer (10 mM Hepes, pH 7.4, 150 mM NaCl, 2.5 mM CaCl2, 1 mM MgCl2, 4% BSA), and 2.5 μl of Annexin V-FITC (fluorescein isothiocyanate) was added. Following incubation for 15 min, stained cells were analyzed by flow cytometry (Becton-Dickinson FACSorter) using CELLQuest software. Error bars represent standard deviations of the means.

RNA interference and transfection

U87 cells were plated in a 100 mm dish, transfected with 0.5 nmol of siRNA and Oligofectamine reagent in serum-free medium and incubated for 4 h at 37°C in a CO2 incubator. Following incubation, the cells were supplemented with growth medium containing 10% fetal bovine seerum. Cells were harvested after 72 h.

Measurement of intracellular ROS level

Cells were stained with 50 μM of DCF-DA for 30 min and then harvested. For quantitation of mitochondrial ROS, the cells were incubated with 0.2 μM MitoSOX for 30 min at 37°C, washed with PBS, trypsinized, collected in PBS, and analyzed on a FACSCalibur. To examine the effect of N-acetylcysteine (NAC), cells were treated with 20 mM of NAC for 2 days.

3-(4,5-dimethylthiazol-2-yl)-2,5-diphenyltetrazolium (MTT) assays

Cells were plated in 24-well tissue culture plates and allowed to attach overnight. MTT was added to each well to a final concentration of 200 μg/ml, and cells were incubated for 4 h. After removing the medium completely, the formazan product was solubilized with dimethylsulfoxide. Optical densities (OD) were measured at 490 nm. Each experiment was performed three times. Error bars represent standard deviations of the means.

Statistical analysis

Data are presented as the means ± S.D. and p-values were calculated using a Student’s t-test. A value of p<0.05 was considered to indicate a statistically significant difference. All data presented are the representative of at least three separate experiments.

Results

Low or high doses of 20(S)-Rg3 induces either senescence or apoptosis, respectively, in glioma cells

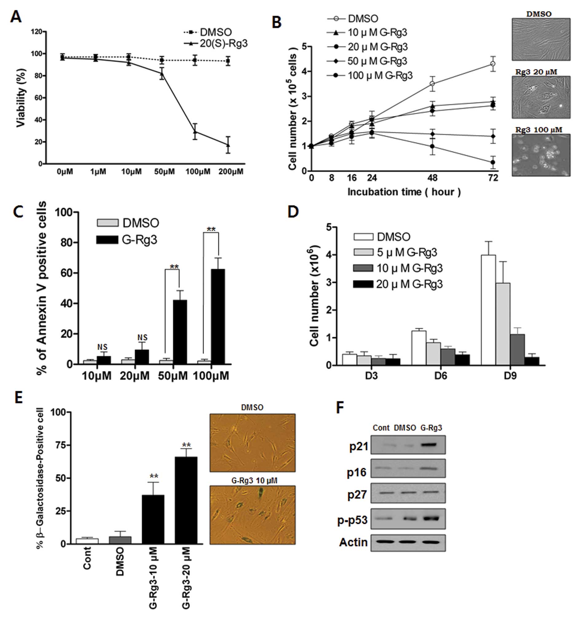
To investigate the growth-regulatory activity of 20(S)-Rg3 in glioma cells, we treated glioma cells with various concentrations of 20(S)-Rg3. Exposure of U87 cells to 20(S)-Rg3 for 3 days resulted in a dose-dependent inhibition of cell proliferation (Fig. 1A and B). Concentrations of ≥10 μM 20(S)-Rg3 suppress the growth of U87 cells (Fig. 1B) whereas concentrations <10 μM exhibit little effect (data not shown). Next we examined the involvement of apoptosis in 20(S)-Rg3-induced growth arrest. Direct detection of apoptosis with Annexin V staining showed that apoptotic cells were not significantly increased in a sublethal dose of 20(S)-Rg3 (10 μM, 20 μM) compared with a high dose of 20(S)-Rg3 (50 μM, 100 μM) (Fig. 1C). We further examined the effects of chronic exposure of sub-apoptotic 20(S)-Rg3 on cell proliferation. Direct cell count assay indicated that the growth of U87 cells was gradually inhibited by chronic exposure of a sublethal dose of 20(S)-Rg3, which became more obvious on day 9 (Fig. 1D). 20(S)-Rg3 (20 μM) completely suppressed cell proliferation for at least nine days, while inducing only modest levels of cell death (data not shown). To test the possibility that cell growth arrest in response to 20(S)-Rg3 was caused by the induction of cellular senescence, we treated glioma cells with various sublethal concentrations of 20(S)-Rg3 and examined the expression of senescence-associated-β-galactosidase (SA-β-gal), a commonly accepted marker of senescence. As shown in Fig. 1E, ∼67% of U87 cells after chronic 20(S)-Rg3 treatment at a 20 μM concentration were stained positively compared with only ∼5% cells with positive staining in the DMSO control group (Fig. 1E). Cells that were positive for SA-β-gal showed an enlarged and flattened morphology that was consistent with cellular senescence (Fig. 1E). These findings indicated that 20(S)-Rg3 could induce senescence in addition to apoptosis. An immunoblot analysis showed that the level of p53 and cyclin-dependent kinase inhibitor p21CIP were markedly increased in 20(S)-Rg3-treated cells (Fig. 1F). However, there was no increase in the expression of p27Kip1 and only a moderate elevation of p16INK4 in 20(S)-Rg3-treated U87 cells (Fig. 1F).

Figure 1.

Chronic treatment of 20(S)-Rg3 in U87 cells induces cell senescence. (A) U87 cells were treated for 72 h with the indicated concentrations of 20(S)-Rg3 and the relative cell viability was determined by measuring the absorbance or optical density at 490 nm (OD490) in the MTT staining assay. Error bars represent the SE from three independent experiments. (B) U87 cells were treated with the indicated concentrations of 20(S)-Rg3. Cell numbers were counted at the indicated time points. Data are the mean ± SEM of three independent experiments. (C) U87 cells were treated with the indicated concentrations of 20(S)-Rg3. Cells were stained with Annexin V-FITC. Annexin V determined by flow cytometry. Error bars represent the SE from three independent experiments. A double asterisk (**) denotes P<0.01 in Student’s t-test. (D) U87 cells were treated with the indicated concentrations of 20(S)-Rg3. Cell numbers were counted at the indicated time points. Data are the mean ± SEM of three independent experiments. (E) U87 cells were treated with empty control, DMSO, 10 μM and 20 μM 20(S)-Rg3 for 9 days. Cells were analyzed for the senescence-associated β-galactosidase activity and stained cells were counted. Data are the mean ± SEM of three independent experiments. (F) U87 cells were treated with empty control, DMSO, or 20 μM 20(S)-Rg3. After 9 days, cells were collected and the expression levels of p21, p16, p27 and p-p53 were analyzed by western blotting. β-actin was used as a loading control.

20(S)-Rg3 triggers senescence by an increase of mitochondrial ROS level

As reactive oxygen species (ROS) are well-known inducers of senescence, we evaluated whether treatment of glioma cells with 20(S)-Rg3 increases oxidative stress. ROS levels, as assessed by dichlorofluorescein (DCF), were increased after 20(S)-Rg3 treatment of U87 glioma cells (Fig. 2A). As mitochondrial ROS are the major cellular source of ROS, we also examined the fluorescence of MitoSOX Red as a mitochondrial superoxide indicator. Fluorescence intensity of MitoSOX Red was significantly increased in U87 cells, consistent with increased intracellular ROS levels (Fig. 2B). To address the role of ROS in senescence induced by 20(S)-Rg3, we treated U87 cells with the ROS scavenger N-acetyl-l-cysteine before 20(S)-Rg3 exposure. NAC treatment reduced percentages of SA-β-gal-positive cells (Fig. 2C). These data suggest that elevated ROS levels contribute to senescence induction by 20(S)-Rg3.

Figure 2.

20(S)-Rg3-induced senescence largely dependent of ROS. (A) U87 cells were treated with empty control, DMSO, and 20 μM 20(S)-Rg3 for 9 days. Cells were stained with dichlorofluorescein diacetate (DCF-DA), fixed and immediately analyzed by FACS. (B) U87 cells were treated with empty control, DMSO and 20 μM 20(S)-Rg3 for 9 days. Cells were used for flow cytometric analysis of mitochondrial ROS levels using MitoSOX. A double asterisk (**) denotes P<0.01 compared with control cells (ANOVA, Dunnett was used as post-test). (C) U87 cells were treated with DMSO and 20 μM 20(S)-Rg3 alone, or pretreated with 20 mM NAC for 16 h. Cells were analyzed for the senescence-associated β-galactosidase activity and stained cells were counted. A double asterisk (**) denotes P<0.01 in Student’s t-test. The data are the mean ± SEM of three independent experiments.

Activation of the Akt contributes to senescence induction by 20(S)-Rg3 and is associated with elevation of ROS

It has been reported that PI3K/Akt signaling cascades are frequently deregulated in glioma and Akt activation is involved in glioma cell senescence (14,15). To examine whether Akt activity is involved in 20(S)-Rg3-induced senescent glioma cells, we measured phospho-Akt levels. U87 cells treated with 20 μM 20(S)-Rg3 were characterized by increases in phospho-Akt (Fig. 3A). To address whether the increase in levels of phospho-Akt is important for the induction of senescence in 20(S)-Rg3-treated human glioma cells, we employed si-RNA against Akt (Fig. 3B). As shown in Fig. 3C, depletion of Akt significantly decreased the SA-β-gal activity compared with control siRNA-infected cells. As ROS generation has been shown to be involved in the Akt in glioma cells (16), we next examined whether the increased ROS levels caused by 20(S)-Rg3 occurred as a result of activation of Akt or was a secondary effect of this drug. Transfection of Akt siRNA reduced ROS generation by approximately 32% (Fig. 3D). These data strongly suggest that AKT may play an important role in regulating cellular ROS status and senescence in glioma cells.

Figure 3.

Akt is essential for the induction of 20(S)-Rg3-induced glioma cell senescence. (A) U87 cells were treated with empty control, DMSO, 10 μM and 20 μM 20(S)-Rg3 for 9 days. Cells were collected and the expression levels of pAkt (S473) were analyzed by western blotting. β-actin was used as a loading control. (B) U87 cells transfected with 200 nM siRNA for 72 h. U87 cells transfected with 200 nM siRNA every 3 days for 12 days. Three days after the first transfection, cells were treated with 20 μM 20(S)-Rg3 for 9 days. Cells were collected and the expression levels of pAkt, p21 were analyzed by western blotting. β-actin was used as a loading control. (C) U87 cells transfected with 200 nM siRNA every 3 days for 12 days. Three days after the first transfection, cells were treated with 20 μM 20(S)-Rg3 for 9 days then cells were used for β-galactosidase analysis and stained cells were counted. (D) U87 cells transfected with 200 nM siRNA against Akt every 3 days for 9 days, followed by the addition of 20 μM 20(S)-Rg3 for 9 days. The cells were then stained with dichlorofluorescein diacetate (DCF-DA), fixed and immediately analyzed by FACS. The control scrambled siRNA was labeled as ‘Cont’. A double asterisk (**) denotes P<0.01 in Student’s t-test. The data are the mean ± SEM of three independent experiments.

Role of the p53/p21 pathway in the senescence of human glioma cells treated with 20(S)-Rg3

The p53/p21 signaling pathway is a major senescence-triggering pathway in response to various stresses. As shown in Fig. 1F, the treatment of U87 cells with 20(S)-Rg3 significantly increased the expression levels of p53 and p21. Therefore, we examined whether 20(S)-Rg3-mediated senescence requires signaling of the p53/p21 pathway in U87 cells. We transfected U87 cells with p53 and/or p21 si-RNA and looked for senescent phenotypes. As shown in Fig. 4B, p53 siRNA transfected cells showed a significant decrease in SA-β-Gal activity. Cells transfected with p21 siRNA or co-transfected p53 siRNA showed similar results with p53 depleted cells (Fig. 4B). These data suggest that the p53/p21 plays an essential role in the maintenance of senescence triggered by 20(S)-Rg3.

Figure 4.

Inactivating the p53/p21 pathway partially protects against 20(S)-Rg3-induced senescence. (A) U87 cells were transfected with si-p53, si-p21 or the control siRNA. After 72 h, cells were collected and the expression levels of p53, p21 and pAkt wre analyzed by western blotting. β-actin was used as a loading control. (B) U87 cells were transfected with 200 nM siRNA every 3 days for 12 days. Three days after the first transfection, cells were treated with 20 μM 20(S)-Rg3 for 9 days then cells were used for β-galactosidase analysis and stained cells were counted. The control scrambled siRNA was labeled as ‘Cont’. A double asterisk (**) denotes P<0.01 compared with control cells (ANOVA, Dunnett was used as post-test). The data are the mean ± SEM of three independent experiments.

Discussion

The induction of apoptosis was previously defined as the mechanism of 20(S)-Rg3 action for the growth arrest of various tumor cells (9,10,12). In agreement with these reports, our data showed that a high concentration of 20(S)-Rg3 could induce apoptosis in glioma cells. Here, we showed that 20(S)-Rg3 also induces cellular senescence after prolonged treatment at sub-lethal drug concentrations.

Cellular senescence, along with mitotic catastrophe and apoptosis, has been proposed as one of the mechanisms mediating the antitumor effects of chemotherapies (2–5). Tumor cells were considered to have lost the ability to senesce, as cellular senescence would provide an important barrier to tumorigenesis (17,18). Previous data have shown that cancer cell senescence can be induced by treatment with chemotherapeutic drugs, radiation, genetic manipulation, or other agents (19). The induction of senescence by chemotherapeutic drugs was dose-dependent and correlated with the growth arrest observed in various cells (2,20–22). In contrast to cell death, however, senescence leaves tumor cells alive and physiologically active (3). In human tumor cell lines treated in vitro and in vivo with differentiating agents, terminal proliferative arrest with minimal toxicity to normal cells has been observed (1,23). Therefore, understanding the mechanism of premature senescence is crucial for the development of safer and more effective cancer treatment strategies.

Gain-of-function mutations in the PI3K/Akt signaling pathway are frequently found in human glioblastomas (14). In mammalian cells, the activation of Akt has been reported to induce proliferation and survival, thereby promoting tumorigenesis (24–26). However, previous studies demonstrated that the constitutive activation of Akt promotes senescence-like arrest of cell growth through the regulation of intracellular ROS levels (15,16,27,28). Thus, Akt-induced growth arrest may be another antitumorigenic mechanism, similar to Ras-induced senescence (29,30). In this study, we revealed that 20(S)-Rg3-induced senescence is associated with Akt activation, and depletion of Akt partially prevented Rg3-induced ROS generation and senescence induction in glioma cells. Elevated intracellular ROS levels have been widely accepted as triggers of cellular senescence (31–33). Senescent cells increase ROS generation (34,35), and premature cellular senescence can be readily induced by sub-lethal doses of pro-oxidants (36,37). In the present study, ROS levels were elevated during 20(S)-Rg3-induced senescence, and the ROS scavenger NAC reverted 20(S)-Rg3-induced senescent phenotypes. However, decreases in intracellular ROS levels by NAC did not affect 20(S)-Rg3-induced Akt activation (data not shown). These data suggest that 20(S)-Rg3 induces senescence by a mechanism largely dependent on Akt/ROS signaling. Furthermore, 20(S)-Rg3-induced arrest was accompanied by substantial increases in p53 and p21, and the depletion of p53 or p21 prevented 20(S)-Rg3-induced premature senescence in U87 cells. Thus, senescence may occur in a manner dependent on the p53/p21 pathway. However, further studies are required to determine the exact mechanism involved.

In summary, our study presented a new anticancer mechanism of 20(S)-Rg3 action by inducing senescence. Chronic treatment with 20(S)-Rg3 at a sub-apoptotic concentration elicits ROS generation via Akt activation and p53/p21-dependent senescence-like growth arrest in glioma cells. Our study provides useful insight for the future development of 20(S)-Rg3 as a novel class of anticancer agents.

Acknowledgements

This project was supported by a research grant from the Soram Cancer and Immunotherapy Research Center (Republic of Korea).

References

1. 

Vergel M, Marin JJ, Estevez P and Carnero A: Cellular senescence as a target in cancer control. J Aging Res. 2011:7253652010.PubMed/NCBI

2. 

Schmitt CA: Senescence, apoptosis and therapy – cutting the lifelines of cancer. Nat Rev Cancer. 3:286–295. 2003.

3. 

Shay JW and Roninson IB: Hallmarks of senescence in carcinogenesis and cancer therapy. Oncogene. 23:2919–2933. 2004. View Article : Google Scholar : PubMed/NCBI

4. 

Hornsby PJ: Senescence as an anticancer mechanism. J Clin Oncol. 25:1852–1857. 2007. View Article : Google Scholar

5. 

Ventura A, Kirsch DG, McLaughlin ME, et al: Restoration of p53 function leads to tumour regression in vivo. Nature. 445:661–665. 2007. View Article : Google Scholar : PubMed/NCBI

6. 

Ohgaki H and Kleihues P: Genetic pathways to primary and secondary glioblastoma. Am J Pathol. 170:1445–1453. 2007. View Article : Google Scholar : PubMed/NCBI

7. 

Kitagawa I, Yoshikawa M, Yoshihara M, Hayashi T and Taniyama T: Chemical studies of crude drugs (1). Constituents of Ginseng radix rubra. Yakugaku Zasshi. 103:612–622. 1983.(In Japanese).

8. 

Helms S: Cancer prevention and therapeutics: Panax ginseng. Altern Med Rev. 9:259–274. 2004.PubMed/NCBI

9. 

Yuan HD, Quan HY, Zhang Y, Kim SH and Chung SH: 20(S)-Ginsenoside Rg3-induced apoptosis in HT-29 colon cancer cells is associated with AMPK signaling pathway. Mol Med Rep. 3:825–831. 2010.PubMed/NCBI

10. 

Wang BS, Zhang LS, Song DM, Zhang JH and Liu YM: Effect of gensenoside Rg3 on apoptosis of Hep-2 and expression of HIF-1alha in human laryngeal cancer cell line under anoxic conditions. Zhong Yao Cai. 32:102–106. 2009.(In Chinese).

11. 

Kim HS, Lee EH, Ko SR, Choi KJ, Park JH and Im DS: Effects of ginsenosides Rg3 and Rh2 on the proliferation of prostate cancer cells. Arch Pharm Res. 27:429–435. 2004. View Article : Google Scholar : PubMed/NCBI

12. 

Jian J, Hu ZF and Huang Y: Effect of ginsenoside Rg3 on Pim-3 and Bad proteins in human pancreatic cancer cell line PANC-1. Ai Zheng. 28:461–465. 2009.(In Chinese).

13. 

Dimri GP, Lee X, Basile G, et al: A biomarker that identifies senescent human cells in culture and in aging skin in vivo. Proc Natl Acad Sci USA. 92:9363–9367. 1995. View Article : Google Scholar : PubMed/NCBI

14. 

Solomon DA, Kim JS, Jenkins S, et al: Identification of p18 INK4c as a tumor suppressor gene in glioblastoma multiforme. Cancer Res. 68:2564–2569. 2008. View Article : Google Scholar : PubMed/NCBI

15. 

Nogueira V, Park Y, Chen CC, et al: Akt determines replicative senescence and oxidative or oncogenic premature senescence and sensitizes cells to oxidative apoptosis. Cancer Cell. 14:458–470. 2008. View Article : Google Scholar : PubMed/NCBI

16. 

Dolado I and Nebreda AR: AKT and oxidative stress team up to kill cancer cells. Cancer Cell. 14:427–429. 2008. View Article : Google Scholar : PubMed/NCBI

17. 

Campisi J and d’Adda di Fagagna F: Cellular senescence: when bad things happen to good cells. Nat Rev Mol Cell Biol. 8:729–740. 2007. View Article : Google Scholar : PubMed/NCBI

18. 

Schmitt CA: Cellular senescence and cancer treatment. Biochim Biophys Acta. 1775:5–20. 2007.PubMed/NCBI

19. 

Roninson IB: Tumor cell senescence in cancer treatment. Cancer Res. 63:2705–2715. 2003.PubMed/NCBI

20. 

te Poele RH, Okorokov AL, Jardine L, Cummings J and Joel SP: DNA damage is able to induce senescence in tumor cells in vitro and in vivo. Cancer Res. 62:1876–1883. 2002.PubMed/NCBI

21. 

Nardella C, Clohessy JG, Alimonti A and Pandolfi PP: Pro-senescence therapy for cancer treatment. Nat Rev Cancer. 11:503–511. 2011. View Article : Google Scholar : PubMed/NCBI

22. 

Lleonart ME, Artero-Castro A and Kondoh H: Senescence induction; a possible cancer therapy. Mol Cancer. 8:32009. View Article : Google Scholar : PubMed/NCBI

23. 

Chang BD, Xuan Y, Broude EV, et al: Role of p53 and p21waf1/ cip1 in senescence-like terminal proliferation arrest induced in human tumor cells by chemotherapeutic drugs. Oncogene. 18:4808–4818. 1999. View Article : Google Scholar : PubMed/NCBI

24. 

Datta SR, Brunet A and Greenberg ME: Cellular survival: a play in three Akts. Genes Dev. 13:2905–2927. 1999. View Article : Google Scholar : PubMed/NCBI

25. 

Blume-Jensen P and Hunter T: Oncogenic kinase signalling. Nature. 411:355–365. 2001. View Article : Google Scholar : PubMed/NCBI

26. 

Testa JR and Bellacosa A: AKT plays a central role in tumorigenesis. Proc Natl Acad Sci USA. 98:10983–10985. 2001. View Article : Google Scholar : PubMed/NCBI

27. 

Miyauchi H, Minamino T, Tateno K, Kunieda T, Toko H and Komuro I: Akt negatively regulates the in vitro lifespan of human endothelial cells via a p53/p21-dependent pathway. EMBO J. 23:212–220. 2004. View Article : Google Scholar : PubMed/NCBI

28. 

Lee JJ, Kim BC, Park MJ, et al: PTEN status switches cell fate between premature senescence and apoptosis in glioma exposed to ionizing radiation. Cell Death Differ. 18:666–677. 2011. View Article : Google Scholar : PubMed/NCBI

29. 

Serrano M, Lin AW, McCurrach ME, Beach D and Lowe SW: Oncogenic ras provokes premature cell senescence associated with accumulation of p53 and p16INK4a. Cell. 88:593–602. 1997. View Article : Google Scholar : PubMed/NCBI

30. 

Wright WE and Shay JW: Cellular senescence as a tumor-protection mechanism: the essential role of counting. Curr Opin Genet Dev. 11:98–103. 2001. View Article : Google Scholar : PubMed/NCBI

31. 

Passos JF and Von Zglinicki T: Oxygen free radicals in cell senescence: are they signal transducers? Free Radic Res. 40:1277–1283. 2006. View Article : Google Scholar : PubMed/NCBI

32. 

Beckman KB and Ames BN: The free radical theory of aging matures. Physiol Rev. 78:547–581. 1998.PubMed/NCBI

33. 

Ben-Porath I and Weinberg RA: The signals and pathways activating cellular senescence. Int J Biochem Cell Biol. 37:961–976. 2005. View Article : Google Scholar : PubMed/NCBI

34. 

Hagen TM, Yowe DL, Bartholomew JC, et al: Mitochondrial decay in hepatocytes from old rats: membrane potential declines, heterogeneity and oxidants increase. Proc Natl Acad Sci USA. 94:3064–3069. 1997. View Article : Google Scholar : PubMed/NCBI

35. 

Lee AC, Fenster BE, Ito H, et al: Ras proteins induce senescence by altering the intracellular levels of reactive oxygen species. J Biol Chem. 274:7936–7940. 1999. View Article : Google Scholar : PubMed/NCBI

36. 

Chen Q and Ames BN: Senescence-like growth arrest induced by hydrogen peroxide in human diploid fibroblast F65 cells. Proc Natl Acad Sci USA. 91:4130–4134. 1994. View Article : Google Scholar : PubMed/NCBI

37. 

Chen QM, Bartholomew JC, Campisi J, Acosta M, Reagan JD and Ames BN: Molecular analysis of H2O2-induced senescent-like growth arrest in normal human fibroblasts: p53 and Rb control G1 arrest but not cell replication. Biochem J. 332:43–50. 1998.PubMed/NCBI

Related Articles

  • Abstract
  • View
  • Download
  • Twitter
Copy and paste a formatted citation
Spandidos Publications style
Sin S, Kim SY and Kim SS: Chronic treatment with ginsenoside Rg3 induces Akt-dependent senescence in human glioma cells. Int J Oncol 41: 1669-1674, 2012.
APA
Sin, S., Kim, S.Y., & Kim, S.S. (2012). Chronic treatment with ginsenoside Rg3 induces Akt-dependent senescence in human glioma cells. International Journal of Oncology, 41, 1669-1674. https://doi.org/10.3892/ijo.2012.1604
MLA
Sin, S., Kim, S. Y., Kim, S. S."Chronic treatment with ginsenoside Rg3 induces Akt-dependent senescence in human glioma cells". International Journal of Oncology 41.5 (2012): 1669-1674.
Chicago
Sin, S., Kim, S. Y., Kim, S. S."Chronic treatment with ginsenoside Rg3 induces Akt-dependent senescence in human glioma cells". International Journal of Oncology 41, no. 5 (2012): 1669-1674. https://doi.org/10.3892/ijo.2012.1604
Copy and paste a formatted citation
x
Spandidos Publications style
Sin S, Kim SY and Kim SS: Chronic treatment with ginsenoside Rg3 induces Akt-dependent senescence in human glioma cells. Int J Oncol 41: 1669-1674, 2012.
APA
Sin, S., Kim, S.Y., & Kim, S.S. (2012). Chronic treatment with ginsenoside Rg3 induces Akt-dependent senescence in human glioma cells. International Journal of Oncology, 41, 1669-1674. https://doi.org/10.3892/ijo.2012.1604
MLA
Sin, S., Kim, S. Y., Kim, S. S."Chronic treatment with ginsenoside Rg3 induces Akt-dependent senescence in human glioma cells". International Journal of Oncology 41.5 (2012): 1669-1674.
Chicago
Sin, S., Kim, S. Y., Kim, S. S."Chronic treatment with ginsenoside Rg3 induces Akt-dependent senescence in human glioma cells". International Journal of Oncology 41, no. 5 (2012): 1669-1674. https://doi.org/10.3892/ijo.2012.1604
Follow us
  • Twitter
  • LinkedIn
  • Facebook
About
  • Spandidos Publications
  • Careers
  • Cookie Policy
  • Privacy Policy
How can we help?
  • Help
  • Live Chat
  • Contact
  • Email to our Support Team